Honokiol Antagonizes Cadmium-Induced Nephrotoxicity in Quail by Alleviating Autophagy Dysfunction, Apoptosis and Mitochondrial UPR Inhibition with Its Antioxidant Properties
Abstract
1. Introduction
2. Materials and Methods
2.1. Animal Experiment and Chemicals
2.2. Detection of Biochemical Indicators in Serum
2.3. Preparation and Observation of Transmission Electron Microscope Samples
2.4. RNA Isolation and Quantitative Real-Time PCR
2.5. Determination of Elements
2.6. Hematoxylin and Eosin (H&E) Staining
2.7. Apoptosis Detection by TUNEL Assay
2.8. Detection of MDA and Antioxidant Enzymes Activity
2.9. Western Blot
2.10. Statistical Analysis
3. Results
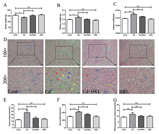
3.1. Honokiol Relieves Cd-Induced Quail Kidney Injury
3.2. Honokiol Relieves Cd-Induced Oxidative Stress in Quail Kidneys
3.3. Honokiol Alleviates Cd-Induced Autophagy Dysfunction in Kidney
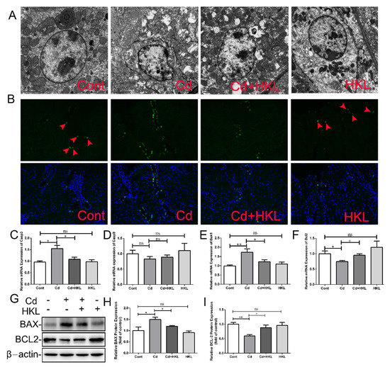
3.4. Honokiol Inhibits Cd-Induced Quail Kidney Apoptosis
3.5. Honokiol Repairs Cd-Induced Inhibition of Mitochondrial Unfolded Protein Response in Quail Kidney
4. Discussion
5. Conclusions
Supplementary Materials
Author Contributions
Funding
Institutional Review Board Statement
Informed Consent Statement
Data Availability Statement
Acknowledgments
Conflicts of Interest
References
- Järup, L. Hazards of heavy metal contamination. Br. Med. Bull. 2003, 68, 167–182. [Google Scholar] [CrossRef] [PubMed]
- Genchi, G.; Sinicropi, M.; Lauria, G.; Carocci, A.; Catalano, A. The Effects of Cadmium Toxicity. Int. J. Environ. Res. Public Health 2020, 17, 3782. [Google Scholar] [CrossRef] [PubMed]
- Kar, I.; Patra, A. Tissue Bioaccumulation and Toxicopathological Effects of Cadmium and Its Dietary Amelioration in Poultry-a Review. Biol. Trace Elem. Res. 2021, 199, 3846–3868. [Google Scholar] [CrossRef] [PubMed]
- Raeeszadeh, M.; Gravandi, H.; Akbari, A. Determination of some heavy metals levels in the meat of animal species (sheep, beef, turkey, and ostrich) and carcinogenic health risk assessment in Kurdistan province in the west of Iran. Environ. Sci. Pollut. Res. Int. 2022, 29, 62248–62258. [Google Scholar] [CrossRef]
- Tao, C.; Zhang, B.; Wei, X.; Zhao, M.; Sun, Z.; Wang, S.; Bi, J.; Qi, D.; Sun, L.; Zhang, N. Effects of dietary cadmium supplementation on production performance, cadmium residue in eggs, and hepatic damage in laying hens. Environ. Sci. Pollut. Res. Int. 2020, 27, 33103–33111. [Google Scholar] [CrossRef] [PubMed]
- Bernhoft, R.A. Cadmium toxicity and treatment. Sci. World J. 2013, 2013, 394652. [Google Scholar] [CrossRef] [PubMed]
- Nordberg, G. Historical perspectives on cadmium toxicology. Toxicol. Appl. Pharmacol. 2009, 238, 192–200. [Google Scholar] [CrossRef]
- Satarug, S.; Vesey, D.; Gobe, G. Kidney Cadmium Toxicity, Diabetes and High Blood Pressure: The Perfect Storm. Tohoku J. Exp. Med. 2017, 241, 65–87. [Google Scholar] [CrossRef]
- Yang, L.; Wu, K.; Chiu, W.; Wang, S.; Shih, C. The cadmium-induced death of mesangial cells results in nephrotoxicity. Autophagy 2009, 5, 571–572. [Google Scholar] [CrossRef]
- Wang, L.; Fan, R.; Yang, D.; Zhang, D.; Wang, L. Puerarin reverses cadmium-induced lysosomal dysfunction in primary rat proximal tubular cells via inhibiting Nrf2 pathway. Biochem. Pharmacol. 2019, 162, 132–141. [Google Scholar] [CrossRef]
- Kim, K.; Lim, H.; Lim, J.; Son, J.; Lee, J.; Lee, B.; Chang, S.; Kim, H. Curcumin ameliorates cadmium-induced nephrotoxicity in Sprague-Dawley rats. Food. Chem. Toxicol. 2018, 114, 34–40. [Google Scholar] [CrossRef] [PubMed]
- Hu, Z.; Zhang, H.; Yi, B.; Yang, S.; Liu, J.; Hu, J.; Wang, J.; Cao, K.; Zhang, W. VDR activation attenuate cisplatin induced AKI by inhibiting ferroptosis. Cell Death Dis. 2020, 11, 73. [Google Scholar] [CrossRef] [PubMed]
- Ahmed, A.; Hamed, D.; Elsharawy, N. Evaluation of some heavy metals residues in batteries and deep litter rearing systems in Japanese quail meat and offal in Egypt. Vet. World 2017, 10, 262–269. [Google Scholar] [CrossRef] [PubMed]
- Gobe, G.; Crane, D. Mitochondria, reactive oxygen species and cadmium toxicity in the kidney. Toxicol. Lett. 2010, 198, 49–55. [Google Scholar] [CrossRef] [PubMed]
- Sui, M.; Jiang, X.; Chen, J.; Yang, H.; Zhu, Y. Magnesium isoglycyrrhizinate ameliorates liver fibrosis and hepatic stellate cell activation by regulating ferroptosis signaling pathway. Biomed. Pharmacother. 2018, 106, 125–133. [Google Scholar] [CrossRef]
- Zhuang, J.; Nie, G.; Yang, F.; Cao, H.; Xing, C.; Dai, X.; Hu, G.; Zhang, C. Molybdenum and Cadmium co-induced the levels of autophagy-related genes via adenosine 5’-monophosphate-activated protein kinase/mammalian target of rapamycin signaling pathway in Shaoxing Duck (Anas platyrhyncha) kidney. Poult. Sci. 2019, 98, 6533–6541. [Google Scholar] [CrossRef]
- Wang, L.; Chen, D.; Cao, J.; Liu, Z. Protective effect of N-acetylcysteine on experimental chronic cadmium nephrotoxicity in immature female rats. Hum. Exp. Toxicol. 2009, 28, 221–229. [Google Scholar] [CrossRef]
- Wang, X.; Wang, Z.; Zhu, Y.; Zhu, S.; Fan, R.; Wang, L. Alleviation of cadmium-induced oxidative stress by trehalose via inhibiting the Nrf2-Keap1 signaling pathway in primary rat proximal tubular cells. J. Biochem Mol. Toxicol. 2018, 32, e22011. [Google Scholar] [CrossRef]
- Parzych, K.; Klionsky, D. An overview of autophagy: Morphology, mechanism, and regulation. Antioxid. Redox. Signal 2014, 20, 460–473. [Google Scholar] [CrossRef]
- Lee, W.; Probst, S.; Santoyo-Sánchez, M.; Al-Hamdani, W.; Diebels, I.; von Sivers, J.; Kerek, E.; Prenner, E.; Thévenod, F. Initial autophagic protection switches to disruption of autophagic flux by lysosomal instability during cadmium stress accrual in renal NRK-52E cells. Arch. Toxikol. 2017, 91, 3225–3245. [Google Scholar] [CrossRef]
- Wang, X.; Yang, H.; Wang, M.; Yang, D.; Wang, Z.; Wang, L. Trehalose protects against cadmium-induced cytotoxicity in primary rat proximal tubular cells via inhibiting apoptosis and restoring autophagic flux. Cell Death Dis. 2017, 8, e3099. [Google Scholar] [CrossRef] [PubMed]
- Chen, S.; Liu, G.; Long, M.; Zou, H.; Cui, H. Alpha lipoic acid attenuates cadmium-induced nephrotoxicity via the mitochondrial apoptotic pathways in rat. J. Inorg. Biochem. 2018, 184, 19–26. [Google Scholar] [CrossRef] [PubMed]
- Wang, H.; Zhai, N.; Chen, Y.; Xu, H.; Huang, K. Cadmium induces Ca mediated, calpain-1/caspase-3-dependent apoptosis in primary cultured rat proximal tubular cells. J. Inorg. Biochem. 2017, 172, 16–22. [Google Scholar] [CrossRef] [PubMed]
- Liu, W.; Gong, Z.; Zhang, K.; Dong, W.; Zou, H.; Song, R.; Bian, J.; Zhu, J.; Liu, G.; Liu, Z. Paeonol protects renal tubular cells against cadmium-induced cytotoxicity via alleviating oxidative stress, inhibiting inflammatory responses and restoring autophagy. J. Inorg. Biochem. 2022, 230, 111733. [Google Scholar] [CrossRef] [PubMed]
- Shi, L.; Cao, H.; Luo, J.; Liu, P.; Wang, T.; Hu, G.; Zhang, C. Effects of molybdenum and cadmium on the oxidative damage and kidney apoptosis in Duck. Ecotoxicol Environ. Saf. 2017, 145, 24–31. [Google Scholar] [CrossRef]
- Wang, C.; Nie, G.; Yang, F.; Chen, J.; Zhuang, Y.; Dai, X.; Liao, Z.; Yang, Z.; Cao, H.; Xing, C.; et al. Molybdenum and cadmium co-induce oxidative stress and apoptosis through mitochondria-mediated pathway in duck renal tubular epithelial cells. J. Hazard. Mater. 2020, 383, 121157. [Google Scholar] [CrossRef]
- Haynes, C.; Ron, D. The mitochondrial UPR—protecting organelle protein homeostasis. J. Cell Sci. 2010, 123, 3849–3855. [Google Scholar] [CrossRef]
- Naresh, N.U.; Haynes, C.M. Signaling and Regulation of the Mitochondrial Unfolded Protein Response. Cold Spring Harb. Perspect. Biol. 2019, 11. [Google Scholar] [CrossRef]
- Papa, L.; Germain, D. SirT3 regulates the mitochondrial unfolded protein response. Mol. Cell. Biol. 2014, 34, 699–710. [Google Scholar] [CrossRef]
- Shi, Y.; Dierckx, A.; Wanrooij, P.; Wanrooij, S.; Larsson, N.; Wilhelmsson, L.; Falkenberg, M.; Gustafsson, C. Mammalian transcription factor A is a core component of the mitochondrial transcription machinery. Proc. Natl. Acad. Sci. USA 2012, 109, 16510–16515. [Google Scholar] [CrossRef]
- Dhar, S.; Ongwijitwat, S. Wong-Riley, Nuclear respiratory factor 1 regulates all ten nuclear-encoded subunits of cytochrome c oxidase in neurons. J. Biol. Chem. 2008, 283, 3120–3129. [Google Scholar] [CrossRef] [PubMed]
- Rauf, A.; Olatunde, A.; Imran, M.; Alhumaydhi, F.; Aljohani, A.; Khan, S.; Uddin, M.; Mitra, S.; Emran, T.; Khayrullin, M.; et al. Honokiol: A review of its pharmacological potential and therapeutic insights. Phytomedicine Int. J. Phytother. Phytopharm. 2021, 90, 153647. [Google Scholar] [CrossRef] [PubMed]
- Sarrica, A.; Kirika, N.; Romeo, M.; Salmona, M.; Diomede, L. Safety and Toxicology of Magnolol and Honokiol. Planta Med. 2018, 84, 1151–1164. [Google Scholar] [CrossRef] [PubMed]
- Liu, H.; Wang, T.; Hsu, Y.; Chou, C.; Huang, K.; Hsu, C.; Liang, H.; Chang, H.; Lee, T.; Tsai, P. Nanoparticulated Honokiol Mitigates Cisplatin-Induced Chronic Kidney Injury by Maintaining Mitochondria Antioxidant Capacity and Reducing Caspase 3-Associated Cellular Apoptosis. Antioxidants 2019, 8, 466. [Google Scholar] [CrossRef] [PubMed]
- Locatelli, M.; Zoja, C.; Zanchi, C.; Corna, D.; Villa, S.; Bolognini, S.; Novelli, R.; Perico, L.; Remuzzi, G.; Benigni, A.; et al. Manipulating Sirtuin 3 pathway ameliorates renal damage in experimental diabetes. Sci. Rep. 2020, 10, 8418. [Google Scholar] [CrossRef] [PubMed]
- Yu, Y.; Li, M.; Su, N.; Zhang, Z.; Zhao, H.; Yu, H.; Xu, Y. Honokiol protects against renal ischemia/reperfusion injury via the suppression of oxidative stress, iNOS, inflammation and STAT3 in rats. Mol. Med. Rep. 2016, 13, 1353–1360. [Google Scholar] [CrossRef]
- Park, E.; Dusabimana, T.; Je, J.; Jeong, K.; Yun, S.; Kim, H.; Kim, H.; Park, S. Honokiol Protects the Kidney from Renal Ischemia and Reperfusion Injury by Upregulating the Glutathione Biosynthetic Enzymes. Biomedicines 2020, 8, 352. [Google Scholar] [CrossRef]
- Thévenod, F.; Lee, W. Live and Let Die: Roles of Autophagy in Cadmium Nephrotoxicity. Toxics 2015, 3, 130–151. [Google Scholar] [CrossRef]
- Omidifar, N.; Nili-Ahmadabadi, A.; Nakhostin-Ansari, A.; Lankarani, K.; Moghadami, M.; Mousavi, S.; Hashemi, S.; Gholami, A.; Shokripour, M.; Ebrahimi, Z. The modulatory potential of herbal antioxidants against oxidative stress and heavy metal pollution: Plants against environmental oxidative stress. Environ. Sci. Pollut. Res. Int. 2021, 28, 61908–61918. [Google Scholar] [CrossRef]
- Johri, N.; Jacquillet, G.; Unwin, R. Heavy metal poisoning: The effects of cadmium on the kidney. Biometals 2010, 23, 783–792. [Google Scholar] [CrossRef]
- Sant’Ana, M.; Moraes, R.; Bernardi, M. Toxicity of cadmium in Japanese quail: Evaluation of body weight, hepatic and renal function, and cellular immune response. Environ. Res. 2005, 99, 273–277. [Google Scholar] [CrossRef] [PubMed]
- Li, X.; Zheng, Y.; Zhang, G.; Wang, R.; Jiang, J.; Zhao, H. Cadmium induced cardiac toxicology in developing Japanese quail (Coturnix japonica): Histopathological damages, oxidative stress and myocardial muscle fiber formation disorder. Comp. Biochem. Physiol. C Toxicol. Pharm. 2021, 250, 109168. [Google Scholar] [CrossRef] [PubMed]
- Zhu, Q.; Li, W.; Zheng, J. Life-cycle exposure to cadmium induced compensatory responses towards oxidative stress in the liver of female zebrafish. Chemosphere 2018, 210, 949–957. [Google Scholar] [CrossRef] [PubMed]
- Xia, S.; Lin, H.; Liu, H.; Lu, Z.; Wang, H.; Fan, S.; Li, N. Honokiol Attenuates Sepsis-Associated Acute Kidney Injury via the Inhibition of Oxidative Stress and Inflammation. Inflammation 2019, 42, 826–834. [Google Scholar] [CrossRef]
- Wang, T.; Liu, H.; Lai, Y.; Jan, T.; Nomura, N.; Chang, H.; Chou, C.; Lee, Y.; Tsai, P. Honokiol, a Polyphenol Natural Compound, Attenuates Cisplatin-Induced Acute Cytotoxicity in Renal Epithelial Cells Through Cellular Oxidative Stress and Cytoskeleton Modulations. Front. Pharmacol. 2018, 9, 357. [Google Scholar] [CrossRef]
- Wang, C.; Nie, G.; Zhuang, Y.; Hu, R.; Wu, H.; Xing, C.; Li, G.; Hu, G.; Yang, F.; Zhang, C. Inhibition of autophagy enhances cadmium-induced apoptosis in duck renal tubular epithelial cells. Ecotoxicol. Environ. Saf. 2020, 205, 111188. [Google Scholar] [CrossRef]
- Shen, Z.; Liu, P.; Sun, Q.; Li, Y.; Acharya, R.; Li, X.; Sun, C. FTO inhibits UPR-induced apoptosis by activating JAK2/STAT3 pathway and reducing m6A level in adipocytes. Apoptosis 2021, 26, 474–487. [Google Scholar] [CrossRef]
- Wang, Y.; Jasper, H.; Toan, S.; Muid, D.; Chang, X.; Zhou, H. Mitophagy coordinates the mitochondrial unfolded protein response to attenuate inflammation-mediated myocardial injury. Redox. Biol. 2021, 45, 102049. [Google Scholar] [CrossRef]
- Quiles, J.; Gustafsson, Å. Mitochondrial Quality Control and Cellular Proteostasis: Two Sides of the Same Coin. Front. Physiol. 2020, 11, 515. [Google Scholar] [CrossRef]






Publisher’s Note: MDPI stays neutral with regard to jurisdictional claims in published maps and institutional affiliations. |
© 2022 by the authors. Licensee MDPI, Basel, Switzerland. This article is an open access article distributed under the terms and conditions of the Creative Commons Attribution (CC BY) license (https://creativecommons.org/licenses/by/4.0/).
Share and Cite
Zhang, K.; Dong, W.; Li, J.; Gong, Z.; Liu, W.; He, S.; Zou, H.; Song, R.; Liu, G.; Liu, Z. Honokiol Antagonizes Cadmium-Induced Nephrotoxicity in Quail by Alleviating Autophagy Dysfunction, Apoptosis and Mitochondrial UPR Inhibition with Its Antioxidant Properties. Life 2022, 12, 1574. https://doi.org/10.3390/life12101574
Zhang K, Dong W, Li J, Gong Z, Liu W, He S, Zou H, Song R, Liu G, Liu Z. Honokiol Antagonizes Cadmium-Induced Nephrotoxicity in Quail by Alleviating Autophagy Dysfunction, Apoptosis and Mitochondrial UPR Inhibition with Its Antioxidant Properties. Life. 2022; 12(10):1574. https://doi.org/10.3390/life12101574
Chicago/Turabian StyleZhang, Kanglei, Wenxuan Dong, Jiahui Li, Zhonggui Gong, Wenjing Liu, Shuangjiang He, Hui Zou, Ruilong Song, Gang Liu, and Zongping Liu. 2022. "Honokiol Antagonizes Cadmium-Induced Nephrotoxicity in Quail by Alleviating Autophagy Dysfunction, Apoptosis and Mitochondrial UPR Inhibition with Its Antioxidant Properties" Life 12, no. 10: 1574. https://doi.org/10.3390/life12101574
APA StyleZhang, K., Dong, W., Li, J., Gong, Z., Liu, W., He, S., Zou, H., Song, R., Liu, G., & Liu, Z. (2022). Honokiol Antagonizes Cadmium-Induced Nephrotoxicity in Quail by Alleviating Autophagy Dysfunction, Apoptosis and Mitochondrial UPR Inhibition with Its Antioxidant Properties. Life, 12(10), 1574. https://doi.org/10.3390/life12101574

