A Conceptual Framework for a Latest Information-Maintaining Method Using Retrieval-Augmented Generation and a Large Language Model in Smart Manufacturing: Theoretical Approach and Performance Analysis
Abstract
1. Introduction
2. Materials and Methods
2.1. RAG-LLM Framework
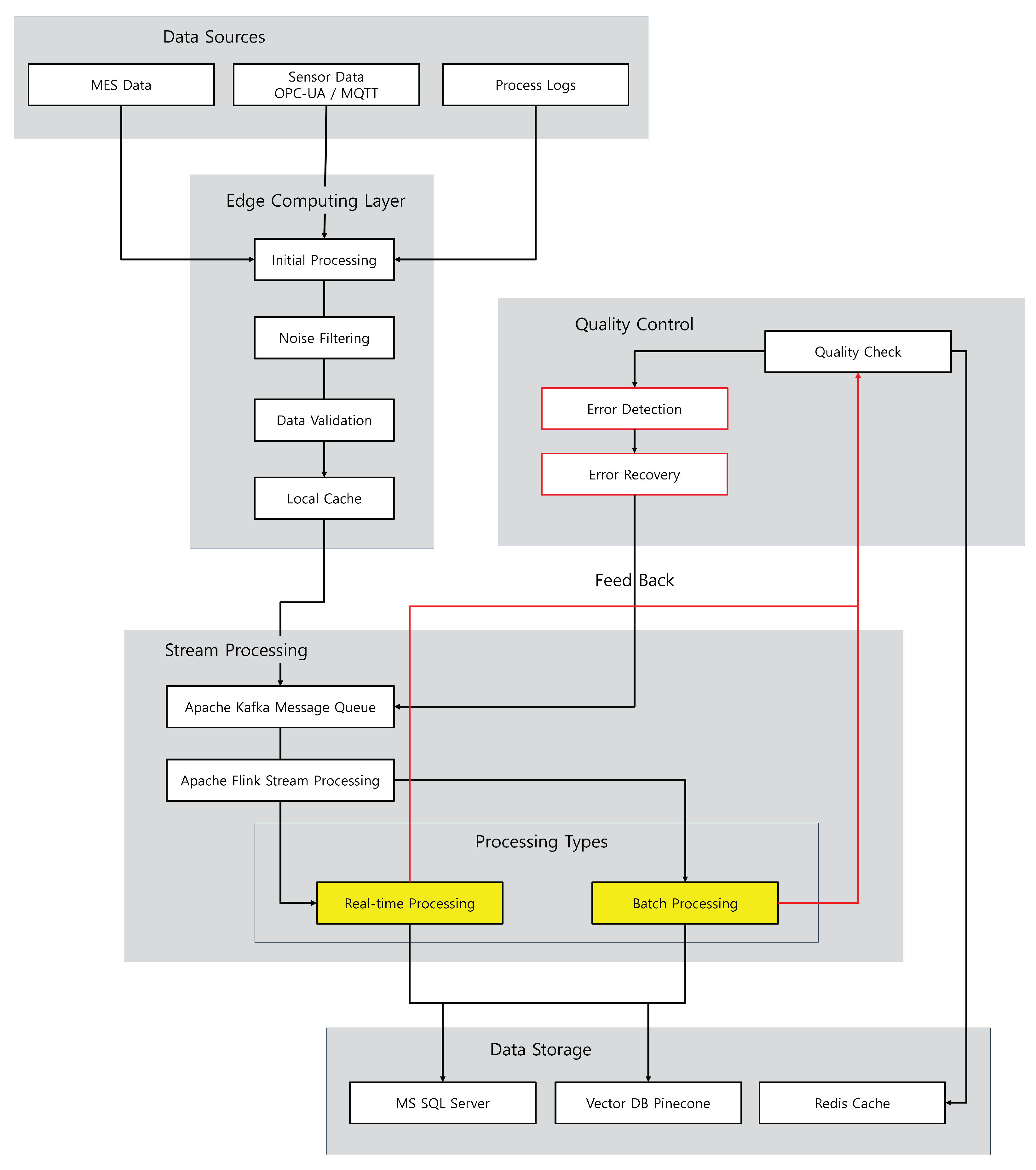
2.2. Data Stream Processing Layer
- Data Collection and Quality Control
- Noise filtering and deduplication
- Priority-based processing
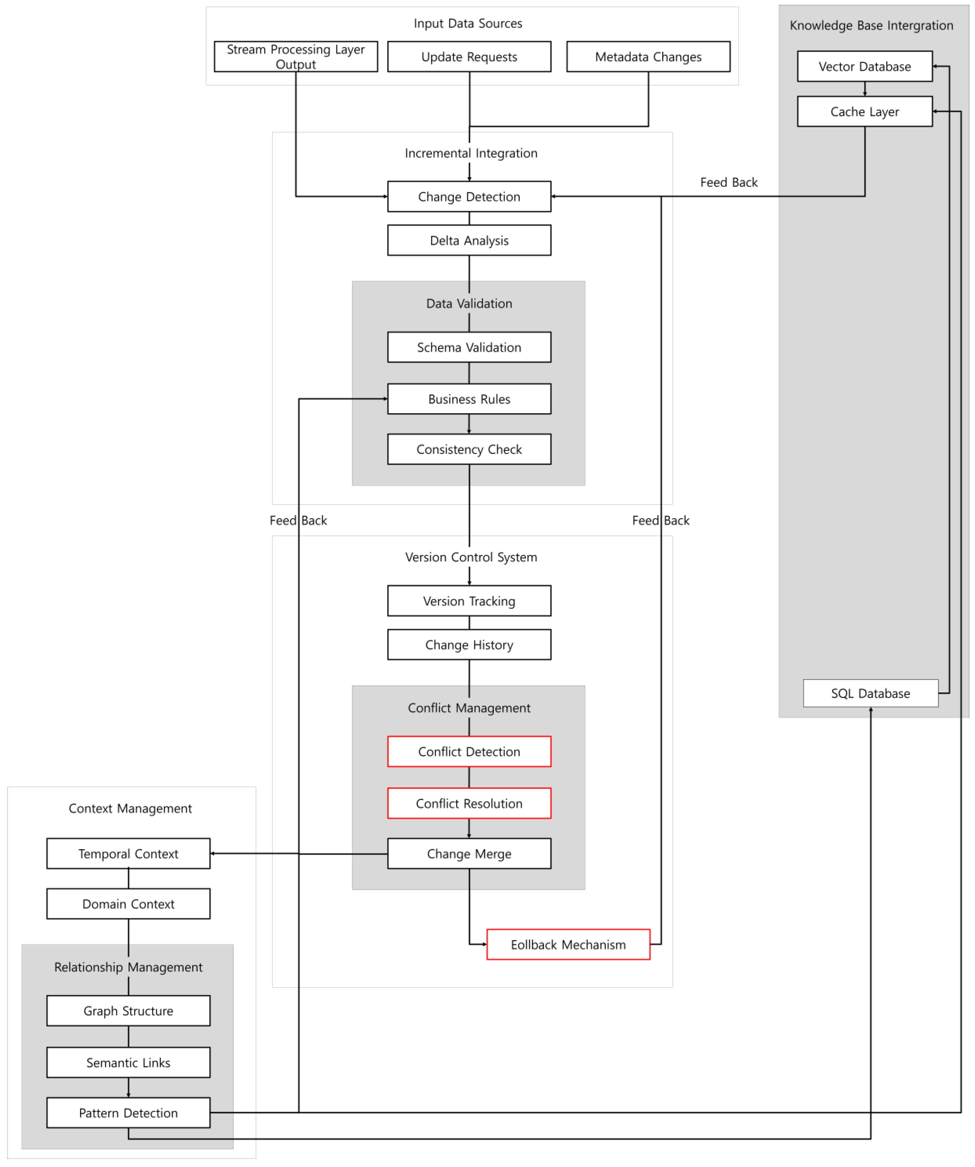
2.3. Data Integration Layer
- Incremental Data Integration
- Versioning
- Maintaining semantic connections between data
- Conflict detection and resolution
2.4. Data Integration Layer
- Selective learning and incremental updates
- Incremental Fine Tuning
- Knowledge Distillation
- Performance monitoring and optimization
3. Theoretical Analysis and Discussion
3.1. Performance Prediction Framework
- Industry type: Data generation frequency, data type, and quality control requirements vary greatly by industry;
- Production process characteristics: The differences between continuous and batch production that affect data generation patterns;
- Quality control requirements: The different standards for data collection frequency and analysis precision;
- Data characteristics: The frequency, type, size, and complexity of generation;
- Regulatory compliance: Industry-specific regulations that affect system configuration;
- System availability requirements: The tolerance for downtime that affects redundancy requirements;
- Available infrastructure: Hardware and software resource constraints.
- Theoretical Throughput Analysis
- -
- T: Throughput (Transactions per second, TPS);
- -
- : Data input rate (Input rate);
- -
- p: Processing failure rate;
- -
- s: System availability.
- -
- Data complexity: The structure and size of the data to be processed;
- -
- System load: The number of concurrent users and their request patterns;
- -
- Network conditions: Data transfer speed and reliability;
- -
- Hardware performance: CPU, memory, and disk I/O performance.
- -
- = 1100 (with a 10% margin);
- -
- p = 0.05 (99.5% processing success rate);
- -
- s = 0.99 (99% system availability).
- Resource Requirements Analysis
- -
- R: total resources;
- -
- Rb: base resources;
- -
- Ri: incremental resources;
- -
- n: data volume.
- -
- R: Total resource requirement;
- -
- Rb: Base resource requirement (minimum resources needed to operate the system);
- -
- Ri: Incremental resources per unit of data;
- -
- n: Number of data to be processed;
- -
- Rc: Resources required per concurrent user;
- -
- C: Number of concurrent users.
- -
- Memory requirements (Memory_R):
- -
- Compute Requirements (CPU_R):
- -
- Storage requirements (Storage_R):
- -
- Minimum resource requirements for basic system operations;
- -
- Linear resource growth as data grows;
- -
- Additional resource requirements based on the number of concurrent users;
- -
- Cache and temporary storage needs.
- Latency Analysis Framework
- -
- L: Total latency;
- -
- Lb: Baseline processing time;
- -
- Lq: Queue waiting time;
- -
- Lp: Parallel processing overhead;
- -
- Lg: LLM generation time;
- -
- Ldata: Data preprocessing time (5–10 ms);
- -
- Lembed: embedding creation time (10–15 ms);
- -
- Lretrieval: Retrieval time (5–10 ms).
- -
- : Request arrival rate;
- -
- : Service throughput rate;
- -
- s: Average service time.
- -
- : Synchronization constant;
- -
- n: Number of concurrent processing jobs;
- -
- C: Number of available cores.
- -
- : Processing time per token;
- -
- t: Number of tokens generated;
- -
- : Context processing constant;
- -
- m: Context length.
- Availability Analysis Model
- -
- A: System availability;
- -
- MTTF: Mean time to failure;
- -
- MTTR: Mean time to recovery (mean time to recovery);
- -
- C(n): Component dependency correction factor;
- -
- Ac: Overall system availability;
- -
- Ai: Availability of the i-th component.
- -
- : Dependency impact factor;
- -
- n: Number of components;
- -
- d: Average dependency depth.
- -
- R(t): Probability of recovery in time t;
- -
- : Recovery rate.
3.2. Validation Methodology
- Real-time data processing performance
- Knowledge Retrieval Accuracy
- System Scalability
3.3. Technical Challenges and Future Directions
- Implementation considerations
- Industry-specific applications
- Semiconductor Manufacturing
- 2.
- Automotive Manufacturing
- -
- Integrate production data on the assembly line and link supply chain data in real time to quickly detect and respond to quality abnormalities;
- -
- Quality prediction models continuously update streaming data, and the integrated management of part-specific traceability data enables clear management of the product’s production history and efficient production management.
- 3.
- Food and pharmaceutical manufacturing
- -
- Freshness management architecture collects and integrates environmental data such as temperature and humidity in real time to detect quality changes and automatically generate records and reports;
- -
- Organizes batch production data to track change history and versions, automating quality assurance and compliance.
- Technical challenges and limitations
- Developing industry-specific validation methodologies;
- Building a real-time performance monitoring system;
- Conducting empirical studies using real manufacturing data;
- Creating detailed implementation guidelines for different manufacturing sectors.
4. Conclusions
Author Contributions
Funding
Data Availability Statement
Acknowledgments
Conflicts of Interest
References
- Chen, B.; Wan, J.; Shu, L.; Li, P.; Mukherjee, M.; Yin, B. Smart Factory of Industry 4.0: Key Technologies, Application Case, and Challenges. IEEE Access 2018, 6, 6505–6519. [Google Scholar] [CrossRef]
- Li, X.; Li, D.; Wan, J.; Vasilakos, A.V.; Lai, C.F.; Wang, S. A Review of Industrial Wireless Networks in the Context of Industry 4.0. Wirel. Netw. 2017, 23, 23–41. [Google Scholar] [CrossRef]
- Lee, J.; Bagheri, B.; Kao, H.A. A CyberPhysical Systems Architecture for Industry 4.0-Based Manufacturing Systems. Manuf. Lett. 2015, 3, 18–23. [Google Scholar] [CrossRef]
- Wu, D.; Liu, S.; Zhang, L.; Terpenny, J.; Gao, R.X.; Kurfess, T.; Guzzo, J.A. A Fog Computing-Based Framework for Process Monitoring and Prognosis in Cyber-Manufacturing. J. Manuf. Syst. 2017, 43, 25–34. [Google Scholar] [CrossRef]
- Zhong, R.Y.; Xu, X.; Klotz, E.; Newman, S.T. Intelligent Manufacturing in the Context of Industry 4.0: A Review. Engineering 2017, 3, 616–630. [Google Scholar] [CrossRef]
- Wang, J.; Ma, Y.; Zhang, L.; Gao, R.X.; Wu, D. Deep Learning for Smart Manufacturing: Methods and Applications. J. Manuf. Syst. 2018, 48, 144–156. [Google Scholar] [CrossRef]
- Lu, Y.; Xu, X. Cloud-Based Manufacturing Equipment and Big Data Analytics to Enable On-Demand Manufacturing Services. Robot.-Comput.-Integr. Manuf. 2019, 57, 92–102. [Google Scholar] [CrossRef]
- Thoben, K.D.; Wiesner, S.; Wuest, T. “Industry 4.0” and Smart Manufacturing – A Review of Research Issues and Application Examples. Int. J. Autom. Technol. 2017, 11, 4–16. [Google Scholar] [CrossRef]
- Zhou, J.; Zhou, Y.; Wang, B.; Zang, J. Human–Cyber–Physical Systems (HCPSs) in the Context of New-Generation Intelligent Manufacturing. Engineering 2019, 5, 624–636. [Google Scholar] [CrossRef]
- Xu, X.; Lu, Y.; Vogel-Heuser, B.; Wang, L. Industry 4.0 and Industry 5.0—Inception, Conception and Perception. J. Manuf. Syst. 2021, 61, 530–535. [Google Scholar] [CrossRef]
- Gao, R.; Wang, L.; Teti, R.; Dornfeld, D.; Kumara, S.; Mori, M.; Helu, M. Cloud-Enabled Prognosis for Manufacturing. CIRP Ann. 2015, 64, 749–772. [Google Scholar] [CrossRef]
- Liu, C.; Vengayil, H.; Lu, Y.; Xu, X. A Cyber-Physical Machine Tools Platform Using OPC UA and MTConnect. J. Manuf. Syst. 2019, 51, 61–74. [Google Scholar] [CrossRef]
- Tao, F.; Qi, Q.; Liu, A.; Kusiak, A. Data-Driven Smart Manufacturing. J. Manuf. Syst. 2018, 48, 157–169. [Google Scholar] [CrossRef]
- Villalba-Díez, J.; Zheng, X.; Schmidt, D.; Molina, M. Characterization of Industry 4.0 Lean Management Problem-Solving Behavioral Patterns Using EEG Sensors and Deep Learning. Sensors 2019, 19, 2841. [Google Scholar] [CrossRef] [PubMed]
- Lee, J.; Jin, C.; Bagheri, B. Cyber Physical Systems for Predictive Production Systems. Prod. Eng. 2017, 11, 155–165. [Google Scholar] [CrossRef]
- Qi, Q.; Tao, F.; Zuo, Y.; Zhao, D. Digital Twin Service Towards Smart Manufacturing. Procedia CIRP 2018, 72, 237–242. [Google Scholar] [CrossRef]
- Wang, J.; Zhang, L.; Duan, L.; Gao, R.X. A New Paradigm of Cloud-Based Predictive Maintenance for Intelligent Manufacturing. J. Intell. Manuf. 2017, 28, 1125–1137. [Google Scholar] [CrossRef]
- Zhang, Y.; Ren, S.; Liu, Y.; Si, S. A Big Data Analytics Architecture for Cleaner Manufacturing and Maintenance Processes of Complex Products. J. Clean. Prod. 2017, 142, 626–641. [Google Scholar] [CrossRef]
- Monostori, L.; Kádár, B.; Bauernhansl, T.; Kondoh, S.; Kumara, S.; Reinhart, G.; Sauer, O.; Schuh, G.; Sihn, W.; Ueda, K. Cyber-Physical Systems in Manufacturing. CIRP Ann. 2016, 65, 621–641. [Google Scholar] [CrossRef]
- Wang, L.; Törngren, M.; Onori, M. Current Status and Advancement of Cyber-Physical Systems in Manufacturing. J. Manuf. Syst. 2015, 37, 517–527. [Google Scholar] [CrossRef]
- Zhang, C.; Xu, W.; Liu, J.; Liu, Z.; Zhou, Z.; Pham, D.T. A Reconfigurable Modeling Approach for Digital Twin-Based Manufacturing System. Procedia CIRP 2019, 83, 118–125. [Google Scholar] [CrossRef]
- Leng, J.; Zhang, H.; Yan, D.; Liu, Q.; Chen, X.; Zhang, D. Digital Twin-Driven Manufacturing Cyber-Physical System for Parallel Controlling of Smart Workshop. J. Ambient. Intell. Humaniz. Comput. 2019, 10, 1155–1166. [Google Scholar] [CrossRef]
- Liu, Q.; Zhang, H.; Leng, J.; Chen, X. Digital Twin-Driven Rapid Individualized Designing of Automated Flow-Shop Manufacturing System. Int. J. Prod. Res. 2019, 57, 3903–3919. [Google Scholar] [CrossRef]
- Zhu, Z.; Liu, C.; Xu, X. Visualization of the Digital Twin Data in Manufacturing by Using Augmented Reality. Procedia CIRP 2019, 81, 898–903. [Google Scholar] [CrossRef]
- Zhou, G.; Zhang, C.; Li, Z.; Ding, K.; Wang, C. Knowledge-Driven Digital Twin Manufacturing Cell Towards Intelligent Manufacturing. Int. J. Prod. Res. 2020, 58, 1034–1051. [Google Scholar] [CrossRef]
- Lu, Y.; Liu, C.; Wang, K.I.K.; Huang, H.; Xu, X. Digital Twin-Driven Smart Manufacturing: Connotation, Reference Model, Applications and Research Issues. Robot.-Comput.-Integr. Manuf. 2020, 61, 101837. [Google Scholar] [CrossRef]
- Chen, M.; Herrera, F.; Hwang, K. Cognitive Computing: Architecture, Technologies and Intelligent Applications. IEEE Access 2018, 6, 19774–19783. [Google Scholar] [CrossRef]



| Component | Formula/Parameter | Value | Remarks |
|---|---|---|---|
| Basic formula | T = × (1 − p) × s | 1089 TPS | Theoretical maximum |
| Input rate () | Data entered per second | 1100 | 10% margin |
| Processing failure rate (p) | Error and reprocessing rate | 0.5% | 99.5% Success rate |
| System availability (s) | Actual operational availability | 99.5% | Considers planned maintenance |
| Actual expected throughput | Considers operating environment | 500 TPS | Considers network latency, etc. |
| Component | Theoretical Range | Target Value | Description |
|---|---|---|---|
| Base processing time (Lb) | 20–35 ms | 30 ms | Data preprocessing and embedding |
| Queue latency (Lq) | 15–25 ms | 20 ms | Enforcing prioritized queuing |
| Parallelism overhead (Lp) | 10–15 ms | 15 ms | Synchronizing distributed processing |
| LLM generation time (Lg) | 35–45 ms | 40 ms | Model inference and creation |
| Total latency (L) | 90–120 ms | 105 ms | L = Lb + Lq + Lp + Lg |
| Resource | Type Formula | Default Configuration | Extended Configuration |
|---|---|---|---|
| Memory (GB) | 32 GB | 64 GB | |
| CPU (cores) | 8 Core | 16 Core | |
| Storage (GB) | 1 TB | 2 TB | |
| Concurrent users | Resource base calculations | 50 People | 100 People |
| Data size | Based on expected throughput | 500 GB | 1 TB |
Disclaimer/Publisher’s Note: The statements, opinions and data contained in all publications are solely those of the individual author(s) and contributor(s) and not of MDPI and/or the editor(s). MDPI and/or the editor(s) disclaim responsibility for any injury to people or property resulting from any ideas, methods, instructions or products referred to in the content. |
© 2025 by the authors. Licensee MDPI, Basel, Switzerland. This article is an open access article distributed under the terms and conditions of the Creative Commons Attribution (CC BY) license (https://creativecommons.org/licenses/by/4.0/).
Share and Cite
Choi, H.; Jeong, J. A Conceptual Framework for a Latest Information-Maintaining Method Using Retrieval-Augmented Generation and a Large Language Model in Smart Manufacturing: Theoretical Approach and Performance Analysis. Machines 2025, 13, 94. https://doi.org/10.3390/machines13020094
Choi H, Jeong J. A Conceptual Framework for a Latest Information-Maintaining Method Using Retrieval-Augmented Generation and a Large Language Model in Smart Manufacturing: Theoretical Approach and Performance Analysis. Machines. 2025; 13(2):94. https://doi.org/10.3390/machines13020094
Chicago/Turabian StyleChoi, Hangseo, and Jongpil Jeong. 2025. "A Conceptual Framework for a Latest Information-Maintaining Method Using Retrieval-Augmented Generation and a Large Language Model in Smart Manufacturing: Theoretical Approach and Performance Analysis" Machines 13, no. 2: 94. https://doi.org/10.3390/machines13020094
APA StyleChoi, H., & Jeong, J. (2025). A Conceptual Framework for a Latest Information-Maintaining Method Using Retrieval-Augmented Generation and a Large Language Model in Smart Manufacturing: Theoretical Approach and Performance Analysis. Machines, 13(2), 94. https://doi.org/10.3390/machines13020094

