Abstract
Human–robot collaboration (HRC) remains an increasingly growing trend in the robotics research field. Despite the widespread usage of collaborative robots on the market, several safety issues still need to be addressed to develop industry-ready applications exploiting the full potential of the technology. This paper focuses on hand-guiding applications, proposing an approach based on a wearable device to reduce the risk related to operator fatigue or distraction. The methodology aims at ensuring operator’s attention during the hand guidance of a robot end effector in order to avoid injuries. This goal is achieved by detecting a region of interest (ROI) and checking that the gaze of the operator is kept within this area by means of a pair of eye-tracking glasses (Pupil Labs Neon, Berlin, Germany). The detection of the ROI is obtained primarily by the tracking camera of the glasses, acquiring the position of predefined ArUco markers, thus obtaining the corresponding contour area. In case of the misdetection of one or more markers, their position is estimated through the optical flow methodology. The performance of the proposed system is initially assessed with a motorized test bench simulating the rotation of operator’s head in a repeatable way and then in an HRC scenario used as case study. The tests show that the system can effectively identify a planar ROI in the context of a HRC application in real time.
1. Introduction
The Industry 4.0 paradigm is characterized by the increase in process automation, also enabled by human–machine improved integration and data sharing, and the adoption of artificial intelligence (AI) techniques for data analysis and in-line process optimization in a variety of fields, such as manufacturing, the process industry, healthcare, and the transport industry. AI-driven automation has enabled advancements such as increased productivity, reduced cost, and improved safety measures; however, the rapid widespread of intelligent systems without proper consideration of the ethical, societal, and safety implications has quickly brought to light some drawbacks [1]. As a case in point, Arents et al. [2] observed that, considering human–robot collaboration (HRC), 25% of all reviewed studies under investigation did not use any safety measures, and more than 50% did not use any standard to address safety issues. To ensure operator safety, human–robot interaction (HRI) aspects are paramount. HRI is defined in [3] as “a field of study dedicated to understanding, designing, and evaluating robotic systems for use by or with humans” and is further categorized into two main types of interaction: Remote interaction and Proximity interaction. These are further subdivided into five subcategories [4]: (i) Cell, characterized by the physical separation of human and robot workspaces; (ii) Coexistence, characterized by separated workspaces without the use of physical fences; (iii) Synchronized interaction, with the human and the robot sharing a part of their workspace avoiding co-presence; (iv) Cooperation, with the human and the robot sharing part of their workspaces, but operating on different components; and (v) Collaboration, characterized by simultaneous workspace sharing.
With HRC emerging as a stable trend in industrial robotics, workspace sharing with collaborative robots (i.e., anthropomorphic manipulators equipped with both passive and active safety devices [5] assessing and ensuring operator safety) becomes even more complex. At the regulatory level, significant progress has been made in assessing operator safety in HRC with the introduction of the Technical Specification ISO TS 15066 [5], envisaging step-by-step task analysis to identify potential hazards. Consequently, risk mitigation, verification, and monitoring methods become even more crucial [6]. Four collaborative modes were identified by ISO/TS 15066. Among them, “Safety-rated monitored stop” is more commonly recognized as a safety function, also called “Monitored standstill”. The remaining three collaborative modes are hereafter briefly described.
The “Speed and Separation Monitoring” (SSM) mode aims to avoid collisions by continuously monitoring human movement within the workspace. SSM is based on projecting the space required to bring a robotic system to a safe state (e.g., safety-rated stop) to ensure a minimum protective distance compatible with such stopping/slowing transients. A detailed analysis of this safety methodology can be found in [7].
The “Power and Force Limitation” (PFL) mode is based on considering human–robot contacts (either intentional or accidental) whose effects need to be properly mitigated and verified as compliant with the pain onset limits specified by ISO/TS 15066 [8].
The “Hand-guiding (HG)” collaborative mode is for the (relatively) high-speed manual driving of a robot system. No speed limit value is defined for HG; rather, no requirements are set for force limits acting on the human body (which is in control of the system), but only regarding motion input commands (i.e., avoiding risks of unintentional commands, mismatching command–motion outcomes, presence of enabling devices and emergency stops, etc.). In this context, studies have been conducted, including [9], using the null-space method to avoid collisions between the robot and the operator. In recent years, several research efforts have focused on improving safeguarding conditions in HRC, which includes, in addition to traditional protections, specific safety devices, such as safety-related control functions [10]. However, ensuring safety in HRC implementations still lacks clear and practical guidelines, and this holds true also considering the increasing spread of applications characterized by close HRI in other domains [11]. Moreover, a recent scoping review [12] investigated the effects of robot design characteristics on human counterparts in terms of human factors (HFs) and ergonomics, highlighting a research gap in exploring robot behavioral characteristics related to the operator’s safety. These aspects are more and more relevant from the perspective of the Industry 5.0 paradigm [13], shifting towards human-centered manufacturing, in which the necessity for ethical data collection practices, real-time data processing techniques, and personalized interventions to achieve operator well-being and safety is crucial [14].
Within this context, the research group of the SAIMA Laboratory from the University of Bologna is currently investigating safety and ergonomic aspects in hand-guiding applications, which are still scarcely addressed by the scientific community. In [14], the standard-based risk assessment of a work cell implementing a traditional robot used in HG mode is addressed. In [15], an ergonomic validation protocol for an HG assembly task focused on automotive door assembly is presented. In a previous work [16], the SAIMA research group proposed an architecture based on hardware and software for the ergonomic validation of HG tasks adopting the standard-based “OCRA” methodology.
The aim of this paper is to explore an innovative approach, based on the use of a wearable device, to improve safety in HG applications by reducing the risks related to worker distraction or fatigue. In line with the previous research work [17], the case of study is represented by a drilling operation performed with the support of a collaborative robot in HG mode. Such a case study is designed to use this system in industries where high drilling flexibility is required and the drilling surface has variable orientations depending on the production batch. The HRC application was selected for demonstration purposes in order to showcase the potentialities of the approach; this pilot case, indeed, enables the monitoring operator’s focus, aiming at preventing possible misuses (e.g., an operator moving the robot in HG mode while looking away from the area of interest). The focus of this work is on the ability of the proposed system to detect the distraction of the operator from the HRC task. The application of the methodology can be extended to any HG application, in which the possible distraction of the operator can be even more hazardous (e.g., robot-assisted load carrying). Moreover, focusing on the operator’s attention also meets the published figures: as presented in the statistics on workplace accidents by the European Commission [17], in 2022, the most common types of non-fatal workplace injuries in the EU were caused by physical or mental stress (22.4%) or impact with a fixed object (21.6%), with the latter cause possibly correlating with a lack of attention during operational activities. This highlights the close relationship between ensuring operators’ safety and their level of attention, which is even more crucial in HRC operations.
The relationship between operator attention and robot behavior has been widely investigated [18,19,20,21,22], in some cases relying on the use of eye-tracking systems. Even though these devices are still not used in real industrial applications, the topic is attracting scientific interest and has the potential to become an effective industrial solution for improving the safety in HRC operations. In [18], a gaze-based attention recognition model applied to a human–robot collaborative assembly scenario is presented. Based on the assembly configurations, areas of interest were defined as recognition classes: robot, table, and any other location (corresponding to a “distracted” condition of the operator). In this context, it was demonstrated that human attention could be recognized by fine-tuning pre-trained models, which can be implemented in realistic application scenarios where human operators work on assembly tasks with a robot. However, in this approach, the recognition was performed on generic rather than specific classes, such as the end effector.
Other studies are based on operator gaze information in HRC operations and are aimed at identifying an object observed by the operator, using this information to modify the robot’s behavior. In [19], an anticipatory control method for human–robot collaboration is presented, where the robot predicts human intention through gaze tracking by SMI eye-tracking glasses and proactively plans actions. Results demonstrate that anticipatory control decreases execution times by an average of 2.5 s compared to a reactive approach, highlighting its potential for more effective human–robot interactions. In [20], the use of the human gaze to enhance human–robot collaboration is investigated in a “dual reality” environment, where one user physically interacts with a robot, while another monitors and collaborates via virtual reality (VR). The system synchronizes visual information between real and virtual environments to support remote cooperative work, improving coordination. Ref. [21] introduces a deep learning-based approach for real-time human gaze recognition in human–robot interaction, distinguishing between referential gaze (directed towards an object) and mutual gaze (focused on the robot). A Kinect Camera, mounted on the robot at head level, captures 2D images, including both the human face and objects of interest. By integrating face and object detection with gaze heatmaps, the method enhances the robot’s ability to predict human intentions and interact more seamlessly. In [22], the GazeEMD method is proposed, based on the use of Earth Mover’s Distance (EMD), to detect a human’s visual intention in human–robot interaction (HRI) scenarios, such as selecting objects by gaze for robotic manipulation. The goal of the work concerned the improvement of the accuracy of detecting the object of attention by overcoming limitations of traditional gaze detection methods, such as fixation-based approaches. Experimental results show that GazeEMD outperforms other methods in terms of accuracy and noise robustness, reducing cognitive load for users in real-world applications.
The goal of the work presented here is to assess the worker’s attention state through a real-time eye-tracking system, focusing on a region of interest (ROI) corresponding to the end effector and using it to develop safety strategies that act on the robot’s behavior. Compared to the aforementioned studies, this work is based on analogous vision systems (eye-tracking systems) to evaluate the operator’s attention on a user-defined zone by means of ArUco markers in human–robot collaboration (HRC). However, the focus of the paper is on implementing safety functionalities rather than improving the effectiveness of human–robot interaction based on the prediction of the operator’s intention. Additionally, our approach enables the assessment of the operator’s attention on specific objects using gaze information within the scene and user-defined regions of interest (ROIs), identified through a marker-based methodology.
The paper is organized as follows: In Section 2, the employed algorithm and the testing modalities are presented and discussed, while Section 3 presents the algorithm’s performance results in two different application scenarios. Finally, Section 4 discusses its relevance in the HRC context and its potential future developments.
2. Materials and Methods
2.1. Eye-Tracking Safety Functionality
The case of study here considered consists of an HRC drilling application, with a human operator manually guiding the end effector of a collaborative robot to the desired positions and then actuating the drill to perform holes in an assisted way (Figure 1). The assistance provided by the robot to the operators consists of (i) end effector weight support and (ii) a semi-autonomous drilling phase, with the controller driving the drilling tool along the drilling axis and providing the necessary force to perform the hole. The operator’s effort is limited to the end effector’s preliminary positioning and slight push until the desired hole depth. As a consequence, the drilling task requires a reduced physical effort, with a consequent improvement of ergonomic comfort. The proposed safety functionality consists of verifying, in real-time during the task, that the operator’s gaze is focused on the end effector, enabling the implementation of risk-reduction strategies (e.g., stopping the robot or preventing the actuation of the end effector) in case of a lack of attention. The approach is based on the use of the eye-tracking device Neon Pupil Labs, a pair of smart glasses equipped with a front camera and two rear cameras framing the operator’s eyes (Figure 2).
Figure 1.
HRC drilling activity considered in the article back view (a) and side view (b).
Figure 2.
Neon Pupil Labs eye-tracking system: (a) front view; (b) rear view. The cameras are indicated with red circles [23].
The glasses are linked to a smartphone via running the Pupil Invisible Companion proprietary app. In this way, it is possible to send the real-time data from the front and rear cameras (30 Hz), the gaze data (i.e., the position of the operator’s gaze within the scene captured by the front camera, estimated by a Pupil Labs proprietary algorithm based on the rear camera data, 200 Hz), and other metrics related to fatigue (such as fixations, blinking and pupillometry data) via Wi-Fi to a workstation PC. It is then possible to acquire and elaborate the data on the workstation PC using the open-source libraries provided by the developers of the system [24].
Two main steps are necessary for the implementation of the proposed safety functionality: (1) identifying, at each iteration, the region of the end effector within the frame captured by the front camera; (2) verifying that the gaze projection point lies within the identified region. Since the latter is directly provided by the Pupil Labs algorithm for the estimation of the gaze point, the first step is addressed as hereafter described.
Identifying the whole end effector is challenging, because it can be framed basically from any perspective during the performed task and has a complex and irregular geometry. Accordingly, a rectangular area consisting of four markers (Figure 3) is considered as a representative region of interest (ROI) for this case study. Thus, it is proven that the algorithm is capable of recognizing the markers in the scene and accurately estimating their position by calculating the area of the ROI under challenging testing conditions. Identifying such a region is a preparatory step towards the identification of the whole end effector volume; even though the reconstruction of such a volume based on the rectangle would be straightforward, it was not implemented in the present study and will be integrated within future developments. In the following subsection, the algorithm for the detection of the ROI is described.
Figure 3.
Planar ROI with fiducial markers mounted on the end effector: (a) front view with real area; (b) lateral view.
2.2. ROI Detection
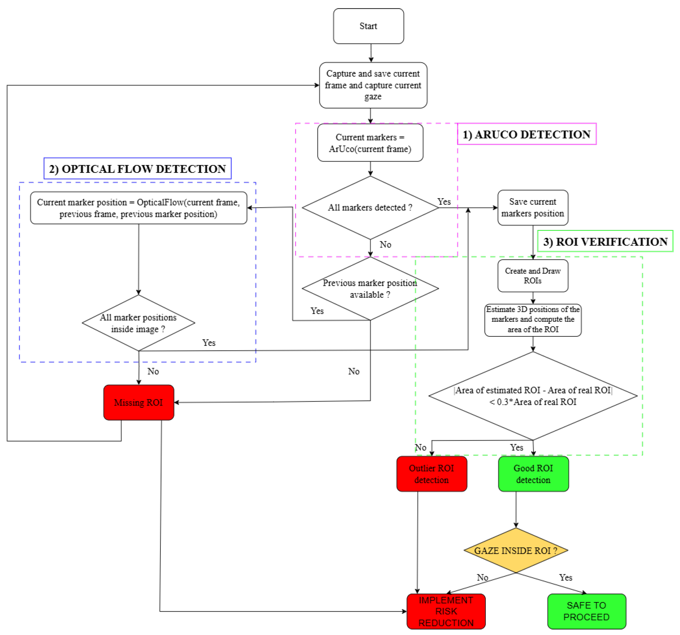
The overall algorithm for ROI estimation is schematized in Figure 4. It is composed of three main logical blocks: (1) the detection of the position of the markers with the ArUco library; (2) the detection of the position of the markers with the optical flow method (this routine is recalled in case one, or more markers are not detected by the ArUco library due to particular conditions such as image blurring caused by fast head motions or relevant perspective deformation of marker’s shape); and (3) the verification of the accuracy of the estimated ROI.
Figure 4.
Outline of the ROI detection algorithm.
ArUco [25] is a type of fiducial marker, such as AprilTag [26] and ARTag [27]. These kinds of markers are commonly recognized as well-established tools in computer vision for effective object pose estimation and detection. In the implementation described here, ArUco markers were selected as characterized by advanced detection capabilities and robustness in varying environmental conditions [28]. The ArUco detection algorithm employs several techniques, including adaptive thresholding, contour extraction, polygon extraction, binary thresholding, and bit lookup. These techniques work in conjunction to provide significant robustness against challenges such as motion blur and partial occlusion [29].
Each time a new frame is acquired, the ArUco detection is performed using an open-source library [30]. If all four markers are identified, the detected positions of the markers in the current scene are saved for later usage and the corresponding ROI is obtained. If at least one marker is not detected and if the marker position in the previous frame is available, the optical flow method is used as an alternative.
The logic of the optical flow technique consists of comparing the current frame with the previous one and estimating the displacement of an acquired pixel. The method relies on the Brightness Constancy Assumption, namely
where is the intensity of the pixel at time iteration and is the displacement from the current to the previous iteration, also called flow. Based on the assumption, it is a reasonable approximation to consider the same point of the scene, located at pixel of the scene at iteration and at pixel at iteration , as characterized by the same intensity at the two different iterations, provided that the time interval between two successive iterations is sufficiently small.
Additionally, can be approximated with its first order Taylor expansion, as
Comparing (1) and (2), the optical flow constraint equation is obtained in the form
in which and are unknown. The Lucas–Kanade method was implemented to solve Equation (3) [31]. According to this approach, a window of pixels is defined around the pixel for which it is desired to compute the flow; then, equations in the form of (3) can be expressed for all the pixels of the window, thus obtaining an overdetermined problem. The estimated flow is then obtained as a least-square solution of the equations.
One key assumption for optical flow estimation is that the motion between consecutive frames is relatively small, typically less than one pixel. When this assumption is violated due to larger motions, the accuracy of the method decreases [32]. To mitigate this limitation, a coarse-to-fine implementation using a pyramidal representation of the image has been proposed. In this approach, the image is progressively downscaled, creating a pyramid of representations with varying resolutions. When moving up the pyramid (to lower resolutions), larger motions appear smaller, allowing them to be effectively estimated as small motions. Therefore, in this study, the pyramid Lucas–Kanade optical flow approach is employed [33]. Motion estimation is performed at each level of the pyramid, starting from the coarsest resolution and refining as we move back to the original resolution. In this way, this method effectively handles large motions that would otherwise violate the small-motion assumption, improving the robustness of the optical flow estimation in dynamic environments.
The pyramid optical flow algorithm is then applied using an open-source library [34] and considering a 19 × 19 pixels window around the position of the previous marker position and seven pyramidal layers.
The ROI is therefore considered missing in the following two cases: (1) The optical flow algorithm fails, providing at least one of the marker positions be outside of the image limits; and (2) the optical flow method cannot be applied because at least one marker from the previous iteration is not available due to the failure of the optical flow.
Based on the positions of the markers in the 2D scene (estimated by ArUco or optical flow algorithms) and on the intrinsic parameters of the camera (distortion and focal length), the pose in the 3D environment of the markers in the camera frame can be estimated with the algorithm proposed by Muñoz [35]. Theoretically, the four of them should lie on the same plane; in the practical implementation, to compensate for small misalignments, an interpolating plane from the four 3D points is obtained with the least-squares method, and the points are projected on this plane.
It is then possible to compute the area of the quadrilateral whose vertices are the projected points. This area should match the actual area of the rectangle in Figure 3a. If the deviation of the estimated area compared to the real area is within a threshold value (30% of the real area), the ROI estimation is used to check the concentration of the worker on the end effector.
Based on several comparative evaluations such as the one in Figure 5, we defined the value of 30% error in the ROI calculation as a good trade-off between the need to exclude incorrect areas (more stringent threshold) and the need to avoid excluding correct areas (looser threshold). In Figure 5a the rectangular shape is correctly identified, but the value of the estimated area (44,065 cm2) is slightly higher than the real value (35.9 cm2) due to imprecisions of Muñoz’s algorithm, so, in such cases, the choice of a lower threshold (10–20%) would have caused undesired “missing ROI” results. Conversely, in Figure 5b, the rectangular shape is not correctly identified and the value of the estimated area is 59,141 cm2. In this case, choosing a higher threshold (35–40%) would have caused undesired “correct identification” results.
Figure 5.
Example of comparative evaluation to define the correct value of ROI threshold: (a) rectangular shape correctly identified; (b) rectangular shape not correctly identified.
It is worth considering that, if the ROI is undetected for some iterations or classified as an outlier, the situation is undetermined; the operator might not be focusing on the activity or the algorithm might not have been able to detect the area. Even if not specifically addressed in this work, an opportune strategy can easily manage the presence of outliers; for example, the algorithm may consider the subsequent acquisition until a certain timeframe is exceeded and apply risk-reduction strategies if necessary.
2.3. Experimental Setups
The accuracy of the ROI detection algorithm was assessed with two experimental setups:
- A preliminary setup, in which the eye-tracking system was rigidly connected to the shaft of an electric motor performing controlled rotations. The accuracy of the algorithm was assessed based on several repetitions along the same trajectory, variating the speed, the distance from the markers to the eye-tracking system, and the lighting conditions;
- A setup to evaluate the system in a significant proof-of-concept application.
As highlighted in [28,36], the detection performance of fiducial markers, such as ArUco markers, is significantly influenced by factors including the perspective angle, distance, and relative speed between the camera and the markers. Moreover, the optical flow method, used to estimate motion between frames, relies on the assumptions of brightness consistency and small consecutive motion. Such conditions may result unfulfilled in some cases, thereby affecting detection accuracy. Therefore, this paper systematically evaluates the ROI detection algorithm under varying environmental conditions, accounting for these critical factors. The target is indeed to assess the algorithm’s robustness and accuracy across different setups, ensuring reliable performance in real-world indoor industrial applications.
2.3.1. Motorized Setup
The motorized setup is shown in Figure 6 and consists of
- An AM8033 Beckhoff electrical motor;
- An AX5106 Beckhoff drive for the control of the motor;
- A CX5010 Beckhoff-embedded PC to run the PLC program to move the motor;
- The Neon Pupil Labs eye-tracking smart glasses;
- A plane with the same four ArUco markers as in Figure 3, mounted on a fixed frame parallel to the ground and at the same height as the mechanical shaft axis;
- A mechanical structure rigidly connecting the motor shaft and the smart glasses—it is possible to mount three steel rods of different lengths so that the distance between the front camera of the glasses and the center of rotation can be set at 10, 20 or 30 cm;
- The mobile phone companion device of the smart glasses (OnePlus 10 Pro), transmitting the eye-tracking data via Wi-Fi;
- A workstation PC 6-core Intel i7-5820K CPU, running at 3.3 GHz, where the eye-tracking data are received and elaborated to determine the ROI and check the gaze position.
Figure 6.
Motorized setup with plane–camera distance set at 30 cm.
Figure 6.
Motorized setup with plane–camera distance set at 30 cm.

The tests were performed with 27 different combinations of the test parameters, i.e., moving the motor at three different speeds (30, 100 and 200°/s) in the angle range −80/80° (the zero position is when the rod is vertical), with three different plane–camera distances (10, 20, and 30 cm) and in three different lighting conditions (natural light, artificial light, and partial darkness). The data coming from the front camera are processed online to obtain the ROI position and area according to the procedure described in Section 2.2. This kind of test is relevant because the angle between the camera and the plane with the markers changes as a function of the motor angle simulating the natural motion of the worker’s head. Moreover, the further the motor angle is from the zero position, the more difficult the detection of the ROI is because the markers are increasingly deformed. Additionally, having different possible motor speeds simulates the several possible ways in which the human operator will move his/her head in the real HRC scenario. Finally, also considering different lighting conditions is important because many lighting changes may happen in the real industrial setting where such an application could potentially be applied to improve safety.
2.3.2. HRC Setup
The HRC setup is the one previously shown in Figure 1 and consists of
- The Neon Pupil Labs eye-tracking smart glasses;
- The mobile phone companion device of the smart glasses;
- The Franka Emika Panda robot, a seven-degree-of-freedom collaborative robot that can receive joint position, velocity, or torque references from the command interface and has an internal proprietary controller capable of closing the control loop to follow precisely these references;
- The Schunk Axia-80 six-axis force/torque sensor, which measures the forces and torques applied by the operator on the end effector and communicates them with an Ethernet cable via EtherCAT protocol;
- A workstation PC (the same as in the previous setup) running the controller of the robot and receiving the data from the force/torque sensor and from the eye-tracking system;
- A custom end effector composed of a pneumatic drill, the 3D printed flange to connect it to the last link of the robot and to the force/torque sensor, and the plane with the ArUco markers;
- An EK1100 TwinCAT coupling module to establish the EtherCAT communication between the sensor and the workstation PC.
The robot controller used in the tests applies an admittance scheme for manual guidance [37]. It provides joint velocity commands in such a way that the end effector moves like a virtual body characterized by user-chosen inertia and damping parameters under the action of the forces and torques provided to the end effector by the worker. If those parameters are chosen as small, the operator will be able to move the robot in a smooth and effortless way.
During the tests, the human operator moves the end effector drill towards some points on a sample surface simulating a drilling scenario, while the detection algorithm identifies and computes the area of the plane of the marker, checking if the gaze is within the ROI.
3. Results
In the following paragraphs, the results in terms of the performance of the ROI detection algorithm in the two experimental conditions discussed in the previous section are presented.
3.1. ROI Detection Algorithm Evaluation—Motorized Setup
The goal of the test campaign is to prove the capabilities of the algorithm to detect ROI and to show how the identification process is affected by the variation in the parameters under investigation (light, angle, velocity, and distance). Six cycles are performed for each combination of velocity, light, and distance (corresponding to 27 different combinations of parameters). In each trial, the motor axis is rotated in a range of 160° (−80° to 80°). This range was discretized into five subranges, considered in absolute value (e.g., the 0–18° angle group is the absolute value of the motor’s angle in the range −18 + 18°). The test campaign was performed during a time span of a few hours to eliminate the variation in the natural light conditions.
In Figure 7, Figure 8 and Figure 9, the vertical axis shows the total number of frames visualized by the ROI detection algorithm during the six cycles for each of the angle values considered; the graphs also provide information about the routine actually used to detect ROIs in each test by reporting the number of detections related to each routine (i.e., ArUco or optical flow). The number of outliers detected in which the ROI area is above the pre-defined threshold and the missing frames (i.e., no ROI detected) are also reported in the graph. The frames are considered as detected by the optical flow algorithm when at least one marker is detected by this method. An increase in optical flow-detected frames, outliers, and missing frames can be observed as the angle value increases. As obvious, the markers are increasingly deformed as the angle increases; this primarily results in an increase in the optical flow action, as it corresponds to a failed detection of the ArUco algorithm. It may also lead to outlier detection if the computed area variates significantly (i.e., more than 30%, set as the threshold) with respect to the real area.

Figure 7.
Numbers of frames detected by each detection method during the tests with motor setup at 30°/s in (a) lab light; (b) natural light, and (c) partial dark light.

Figure 8.
Numbers of frames detected by each detection method during the tests with motor setup at 100°/s in (a) lab light; (b) natural light, and (c) partial dark light.

Figure 9.
Numbers of frames detected by each detection method during the tests with motor setup at 200°/s in (a) lab light; (b) natural light, and (c) partial dark light.
The results of Figure 7, Figure 8 and Figure 9 are summarized in Table 1, showing the detection ratio, defined as the ratio between the number of frames in which ROIs were detected (either with the ArUco or optical flow algorithm) and the total number of frames. We chose the detection ratio as the parameter representing the ability of our algorithm to find ROIs. For better readability, we highlighted in green the values in the range 0.9–1; in yellow the values in the range 0.7–0.9; and in red otherwise. The qualitative analysis of the distribution of these pieces of data leads to some considerations on the effect of each parameter on marker acquisition:
Table 1.
Resume of detection ratios (green cells for values in the range 0.9–1; yellow cells for values in the range 0.7–0.9 and red cells otherwise) collected in the experiments performed on motorized setup.
- On a general basis, dark light conditions promote marker acquisition, likely due to the absence of reflexes;
- The detection ratio is lower at higher velocities, as expected;
- The influence of the distance is very low;
- As the angle value increases, the detection ratio dramatically decreases, leading to the conclusion that the geometrical deformation is the condition which mostly affects the detection rate.
In Table 2, the average value and the standard deviation of the detection ratio of the ROI detection algorithm are presented under the different parameter combinations, according to the principle of data stratification (i.e., the process of sorting data into defined segments or groups). It appears that an increase in the angle value leads to a decreasing value of the average detection ratio and an increase in its standard deviation. On the other hand, within the range from −36° to 36°, there is a satisfying detection rate, greater than 90% and with a limited standard deviation. For higher angle values, the detection ratio varies in the range of 61% ÷ 83%, with the worst values found at higher angles.
Table 2.
Resume of average and standard deviation of detection ratios collected in the experiments performed on motorized setup.
From Figure 7, Figure 8 and Figure 9, an increase in frames detected via the “Optical Flow” algorithm, spanning from the natural light condition to the laboratory light condition and then to the partial dark light condition, can be observed. This effect proves the relevance of the optical flow algorithm, whose action is more relevant, with lighting conditions deviating from the standard, uncovering the possibility to define ROIs when the ArUco algorithm fails.
In Table 2, referring to the detection ratio data samples stratified for the lighting condition, the best value of the detection ratio corresponds to the partial dark light condition, with an average of 0.867 and standard deviation of 0.213; the worst case, in terms of performance, corresponds to the natural light condition. This phenomenon is mainly due to the light reflection on the surface of the ArUco markers, which is more relevant during the natural light condition tests (but present also in the lab light conditions), causing the absence of one or more ArUco markers, with the consequent activation of the optical flow algorithm routine. This effect can be observed in Figure 10, in which two selected scenes, where the markers could not be detected with the ArUco method, are shown: in the first case, ArUco detects only one marker and the other three are correctly identified by the optical flow, while in the second case, optical flow tries without success to identify the markers missed by ArUco, but results in an outlier case.
Figure 10.
Effect of reflecting light in natural light conditions: (a) the ArUco marker algorithm finds just one marker, and the others are found by the optical flow algorithm; (b) outliers’ ROI caused by the reflecting light problem.
Analyzing the results in Figure 7, Figure 8 and Figure 9, the impact of the velocity on the ROI detection algorithm’s performance is quite straightforward: an increase in motor velocity corresponds to an increasing number of frames detected by the optical flow algorithm and an increase in the number of outliers. This effect can also be seen in Table 1, in which, regardless of angle value, distance, and light conditions, a decrease in the detection ratio from a velocity of 30 to 200 can be observed. This effect is also highlighted in Table 2, in which, referring to the detection ratio data samples stratified for velocity, the detection ratio constantly decreases from an optimal value of 0.970 at 30°/s to an unacceptable value of 0.638 at 200°/s. Furthermore, at higher speeds, an increase in the standard deviation of the detection ratio can be observed. Another important effect is the presence of missing frames just for high velocity (200°/s), suggesting that this speed value should be considered as a limit of application of the ROI detection algorithm.
Similar considerations can be obtained considering the influence of the distance on the detection ratio. Observing Figure 7, Figure 8 and Figure 9, as the distance increases, an increase in frames detected with outliers can be observed, while characterizing the intervention of the optical flow routine versus the ArUco algorithm is less straightforward. This effect is also evident in Table 1, in which there is a decrease in the detection ratio from the distance values 10 to 30 cm, particularly from the third angle value group (35–54°) to the last (72–80°). Finally, this effect is quantitatively highlighted in Table 2, where, referring to the data samples stratified for the distance, the detection ratio constantly decreases from an optimal value of 0.904 at 10 cm to a sufficient value of 0.732 at 30 cm.
However, looking at the detection ratio values for the first two groups of angle values (0–18°, 18–36°), good performances are observed at a distance value of 10 cm (0.972 ± 0.058), 20 cm (0.922 ± 0.121), and 30 cm (0.936 ± 0.115). These results confirm that the distance from the rotation axis poorly affects acquisitions under the aforementioned angle groups.
The accuracy of the computed area, from now on called accuracy, is a relevant parameter to assess the proposed approach, providing information about the precision in estimating the ROI on a target surface. Table 3 shows the RMSE (root mean square error) between the computed ROI and the real area (35.9 cm2) over the six cycles of each test sampled by angle groups also considering outliers.
Table 3.
Resume of average and standard deviation of the RMSE between the ROI and the real area in cm2, collected in the experiments performed on the motorized setup. Yellow cells correspond to tests in which the RMSE between the computed ROI and the real area exceeded the threshold value of 30%.
In the table, yellow cells correspond to tests in which the RMSE between the computed ROI and the real area exceeded the threshold value of 30% of the real area (11.7 cm2).
This effect is merely caused by the presence of outliers. In Figure 10, some of the situations leading to high error values are shown. The same considerations can be extended to other test configurations.
Figure 11 shows a clarified representation of the error’s sources. The red lines in the graphs on the left side are the values of the projected area computed by the ArUco algorithm and the blue lines are the ones computed by the optical flow algorithm. It is noticeable that the projected area and the mean value of the projected area exceed the threshold only when computed using the optical flow algorithm.

Figure 11.
The data shown in the figure are, respectively, the graphs of the projected area over time (left side) and the mean value of the projected area with respect to the angle of the motor during six cycles (right side) for the test conditions: distance = 30 cm, velocity = 30°/s and lab light (a,b); distance = 30 cm, velocity = 200°/s and lab light (c,d); distance = 20 cm, velocity = 200°/s and natural light (e,f); distance = 10 cm, velocity = 200°/s and natural light (g,h); distance = 20 cm, velocity = 200°/s and partial dark light (i,j); distance = 30 cm, velocity = 200°/s and partial dark light (k,l).
If the optical flow algorithm is applied for several consecutive iterations, the accuracy of the area estimation decreases because the hypothesis of the Brightness Constancy Assumption in Equation (1) is violated. Indeed, the 3D pose estimation of the marker requires the real value of the marker edge lengths, and if the optical flow loses accuracy, the estimation of the 3D position of the marker is worse, leading to a bad calculation of the projected area.
Table 4 shows the influence of the test parameters (distance, velocity, light, and angle) on the accuracy of computing the projected area. The average value and the standard deviation of the RMSE between the computed area and the real one are presented. The same considerations that were made previously regarding the detection ratio and the relative influence of the test parameters hold as well for the accuracy.
Table 4.
Resume of the average and standard deviation of the RMSE between the computed projected area and the real one in cm2, collected in the experiments and performed on a motorized setup, stratifying the data by test parameters.
Finally, another interesting insight into the accuracy of computing the projected area can be found by looking at the value of the RMSE without taking into account the values of the computed area considered as outliers. The results are shown in Table 5. It is straightforward to observe that the RMSEs of projected area with respect to the real one are low.
Table 5.
Resume of Average and Standard Deviation of the root mean square error (expressed in ) between the ROI and the real area without taking into account outliers, collected in the experiments performed on motorized setup. The Nan value that is present in one cell was caused by having computed only areas considered outliers for that case.
Table 6 shows the influence of the test’s parameters (distance, velocity, light, and angle) on the accuracy of computing the projected area (RMSE) without outliers and using the same approach shown before. The influence of the different test parameters on the accuracy is highlighted as well in this table, exhibiting the same trend as the detection ratio. Neglecting the outliers, the algorithm has a good accuracy as the RMSE ranges between a maximum value of 3.541 cm2 (9.8% of real area) for the 72–80° angle group and a minimum value of 0.937 cm2 (2.6% of real area) for the 0–18° angle group.
Table 6.
Resume of average and standard deviation of the RMSE between the computed projected area without counting outliers and the real one in , collected in the experiments and performed on the motorized setup, stratifying the data by test parameters.
In relation to the aim of the tests performed with the motorized setup, the most critical conditions are those characterized by high velocities or high inclination angles. In relation to the former condition, it was observed that the optical flow subroutine compensates satisfactorily for possible missing markers. Considering the latter case, which corresponds to a high inclination of the sight direction with respect to the surface used as a reference, it would be beneficial to introduce more marker areas on the various sides of the end effector, so that when one of the areas is occluded or highly deformed, the algorithm can recognize at least one of the other marker regions.
3.2. ROI Detection Algorithm Evaluation—HRC Setup
In order to prove the effectiveness of the algorithm in a significant HRC scenario, we simulated a drilling operation in a real HG cooperation with the setup described in Section 2.3.2.
The ROI detection algorithm was tested on three subjects, with two trials each. The trials consisted of an HG operation of the same duration (40 s), in which an assistant indicated one of nine holes to the operator, pre-drilled on cardboard; the operator, in turn, had to drive the tip of the pneumatic drill connected to the end effector of the robot into such a hole.
In the first of the two trials, before starting, the assistant instructed the subject to perform the test without constraint in terms of velocity and while trying to limit head movement just enough to align the tip of the pneumatic drill on the predrilled holes. In the second trial, before starting, the assistant instructed the subject to perform the test trying to perform a faster motion of the end effector and to move the head freely to center the predrilled hole. The conditions of light during the test were lab light conditions.
The results discussed in the previous paragraph provide information concerning
- the accuracy of calculating the projected area, which is significantly better in case of ArUco-based detection;
- the conditions triggering the optical flow algorithm (i.e., high speeds, long distances, and large angles).
The algorithm performance during the HRC task was evaluated by analyzing the rates of detection following this classification:
- ArUco-detected frames: All markers are detected by the ArUco detector and are considered as a detected frame if the area is within the threshold.
- Optical flow frames: If at least one marker of five obtained markers is detected by optical flow, that frame is counted as an optical flow frame if the area is within the threshold.
- Outliers’ detection: This is used four markers are detected by either the ArUco or the optical flow algorithm, but the estimated area is larger than the threshold.
- Missing Frames: Missing frames are considered when fewer than four markers are obtained.
Looking at the graphs in Figure 12, referred to as the first trial, the percentage of optical flow routine triggering is extremely low. However, looking at Figure 13, referred to as the second trial, the value increases up to 24.35%. The percentages of missing frames strongly depend on the subject involved and the conditions of each trial. By analyzing the test recorded clip, frames are typically missed in cases of the interposition of the subject (no ArUco marker in the scene) or when the angle between the direction of the operator’s gaze and the target surface hosting the ArUco marker is higher. Regarding the percentage of outlier detection, it is considerably low in both trials (max 2.11%).
Figure 12.
Percentage of membership in the different frame categories during the first trial in HRC: (a) subject one, (b) subject two, (c) subject three.
Figure 13.
Percentage of membership in the different frame categories during the second trial in HRC: (a) subject one, (b) subject two, (c) subject three.
As a proof of concept, a flag was introduced in the recorded trials to indicate whether the operator’s gaze is focused within the ROI (no signal) or outside it (red light) during the HRC trials (Figure 14). Considering that the dynamics of HRC operations are slower than the refresh rate of the algorithm (30 Hz), obtaining outlier results for just a few frames should not trigger the activation of the risk-reduction strategy. Indeed, acquisition errors such as image blurring with consequent marker deformation or viewing angle variations may lead to outliers for small fractions of time. Accordingly, a time threshold should be set to validate a hazardous condition (e.g., 0.5 s, triggering the activation of a risk-reduction strategy).
Figure 14.
Example of implementation of video signal providing insight if the subject is looking inside or outside the ROI in HRC: (a) no flag as the operator is looking inside the ROI; (b) red flag on the top right corner as the operator is looking outside the ROI.
4. Conclusions
In this paper, we present an approach for the real-time evaluation of a worker’s attention during HRC operation by means of eye-tracking glasses and a marker detection algorithm to track a region of interest (ROI) developed on purpose in order to check the operator’s gaze locations in relation to the end effector. The results of the performed tests show that the developed algorithm is able to detect a moving planar area of fiducial markers in the context of a HRC application.
The performance of the ROI identification was initially assessed in repeatable testing conditions by means of a motorized testbench, considering the variation in lighting, velocity, and distance conditions in order to assess the reliability of the approach. The detection ratio and the accuracy show better results for small inclinations of the detected surface, small speeds, and distances and without direct lighting on the area (because of the effects of light reflection). In particular, it was found that ROI identification starts to become critical for camera-to-plane angles out of the range from −36° to 36° and for speeds larger than 100°/s. Furthermore, the importance of the optical flow method was demonstrated, as, especially for large velocities, this method was often employed, preventing numerous “missing ROI” results.
The tests performed in the real HRC experimental setup confirmed that the system is suitable to identify a simplified planar rectangular ROI, as the algorithm successfully operates in real-time along with the controller of a collaborative robot, providing very few outlier results. The presence of a significant number of “missing ROI” results in some of the HRC tests is mainly due to the following two reasons:
- The angle between the plane of the markers and the camera screen assumes high values; this happens when the operator temporarily looks laterally at the end effector to correctly position the drill tip on one of the holes of the testing plane of Figure 1. Such a problem could be addressed by the opportune refining of the optical flow algorithm to increase its tracking stability. On the other hand, another possible future development will be to set more rectangular markers’ regions (e.g., on the left and right sides of the end effector), increasing the chance of ROI detection when the head of the operator is not directly looking at the end effector.
- Rapid movements of the operator’s head: as in the previous point, this problem might be improved by refining the optical flow algorithm.
It is also worth pointing out that, in some cases, such as the one presented in Figure 14b, the gaze is outside of the planar area of the four ArUco markers, yet it is in the region of the end effector, and it would be appropriate to classify such frames as situations in which the operator is concentrated. Accordingly, as a further improvement of the proposed methodology, it would therefore be advisable to consider an admissible volume, including the whole end effector, and identify the position of such a volume in the 3D scene based on the identified position of the markers’ plane. Then, the identified 3D volume should be projected on the 2D scene of the camera, and this projection could be considered a more comprehensive ROI to certify that the end effector can be operated safely.
Based on the tests presented in this paper, the proposed architecture, including the developed algorithm, represents a promising tool to estimate the user’s attention and implement a risk-reduction strategy in case of distraction. In addition to the aforementioned solutions, future developments will concern the definition of the risk-reduction strategy and the management strategy of missing ROIs and outliers. Indeed, depending on the number of consecutive frames for which problematic conditions are detected, a consequent and proportionate risk-reduction action should be defined (e.g., letting the HRC continue but sending a visual/vibration warning to the user, preventing the actuation of the end effector, or stopping the motion of the collaborative robot).
Author Contributions
Conceptualization, E.M. (Enrico Masi), E.M. (Eugenio Monari) and R.V.; methodology, E.M. (Enrico Masi), E.M. (Eugenio Monari), N.T.N., M.V. and R.V.; software, N.T.N., E.M. (Eugenio Monari) and E.M. (Enrico Masi); validation, N.T.N., E.M. (Eugenio Monari) and E.M. (Enrico Masi); formal analysis, E.M. (Enrico Masi) and E.M. (Eugenio Monari); writing, E.M. (Enrico Masi), E.M. (Eugenio Monari), M.V., R.V. and N.T.N.; project administration, R.V. All authors have read and agreed to the published version of the manuscript.
Funding
This project has received funding from the National Institute for Insurance against Accidents at Work through the project ISACOB—ID 41 within the BriC 2022 programme.
Data Availability Statement
The raw data supporting the conclusions of this article will be made available by the authors on request.
Conflicts of Interest
The authors declare no conflicts of interest.
References
- Ramos, I.F.; Gianini, G.; Leva, M.C.; Damiani, E. Collaborative Intelligence for Safety-Critical Industries: A Literature Review. Information 2024, 15, 728. [Google Scholar] [CrossRef]
- Arents, J.; Abolins, V.; Judvaitis, J.; Vismanis, O.; Oraby, A.; Ozols, K. Human–robot collaboration trends and safety aspects: A systematic review. J. Sens. Actuator Netw. 2023, 10, 48. [Google Scholar] [CrossRef]
- Goodrich, M.A.; Schultz, A.C. Human-robot interaction: A survey. Found. Trends® Hum. Comput. Interact. 2007, 1, 203–275. [Google Scholar] [CrossRef]
- Malik, A.A.; Bilberg, A. Developing a reference model for human–robot interaction. Int. J. Interact. Des. Manuf. 2019, 13, 1541–1547. [Google Scholar] [CrossRef]
- BSI Standards Publication. Robots and Robotic Devices-Collaborative Robots; BSI Standards Publication: London, UK, 2016. [Google Scholar]
- Valori, M.; Scibilia, A.; Fassi, I.; Saenz, J.; Behrens, R.; Herbster, S.; Bidard, C.; Lucet, E.; Magisson, A.; Schaake, L.; et al. Validating safety in human–robot collaboration: Standards and new perspectives. Robotics 2021, 10, 65. [Google Scholar] [CrossRef]
- Marvel, J.A.; Norcross, R. Implementing speed and separation monitoring in collaborative robot workcells. Robot. Comput. Integr. Manuf. 2017, 44, 144–155. [Google Scholar] [CrossRef] [PubMed]
- Scibilia, A.; Valori, M.; Pedrocchi, N.; Fassi, I.; Herbster, S.; Behrens, R.; Saenz, J.; Magisson, A.; Bidard, C.; Kuhnrich, M.; et al. Analysis of Interlaboratory Safety Related Tests in Power and Force Limited Collaborative Robots. IEEE Access 2021, 9, 80873–80882. [Google Scholar] [CrossRef]
- Monari, E.; Chen, Y.; Vertechy, R. On Locally Optimal Redundancy Resolution using the Basis of the Null Space. In Proceedings—IEEE International Conference on Robotics and Automation, London, UK, 29 May–2 June 2023; Institute of Electrical and Electronics Engineers Inc.: Piscataway, NJ, USA, 2023; pp. 9665–9671. [Google Scholar] [CrossRef]
- Vicentini, F. Collaborative Robotics: A Survey. J. Mech. Des. 2021, 143, 040802. [Google Scholar] [CrossRef]
- Saenz, J.; Bessler-Etten, J.; Valori, M.; Prange-Lasonder, G.B.; Fassi, I.; Bidard, C.; Lassen, A.B.; Paniti, I.; Toth, A.; Stuke, T.; et al. An Online Toolkit for Applications Featuring Collaborative Robots Across Different Domains. IEEE Trans Hum Mach Syst. 2023, 53, 657–667. [Google Scholar] [CrossRef]
- Panagou, S.; Neumann, W.P.; Fruggiero, F. A Scoping Review of Human Robot Interaction Research Towards Industry 5.0 Human-centric Workplaces; Taylor and Francis Ltd.: Abingdon, UK, 2024. [Google Scholar] [CrossRef]
- Breque, M.; De Nul, L.; Petridis, A. Industry 5.0: Towards a Sustainable, Human-Centric and Resilient European Industry; Publications Office of the European Union: Luxembourg, 2021. [Google Scholar]
- Martinelli, M.; Lopes, S.I.; Migliardi, M. Predictive Technologies and Methodologies for Human Operator Assessment in Industry 5.0: A Conceptual Framework. In Proceedings of the IEEE International Conference on Emerging Technologies and Factory Automation, ETFA, Padova, Italy, 9–12 September 2024; Institute of Electrical and Electronics Engineers Inc.: Piscataway, NJ, USA, 2024. [Google Scholar] [CrossRef]
- Triviño-Tonato, E.; Masood, J.; Cibeira, R.P.; Dacal-Nieto, A. CO-GUIDING: Ergonomic Analysis of a Hand Guidance System for Car Door Assembly. In Wearable Robotics: Challenges and Trends, Proceedings of the 5th International Symposium on Wearable Robotics, WeRob2020, and of WearRAcon Europe 2020, 13–16 October 2020; Springer International Publishing: Berlin/Heidelberg, Germany, 2022; pp. 121–125. [Google Scholar]
- Monari, E.; Avallone, G.; Valori, M.; Agostini, L.; Chen, Y.; Palazzi, E.; Vertechy, R. Physical ergonomics monitoring in human-robot collaboration: A standard-based approach for hand-guiding applications. Machines 2023, 11, 231. [Google Scholar] [CrossRef]
- Accidents at Work-Statistics on Causes and Circumstances Statistics Explained. Available online: https://ec.europa.eu/eurostat/statistics-explained/SEPDF/cache/11539.pdf (accessed on 3 November 2024).
- Prajod, P.; Nicora, M.L.; Malosio, M.; André, E. Gaze-based Attention Recognition for Human-Robot Collaboration. In ACM International Conference Proceeding Series; Association for Computing Machinery: New York, NY, USA, 2023; pp. 140–147. [Google Scholar] [CrossRef]
- Bartneck, C. Eleventh ACMIEEE International Conference on Human Robot Interaction; IEEE Press: Piscataway, NJ, USA, 2016. [Google Scholar]
- Moniri, M.M.; Valcarcel, F.A.E.; Merkel, D.; Sonntag, D. Human gaze and focus-of-attention in dual reality human-robot collaboration. In Proceedings of the 12th International Conference on Intelligent Environments, IE 2016, London, UK, 14–16 September 2016; Institute of Electrical and Electronics Engineers Inc.: Piscataway, NJ, USA, 2016; pp. 238–241. [Google Scholar] [CrossRef]
- Saran, A.; Majumdar, S.; Short, E.S.; Thomaz, A.; Niekum, S. Human gaze following for human-robot interaction. In Proceedings of the 2018 IEEE/RSJ International Conference on Intelligent Robots and Systems (IROS), Madrid, Spain, 1–5 October 2018; IEEE: Piscataway, NJ, USA, 2018. [Google Scholar]
- Shi, L.; Copot, C.; Vanlanduit, S. Gazeemd: Detecting visual intention in gaze-based human-robot interaction. Robotics 2021, 10, 68. [Google Scholar] [CrossRef]
- Neon Pupil Labs Website. Available online: https://pupil-labs.com/products/neon/shop#is-this-thing-on (accessed on 3 November 2024).
- Neon Pupil Labs. Pupil Labs’ Realtime Python API. Available online: https://pupil-labs-realtime-api.readthedocs.io/en/latest/api/simple.html (accessed on 10 December 2024).
- Garrido-Jurado, S.; Muñoz-Salinas, R.; Madrid-Cuevas, F.J.; Marín-Jiménez, M.J. Automatic generation and detection of highly reliable fiducial markers under occlusion. Pattern Recognit. 2014, 47, 2280–2292. [Google Scholar] [CrossRef]
- Wang, J.; Olson, E. AprilTag 2: Efficient and robust fiducial detection. In Proceedings of the 2016 IEEE/RSJ International Conference on Intelligent Robots and Systems (IROS), Daejeon, Republic of Korea, 9–14 October 2016; IEEE: Piscataway, NJ, USA, 2016; pp. 4193–4198. [Google Scholar]
- Fiala, M. ARTag, a fiducial marker system using digital techniques. In Proceedings of the 2005 IEEE Computer Society Conference on Computer Vision and Pattern Recognition, San Diego, CA, USA, 20–25 June 2005; IEEE: Piscataway, NJ, USA, 2005; Volume 2, pp. 590–596. [Google Scholar]
- Jurado-Rodriguez, D.; Muñoz-Salinas, R.; Garrido-Jurado, S.; Medina-Carnicer, R. Planar fiducial markers: A comparative study. Virtual Real. 2023, 27, 1733–1749. [Google Scholar] [CrossRef]
- Jurado-Rodriguez, D.; Munoz-Salinas, R.; Garrido-Jurado, S.; Medina-Carnicer, R. Design, Detection, and Tracking of Customized Fiducial Markers. IEEE Access 2021, 9, 140066–140078. [Google Scholar] [CrossRef]
- Garrido, A.P.S. Open CV—Detection of ArUco Markers. Available online: https://docs.opencv.org/4.x/d5/dae/tutorial_aruco_detection.html (accessed on 10 December 2024).
- Lucas, B.D.; Kanade, T. An iterative image registration technique with an application to stereo vision. In Proceedings of the IJCAI’81: 7th International Joint Conference on Artificial Intelligence, Vancouver, BC, Canada, 24–28 August 1981; Volume 2, pp. 674–679. [Google Scholar]
- Teng, C.H.; Lai, S.H.; Chen, Y.S.; Hsu, W.H. Accurate optical flow computation under non-uniform brightness variations. Comput. Vis. Image Underst. 2005, 97, 315–346. [Google Scholar] [CrossRef]
- Bouguet, J.Y. Pyramidal Implementation of the Affine Lucas Kanade Feature Tracker Description of the Algorithm. Available online: https://robots.stanford.edu/cs223b04/algo_affine_tracking.pdf (accessed on 3 November 2024).
- OpenCV—calcOpticalFlowPyrLK(). Available online: https://docs.opencv.org/4.x/dc/d6b/group__video__track.html#ga473e4b886d0bcc6b65831eb88ed93323 (accessed on 10 December 2024).
- Muñoz-Salinas, R.; Marín-Jimenez, M.J.; Yeguas-Bolivar, E.; Medina-Carnicer, R. Mapping and localization from planar markers. Pattern Recognit. 2018, 73, 158–171. [Google Scholar] [CrossRef]
- Kalaitzakis, M.; Cain, B.; Carroll, S.; Ambrosi, A.; Whitehead, C.; Vitzilaios, N. Fiducial Markers for Pose Estimation: Overview, Applications and Experimental Comparison of the ARTag, AprilTag, ArUco and STag Markers. J. Intell. Robot. Syst. Theory Appl. 2021, 101, 1–26. [Google Scholar] [CrossRef]
- Dimeas, F.; Aspragathos, N. Online Stability in Human-Robot Cooperation with Admittance Control. IEEE Trans. Haptics 2016, 9, 267–278. [Google Scholar] [CrossRef] [PubMed]
Disclaimer/Publisher’s Note: The statements, opinions and data contained in all publications are solely those of the individual author(s) and contributor(s) and not of MDPI and/or the editor(s). MDPI and/or the editor(s) disclaim responsibility for any injury to people or property resulting from any ideas, methods, instructions or products referred to in the content. |
© 2025 by the authors. Licensee MDPI, Basel, Switzerland. This article is an open access article distributed under the terms and conditions of the Creative Commons Attribution (CC BY) license (https://creativecommons.org/licenses/by/4.0/).
















