mKdV Equation on Time Scales: Darboux Transformation and N-Soliton Solutions
Abstract
1. Introduction
2. The mKdV Equation on Time Scales
- (i)
- If , then
- (ii)
- If (h is a constant), then
- (i)
- The Cayley exponential function satisfies
- (ii)
- When and , the Cayley exponential function is given as follows:
- Case1: The mKdV equation on the discrete time scale.
- Case2: The mKdV equation on the continuous time scale.
3. The Darboux Transformation and N-Soliton Solution on Time Scales
3.1. The Darboux Transformation on Time Scales
3.2. Soliton Solutions of the mKdV Equation on Time Scales
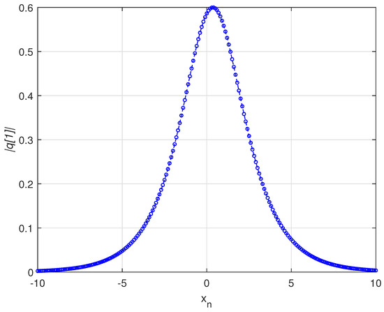
- Case1: Single-soliton solution of the mKdV equation on the discrete time scale.
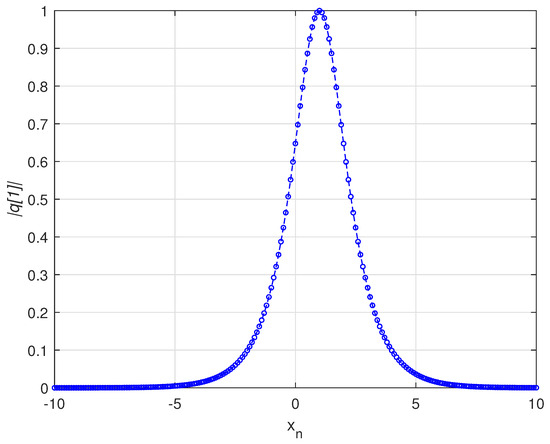
- Case2: Single-soliton solution of the mKdV equation on the q-discrete time scale.
- Case3: Single-soliton solution of the mKdV equation on the continuous time scale.
- Case4: Single-soliton solution of the mKdV equation on the Cantor set.
4. Conclusions
Author Contributions
Funding
Data Availability Statement
Acknowledgments
Conflicts of Interest
References
- Zhang, D.J.; Zhao, S.L.; Sun, Y.Y.; Zhou, J. Solutions to the modified Korteweg-de Vries equation. Rev. Math. Phys. 2014, 26, 1430006. [Google Scholar] [CrossRef]
- Deift, P.; Zhou, X. A Steepest Descent Method for Oscillatory Riemann–Hilbert Problems. Asymptotics for the mKdV Equation. Ann. Math. 1993, 137, 295–368. [Google Scholar] [CrossRef]
- Fan, E.G. Soliton solutions for a generalized Hirota–Satsuma coupled KdV equation and a coupled MKdV equation. Phys. Lett. A 2001, 282, 18–22. [Google Scholar] [CrossRef]
- Fu, Z.T.; Deng, L.T.; Liu, S.K.; Liu, S.D. Solutions to Generalized mKdV Equation. Commun. Theor. Phys. 2003, 40, 641. [Google Scholar] [CrossRef]
- Miura, R.M. Korteweg-de Vries equation and generalizations. I. A remarkable explicit nonlinear transformation. J. Math. Phys. 1968, 9, 1202–1204. [Google Scholar] [CrossRef]
- Wadati, M. The modified Korteweg-de Vries equation. J. Phys. Soc. Jpn. 1973, 34, 1289–1296. [Google Scholar] [CrossRef]
- Wadati, M.; Ohkuma, K. Multiple-pole solutions of the modified Korteweg-de Vries equation. J. Phys. Soc. Jpn. 1982, 51, 2029–2035. [Google Scholar] [CrossRef]
- Demontis, F. Exact solutions of the modified Korteweg–de Vries equation. Theor. Math. Phys. 2011, 168, 886. [Google Scholar] [CrossRef]
- Chen, Z.Y.; Huang, N.N.; Liu, Z.Z.; Xiao, Y. An explicit expression of the dark N-soliton solution of the MKdV equation by means of the Darboux transformation. J. Phys. A 1993, 26, 1365–1374. [Google Scholar] [CrossRef]
- Germain, F.; Pusateri, F.; Rousset, F. Asymptotic stability of solitons for mKdV. Adv. Math. 2016, 299, 272–330. [Google Scholar] [CrossRef]
- He, J.S.; Chen, S.R. Hamiltonian formalism of mKdV equation with non-vanishing boundary values. Commun. Theor. Phys. 2005, 44, 321–325. [Google Scholar] [CrossRef]
- Wu, J.P.; Geng, X.G. Inverse scattering transform and soliton classification of the coupled modified Korteweg-de Vries equation. Commun. Nonlinear SCI 2017, 53, 83–93. [Google Scholar] [CrossRef]
- Zhu, J.Y.; Chen, Y. Data-driven solutions and parameter discovery of the nonlocal mKdV equation via deep learning method. Nonlinear Dynam. 2023, 111, 8397–8417. [Google Scholar] [CrossRef]
- Mokhtari, R.; Mohseni, M. A meshless method for solving mKdV equation. Comput. Phys. Commun. 2012, 183, 1259–1268. [Google Scholar] [CrossRef]
- Chen, M.S.; Fan, E.G.; He, J.S. Riemann–Hilbert approach and the soliton solutions of the discrete mKdV equations. Chaos Solitons Fractals 2023, 168, 113209. [Google Scholar] [CrossRef]
- Hilger, S. Analysis on measure chains-a unified approach to continuous and discrete calculus. Results Math. 1990, 18, 18–56. [Google Scholar] [CrossRef]
- Atici, F.M.; Uysal, F. A production-inventory model of HMMS on time scales. Appl. Math. Lett. 2008, 21, 236–243. [Google Scholar] [CrossRef]
- Liu, J.; Li, Y.K.; Zhao, L.L. On a periodic predator-prey system with time delays on time scales. Commun. Nonlinear SCI 2009, 14, 3432–3438. [Google Scholar] [CrossRef]
- Brauer, F.; Carlos, C.C. Mathematical Models in Population Biology and Epidemiology; Springer: New York, NY, USA, 2012. [Google Scholar]
- Tisdell, C.C.; Zaidi, A. Basic qualitative and quantitative results for solutions to nonlinear, dynamic equations on time scales with an application to economic modelling. Nonlinear Anal.-Theor. 2008, 68, 3504–3524. [Google Scholar] [CrossRef]
- Hilger, S. A Measure Chain Calculus Applied to Center Manifolds. Ph.D. Thesis, University of Würzburg, Würzburg, Germany, 1988. [Google Scholar]
- Kaymakcala, B.; Lakshmikantham, V.; Sivasundaram, S. Dynamic Systems on Measure Chains; Springer: Boston, MA, USA, 1996. [Google Scholar]
- Ahlbrandta, C.D.; Morian, C. Partial differential equations on time scales. J. Comput. Appl. Math. 2002, 141, 35–55. [Google Scholar] [CrossRef]
- Bohner, M.; Guseinov, G.; Peterson, A. Introduction to the Time Scales Calculus: Advances in Dynamic Equations on Time Scales; Springer: Boston, MA, USA, 2003. [Google Scholar]
- Liu, M.S.; Dong, H.H. On the existence of solution, Lie symmetry analysis and conservation law of magnetohydrodynamic equations. Commun. Nonlinear SCI 2020, 87, 105277. [Google Scholar] [CrossRef]
- Liu, M.S.; Fang, Y.; Dong, H.H. Equilibria and stability analysis of Cohen-Grossberg BAM neural networks on time scale. J. Syst. Sci. Complex. 2022, 35, 1348–1373. [Google Scholar] [CrossRef]
- Cieliński, J.L.; Nikiciuk, T.; Wakiewicz, K. The sine-Gordon equation on time scales. J. Math. Anal. Appl. 2014, 423, 1219–1230. [Google Scholar] [CrossRef]
- Pei, L.; Li, B. The Darboux transformation of the Gerdjikov–Ivanov equation from non-zero seed. In Proceedings of the 2011 International Conference on Consumer Electronics, Communications and Networks (CECNet), Xianning, China, 16–18 April 2011; pp. 5320–5323. [Google Scholar]
- Guo, L.; Zhang, Y.; Xu, S. The higher order Rogu’e Wave solutions of the Gerdjikov–Ivanov equation. Phys. Scr. 2014, 89, 240. [Google Scholar] [CrossRef]
- Zhang, G.Q.; Yan, Z.Y. Focusing and defocusing mKdV equations with nonzero boundary conditions: Inverse scattering transforms and soliton interactions. Physica D 2020, 410. [Google Scholar] [CrossRef]
- Tanaka, S. Modified Korteweg-deVries Equation and scattering theory. Proc. Jpn. Acad. 1972, 48, 1723–1733. [Google Scholar] [CrossRef]
- Gesztesy, F.; Simon, W.S. Commutation Methods Applied to the mKdV-Equation. Trans. Am. Math. Soc. 1991, 324, 465–525. [Google Scholar] [CrossRef]
- Satsuma, J. A Wronskian representation of N-soliton solutions of nonlinear evolution equations. J. Phys. Soc. Jpn. 1979, 46, 359360. [Google Scholar] [CrossRef]
- Nimmo, J.J.C.; Freeman, N.C. The use of Backlund transformations in obtaining N-soliton solutions in Wronskian form. J. Phys. A Math. Gen. 1984, 17, 1415–1424. [Google Scholar] [CrossRef]
- Gesztesy, F.; Schweiger, W. Rational KP and mKP-solutions in Wronskian form. Rep. Math. Phys. 1991, 30, 205222. [Google Scholar] [CrossRef]
- Savović, S.; Ivanović, M.; Min, R. A Comparative Study of the Explicit Finite Difference Method and Physics-Informed Neural Networks for Solving the Burgers’ Equation. Axioms 2023, 12, 982. [Google Scholar] [CrossRef]
- Soliman, A.A. A numerical simulation and explicit solutions of KdV-Burgers’ and Lax’s seventh-order KdV equations. Chaos Solitons Fractals 2006, 29, 294–302. [Google Scholar] [CrossRef]
- Savović, S.; Djordjevich, A.; Tse, P.W.; Nikezić, D. Explicit finite difference solution of the diffusion equation describing the flow of radon through soil. Appl. Radiat. Isot. 2011, 69, 237–240. [Google Scholar] [CrossRef] [PubMed]
- Hovhannisyan, G.; Ruff, O. Darboux transformations on a space scale. J. Math. Anal. Appl. 2016, 434, 1690–1718. [Google Scholar] [CrossRef]
- Dong, H.; Huang, X.; Zhang, Y.; Liu, M.; Fang, Y. The Darboux transformation and N-soliton solutions of Gerdjikov–ivanov equation on a time–space scale. Axioms 2021, 10, 294. [Google Scholar] [CrossRef]
- Dong, H.; Wei, C.; Zhang, Y.; Liu, M.; Fang, Y. The Darboux transformation and N-Soliton solutions of coupled cubic-quintic nonlinear Schrödinger equation on a time-space scale. Fractal Fract. 2021, 6, 12. [Google Scholar] [CrossRef]
- Agarwal, R.; Bohner, M.; O’Regan, D.; Peterson, A. Dynamic equations on time scales: A survey. J. Comput. Appl. Math. 2002, 141, 1–26. [Google Scholar] [CrossRef]






Disclaimer/Publisher’s Note: The statements, opinions and data contained in all publications are solely those of the individual author(s) and contributor(s) and not of MDPI and/or the editor(s). MDPI and/or the editor(s) disclaim responsibility for any injury to people or property resulting from any ideas, methods, instructions or products referred to in the content. |
© 2024 by the authors. Licensee MDPI, Basel, Switzerland. This article is an open access article distributed under the terms and conditions of the Creative Commons Attribution (CC BY) license (https://creativecommons.org/licenses/by/4.0/).
Share and Cite
Jin, B.; Fang, Y.; Sang, X. mKdV Equation on Time Scales: Darboux Transformation and N-Soliton Solutions. Axioms 2024, 13, 578. https://doi.org/10.3390/axioms13090578
Jin B, Fang Y, Sang X. mKdV Equation on Time Scales: Darboux Transformation and N-Soliton Solutions. Axioms. 2024; 13(9):578. https://doi.org/10.3390/axioms13090578
Chicago/Turabian StyleJin, Baojian, Yong Fang, and Xue Sang. 2024. "mKdV Equation on Time Scales: Darboux Transformation and N-Soliton Solutions" Axioms 13, no. 9: 578. https://doi.org/10.3390/axioms13090578
APA StyleJin, B., Fang, Y., & Sang, X. (2024). mKdV Equation on Time Scales: Darboux Transformation and N-Soliton Solutions. Axioms, 13(9), 578. https://doi.org/10.3390/axioms13090578

