Application of Migrating Optimization Algorithms in Problems of Optimal Control of Discrete-Time Stochastic Dynamical Systems
Abstract
:1. Introduction
2. Materials and Methods
2.1. Statements of Optimal Control Problems
2.2. Self-Organizing Migrating Optimization Algorithms
2.2.1. Optimization Problem Statement
2.2.2. Self-Organizing Migrating Algorithm (SOMA)
2.2.3. Modified Self-Organizing Migrating Algorithm
- Algorithm MSOMA for solving the optimization problem
- Control parameter NStep, determining the number of steps until the end of the movement;
- Control parameter PRT, determining whether the individual will move along the chosen coordinate to the leader;
- Control parameter NP, determining the size of the population of individuals;
- Stop parameter Migration, determining the maximum number of iterations;
- Stop parameter MinDist, reflecting the value of the average deviation between the three leaders of the population in terms of the value of the function;
- Iteration counter MCount, necessary to stop the algorithm when it reaches the number Migration.
- for the first leader:
- for the second leader:
- for the third leader:
- for the first leader:
- for the second leader:
- for the third leader:
| Algorithm 1 MSOMA Algorithm |
| 1: Initialize the algorithm parameters NStep, PRT, NP, Migration, MinDist, MCount 2: Set MCount = 1 3: Create an initial population: 4: for all do 5: 6: end for 7: for all calculate the objective function value 8: end for 9: Select the first three individuals with the smallest values of the objective function from the current population 10: Realize a migration cycles regarding the three leaders: 11: for all create two “clones” as 12: 13: end for 14: Implement the movement of individuals to the first leader: 15: for all do 16: for all do 17: generate a random number on the segment ; 18: 19: 20: 21: 22: end if 23: end for 24: for do 25: ; 26: end for 27: Calculate 28: end for 29: Implement the movement of individuals to the second leader: 30: for all do 31: for all , do 32: generate a random number on the segment ; 33: 34: 35: 36: 37: end if 38: end for 39: for do 40: ; 41: end for 42: Calculate 43: end for 44: Implement the movement of individuals to the third leader: 45: for all do 46: for all , do 47: generate a random number on the segment ; 48: 49: 50: 51: 52: end if 53: end for 54: for do 55: ; 56: end for 57: Calculate 58: end for 59: Sort all individuals in non-decreasing order of the objective function value 60: Check the conditions for completing the search 61: if ˅ Mcount = Migration, then 62: go to 75 63: else 64: go to 66 65: end if 66: Update the current population: 67: Sort all individuals in non-decreasing objective function value: 68: Delete last individuals and create new individuals: 69: for do 70: for do 71: 72: end for 73: end for 74: Set and go to 10 75: Realize the intensively clarifying migration cycle 76: Set 77: for do 78: for all , do 79: generate a random number on the segment ; 80: 81: 82: 83: 84: end if 85: end for 86: for do 87: ; 88: end for 89: Calculate 90: end for 91: Return the best solution |
3. Model Examples
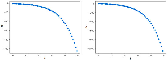
3.1. Optimal Open-Loop Control of a Stochastic Discrete Systems
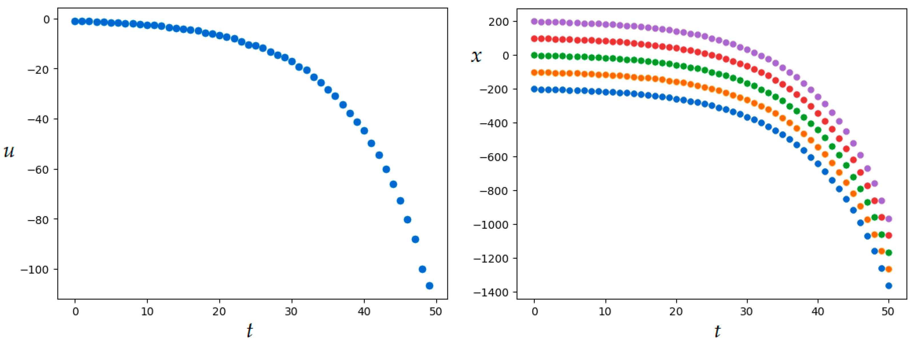
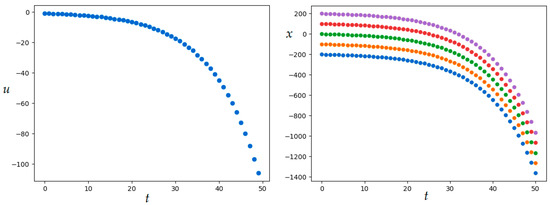
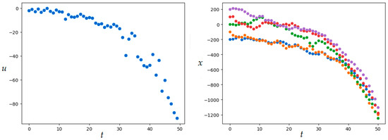
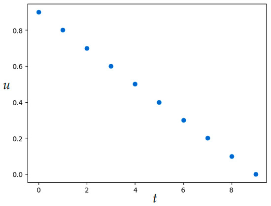
3.2. Optimal Open-Loop Control of Bundles of Trajectories
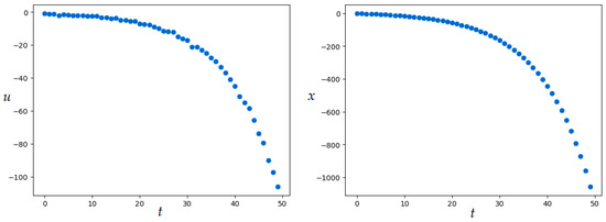
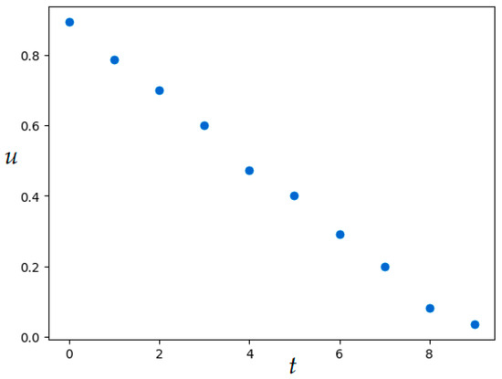
3.3. Optimal Open-Loop Control of Individual Trajectories
4. Discussion
5. Conclusions and Future Work
Author Contributions
Funding
Data Availability Statement
Conflicts of Interest
References
- Bertsekas, D.P. Dynamic Programming and Optimal Control; Athena Scientific: Belmont, MA, USA, 1995; Volume 1. [Google Scholar]
- Bertsekas, D.P.; Shreve, S.E. Stochastic Optimal Control: The Discrete Time Case; Academic: New York, NY, USA, 2004. [Google Scholar]
- Luus, R. Iterative Dynamic Programming, 1st ed.; Chapman & Hall/CRC: London, UK, 2000. [Google Scholar]
- Salinelli, E.; Tomarelli, F. Discrete Dynamical Models; Springer: Milan, Italy, 2014. [Google Scholar]
- Propoi, A.I. Problems of discrete control with phase constraints. USSR Comput. Math. Math. Phys. 1972, 12, 53–74. [Google Scholar] [CrossRef]
- Kwakernaak, H.; Sivan, R. Linear Optimal Control Systems; Wiley–Interscience: Hoboken, NJ, USA, 1972. [Google Scholar]
- Fleming, W.H.; Soner, H.M. Controlled Markov Processes and Viscosity Solutions; Springer: New York, NY, USA; Berlin/Heidelberg, Germany, 1993. [Google Scholar]
- Kushner, H.J. Approximation and Weak Convergence Methods for Random Processes with Applications to Stochastic Systems Theory; MIT Press: Cambridge, MA, USA, 1984. [Google Scholar]
- Kushner, H.J.; Schweppe, F.C. A maximum principle for stochastic control systems. J. Math. Anal. Appl. 1964, 8, 287–302. [Google Scholar] [CrossRef]
- Peng, S. A general stochastic maximum principle for optimal control problems. SIAM J. Control. Optim. 1990, 28, 966–979. [Google Scholar] [CrossRef]
- Lin, X.; Zhang, W. A maximum principle for optimal control of discrete-time stochastic systems with multiplicative noise. IEEE Trans. Autom. Control 2015, 60, 1121–1126. [Google Scholar] [CrossRef]
- Golovkina, A.; Ovsyannikov, D. Optimal control of trajectories ensemble for a class of discrete dynamic systems. IFAC-PapersOnLine 2020, 53, 6893–6898. [Google Scholar] [CrossRef]
- Kotina, E.D.; Ovsyannikov, D.A. Mathematical model of joint optimization of programmed and perturbed motions in discrete systems. In Prikladnaya Matematika, Informatika, Protsessy Upravleniya; Vestnik Sankt-Peterburgskogo Universiteta: St. Petersburg, FL, USA, 2021; Volume 17, pp. 213–224. [Google Scholar] [CrossRef]
- Kotina, E.D. Discrete optimization problem in beam dynamics. Nucl. Instrum. Methods Phys. Res. A 2006, 558, 292–294. [Google Scholar] [CrossRef]
- Floudas, C.; Pardalos, P. Encyclopedia of Optimization, 2nd ed.; Springer: New York, NY, USA, 2009. [Google Scholar]
- Gendreau, M. Handbook of Metaheuristics, 2nd ed.; Springer: New York, NY, USA, 2010. [Google Scholar]
- Panteleev, A.V.; Kolessa, A.A. Application of the tomtit flock metaheuristic optimization algorithm to the optimal discrete time deterministic dynamical control problem. Algorithms 2022, 15, 301. [Google Scholar] [CrossRef]
- Panteleev, A.V.; Kolessa, A.A. Optimal open-loop control of discrete deterministic systems by application of the perch school metaheuristic optimization algorithm. Algorithms 2022, 15, 157. [Google Scholar] [CrossRef]
- Davendra, D.; Zelinka, I. Self-Organizing Migrating Algorithm, 1st ed.; Methodology and Implementation; Studies in Computational Intelligence, 626; Springer: New York, NY, USA, 2016. [Google Scholar]
- Zelinka, I.; Lampinen, J. SOMA—Self-organizing migrating algorithm. In Proceedings of the International Conference on Soft Computing (Mendel 2000), Brno, Czech Republic, 10–12 July 2000; pp. 177–187. [Google Scholar]
- Panteleev, A.V.; Rakitianskii, V.M. Application of the modified self-organizing migration algorithm MSOMA in optimal open-loop control problems. J. Phys. Conf. Ser. 2021, 1925, 012017. [Google Scholar] [CrossRef]
- Horn, R.A.; Johnson, C.R. Matrix Analysis; Cambridge University Press: Cambridge, UK, 2012. [Google Scholar]



















| Parameters | ||||
|---|---|---|---|---|
| 1500 | 100 | 0.4 | 100 | |
| Parameters | ||||
|---|---|---|---|---|
| 600 | 40 | 0.4 | 50 | |
| Parameters | ||||
|---|---|---|---|---|
| 900 | 70 | 0.3 | 100 | |
| Parameters | ||||
|---|---|---|---|---|
| 600 | 50 | 0.3 | 50 | |
| Parameters | ||||
|---|---|---|---|---|
| 1000 | 100 | 0.3 | 70 | 0.001 |
| Parameters | ||||
|---|---|---|---|---|
| 1000 | 100 | 0.3 | 150 | 0.001 |
| Parameters | ||||
|---|---|---|---|---|
| 500 | 50 | 0.4 | 100 | |
| Parameters | ||||
|---|---|---|---|---|
| 100 | 50 | 0.3 | 100 | 0.0001 |
| 0 | 1 | 2 | 3 | 4 | 5 | 6 | |
|---|---|---|---|---|---|---|---|
| −1.83466 | −0.68896 | −0.33061 | −0.10169 | 0.01892 | −0.05302 | −0.05551 | |
| 3.00000 | 1.16534 | 0.47638 | 0.14576 | 0.04407 | 0.06299 | 0.00997 | |
| t | 7 | 8 | 9 | 10 | |||
| 0.05713 | −0.04223 | −0.04906 | — | ||||
| −0.04554 | 0.01159 | −0.03064 | −0.07970 |
Disclaimer/Publisher’s Note: The statements, opinions and data contained in all publications are solely those of the individual author(s) and contributor(s) and not of MDPI and/or the editor(s). MDPI and/or the editor(s) disclaim responsibility for any injury to people or property resulting from any ideas, methods, instructions or products referred to in the content. |
© 2023 by the authors. Licensee MDPI, Basel, Switzerland. This article is an open access article distributed under the terms and conditions of the Creative Commons Attribution (CC BY) license (https://creativecommons.org/licenses/by/4.0/).
Share and Cite
Panteleev, A.; Rakitianskii, V. Application of Migrating Optimization Algorithms in Problems of Optimal Control of Discrete-Time Stochastic Dynamical Systems. Axioms 2023, 12, 1014. https://doi.org/10.3390/axioms12111014
Panteleev A, Rakitianskii V. Application of Migrating Optimization Algorithms in Problems of Optimal Control of Discrete-Time Stochastic Dynamical Systems. Axioms. 2023; 12(11):1014. https://doi.org/10.3390/axioms12111014
Chicago/Turabian StylePanteleev, Andrei, and Vladislav Rakitianskii. 2023. "Application of Migrating Optimization Algorithms in Problems of Optimal Control of Discrete-Time Stochastic Dynamical Systems" Axioms 12, no. 11: 1014. https://doi.org/10.3390/axioms12111014
APA StylePanteleev, A., & Rakitianskii, V. (2023). Application of Migrating Optimization Algorithms in Problems of Optimal Control of Discrete-Time Stochastic Dynamical Systems. Axioms, 12(11), 1014. https://doi.org/10.3390/axioms12111014

