A Novel Approach Based on Time Cluster for Activity Recognition of Daily Living in Smart Homes
Abstract
1. Introduction
2. Related Work
3. Terminologies
| Algorithm 1. GenerateActivitiyRecord |
| Input: sr1, sr2, …, srn, a sequence of sensor events Output: u, SNT 1. u←(srn.d-sr1.d)*24*60 + (srn.h-sr1.h)*60 + (srn.m-sr1.m) 2. SNT← 3. for each sr in {sr1, sr2, …, srn} 4. if (sr.sn, T) SNT then // T is the number of times that sensor sr.sn is run. 5. delete(sr.sn, T) // delete (sr.sn, T) from SNT 6. SNT ← SNT {(sr.sn, getT (sr.sn)+1)} //getT(sr.sn) is employed to get tuple T of (sr.sn, T) 7. else 8. SNT ← SNT {(sr.sn, 1)} 9. end if 10. return u, SNT |
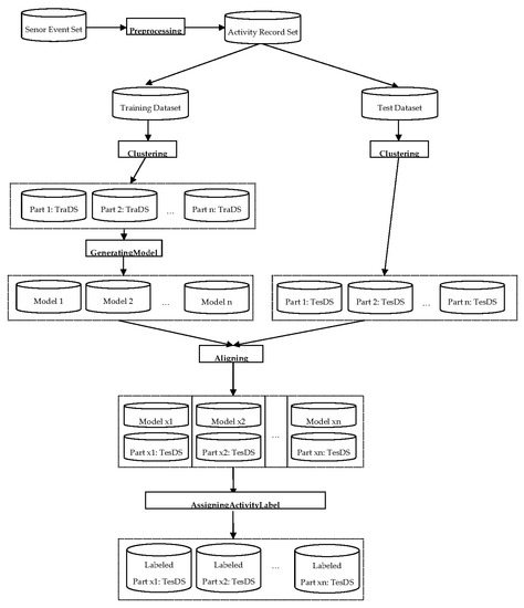
4. Methodology
| Algorithm 2. GenerateActivityRecordsSet |
| Input: sr1, sr2, …, srn, a sequence of sensor events Output: AR, activity records set 1. i←1 2. k←1 3. AR← 4. while(i<=n-1) 5. if sri.al != sri+1.al then 6. ar←generateActivitiyRecord(srk, srk+1, …, sri) 7. AR←AR ar 8. k←I + 1 9. else 10. i++ 11. end if 12. end while 13. ar←generateActivitiyRecord(srk, srk+1, …, sri) 14. AR←AR ar 15. return AR |
| Algorithm 3. AlignTrainSet & TestSet |
| Input: M, set of recognition models. PTes, test set of activity records. Output: MP, a subset of M × PTes. 1. Let M be {m1, m2, …, mn} 2. Let PTes be {Tes1, Tes2, …, Tesn} 3. sm← 4. for any n elements (mx1,Tes x1), (m x2,Tes x2), …, (m xn,Tes xn) in M × PTes 5. oc←0// oc is used to count outliers of Tes xi against Traxi 6. i←1 7. while(i ≤ n) 8. for each ar in Tes xi 9. if isOutlier(mxi, ar) then // isOutlier(mxi, ar) is used to decide if ar is an outlier or not. 10. oc← oc + 1 11. end if 12. end for 13. end while 14. if oc<sm then 15. sm←oc 16. MP←{(mx1,Tes x1), (mx2,Tes x2), …, (mxn,Tes xn)} 17. end if 18. end for 19. return MP |
| Algorithm 4. RecognizeActivity |
| Input: {m1, m2, …, mn}, set of recognition models {Tes1, Tes2, …, Tesn}, test set C, classifiers including NB, kNN, C4.5 and RF Output: {AL1, AL2, …, ALn}, activity class set 1. i←1 2. j←1 3. while(i<=n) 4. Let Tesi be {ari1, ari2, …, arim} // arij is an activity record. 5. j←1 6. while(j<=m) 7. alij←assignLabel(C, mi, arij) // mi is fed to C and C outputs an activity label. 8. ALi← {alij} 9. j++ 10. end while 11. i++ 12. end while 13. return {AL1, AL2, …, ALn} |
5. Results and Evaluation
5.1. Datasets
- (1)
- Identifiers starting with “BA” indicate the sensor battery levels: BATP013, BATP019, BATV001–BATV023, BATV102–BATV105.
- (2)
- Identifiers starting with “D” indicate magnetic door sensors: D001, D002, D005 and D006.
- (3)
- Identifiers starting with “L” and “LL” indicate light switches: L001–L005, LL001 and LL005.
- (4)
- Identifiers starting with “LS” indicate light sensors: LS001–LS023.
- (5)
- Identifiers starting with “M” indicate infrared motion sensors: M001–M022.
- (6)
- Identifiers starting with “MA” indicate wide-area infrared motion sensors: MA003, MA009, MA010, MA013, MA014, MA020 and MA023.
- (7)
- Identifiers starting with “T” indicate temperature sensors: T101–T105. Thirty activities were considered in the dataset. The raw dataset included 413,142 sensor events. The activity dataset included 2087 activity records. In our experiment, 12 activities were selected to test the proposed approach: “Sleep” (“S”), “Bathe“ (“B”), “Dress“ (“D”), “Eat_Breakfast“ (“E_B”), “Eat_Dinner“ (“E_D”), “Groom“ (“G”), “Take_Medicine“ (“T_M”), “Toilet“ (“T”), “Wash_Breakfast_Dishes“ (“W_B_D”), “Wash_Dinner_Dishes“ (“W_D_D”), “Watch_TV“ (“W_T”) and “Work_At_Table“ (“W_A_T”). In total, 951 activity records were used.
- (1)
- Identifiers starting with “BA” indicate the sensor battery levels: BATP001–06, BATP101–106, BATV001–026, and BATV101–106.
- (2)
- Identifiers starting with “D” indicate magnetic door sensors: D001–D006.
- (3)
- Identifiers starting with “L” and “LL” indicate light switches: L001–L006.
- (4)
- Identifiers starting with “LS” indicate light sensors: LS001–LS026.
- (5)
- Identifiers starting with “M” indicate infrared motion sensors: M001–M013, M016 and M020–M026.
- (6)
- Identifiers starting with “MA” indicate wide-area infrared motion sensors: MA014, MA015, MA017–MA019 and MA022.
- (7)
- Identifiers starting with “T” indicate temperature sensors: T101–T107.
5.2. Classifiers and Evaluation Metrics
5.3. Results from HH102
5.4. Results from HH104
5.5. Discussion
6. Conclusions and Future Work
Acknowledgments
Author Contributions
Conflicts of Interest
References
- Peetoom, K.K.B.; Lexis, M.A.S.; Joore, M.; Dirksen, C.D.; Witte, L.P.D. Literature review on monitoring technologies and their outcomes in independently living elderly people. Disabil. Rehabil. Assist. Technol. 2015, 10, 271–294. [Google Scholar] [PubMed]
- McCowan, I.; Gatica-Perez, D.; Bengio, S.; Lathoud, G.; Barnard, M.; Zhang, D. Automatic analysis of multimodal group actions in meetings. IEEE Trans. Pattern Anal. Mach. Intell. 2005, 27, 305–317. [Google Scholar] [PubMed]
- Kim, Y.; Lee, H.; Provost, E.M. Deep learning for robust feature generation in audiovisual emotion recognition. In Proceedings of the IEEE International Conference on Acoustics, Speech and Signal Processing, Vancouver, BC, Canada, 26–31 May 2013. [Google Scholar]
- Fleury, A.; Noury, N.; Vacher, M.; Glasson, H. Sound and speech detection and classification in a health smart home. In Proceedings of the 30th Annual International Conference of the IEEE Engineering in Medicine and Biology Society, Vancouver, BC, Canada, 20–25 August 2008. [Google Scholar]
- Bloch, F.; Gautier, V.; Noury, N.; Lundy, J.E.; Poujaud, J.; Claessens, Y.E.; Rigaud, A.S. Evaluation under real-life conditions of a stand-alone fall detector for the elderly subjects. Ann. Phys. Rehabil. Med. 2011, 54, 391–398. [Google Scholar] [PubMed]
- Wang, L.; Gu, T.; Tao, X.; Lu, J. Recognizing multi-user activities using wearable sensors in a smart home. Pervasive Mob. Comput. 2011, 7, 287–298. [Google Scholar]
- Arcelus, A.; Herry, C.L.; Goubran, R.A.; Knoefel, F. Determination of sit-to-stand transfer duration using bed and floor pressure sequences. IEEE Trans. Biomed. Eng. 2009, 56, 2485–2492. [Google Scholar] [PubMed]
- Wan, J.; O’Grady, M.J.; O’Hare, G.M.P. Dynamic sensor event segmentation for real-time activity recognition in a smart home context. Pers. Ubiquitous Comput. 2015, 19, 287–301. [Google Scholar]
- Shen, J.; Tan, H.; Wang, J.; Wang, J.; Lee, S. A Novel Routing Protocol Providing Good Transmission Reliability in Underwater Sensor Networks. J. Int. Technol. 2015, 16, 171–178. [Google Scholar]
- Xie, S.; Wang, Y. Construction of Tree Network with Limited Delivery Latency in Homogeneous Wireless Sensor Networks. Wirel. Pers. Commun. 2014, 7, 231–246. [Google Scholar]
- Atallah, L.; Lo, B.; Ali, R.; King, R.; Yang, G.Z. Real-Time Activity Classification Using Ambient and Wearable Sensors. IEEE Trans. Inf. Technol. Biomed. 2009, 13, 1031–1039. [Google Scholar] [PubMed]
- Salomons, E.L.; Havinga, P.J.M.; Leeuwen, H.V. Inferring Human Activity Recognition with Ambient Sound on Wireless Sensor Nodes. Sensors 2016, 16, 1586–1606. [Google Scholar]
- Sawsan, M.; Ahmad, L.; Caroline, L. User Activities Outliers Detection; Integration of Statistical and Computational Intelligence Techniques. Comput. Intell. 2014, 32, 247–250. [Google Scholar]
- Helal, S.; Mann, W.; Elzabadani, H.; King, J.; Kaddoura, Y.; Jansen, E. The Gator Tech Smart House: A Programmable Pervasive Space. Computer 2005, 38, 50–60. [Google Scholar]
- Benmansour, A.; Bouchachia, A.; Feham, M. Human Activity Recognition in Pervasive Single Resident Smart Homes: State of Art. In Proceedings of the 12th International Symposium on Programming and Systems, Algiers, Algeria, 28–30 April 2015; pp. 276–284. [Google Scholar]
- Benmansour, A.; Bouchachia, A.; Feham, M. Multioccupant Activity Recognition in Pervasive Smart Home Environments. ACM Comput. Surv. 2015, 48, 34. [Google Scholar]
- Kasteren, T.; Noulas, A.; Englebienne, G.; Krose, B. Accurate activity recognition in a home setting. In Proceedings of the 10th International Conference on Ubiquitous Computing, Seoul, Korea, 21–24 September 2008; pp. 1–9. [Google Scholar]
- Kasteren, T.L.M.V.; Englebienne, G.; Kröse, B.J.A. Hierarchical activity recognition using automatically clustered actions. Lect. Notes Comput. Sci. 2011, 7040, 82–91. [Google Scholar]
- Singla, G.; Cook, D.; Schmitter, E.M. Recognizing independent and joint activities among multiple residents in smart environments. J. Ambient Intell. Humaniz. Comput. 2010, 1, 57–63. [Google Scholar] [PubMed]
- Chen, R.; Tong, Y. A Two-stage Method for Solving Multi-resident Activity Recognition in Smart Environments. Entropy 2014, 16, 2184–2203. [Google Scholar]
- Tong, Y.; Chen, R.; Gao, J. Hidden State Conditional Random Field for Abnormal Activity Recognition in Smart Homes. Entropy 2015, 17, 1358–1378. [Google Scholar]
- Tong, Y.; Chen, R. Latent-Dynamic Conditional Random Fields for recognizing activities in smart homes. J. Ambient Intell. Smart Environ. 2014, 6, 39–55. [Google Scholar]
- Bourobou, S.T.M.; Yoo, Y. User Activity Recognition in Smart Homes Using Pattern Clustering Applied to Temporal ANN Algorithm. Sensors 2015, 15, 11953–11971. [Google Scholar] [CrossRef] [PubMed]
- Wen, X.; Shao, L.; Xue, Y.; Fang, W. A rapid learning algorithm for vehicle classification. Inf. Sci. 2015, 295, 395–406. [Google Scholar]
- Cook, D.; Schmitter-Edgecombe, M. Assessing the quality of activities in a smart environment. Methods Inf. Med. 2009, 48, 480–485. [Google Scholar] [CrossRef] [PubMed]
- Yin, J.; Yang, Q.; Pan, J.J. Sensor-based abnormal human-activity detection. IEEE Trans. Knowl. Data Eng. 2008, 20, 1082–1090. [Google Scholar] [CrossRef]
- Gu, B.; Sheng, V.S.; Wang, Z.; Ho, D.; Osman, S.; Li, S. Incremental learning for ν-Support Vector Regression. Neural Netw. 2015, 67, 140–150. [Google Scholar] [CrossRef] [PubMed]
- Gu, B.; Sheng, V.S.; Tay, K.Y.; Romano, W.; Li, S. Incremental Support Vector Learning for Ordinal Regression. IEEE Trans. Neural Netw. Learn. Syst. 2015, 26, 1403–1416. [Google Scholar] [CrossRef] [PubMed]
- Urwyler, P.; Rampa, L.; Stucki, R.; Büchler, M.; Müri, R.; Mosimann, U.P.; Nef, T. Recognition of activities of daily living in healthy subjects using two ad-hoc classifiers. Biomed. Eng. Online 2015, 14, 1–15. [Google Scholar] [CrossRef] [PubMed]
- Stucki, R.A.; Urwyler, P.; Rampa, L.; Müri, R.; Mosimann, U.P.; Nef, T.A. A Web-Based Non-Intrusive Ambient System to Measure and Classify Activities of Daily Living. J. Med. Int. Res. 2014, 16, e175. [Google Scholar] [CrossRef] [PubMed]
- Krishnan, N.C.; Cook, D.J. Activity Recognition on Streaming Sensor Data. Pervasive Mob. Comput. 2014, 10, 138–154. [Google Scholar] [CrossRef] [PubMed]
- Lotfi, A.; Langensiepen, C. Smart homes for the elderly dementia sufferers: identification and prediction of abnormal behaviour. J. Ambient Intell. Humaniz. Comput. 2012, 3, 1–14. [Google Scholar] [CrossRef]
- Gottfried, B.; Guesgen, H.W.; Hübner, S. Spatiotemporal reasoning for smart homes. Lect. Notes Comput. Sci. 2006, 4008, 16–34. [Google Scholar]
- Guesgen, H.; Marsland, S. Recognising human behaviour in a spatio-temporal context. In Handbook of Research on Ambient Intelligence and Smart Environments: Trends and Perspective; IGI Global: Hershey, PA, USA, 2011; pp. 443–459. [Google Scholar]
- Jakkula, V.; Cook, D. Anomaly detection using temporal data mining in a smart home environment. Methods Inf. Med. 2008, 47, 70–75. [Google Scholar] [PubMed]
- Jakkula, V.; Cook, D.J. Mining Sensor Data in Smart Environment for Temporal Activity Prediction. In Proceedings of the 1st International Workshop on Knowledge Discovery from Sensor Data, San Jose, CA, USA, 12–15 August 2007. [Google Scholar]
- Rugnone, A.; Poli, F.; Vicario, E.; Nugent, C.D.; Tamburini, E.; Paggetti, C. A visual editor to support the use of tempora logic for adl monitoring. In Pervasive Computing for Quality of Life Enhancement, Proceedings of the 5th International Conference On Smart Homes and Health Telematics, Nara, Japan, 21–23 June 2007; Springer: Berlin/Heidelberg, Germany, 2007; pp. 217–225. [Google Scholar]
- Latfi, F.; Lefebvre, B.; Descheneaux, C. Ontology-based management of the telehealth smart home, dedicated to elderly in loss of cognitive autonomy. In Proceedings of the OWLED 2007 Workshop on OWL: Experiences and Directions, Innsbruck, Austria, 6–7 June 2007. [Google Scholar]
- Chen, L.; Nugent, C. Ontology-based activity recognition in intelligent pervasive environments. Int. J. Web Inf. Syst. 2009, 5, 410–430. [Google Scholar] [CrossRef]
- Chen, L.; Nugent, C.; Okeyo, G. An Ontology-Based Hybrid Approach to Activity Modeling for Smart Homes. IEEE Trans. Hum. Mach. Syst. 2014, 44, 92–105. [Google Scholar] [CrossRef]
- Hevesi, P.; Wille, S.; Pirkl, G.; When, N.; Lukowicz, P. Monitoring household activities and user location with a cheap, unobtrusive thermal sensor array. In Proceedings of the 2014 ACM International Joint Conference on Pervasive and Ubiquitous Computing, Seattle, WA, USA, 13–17 September 2014; pp. 141–145. [Google Scholar]
- Sundholm, M.; Cheng, J.; Zhou, B.; Sethi, A.; Lukowicz, P. Smart-mat: Recognizing and counting gym exercises with low-cost resistive pressure sensing matrix. In Proceedings of the 2014 ACM International Joint Conference on Pervasive and Ubiquitous Computing, Seattle, WA, USA, 13–17 September 2014; pp. 373–382. [Google Scholar]
- Gu, B.; Sheng, V.S.; Li, S. Bi-parameter space partition for cost-sensitive SVM. In Proceedings of the 24th International Conference on Artificial Intelligence, Buenos Aires, Argentina, 25–31 July 2015; pp. 3532–3539. [Google Scholar]
- Gu, B.; Sheng, V.S. A Robust Regularization Path Algorithm for ν-Support Vector Classification. IEEE Trans. Neural Netw. Learn. Syst. 2016, 1, 1–8. [Google Scholar] [CrossRef] [PubMed]
- Sukanya, P.; Gayathri, K.S. An Unsupervised Pattern Clustering Approach for Identifying Abnormal User Behaviors in Smart Homes. Int. J. Comput. Sci. Netw. 2013, 3, 115–122. [Google Scholar]
- Zheng, Y.; Jeon, B.; Xu, D.; Wu, Q.M.J.; Zhang, H. Image segmentation by generalized hierarchical fuzzy C-means algorithm. J. Intell. Fuzzy Syst. 2015, 28, 961–973. [Google Scholar]
- Maekawa, T.; Watanabe, S. Unsupervised activity recognition with user’s physical characteristics data. In Proceedings of the 15th Annual International Symposium on Wearable Computers, San Francisco, CA, USA, 12–15 June 2011; pp. 89–96. [Google Scholar]
- Nef, T.; Urwyler, P.; Büchler, M.; Tarnanas, I.; Stucki, R.; Cazzoli, D.; Müri, R.; Mosimann, U. Evaluation of Three State-of-the-Art Classifiers for Recognition of Activities of Daily Living from Smart Home Ambient Data. Sensors 2015, 15, 11725–11740. [Google Scholar] [CrossRef] [PubMed]
- Zhang, Y.; Sun, X.; Wang, B. Efficient Algorithm for K-Barrier Coverage Based on Integer Linear Programming. China Commun. 2016, 13, 16–23. [Google Scholar] [CrossRef]
- Wen, J.; Zhong, M. Activity discovering and modelling with labelled and unlabelled data in smart environments. Expert Syst. Appl. 2015, 42, 5800–5810. [Google Scholar] [CrossRef]
- Wen, J.; Zhong, M.; Wang, Z. Activity recognition with weighted frequent patterns mining in smart environments. Expert Syst. Appl. 2015, 42, 6423–6432. [Google Scholar] [CrossRef]
- Cook, D.; Crandall, A.; Thomas, B.; Krishnan, N. CASAS: A smart home in a box. IEEE Comput. 2013, 46, 62–69. [Google Scholar] [CrossRef] [PubMed]
- WSU CASAS Datasets. Available online: http://ailab.wsu.edu/casas/datasets.html (accessed on 2 February 2016).











| Number | Date | Time | Sensor | Value | Activity |
|---|---|---|---|---|---|
| 1 | 15 June 2011 | 00:06:32.834414 | M021 | ON | Sleep |
| 2 | 15 June 2011 | 00:12:32.670631 | BATV012 | 9540 | |
| 3 | 15 June 2011 | 00:15:01.957718 | LS013 | 6 | |
| 4 | 15 June 2011 | 00:25:01.892474 | LS013 | 7 | |
| 5 | 15 June 2011 | 01:05:01.622637 | BATV013 | 9460 | |
| 6 | 15 June 2011 | 03:38:28.21206 | M021 | ON | |
| 7 | 15 June 2011 | 03:38:44.482092 | MA013 | ON | Bed_Toilet_Transition |
| 8 | 15 June 2011 | 03:38:45.133517 | M018 | OFF | |
| 9 | 15 June 2011 | 03:38:47.644521 | MA013 | OFF |
| Sensors | Activity | Raw Sensor Events | Raw Activity Records | Selected Activity | Selected Activity Records |
|---|---|---|---|---|---|
| 97 | 30 | 413,142 | 2087 | 12 | 951 |
| Sensors | Activity | Raw Sensor Events | Raw Activity Records | Selected Activity | Selected Activity Records |
|---|---|---|---|---|---|
| 136 | 28 | 347,102 | 3139 | 12 | 1121 |
| Classifiers | Parameters |
|---|---|
| NB |
|
| kNN |
|
| C4.5 |
|
| RF |
|
| HMM |
|
© 2017 by the authors. Licensee MDPI, Basel, Switzerland. This article is an open access article distributed under the terms and conditions of the Creative Commons Attribution (CC BY) license (http://creativecommons.org/licenses/by/4.0/).
Share and Cite
Liu, Y.; Ouyang, D.; Liu, Y.; Chen, R. A Novel Approach Based on Time Cluster for Activity Recognition of Daily Living in Smart Homes. Symmetry 2017, 9, 212. https://doi.org/10.3390/sym9100212
Liu Y, Ouyang D, Liu Y, Chen R. A Novel Approach Based on Time Cluster for Activity Recognition of Daily Living in Smart Homes. Symmetry. 2017; 9(10):212. https://doi.org/10.3390/sym9100212
Chicago/Turabian StyleLiu, Yaqing, Dantong Ouyang, Yong Liu, and Rong Chen. 2017. "A Novel Approach Based on Time Cluster for Activity Recognition of Daily Living in Smart Homes" Symmetry 9, no. 10: 212. https://doi.org/10.3390/sym9100212
APA StyleLiu, Y., Ouyang, D., Liu, Y., & Chen, R. (2017). A Novel Approach Based on Time Cluster for Activity Recognition of Daily Living in Smart Homes. Symmetry, 9(10), 212. https://doi.org/10.3390/sym9100212
