GEANT4 Simulation of the Gamma-Ray Total Absorption Facility
Abstract
1. Introduction
2. Basis of GTAF Detector
2.1. Time-of-Flight Method
2.2. Multiplicities of Reactions
2.3. Pile-Up Energy
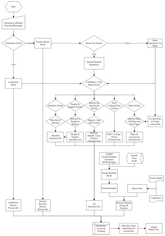
3. Monte Carlo Simulation
3.1. General Idea
3.1.1. General Design
3.1.2. Simulation Modes
3.2. Geometry Reconstruction
3.2.1. Construction Methods
3.2.2. Geometry by Categories
- a.
 - Walls
 
- b.
 - Pipes and Dump
 
- c.
 - Detector and Accessories
 
- d.
 - Functional Virtual Geometric Area
 
3.2.3. Construction Parameter Design
- a.
 - Volume-equal Geometric Conversion Coefficient
 
- b.
 - Material Composition Conversion Coefficients
 
3.3. Physics Models
3.3.1. Physics Model Selection
- a.
 - Calibration Mode
 
- b.
 - Neutron Beam Mode
 
3.3.2. Physics Process Design
3.4. Primary Sources
3.4.1. Source Simulation
- a.
 - Calibration Sources
 
- b.
 - Neutron Sources
 
- The mono-energetic neutron beams are simulated with parameters of a 4.9 eV mono-energy and a spatial beam spot obtained as mentioned above. This is used for obtaining a clear image of the largest resonant cross-section of the standard 197Au sample, which leads us to verify the reliability of the codes and is used to help calculate the theoretical efficiency or other required information.
 - With a similar method, the initial kinetic energy emitted from the spectral neutron beams of each event is determined to be selected from the measured Back-n beam line source energy distribution table in the called macro file sampling, with the same weighted coefficient as used to obtain the spectral parameters. This kind of simulating beam is used for the analysis of backgrounds and for the calculation of the theoretical neutron capture cross-section of samples.
 
3.4.2. Pseudo-Random Number Generator
- (1)
 - A big enough pool of valid pseudo-random number of − 1 can be generated in one single operation, which can support the needs of an upper limit of about events in each run in GEANT4 toolkits and can also fulfill the potential needs for further study using the accumulated simulation data [34].
 - (2)
 - A high reliability is achieved, since it has passed almost all the rigorous random number tests referred to the analysis thesis in reference [35].
 
3.5. Simulation Run and Action Classes
4. Primary Data Analysis Program
4.1. GUI Interface
4.2. Event Cascade Algorithm
4.2.1. Pile-Up Energy Simulation
4.2.2. Time-of-Flight Spectrum Simulation
- (1)
 - Calculation by extracting the geometric length of the corresponding passing geometric elements in the Detector Construction source file; the geometric parameters are transferred to the Analyzer source file through the transfer function.
 - (2)
 - Calculation directly in the Step action class through the built-in variable function of the GEANT4 toolkit, whereafter the step length is passed to the function in the Event action class in order to store and generate the E-ToF spectrum directly.
 
4.2.3. Position Reconstruction
4.3. Reorganization Tools
4.3.1. Discrimination of Multiplicity
4.3.2. Reaction Channels
4.4. Spectrum Smearing and Semi-Automatic Peak Finding
4.4.1. Energy Spectrum Smearing
- (1)
 - Determine the total normalized bin number and the corresponding coordinate value of the corresponding spectrum (or the corresponding segment of the spectrum);
 - (2)
 - Determine an energy resolution that is set according to the experiment or set by the user;
 - (3)
 - Determine the width of the error limit;
 - (4)
 - Determine the constant of Gaussian broadening by ensuring that the integral of Gaussian broadening with the above parameters is the same as the original count value.
 
4.4.2. Semi-Automatic Fitting and Peak Finding
5. Validation of Reliability
5.1. Responses to Calibration Source
5.2. Response to Neutron Capture Reaction
6. Practical Examples
6.1. Assistant Processing and Understanding Experimental Data
6.1.1. Leveraging GEANT4 Simulations for Experimental Data Analysis
6.1.2. Impact of Different Neutron Beam Energies
6.1.3. Discrimination Data by Different Reaction Channels
6.2. Assistance in Evaluation of Preliminary Geometric Optimization
6.2.1. Analysis of Background
6.2.2. Comparison of Simulation and Experimental Results
6.2.3. Evaluation of Geometric Optimization Proposition
7. Summary
Author Contributions
Funding
Data Availability Statement
Conflicts of Interest
References
- Wang, X.; He, G.; Zhang, Q.; Luo, H.; Xu, K.; Li, Q.; Xie, L.; Luan, G.; Ruan, X.; Zou, C.; et al. Measurement of Neutron Radiation Capture Reaction Cross Section for Rhenium. At. Energy Sci. Technol. 2024, 58, 2262–2268. [Google Scholar]
 - Farget, F.; Chomaz, P. GANIL Scientific Annual Report 2022; Grand Accélérateur National d’Ions Lourds: Caen, France, 2023. [Google Scholar]
 - Reifarth, R.; Lederer, C.; Käppeler, F. Neutron reactions in astrophysics. J. Phys. G Nucl. Part. Phys. 2014, 41, 053101. [Google Scholar] [CrossRef]
 - Macon, K.T. Direct Measurements of Nuclear Reactions in Hot Stellar Environments. Ph.D. Thesis, Louisiana State University and Agricultural & Mechanical College, Baton Rouge, LA, USA, 2016. [Google Scholar]
 - Ruirui, F.; Qiang, L.; Jie, B.; Yang, L.; Rong, L.; Wei, J.; Jie, R.; Qiwei, Z.; Ping, C.; Minhao, G.; et al. Detector development at the Back-n white neutron source. Radiat. Detect. Technol. Methods 2023, 7, 171–191. [Google Scholar] [CrossRef]
 - Guangyuan, L.; Jie, R.E.; Qiwei, Z.H.; Xichao, R.U.; Guozhu, H.E.; Pinjing, C.H.; Mingwei, G.U. Experiment and Simulation of Detection Efficiency of Gamma-ray Total Absorption Facility. J. Isot. 2022, 35, 273. [Google Scholar]
 - Tang, J.; Liu, R.; Zhang, G.; Ruan, X.; Wu, X.; An, Q.; Bai, J.; Bao, J.; Bao, Y.; Cao, P.; et al. Initial years’ neutron-induced cross-section measurements at the CSNS Back-n white neutron source. Chin. Phys. C 2021, 45, 062001. [Google Scholar] [CrossRef]
 - Prettyman, T.H.; Feldman, W.C.; McSween, H.Y.; Dingler, R.D.; Enemark, D.C.; Patrick, D.E.; Storms, S.A.; Hendricks, J.S.; Morgenthaler, J.P.; Pitman, K.M.; et al. Dawn’s gamma ray and neutron detector. In The Dawn Mission to Minor Planets 4 Vesta and 1 Ceres; Springer: New York, NY, USA, 2012; pp. 371–459. [Google Scholar]
 - Eberth, J.; Simpson, J. From Ge (Li) detectors to gamma-ray tracking arrays–50 years of gamma spectroscopy with germanium detectors. Prog. Part. Nucl. Phys. 2008, 60, 283–337. [Google Scholar] [CrossRef]
 - Wan, L.; Raveh, D.; Yu, T.; Zhao, D.; Korotkova, O. Optical resonance with subwavelength spectral coherence switch in open-end cavity. Sci. China Phys. Mech. Astron. 2023, 66, 274213. [Google Scholar] [CrossRef]
 - Khaliq, A.; Zhou, X.; Chai, H.; Ali, M.; Wu, H.; Gassab, O.; Liu, H.; Xiao, D.; Yang, X.G.; Du, S. Illumination Induced Negative Differential Resistance in InGaAs Avalanche Photodiode. IEEE Access 2024, 12, 50595–50604. [Google Scholar] [CrossRef]
 - Zheng, Y.; Zheng, J.; Wang, X.; Lu, Y. Gamma radiation effects on high-temperature superconducting ReBCO tape. Supercond. Sci. Technol. 2024, 37, 045013. [Google Scholar] [CrossRef]
 - Li, Q.; Yang, Y.; Wen, Y.; Zhang, G.; Xing, W. Active Gate Driver With the Independent Suppression of Overshoot and Oscillation for SiC MOSFET Modules. IEEE Trans. Ind. Electron. 2024, 1–11. [Google Scholar] [CrossRef]
 - Zheng, J.; Cheng, Y.; Wang, L.; Liu, F.; Liu, H.; Li, M.; Zhu, L.A. A newly developed 10 kA-level HTS conductor: Innovative tenon-mortise-based modularized conductor (TMMC) based on China ancient architecture. Supercond. Sci. Technol. 2024, 37, 065006. [Google Scholar] [CrossRef]
 - Chen, S.; Sun, Y.; Zhang, H.; Xu, T.; Zhang, Z.; Han, Q.; Liu, T.; Zou, Y.; Cheng, Z. Mid-Infrared Hyperuniform Disordered Solids Waveguide Devices with Morphology Engineering and Wall-Network Regulation. Laser Photonics Rev. 2024, 2400469. [Google Scholar] [CrossRef]
 - Copley, J.R.; Udovic, T.J. Neutron time-of-flight spectroscopy. J. Res. Natl. Inst. Stand. Technol. 1993, 98, 71. [Google Scholar] [CrossRef] [PubMed]
 - Chen, Q.; Howell, C.R.; Carman, T.S.; Gibbs, W.R.; Gibson, B.F.; Hussein, A.; Kiser, M.R.; Mertens, G.; Moore, C.F.; Morris, C. Measurements of the Neutron-Neutron Scatt. Length Using π-D Capture Reaction. Phisical Rev. C—Nucl. Phys. 2008, 77, 054002. [Google Scholar] [CrossRef]
 - Demarteau, M.; Lipton, R.; Nicholson, H.; Shipsey, I. Particle and nuclear physics instrumentation and its broad connections. Rev. Mod. Phys. 2016, 88, 045007. [Google Scholar] [CrossRef]
 - Si, D.; Xiao, S.; Qin, Y.; Xu, J.; Tian, B.; Zhang, B.; Guo, D.; Qin, Z.; Wei, X.; Hao, Y.; et al. The neutron array of the compact spectrometer for heavy ion experiments in Fermi energy region. Nucl. Instrum. Methods Phys. Res. Sect. A Accel. Spectrometers Detect. Assoc. Equip. 2025, 1070, 170055. [Google Scholar] [CrossRef]
 - Xu, X.; Fu, X.; Zhao, H.; Liu, M.; Xu, A.; Ma, Y. Three-Dimensional Reconstruction and Geometric Morphology Analysis of Lunar Small Craters within the Patrol Range of the Yutu-2 Rover. Remote Sens. 2023, 15, 4251. [Google Scholar] [CrossRef]
 - Klempt, W. Review of particle identification by time of flight techniques. Nucl. Instrum. Methods Phys. Res. Sect. A Accel. Spectrometers Detect. Assoc. Equip. 1999, 433, 542–553. [Google Scholar] [CrossRef]
 - Yu, T.; Cao, P.; Ji, X.Y.; Xie, L.K.; Huang, X.R.; An, Q.; Bai, H.Y.; Bao, J.; Chen, Y.H.; Cheng, P.J.; et al. Electronics of Time-of-Flight Measurement for Back-n at CSNS. IEEE Trans. Nucl. Sci. 2019, 66, 1095–1099. [Google Scholar] [CrossRef]
 - Xie, L.; Cao, P.; Yu, T.; Tang, X.; Jiang, Z.; An, Q.; Huang, X.; Li, C.; Li, J.; Gu, M.; et al. Real-time digital trigger system for GTAF-II at CSNS Back-n white neutron source. J. Instrum. 2021, 16, P10029. [Google Scholar]
 - Guerrero, C.; Cano-Ott, D.; Mendoza, E.; Taín, J.L.; Algora, A.; Berthoumieux, E.; Colonna, N.; Domingo-Pardo, C.; González-Romero, E.; Heil, M.; et al. Monte carlo simulation of the n_TOF total absorption calorimeter. Nucl. Instrum. Methods Phys. Res. Sect. A Accel. Spectrometers Detect. Assoc. Equip. 2012, 671, 108–117. [Google Scholar] [CrossRef]
 - Jandel, M.; Bredeweg, T.A.; Couture, A.; Fowler, M.M.; Bond, E.M.; Chadwick, M.B.; Clement, R.R.C.; Esch, E.I.; O’Donnell, J.M.; Reifarth, R.; et al. GEANT4 simulations of the DANCE array. Nucl. Instrum. Methods Phys. Res. Sect. B Beam Interact. Mater. At. 2007, 261, 1117–1121. [Google Scholar] [CrossRef]
 - Agostinelli, S.; Allison, J.; Amako, K.A.; Apostolakis, J.; Araujo, H.; Arce, P.; Asai, M.; Axen, D.; Banerjee, S.; Barrand, G.J.N.I.; et al. GEANT4—A simulation toolkit. Nucl. Instrum. Methods Phys. Res. Sect. A Accel. Spectrometers Detect. Assoc. Equip. 2003, 506, 250–303. [Google Scholar] [CrossRef]
 - Poole, C.M.; Cornelius, I.; Trapp, J.V.; Langton, C.M. A cad interface for geant4. Australas. Phys. Eng. Sci. Med. 2012, 35, 329–334. [Google Scholar] [CrossRef]
 - Gayer, D.; O’Sullivan, C.; Scully, S.; Burke, D.; Brossard, J.; Chapron, C. FreeCAD visualization of realistic 3D physical optics beams within a CAD system-model. Millim. Submillimeter Far-Infrared Detect. Instrum. Astron. VIII 2016, 9914, 745–758. [Google Scholar]
 - Apostolakis, J.; Wright, D.H.; Geant4 collaboration. An overview of the GEANT4 toolkit. AIP Conf. Proc. 2007, 896, 1–10. [Google Scholar]
 - Bečvář, F. Simulation of γ cascades in complex nuclei with emphasis on assessment of uncertainties of cascade-related quantities. Nucl. Instrum. Methods Phys. Res. Sect. A Accel. Spectrometers Detect. Assoc. Equip. 1998, 417, 434–449. [Google Scholar] [CrossRef]
 - Jie, R.; Xichao, R.; Hongqing, T.; Zhigang, G.; Hanxiong, H.; Hantao, J.; Jingyu, T.; Weiling, H. Simulation of the background of experimental end-stations and the collimator system of the CSNS back-streaming white neutron source. Nucl. Tech. 2014, 37, 100521. [Google Scholar] [CrossRef]
 - Chen, Y.; Luan, G.; Bao, J.; Jing, H.; Zhang, L.; An, Q.; Bai, H.; Cao, P.; Chen, Q.; Cheng, P. Neutron energy spectrum measurement of the Back-n white neutron source at CSNS. Eur. Phys. J. A 2019, 55, 115. [Google Scholar] [CrossRef]
 - Qi, B.; Li, Y.; Zhu, D.; Zhang, Z.; Fan, R.; Pan, J.; Feng, J.; Liu, C.; Feng, C.; Liu, J.; et al. Measurement of the neutron beam profile of the Back-n white neutron facility at CSNS with a Micromegas detector. Nucl. Instrum. Methods Phys. Res. Sect. A Accel. Spectrometers Detect. Assoc. Equip. 2020, 957, 163407. [Google Scholar] [CrossRef]
 - Matsumoto, M.; Nishimura, T. Mersenne twister: A 623-dimensionally equidistributed uniform pseudo-random number generator. ACM Trans. Model. Comput. Simul. (TOMACS) 1998, 8, 3–30. [Google Scholar] [CrossRef]
 - Martirosyan, N.; Savvidy, K.; Savvidy, G. Spectral test of the MIXMAX random number generators. Chaos Solitons Fractals 2019, 118, 242–248. [Google Scholar] [CrossRef]
 


















| Category | Volume | Sub-Assemblies | Geometry | Coefficients | 
|---|---|---|---|---|
| Environment | Door LM1822 | Concrete Inside Door | Cube | 0.97 | 
| Environment | Door LM1822 | Cover of Door | Cube (Logic  Subtraction)  | 0.03 | 
| Pipeline | Bellow Type BP300 | Bellow Outside | Cylinder (Logic Subtraction) | 1.47 | 
| Pipeline | Bellow Type BP300 | Bellow Inside | Cylinder (Logic Subtraction) | 0.96 | 
| Pipeline | Quick-Release Flange Type KF100 | Flange | Cylinder (Logic Subtraction) | 1.24 | 
| Pipeline | Quick-Release Flange Type KF100 | Flange Inside | Cylinder (Logic Subtraction) | 0.96 | 
| Pipeline | Support Leg for Pipe | Support Leg for Pipe Type P100 | Cube (Logic  Addition)  | 0.82 | 
| Detector | Detector Support Legs | Detector Support Legs | Cylinder (Logic Addition) | 1.12 | 
| Detector | Support Platform of Detector | Support Platform of  Detector  | Cube (Logic  Addition)  | 1.14 | 
| Detector | Light-Shielding Layer | Light-Shielding Layer | Volume (Logic Subtraction) | 1.12 | 
| Detector | Sample Support | Sample Support | Cylinder (Logic Addition) | 1.06 | 
| Dump | Absorber | Absorber Inside Dump | Cylinder (Logic Addition) | 0.71 | 
| Category | Volume | Description | Material | 
|---|---|---|---|
| Environment | Walls | Concrete | Standard Concrete | 
| Pipeline | Stainless Steel | High-Carbon Steel | Mean Value  GB 1220-92 and GB/T 11253-2019  | 
| Pipeline | Stainless Steel | Stainless Steel Type Q235 | Mean Value GB 1220-92 and GB/T 20878-2007  | 
| Pipeline | Stainless Steel | Stainless Steel Type 304 | Mean Value GB 1220-92 and GB/T 20878-2007  | 
| Pipeline | Aluminum | Aluminum Alloy Type 6061 | Mean Value GB/T 3191-2019 and GB/T 3880.2-2012  | 
| Dump | Absorber Layer Inside Dump | B4C | Material B4C | 
| Dump | Absorber Layer Inside Dump | Polyethylene (Boron Carbide) | Customized Reconstructed Due to  Different Percentage of Boron Carbide  | 
| Detector | Crystal | Crystal | |
| Detector | Light-Shielding Layer | Black Tap | Kapton | 
| Detector | Boron Glass | Boron Glass | Pyrex Glass | 
| Physics Model | Mode | |
|---|---|---|
| Calib | Neutron | |
| QGSP_ BIC_HP | ■ | ■ | 
| EMV_option4 | ■ | ■ | 
| DecayPhysics | ■ | ■ | 
| BiasedRDPhysics | ■ | |
| HardronElasticPhysicsHP | ■ | ■ | 
| IonElasticPhysics | ■ | |
| IonPhysics | ■ | |
| GammaNuclearPhysics | ■ | |
| GammaNuclearPhysicsLEND | ■ | |
| NeutronHPPhysics | ■ | |
| Number of  Simulations  | Neutron Beam Condition | Effect–Background Ratio | |
|---|---|---|---|
| Energy Spectrum | Spatial Structure | ||
| N_04 | Back-n Energy Spectrum  (filter under 1MeV)  | Back-n Spatial Structure | 7.26% | 
| N_29 | Back-n Energy Spectrum | Back-n Spatial Structure | 7.11% | 
| Number of Simulations | Central Pipe | Absorber Outside Sample Tray | Effect– Background Ratio  | ||
|---|---|---|---|---|---|
| Material | Dimension | Material | Dimension | ||
| N_04 | N/A | N/A | N/A | N/A | 7.26% | 
| N_08 | Stainless Stell 304 | 51 | Polyethylene (30% Boron Carbide) | 51 | 15.87% | 
| N_09 | Aluminum Alloy 6061 | 52 | 52 | 15.31% | |
| N_10 | 55 | 55 | 16% | ||
Disclaimer/Publisher’s Note: The statements, opinions and data contained in all publications are solely those of the individual author(s) and contributor(s) and not of MDPI and/or the editor(s). MDPI and/or the editor(s) disclaim responsibility for any injury to people or property resulting from any ideas, methods, instructions or products referred to in the content.  | 
© 2025 by the authors. Licensee MDPI, Basel, Switzerland. This article is an open access article distributed under the terms and conditions of the Creative Commons Attribution (CC BY) license (https://creativecommons.org/licenses/by/4.0/).
Share and Cite
Zou, C.; Luan, G.; Luo, H.; Zhang, Q.; Ren, J.; Ruan, X.; Huang, H.; Wang, Z.; He, G.; Bao, J.; et al. GEANT4 Simulation of the Gamma-Ray Total Absorption Facility. Symmetry 2025, 17, 92. https://doi.org/10.3390/sym17010092
Zou C, Luan G, Luo H, Zhang Q, Ren J, Ruan X, Huang H, Wang Z, He G, Bao J, et al. GEANT4 Simulation of the Gamma-Ray Total Absorption Facility. Symmetry. 2025; 17(1):92. https://doi.org/10.3390/sym17010092
Chicago/Turabian StyleZou, Chong, Guangyuan Luan, Haotian Luo, Qiwei Zhang, Jie Ren, Xichao Ruan, Hanxiong Huang, Zhaohui Wang, Guozhu He, Jie Bao, and et al. 2025. "GEANT4 Simulation of the Gamma-Ray Total Absorption Facility" Symmetry 17, no. 1: 92. https://doi.org/10.3390/sym17010092
APA StyleZou, C., Luan, G., Luo, H., Zhang, Q., Ren, J., Ruan, X., Huang, H., Wang, Z., He, G., Bao, J., Sun, Q., Wang, X., Kang, M., Wang, J., Liu, Y., Yang, H., & Chen, X. (2025). GEANT4 Simulation of the Gamma-Ray Total Absorption Facility. Symmetry, 17(1), 92. https://doi.org/10.3390/sym17010092
        
