Modeling Renewable Warranties and Post-Warranty Replacements for Self-Announcing Failure Products Subject to Mission Cycles
Abstract
1. Introduction
2. The Design and Modeling of Renewable Warranties
2.1. Design and Modeling of Warranty A
- If the failure occurs before the warranty period , then the failed product is replaced as a new identical product sold under the present warranty, which is terminated when the failure does not occur until the warranty period ;
- Minimal repairs are used to remove all failures before replacement, and manufacturers completely absorb the costs of the repair and replacement.
- if , then the warranty-servicing cost caused by the RFRRW has a minimum value at , satisfying such an equation;
- if , then the warranty-servicing cost caused by the RFRRW increases, with respect to , from the minimum value to the warranty-servicing cost caused by the CFRW, wherein satisfies such an inequation;
- if , then the warranty-servicing cost caused by the RFRRW decreases, with respect to , from the warranty-servicing cost caused by the CRFRW to the minimum value, where satisfies such an inequation.
2.2. Design and Modeling of Warranty B
- If the failure occurs before the end of the mission cycle or the warranty period , whichever occurs first, then the failed product is replaced as a new identical product sold under the present warranty, which is terminated when the failure does not occur until the end of the mission cycle or the warranty period , whichever occurs first;
- Minimal repair removes all failures before replacement, and manufacturers absorb all costs of the repair and replacement, which are the same as the second term of the RFRRW.
- if , then the warranty-servicing cost caused by the 2DRFRRWF has a minimum value at , satisfying such an equation;
- if , then the warranty-servicing cost caused by the 2DRFRRWF increases, with respect to , from the minimum value to the warranty-servicing cost caused by the 2DFRWF, wherein satisfies such an inequation;
- if , then the warranty-servicing cost caused by the 2DRFRRWF decreases, with respect to , from the warranty-servicing cost caused by the 2DRFRWF to the minimum value, wherein satisfies such an inequation.
2.3. Design and Modeling of Warranty C
- If the failure occurs before the end of the mission cycle or the warranty period , whichever occurs last, then the failed product is replaced as a new identical product sold under the present warranty, which is terminated when the failure does not occur until the end of the mission cycle or the warranty period , whichever occurs last;
- Minimal repairs remove all failures before replacement, and manufacturers completely absorb the costs of the repair and replacement, which are the same as the second terms of the RFRRW and 2DRFRRWF.
- if , then the warranty-servicing cost caused by the 2DRFRRWL has a minimum value at , satisfying such an inequation;
- if , then the warranty-servicing cost caused by the 2DRFRRWL increases, with respect to , from the minimum value to the warranty-servicing cost caused by the 2DFRWL, wherein satisfies such an inequation;
- if , then the warranty-servicing cost caused by the 2DRFRRWL decreases, with respect to the warranty-servicing cost caused by the 2DRFRWL, to the minimum value, wherein satisfies such an inequation.
3. The Design and Modeling of Post-Warranty Replacements
3.1. The Design and Modeling of Post-Warranty Replacement First Models
- The product going through the 2DRFRRWF is replaced on the failure occurrence, the end of the mission cycle, or the planned time , whichever occurs first;
- Minimal repairs remove all failures before a replacement.
3.2. The Design and Modeling of Post-Warranty Replacement Last Models
- If the product going through the 2DRFRRWF is replaced on the failure occurrence, the end of the mission cycle, or the planned time , whichever occurs last;
- Minimal repairs remove all failures before a replacement.
4. Numerical Experiments
4.1. Sensitivity Analysis of the Renewable Warranty Strategies
4.1.1. Sensitivity Analysis of the RFRRW
4.1.2. Sensitivity Analysis of the 2DRFRRWF
4.1.3. Sensitivity Analysis of the 2DRFRRWL
4.2. Sensitivity Analysis of the Post-Warranty Replacement Models
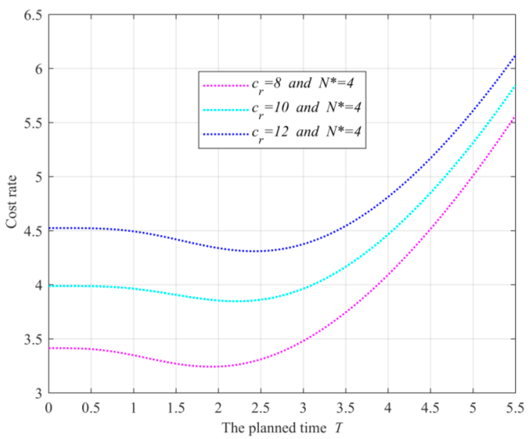
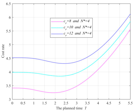
4.2.1. Sensitivity Analysis of the Replacement First Model
4.2.2. Sensitivity Analysis of the Replacement Last Model
4.3. Performance Analysis of the Presented Strategies/Models
4.3.1. Performance Analysis of Renewable Warranty Strategies
4.3.2. Performance Analysis of Replacement Models
5. Conclusions
- The renewable warranties introduced in this study offer advantages over the respective free-repair warranty (FRW) by reducing the warranty-servicing cost and extending the duration of the warranty coverage;
- Manufacturers tend to prefer the 2DRFRRWF, as it leads to reduced costs associated with warranty services. Conversely, consumers are more inclined towards favoring the 2DRFRRWL due to its extended duration for warranty servicing;
- The consumers are given the choice to opt for either an extended warranty coverage duration or a longer duration of replacement coverage; however, they cannot avail both simultaneously.
Author Contributions
Funding
Data Availability Statement
Acknowledgments
Conflicts of Interest
Appendix A
Appendix B. The Proof of Proposition 1
Appendix C. The Proof of Proposition 2
References
- Zhang, T.; Xie, M. On the upper truncated Weibull distribution and its reliability implications. Reliab. Eng. Syst. Saf. 2011, 96, 194–200. [Google Scholar] [CrossRef]
- Ducros, F.; Pamphile, P. Bayesian estimation of Weibull mixture in heavily censored data setting. Reliab. Eng. Syst. Saf. 2018, 180, 453–462. [Google Scholar] [CrossRef]
- Song, K.; Cui, L. A common random effect induced bivariate gamma degradation process with application to remaining useful life prediction. Reliab. Eng. Syst. Saf. 2022, 219, 108200. [Google Scholar] [CrossRef]
- Wang, H.; Liao, H.; Ma, X.; Bao, R. Remaining useful life prediction and optimal maintenance time determination for a single unit using isotonic regression and gamma process model. Reliab. Eng. Syst. Saf. 2021, 210, 107504. [Google Scholar] [CrossRef]
- Ye, Z.S.; Xie, M. Stochastic modelling and analysis of degradation for highly reliable products. Appl. Stoch. Models Bus. Ind. 2015, 31, 16–32. [Google Scholar] [CrossRef]
- Qiu, Q.; Cui, L. Gamma process based optimal mission abort policy. Reliab. Eng. Syst. Saf. 2019, 190, 106496. [Google Scholar] [CrossRef]
- van Noortwijk, J.M.; van der Weide, J.A.; Kallen, M.J.; Pandey, M.D. Gamma processes and peaks-over-threshold distributions for time-dependent reliability. Reliab. Eng. Syst. Saf. 2007, 92, 1651–1658. [Google Scholar] [CrossRef]
- Zhang, S.; Zhai, Q.; Li, Y. Degradation modeling and RUL prediction with Wiener process considering measurable and unobservable external impacts. Reliab. Eng. Syst. Saf. 2023, 231, 109021. [Google Scholar] [CrossRef]
- Zhou, S.; Tang, Y.; Xu, A. A generalized Wiener process with dependent degradation rate and volatility and time-varying mean-to-variance ratio. Reliab. Eng. Syst. Saf. 2021, 216, 107895. [Google Scholar] [CrossRef]
- Ye, Z.S.; Chen, N.; Shen, Y. A new class of Wiener process models for degradation analysis. Reliab. Eng. Syst. Saf. 2015, 139, 58–67. [Google Scholar] [CrossRef]
- Mukhopadhyay, K.; Liu, B.; Bedford, T.; Finkelstein, M. Remaining lifetime of degrading systems continuously monitored by degrading sensors. Reliab. Eng. Syst. Saf. 2023, 231, 109022. [Google Scholar] [CrossRef]
- Lu, B.; Chen, Z.; Zhao, X. Data-driven dynamic adaptive replacement policy for units subject to heterogeneous degradation. Comput. Ind. Eng. 2022, 171, 108478. [Google Scholar] [CrossRef]
- Guo, B.; Wang, B.X.; Xie, M. A study of process monitoring based on inverse Gaussian distribution. Comput. Ind. Eng. 2014, 76, 49–59. [Google Scholar] [CrossRef]
- Wang, Y.; Liu, Y.; Chen, J.; Li, X. Reliability and condition-based maintenance modeling for systems operating under performance-based contracting. Comput. Ind. Eng. 2020, 142, 106344. [Google Scholar] [CrossRef]
- Chen, C.K.; Lo, C.C.; Weng, T.C. Optimal production run length and warranty period for an imperfect production system under selling price dependent on warranty period. Eur. J. Oper. Res. 2017, 259, 401–412. [Google Scholar] [CrossRef]
- Ye, Z.; Murthy, D.N.P.; Xie, M.; Tang, L. Optimal burn-in for repairable products sold with a two-dimensional warranty. IIE Trans. 2013, 45, 164–176. [Google Scholar] [CrossRef]
- Qiao, P.; Shen, J.; Zhang, F.; Ma, Y. Optimal warranty policy for repairable products with a three-dimensional renewable combination warranty. Comput. Ind. Eng. 2022, 168, 108056. [Google Scholar] [CrossRef]
- Wang, X.; Zhao, X.; Liu, B. Design and pricing of extended warranty menus based on the multinomial logit choice model. Eur. J. Oper. Res. 2020, 287, 237–250. [Google Scholar] [CrossRef]
- Su, P.; Jiang, W.; Wei, L.; Wang, X.L. A new cost-sharing preventive maintenance program under two-dimensional warranty. Int. J. Prod. Econ. 2022, 254, 108580. [Google Scholar]
- Liu, B.; Wu, J.; Xie, M. Cost analysis for multi-component system with failure interaction under renewing free-replacement warranty. Eur. J. Oper. Res. 2015, 243, 874–882. [Google Scholar] [CrossRef]
- Wang, X.; He, K.; He, Z.; Li, L.; Xie, M. Cost analysis of a piece-wise renewing free replacement warranty policy. Comput. Ind. Eng. 2019, 135, 1047–1062. [Google Scholar] [CrossRef]
- Rao, B.M. Cumulative free replacement warranty with phase type lifetime distributions. Comput. Ind. Eng. 2021, 162, 107771. [Google Scholar] [CrossRef]
- Wang, X.; Xie, M.; Li, L. On optimal upgrade strategy for second-hand multi-component systems sold with warranty. Int. J. Prod. Res. 2019, 57, 847–864. [Google Scholar] [CrossRef]
- Shang, L.; Si, S.; Sun, S.; Jin, T. Optimal warranty design and post-warranty maintenance for products subject to stochastic degradation. IISE Trans. 2018, 50, 913–927. [Google Scholar] [CrossRef]
- Zhang, N.; Fouladirad, M.; Barros, A. Evaluation of the warranty cost of a product with type III stochastic dependence between components. Appl. Math. Model. 2018, 59, 39–53. [Google Scholar] [CrossRef]
- Liu, P.; Wang, G.; Su, P. Optimal replacement strategies for warranty products with multiple failure modes after warranty expiry. Comput. Ind. Eng. 2021, 153, 107040. [Google Scholar] [CrossRef]
- Park, M.; Pham, H. Cost models for age replacement policies and block replacement policies under warranty. Appl. Math. Model. 2016, 40, 5689–5702. [Google Scholar] [CrossRef]
- Park, M.; Jung, K.M.; Park, D.H. Optimization of periodic preventive maintenance policy following the expiration of two-dimensional warranty. Reliab. Eng. Syst. Saf. 2018, 170, 1–9. [Google Scholar] [CrossRef]
- Shang, L.; Si, S.; Cai, Z. Optimal maintenance–replacement policy of products with competing failures after expiry of the warranty. Comput. Ind. Eng. 2016, 98, 68–77. [Google Scholar] [CrossRef]
- Liu, P.; Wang, G. Generalized non-renewing replacement warranty policy and an age-based post-warranty maintenance strategy. Eur. J. Oper. Res. 2023, 311, 567–580. [Google Scholar] [CrossRef]
- Shang, L.; Qiu, Q.; Wang, X. Random periodic replacement models after the expiry of 2D-warranty. Comput. Ind. Eng. 2022, 164, 107885. [Google Scholar] [CrossRef]
- Wang, J.; Qiu, Q.; Wang, H. Joint optimization of condition-based and age-based replacement policy and inventory policy for a two-unit series system. Reliab. Eng. Syst. Saf. 2021, 205, 107251. [Google Scholar] [CrossRef]
- Wang, J.; Qiu, Q.; Wang, H.; Lin, C. Optimal condition-based preventive maintenance policy for balanced systems. Reliab. Eng. Syst. Saf. 2021, 211, 107606. [Google Scholar] [CrossRef]
- Chen, Y.; Qiu, Q.; Zhao, X. Condition-based opportunistic maintenance policies with two-phase inspections for continuous-state systems. Reliab. Eng. Syst. Saf. 2022, 228, 108767. [Google Scholar] [CrossRef]
- Qiu, Q.; Cui, L.; Gao, H. Availability and maintenance modelling for systems subject to multiple failure modes. Comput. Ind. Eng. 2017, 108, 192–198. [Google Scholar] [CrossRef]
- Qiu, Q.; Cui, L.; Shen, J. Availability and maintenance modeling for systems subject to dependent hard and soft failures. Appl. Stoch. Models Bus. Ind. 2018, 34, 513–527. [Google Scholar] [CrossRef]
- Qiu, Q.; Cui, L.; Kong, D. Availability and maintenance modeling for a two-component system with dependent failures over a finite time horizon. Proc. Inst. Mech. Eng. Part O J. Risk Reliab. 2018, 233, 200–210. [Google Scholar] [CrossRef]
- Qiu, Q.; Cui, L. Availability analysis for general repairable systems with repair time threshold. Commun. Stat.-Theory Methods 2019, 48, 628–647. [Google Scholar] [CrossRef]
- Qiu, Q.; Cui, L.; Shen, J. Availability analysis and maintenance modelling for inspected Markov systems with down time threshold. Qual. Technol. Quant. Manag. 2019, 16, 478–495. [Google Scholar] [CrossRef]
- Qiu, Q.; Cui, L.; Kong, D. Availability analysis and optimal inspection policy for systems with neglected down time. Commun. Stat.—Theory Methods 2019, 48, 2787–2809. [Google Scholar] [CrossRef]
- Qiu, Q.; Cui, L. Availability analysis for periodically inspected systems subject to multiple failure modes. Int. J. Syst. Sci. Oper. Logist. 2019, 6, 258–271. [Google Scholar] [CrossRef]
- Qiu, Q.; Cui, L. Optimal mission abort policy for systems subject to random shocks based on virtual age process. Reliab. Eng. Syst. Saf. 2019, 189, 11–20. [Google Scholar] [CrossRef]
- Qiu, Q.; Cui, L.; Dong, Q. Preventive maintenance policy of single-unit systems based on shot-noise process. Qual. Relia. Eng. Int. 2019, 35, 550–560. [Google Scholar] [CrossRef]
- Zhao, X.; Chai, X.; Cao, S.; Qiu, Q. Dynamic loading and condition-based maintenance policies for multi-state systems with periodic inspection. Reliab. Eng. Syst. Saf. 2023, 240, 109586. [Google Scholar] [CrossRef]
- Yang, L.; Wei, F.; Qiu, Q. Mission risk control via joint optimization of sampling and abort decisions. Risk Anal. 2024, 44, 666–685. [Google Scholar] [CrossRef]
- Peng, R.; He, X.; Zhong, C.; Kou, G.; Xiao, H. Preventive maintenance for heterogeneous parallel systems with two failure modes. Reliab. Eng. Syst. Saf. 2022, 220, 108310. [Google Scholar] [CrossRef]
- Shang, L.; Liu, B.; Qiu, Q.; Yang, L.; Du, Y. Designing warranty and maintenance policies for products subject to random working cycles. Reliab. Eng. Syst. Saf. 2023, 234, 109187. [Google Scholar] [CrossRef]









| Parameters | |||||||
|---|---|---|---|---|---|---|---|
| 0.7044 | 0.7048 | 0.7049 | 0.7049 | 0.7049 | 0.7049 | 0.7049 | |
| 1.4529 | 1.4557 | 1.4565 | 1.4567 | 1.4568 | 1.4568 | 1.4568 | |
| 2.6589 | 2.6731 | 2.6780 | 2.6796 | 2.6801 | 2.6802 | 2.6802 |
| Parameter | |||||||||
|---|---|---|---|---|---|---|---|---|---|
| 15 | 3.1854 | 4.1185 | 13 | 2.6039 | 3.8755 | 10 | 1.8593 | 3.1362 | |
| 15 | 3.1864 | 4.1206 | 14 | 2.6518 | 3.9781 | 11 | 2.0359 | 3.4831 | |
| 16 | 3.1874 | 4.1229 | 15 | 2.6769 | 4.0326 | 13 | 2.1368 | 3.6896 | |
| 18 | 3.1885 | 4.1254 | 15 | 2.6950 | 4.0719 | 14 | 2.2093 | 3.8418 | |
| Parameter | |||||||||
|---|---|---|---|---|---|---|---|---|---|
| 6 | 3.2950 | 4.3637 | 5 | 2.7018 | 4.0868 | 3 | 1.8985 | 3.2114 | |
| 6 | 3.2958 | 4.3656 | 5 | 2.7457 | 4.1834 | 4 | 2.1184 | 3.6515 | |
| 6 | 3.2968 | 4.3678 | 5 | 2.7688 | 4.2346 | 4 | 2.2120 | 3.8474 | |
| 6 | 3.2978 | 4.3701 | 5 | 2.7854 | 4.2717 | 4 | 2.2794 | 3.9919 | |
| Parameter | Measures of the 2DRFRRWF | Measures of the 2DRFRRWL | Cost Measures | Comparison | |||
|---|---|---|---|---|---|---|---|
| 1.7351 | 4.2966 | 1.5935 | 10.1524 | 6.8466 | 17.6154 | ||
| 1.5806 | 2.5456 | 0.5139 | 8.1515 | 1.3082 | 12.8843 | ||
| 1.4737 | 1.4810 | 0.2224 | 6.1044 | 0.3294 | 8.9961 | ||
| Parameter | Measures of the BRRF | Measures of the BRRL | Cost Measures | Comparison | |||
|---|---|---|---|---|---|---|---|
| 3.7059 | 14.8729 | 4.1796 | 17.4849 | 62.1628 | 64.7973 | ||
| 3.6829 | 14.9647 | 4.1458 | 17.5558 | 62.0407 | 64.6563 | ||
| 3.6792 | 14.9795 | 4.1218 | 17.6071 | 61.7425 | 64.7800 | ||
Disclaimer/Publisher’s Note: The statements, opinions and data contained in all publications are solely those of the individual author(s) and contributor(s) and not of MDPI and/or the editor(s). MDPI and/or the editor(s) disclaim responsibility for any injury to people or property resulting from any ideas, methods, instructions or products referred to in the content. |
© 2024 by the authors. Licensee MDPI, Basel, Switzerland. This article is an open access article distributed under the terms and conditions of the Creative Commons Attribution (CC BY) license (https://creativecommons.org/licenses/by/4.0/).
Share and Cite
Shang, L.; Chen, J.; Liu, B.; Lin, C.; Yang, L. Modeling Renewable Warranties and Post-Warranty Replacements for Self-Announcing Failure Products Subject to Mission Cycles. Symmetry 2024, 16, 603. https://doi.org/10.3390/sym16050603
Shang L, Chen J, Liu B, Lin C, Yang L. Modeling Renewable Warranties and Post-Warranty Replacements for Self-Announcing Failure Products Subject to Mission Cycles. Symmetry. 2024; 16(5):603. https://doi.org/10.3390/sym16050603
Chicago/Turabian StyleShang, Lijun, Jianhui Chen, Baoliang Liu, Cong Lin, and Li Yang. 2024. "Modeling Renewable Warranties and Post-Warranty Replacements for Self-Announcing Failure Products Subject to Mission Cycles" Symmetry 16, no. 5: 603. https://doi.org/10.3390/sym16050603
APA StyleShang, L., Chen, J., Liu, B., Lin, C., & Yang, L. (2024). Modeling Renewable Warranties and Post-Warranty Replacements for Self-Announcing Failure Products Subject to Mission Cycles. Symmetry, 16(5), 603. https://doi.org/10.3390/sym16050603

