An ASCON AOP-SystemC Environment for Security Fault Analysis
Abstract
1. Introduction
- We proposed a new methodology to simulate the security fault attacks of ASCON cryptographic systems at the ESL.
- We proposed a fault injection/detection environment to test the resistance of ASCON cryptographic SystemC models against fault injection attacks.
- We used SystemC as a system level modeling language for hardware design and AspectC++ as an AOP programming language to test the robustness of the ASCON cryptographic models without any code modifications.
- We proved that the proposed environment perfectly evaluates the robustness of the ASCON cryptographic design against fault injection attacks without any code modifications.
- We proved that the impact of AOP on simulation time and file executable size is not significant.
- Finally, we proved that using SystemC and AOP for ASCON security verification in ESL enables a speedier design process and simulation execution in comparison to RTL.
2. Backgrounds
2.1. Aspect-Oriented Programming
- Advice is used to define a specific behavior that should be executed at a specific join point in the program, such as around, before or after a method is called.
- Aspect: A modular unit of cross-cutting concern that encapsulates advice and join points. Aspects allow for the separation of concerns in a program, making it easier to maintain and modify specific functionalities without affecting the entire codebase.
- Join point: A specific point in the execution of a program where an aspect can be applied. This can include method invocations, field accesses, or even exception handling. Aspects can target multiple join points within a program to address various concerns simultaneously.
- Pointcut: A specification that defines which join points should be affected by a particular aspect. It allows developers to selectively apply aspects to specific parts of the codebase based on predefined conditions or patterns, enhancing flexibility and modularity in aspect-oriented programming.
2.2. ASCON Algorithm
2.3. Fault Attacks
3. Related Work
3.1. AOP Software Application
3.2. AOP for Security
3.3. SystemC Modeling Using AOP
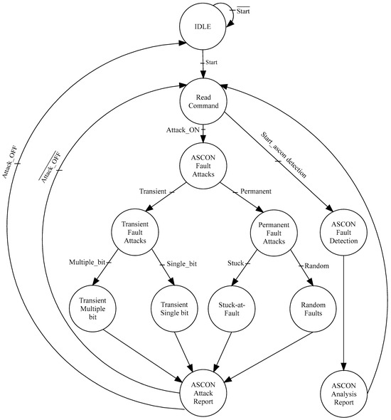
4. ASCON SystemC-AOP Environment
4.1. Proposed Methodology
- Evaluate the effectiveness of fault attack detection techniques: Our proposed ASCON SystemC-AOP environment allows us to thoroughly assess the fault attack detection capability of hardware designs. By simulating various fault injection scenarios, we can identify vulnerabilities and improve the robustness of our designs.
- Enhance hardware security through aspect-oriented programming: By leveraging aspect-oriented programming techniques, we can easily incorporate security measures into our hardware designs. This approach enables us to modularly add security aspects such as encryption, authentication, and access control, thereby enhancing the overall security of the system.
- Analyzing robustness against fault attacks: Another goal of our ASCON SystemC-AOP environment is to analyze the robustness of hardware designs against fault attacks. By simulating various attack scenarios, we can assess the effectiveness of security measures and identify any vulnerabilities that need to be addressed.
- Overall, our aim is to provide designers with a comprehensive toolset that not only enhances the security of their hardware designs but also simplifies the implementation process and ensures their resilience against fault attacks.
- Silent fault: the ASCON result consists of the expected data and no errors are discovered.
- False positive: The ASCON result represents the expected data, although an error has been identified at an unspecified location.
- Undetected error: The ASCON output data does not correspond to the expected value, and no problem is identified.
- Detected error: The ASCON output values do not match the intended value, and an error has been found.
4.2. ASCON Injection/Detection via AOP
4.2.1. ASCON Controller Aspect
| Listing 1. Pseudo code of aspect ascon_controller_aspect. |
| 1 Aspect Ascon_Controller_Aspect { |
| 2 pointcut Ascon_command() = “%Ascon::task_1(...)”; |
| 3 pointcut Ascon_attack() = “%Ascon::task_2(...)”; |
| 4 pointcut Ascon_detection() = “%Ascon::task_3(...)”; |
| 5 |
| 6 advice (execution(Ascon_command())): after () { |
| 7 if start |
| 8 read_command(); |
| 9 ... |
| 10 } |
| 11 advice (execution(Ascon_attack())): after () { |
| 12 if attack_on{ |
| 13 ascon_fault_attack (); |
| 14 if permanent |
| 15 permanent_fault_attacks(); |
| 16 if stuck_bit |
| 17 stuck_at_fault(); |
| 18 else if random |
| 19 random faults(); |
| 20 else if transient |
| 21 transient_fault_attacks |
| 22 if single_bit |
| 23 transient_single_bit(); |
| 24 else if multiple_bit |
| 25 transient_multiple_bit(); |
| 26 ascon_attack_report(); |
| 27 } |
| 28 ... |
| 25 } |
| 29 advice (execution(Ascon_detection())): after () { |
| 30 if start_ascon_detection { |
| 31 ascon_fault_detection (); |
| 32 ascon_analysis_report (); |
| 33 } |
| 34 ... |
| 35 } |
| 36 ... |
| 37 } |
- “::” is used to access a member of a module.
- “%” is interpreted as a wildcard for names or parts of a signature.
- “…” matches any number of parameters in a function signature or any number of scopes in a qualified name.
4.2.2. ASCON Injector Aspect
- Input and output buffer data.
- ASCON module for processing input messages.
- Control module for synchronization.
- ASCON bus for communication between modules.
| Listing 2. Pseudo code of aspect ascon_saboteur. |
| 1 Aspect ASCON_Saboteur { |
| 2 pointcut FAI() = “%ASCON_AIA::Ascon(...)”; |
| 3 |
| 4 advice (execution (FAI())): after () { |
| 5 if attack_on { |
| 6 faulty_ascon_output = apply_mask(ascon_in.read()); |
| 7 ascon_out.write(ascon_output); |
| 8 } |
| 9 else |
| 10 ascon_out.write(ascon_in.read()); |
| 11 ... |
| 12 } |
| 13 ... |
| 14 } |
4.2.3. ASCON Analysis Aspect
| Listing 3. Pseudo code of aspect ascon_analysis_aspect. |
| 1 Aspect ASCON_Analysis_Aspect { |
| 2 pointcut AAA() = “%ASCON_AAA::Ascon(...)”; |
| 3 advice (execution(AAA())): after () { |
| 4 if start_ascon_detection { |
| 5 result= ASCON_fault_detection(ascon_in.read()); |
| 6 Ascon_Analysis_report(analysis.read()); |
| 7 } |
| 8 ... |
| 9 } |
| 10 ... |
| 11 } |
5. ASCON Methodology Validation
5.1. AOP Impact on Fault Analysis
5.1.1. AOP Impact on Transient Fault Analysis
5.1.2. AOP Impact on Permanent Fault Analysis
5.2. Simulation AOP Impact
5.3. ASCON Design Process: ESL Impact
6. Conclusions
Author Contributions
Funding
Data Availability Statement
Acknowledgments
Conflicts of Interest
References
- Pomante, L.; Muttillo, V.; Santic, M.; Serri, P. SystemC-based electronic system-level design space exploration environment for dedicated heterogeneous multi-processor systems. Microprocess. Microsyst. 2020, 72, 102898. [Google Scholar] [CrossRef]
- Lohmann, D.; Huf, A.; Lettnin, D.; Siqueira, F.; Güntzel, J.L. A Domain-specific Language for Automated Fault Injection in SystemC Models. In Proceedings of the IEEE International Conference on Electronics, Circuits and Systems (ICECS), Bordeaux, France, 9–12 December 2018. [Google Scholar] [CrossRef]
- Roux, J.; Beroulle, V.; Morin-Allory, K.; Leveugle, R.; Bossuet, L.; Cézilly, F.; Berthoz, F.; Genévrier, G.; Cerisier, F. High-level fault injection to assess FMEA on critical systems. Microelectron. Reliab. 2021, 122, 114135. [Google Scholar] [CrossRef]
- Mestiri, H.; Lahbib, L.; Machhout, M.; Tourki, R. An AOP-Based Fault Injection Environment for Cryptographic SystemC Designs. J. Circuits Syst. Comput. 2015, 24, 1550008. [Google Scholar] [CrossRef]
- Mestiri, H.; Barraj, I.; Machhout, M. An AOP-Based Security Verification Environment for KECCAK Hash Algorithm. Comput. Mater. Contin. 2022, 73, 4051–4066. [Google Scholar] [CrossRef]
- Mestiri, H.; Barraj, I.; Machhout, M. AES High-Level SystemC Modeling using Aspect Oriented Programming Approach. Eng. Technol. Appl. Sci. Res. 2021, 11, 6719–6723. [Google Scholar] [CrossRef]
- Turan, M.S.; McKay, K.; Chang, D.; Bassham, L.E.; Kang, J.; Waller, N.D.; Kelsey, J.M.; Hong, D. Status Report on the Final Round of the NIST Lightweight Cryptography Standardization Process; NIST.IR.8454. Available online: https://nvlpubs.nist.gov/nistpubs/ir/2023/NIST.IR.8454.pdf (accessed on 16 June 2023).
- Kaur, J.; Kermani, M.M.; Azarderakhsh, A. Hardware Constructions for Error Detection in Lightweight Authenticated Cipher ASCON Benchmarked on FPGA. IEEE Trans. Circuits Syst. II Express Briefs 2022, 69, 2276–2280. [Google Scholar] [CrossRef]
- Mestiri, H.; Barraj, I. High-Speed Hardware Architecture Based on Error Detection for KECCAK. Micromachines 2023, 14, 1129. [Google Scholar] [CrossRef] [PubMed]
- Salam, I.; Yau, W.C.; Phan, R.C.W.; Pieprzyk, J. Differential fault attacks on the lightweight authenticated encryption algorithm CLX-128. J. Cryptogr. Eng. 2023, 13, 265–281. [Google Scholar] [CrossRef]
- Rajkumar, S.; Sheeba, S.L.; Sivakami, R.; Prabu, S.; Selvarani, A. An IoT-Based Deep Learning Approach for Online Fault Detection Against Cyber-Attacks. SN Comput. Sci. 2023, 4, 393. [Google Scholar] [CrossRef]
- Patel, S.; Katiyar, S.K.; Sharma, N. Metric Analysis for AOP and OOP Programming Paradigm. J. Inst. Eng. (India) B 2023, 104, 215–220. [Google Scholar] [CrossRef]
- Mohite, S.; Sarda, A.; Joshi, S.D. Analysis of System Requirements by Aspects-J Methodology. In Proceedings of the IEEE International Conference on Computing, Communication and Green Engineering (CCGE), Pune, India, 23–25 September 2021. [Google Scholar] [CrossRef]
- Bentrad, S.; Neslati, D. PAN4AJ: A Programming AssistaNt for Introductory AspectJ Programming. Turk. J. Comput. Math. Educ. 2022, 13, 565–578. [Google Scholar] [CrossRef]
- Ramalingam, M.; Saranya, D.; ShankarRam, R.; Chinnasamy, P.; Ramprathap, K.; Kalaiarasi, K. An Automated Framework Dynamic Web Information Retrieval Using Deep Learning. In Proceedings of the IEEE International Conference on Computer Communication and Informatics (ICCCI), Coimbatore, India, 25–27 January 2022. [Google Scholar] [CrossRef]
- Jain, R.; Agrawal, R.; Gupta, R.; Jain, R.K.; Kapil, N.K.; Saxena, A. Detection of Memory Leaks in C/C++. In Proceedings of the IEEE International Students’ Conference on Electrical, Electronics and Computer Science (SCEECS), Bhopal, India, 22–23 February 2020. [Google Scholar] [CrossRef]
- Tanigawa, I.; Hisazumi, K.; Ogura, N.; Sugaya, M.; Watanabe, H.; Fukuda, A. RTCOP: Context-Oriented Programming Framework based on C++ for Application in Embedded Software. In Proceedings of the 2nd International Conference on Information Science and Systems, Tokyo, Japan, 16–19 March 2019. [Google Scholar] [CrossRef]
- Gabsi, W.; Zalila, B.; Jmaiel, M. Extension and adaptation of an aspect oriented programming language for real-time systems. Int. J. Bus. Syst. Res. 2020, 14, 139–161. [Google Scholar] [CrossRef]
- AlSobeh, A.M.R.; Magableh, A.A. BlockASP: A Framework for AOP-Based Model Checking Blockchain System. IEEE Access 2023, 11, 115062–115075. [Google Scholar] [CrossRef]
- Gabor, U.T.; Egidy, C.C.; Spinczyk, O. Interface Injection with AspectC++ in Embedded Systems. In Proceedings of the IEEE 19th International Symposium on High Assurance Systems Engineering (HASE), Hangzhou, China, 3–5 January 2019. [Google Scholar] [CrossRef]
- Yoshiya, E.; Nakanishi, T.; Isshiki, T. RTL Design Framework for Embedded Processor by using C++ Description. In Proceedings of the IEEE Design, Automation & Test in Europe Conference & Exhibition (DATE), Grenoble, France, 1–5 February 2021. [Google Scholar] [CrossRef]
- Elhariti, Z.; Alali, A.; Sadik, M.; Aamali, K. Cosimulation of Power and Temperature Models at the SystemC/TLM for a Soft-Core Processor. Adv. Mater. Sci. Eng. 2020, 2020, 2567915. [Google Scholar] [CrossRef]
- Pinto, P.; Carvalho, T.; Bispo, J.; Cardoso, J. LARA as a language-independent aspect-oriented programming approach. In Proceedings of the Symposium on Applied Computing, Marrakech, Morocco, 3–4 April 2017. [Google Scholar] [CrossRef]
- Silva, C.V.; Villarroel, R.; Johnson, F.; Madariaga, E.; Urz, A.; Carter, L.; Campos-Vald, C. Aspect-Combining Functions for Modular MapReduce Solutions. Int. J. Adv. Comput. Sci. Appl. 2018, 9, 565–574. [Google Scholar] [CrossRef]
- Lin, B.; Xie, F. A Systematic Investigation of State-of-the-Art SystemC Verification. J. Circuits Syst. Comput. 2020, 29, 2030013. [Google Scholar] [CrossRef]
- Biagetti, G.; Falaschetti, L.; Crippa, P.; Alessandrini, M.; Turchetti, C. Open-Source HW/SW Co-Simulation Using QEMU and GHDL for VHDL-Based SoC Design. Electronics 2023, 12, 3986. [Google Scholar] [CrossRef]
- Pieper, P.; Herdt, V.; Drechsler, R. Advanced Embedded System Modeling and Simulation in an Open Source RISC-V Virtual Prototype. J. Low Power Electron. Appl. 2022, 12, 52. [Google Scholar] [CrossRef]






| Fault Types | Fault Multiplicity | Secured ASCON Model a | Secured ASCON Model b | Secured ASCON Model c | ||||
|---|---|---|---|---|---|---|---|---|
| SystemC-AOP | SystemC | SystemC-AOP | SystemC | SystemC-AOP | SystemC | |||
| Transient faults | Single-bit | 0.004 | 0.004 | 0.0044 | 0.0044 | 0.0046 | 0.0046 | |
| Multiple-bit | 2-bit | 0.00327 | 0.00327 | 0.00367 | 0.00367 | 0.00387 | 0.00387 | |
| 3-bit | 0.0022 | 0.0022 | 0.0028 | 0.0028 | 0.00293 | 0.00293 | ||
| 4-bit | 0.00167 | 0.00167 | 0.002 | 0.002 | 0.00233 | 0.00233 | ||
| 5-bit | 0.00113 | 0.00113 | 0.00167 | 0.00167 | 0.0018 | 0.0018 | ||
| 6-bit | 0.0008 | 0.0008 | 0.00107 | 0.00107 | 0.00147 | 0.00147 | ||
| 7-bit | 0.0006 | 0.0006 | 0.00087 | 0.00087 | 0.0012 | 0.0012 | ||
| Random | 0.00127 | 0.00127 | 0.0016 | 0.0016 | 0.00187 | 0.00187 | ||
| Permanent faults | Single-bit | 0.0036 | 0.0036 | 0.0036 | 0.0036 | 0.00433 | 0.00433 | |
| Random | 0.00107 | 0.00107 | 0.0014 | 0.0014 | 0.0016 | 0.0016 | ||
| ASCON Model | Scenarios | |||
|---|---|---|---|---|
| SystemC-AOP | SystemC | |||
| uTime (s) | kTime (s) | uTime (s) | kTime (s) | |
| Secured ASCON Model a | 1.762 | 0.031 | 1.763 | 0.030 |
| Secured ASCON Model b | 1.769 | 0.037 | 1.767 | 0.038 |
| Secured ASCON Model c | 1.779 | 0.050 | 1.777 | 0.049 |
| ASCON Model | Scenarios | |
|---|---|---|
| SystemC-AOP | SystemC | |
| Secured ASCON Model a | 1.124 MB | 1.132 MB |
| Secured ASCON Model b | 1.131 MB | 1.140 MB |
| Secured ASCON Model c | 1.156 MB | 1.163 MB |
Disclaimer/Publisher’s Note: The statements, opinions and data contained in all publications are solely those of the individual author(s) and contributor(s) and not of MDPI and/or the editor(s). MDPI and/or the editor(s) disclaim responsibility for any injury to people or property resulting from any ideas, methods, instructions or products referred to in the content. |
© 2024 by the authors. Licensee MDPI, Basel, Switzerland. This article is an open access article distributed under the terms and conditions of the Creative Commons Attribution (CC BY) license (https://creativecommons.org/licenses/by/4.0/).
Share and Cite
Mestiri, H.; Barraj, I.; Bedoui, M.; Machhout, M. An ASCON AOP-SystemC Environment for Security Fault Analysis. Symmetry 2024, 16, 348. https://doi.org/10.3390/sym16030348
Mestiri H, Barraj I, Bedoui M, Machhout M. An ASCON AOP-SystemC Environment for Security Fault Analysis. Symmetry. 2024; 16(3):348. https://doi.org/10.3390/sym16030348
Chicago/Turabian StyleMestiri, Hassen, Imen Barraj, Mouna Bedoui, and Mohsen Machhout. 2024. "An ASCON AOP-SystemC Environment for Security Fault Analysis" Symmetry 16, no. 3: 348. https://doi.org/10.3390/sym16030348
APA StyleMestiri, H., Barraj, I., Bedoui, M., & Machhout, M. (2024). An ASCON AOP-SystemC Environment for Security Fault Analysis. Symmetry, 16(3), 348. https://doi.org/10.3390/sym16030348

