Dynamic Inverse Control of Uncertain Pure Feedback Systems Based on Extended State Observer
Abstract
1. Introduction
- For uncertain pure feedback systems with unknown symmetric dead zones, considering output constraints, unknown nonlinearities, unavailable states, and unknown dead zones, this paper proposes a new dynamic inversion control method based on a novel observer. This method differs from existing dynamic surface control schemes [7,8,15].
- A new adaptive robust control method is proposed, combining an extended state observer that better predicts unknown functions compared to traditional function approximators. This improvement leverages the advantages of the extended state observer, such as rapid convergence and precise estimation. Consequently, the impact of estimation accuracy on the controller is significantly reduced, leading to the improved performance of the closed-loop system.
- In each step of the dynamic inversion control, a tracking signal observer is employed to filter the command signal. This approach fundamentally addresses the differential explosion issue in traditional backstepping [1,10], reduces the computational time of the control algorithm, and enhances its practicality for real-world control systems.
2. Problem Description and Preliminary Knowledge
2.1. Model Description
- (1)
- Accurately estimate the unknown model function of the system online and design the control input signal of the adaptive dynamic inversion robust controller.
- (2)
- Ensure steady-state and transient control performance of the system error in the sense of norm.
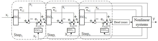
2.2. Design of Dual Observers
2.2.1. Design of the Tracking Signal Observer
2.2.2. Design of a Disturbance Observer
3. Design of an Adaptive Dynamic Inversion Controller
4. Stability Analysis
5. Simulation Experiment
6. Conclusions
Author Contributions
Funding
Data Availability Statement
Conflicts of Interest
References
- Feng, J.; He, L.; Wang, Y.; Yang, J.; Ren, H. Backstepping method based controller design for third-order truck platoon robust to dynamic uncertainty and external disturbance. J. Mech. Sci. Technol. 2023, 37, 1433–1442. [Google Scholar] [CrossRef]
- Jia, D.; Chen, H.; Zheng, Z.; Watling, D.; Connors, R.; Gao, J.; Li, Y. An enhanced predictive cruise control system design with data-driven traffic prediction. IEEE Trans. Intell. Transp. Syst. 2021, 23, 8170–8183. [Google Scholar] [CrossRef]
- Jleilaty, S.; Ammounah, A.; Abdulmalek, G.; Nouveliere, L.; Su, H.; Alfayad, S. Distributed real-time control architecture for electrohydraulic humanoid robots. Robot. Intell. Autom. 2024, 44, 607–620. [Google Scholar] [CrossRef]
- Bey, O.; Chemachema, M. Finite-time event-triggered output-feedback adaptive decentralized echo-state network fault-tolerant control for interconnected pure-feedback nonlinear systems with input saturation and external disturbances: A fuzzy control-error approach. Inf. Sci. 2024, 669, 120557. [Google Scholar] [CrossRef]
- Sharafian, A.; Ali, A.; Ullah, I.; Khalifa, T.R.; Bai, X.; Qiu, L. Fuzzy adaptive control for consensus tracking in multiagent systems with incommensurate fractional-order dynamics: Application to power systems. Inf. Sci. 2025, 689, 121455. [Google Scholar] [CrossRef]
- Sharafian, A.; Ullah, I.; Singh, S.K.; Ali, A.; Khan, H.; Bai, X. Adaptive fuzzy backsteping secure control for incommensurate fractional order cyber–physical power systems under intermittent denial of service attacks. Chaos Solitons Fractals 2024, 186, 115288. [Google Scholar] [CrossRef]
- Yang, X.; Wang, X.; Wang, S.; Wang, K.; Sial, M.B. Finite-time adaptive dynamic surface synchronization control for dual-motor servo systems with backlash and time-varying uncertainties. ISA Trans. 2023, 137, 248–262. [Google Scholar] [CrossRef]
- Jiang, P.; Zhang, Y.; Hu, R.; Shi, B.; Zhang, L.; Huang, Q.; Yang, Y.; Tang, P.; Lin, C. Advanced surface engineering of titanium materials for biomedical applications: From static modification to dynamic responsive regulation. Bioact. Mater. 2023, 27, 15–57. [Google Scholar] [CrossRef]
- Song, X.; Sun, P.; Song, S.; Stojanovic, V. Finite-time adaptive neural resilient DSC for fractional-order nonlinear large-scale systems against sensor-actuator faults. Nonlinear Dyn. 2023, 111, 12181–12196. [Google Scholar] [CrossRef]
- Liu, W.; Duan, G.; Hou, M. Concurrent learning adaptive command filtered backstepping control for high-order strict-feedback systems. IEEE Trans. Circuits Syst. I Regul. Pap. 2023, 70, 1696–1709. [Google Scholar] [CrossRef]
- Zheng, X.; Yu, X.; Jiang, J.; Yang, X. Practical finite-time command filtered backstepping with its application to DC motor control systems. IEEE Trans. Ind. Electron. 2023, 71, 2955–2964. [Google Scholar] [CrossRef]
- Shen, Y.; Chen, M. Robust backstepping control for maneuver aircraft based on event-triggered mechanism and nonlinear disturbance observer. Aircr. Eng. Aerosp. Technol. 2023, 95, 1016–1028. [Google Scholar] [CrossRef]
- Yang, W.; Lam, H.K.; Cui, G.; Yu, J. Command filter-based adaptive optimal control of uncertain nonlinear systems with quantized input. IEEE Trans. Fuzzy Syst. 2023, 32, 343–348. [Google Scholar] [CrossRef]
- Aforozi, T.; Rovithakis, G. Prescribed Performance Tracking for Uncertain MIMO Pure-feedback Systems with Unknown and Partially Non-constant Control Directions. IEEE Trans. Autom. Control. 2024, 69, 7285–7292. [Google Scholar] [CrossRef]
- Wu, J.; Wang, T. Adaptive Fuzzy Tracking Control for Nonlinear State Constrained Pure-Feedback Systems with Input Delay via Dynamic Surface Technique. arXiv 2023, arXiv:2310.16060. [Google Scholar]
- Cheng, H.; Song, Y. Performance Guaranteed Robust Tracking Control of MIMO Nonlinear Systems with Input Delays: A Global and Low-Complexity Solution. IEEE Trans. Cybern. 2024, 54, 7793–7803. [Google Scholar] [CrossRef]
- Jizba, P.; Lambiase, G.; Luciano, G.G.; Petruzziello, L. Coherent states for generalized uncertainty relations as Tsallis probability amplitudes: New route to nonextensive thermostatistics. Phys. Rev. D 2023, 108, 064024. [Google Scholar] [CrossRef]
- Guo, W.; Liu, D. Adaptive second-order backstepping control for a class of 2DoF underactuated systems with input saturation and uncertain disturbances. Sci. Rep. 2024, 14, 15840. [Google Scholar] [CrossRef]
- Zhang, Y.; Wu, W.; Chen, W.; Lu, H.; Zhang, W. Output-feedback consensus maneuvering of uncertain MIMO strict-feedback multiagent systems based on a high-order neural observer. IEEE Trans. Cybern. 2024, 54, 4111–4123. [Google Scholar] [CrossRef]
- Li, J.; Zhang, L.; Luo, L.; Li, S. Extended state observer based current-constrained controller for a PMSM system in presence of disturbances: Design, analysis and experiments. Control. Eng. Pract. 2023, 132, 105412. [Google Scholar] [CrossRef]
- Fan, Y.; Qiu, B.; Liu, L.; Yang, Y. GGlobal fixed-time trajectory tracking control of underactuated USV based on fixed-time extended state observer. ISA Trans. 2023, 132, 267–277. [Google Scholar] [CrossRef] [PubMed]
- Xiong, S.; Wang, W.; Liu, X.; Chen, Z.; Wang, S. A novel extended state observer. ISA Trans. 2015, 58, 309–317. [Google Scholar] [CrossRef] [PubMed]
- Yoo, D.; Yau, S.S.T.; Gao, Z. Optimal fast tracking observer bandwidth of the linear extended state observer. Int. J. Control. 2007, 80, 102–111. [Google Scholar] [CrossRef]
- Dian, R.; Xu, W.; Zhu, J.; Hu, D.; Liu, Y. An improved speed sensorless control strategy for linear induction machines based on extended state observer for linear metro drives. IEEE Trans. Veh. Technol. 2018, 67, 9198–9210. [Google Scholar] [CrossRef]
- Liu, X.; Zhang, Y.; Xiong, S.; Du, L.; Li, Y. An extended state observer for a class of nonlinear systems with a new frequency-domain analysis on convergence. ISA Trans. 2020, 107, 107–116. [Google Scholar] [CrossRef]
- Wang, F.; Wang, J.; Kennel, R.M.; Rodriguez, J. Fast speed control of AC machines without the proportional-integral controller: Using an extended high-gain state observer. IEEE Trans. Power Electron. 2018, 34, 9006–9015. [Google Scholar] [CrossRef]
- Li, B.; Hu, Q.; Yang, Y. Continuous finite-time extended state observer based fault tolerant control for attitude stabilization. Aerosp. Sci. Technol. 2019, 84, 204–213. [Google Scholar] [CrossRef]
- Tran, D.T.; Dao, H.V.; Dinh, T.Q.; Ahn, K.K. Output feedback control via linear extended state observer for an uncertain manipulator with output constraints and input dead-zone. Electronics 2020, 9, 1355. [Google Scholar] [CrossRef]
- Gonzalez, A.; Balaguer, V.; Garcia, P.; Cuenca, A. Gain-scheduled predictive extended state observer for time-varying delays systems with mismatched disturbances. ISA Trans. 2019, 84, 206–213. [Google Scholar] [CrossRef]
- Chang, L.; Han, Q.L.; Ge, X.; Zhang, C.; Zhang, X. On designing distributed prescribed finite-time observers for strict-feedback nonlinear systems. IEEE Trans. Cybern. 2019, 51, 4695–4706. [Google Scholar] [CrossRef]
- Steffensen, R.; Steinert, A.; Smeur, E.J.J. Nonlinear dynamic inversion with actuator dynamics: An incremental control perspective. J. Guid. Control. Dyn. 2023, 46, 709–717. [Google Scholar] [CrossRef]
- Bredies, K.; Carioni, M.; Fanzon, S.; Romero, F. A generalized conditional gradient method for dynamic inverse problems with optimal transport regularization. Found. Comput. Math. 2023, 23, 833–898. [Google Scholar] [CrossRef]
- Pu, Z.; Yuan, R.; Yi, J.; Tan, X. A Class of Adaptive Extended State Observers for Nonlinear Disturbed Systems. IEEE Trans. Ind. Electron. 2015, 62, 5858–5869. [Google Scholar] [CrossRef]
- Lee, J.; Mukherjee, R.; Khalil, H.K. Output feedback performance recovery in the presence of uncertainties. Syst. Control. Lett. 2016, 90, 31–37. [Google Scholar] [CrossRef]
- Gao, D.; Sun, Z.; Liu, J. Dynamic inversion control for a class of pure-feedback systems. Asian J. Control 2012, 14, 605–611. [Google Scholar] [CrossRef]
- Milton, J.G.; Insperger, T.; Cook, W.; Harris, D.M.; Stepan, G. Microchaos in human postural balance: Sensory dead zones and sampled time-delayed feedback. Phys. Rev. E 2018, 98, 022223. [Google Scholar] [CrossRef]
- Diaz, R.J.; Rosenberg, R. Spreading dead zones and consequences for marine ecosystems. Science 2008, 321, 926–929. [Google Scholar] [CrossRef]
- Hu, C.; Yao, B.; Wang, Q. Adaptive robust precision motion control of systems with unknown input dead-zones: A case study with comparative experiments. IEEE Trans. Ind. Electron. 2010, 58, 2454–2464. [Google Scholar] [CrossRef]
- Wu, J.; Su, B.; Li, J.; Zhang, X.; Li, X.; Chen, W. Adaptive fuzzy control for full states constrained systems with nonstrict-feedback form and unknown nonlinear dead zone. Inf. Sci. 2017, 376, 233–247. [Google Scholar] [CrossRef]
- Ibraheem, I.K.; Abdul-Adheem, W.R. On the improved nonlinear tracking differentiator based nonlinear PID controller design. arXiv 2018, arXiv:1803.02908. [Google Scholar]
- Zhao, Z.; Guo, B. On convergence of nonlinear active disturbance rejection control for SISO nonlinear systems. J. Dyn. Control. Syst. 2016, 22, 385–412. [Google Scholar] [CrossRef]
- Han, J. From PID technique to active disturbances rejection control technique. Control Eng. China 2002, 9, 13–18. [Google Scholar]
- Sun, G.; Heng, L. Active disturbance rejection dynamic surface control of high-order nonlinear system with dead-zone. Control Theory Appl. 2019, 36, 1336–1344. [Google Scholar]
- Alzer, H.; Kwong, M.K. On Young’s inequality. J. Math. Anal. Appl. 2019, 469, 480–492. [Google Scholar] [CrossRef]
- Polycarpou, M.M.; Ioannou, P.A. A robust adaptive nonlinear control design. In Proceedings of the 1993 American Control Conference, San Francisco, CA, USA, 2–4 June 1993; pp. 1365–1369. [Google Scholar]
- Zhao, Z.; Tan, Z.; Liu, Z.; Efe, M.O.; Ahn, C.K. Adaptive inverse compensation fault-tolerant control for a flexible manipulator with unknown dead-zone and actuator faults. IEEE Trans. Ind. Electron. 2023, 70, 12698–12707. [Google Scholar] [CrossRef]








| ESO11 | |||
| ESO12 | |||
| ESO21 | |||
| ESO22 | |||
| u |
| Mode of Control | ||||
|---|---|---|---|---|
| The algorithm in this paper | 0.1 | 0.3 | 0.4 | 0.001 |
| DIC | 0.6 | 1.1 | 5.6 | 0.08 |
Disclaimer/Publisher’s Note: The statements, opinions and data contained in all publications are solely those of the individual author(s) and contributor(s) and not of MDPI and/or the editor(s). MDPI and/or the editor(s) disclaim responsibility for any injury to people or property resulting from any ideas, methods, instructions or products referred to in the content. |
© 2024 by the authors. Licensee MDPI, Basel, Switzerland. This article is an open access article distributed under the terms and conditions of the Creative Commons Attribution (CC BY) license (https://creativecommons.org/licenses/by/4.0/).
Share and Cite
Wang, Y.; Ma, W.; Zhang, G. Dynamic Inverse Control of Uncertain Pure Feedback Systems Based on Extended State Observer. Symmetry 2024, 16, 1632. https://doi.org/10.3390/sym16121632
Wang Y, Ma W, Zhang G. Dynamic Inverse Control of Uncertain Pure Feedback Systems Based on Extended State Observer. Symmetry. 2024; 16(12):1632. https://doi.org/10.3390/sym16121632
Chicago/Turabian StyleWang, Yuanqing, Wenyao Ma, and Guichen Zhang. 2024. "Dynamic Inverse Control of Uncertain Pure Feedback Systems Based on Extended State Observer" Symmetry 16, no. 12: 1632. https://doi.org/10.3390/sym16121632
APA StyleWang, Y., Ma, W., & Zhang, G. (2024). Dynamic Inverse Control of Uncertain Pure Feedback Systems Based on Extended State Observer. Symmetry, 16(12), 1632. https://doi.org/10.3390/sym16121632

