Abstract
Dense reconstruction have been studied for decades in the fields of computer vision and robotics, in which LiDAR and camera are widely used. However, vision-based methods are sensitive to illumination variation and lack direct depth, and LiDAR-based methods are limited by sparse LiDAR measurement and lacking color and texture information. In this paper, we propose a novel 3D reconstruction algorithm based on LiDAR and a monocular camera, which realizes dense reconstruction. In the algorithm, a LiDAR odometry is used to get accurate poses and poses calculated by the odometry module are used in the calculation of depth maps and fusion of depth maps, and then mesh and texture mapping are implemented. In addition, a semantic segmentation network and a depth completion network are used to obtain dense and accurate depth maps. The concept of symmetry is utilized to generate 3D models of objects or scenes; that is, the reconstruction and camera imaging of these objects or scenes are symmetrical. Experimental results on public dataset show that the proposed algorithm achieves higher accuracy, efficiency and completeness than existing methods.
1. Introduction
3D reconstruction refers to the process of generating 3D models of objects or scenes by acquiring multiple 2D images, point cloud data, or information from various sensors from different perspectives. In this paper, the concept of symmetry is utilized to generate 3D models of objects or scenes; that is, the reconstruction and camera imaging of these objects or scenes are symmetrical. Dense 3D reconstruction plays an important role in many applications of computer vision and robotics [1,2,3,4], such as augmented reality (AR) and urban 3D model reconstruction. In order to obtain a dense 3D model, multi-view stereo (MVS) is widely used, which only makes use of camera images. OpenMVS [5] and Colmap [1] are the representative works with open source codes. Multi-view images ensure complete texture mapping of scene surfaces and accurate reconstruction in some applications. However, MVS tends to perform poorly under the circumstances of illumination changes and weak texture. Besides, inadequate baseline length can also lead to the failure of MVS. On the contrary, 3D LiDAR can produce direct and reliable depth measurement. Thus, it is widely used in building maps. However, for LiDAR-only methods, it is difficult to achieve dense 3D reconstruction because of the sparse LiDAR measurement and small vertical Field of View (FOV) [6]. Besides, the maps constructed by LiDAR lack color and texture information. Those complementary properties of camera and LiDAR make it attractive to fuse them to achieve real-scene dense 3D reconstruction.
In the past few years, various systems that fuse a monocular camera and LiDAR for 3D dense reconstruction have been proposed. One kind of methods use laser point cloud as prior information to assist vision to build dense depth map [3]. However, this kind of methods are sensitive to illumination and needs enough texture information because they are visual-leading. The other kind of methods use only LiDAR in the surface reconstruction stage and only camera for texture mapping [7], which are robust to illumination and independent of texture. However, this kind of methods lose too much visual information and are hard to achieve accurate and dense 3D reconstruction due to the sparse LiDAR point clouds. Different from these systems, we make full use of LiDAR and visual information to efficiently achieve dense reconstruction results.
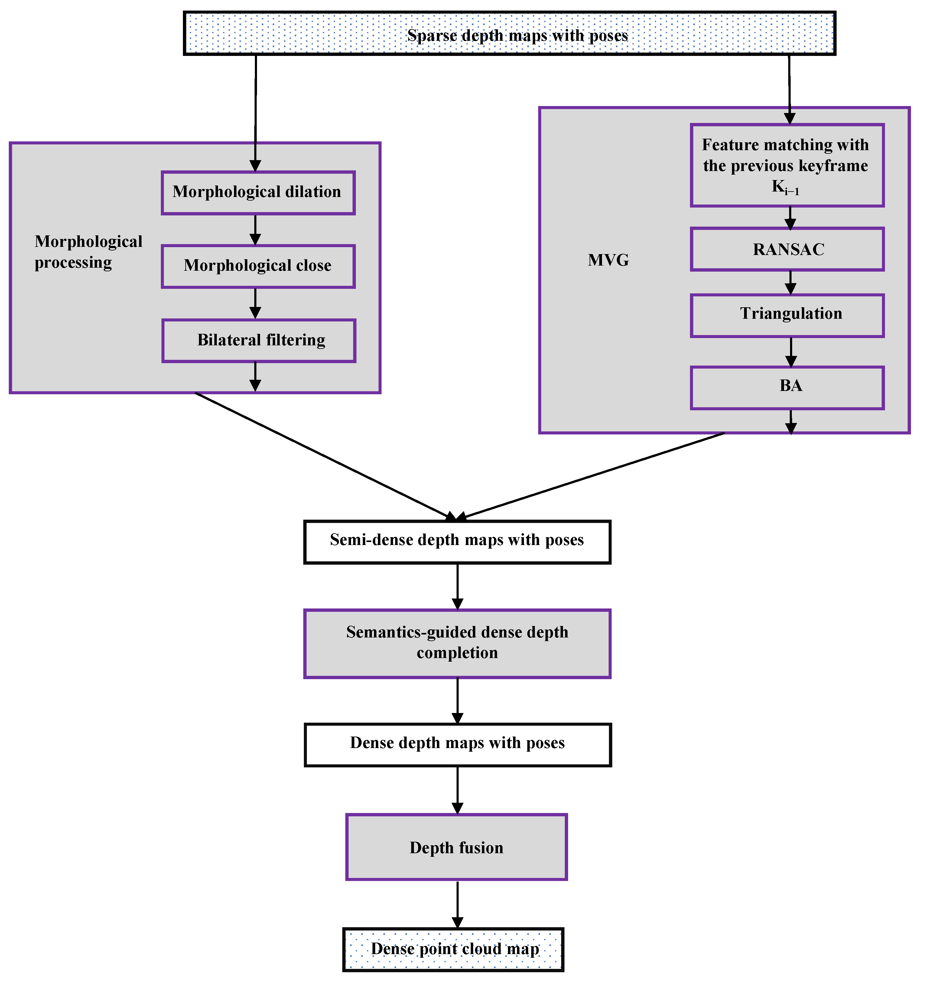
In this paper, we propose a novel reconstruction algorithm, which can efficiently realize dense 3D reconstruction from LiDAR and a monocular camera. As shown in Figure 1, a LiDAR odometry is used to achieve accurate odometry, then multiple view geometry (MVG), morphological processing and depth completion network are used to realize dense depth maps estimation of keyframes. In addition, semantic segmentation network is used to refine dense depth maps. Finally, depth map fusion, mesh reconstruction and texture mapping are used to obtain a dense 3D model. The main contributions of this paper are:
Figure 1.
The system diagram of the proposed method. Best viewed in color with 200% zoom in.
- We propose a novel pipeline which combines camera and LiDAR to achieve dense reconstruction.
- We present a multi-step method for depth map estimation and refinement which can get dense depth maps.
- Both quantitative and qualitative experimental results on public datasets confirm the efficiency and good performance of the proposed system.
The rest of this paper is organized as follows. The related work is reviewed in Section 2 and the overview of the proposed algorithm is described in Section 3. The LiDAR odometry method, the depth map estimation and fusion module, and mesh and texture mapping are presented in Section 4, Section 5 and Section 6 respectively. Experimental results and analysis are presented in Section 7, followed by conclusion and future work in Section 8.
2. Related Work
Depending on the types of sensors, 3D reconstruction can be divided into three categories: vision-based 3D reconstruction, LiDAR-based reconstruction and LiDAR-vision fusion-based 3D reconstruction.
The vision-based systems take image sequences as input and output camera poses and scene models. The representative works of vision-based systems are ORB-SLAM [8], DSO [9], OpenMVG [10], OpenMVS [5] and Colmap [1,11]. ORB-SLAM [8] detects FAST corner points [12] and BRIEF descriptors [13] at each frame, which realizes real-time localization and mapping. DSO [9] estimates camera poses by minimizing photometric error which can generate a semi-dense map. OpenMVG [10] is a SFM library and OpenMVS [5] has a function of MVS, Surface Reconstruction (SR) and Texture Mapping (TM). Combining OpenMVG [10] and OpenMVS [5], dense 3D reconstruction can be completed in some scenes. Colmap [1,11] is also an open source system, which can realize dense 3D reconstruction. All the vision-based systems are limited by their sensitivity to illumination variation and lack reliable depths.
The LiDAR-based systems take point cloud sequences collected by LiDAR as input and output LiDAR poses and scene models. The representation systems are Hector SLAM [14], Google Cartographer [15], SuMa++ [16], LOAM [17] and LeGo-LOAM [18]. Cartographer [15] is a popular open-source LiDAR SLAM and achieves good performance through the introduction of submap and loop closing based on Hector SLAM [14]. SuMa++ [16] utilizes ICP [19]-based matching and semantic information which is efficiently extracted by a fully convolutional neural network to remove dynamic objects and improve the accuracy of mapping. LOAM [17] is a feature-based LiDAR SLAM and extracts features by rough curvature calculation. A two-stage matching is used to achieve low-drift odometry. LeGo-LOAM [18] adds ground detection and loop detection based on LOAM [17] to decrease drift in large scenes and realizes a faster system. All the LiDAR-based systems can not construct an accurate and dense map with texture information due to the sparsity of point cloud collected by LiDAR and lack of color information.
The LiDAR-vision fusion-based systems take image sequences and laser point cloud sequences as input to realize reconstruction. One kind of systems use images assisted by laser point cloud to generate dense depth maps. Cristiano Premebida et al. estimated a depth map of an image by using a laser point cloud as a priori information through probabilistic method [20]. Zimo Li et al. combined camera and LiDAR in a MVS framework to realize surface reconstruction [3]. However, this kind of methods do not directly make use of laser point cloud information to reconstruct 3D models which need enough texture and suitable lighting conditions. The other kind of systems use visual information to enhance LiDAR-based 3D reconstruction, such as [7,21]. Christian Martin and Sebastian Thrun [7] utilized laser point cloud to construct 3D mesh models, and then images were mapped to the mesh model to obtain texture information. Ji Zhang and Sanjiv Singh projected [21] laser point cloud onto images to obtain the depth of image feature points, which could enhance the accuracy of the odometry. However, these methods lose too much visual information in mapping, which leads to that the reconstructed 3D model is too sparse for dense reconstruction task.
3. System Overview
As shown in Figure 1, the proposed algorithm includes multiple modules: LiDAR odometry (Section 4), depth map estimation and fusion (Section 5), mesh and texture mapping (Section 6).
Given input image sequences and laser point cloud sequences, we extract the edge and plane features from each laser point cloud, and use two-stage matching to obtain keyframes with poses and sparse local maps (Section 4.1) in online LiDAR odometry module. With the transformation matrix between LiDAR and camera, we project the sparse LiDAR point cloud into the image coordinate system to get the sparse depth map (Section 4.2).
After obtaining keyframes with poses and sparse local maps, depth map estimation and fusion module are implemented. First, morphological processing (Section 5.1) and MVG (Section 5.2) method are designed to acquire semi-dense depth maps with poses. Next, a depth completion network (Section 5.3) is used to obtain dense depth maps and a semantic segmentation network (Section 5.3) is used to refine dense depth maps. Then dense point clouds with color are computed by depth fusion (Section 5.4) based on dense depth maps with poses.
Finally, dense point clouds with color are passed to the mesh reconstruction and texture mapping (Section 6), then the 3D textured mesh model is output. In the following sections we describe each step of the proposed algorithm in details.
4. Lidar Odometry
4.1. Poses and Keyframes Generation
The LiDAR odometry module is designed based on the basic framework of LOAM [17] and feature extraction method in [22]. The keyframe selection strategy is different from that in these two methods for dense mapping and computational efficiency. We use keyframes in both two-stage matching and dense mapping. A frame is determined as a keyframe if the following conditions are met:
- More than 160 LiDAR feature points are extracted. This ensures that there are enough feature points for two-stage matching.
- The setting time from the previous keyframe is more than s and the distance from tracking result is more than m or the rotation angle from the tracking result is more than 5 degrees. This can ensure accuracy of localization, effectiveness of computation, and enough information for dense mapping.
4.2. Initial Sparse Depth Map Estimation
After getting keyframes with poses, we can estimate initial sparse depth maps as follows.
For the i-th keyframe with a laser point cloud and an image , where the W and H are equal to the image width and height, we build a sparse local map using and its neighbors, and . We transform the laser point cloud of and , and , to the coordinate frame of . We denote them as and , and construct the sparse local map .
Then the sparse depth map of (denoted as ) can be calculated. Given the camera intrinsic matrix and the transformation matrix between LiDAR and camera. For each point in , we transform it from the LiDAR coordinate to the camera coordinate by Equation (1):
and we project the point into the image coordinate by:
The coordinate of the image point is given by Equation (3):
where the means the integer closest to A. If and , the will be assigned . For a pixel that has not been assigned a value, the default corresponding depth value in is 0. Finally, the sparse depth map of is obtained.
Through this section, keyframes with poses and sparse point cloud map are obtained and we project the sparse point cloud into image coordinates to obtain a sparse depth map, preparing for the subsequent acquisition of a dense point cloud map.
5. Depth Map Estimation and Fusion
After Section 4.2, the keyframes with poses and sparse depth maps are obtained. In this section, we design a multi-step depth map estimation method to attain dense depth map. Then depth map fusion is implemented to obtain a dense point cloud map with color. The detailed diagram of the depth map estimation and fusion method is shown in Figure 2.
Figure 2.
The diagram of depth map estimation and fusion method.
5.1. Morphological Processing
Due to the success of morphology in depth completion presented in [23], we use morphological processing to calculate the depth of more pixels in keyframes. Given keyframes with , the steps are as follows:
First, a morphological dilation with diamond kernel in Figure 3a is implemented considering empty pixels nearest to valid pixels are most likely to share similar depth values with valid depths.
Figure 3.
Diamond and full kernel used for calculation. (a) Diamond Kernel. (b) Full Kernel.
Second, a morphological close operation, with kernel in Figure 3b, is used to close small holes in the depth map considering close operation can connect adjacent regions with valid depth values.
Finally, bilateral filtering [24] is used to remove outliers produced by the above two steps.
In this part, we perform morphological dilation to make the depth values of empty pixels similar to the surrounding valid depth values, thereby enhancing the completeness of the depth map. By applying morphological closing, we connect adjacent areas with valid depth values. This not only helps to smooth the depth map but also further enhances its connectivity and consistency.
5.2. MVG
Given keyframes with poses and sparse depth maps, we can calculate the depth of image feature points to get more depth values of pixels by MVG. In our system, we choose to extract image feature points with SIFT [25] for its scale-invariance and it is more robust to light changes compared with other handcrafted local visual features.
For the i-th keyframe with a RGB image , a sparse depth map and a pose matrix , we detect keypoints by SIFT and compute descriptors for these keypoints. We assume the number of keypoints is N and denote them as . The steps for calculate the depth of all keypoints in are described as follows:
(1) Feature matching with the previous keyframe : For a keypoint , if it has depth provided by , we project it into image coordinate of and denote tranformed point as , then we search corresponding feature points within 10 pixels around it. For a keypoint which does not have valid depth value, we use epipolar search to find its corresponding feature points in and the search radius is 10 pixels. Then the corresponding feature points of (denote as ) is found when it meets the Equation (4):
where means 2-norm of the difference between descriptor vectors of A and B, and represents all keypoints in the search area except . Compared with the matching method based only on descriptors, our method improves the accuracy and saves the time because of the reduced searching scope.
(2) RANSAC: It is inevitable that there will be wrong matching in the previous feature matching, so we use RANSAC to remove the wrong matching.
(3) Triangulation: After all the correct feature matching point pairs are obtained, triangulation is implemented to get the depth of these keypoints.
After all keyframes have been processed, BA (Bundle Adjustment) [26] is carried out to optimize the coordinates of 3D points, which can get more accurate depth of keypoints. BA is a commonly used optimization method in computer vision and robotics, particularly in 3D reconstruction and Simultaneous Localization and Mapping (SLAM). It aims to minimize reprojection errors by optimizing the camera poses and the positions of 3D feature points, thereby improving the accuracy of 3D reconstruction. The reprojection error refers to the difference between the calculated 2D image points and the actual observed image points. This error is typically quantified using Euclidean distance. The formula is as follows:
in which n is the number of camera frames, m is the number of 3D points, is the observation of the j-th 3D point in the i-th frame, and is the reprojection result calculated based on the 3D point and the rotation and translation . Using nonlinear least squares methods to iteratively optimize the camera poses and the positions of the 3D points.
We obtain semi-dense depth maps with poses information through the depth completion operations in Section 5.1 and Section 5.2.
5.3. Semantics-Guided Dense Depth Completion
After Section 5.1 and Section 5.2, the keyframes with poses and semi-dense depth maps are obtained. Although the semi-dense depth maps of keyframes are obtained, there are still some regions with invalid depth values. To solve this problem, we utilize a depth completion network, NLSPN [27], which takes sparse depth maps as input and outputs dense depth maps. For the i-th keyframe with a RGB image , semi-dense depth map , we input and into the NLPSN [27] and output a dense depth map (denote as ).
However, the network also introduces unreliable depth values in the sky region. In many categories of semantic segmentation methods, the sky’s segmentation has amazing accuracy and generalization. So we use DeepLab V3+ [28] to guide NLSPN [27], which will be completely robust. After semantic-guided dense depth completion, dense depth map sequences and their corresponding depth confidence matrices are obtained.
5.4. Depth Fusion
With the keyframes which have RGB images, dense depth maps, depth confidence matrices and pose matrices, a depth fusion algorithm can be implemented to get dense point cloud maps with color.
For i-th keyframe which has a RGB image , a dense depth map , a depth confidence matrix , and a pose , 2D pixel in with valid depth is determined to construct a dense map if the following conditions are met:
- Its corresponding pixel value in is 1 which represents it is not an pixel in the sky;
- Geometric consistency, which means that the pixel is seen in more than one image.
The specific geometric consistency verification steps are: For with depth in , given the camera intrinsic matrix and poses , we can project into image coordinate of , , and we denote them as . We found the corresponding depth of in . Then we project back to the original image coordinate system of and denote them as . If Equation (6) is met, geometric consistency of is satisfied.
At the same time, the normal vector of the point associated with the pixel is also calculated by adjacent points.
After fusing the depth maps of all the keyframes, a dense global map is constructed. A downsampling operation is performed to merge points that are very close in space.
6. Mesh and Texture Mapping
After Section 5, the dense point cloud map and keyframes with poses are obtained. In this section, mesh and texture mapping are implemented to build a textured mesh. Mesh and texture mapping are two key steps in 3D reconstruction, which are used to generate the final visual effects and geometric shapes.
Mesh reconstruction aims to construct 3D mesh based on dense point cloud map and convert depth information into mesh model to form 3D surface. Given a dense point cloud map which contains points with normal vectors, the 3D mesh model is reconstructed using Poisson surface reconstruction [29]. This technique is widely applied in the fields of computer vision and computer graphics. The fundamental idea of Poisson surface reconstruction is to reconstruct the surface by solving a Poisson equation, utilizing the normal vector information of each point in the point cloud. Poisson surface reconstruction results in a closed surface, which needs further cutting, namely Surface Trimmer.
Then the keyframes with poses and mesh are used as an input of texture mapping which outputs a textured mesh model. Texture mapping is the process of applying color information from 2D image to the surface of 3D model to enhance the visual detail and realism of the model. In the texture mapping module, visible faces are processed by the algorithm described in [30] to achieve seamless texturing using Markov Random Field (MRF) [31] energy optimization. In addition, invisible faces are processed by vertex color interpolation to make the final model more complete.
Through Section 6, dense 3D model which exhibits both realistic geometric shape and rich visual detail is generated.
7. Experiments
7.1. Implementation
We implement the proposed algorithm on Ubuntu. Ceres [32] and g2o [33] are used to solve the optimization problem, and libtorch is used to run segmantic-guided dense depth completion. A series of experiments have been carried out to evaluate the proposed algorithm. The sequences with ground truths in KITTI odometry dataset [34] are used for the experiments. KITTI dataset is a widely recognized benchmark in the fields of autonomous driving and computer vision. It was jointly developed by the Karlsruhe Institute of Technology (KIT) in Germany and other research institutions, primarily for motion estimation and localization tasks with visual and LiDAR data. KITTI dataset contains real-world data collected in urban, rural and highway scenarios, all sampled and synchronized at a frequency of 10 Hz. The KITTI dataset provides a variety of sensor data, including image sequences, timestamps, camera intrinsic and extrinsic parameters, and LiDAR scan data.
All experiments are run on a computer with 8 G memory, 2.3 GHz Intel Core CPU and a NVIDIA GTX2080TI GPU card. The selected network has good performance and has not been retrained on the odometry dataset.
7.2. Odometry Comparison
We evaluate our trajectory on all sequences with ground truth in KITTI odometry dataset [34] for evaluating odometry algorithms. The evaluation criteria used in this paper is Absolute Trajectory Error (ATE), which directly calculates the difference between the true value of the camera pose and the estimated value of the SLAM system. The calculation steps are as follows:
First, align the trajectories. Before calculating ATE, it is usually necessary to align the estimated trajectories to eliminate the bias introduced by different initial positions and orientations. The commonly used alignment method is Rigid Transformation, which ensures that the two trajectories are compared in the same coordinate system during the alignment process. Then, for each corresponding point , calculate its pose error. Finally, accumulate the pose error for each time step and calculate the average error value. The calculation formula is as follows:
in which represents the number of trajectory points, is the i-th point of the true trajectory, is the i-th point of the estimated trajectory, and represents the Euclidean norm, which is the linear distance between two points.
For quantitative evaluation, we compute the absolute trajectory error (ATE) for two state-of-the-art SLAM systems, LOAM [17] and ORB-SLAM3 [35], using EVO [36], as shown in Table 1.
Table 1.
Absolute trajectory error on kitti odometry datasets (rmse: meter), where ‘-’ indicates failure or value is larger than 30. best results are shown in bold.
In Table 1, we can see our odometry module outperforms LOAM in nine sequences, primarily due to the PCA-based feature extraction method, which provides stable features and makes the proposed algorithm more robust. But it should be noted LOAM outperforms the proposed algorithm in some sequences because LOAM’s keyframe selection strategy and the matching of keyframes to the global map are superior to the two-stage matching approach of the proposed algorithm in small scenes. Compared with stereo ORB-SLAM3 without loop closing, our odometry achieves higher accuracy on eight sequences, which can be mainly attributed to the direct and reliable depth measurement provided by LiDAR, while stereo cameras are affected by changes in lighting and have lower accuracy in weakly textured regions. But it should be noted that ORB-SLAM3 outperforms our odometry in a few sequences, mainly due to the way of feature descriptor matching is employed in the visual odometry, which is less susceptible to disturbances from rapid motion and the initial values of the matches.
7.3. Reconstruction Comparison
To verify the completeness of our dense reconstructed models, we compare the proposed system with two state-of-the-art systems, Colmap [1,11] and a LiDAR-only method, in KITTT odometry dataset [34] and observe the qualitative results. The LiDAR-only method consists of the odometry obtained by LOAM [17] and mapping all original LiDAR point cloud (denoted as LOAM + OLP), in which we can obtain pose and construct mapping without losing the information of original laser point cloud.
Qualitative comparison of point cloud models is generated in Figure 4 and Figure 5. Figure 4a shows some scenes in sequence 00. The results of Colmap [1] (Figure 4c) look sparse, especially in walls and white objects that lack texture and the generated point cloud model is disturbed by the sky pixels. The results of LiDAR-only method (Figure 4b) are also sparse especially in those parts with certain height which can not be scanned by LiDAR and the point cloud is lack of color. Compared with them, the point cloud generated by the proposed system (Figure 4d) are more dense and accurate even in textureless parts, such as white walls and objects, as shown in the second column. That benefits from making full use of vision and laser. In addition, benefit from semantic segmentation information, the results of the proposed system are rarely affected by the sky. Figure 6a shows one scene in sequence 01. The point cloud reconstructed by Colmap (Figure 5c) fails to build places where the light changes dramatically, such as the corner of the road shown in Figure 5. By contrast, the point cloud obtained by the proposed method (Figure 6b) is more complete due to enough depth priors directly provided by LiDAR. To further test the effectiveness of the proposed algorithm, we test the proposed method in some challenge scenes and the results are shown in Figure 6, which show that the proposed method performs well even in some difficult scenes, such as low-texture scenes.
Figure 4.
Test results of point cloud models of some scenes in KITTI odometry sequence 00 of ours, Colmap and LiDAR-only method (LOAM + OLP). Best viewed in color with zoom in.
Figure 5.
Test results of point cloud models of a scene in KITTI odometry sequence 01 of ours, Colmap and LiDAR-only method (LOAM + OLP).
Figure 6.
The results of some challenge scenes for the proposed algorithm on KITTI odometry dataset.
Quantitatively, we evaluate our point cloud model using metrics presented in [37], in which and are used as metrics characterizing both the accuracy of the resulting model and its completeness, and is defined to aggregates both results. Since KITTI odometry dataset has no ground truth of complete scene, we select the point cloud which is reconstructed by laser point cloud sequence and ground truth poses after removing dynamic objects as ground truth. The proposed algorithm is compared to Colmap [11], in which distance threshold is set to m to compute and . Since the LiDAR and camera have different coverage of the scene, we manually bound point clouds to areas that both sensors can view for all resulting point clouds. After aligning the point cloud model with the ground truth, the evaluation results of the scenes shown in Figure 4 and Figure 5 (denoted as and ) are obtained and presented in Table 2, from which we can see our reconstruction results are better than those of vision-based reconstruction, Colmap [1,11]. Especially in which represent their completeness, the proposed algorithm has been significantly improved compared with Colmap, which is mainly due to pure vision system tends to perform poorly under the circumstances of illumination changes and weak texture areas.
Table 2.
Reconstruction results for in sequence 00/ in sequence 01 on KITTI odometry dataset. Best results are shown in .
Similar results are achieved in both urban and rural sequences on KITTI dataset. Furthermore, in order to verify the effectiveness of the proposed whole system, we reconstruct the texture model of the point cloud and some results are presented Figure 7 and Figure 8, which prove the effectiveness of the proposed reconstruction system.
Figure 7.
Test results (bottom row) of the final model of a scene (top row) in KITTI odometry sequence 01 of the proposed algorithm.
Figure 8.
Test result (bottom row) of the final mesh model of a scene (top row) in KITTI odometry sequence 00 of the proposed algorithm.
7.4. Runtime Test
The implementation platform of the experiments is a computer with 8 G memory, 2.3 GHz Intel Cosec:recre CPU and a NVIDIA GTX2080TI GPU card. To evaluate the efficiency of the proposed algorithm, we conduct runtime experiment and the results are shown in Table 3 and Table 4. Table 4 presents the average execution time for each keyframe in LOAM, Colmap, and the proposed algorithm. From Table 4 and the experiment results of Section 7.3, it can be seen that the execution time of the proposed algorithm is longer than LOAM, but its reconstruction performance is significantly better because the point cloud generated by LOAM is relatively sparse and lacks texture information. Compared with Colmap, the proposed algorithm demonstrates a significant improvement in efficiency. Compared to vision-based 3D reconstruction methods, the proposed algorithm significantly reduces processing time, as pure vision methods typically require considerable time to obtain poses and recover dense depths. These indicate that our method can achieve dense and textured 3D reconstruction while maintaining high efficiency. In addition, Table 3 displays the average processing time per keyframe for each module in the proposed algorithm, showing that the modules of feature extraction, two-stage matching, morphological processing, MVG and depth completion network exhibit high efficiency.
Table 3.
Average time of different modules in the proposed method for per keyframe.
Table 4.
Comparison of average time per yframe on different methods.
8. Conclusions and Future Work
In this paper, we propose a novel reconstruction algorithm, which can efficiently achieve dense reconstruction using a monocular camera and LiDAR. An effective LiDAR odometry based on LOAM is used to get accurate poses. Then morphological processing, MVG, semantics-guided depth completion are implemented to obtain dense and accurate depth maps. In addition, depth map fusion, mesh reconstruction and texture mapping are used to get dense 3D model. The experiments on KITTI datasets provide solid demonstrations for the effectiveness of the proposed algorithm. However, the proposed algorithm still has some limitations, which are as follows:
- In dynamic scenes and the case of rapid movement, LiDAR odometry may drift, reducing the performance of the proposed algorithm.
- The texture mesh model generated by the proposed algorithm in some regions may not be sufficiently complete, particularly in areas that are both far from laser scanning and lack sufficient texture information.
- The generalization ability of the proposed algorithm is insufficient, making it difficult to achieve high-precision cross-scene performance.
In the future, we will address these three limitations of the proposed algorithm. For limitation 1, we plan to design a LiDAR-camera odometry module. This module integrates visual texture features and geometric features of laser point clouds to achieve robust feature matching and utilizes deep learning networks for dynamic object removal. For limitation 2, we plan to design an effective depth map estimation and fusion module, which employs Transformer [38] to generate point clouds with high accuracy. For limitation 3, we plan to improve the generalization ability of the proposed algorithm through data augmentation and the addition of 3D geometric constraint. Additionally, we plan to construct a dataset which includes more diverse environmental conditions and test the proposed algorithm in the constructed dataset.
Author Contributions
Conceptualization, S.X. and Z.Z.; methodology, S.X. and Z.Z.; validation, S.X., D.Z. and N.L.; formal analysis, S.X. and J.J.; investigation, S.X. and J.J.; resources, D.Z. and N.L.; data curation, S.X. and J.J.; writing—original draft preparation, S.X. and Z.Z.; writing—review and editing, S.X., D.Z. and N.L. All authors have read and agreed to the published version of the manuscript.
Funding
This research received no external funding.
Data Availability Statement
The dataset used in this article is the KITTI dataset, which is an open-source dataset and available at https://www.cvlibs.net/datasets/kitti (accessed on 5 October 2012).
Conflicts of Interest
The authors declare no conflicts of interest.
References
- Schönberger, J.L.; Zheng, E.; Pollefeys, M.; Frahm, J.-M. Pixelwise view selection for unstructured multi-view stereo. In Proceedings of the European Conference on Computer Vision (ECCV), Amsterdam, The Netherlands, 11–14 October 2016. [Google Scholar]
- Wu, H.; Xu, R.; Xu, K.; Zhao, J.; Zhang, Y.; Wang, A.; Iwahori, Y. 3D texture reconstruction of abdominal cavity based on monocular vision slam for minimally invasive surgery. Symmetry 2022, 14, 185. [Google Scholar] [CrossRef]
- Li, Z.; Gogia, P.C.; Kaess, M. Dense surface reconstruction from monocular vision and lidar. In Proceedings of the IEEE International Conference on Robotics and Automation (ICRA), Montreal, QC, Canada, 20–24 May 2019; pp. 6905–6911. [Google Scholar]
- Garifullin, A.; Maiorov, N.; Frolov, V.; Voloboy, A. Single-view 3d reconstruction via differentiable rendering and inverse procedural modeling. Symmetry 2024, 16, 184. [Google Scholar] [CrossRef]
- Cernea, D. OpenMVS: Multi-View Stereo Reconstruction Library. 2020. Available online: https://github.com/cdcseacave/openMVS (accessed on 1 October 2020).
- Zhen, W.; Hu, Y.; Liu, J.; Scherer, S. A joint optimization approach of lidar-camera fusion for accurate dense 3-d reconstructions. IEEE Robot. Autom. Lett. 2019, 4, 3585–3592. [Google Scholar] [CrossRef]
- Martin, C.; Thrun, S. Real-time acquisition of compact volumetric 3d maps with mobile robots. In Proceedings of the IEEE International Conference on Robotics and Automation (ICRA), Washington, DC, USA, 11–15 May 2002; Volume 1, pp. 311–316. [Google Scholar]
- Mur-Artal, R.; Tardós, J.D. Orb-slam2: An open-source slam system for monocular, stereo, and rgb-d cameras. IEEE Trans. Robot. 2017, 33, 1255–1262. [Google Scholar] [CrossRef]
- Engel, J.; Koltun, V.; Cremers, D. Direct sparse odometry. IEEE Trans. Pattern Anal. Mach. Intell. 2017, 40, 611–625. [Google Scholar] [CrossRef] [PubMed]
- Moulon, P.; Monasse, P.; Marlet, R. Global fusion of relative motions for robust, accurate and scalable structure from motion. In Proceedings of the IEEE International Conference on Computer Vision (ICCV), Sydney, NSW, Australia, 1–8 December 2013; pp. 3248–3255. [Google Scholar]
- Schönberger, J.L.; Frahm, J.-M. Structure-from-motion revisited. In Proceedings of the IEEE Conference on Computer Vision and Pattern Recognition (CVPR), Las Vegas, NV, USA, 27–30 June 2016. [Google Scholar]
- Rosten, E.; Drummond, T. Machine learning for high-speed corner detection. In Proceedings of the European Conference on Computer Vision (ECCV), Graz, Austria, 7–13 May 2006; pp. 430–443. [Google Scholar]
- Rublee, E.; Rabaud, V.; Konolige, K.; Bradski, G. Orb: An efficient alternative to sift or surf. In Proceedings of the IEEE International Conference on Computer Vision (ICCV), Barcelona, Spain, 6–13 November 2011; pp. 2564–2571. [Google Scholar]
- Kohlbrecher, S.; Stryk, O.V.; Meyer, J.; Klingauf, U. A flexible and scalable slam system with full 3d motion estimation. In Proceedings of the IEEE International Symposium on Safety, Security, and Rescue Robotics, Kyoto, Japan, 1–5 November 2011; pp. 155–160. [Google Scholar]
- Hess, W.; Kohler, D.; Rapp, H.; Andor, D. Real-time loop closure in 2D lidar slam. In Proceedings of the IEEE International Conference on Robotics and Automation (ICRA), Stockholm, Sweden, 16–21 May 2016; pp. 1271–1278. [Google Scholar]
- Chen, X.; Milioto, A.; Palazzolo, E.; Giguere, P.; Stachniss, C. Suma++: Efficient lidar-based semantic slam. In Proceedings of the IEEE/RSJ International Conference on Intelligent Robots and Systems (IROS), Macau, China, 3–8 November 2019. [Google Scholar]
- Zhang, J.; Singh, S. Loam: Lidar odometry and mapping in real-time. Robot. Sci. Syst. RSS 2014, 2. [Google Scholar]
- Shan, T.; Englot, B. Lego-loam: Lightweight and ground-optimized lidar odometry and mapping on variable terrain. In Proceedings of the IEEE/RSJ International Conference on Intelligent Robots and Systems (IROS), Madrid, Spain, 1–5 October 2018; pp. 4758–4765. [Google Scholar]
- Besl, P.J.; McKay, N.D. Method for registration of 3-d shapes. In Proceedings of the Sensor Fusion IV: Control Paradigms and Data Structures, Boston, MA, USA, 12–15 November 1992; Volume 1611, pp. 586–606. [Google Scholar]
- Premebida, C.; Garrote, L.; Asvadi, A.; Ribeiro, A.P.; Nunes, U. High-resolution lidar-based depth mapping using bilateral filter. In Proceedings of the IEEE International Conference on Intelligent Transportation Systems (ITSC), Rio de Janeiro, Brazil, 1–4 November 2016; pp. 2469–2474. [Google Scholar]
- Zhang, J.; Singh, S. Visual-lidar odometry and mapping: Low-drift, robust, and fast. In Proceedings of the IEEE International Conference on Robotics and Automation (ICRA), Seattle, WA, USA, 26–30 May 2015; pp. 2174–2181. [Google Scholar]
- Guo, S.; Rong, Z.; Wang, S.; Wu, Y. A lidar slam with pca-based feature extraction and two-stage matching. IEEE Trans. Instrum. Meas. 2022, 71, 1–11. [Google Scholar] [CrossRef]
- Ku, J.; Harakeh, A.; Waslander, S.L. In defense of classical image processing: Fast depth completion on the cpu. In Proceedings of the Conference on Computer and Robot Vision (CRV), Toronto, ON, Canada, 9–11 May 2018; pp. 16–22. [Google Scholar]
- Tomasi, C.; Manduchi, R. Bilateral filtering for gray and color images. In Proceedings of the IEEE International Conference on Computer Vision (ICCV), Bombay, India, 7 January 1998; pp. 839–846. [Google Scholar]
- Lowe, D.G. Distinctive image features from scale-invariant keypoints. Int. J. Comput. Vis. 2004, 60, 91–110. [Google Scholar] [CrossRef]
- Triggs, B.; McLauchlan, P.F.; Hartley, R.I.; Fitzgibbon, A.W. Bundle adjustment—A modern synthesis. In Vision Algorithms: Theory and Practice: International Workshop on Vision Algorithms; Springer: Berlin/Heidelberg, Germany, 2000; pp. 298–372. [Google Scholar]
- Park, J.; Joo, K.; Hu, Z.; Liu, C.-K.; Kweon, I.S. Non-local spatial propagation network for depth completion. arXiv 2020, arXiv:2007.10042. [Google Scholar]
- Chen, L.-C.; Zhu, Y.; Papandreou, G.; Schroff, F.; Adam, H. Encoder-decoder with atrous separable convolution for semantic image segmentation. In Proceedings of the European Conference on Computer Vision (ECCV), Munich, Germany, 8–14 September 2018; pp. 801–818. [Google Scholar]
- Kazhdan, M.; Bolitho, M.; Hoppe, H. Poisson surface reconstruction. In Proceedings of the Fourth Eurographics Symposium on Geometry Processing, Cagliari Sardinia, Italy, 26–28 June 2006; Volume 7. [Google Scholar]
- Lempitsky, V.; Ivanov, D. Seamless mosaicing of image-based texture maps. In Proceedings of the IEEE Conference on Computer Vision and Pattern Recognition (CVPR), Minneapolis, MN, USA, 17–22 June 2007; pp. 1–6. [Google Scholar]
- Li, S.Z. Markov Random Field Modeling in Computer Vision; Springer Science & Business Media: Berlin/Heidelberg, Germany, 2012. [Google Scholar]
- Agarwal, S.; Mierle, K. Others Ceres Solver. Available online: http://ceres-solver.org (accessed on 8 October 2023).
- Kummerle, R.; Grisetti, G.; Strasdat, H.; Konolige, K.; Burgard, W. G2o: A general framework for graph optimization. In Proceedings of the IEEE International Conference on Robotics and Automation (ICRA), Shanghai, China, 9–13 May 2011. [Google Scholar]
- Geiger, A.; Lenz, P.; Urtasun, R. Are we ready for autonomous driving? The kitti vision benchmark suite. In Proceedings of the IEEE Conference on Computer Vision and Pattern Recognition (CVPR), Providence, RI, USA, 16–21 June 2012; pp. 3354–3361. [Google Scholar]
- Campos, C.; Elvira, R.; Rodríguez, J.J.G.; Montiel, J.M.; Tardós, J.D. Orb-slam3: An accurate open-source library for visual, visual–inertial, and multimap slam. IEEE Trans. Robot. 2021, 37, 1874–1890. [Google Scholar] [CrossRef]
- Grupp, M. evo: Python Package for the Evaluation of Odometry and Slam. 2017. Available online: https://github.com/MichaelGrupp/evo (accessed on 25 December 2017).
- Knapitsch, A.; Park, J.; Zhou, Q.-Y.; Koltun, V. Tanks and temples: Benchmarking large-scale scene reconstruction. ACM Trans. Graph. 2017, 36, 1–13. [Google Scholar] [CrossRef]
- Vaswani, A.; Shazeer, N.; Parmar, N.; Uszkoreit, J.; Jones, L.; Gomez, A.N.; Kaiser, L.; Polosukhin, I. Attention is all you need. Adv. Neural Inf. Process. Syst. 2017, 30. [Google Scholar]
Disclaimer/Publisher’s Note: The statements, opinions and data contained in all publications are solely those of the individual author(s) and contributor(s) and not of MDPI and/or the editor(s). MDPI and/or the editor(s) disclaim responsibility for any injury to people or property resulting from any ideas, methods, instructions or products referred to in the content. |
© 2024 by the authors. Licensee MDPI, Basel, Switzerland. This article is an open access article distributed under the terms and conditions of the Creative Commons Attribution (CC BY) license (https://creativecommons.org/licenses/by/4.0/).







