Abstract
Recently, symmetric networks have received much attention in various applications. They are a single route for incoming and outgoing network traffic. In symmetric networks, one of the fundamental categories of wide-ranging scheduling problems with several practical applications is the FSSP. Strictly speaking, a scheduling issue is found when assigning resources to the activities to maximize goals. The difficulty of finding solutions in polynomial time makes the flow shop scheduling problem (FSSP) NP-hard. Hence, the utilization of a hybrid optimization technique, a new approach to the flow shop scheduling issue, on symmetric networks is given in the current research. In order to address this issue, each party’s strengths are maximized and their weaknesses reduced, and this study integrates the Ant Colony Algorithm with Particle Swarm Optimization (ACO-PSO). Even though these methods have been employed before, their hybrid approach improves their resilience in a variety of sectors. The ACO-PSO is put to the test by contrasting it with innovative algorithms in the literature. The search space is first filled with a variety of solutions by the algorithm. Using pheromones in the mutual region, the ACO algorithm locally controls mobility. Moreover, the PSO-based random interaction among the solutions yields the global maximum. The PSO’s random interaction among the solutions typically results in the global maximum. The computational research demonstrates that the recommended ACO-PSO method outperforms the existing ones by a large margin. The Friedman test also shows that the average algorithm ranks for ACO and PSO are 1.79 and 2.08, respectively. The proposed method has an average rank of 2.13 as well. It indicates that the suggested algorithm’s effectiveness increased.
1. Introduction
Symmetry, a fundamental idea in numerous branches of physics, can be expressed explicitly using mathematical methods, namely, invariance under a particular group action. Symmetric networks are expressive enough to represent the behavior of any nonoscillating recurrent network that is based on binary threshold units. Recent scientific emphasis has been drawn to symmetry in complex network systems [1]. One of the fascinating problems in this network is the flow shop scheduling problem (FSSP). The FSSP was first presented in the 1970s [2]. In the past two decades, the FSSP has attracted a lot of attention as one of the most challenging decision-making challenges for selecting the machine for each type of work and the sequence in which each machine should process all jobs [3,4]. The FSSP is an active field of study and has been extensively studied since Johnson [5] suggested it. The FSSP has recently been a hot topic in academic research for suggesting better service providers [6,7]. In the standard FSSP, a collection of n jobs should be processed in phases along the same output path, and in each stage, there is a single machine [8,9]. The standard flow shop architecture is applied to a hybrid flow shop, where parallel machines operate on some levels to improve the shop floor’s performance [10,11]. This architecture is often referred to in the literature as an FSSP and a multi-processor flow shop [12,13]. Each phase has at least one device in parallel in the hybrid flow shop layout, and there is exclusively more than one machine at least in one of the phases [14]. Since it takes into account both the allocation and scheduling of work at each point, the hybrid FSSP is trickier to answer than the regular FSSP [15]. The FSSP is a challenging optimization decision problem that is often NP-hard [16]. We limit ourselves to symmetric networks. One route serves both incoming and outgoing network traffic in a symmetric network. Thus, traffic entering the network follows the same path. If the input and output impedances of a network are equal, the network is symmetrical.
Symmetrical networks are typically, but not always, symmetrical in terms of their physical structure. Additionally, antimetrical networks are occasionally of interest [17,18]. These networks have input and output impedances that are opposites. Symmetric networks are the problem of this research, and the proposed method works on these networks. This research aims to use a combination of the Ant Colony Algorithm and Particle Swarm Optimization (ACO-PSO) to optimize the two scheduling interaction targets’ priority, reduce delays, and reduce makespan, or the highest completion time of all tasks. The main goal of integrating ACO and PSO is to minimize each other’s flaws and emphasize each other’s advantages. Heuristic algorithms have taken the role of enumeration due to their rapid search capabilities [19,20], and they are frequently employed to resolve complex or large-scale problems such as flow shop with multi-processor scheduling [21]. Chaotic sequences can boost the effectiveness of PSO random components because of their unpredictability and ergodicity. By drastically lowering the number of ACO iterations that are triggered by each PSO particle, this hybrid algorithm will also significantly shorten the method’s makespan and delay time. In order to solve the FSSP, a hybrid optimization approach inspired by nature is presented in this study. As far as we know, the proposed method in this paper has not been used for FSSPs on symmetric networks. The main focuses of the current article are:
- Minimizing the delay time of FSSPs on symmetric networks using a hybrid algorithm;
- Minimizing the makespan of FSSPs on symmetric networks using a hybrid algorithm.
Section 2 contains a list of related works. The problem statement, the method for the FSSP, and the fitness function are explained in Section 3. The recommended optimization algorithm is described in Section 4. Experimental results are addressed and explained in Section 5. The concluding section brings the article to a close.
2. Related Work
When uncertainties exist, procedures for tackling an FSSP can be categorized into two groups. The first group develops a stable mathematical model and transforms uncertainties into a deterministic problem [22,23]. Substitute steps often set defined, unique terminal intervals utilizing discrete or constant scenarios and then solve them using available algorithms [24,25]. In addition to the difficulties, the second group modifies a current timetable technique: rescheduling strategies [26]. The production time of a job can be exceedingly unpredictable in the real world [27,28]. Up to now, there have been three kinds of approaches to the FSSP to fix the ambiguity of processing time. The initial one is to model the unknown processing period utilizing a gamma distribution, with the predicted processing time being gamma [29]. The next is to classify the unknown processing period by employing an interval number, with any range of the interval being the real processing time [30]. The third approach provides a fuzzy number to grasp the ambiguity in processing time. Therefore, the targets of makespan and (or) the whole weighted completion time are (is) also considered fuzzy number(s) [31]. Below is a list of optimization algorithms employed in the FSSP domain.
Goli, Ala [32] investigated the optimization of a non-permutation FSSP and lot-sizing simultaneously. They first studied the energy awareness of the non-permutation FSSP and lot-sizing using modified metaheuristic algorithms. First, a mixed-integer linear mathematical model was proposed in this regard. This model intended to determine the size of each subcategory and the speed of each machine within each subcategory to decrease makespan concurrently and the used energy. The Multi-Objective Ant Lion Optimizer (MOALO), Multi-Objective Keshtel Algorithm (MOKA), and Multi-Objective Keshtel and Social Engineering Optimizer (MOKSEA) were presented to optimize this technique. First, the mathematical model’s validity was assessed by applying it to a real-world food business scenario using the GAMS software. Next, the Taguchi experimental design was used. Afterward, the effectiveness of these metaheuristic algorithms was determined by comparing them with the Epsilon-Constraint (EPC) method, Non-dominated Sorting Genetic Algorithm II (NSGA-II), and Multi-Objective Particle Swarm Optimization (MOPSO) on a variety of test situations. The results revealed that the MOALO, MOKA, and MOKSEO algorithms could locate optimal solutions that may be considered as a set of Pareto solutions, indicating that the employed method had the required validity. In addition, the suggested hybrid algorithm generated Pareto solutions in less time than EPC and with higher quality than NSGA-II and MOPSO. In conclusion, the outcomes demonstrated a linear relationship between processing time and the first and second objective functions.
Alburaikan, Garg [6] looked into scheduling a three-stage flow shop with an uncertain processing time. A ranking function and the near interval approximation of the pentagonal fuzzy number were two separate methodologies that were developed in this research. The close interval approximation of the pentagonal fuzzy number was deemed the best acceptable approximation interval for those who needed to be more particular in their demands. The findings indicated that the suggested strategy might lower rental costs and perform better than the alternatives.
Lei, Guo [33] presented an end-to-end deep reinforcement framework to automatically learn a policy for solving a flexible FSSP employing a graph neural network. In addition, to solve the multiple Markov decision process (MMDP), they proposed a multi-pointer graph networks (MPGN) architecture and a training algorithm named multi-Proximal Policy Optimization (multi-PPO), to learn two sub-policies, namely, a job operation action policy and a machine action policy, to allocate a job operation to a machine. They created a disjunctive graph model of FJSP and employed a graph neural network to include the scheduling-related local state. The results demonstrated that the agent could learn a high-quality dispatching policy and outperform both handmade heuristic dispatching rules and a metaheuristic algorithm regarding solution quality and execution time.
Liu and Shi [34] proposed a hyper-heuristic methodology in order to automate the laborious trial-and-error design process of heuristics. In order to reduce the overall completion time, this research sought to develop effective dispatching rules for detecting full schedules. Genetic programming with a cooperative coevolution technique was presented to develop the timetable policy automatically. The findings demonstrated that the suggested method quickly produced high-quality schedules and outperformed constructive and metaheuristic algorithms.
Gu, Li [35] suggested a Hybrid Cuckoo Search Algorithm (HCSA) to resolve the Multi-Objective Permutation (MOP) flow shop scheduling issue. The method balances the global and local searches using the adaptive step size control factor and multi-neighborhood local search. The algorithm’s performance and rate of convergence were enhanced by this procedure. The outcomes demonstrated that the HCS algorithm could handle the issue fast, and it outperformed the CS and INSGA-II algorithms in terms of performance.
Motair [36] considered a two-machine permutation FSSP with the bi-objective of minimizing the makespan (Cmax) and maximum tardiness (Tmax). They introduced a branch and bound-based algorithm along with two dominance conditions to find the optimal solution to the problem. They utilized simulated annealing to enhance a metaheuristic method for moderate and large-sized issues. The outcomes demonstrated the effectiveness of both the suggested modification to the original metaheuristic algorithm and the dominance conditions.
Zuo, Fan [8] investigated the energy-efficient hybrid FSSP (EHFSP) with a variable speed constraint, considering green scheduling and sustainable manufacturing. In addition, they developed a Multi-Population Artificial Bee Colony (MPABC) algorithm to minimize the makespan, delay, and energy consumption. The population was divided into many subpopulations at random, and then a number of groups were created based on the quality of the subpopulations. For each group, a different search strategy was used in order to maintain population diversity. The data from the past were also utilized to improve the solutions’ quality. The results showed that the MPABC could achieve outstanding performance on three metrics.
Huang, Pan [37] introduced the distributed permutation FSSP by considering the Sequence-Dependent Setup Time (SDST). They also introduced a mathematical model with a restart scheme and an iterated greedy algorithm. A restart scheme was suggested with six diverse operators to guarantee the variety of the approaches and assist the algorithm in surviving local optimizations. Moreover, they suggested two search approaches that rely on a job block developed in the evolution process to enhance the algorithm’s performance further. The findings found that, in contrast, their suggested algorithm was the best-performing of all of the algorithms.
Rashid and Osman [38] suggested an optimization layout for the energy-efficient hybrid FSSP (EE-HFSP). The EE-HFSP optimization was performed using the Firefly Algorithm (FA) on HFSP issues. The outcomes showed that the FA performed better in most issues than the ACO, PSO, and Artificial Bee Colony (ABC) algorithms. Additionally, in 82 percent of the individual optimization targets, FA performed better and obtained the highest convergence according to comparable algorithms.
Lu, Gao [39] investigated a multi-objective HFSP considering production efficiency, noise pollution, and energy utilization. Initially, they proposed a mixed-integer programming model for this multi-objective FSSP. An energy conservation/noise prevention solution was incorporated into the model to conduct green scheduling. Afterward, a Multi-Objective Cellular Grey Wolf Optimizer (MOCGWO) was suggested to fix this issue. The MOCGWO combined the merits of Diversification Cellular Automata (DCA) and Intensification Variable Neighborhood Search (IVNS), which balanced discovery and development. The findings showed that the suggested MOCGWO on this subject was considerably better than its rivals.
Fu, Ding [40] investigated an FSSP considering several targets, such as time-aware processing time and uncertainty. For this issue, a mixed-integer programming model was presented. A fireworks algorithm was built where certain unique methods were planned, e.g., explosion sparks and the choice solution process. The findings revealed that the model and the suggested algorithm could produce adequate outcomes.
Additionally, Li, Sang [41] suggested an Energy-Aware Multi-Objective Optimization Algorithm (EA-MOA) to tackle the hybrid FSSP, considering the setup energy utilization. There was a suggested method for encoding and decoding. Eight categories of neighborhood architectures and an adaptive neighborhood structure choice framework were also built in this article to develop both the capacities of exploration and exploitation. Moreover, a right-shifting approach was planned to boost the energy utilization goal of the strategy. Lastly, a hybrid deep exploitation/exploration approach was suggested to balance the local and global quest skills. Empirical findings showed that the suggested EA-MOA algorithm is robust and efficient.
Santosa and Siswanto [42] suggested a discrete PSO tackling the hybrid FSSP. To accommodate the FSSP, they adjusted the PSO. The adjustment was achieved utilizing the mechanism of the probability transition matrix. However, they used Pareto Optimal (MPSO) to cope with different targets. The findings revealed that MPSO is better than PSO because there was an increase in the chance of finding the best solution from the MPSO solution package. In comparison, the MPSO solution bundle was similar to the optimum solution.
Table 1 compares the available methods for FSSP and shows the main features.
Table 1.
Comparing the discussed works side by side.
According to Table 1, several methods have been used for the FSSP, each of which has its own features. Since the FSSP is one of the main challenges of the symmetric networks, this paper proposed a method for the FSSP using ACO-PSO to decrease delay time and makespan, which is presented in the next section.
3. Proposed Method
The wide range of problems, such as permutation flow shop, job shop, and open shop scheduling problems, have been extensively investigated using exact or heuristic methods [43,44]. However, the methods introduced for scheduling tasks contain some drawbacks: long scheduling process, not considering delay, makespan, and in some cases, not considering efficient and effective use of resources. This section introduces a new method for task scheduling to address these issues. First, a problem statement is defined, and then a proposed method is designed and described based on it.
3.1. Symmetric Networks
All nodes in a network have the same degree. By symmetry, the medial centrality of all nodes is constant. If then [45]:
Definition 1.
A topology is symmetric, if and only if for any distinct , there exists [46]
- –
- a bijection f: (i) → (j), such that ∀v ∈ (i): = , and
- –
- a bijection g: (i) → (j), such that ∀v ∈ WT (i): = .
For example, we call a symmetric topology a bi-directional ring (of sizek = ||) if for every we have:
3.2. Problem Statement
The issue is best described as follows: At one of the f flow shop businesses with m machines, n jobs must be arranged. Any jobs can be processed by these machines. A task cannot be moved to another firm after it has been allocated to one; it must be completed by that firm. Each job j on each machine i has a processing time indicated by the symbol pij. The issue establishes the sequence πf, made up of nf jobs, that must be scheduled in each f. Hence, the sequence results in a solution π. Imagine is the completion time related to j in i (allocated to f), and makes up the makespan of f. In addition, means the global makespan. Moreover, is utilized to indicate the element of f in position i. By using , the global makespan can also be written as [47].
3.3. Designing a Method
FSSP concerns mapping a set of tasks to resources to use resources effectively and efficiently to process and produce results [48]. FSSP is an NP-hard issue, where m machines do n tasks. Each of these machines must process each task in this set to have less implementation time. From an economic perspective, proper use of tasks and task scheduling solutions among machines reduces processing costs and increases the efficient use of resources.
3.3.1. Ant Colony Optimization (ACO)
ACO utilizes swarm-inspired methods to solve complex issues [49]. The main idea of ACO is to employ ant search behavior in finding food [50]. When an ant is trying to find food, it uses a particular chemical called a pheromone to communicate with other ants [51]. At the beginning of the search, the ant starts the search randomly, and when it finds a food path, it leaves the pheromone in that path. Other ants can access the food source using the leftover pheromone [52,53]. When this process is repeated several times, the ants are gradually attracted to shorter paths and paths with a large amount of pheromones [54]. This algorithm and its advantages can also search and obtain an optimal response in task scheduling. When a new request enters the scheduling cycle, the probability of ants choosing paths from existing hosts is calculated using Equation (3). In other words, this relation indicates the possibility of sending request j to host i. τi,j represents the concentration of pheromones, and the heuristic function ηi,j is calculated by Equations (4)–(6) in each iteration. ϰ and β are the factors affecting the pheromone and the heuristic function, respectively, both of which take a value of one in the proposed method. us is a set of remaining requests that are not currently scheduled, and r is a request. Equations (5)–(7) indicate the fitness of host i for the three sources used in the proposed method. ηΜi indicates the quality of the amount of memory remaining in host i, and similarly, ηCi, and ηDi indicate the quality of the amount of processor and storage remaining in host i, respectively. ω1, ω2, and ω3 are the weight of memory, processor, and storage as three utilized sources. They have been used with constant and determined amounts. Maxm, Maxc, and Maxd represent the maximum amount of memory, the maximum amount of processor consumption, and the maximum storage capacity each host can have. MRi represents the amount of memory remaining in host i, and UCi and UDi represent the amount of processor consumption and storage of host i, respectively [55].
In the ACO algorithm, the heuristic function belongs to local points [56]. Each ant has a personal opinion about choosing the next path [57]. As a result, according to the relations above, each ant chooses the next path based on the remaining resources of each path. Therefore, from a memory perspective, the longer the path memory, the better. However, from a processor and storage perspective, less use means more residual resources. Thus, the average of the remaining resources from these three resources is calculated using Equation (4) and based on the weight.
The general protocol of the ACO algorithm handles the four-stage scheduling [58]:
Step 1: Initialization. The parameters of the ACO and the ants’ initial locations are initialized.
Step 2: Solution construction. According to a probabilistic state transformation principle, each ant builds a full solution to the issue. The principle of state transformation relies largely on the pheromone state and the visibility of ants.
Step 3: Pheromone updating rule. The pheromone trails’ strength on each edge is modified by the pheromone-updating principle when each ant has built a solution.
Step 4: Terminating criterion. Steps 2–3 are iterated before the condition for termination is set.
3.3.2. Particle Swarm Optimization (PSO)
PSO is a powerful optimization method. As with fish and bird flocks, the cooperative conduct of insect colonies is inspired by this technique [59]. After all, it is interesting how these animals pass in one direction, often breaking into 2 groups to escape a predator and reforming the initial group [52]. Each one utilizes local information it can obtain to determine its relocation of its nearest neighbors. Simple rules such as ‘keep reasonably close to other individuals’, ‘walk in the same direction’, and ‘go at the same pace’ are adequate to preserve community cohesion and allow dynamic and adapted collective attitude. The PSO is planned to optimize nonlinear continuous functions [60]. Each individual is a particle reflecting a possible solution to optimize the issue. Let f the fitness function be reduced. Each particle k can be illustrated at iteration t by the characteristics below [61]:
1. Each particle k is demonstrated in n-dimension search space by its position vector and its velocity vector at iteration t, where : the position of the k at the dimension and : the velocity of the k at the dimension .
2. Each particle k remembers its best location attained until iteration t is denoted by Equation (8).
3. is the best position in the swarm until iteration t and defined by Equation (9).
4. The current velocity of the dth is updated based on Equation (10).
controls the impact of the previous velocity on the current one, are two positive constants employed to decide whether the particles prefer moving toward to or position, and are random distributed real numbers in [0, 1].
5. The position vector of the particle k at iteration t is given by Equation (11) [62].
6. The best position of each particle is obtained using Equation (12).
7. The global best position found so far is obtained using Equation (13).
Here, the objective f is to reduce the makespan Cmax. According to their series in the vector location, the method must first schedule the workers on the towing machines utilizing a list algorithm to determine this value. Afterward, in the second unit, it calculates the average completion time. The pseudo-code of the PSO algorithm can be summarized [63]:
Step 1: Initialization. Initialize an array of particles based on random locations.
Step 2: Local best updating. Assess the fitness function of the particles and update the using the best current value.
Step 3: Global best updating. Calculate the current best global value among the existing positions and update .
Step 4: Solution construction. Each particle is moved to a new spot by altering the velocities.
Step 5: Terminating criterion. Repeat Steps 2–4 until a terminating condition is satisfied [64].
3.3.3. Particle Representation
Representing a particle phase tries to translate a solution to the FSSP into a particle (or ant). In this problem, a position in a particle represents a job number, and the number of positions (i.e., particle size) corresponds to the number of jobs, as shown in Figure 1. For example, consider particle 2 (J4 → J1 → J2 → J3). The J4 is scheduled on the corresponding stage and assigned to a machine that can complete J4 at the earliest completion time. Then the J1 is scheduled, and so on.
Figure 1.
Example of two particles.
3.3.4. Proposed Method for Flow Shop Scheduling
Most current feature selection algorithms struggle with the issue of local optima stagnation [65,66,67]. ACO, GA, and PSO randomize the search space and use historical data to get around this problem. However, evolution operators such as crossover and mutation are absent from ACO and PSO. However, both have memory, which is necessary for creating useful algorithms. In contrast to GA, where individuals compete with one another, PSO and ACO are more effective since agents cooperate (particles or ants) [68]. Moreover, some other methods that are proposed for scheduling problems, such as the Pareto approach, have some other disadvantages. One disadvantage is that the Pareto technique is not very suitable for combining with local search since several local movements might not affect how well a solution ranks [69]. Thus, in this research, a hybrid method is employed to solve the flow shop scheduling issue, which has a higher speed. The proposed method uses two heuristic and fitness functions to achieve makespan and optimal delay. In the following, its integration with the PSO algorithm in achieving convergence solves the problem of scheduling tasks with optimal makespan and minimum delay of tasks. In the proposed method, tasks are sent to processing hosts as a set of requests, including the number of requested resources and the amount of time required to use these resources. Resources in this method include all three processors, memory, and storage. The proposed method uses two heuristic and fitness functions to achieve makespan and optimal delay.
3.4. The Proposed Method
This algorithm improves the search results after the ACO’s search step is designed to optimize the particle swarm. The reason for this fact is the high convergence speed of this algorithm, which makes the proposed method complete the scheduling operation as soon as convergence is achieved. The main use of PSO is to obtain the best individual and overall solution in each iteration to solve the scheduling problem for new requests [70]. Equation (10) is used to obtain the velocity vector in the proposed method. Spby represents the best individual solution of ant y to iteration t. Sgb is the best overall answer. Values C1 and C2 are two random weighting factors to choose either individual or general solutions. The difference is that the best individual solution signifies the best answer of the ant y in the iteration of t. In the main PSO algorithm, the addition operator and weighting factors are used to move the particle to the best individual solution and a certain amount toward the best general solution. However, the addition operator has attained another meaning for simplification and scheduling in the proposed method. In this paper, the A+B relation means selecting the A and B solutions in the population swarm optimization algorithm. The process is such that to generate the velocity vector after the random production of weighting factors, according to these weighting factors, the solutions are selected from one of the sets of best individual answers or best overall answers using the Roulette Wheel selection method. If the scheduling is selected from a solution already in the list, that scheduling will be rejected, and another path will be selected again from another solution. The same process is repeated to obtain a new position, and the roulette wheel selection method is employed. The only difference is that the selection coefficient for selecting the velocity vector or the previous position is the same. Ultimately, the probability of selection between both of them is considered equal.
After each ant has produced its solution, Equation (14) evaluates each ant’s score from the existing scheduling. The best solution for the current iteration is searched using this equation, and the best overall answer value is updated. Equation (15) uses the fuzzy set theory to sum the answers related to the makespan and the delay. In this equation, σ1 and σ2 are weighting factors. In Equations (16)–(18), the values Υ1, Υ2, Υ3, b1, and b2 are weighting factors. A value of V is a characteristic of resource utilization distribution, and a value of D is known as the property of maximum use difference. Equation (15) represents makespan in hosts. The lower the value of this equation, the better the makespan. In Equation (16), the values CVmr, CVc, and CVd, respectively, determine the residual coefficient of variation for memory, processor, and storage among all hosts. Since this method uses three different resources, their values need to be normalized. Using the coefficient of variation can solve this issue. For example, if the value of CVmr is small, it means that the difference between the remaining values of memory is small among all hosts, and as a result, one minus this value results in a larger number. The values MRmax and MRmin express the maximum and minimum amount of remaining memory, respectively. The values UCmax and UCmin indicate the maximum and minimum CPU consumption, respectively. The values UDmax and UDmin are the maximum and minimum values of storage utilization, respectively.
In the proposed method, only the total pheromone values are updated. In other words, increasing the pheromone is possible if the selected path in the current iteration belongs to the best solution. Otherwise, in Equation (19), the value of fcb equals zero, resulting in increased evaporation of the pheromone evaporation process.
where p is the evaporation rate, and fcb is the best solution value for the current iteration. In the proposed method, two conditions are considered for completing the iterations of the hybrid algorithm and obtaining the scheduling. The first situation is when the algorithm has reached the maximum value possible for repetition. The second situation is one in which the function of the solution’s solutions does not change for some time. The pseudo-code of the proposed hybrid method is outlined in Algorithm 1.
| Algorithm 1. Pseudo-code for hybrid ACO/PSO algorithm |
| Algorithm HACOPSO |
| Begin Input: Number of ants, Number of particles (solutions), Maximum number of generations Output: The best solution for the flow shop scheduling Generate n particle agents randomly and distribute them uniformly over the search space while (itr < Countmax) For i = 1 to n Update the pheromone of the particle i, For j = 1 to m Update the pheromone of all attributes trail by increasing the pheromone in the paths followed by i. End for End for For i = 1 to n Update the pheromone If the fitness of the current position < their best neighbors’ fitness value, Then move to the neighbor’s pattern If the fitness value of the last position is higher than the new position, Then replace that lower fitness value with the higher-fitness-value If the newly generated particle has more fitness than the earlier fitness, Then update the pheromone End for End. |
- ❖
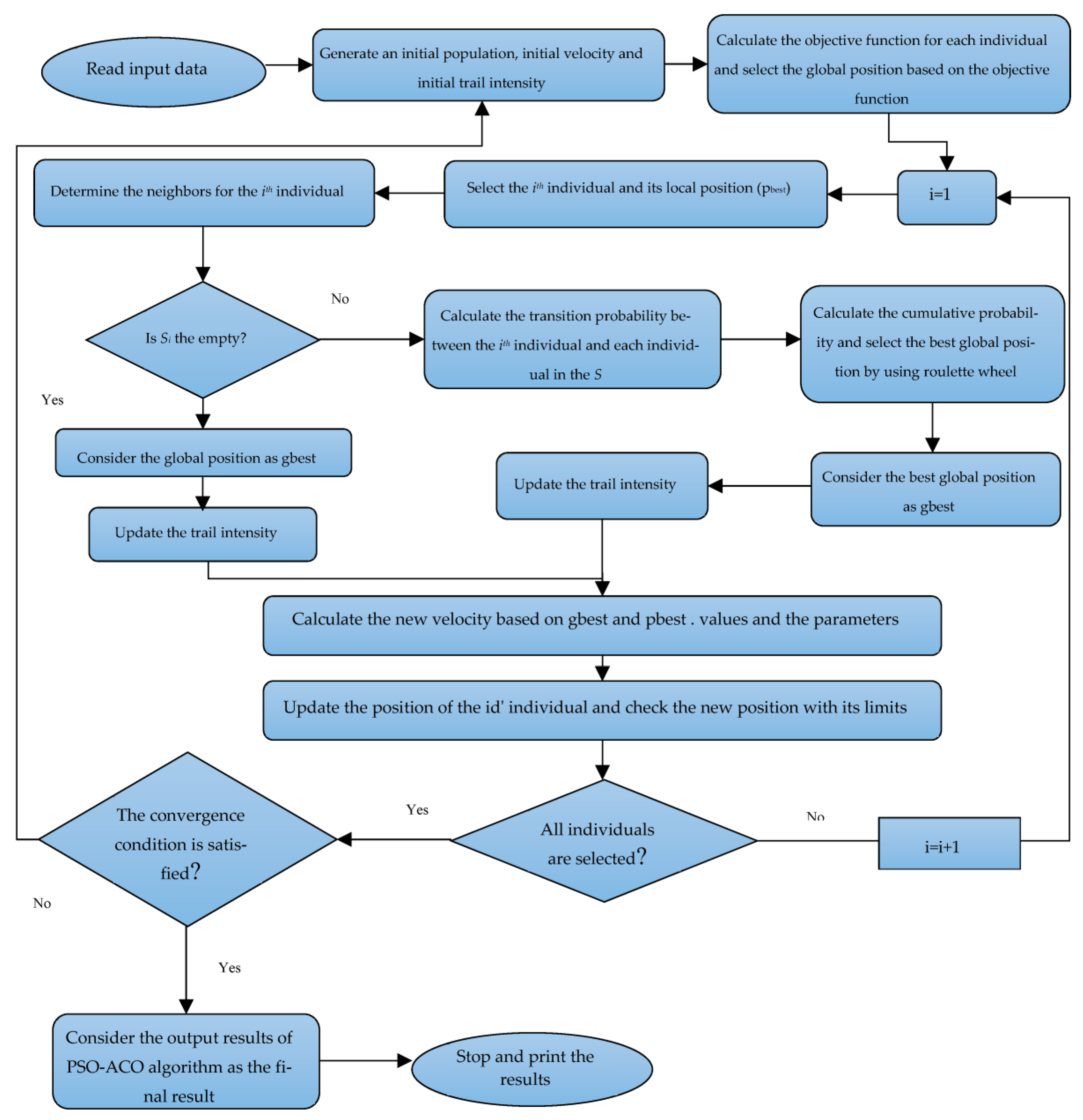
- Steps in Hybrid ACO-PSO Optimization AlgorithmThe steps of the proposed method are described in the following [71]:Step 1: Receiving the inputs.
- ■
- Set the servers with their resource capacity.
- ■
- Set the VMs with their resource requirements.
Step 2: Initialization.- ▪
- Initialize population size, number of ants, and maximum number of iterations.
Step 3: Generate the initial population by VM placement solutions based on each server’s power consumption and resource wastage.Step 4: Update the particle-pheromone table with solutions obtained from ACO.Step 5: Generate new particles.Step 6: Calculate the fitness of all particles and find their local best position.Step 7: Update the particle’s velocity.Step 8: Update the particle’s position.Step 9: Update the particle-pheromone table with solutions obtained from PSO.Step 10: Discover the global-best solution.Step 11: Go to step 3 if the iteration value is less than maximum number of iterations, or go to step 12.Step 12: Output the global-best solution for VM placement.
Figure 2 depicts the flowchart of the proposed method.
Figure 2.
Flowchart of ACO-PSO optimization algorithm.
3.5. Fitness Function
A fitness function determines the appropriateness of the solution. To calculate fitness values, the relative error is employed. By using synchronous master–slave parallelization, the fitness is achieved from Equations (20)–(22) by normalizing the values of makespan and delay into [0, 1].
4. Experimental Results
These two goals (makespan and delay) are the most important, so they are considered in this paper. If the other goals, such as the flow time, tardy jobs, tardiness, earliness, etc., are added, it is likely to affect the results of these two goals. In this section, the simulation process is explained first. The algorithm is then examined with two other algorithms in three different scenarios, and the results are presented. At the end of this section, the statistical test results are presented.
4.1. Simulation Process
The simulations were performed on a PC with an Intel 6600 processor with 4 GB of memory and a Windows 8 operational system. To evaluate the algorithm’s efficiency, MATLAB version 2019 was employed, and the system environment with several different scenarios was considered. The method’s performance was compared to other approaches. The analysis of the results was reviewed and evaluated based on various criteria. Three different scenarios (with different sources) were considered to analyze the simulation results, and simulations were performed at different system scales.
4.2. Results
The issue of the FSSP is one of the main issues when trying to determine optimal scheduling for executing tasks and allocating optimal resources. The main focus of this article is minimizing delay and reducing makespan in symmetric networks. To compare the efficiency of the proposed method, the Ant Lion Optimizer (ALO) algorithm, Grey Wolf Optimization (GWO), ACO [72], PSO [42], and Motair [36] were taken into account. The values used as simulation parameters in MATLAB were considered according to Table 2. The method was implemented with tasks ranging from 2000 to 8000 in three different scenarios. The distribution was considered uniform. The efficiency of the approach was compared to the ACO-PSO algorithm in terms of delay time and makespan parameters. A comparison of evaluation parameters is discussed below.
Table 2.
Simulation parameters.
Comparing the relative performance for different iteration counts is possible by computing the objective function, as shown in Figure 3. The fitness amount ranges from 0 to 1, as shown in Figure 3. The fitness value declines as the number of generations rises. As illustrated, the fitness value between the 140th and 240th generations fells to its lowest point of 0.26. The stability findings for the integers between 0.20 and 0.25 were achieved for 60 iterations, as shown in Figure 4. Therefore, the best and most frequent answer was 0.24.
Figure 3.
The result of convergence in 240 generations.
Figure 4.
Stability of the proposed method.
- ❖ Delay Time
In this part, we compare the performance of the suggested method to the ACO-PSO strategy in three scenarios regarding latency.
- Scenario 1: The number of resources is 70
Figure 5 shows the amount of delay presented over 70 scheduled resources. According to Figure 5, when the number of tasks is 2000, the delay is 5865 s in the Motaier, 6014 s in the proposed method, 6201 s in the ALO, 6225 s in the GWO, 6350 s in the ACO algorithm, and 6380 s in the PSO algorithm. Similarly, when the number of tasks is 8000, the delay is 14,059 s in the Motaier (2021), 15,550 s in the proposed method, 16,123 s in the GWO, 16,325 s in the ALO, 16,470 s in the ACO algorithm, and 16,850 s in the PSO algorithm. According to Figure 5, the delay increases with an increase in the number of tasks, which is less in the proposed method than in the compared methods except for Motaier (2021). It is a little better than the proposed method.
Figure 5.
Comparison of delay time in the proposed method and other algorithms; Scenario 1.
- Scenario 2: The number of resources is 120
Figure 6 shows the delay time of 120 scheduled resources. According to Figure 6, when the number of tasks is 2000, the delay is 2010 s in the Motaier, 2050 s in the proposed method, 2180 s in the GWO, 2410 s in the ALO, 2459 s in the ACO algorithm, and 2342 s in the PSO algorithm. Similarly, when the number of tasks is 8000, the delay time is 8106 s in the Motaier (2021), 8300 s in the proposed method, 8456 s in the GWO, 8850 s in the ALO, 9613 s in the ACO algorithm, and 8580 s in the PSO algorithm. The delay increases with an increase in the number of tasks, which is less in the proposed method than in the compared methods except for Motaier (2021). It is a little better than the proposed method.
Figure 6.
Comparison of delay time in the proposed method and other algorithms; Scenario 2.
- Scenario 3: The number of resources is 200
Figure 7 shows the total delay of over 200 scheduling resources. According to Figure 7, when the number of jobs is 2000, the delay is about 1225 s in the Motaier, 1250 s in the proposed method, 1302 s in the GWO, 1425 s in the ALO, 1597 s in the ACO algorithm, and 1323 s in the PSO algorithm. Similarly, when the number of tasks is 8000, the delay is about 4836 s in the Motaier, 5000 s in the proposed method, 5125 in the GWO, 5896 in the ALO, 6093 s in the ACO algorithm, and 5539 s in the PSO algorithm. According to Figure 7, the delay increases with an increase in the number of tasks, which is less in the proposed method than in the compared methods except for Motaier (2021). It is a little better than the proposed method.
Figure 7.
Comparison of delay in the proposed method and other algorithms; Scenario 3.
- ❖ Makespan
This section examines the proposed method’s performance in terms of makespan, with the ACO-PSO approach in three different scenarios.
- Scenario 1: The number of resources is 70
Figure 8 shows the amount of makespan that is scheduled for 70 resources. According to Figure 8, when the number of jobs is 1000, the makespan is about 500 in the proposed method, 520 in the GWO, 535 in the ALO, 595 in the Motaier, 555 in the PSO algorithm, and 575 in the ACO algorithm. Similarly, when the number of tasks is 8000, the makespan is about 1411 in the proposed method, 1490 in the GWO, 1509 in the ALO, 1600 in the Motaier, 1520 in the PSO algorithm, and 1550 in the ACO algorithm.
Figure 8.
Comparison of makespan in the proposed method and other algorithms; Scenario 1.
- Scenario 2: The number of resources is 200
Figure 9 shows the amount of makespan presented on 120 scheduled resources. According to Figure 9, when the number of tasks is 2000, the makespan is about 200 in the proposed method, 208 in the Motaier, 210 in the GWO algorithm, 240 in the ALO, 245 in the PSO, and 235 in the ACO algorithm. Similarly, when the number of jobs is 8000, the makespan is about 819 in the proposed method, 823 in the Motaier, 835 in the GWO, 850 in the ALO, 876 in the PSO algorithm, and 840 in the ACO algorithm. According to Figure 9, as the number of jobs rises, the increase in the makespan in the proposed method is less than in other algorithms.
Figure 9.
Comparison of makespan in the proposed method and other algorithms; Scenario 2.
- Scenario 3: The number of resources is 200
Figure 10 shows the amount of makespan presented over 200 scheduled resources. When the number of jobs is 2000, the makespan is about 110 in the proposed method, 136 in the Motaier, 159 in the GWO algorithm, 165 in the ALO, 193 in the PSO, and 185 in the ACO algorithm. Similarly, when the number of tasks is 8000, the makespan is about 528 in the proposed method, 543 in the Motaier, 560 in the GWO, 574 in the ALO, 588 in the ACO algorithm, and 598 in the PSO algorithm.
Figure 10.
Comparison of makespan in the proposed method and other algorithms; Scenario 3.
4.3. Statistical Analysis
The proposed method was examined analytically and compared to the ACO and PSO algorithms. Friedman has been used for many comparative studies. To provide a statistical study of the algorithms built to measure the experiment categories, we obtained the required post hoc procedures, and estimated the controlled p-values. Algorithms were statistically evaluated for the generalized implementation graphs generated at random.
H1.
The proposed method’s efficiency seems to be different from that of the other methods.
H0.
The proposed method’s efficiency does not seem to differ from that of the other methods.
Table 3 and Table 4 show Friedman’s results for the average rankings attained by the algorithms. To evaluate the Friedman test results and determine if the difference in the average success methods is significant, the results of Table 3 (Test Statistics) must be used.
Table 3.
Test Statistics a.
Table 4.
Friedman Test (Ranks).
Table 4 determines which proposed method has the least performance and which has the most. The table shows that the mean ranks of the GWO, ALO, ACO, and PSO algorithms were 2.19, 2.06, 1.99, and 1.86, respectively. However, the average of the proposed method was 2.25, indicating that the proposed method was now more efficient.
5. Conclusions and Future Work
In symmetric networks, scheduling deals with allocating resources over a given time frame to minimize one or more targets. Scheduling plays an essential part as a decision-making method for manufacturing and processing systems, transport, distribution structures, and even certain kinds of service. Investigators in this field have made a major contribution, from the classical issues of the literature to experimental applications. Because of its varied economic and industrial uses, several scholars have investigated the FSSP widely. The standard FSSP includes workers on a collection of machines with the same output flow. The aim is to find the job sequence that satisfies one or a set of criteria. An ACO-PSO algorithm is proposed to lessen the makespan and delay time in symmetric networks. To forecast the workload of novel input demands, ACO-PSO utilizes historical information. The proposed method selects the best host from the available hosts based on heuristic and fitness functions considering the two factors, makespan and delay, by searching all hosts over several iterations and assigning it to the host based on the requested resources. Combining the ACO and PSO algorithms can significantly reduce the delay and makespan. The proposed technique has higher effectiveness than the previous approaches. The results prove that the delay time was improved compared with the PSO and ACO algorithms; therefore, the proposed method is suitable for real-time applications. Moreover, the makespan of the suggested approach was enhanced when compared to PSO and ACO. In future work, the ACO-PSO algorithm can be extended to the FSSP considering other metrics, such as energy consumption, to realize green systems. In addition, utilizing the provided method in other distributed environments, such as the NSGA-III algorithm [73], distributionally robust optimization (DRO) [74], and Deep Belief Networks [75], is a very interesting line for future research. Furthermore, employing learning analytics and epistemic network analysis [76], grey wolf optimization [77], and Kalman filtering [78,79] for solving the FSSP can be investigated in the future. Finally, considering the dynamics approach [80,81] and human resources [82] in the symmetric networks can be investigated in future research.
Author Contributions
Conceptualization, M.M.B., M.A.M.; Data curation, M.B.N., A.E.; Formal analysis, M.A.M., M.B.N.; Investigation, M.A.M., M.B.N.; Methodology, M.M.B., M.W.K.; Project administration, S.L.; Resources, A.E., M.W.K., S.L.; Software, M.M.B., M.B.N.; Supervision, S.L.; Validation, A.E., S.L.; Writing—original draft, M.M.B., M.W.K.; Writing—review & editing, A.E., M.A.M., S.L. All authors have read and agreed to the published version of the manuscript.
Funding
This research received no external funding.
Institutional Review Board Statement
Not applicable.
Informed Consent Statement
Not applicable.
Data Availability Statement
Data are reported in the paper.
Conflicts of Interest
The authors declare no conflict of interest.
References
- Chen, Y.; Zhao, Y.; Han, X. Characterization of symmetry of complex networks. Symmetry 2019, 11, 692. [Google Scholar] [CrossRef]
- Hasani, A.; Hosseini, S.M.H. A bi-objective flexible flow shop scheduling problem with machine-dependent processing stages: Trade-off between production costs and energy consumption. Appl. Math. Comput. 2020, 386, 125533. [Google Scholar] [CrossRef]
- Hidri, L.; Elsherbeeny, A.M. Optimal Solution to the two-stage hybrid flow shop scheduling problem with removal and transportation times. Symmetry 2022, 14, 1424. [Google Scholar] [CrossRef]
- G Gao, Y.; Wang, Z.; Gao, L.; Li, X. A Matheuristic Approach for the No-Wait Flowshop Scheduling Problem with Makespan Criterion. Symmetry 2022, 14, 913. [Google Scholar] [CrossRef]
- Johnson, S.M. Optimal two-and three-stage production schedules with setup times included. Nav. Res. Logist. Q. 1954, 1, 61–68. [Google Scholar] [CrossRef]
- Alburaikan, A.; Garg, H.; Khalifa, H.A.E.-W. A Novel Approach for Minimizing Processing Times of Three-Stage Flow Shop Scheduling Problems under Fuzziness. Symmetry 2023, 15, 130. [Google Scholar] [CrossRef]
- Darbandi, M. Proposing new intelligent system for suggesting better service providers in cloud computing based on Kalman filtering. HCTL Int. J. Technol. Innov. Res. 2017, 24, 1–9. [Google Scholar]
- Zuo, Y.; Fan, Z.; Zou, T.; Wang, P. A novel multi-population artificial bee colony algorithm for energy-efficient hybrid flow shop scheduling problem. Symmetry 2021, 13, 2421. [Google Scholar] [CrossRef]
- Lu, C.; Zheng, J.; Yin, L.; Wang, R. An improved iterated greedy algorithm for the distributed hybrid flowshop scheduling problem. Eng. Optim. 2023, 1–19. [Google Scholar] [CrossRef]
- Samuel, R.K.; Venkumar, P. Performance evaluation of a hybridized simulated annealing algorithm for flow shop scheduling under a dynamic environment. Kybernetes 2014, 43, 1024–1039. [Google Scholar] [CrossRef]
- Agárdi, A.; Nehéz, K.; Hornyák, O.; Kóczy, L.T. A Hybrid Discrete Bacterial Memetic Algorithm with Simulated Annealing for Optimization of the Flow Shop Scheduling Problem. Symmetry 2021, 13, 1131. [Google Scholar] [CrossRef]
- Keshavarz, T.; Salmasi, N.; Varmazyar, M. Flowshop sequence-dependent group scheduling with minimisation of weighted earliness and tardiness. Eur. J. Ind. Eng. 2019, 13, 54–80. [Google Scholar] [CrossRef]
- Lu, C.; Gao, R.; Yin, L.; Zhang, B. Human-Robot Collaborative Scheduling in Energy-efficient Welding Shop. In IEEE Transactions on Industrial Informatics; IEEE: New York, NY, USA, 2023. [Google Scholar]
- Daneshamooz, F.; Fattahi, P.; Hosseini, S.M.H. Mathematical modeling and two efficient branch and bound algorithms for job shop scheduling problem followed by an assembly stage. Kybernetes 2021, 50, 3222–3245. [Google Scholar] [CrossRef]
- Öztop, H.; Tasgetiren, M.F.; Eliiyi, D.T.; Pan, Q.-K. Metaheuristic algorithms for the hybrid flowshop scheduling problem. Comput. Oper. Res. 2019, 111, 177–196. [Google Scholar] [CrossRef]
- Rossit, D.A.; Tohmé, F.; Frutos, M. The non-permutation flow-shop scheduling problem: A literature review. Omega 2018, 77, 143–153. [Google Scholar] [CrossRef]
- Lv, Z.; Cheng, C.; Song, H. Digital Twins Based on Quantum Networking. IEEE Netw. 2022, 36, 88–93. [Google Scholar] [CrossRef]
- Lv, Z.; Wu, J.; Li, Y.; Song, H. Cross-layer optimization for industrial Internet of Things in real scene digital twins. IEEE Internet Things J. 2022, 9, 15618–15629. [Google Scholar] [CrossRef]
- Xiong, Z.; Li, X.; Zhang, X.; Deng, M.; Xu, F.; Zhou, B.; Zeng, M. A Comprehensive Confirmation-based Selfish Node Detection Algorithm for Socially Aware Networks. J. Signal Process. Syst. 2023, 1–19. [Google Scholar] [CrossRef]
- Tian, J.; Hou, M.; Bian, H.; Li, J. Variable surrogate model-based particle swarm optimization for high-dimensional expensive problems. Complex Intell. Syst. 2022, 1–49. [Google Scholar] [CrossRef]
- Huang, R.-H.; Yu, S.-C. Two-stage multiprocessor flow shop scheduling with deteriorating maintenance in cleaner production. J. Clean. Prod. 2016, 135, 276–283. [Google Scholar] [CrossRef]
- Li, Z.; Zhou, X.; Huang, S. Managing skill certification in online outsourcing platforms: A perspective of buyer-determined reverse auctions. Int. J. Prod. Econ. 2021, 238, 108166. [Google Scholar] [CrossRef]
- Gong, J.; Rezaeipanah, A. A fuzzy delay-bandwidth guaranteed routing algorithm for video conferencing services over SDN networks. Multimed. Tools Appl. 2023, 82, 25585–25614. [Google Scholar] [CrossRef] [PubMed]
- Goren, S.; Sabuncuoglu, I. Robustness and stability measures for scheduling: Single-machine environment. IIE Trans. 2008, 40, 66–83. [Google Scholar] [CrossRef]
- Lu, S.; Ban, Y.; Zhang, X.; Yang, B.; Yin, L.; Liu, S.; Zheng, W. Adaptive control of time delay teleoperation system with uncertain dynamics. Front. Neurorobotics 2022, 16, 928863. [Google Scholar] [CrossRef]
- Katragjini, K.; Vallada, E.; Ruiz, R. Flow shop rescheduling under different types of disruption. Int. J. Prod. Res. 2013, 51, 780–797. [Google Scholar] [CrossRef]
- Zhang, K.; Wang, Z.; Chen, G.; Zhang, L.; Yang, Y.; Yao, C.; Wang, J.; Yao, J. Training effective deep reinforcement learning agents for real-time life-cycle production optimization. J. Pet. Sci. Eng. Optim. 2022, 208, 109766. [Google Scholar] [CrossRef]
- Dai, Z.; Ma, Z.; Zhang, X.; Chen, J.; Ershadnia, R.; Luan, X.; Soltanian, M.R. An integrated experimental design framework for optimizing solute transport monitoring locations in heterogeneous sedimentary media. J. Hydrol. 2022, 614, 128541. [Google Scholar] [CrossRef]
- Wang, K.; Choi, S. A holonic approach to flexible flow shop scheduling under stochastic processing times. Comput. Oper. Res. 2014, 43, 157–168. [Google Scholar] [CrossRef]
- Sotskov, Y.N.; Lai, T.-C.; Werner, F. Measures of problem uncertainty for scheduling with interval processing times. OR Spectr. 2013, 35, 659–689. [Google Scholar] [CrossRef]
- Han, Y.; Gong, D.; Jin, Y.; Pan, Q. Evolutionary multi-objective blocking lot-streaming flow shop scheduling with machine breakdowns. IEEE Trans. Cybern. 2017, 49, 184–197. [Google Scholar] [CrossRef]
- Goli, A.; Ala, A.; Hajiaghaei-Keshteli, M. Efficient multi-objective meta-heuristic algorithms for energy-aware non-permutation flow-shop scheduling problem. Expert Syst. Appl. 2023, 213, 119077. [Google Scholar] [CrossRef]
- Lei, K.; Guo, P.; Zhao, W.; Wang, Y.; Qian, L.; Meng, X.; Tang, L. A multi-action deep reinforcement learning framework for flexible Job-shop scheduling problem. Expert Syst. Appl. 2022, 205, 117796. [Google Scholar] [CrossRef]
- Liu, L.; Shi, L. Automatic Design of Efficient Heuristics for Two-Stage Hybrid Flow Shop Scheduling. Symmetry 2022, 14, 632. [Google Scholar] [CrossRef]
- Gu, W.; Li, Z.; Dai, M.; Yuan, M. An energy-efficient multi-objective permutation flow shop scheduling problem using an improved hybrid cuckoo search algorithm. Adv. Mech. Eng. 2021, 13, 16878140211023603. [Google Scholar] [CrossRef]
- Motair, H.M. Exact and Hybrid Metaheuristic Algorithms to Solve Bi-Objective Permutation Flow Shop Scheduling Problem. J. Phys. Conf. Ser. 2021, 1818, 012042. [Google Scholar] [CrossRef]
- Huang, J.-P.; Pan, Q.-K.; Gao, L. An effective iterated greedy method for the distributed permutation flowshop scheduling problem with sequence-dependent setup times. Swarm Evol. Comput. 2020, 59, 100742. [Google Scholar] [CrossRef]
- Rashid, M.F.F.A.; Osman, M.A.H. Optimisation of Energy Efficient Hybrid Flowshop Scheduling Problem using Firefly Algorithm. In Proceedings of the 2020 IEEE 10th Symposium on Computer Applications & Industrial Electronics (ISCAIE), Penang, Malaysia, 18–19 April 2020. [Google Scholar] [CrossRef]
- Lu, C.; Gao, L.; Pan, Q.; Li, X.; Zheng, J. A multi-objective cellular grey wolf optimizer for hybrid flowshop scheduling problem considering noise pollution. Appl. Soft Comput. 2019, 75, 728–749. [Google Scholar] [CrossRef]
- Fu, Y.; Ding, J.; Wang, H.; Wang, J. Two-objective stochastic flow-shop scheduling with deteriorating and learning effect in Industry 4.0-based manufacturing system. Appl. Soft Comput. 2018, 68, 847–855. [Google Scholar] [CrossRef]
- Li, J.-Q.; Sang, H.-Y.; Han, Y.-Y.; Wang, C.-G.; Gao, K.-Z. Efficient multi-objective optimization algorithm for hybrid flow shop scheduling problems with setup energy consumptions. J. Clean. Prod. 2018, 181, 584–598. [Google Scholar] [CrossRef]
- Santosa, B.; Siswanto, N. Discrete particle swarm optimization to solve multi-objective limited-wait hybrid flow shop scheduling problem. In IOP Conference Series: Materials Science and Engineering; IOP Publishing: Bristol, UK, 2018. [Google Scholar]
- Taillard, E. Benchmarks for basic scheduling problems. Eur. J. Oper. Res. 1993, 64, 278–285. [Google Scholar] [CrossRef]
- Zhang, S.; Zhou, Z.; Luo, R.; Zhao, R.; Xiao, Y.; Xu, Y. A low-carbon, fixed-tour scheduling problem with time windows in a time-dependent traffic environment. Int. J. Prod. Res. 2022, 1–20. [Google Scholar] [CrossRef]
- Arrowsmith, D.K.; Mondrag, R.; Woolf, M. Data traffic, topology and congestion. In Complex Dynamics in Communication Networks; Springer: Berlin/Heidelberg, Germany, 2006; pp. 127–157. [Google Scholar]
- Mirzaie, N.; Faghih, F.; Jacobs, S.; Bonakdarpour, B. Parameterized synthesis of self-stabilizing protocols in symmetric networks. Acta Inform. 2020, 57, 271–304. [Google Scholar] [CrossRef]
- Fernandez-Viagas, V.; Framinan, J.M. A bounded-search iterated greedy algorithm for the distributed permutation flowshop scheduling problem. Int. J. Prod. Res. 2015, 53, 1111–1123. [Google Scholar] [CrossRef]
- Kim, S.-S.; Byeon, J.-H.; Yu, H.; Liu, H. Biogeography-based optimization for optimal job scheduling in cloud computing. Appl. Math. Comput. 2014, 247, 266–280. [Google Scholar] [CrossRef]
- Mohammadian, V.; Navimipour, N.J.; Hosseinzadeh, M.; Darwesh, A. LBAA: A novel load balancing mechanism in cloud environments using ant colony optimization and artificial bee colony algorithms. Int. J. Commun. Syst. 2023, 36, e5481. [Google Scholar] [CrossRef]
- Choudhary, U.; Janyani, V. ACO–OFDM with Improved Bandwidth Efficiency over Long Haul and MIMO Optical Fiber Communication Systems. IETE J. Res. 2019, 68, 2113–2121. [Google Scholar] [CrossRef]
- Dorigo, M.; Maniezzo, V.; Colorni, A. Ant system: Optimization by a colony of cooperating agents. IEEE Trans. Syst. Man Cybern. Part B 1996, 26, 29–41. [Google Scholar] [CrossRef]
- Lin, C.-H. A SCRIM drive system using backstepping control and revamped recurrent Romanovski PNN with mended ACO. IETE J. Res. 2019, 1–14. [Google Scholar] [CrossRef]
- Asghari, S.; Navimipour, J.N. The role of an ant colony optimization algorithm in solving the major issues of the cloud computing. J. Exp. Theor. Artif. Intell. 2022, 1–36. [Google Scholar] [CrossRef]
- Tawfeek, M.A.; El-Sisi, A.; Keshk, A.E.; Torkey, F.A. Cloud task scheduling based on ant colony optimization. In Proceedings of the 2013 8th International Conference on Computer Engineering & Systems (ICCES), Cairo, Egypt, 26–28 November 2013. [Google Scholar]
- Dorigo, M.; Birattari, M.; Stutzle, T. Ant colony optimization. IEEE Comput. Intell. Mag. 2006, 1, 28–39. [Google Scholar] [CrossRef]
- Heidari, A.; Navimipour, N.J. A new SLA-aware method for discovering the cloud services using an improved nature-inspired optimization algorithm. PeerJ Comput. Sci. 2021, 7, e539. [Google Scholar] [CrossRef] [PubMed]
- Sefati, S.S.; Navimipour, N.J. A QoS-aware service composition mechanism in the Internet of things using a hidden Markov model-based optimization algorithm. IEEE Internet Things J. 2021, 8, 15620–15627. [Google Scholar] [CrossRef]
- Kaveh, A.; Azar, B.F.; Talatahari, S. Ant colony optimization for design of space trusses. Int. J. Space Struct. 2008, 23, 167–181. [Google Scholar] [CrossRef]
- Kordrostami, Z.; Roohizadegan, S. Particle swarm approach to the optimisation of trenched cantilever-based MEMS piezoelectric energy harvesters. IET Sci. Meas. Technol. 2019, 13, 582–588. [Google Scholar] [CrossRef]
- Alfailakawi, M.G.; El-Shafei, M.; Ahmad, I.; Salman, A. FPGA-based implementation of cuckoo search. IET Comput. Digit. Tech. 2019, 13, 28–37. [Google Scholar] [CrossRef]
- Zhang, L.; Chen, Y.; Sun, R.; Jing, S.; Yang, B. A task scheduling algorithm based on PSO for grid computing. Int. J. Comput. Intell. Res. 2008, 4, 37–43. [Google Scholar] [CrossRef]
- Meziani, N.; Boudhar, M.; Oulamara, A. PSO and simulated annealing for the two-machine flowshop scheduling problem with coupled-operations. Eur. J. Ind. Eng. 2018, 12, 43–66. [Google Scholar] [CrossRef]
- Kennedy, J.; Eberhart, R.; Shi, Y. Swarm Intelligence; Morgan Kaufmann/Academic Press: Cambridge, MA, USA, 2001. [Google Scholar]
- Nazif, H. A new approach for solving the flow-shop scheduling problem using a parallel optimization algorithm. J. Ambient. Intell. Humaniz. Comput. 2021, 12, 10723–10732. [Google Scholar] [CrossRef]
- Wang, J.; Yang, M.; Liang, F.; Feng, K.; Zhang, K.; Wang, Q. An algorithm for painting large objects based on a nine-axis UR5 robotic manipulator. Appl. Sci. 2022, 12, 7219. [Google Scholar] [CrossRef]
- Duan, Y.; Zhao, Y.; Hu, J. An initialization-free distributed algorithm for dynamic economic dispatch problems in microgrid: Modeling, optimization and analysis. Sustain. Energy Grids Netw. 2023, 34, 101004. [Google Scholar] [CrossRef]
- Xiong, Z.; Zeng, M.; Zhang, X.; Zhu, S.; Xu, F.; Zhao, X.; Wu, Y.; Li, X. Social similarity routing algorithm based on socially aware networks in the big data environment. J. Signal Process. Syst. 2022, 94, 1253–1267. [Google Scholar]
- Menghour, K.; Souici-Meslati, L. Hybrid ACO-PSO based approaches for feature selection. Int. J. Intell. Eng. Syst. 2016, 9, 65–79. [Google Scholar] [CrossRef]
- Samanlioglu, F.; Ferrell, W.G., Jr.; Kurz, M.E. A memetic random-key genetic algorithm for a symmetric multi-objective traveling salesman problem. Comput. Ind. Eng. 2008, 55, 439–449. [Google Scholar] [CrossRef]
- Zhu, L.; Feng, R.; Li, X.; Xi, J.; Wei, X. A Tree-Shaped Support Structure for Additive Manufacturing Generated by Using a Hybrid of Particle Swarm Optimization and Greedy Algorithm. J. Comput. Inf. Sci. Eng. 2019, 19, 041010. [Google Scholar] [CrossRef]
- Suseela, B.B.J.; Jeyakrishnan, V. A multi-objective hybrid ACO-PSO optimization algorithm for virtual machine placement in cloud computing. Int. J. Res. Eng. Technol. 2014, 3, 474–476. [Google Scholar]
- Groleaz, L.; Ndiaye, S.N.; Solnon, C. ACO with automatic parameter selection for a scheduling problem with a group cumulative constraint. In Proceedings of the 2020 Genetic and Evolutionary Computation Conference, Cancún, Mexico, 8–12 July 2020. [Google Scholar]
- Xu, X.; Wang, C.; Zhou, P. GVRP considered oil-gas recovery in refined oil distribution: From an environmental perspective. Int. J. Prod. Econ. 2021, 235, 108078. [Google Scholar] [CrossRef]
- Li, B.; Tan, Y.; Wu, A.-G.; Duan, G.-R. A distributionally robust optimization based method for stochastic model predictive control. IEEE Trans. Autom. Control 2021, 67, 5762–5776. [Google Scholar] [CrossRef]
- Li, R.; Wu, X.; Tian, H.; Yu, N.; Wang, C. Hybrid Memetic Pretrained Factor Analysis-Based Deep Belief Networks for Transient Electromagnetic Inversion. IEEE Trans. Geosci. Remote Sens. 2022, 60, 1–20. [Google Scholar] [CrossRef]
- Huang, C.; Han, Z.; Li, M.; Wang, X.; Zhao, W. Sentiment evolution with interaction levels in blended learning environments: Using learning analytics and epistemic network analysis. Australas. J. Educ. Technol. 2021, 37, 81–95. [Google Scholar] [CrossRef]
- Ghasemi, M.; Zare, M.; Trojovský, P.; Zahedibialvaei, A.; Trojovská, E. A hybridizing-enhanced differential evolution for optimization. PeerJ Comput. Sci. 2023, 9, e1420. [Google Scholar] [CrossRef]
- Darbandi, M. Proposing New Intelligence Algorithm for Suggesting Better Services to Cloud Users based on Kalman Filtering. J. Comput. Sci. Appl. 2017, 5, 11–16. [Google Scholar]
- Darbandi, M. Kalman filtering for estimation and prediction servers with lower traffic loads for transferring high-level processes in cloud computing. HCTL Int. J. Technol. Innov. Res. 2017, 23, 10–20. [Google Scholar]
- Zhang, J.; Liu, Y.; Li, Z.; Lu, Y. Forecast-Assisted Service Function Chain Dynamic Deployment for SDN/NFV-Enabled Cloud Management Systems. IEEE Syst. J. 2023, 1–12. [Google Scholar] [CrossRef]
- Yuan, H.; Yang, B. System dynamics approach for evaluating the interconnection performance of cross-border transport infrastructure. J. Manag. Eng. 2022, 38, 04022008. [Google Scholar] [CrossRef]
- Vahdat, S. The role of IT-based technologies on the management of human resources in the COVID-19 era. Kybernetes 2022, 51, 2065–2088. [Google Scholar] [CrossRef]
Disclaimer/Publisher’s Note: The statements, opinions and data contained in all publications are solely those of the individual author(s) and contributor(s) and not of MDPI and/or the editor(s). MDPI and/or the editor(s) disclaim responsibility for any injury to people or property resulting from any ideas, methods, instructions or products referred to in the content. |
© 2023 by the authors. Licensee MDPI, Basel, Switzerland. This article is an open access article distributed under the terms and conditions of the Creative Commons Attribution (CC BY) license (https://creativecommons.org/licenses/by/4.0/).










