Application of Fixed-Point Results to Integral Equation through F-Khan Contraction
Abstract
1. Introduction
2. Preliminaries
- (Λ1)
- and if and only if ,
- (Λ2)
- ,
- (Λ3)
- .
3. Main Results
- 1.
- is an orthogonal preserving;
- 2.
- is an orthogonal--Khan contraction;
- 3.
- is an orthogonal-continuous.
- Now, we take . Suppose that . Then, from (1), we obtain
- for all , there exists and
- for all .
4. Application
- (a)
- is continuous;
- (b)
- is continuous and measurable at , ∀;
- (c)
- , for all and , for all .
- Next, we assume that is an orthogonal -Khan contraction. Let with . Suppose that . For every , we have
5. Conclusions
Author Contributions
Funding
Data Availability Statement
Acknowledgments
Conflicts of Interest
References
- Fráchet, M. Sur quelques points du calcul fonctionnel. Rend. Circ. Mat. Palermo 1906, 22, 1–72. [Google Scholar] [CrossRef]
- Cosentino, M.; Vetro, P. Fixed point results for F-contractive mappings of Hardy-Rogers-type. Filomat 2014, 28, 715–722. [Google Scholar] [CrossRef]
- Khan, M.S. A new fixed point theorem for metric space. Rend. Istituto Mat. Univ. Trieste 1976, 69–72. [Google Scholar]
- Kumam, P.; Gopal, D.; Budhiyi, L. A new fixed point theorem under Suzuki type Z-contraction mappings. J. Math. Anal. 2017, 8, 113–119. [Google Scholar]
- Piri, H.; Rahrovi, S.; Kumam, P. Generalization of Khan fixed point theorem. J. Math. Comput. Sci. 2017, 17, 76–83. [Google Scholar] [CrossRef]
- Piri, H.; Rahrovi, S.; Marasi, H.; Kumam, P. A fixed point theorem for F-Khan-contractions on complete metric spaces and application to integral equations. J. Nonlinear Sci. Appl. 2017, 10, 4564–4573. [Google Scholar] [CrossRef]
- Wardowski, D. Fixed points of a new type of contractive mappings in complete metric spaces. Fixed Point Theory Appl. 2012, 2012, 1–6. [Google Scholar] [CrossRef]
- Mani, G.; Ramaswamy, R.; Gnanaprakasam, A.J.; Stojiljkovic, V.; Fadail, Z.M.; Radenovic, S. Application of fixed point results in the setting of F-contraction and simulation function in the setting of bipolar metric space. AIMS Math. 2023, 8, 3269–3285. [Google Scholar] [CrossRef]
- Dung, N.V.; Hang, V.T. A fixed point theorem for generalized F-contractions on complete metric spaces. Vietnam. J. Math. 2015, 43, 743–753. [Google Scholar] [CrossRef]
- Gordji, M.E.; Ramezani, M.; De La Sen, M.; Cho, Y.J. On orthogonal sets and Banach fixed point theorem. Fixed Point Theory 2017, 18, 569–578. [Google Scholar] [CrossRef]
- Eshaghi Gordji, M.; Habibi, H. Fixed point theory in generalized orthogonal metric space. J. Linear Topol. Algebra 2017, 6, 251–260. [Google Scholar]
- Sawangsup, K.; Sintunavarat, W.; Cho, Y.J. Fixed point theorems for orthogonal F-contraction mappings on O-complete metric spaces. J. Fixed Point Theory Appl. 2020, 22, 10. [Google Scholar] [CrossRef]
- Baghani, H.; Eshaghi Gordji, M.; Ramezani, M. Orthogonal sets: The axiom of choice and proof of a fixed point theorem. J. Fixed Point Theory Appl. 2016, 18, 465–477. [Google Scholar] [CrossRef]
- Chandok, S.; Sharma, R.K.; Radenović, S. Multivalued problems via orthogonal contraction mappings with application to fractional differential equation. J. Fixed Point Theory Appl. 2021, 23, 14. [Google Scholar] [CrossRef]
- Eshaghi Gordji, M.; Habibi, H. Fixed point theory in ε-connected orthogonal metric space. Sahand Commun. Math. Anal. 2019, 16, 35–46. [Google Scholar]
- Gungor, N.B.; Turkoglu, D. Fixed point theorems on orthogonal metric spaces via altering distance functions. AIP Conf. Proc. 2019, 2183, 040011. [Google Scholar]
- Yamaod, O.; Sintunavarat, W. On new orthogonal contractions in b-metric spaces. Int. J. Pure Math. 2018, 5, 37–40. [Google Scholar]
- Gnanaprakasam, A.J.; Nallaselli, G.; Haq, A.U.; Mani, G.; Baloch, I.A.; Nonlaopon, K. Common fixed-points technique for the existence of a solution to fractional integro-differential equations via orthogonal Branciari metric spaces. Symmetry 2022, 14, 1859. [Google Scholar] [CrossRef]
- Prakasam, S.K.; Gnanaprakasam, A.J.; Kausar, N.; Mani, G.; Munir, M. Solution of integral equation via orthogonal modified F-contraction mappings on O-complete metric-like space. Int. J. Fuzzy Log. Intell. Syst. 2022, 22, 287–295. [Google Scholar] [CrossRef]
- Prakasam, S.K.; Gnanaprakasam, A.J.; Ege, O.; Mani, G.; Haque, S.; Mlaiki, N. Fixed point for an OgF-c in O-complete b-metric-like spaces. AIMS Math. 2023, 8, 1022–1039. [Google Scholar] [CrossRef]
- Mukheimer, A.; Gnanaprakasam, A.J.; Haq, A.U.; Prakasam, S.K.; Mani, G.; Baloch, I.A. Solving an integral equation via orthogonal Branciari metric spaces. J. Funct. Spaces 2022, 2022, 7251823. [Google Scholar] [CrossRef]
- Özgür, N.Y.; Taş, N. Some fixed-circle theorems on metric spaces. Bull. Malays. Math. Sci. Soc. 2019, 42, 1433–1449. [Google Scholar] [CrossRef]
- Özgür, N.Y.; Taş, N.; Çelik, U. New fixed-circle results on S-metric spaces. Bull. Math. Anal. Appl. 2017, 9, 10–23. [Google Scholar]
- Özgür, N.Y.; Taş, N. Fixed-circle problem on S-metric spaces with a geometric viewpoint. arXiv 2017, arXiv:1704.08838. [Google Scholar] [CrossRef]
- Özgür, N.Y.; Taş, N. Some fixed-circle theorems and discontinuity at fixed circle. AIP Conf. Proc. 2018, 1926, 020048. [Google Scholar]
- Mlaiki, N.; Taş, N.; Özgür, N.Y. On the fixed-circle problem and Khan type contractions. Axioms 2018, 7, 80. [Google Scholar] [CrossRef]



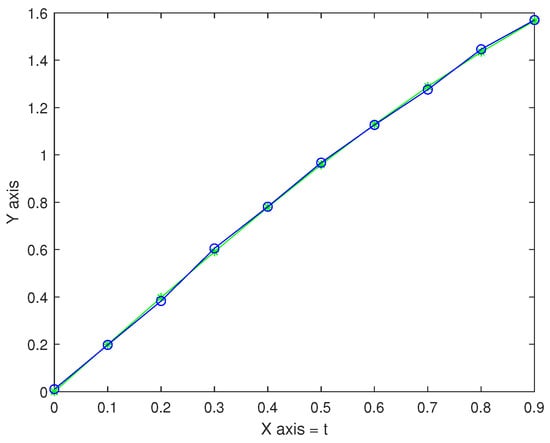
| t | Exact Solution | Approximation Solution (m = 64) | Approximation Solution (m = 128) |
|---|---|---|---|
| 0.0 | 0 | 0.010417 | 0.005208 |
| 0.1 | 0.199667 | 0.197570 | 0.192399 |
| 0.2 | 0.397339 | 0.382942 | 0.398412 |
| 0.3 | 0.591040 | 0.605205 | 0.589930 |
| 0.4 | 0.778837 | 0.781174 | 0.785758 |
| 0.5 | 0.958851 | 0.967335 | 0.963098 |
| 0.6 | 1.129285 | 1.126666 | 1.122812 |
| 0.7 | 1.288435 | 1.276056 | 1.289847 |
| 0.8 | 1.434712 | 1.446451 | 1.433200 |
| 0.9 | 1.566654 | 1.569934 | 1.572171 |
| Approximation Solution | Exact Solution | Error | |
|---|---|---|---|
| 0.05 | 0.95 | 0.94875 | 0.00125 |
| 0.15 | 0.85 | 0.83875 | 0.01125 |
| 0.25 | 0.75 | 0.71875 | 0.03125 |
| 0.35 | 0.65 | 0.58875 | 0.06125 |
| 0.45 | 0.55 | 0.44875 | 0.10125 |
| 0.55 | 0.45 | 0.29875 | 0.15125 |
| 0.65 | 0.35 | 0.13875 | 0.21125 |
| 0.75 | 0.25 | −0.03125 | 0.28125 |
| 0.85 | 0.15 | −0.21125 | 0.36125 |
| 0.95 | 0.05 | −0.40125 | 0.45125 |
Disclaimer/Publisher’s Note: The statements, opinions and data contained in all publications are solely those of the individual author(s) and contributor(s) and not of MDPI and/or the editor(s). MDPI and/or the editor(s) disclaim responsibility for any injury to people or property resulting from any ideas, methods, instructions or products referred to in the content. |
© 2023 by the authors. Licensee MDPI, Basel, Switzerland. This article is an open access article distributed under the terms and conditions of the Creative Commons Attribution (CC BY) license (https://creativecommons.org/licenses/by/4.0/).
Share and Cite
Gnanaprakasam, A.J.; Mani, G.; Ramaswamy, R.; Abdelnaby, O.A.A.; Khan, K.H.; Radenović, S. Application of Fixed-Point Results to Integral Equation through F-Khan Contraction. Symmetry 2023, 15, 773. https://doi.org/10.3390/sym15030773
Gnanaprakasam AJ, Mani G, Ramaswamy R, Abdelnaby OAA, Khan KH, Radenović S. Application of Fixed-Point Results to Integral Equation through F-Khan Contraction. Symmetry. 2023; 15(3):773. https://doi.org/10.3390/sym15030773
Chicago/Turabian StyleGnanaprakasam, Arul Joseph, Gunaseelan Mani, Rajagopalan Ramaswamy, Ola A. Ashour Abdelnaby, Khizar Hyatt Khan, and Stojan Radenović. 2023. "Application of Fixed-Point Results to Integral Equation through F-Khan Contraction" Symmetry 15, no. 3: 773. https://doi.org/10.3390/sym15030773
APA StyleGnanaprakasam, A. J., Mani, G., Ramaswamy, R., Abdelnaby, O. A. A., Khan, K. H., & Radenović, S. (2023). Application of Fixed-Point Results to Integral Equation through F-Khan Contraction. Symmetry, 15(3), 773. https://doi.org/10.3390/sym15030773

