Multi-Attribute Group Decision-Making Methods Based on Entropy Weights with q-Rung Picture Uncertain Linguistic Fuzzy Information
Abstract
:1. Introduction
2. Preliminaries
- 1.
- = ;
- 2.
- = ;
- 3.
- ;
- 4.
- .
- 1.
- ;
- 2.
- ;
- 3.
- 4.
- 5.
- 6.
- 7.
- If , then ;
- If , then ;
- If , then
- 1.
- If , then ;
- 2.
- If , then ;
- 3.
- If , then .
- 1.
- Idempotency. If = σ for all i, then ;
- 2.
- Monotonicity. If for all i, then ;
- 3.
- Boundedness. .
3. The q-Rung Picture Uncertain Linguistic Set Aggregation Operators
3.1. The q-Rung Picture Uncertain Linguistic Set Aggregation Maclaurin Symmetric Mean Operators
- 1.
- Idempotency. If all are equal for all l, then = .
- 2.
- Monotonicity. Let and be two sets of q-RPULSs; if , then.
- 3.
- Boundedness. Let be a set of q-RPULNs and,; then,.
- 4.
- Permutation Invariance. Let be a permutation of for all i; therefore,
- 1.
- Idempotency. If all are equal for all i, then = ;
- 2.
- Monotonicity. Let and be two sets of q-RPULSs; if , then;
- 3.
- Boundedness. Let be a set of q-RPULNs and,; then,.
- 4.
- Commutativity. Let be a permutation of for all i; therefore,
3.2. A Method to Determine the Attribute Weights Based on Entropy
- 1.
- G() = 0, if and only if is a crisp set;
- 2.
- G() = 1 if and only if , ;
- 3.
- G() ≤ G(), if and only if , and ;
- 4.
- G() = G().
4. MAGDM Methods Based on q-RPULMSM Operator
5. Numerical Example and Comparative Analysis
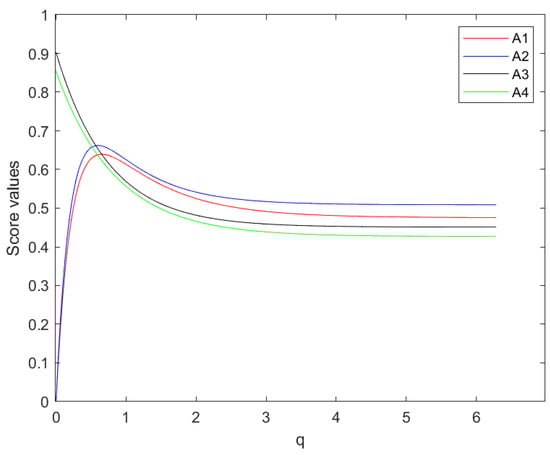
5.1. Evaluation Steps for the q-RPULWMSM Operator
5.2. Comparative Analysis and Discussion
- Q-rung picture uncertain linguistic sets (q-RPULSs) incorporate qualitative and quantitative aspects of decision-making, while also utilizing linguistic terms that are easily comprehensible and relatable to people’s perception.
- The MSM operator provides a powerful tool to account for the interdependence of multiple input parameters, resulting in the improved accuracy and reliability of evaluation results.
- A novel solution is put forward for the issue of MAGDM with unknown attribute weights.
6. Conclusions
Author Contributions
Funding
Institutional Review Board Statement
Informed Consent Statement
Data Availability Statement
Acknowledgments
Conflicts of Interest
References
- Mardani, A.; Jusoh, A.; Zavadskas, E.K. Fuzzy multiple criteria decision-making techniques and applications—Two decades review from 1994 to 2014. Expert Syst. Appl. 2015, 42, 4126–4148. [Google Scholar] [CrossRef]
- Khodadadian, A.; Parvizi, M.; Teshnehlab, M.; Heitzinger, C. Rational design of field-effect sensors using partial differential equations, Bayesian inversion, and artificial neural networks. Sensors 2022, 22, 4785. [Google Scholar] [CrossRef] [PubMed]
- Jalaeian Zaferani, E.; Teshnehlab, M.; Khodadadian, A.; Heitzinger, C.; Vali, M.; Noii, N.; Wick, T. Hyper-parameter optimization of stacked asymmetric auto-encoders for automatic personality traits perception. Sensors 2022, 22, 6206. [Google Scholar] [CrossRef]
- Zadeh, L.A. Fuzzy sets. Inf. Control. 1965, 8, 338–353. [Google Scholar] [CrossRef]
- Atanassov, K.T.; Atanassov, K.T. Intuitionistic Fuzzy Sets; Springer: Berlin/Heidelberg, Germany, 1999. [Google Scholar]
- Yager, R.R. Pythagorean membership grades in multicriteria decision making. IEEE Trans. Fuzzy Syst. 2013, 22, 958–965. [Google Scholar] [CrossRef]
- Zhang, R.; Wang, J.; Zhu, X.; Xia, M.; Yu, M. Some generalized Pythagorean fuzzy Bonferroni mean aggregation operators with their application to multiattribute group decision-making. Complexity 2017, 2017, 5937376. [Google Scholar] [CrossRef]
- Garg, H. New logarithmic operational laws and their aggregation operators for Pythagorean fuzzy set and their applications. Int. J. Intell. Syst. 2019, 34, 82–106. [Google Scholar] [CrossRef]
- Xu, Y.; Shang, X.; Wang, J. Pythagorean fuzzy interaction Muirhead means with their application to multi-attribute group decision-making. Information 2018, 9, 157. [Google Scholar] [CrossRef]
- Yager, R.R. Generalized orthopair fuzzy sets. IEEE Trans. Fuzzy Syst. 2016, 25, 1222–1230. [Google Scholar] [CrossRef]
- Liu, P.; Wang, P. Some q-rung orthopair fuzzy aggregation operators and their applications to multiple-attribute decision making. Int. J. Intell. Syst. 2018, 33, 259–280. [Google Scholar] [CrossRef]
- Liu, P.; Liu, J. Some q-rung orthopai fuzzy Bonferroni mean operators and their application to multi-attribute group decision making. Int. J. Intell. Syst. 2018, 33, 315–347. [Google Scholar] [CrossRef]
- Cuong, B.C.; Kreinovich, V. Picture fuzzy sets-a new concept for computational intelligence problems. In Proceedings of the 2013 Third World Congress on Information and Communication Technologies (WICT 2013), Hanoi, Vietnam, 15–18 December 2013; pp. 1–6. [Google Scholar]
- Son, L.H. Dpfcm. Expert Syst. Appl. Int. J. 2015, 42, 51–66. [Google Scholar] [CrossRef]
- Thong, P.H.; Son, L.H. A new approach to multi-variable fuzzy forecasting using picture fuzzy clustering and picture fuzzy rule interpolation method. In Proceedings of the Knowledge and Systems Engineering: Proceedings of the Sixth International Conference KSE 2014, Hanoi, Vietnam, 9–11 October 2014; Springer: Berlin/Heidelberg, Germany, 2015; pp. 679–690. [Google Scholar]
- Li, L.; Zhang, R.; Wang, J.; Shang, X.; Bai, K. A novel approach to multi-attribute group decision-making with q-rung picture linguistic information. Symmetry 2018, 10, 172. [Google Scholar] [CrossRef]
- Pinar, A.; Boran, F.E. A novel distance measure on q-rung picture fuzzy sets and its application to decision making and classification problems. Artif. Intell. Rev. 2022, 55, 1317–1350. [Google Scholar] [CrossRef]
- Akram, M.; Khan, A.; Ahmad, U.; Alcantud, J.C.R.; Al-Shamiri, M.M.A. A new group decision-making framework based on 2-tuple linguistic complex q-rung picture fuzzy sets. Math. Biosci. Eng. 2022, 19, 11281–11323. [Google Scholar] [CrossRef] [PubMed]
- Mahmood, T.; Ullah, K.; Khan, Q.; Jan, N. An approach toward decision-making and medical diagnosis problems using the concept of spherical fuzzy sets. Neural Comput. Appl. 2019, 31, 7041–7053. [Google Scholar] [CrossRef]
- Singh, S.; Kanwar, N.; Zindani, D. Linear diophantine uncertain linguistic-based prospect theory approach for performance evaluation of islanded microgrid-system scenarios. Clean Energy 2023, 7, 263–282. [Google Scholar] [CrossRef]
- Zhu, Y.J.; Guo, W.; Liu, H.C. Knowledge representation and reasoning with an extended dynamic uncertain causality graph under the Pythagorean uncertain linguistic environment. Appl. Sci. 2022, 12, 4670. [Google Scholar] [CrossRef]
- Bonferroni, C. Sulle medie multiple di potenze. Boll. Dell’Unione Mat. Ital. 1950, 5, 267–270. [Google Scholar]
- Wei, G.; Gao, H.; Wei, Y. Some q-rung orthopair fuzzy Heronian mean operators in multiple attribute decision making. Int. J. Intell. Syst. 2018, 33, 1426–1458. [Google Scholar] [CrossRef]
- Chen, Y.; Liu, P. Multi-attribute decision-making approach based on intuitionistic trapezoidal fuzzy generalized heronian OWA operator. J. Intell. Fuzzy Syst. 2014, 27, 1381–1392. [Google Scholar] [CrossRef]
- Maclaurin, C. A second letter to Martin Folkes, Esq.; concerning the roots of equations, with demonstration of other rules of algebra. Philos. Trans. R. Soc. Lond. Ser. A 1729, 1729, 59–96. [Google Scholar]
- Ateş, F.; Akay, D. Some picture fuzzy Bonferroni mean operators with their application to multicriteria decision making. Int. J. Intell. Syst. 2020, 35, 625–649. [Google Scholar] [CrossRef]
- Gleb, B.; Ana, P.; Tomasa, C. Aggregation Functions: A Guide for Practitioners; Springer: Berlin/Heidelberg, Germany, 2010; pp. 139–141. [Google Scholar]
- Liu, P.; Liu, Z.; Zhang, X. Some intuitionistic uncertain linguistic Heronian mean operators and their application to group decision making. Appl. Math. Comput. 2014, 230, 570–586. [Google Scholar] [CrossRef]
- Naz, S.; Akram, M.; Al-Shamiri, M.M.A.; Khalaf, M.M.; Yousaf, G. A new MAGDM method with 2-tuple linguistic bipolar fuzzy Heronian mean operators. Math. Biosci. Eng. 2022, 19, 3843–3878. [Google Scholar] [CrossRef] [PubMed]
- DeTemple, D.W.; Robertson, J.M. On Generalized Symmetric Means of Two Variables; Serija Matematika i Fizika; Publikacije Elektrotehničkog Fakulteta: New York, NY, USA, 1979; pp. 236–238. [Google Scholar]
- Liu, P.; Chen, S.M.; Wang, Y. Multiattribute group decision making based on intuitionistic fuzzy partitioned Maclaurin symmetric mean operators. Inf. Sci. 2020, 512, 830–854. [Google Scholar] [CrossRef]
- Cuong, B.C.; Kreinovich, V. Picture fuzzy sets. J. Comput. Sci. Cybern. 2014, 30, 409–420. [Google Scholar]
- Herrera, F.; Herrera-Viedma, E. Linguistic decision analysis: Steps for solving decision problems under linguistic information. Fuzzy Sets Syst. 2000, 115, 67–82. [Google Scholar] [CrossRef]
- Yang, Z.; Garg, H. Interaction power partitioned maclaurin symmetric mean operators under q-rung orthopair uncertain linguistic information. Int. J. Fuzzy Syst. 2022, 24, 1079–1097. [Google Scholar] [CrossRef]
- Wang, J.; Zhang, R.; Li, L.; Zhu, X.; Shang, X. A novel approach to multi-attribute group decision making based on q-rung orthopair uncertain linguistic information. J. Intell. Fuzzy Syst. 2019, 36, 5565–5581. [Google Scholar] [CrossRef]
- Wang, H.; Ullah, K. T-spherical uncertain linguistic MARCOS method based on generalized distance and Heronian mean for multi-attribute group decision-making with unknown weight information. Complex Intell. Syst. 2023, 9, 1837–1869. [Google Scholar] [CrossRef]
- Wang, J.q.; Yang, Y.; Li, L. Multi-criteria decision-making method based on single-valued neutrosophic linguistic Maclaurin symmetric mean operators. Neural Comput. Appl. 2018, 30, 1529–1547. [Google Scholar] [CrossRef]
- Wei, G.; Wei, C.; Wang, J.; Gao, H.; Wei, Y. Some q-rung orthopair fuzzy maclaurin symmetric mean operators and their applications to potential evaluation of emerging technology commercialization. Int. J. Intell. Syst. 2019, 34, 50–81. [Google Scholar] [CrossRef]
- Akram, M.; Shahzadi, G.; Alcantud, J.C.R. Multi-attribute decision-making with q-rung picture fuzzy information. In Granular Computing; Springer: Berlin/Heidelberg, Germany, 2022; pp. 1–19. [Google Scholar]
- Liu, P.; Zhu, B.; Wang, P. A multi-attribute decision-making approach based on spherical fuzzy sets for Yunnan Baiyao’s R&D project selection problem. Int. J. Fuzzy Syst. 2019, 21, 2168–2191. [Google Scholar]
- He, J.; Wang, X.; Zhang, R.; Li, L. Some q-rung picture fuzzy Dombi Hamy Mean operators with their application to project assessment. Mathematics 2019, 7, 468. [Google Scholar] [CrossRef]

| Abbreviation | Full Name |
|---|---|
| MAGDM | multi-attribute group decision-making |
| FSs | fuzzy sets |
| IFSs | intuitionistic fuzzy sets |
| PyFSs | Pythagorean fuzzy sets |
| PFSs | picture fuzzy sets |
| q-ROFs | q-rung orthopair fuzzy sets |
| q-ROULSs | q-rung orthopair uncertain linguistic sets |
| q-RPULSs | q-rung picture uncertain linguistic sets |
| q-RPFSs | q-rung picture fuzzy sets |
| ULVs | uncertain linguistic variables |
| MSM | Maclaurin symmetric mean |
| q-RPULMSM | q-rung picture uncertain linguistic Maclaurin symmetric mean |
| q-RPULWMSM | q-rung picture uncertain linguistic weighted Maclaurin symmetric mean |
| 2TLCq-RPFSs | 2-tuple linguistic complex q-rung picture fuzzy sets |
| LDULFPEWG | linear diophantine uncertain linguistic fuzzy power Einstein-weighted geometric |
| TSULWA | T-spherical uncertain linguistic weighted averaging |
| T-SFWGMSM | T-spherical fuzzy weighted geometric Maclaurin symmetric mean |
| q-RPFDHM | q-rung picture fuzzy dual Heronian mean |
| q-RPULA | q-rung picture uncertain linguistic averaging |
| PULMSM | picture uncertain linguistic Maclaurin symmetric mean |
| q-RPULBM | q-rung picture uncertain linguistic Bonferroni mean |
| SPULMSM | spherical picture uncertain linguistic Maclaurin symmetric mean |
| RAM | random access memory |
| <[s, ], (0.5, 0.4, 0.1)> | <[s, ], (0.8, 0.1, 0.1)> | <[s, ], (0.4, 0.3, 0.2)> | <[s, ], (0.1, 0.8, 0.1)> | |
| <[s, ], (0.7, 0.1, 0.1)> | <[s, ], (0.1, 0.7, 0.2)> | <[s, ], (0.1, 0.7, 0.2)> | <[s, ], (0.7, 0.1, 0.1)> | |
| <[s, ], (0.8, 0.1, 0.1)> | <[s, ], (0.1, 0.8, 0.1)> | <[s, ], (0.1, 0.8, 0.1)> | <[s, ], (0.6, 0.2, 0.1)> | |
| <[s, ], (0.7, 0.1, 0.1)> | <[s, ], (0.7, 0.2, 0.1)> | <[s, ], (0.1, 0.7, 0.1)> | <[s, ], (0.1, 0.8, 0.1)> |
Disclaimer/Publisher’s Note: The statements, opinions and data contained in all publications are solely those of the individual author(s) and contributor(s) and not of MDPI and/or the editor(s). MDPI and/or the editor(s) disclaim responsibility for any injury to people or property resulting from any ideas, methods, instructions or products referred to in the content. |
© 2023 by the authors. Licensee MDPI, Basel, Switzerland. This article is an open access article distributed under the terms and conditions of the Creative Commons Attribution (CC BY) license (https://creativecommons.org/licenses/by/4.0/).
Share and Cite
Sun, M.; Geng, Y.; Zhao, J. Multi-Attribute Group Decision-Making Methods Based on Entropy Weights with q-Rung Picture Uncertain Linguistic Fuzzy Information. Symmetry 2023, 15, 2027. https://doi.org/10.3390/sym15112027
Sun M, Geng Y, Zhao J. Multi-Attribute Group Decision-Making Methods Based on Entropy Weights with q-Rung Picture Uncertain Linguistic Fuzzy Information. Symmetry. 2023; 15(11):2027. https://doi.org/10.3390/sym15112027
Chicago/Turabian StyleSun, Mengran, Yushui Geng, and Jing Zhao. 2023. "Multi-Attribute Group Decision-Making Methods Based on Entropy Weights with q-Rung Picture Uncertain Linguistic Fuzzy Information" Symmetry 15, no. 11: 2027. https://doi.org/10.3390/sym15112027
APA StyleSun, M., Geng, Y., & Zhao, J. (2023). Multi-Attribute Group Decision-Making Methods Based on Entropy Weights with q-Rung Picture Uncertain Linguistic Fuzzy Information. Symmetry, 15(11), 2027. https://doi.org/10.3390/sym15112027

