A Note on Varying G and Λ in Chern–Simons Modified Gravity
Abstract
:1. Introduction
2. Formulism of CSMG Theory
3. HDE Model
4. MHRDE Model
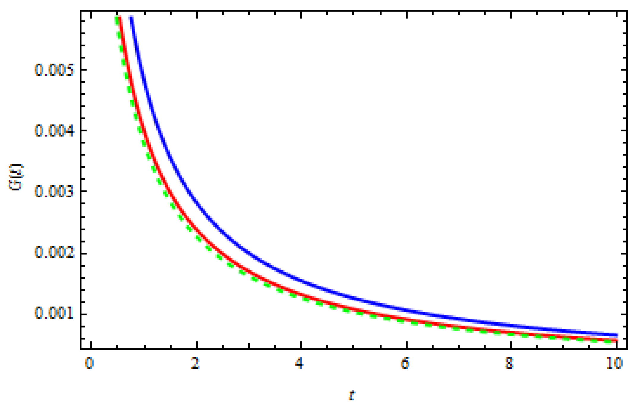
5. Numerical Results and Comparison with Other Models
6. Summary and Discussion
Author Contributions
Funding
Institutional Review Board Statement
Informed Consent Statement
Data Availability Statement
Conflicts of Interest
References
- Riess, A.G.; Filippenko, A.V.; Challis, P.; Clocchiatti, A.; Diercks, A.; Garnavich, P.M.; Gilliland, R.L.; Hogan, C.J.; Jha, S.; Kirshner, R.P.; et al. Observational evidence from supernovae for an accelerating universe and a cosmological constant. Astron. J. 1998, 116, 1009. [Google Scholar] [CrossRef] [Green Version]
- Perlmutter, S.; Aldering, G.; Goldhaber, G.; Knop, R.A.; Nugent, P.; Castro, P.G.; Deustua, S.; Fabbro, S.; Goobar, A.; Groom, D.E.; et al. Measurements of Ω and Λ from 42 high-redshift supernovae. Astrophys. J. 1999, 517, 565–586. [Google Scholar] [CrossRef]
- Jackiw, R.; Pi, S.Y. Chern-Simons modification of general relativity. Phys. Rev. D 2003, 68, 104012. [Google Scholar] [CrossRef] [Green Version]
- Alexander, S.; Yunes, N. Chern-Simons modified general relativity. Phys. Rep. 2009, 480, 1–55. [Google Scholar] [CrossRef] [Green Version]
- Smith, T.L.; Erickcek, A.L.; Caldwell, R.R.; Kamionkowski, M. Effects of Chern-Simons gravity on bodies orbiting the Earth. Phys. Rev. D 2008, 77, 024015. [Google Scholar] [CrossRef] [Green Version]
- Li, M. A model of holographic dark energy. Phys. Lett. B 2004, 603, 1–5. [Google Scholar] [CrossRef]
- Sheykhi, A. Holographic Scalar Fields Models of Dark Energy. Phys. Rev. D 2011, 84, 107302. [Google Scholar] [CrossRef] [Green Version]
- Hu, B.; Ling, Y. Interacting dark energy, holographic principle and coincidence problem. Phys. Rev. D 2006, 73, 123510. [Google Scholar] [CrossRef] [Green Version]
- Ma, Y.Z.; Gong, Y.; Chen, X. Features of holographic dark energy under the combined cosmological constraints. Eur. Phys. J. C 2009, 60, 303. [Google Scholar] [CrossRef] [Green Version]
- Hsu, S.D.H. Entropy bounds and dark energy. Phys. Lett. B 2004, 594, 13–16. [Google Scholar] [CrossRef] [Green Version]
- Wei, H.; Zhang, S.N. Age Problem in the Holographic Dark Energy Model. Phys. Rev. D 2007, 76, 063003. [Google Scholar] [CrossRef] [Green Version]
- Gao, C.; Wu, F.; Chen, X.; Shen, Y.-G. Holographic dark energy model from Ricci scalar curvature. Phys. Rev. D 2009, 79, 043511. [Google Scholar] [CrossRef] [Green Version]
- Granda, L.N.; Oliveros, A. Infrared cut-off proposal for the holographic density. Phys. Lett. B 2008, 669, 275–277. [Google Scholar] [CrossRef] [Green Version]
- Granda, L.N.; Oliveros, A. New infrared cut-off for the holographic scalar fields models of dark energy. Phys. Lett. B 2009, 671, 199–202. [Google Scholar] [CrossRef] [Green Version]
- Karami, K.; Fehri, J. New holographic scalar field models of dark energy in non-flat universe. Phys. Lett. B 2010, 684, 61–68. [Google Scholar] [CrossRef] [Green Version]
- Wang, S.; Wang, Y.; Li, M. Holographic Dark Energy. Phys. Rep. 2017, 696, 1–57. [Google Scholar] [CrossRef] [Green Version]
- ťHooft, G. Dimensional reduction in quantum gravity. arXiv 1993, arXiv:gr-qc/9310026. [Google Scholar]
- Nojiri, S.; Odintsov, S.D. Covariant generalized holographic dark energy and accelerating universe. Eur. Phys. J. C 2017, 77, 528. [Google Scholar] [CrossRef]
- Nojiri, S.; Odintsov, S.D.; Saridakis, E.N. Modified cosmology from extended entropy with varying exponent. Eur. Phys. J. C 2019, 79, 242. [Google Scholar] [CrossRef]
- Nojiri, S.; Odintsov, S.D.; Saridakis, E.N. Holographic inflation. Phys. Lett. B 2019, 797, 134829. [Google Scholar] [CrossRef]
- Nojiri, S.; Odintsov, S.D.; Oikonomou, V.K.; Paul, T. Unifying holographic inflation with holographic dark energy. Phys. Rev. D 2020, 102, 023450. [Google Scholar] [CrossRef]
- Nojiri, S.; Odintsov, S.D.; Paul, T. Different faces of generalized holographic dark energy. Symmetry 2021, 13, 928. [Google Scholar] [CrossRef]
- Cai, R.G.; Hu, B.; Zhan, Y. Holography, UV/IR relation, causal entropy bound, and dark energy. Commun. Theor. Phys. 2009, 51, 954. [Google Scholar]
- Silva, J.G.; Santos, A.F. Ricci dark energy in Chern–Simons modified gravity. Eur. Phys. J. C 2013, 73, 2500. [Google Scholar] [CrossRef]
- Amir, M.J.; Ali, S. Ricci dark dnergy of Amended FRW universe in Chern-Simon modified gravity. Int. J. Theor. Phys. 2015, 54, 1362. [Google Scholar] [CrossRef] [Green Version]
- Ali, S.; Amir, M.J. Cosmological analysis of modified holographic Ricci dark energy in Chern-Simons modified gravity. Adv. High Energy Phys. 2019, 2019, 3709472. [Google Scholar] [CrossRef]
- Amir, M.J.; Ali, S. A study of holographic dark energy models in Chern-Simon modified gravity. Int. J. Theor. Phys. 2016, 55, 5095–5105. [Google Scholar]
- Pasqua, A.; da Rocha, R.; Chattopadhyay, S. Holographic dark energy models and higher order generalizations in dynamical Chern-Simons modified gravity. Eur. Phys. J. C 2015, 75, 44. [Google Scholar] [CrossRef] [Green Version]
- Moradpour, H.; Moosavi, S.A.; Lobo, I.P.; Graa, J.P.M.; Jawad, A.; Salako, I.G. Thermodynamic approach to holographic dark energy and the Rényi entropy. Eur. Phys. J. C 2018, 78, 829. [Google Scholar] [CrossRef]
- Porfirio, P.J.; Fonseca-Neto, J.B.; Nascimento, J.R.; Petrov, A.Y. On the causality aspects of the dynamical Chern-Simons modified gravity. Phys. Rev. D 2016, 94, 104057. [Google Scholar] [CrossRef] [Green Version]
- Konno, K.; Matsuyama, T.; Asano, Y.; Tanda, S. Flat rotation curves in Chern-Simons modified gravity. Phys. Rev. D 2008, 78, 024037. [Google Scholar] [CrossRef] [Green Version]
- Guarrera, D.; Hariton, A.J. Papapetrou energy-momentum tensor for Chern-Simons modified gravity. Phys. Rev. D 2007, 76, 044011. [Google Scholar] [CrossRef] [Green Version]
- Nandi, K.K.; Kizirgulov, I.R.; Mikolaychuk, O.V.; Mikolaychuk, N.P.; Potapov, A.A. Quantum phase shift in Chern-Simons modified gravity. Phys. Rev. D 2009, 79, 083006. [Google Scholar] [CrossRef] [Green Version]
- Ray, S.; Mukhopadhyay, U.; Choudhury, S.B.D. Dark energy models with a time-dependent gravitational constant. Int. J. Mod. Phys. D 2007, 16, 1791. [Google Scholar] [CrossRef] [Green Version]
- Sarfraz, A.; Saddique, M. Time Dependent Gravitational Constant in Chern Simons Modified Gravity. Iran. J. Phys. Res. 2021, 21, 3. [Google Scholar]
- Alfedeel, A.H.A.; Abebe, A.; Gubara, H.M. A generalized solution of Bianchi type-V models with time-dependent G and Λ. Universe 2018, 4, 83. [Google Scholar] [CrossRef] [Green Version]
- Alfedeel, A.H.A.; Abebe, A. Bianchi type-V solutions with varying and: The general case. Int. J. Geom. Methods Mod. Phys. 2020, 17, 2050076. [Google Scholar] [CrossRef]
- Cohen, A.G.; Kaplan, D.B.; Nelson, A.E. Effective field theory, black holes, and the cosmological constant. Phys. Rev. Lett. 1999, 82, 4971–4974. [Google Scholar] [CrossRef] [Green Version]
- Bartelmann, M. Gravitational lensing. Class. Quantum Grav. 2010, 27, 233001. [Google Scholar] [CrossRef] [Green Version]
- Kujat, J.; Angela, M.; Robert, L.; Scherrer, J.; Weinberg, H.D. Prospects for determining the equation of state of the dark energy: What can be learned from multiple observables? Astrophys. J. 2002, 572, 1. [Google Scholar] [CrossRef] [Green Version]
- Knop, R.A.; Aldering, G.; Amanullah, R.; Astier, P.; Blanc, G.; Burns, M.S.; Conley, A.; Deustua, S.E.; Doi, M.; Ellis, R.; et al. New constraints on ΩM, ΩΛ, and ω from an independent set of 11 high-redshift supernovae observed with the Hubble Space Telescope. Astrophys. J. 2003, 598, 102. [Google Scholar] [CrossRef] [Green Version]
- Tegmark, M.; Blanton, M.; Strauss, M.; Hoyle, F.; Schlegel, D.; Scoccimarro, R.; Vogeley, M.; Weinberg, D.; Zehavi, I.; Berlind, A.; et al. The 3D power spectrum of galaxies from the SDSS. Astrophys. J. 2004, 606, 70. [Google Scholar]
- Addazi, A. Holographic naturalness and cosmological relaxation. arXiv 2020, arXiv:2004.07988. [Google Scholar]
- Rahaman, A. A critical density cosmological model with varying gravitational and cosmological “Constants”. Gen. Relativ. Gravit. 1990, 22, 655–663. [Google Scholar] [CrossRef]
- Štefančić, H. Nonlinear density response and higher order correlation. Phys. Lett. B 2004, 595, 9. [Google Scholar] [CrossRef]
- Guenther, D.B.; Krauss, L.M.; Demarque, P. The age of globular clusters in light of hipparcos: Resolving the age problem? Astrophys. J. 1998, 2, 871. [Google Scholar] [CrossRef] [Green Version]
- Garcaa-Berro, E.; Isern, J. Astronomical measurements and constraints on the variability of fundamental constants. Astron. Astrophys. Rev. 2007, 14, 113–170. [Google Scholar] [CrossRef]
- Damour, T.; Gibbons, G.W.; Taylor, J.H. Equation of state and the maximum mass of neutron stars. Phys. Rev. Lett. 1988, 61, 1151. [Google Scholar] [CrossRef]
- Biesiada, M.; Malec, B. A new white dwarf constraints on the rate of chage of gravitational constant. Mon. Not. R. Astron. Soc. 2004, 350, 644–648. [Google Scholar] [CrossRef] [Green Version]
- Štefančić, H. Phantom appearance of non-phantom matter. Eur. Phys. J. C 2004, 36, 523–527. [Google Scholar] [CrossRef]
- Zhang, X.; Wu, F.Q. Constraints on holographic dark energy from type Ia supernova observations. Phys. Rev. D 2005, 72, 043524. [Google Scholar] [CrossRef] [Green Version]
- Gaztanaga, E.; Berro, E.G.; Isern, J.; Bravo, E.; Dominguez, I. Bounds on the possible evolution of the gravitational constant from cosmological type-Ia supernovae. Phys. Rev. D 2001, 65, 023506. [Google Scholar] [CrossRef] [Green Version]
- Ray, S.; Khlopov, M.; Mukhopadhyay, U.; Pratim Ghosh, P. Phenomenology of Lambda-CDM model: A possibility of accelerating Universe with positive pressure. Int. J. Theor. Phys. 2011, 50, 939. [Google Scholar] [CrossRef] [Green Version]
- Belinchón, J.A. Cosmological models with ‘some’ variable constants. Astrophys. Space Sci. 2002, 281, 765–775. [Google Scholar] [CrossRef]








Publisher’s Note: MDPI stays neutral with regard to jurisdictional claims in published maps and institutional affiliations. |
© 2022 by the authors. Licensee MDPI, Basel, Switzerland. This article is an open access article distributed under the terms and conditions of the Creative Commons Attribution (CC BY) license (https://creativecommons.org/licenses/by/4.0/).
Share and Cite
Ali, S.; Saif, M.; Khan, K.A.; Shah, N.A.; Weera, W. A Note on Varying G and Λ in Chern–Simons Modified Gravity. Symmetry 2022, 14, 1430. https://doi.org/10.3390/sym14071430
Ali S, Saif M, Khan KA, Shah NA, Weera W. A Note on Varying G and Λ in Chern–Simons Modified Gravity. Symmetry. 2022; 14(7):1430. https://doi.org/10.3390/sym14071430
Chicago/Turabian StyleAli, Sarfraz, Maryam Saif, Khuram Ali Khan, Nehad Ali Shah, and Wajaree Weera. 2022. "A Note on Varying G and Λ in Chern–Simons Modified Gravity" Symmetry 14, no. 7: 1430. https://doi.org/10.3390/sym14071430
APA StyleAli, S., Saif, M., Khan, K. A., Shah, N. A., & Weera, W. (2022). A Note on Varying G and Λ in Chern–Simons Modified Gravity. Symmetry, 14(7), 1430. https://doi.org/10.3390/sym14071430

