Quasi-Reflective Chaotic Mutant Whale Swarm Optimization Fused with Operators of Fish Aggregating Device
Abstract
:1. Introduction
2. Whale Optimization Algorithm
- (1)
- Prey encirclement stage
- (2)
- Prey hunting stage
- (3)
- Prey search stage
3. Improved Whale Optimization Algorithm
3.1. Quasi-Reflection-Based Learning
3.2. Logistic Chaos Mapping
3.3. Introduction of Mutation Operations for Vortex Effects in FADs
3.4. Convergence Factors for Linear Differential Decrement and Nonlinear Segmentation
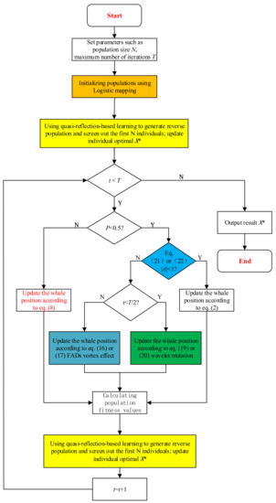
3.5. Algorithm Flowchart and Pseudo-Code
| Algorithm 1 the proposed algorithm (QNWOA) |
| 1: Input: The swarm size N, maximum number of iteration T. |
| 2: Output: Initialize the random swarm (i = 1, 2…, N); Generating species group according to logistic chaos and calculate fitness Quasi—reflex learning generates inverse swarm and calculate fitness The first N are selected in new swarm and the optimal individual was updated |
| 3: While (t < T) do |
| 4: Update l, P, r, variation rate r1, and influence probability FADs; Update a, A, C by Equation (21) or (22) |
| 5: if (P < 0.5) |
| 6: if (|A| ≥ 1) |
| 7: if (t < T/2) |
| 8: if (t < r1) |
| 9: Update location by Equation (19) or (20). |
| 10: else Update location by Equation (10). |
| 11: end if |
| 12: else if location by Equation (16) or (17). |
| 13: end if |
| 14: else if (|A| < 1) |
| 15: Update location by Equation (2). |
| 16: end if |
| 17: else if (P ≥ 0.5) |
| 18: Update location by Equation (8). |
| 19: end if |
| 20: Calculate the N individual fitness value of the current swarm; 21: Quasi—reflex learning generates inverse swarm and calculate fitness. 22: The first N was selected in new swarm and the optimal individual was updated. 23: End while |
| 24: Return |
4. Experimental Results and Analysis
4.1. Experimental Design
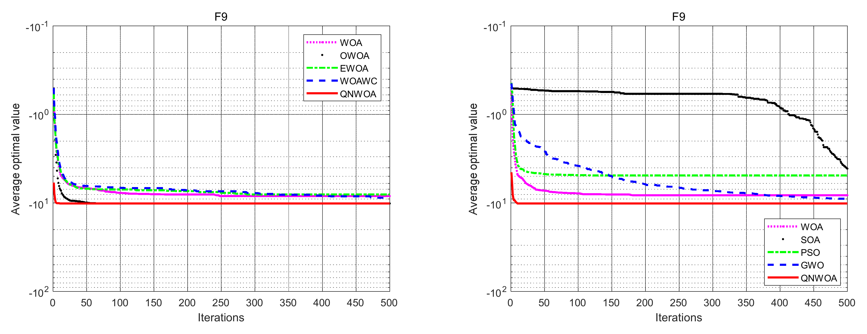
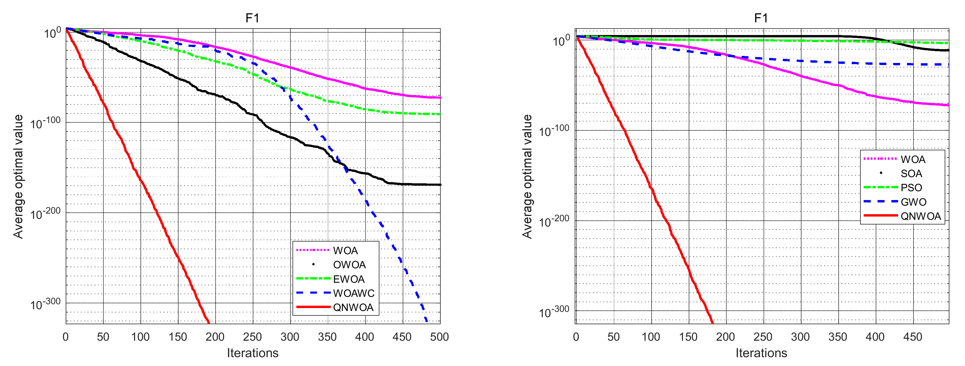
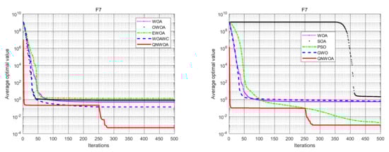
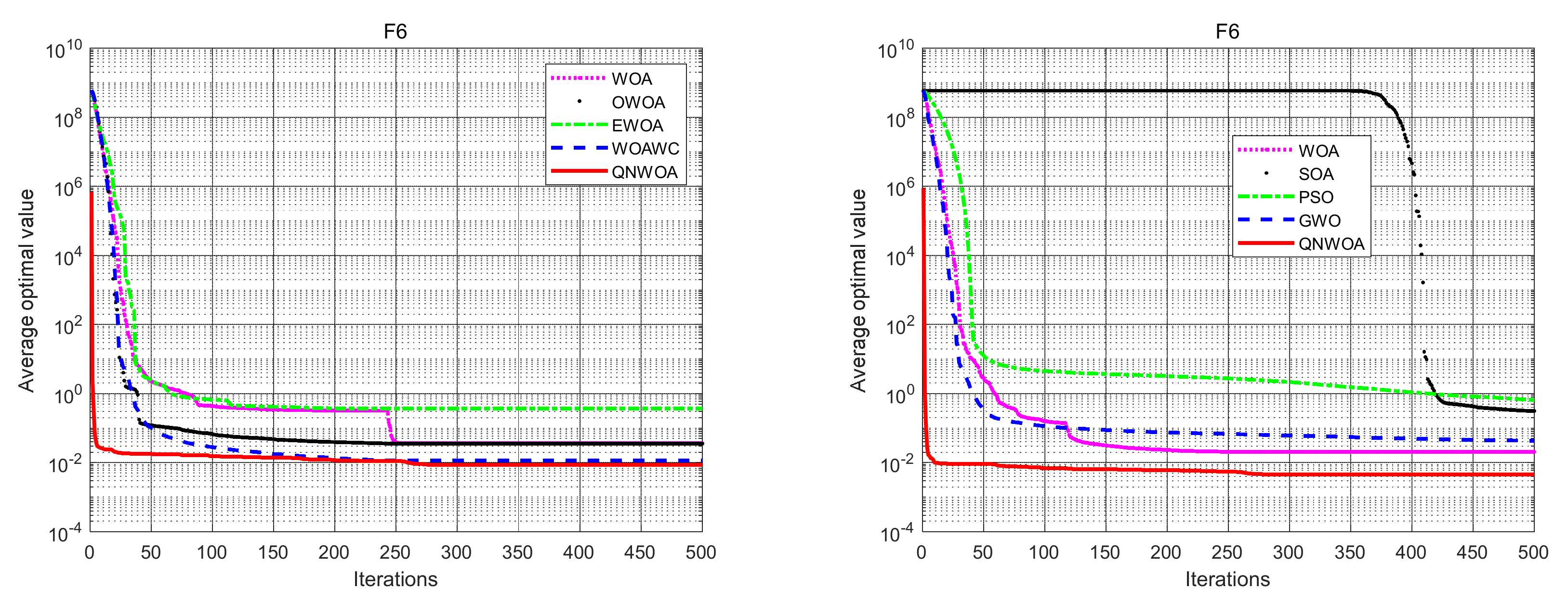
4.2. Analysis of Experimental Test Results
5. Conclusions
Author Contributions
Funding
Conflicts of Interest
References
- Kumar, R.; Singha, R.; Ashfaqa, H.; Singh, S.K.; Badoni, M. Power system stability enhancement by damping and control of Sub-synchronous torsional oscillations using Whale optimization algorithm based Type-2 wind turbines. ISA Trans. 2021, 108, 240–256. [Google Scholar] [CrossRef] [PubMed]
- Mafarja, M.M.; Mirjalili, S. Hybrid whale optimization algorithm with simulated annealing for feature selection. Neurocomputing 2017, 260, 302–312. [Google Scholar] [CrossRef]
- Alameer Zakaria Mohamed, A.E.; Ewees, A.A.; Ye, H.; Jianhua, Z. Forecasting gold price fluctuations using improved multilayer perceptron neural network and whale optimization algorithm. Resour. Policy 2019, 61, 250–260. [Google Scholar] [CrossRef]
- Deepa, R.; Revathi, V. Enhancing Whale Optimization Algorithm with Levy Flight for coverage optimization in wireless sensor networks. Comput. Electr. Eng. 2021, 94, 107359. [Google Scholar] [CrossRef]
- Petrović, M.Z.; Miljković, Z.; Jokić, A. A novel methodology for optimal single mobile robot scheduling using whale optimization algorithm. Appl. Soft Comput. 2019, 81, 105520. [Google Scholar] [CrossRef]
- Huang, X.; Wang, R.; Zhao, X.; Hu, K. Aero-engine performance optimization based on whale optimization algorithm. In Proceedings of the 2017 36th Chinese Control Conference (CCC), Dalian, China, 26–28 July 2017; pp. 11437–11441. [Google Scholar]
- Aala, K.; Vamsi, K.R.; Venkata, L.N. A combinatorial social group whale optimization algorithm for numerical and engineering optimization problems. Appl. Soft Comput. 2021, 99, 106903. [Google Scholar] [CrossRef]
- Zhou, Y.; Ling, Y.; Luo, Q. Lévy Flight Trajectory-Based Whale Optimization Algorithm for Global Optimization. IEEE Access 2017, 5, 6168–6186. [Google Scholar]
- Guo, Z.Z.; Wang, P.; Ma, Y.F.; Qi, W.; Chang-qing, G. Whale algorithm based on adaptive weight and Cauchy mutation. Microelectron. Comput. 2017, 34, 20–24. [Google Scholar]
- Chakraborty, S.; Sharma, S.; Saha, A.K.; Chakraborty, S. SHADE–WOA: A metaheuristic algorithm for global optimization. Appl. Soft Comput. 2021, 113, 107866. [Google Scholar] [CrossRef]
- Xu, H.; Zhang, M.D.; Wang, Y.R.; Song, T.T.; Fan, Y. Hybrid strategy to improve whale optimization algorithm. Comput. Eng. Des. 2020, 41, 12–19. [Google Scholar]
- Liu, M.; Yao, X.; Li, Y. Hybrid whale optimization algorithm enhanced with Lévy flight and differential evolution for job shop scheduling problems. Appl. Soft Comput. 2020, 87, 105954. [Google Scholar] [CrossRef]
- Li, S.Y.; Ju, C.X.; Ding, H.Q. Whale optimization algorithm based on iterative mapping and nonlinear fitting. J. Chongqing Univ. 2021. Available online: https://kns.cnki.net/kcms/detail/50.1044.n.20210812.1732.002.html (accessed on 10 January 2022).
- Zhao, Y.; Peng, Z.R. Whale Optimization Algorithm with Chaotic Maps and Its Application in Finite Element Model Updating. J. Lanzhou Jiao Tong Univ. 2021, 40, 39–46. (In Chinese) [Google Scholar]
- Oliva, D.; El Aziz, M.A.; Hassanien, A.E. Parameter estimation of photovoltaic cells using an improved chaotic whale optimization algorithm. Appl. Energy 2017, 200, 141–154. [Google Scholar] [CrossRef]
- Abdel-Basset, M.; Chang, V.; Mohamed, R. HSMA_WOA: A hybrid novel Slime mould algorithm with whale optimization algorithm for tackling the image segmentation problem of chest X-ray images. Appl. Soft Comput. 2020, 95, 106642. [Google Scholar] [CrossRef]
- Su, S.B.; Zhao, W.; Wang, C.S. Parallel swarm intelligent motion planning with energy-balanced for multirobot in obstacles environment. Wirel Commun. Mob. Com. 2021, 32, 8902328. [Google Scholar]
- Vijaya Lakshmi, A.; Mohanaiah, P. WOA-TLBO: Whale optimization algorithm with Teaching- learning-based optimization for global optimization and facial emotion recognition. Appl. Soft Comput. 2021, 110, 107623. [Google Scholar] [CrossRef]
- Ul Hassan, N.; Bangyal, W.H.; Ali Khan, M.S.; Nisar, K.; Ag. Ibrahim, A.A.; Rawat, D.B. Improved Opposition-Based Particle Swarm Optimization Algorithm for Global Optimization. Symmetry 2021, 13, 2280. [Google Scholar] [CrossRef]
- Pervaiz, S.; Bangyal, W.H.; Ashraf, A.; Kashif, N.; Reazul, H.M.; Ag. Asri, A.I.; Chowdhry, B.S.; Waqas, R.; Joel, J.P.C.R.; Richard, E.; et al. Comparative research directions of population initialization techniques using pso algorithm. Intell. Autom. Soft Comput. 2022, 32, 1427–1444. [Google Scholar] [CrossRef]
- Bangyal, W.H.; Hameed, A.; Ahmad, J.; Nisar, K.; Haque, M.R.; Asri, A.; Ibrahim, A.; Rodrigues, J.J.P.C.; Khan, M.A.; Rawat, D.B.; et al. New Modified Controlled Bat Algorithm for Numerical Optimization Problem. Comput. Mater. Contin. 2021, 70, 2241–2259. [Google Scholar] [CrossRef]
- Raja, M.; Dhanasekaran, S.; Vasudevan, V. Opposition Based Joint Grey Wolf-Whale Optimization Algorithm Based Attribute Based Encryption in Secure Wireless Communication. Wirel. Pers. Commun. 2021, 121, 1–21. [Google Scholar] [CrossRef]
- Ewees, A.A.; Abd Elaziz, M.; Houssein, E.H. Improved Grasshopper Optimization Algorithm using Opposition-based Learning. Expert Syst. Appl. 2018, 112, 156–172. [Google Scholar] [CrossRef]
- Jian, X.Z.; Weng, Z.Y. A logistic chaotic JAYA algorithm for parameters identification of photovoltaic cell and module models. Optik 2020, 203, 164041. [Google Scholar] [CrossRef]
- Faramarzi, A.; Heidarinejad, M.; Mirjalili, S.; Gandomi, A.H. Marine Predators Algorithm: A nature-inspired meta heuristic. Expert Syst. Appl. 2020, 152, 113377. [Google Scholar] [CrossRef]
- Su, S.B.; Guo, H.F.; Tian, H.M.; Wu, G. A novel pattern clustering algorithm based on particle swarm optimization joint adaptive wavelet neural network model. Mobile Netw. Appl. 2017, 22, 692–701. [Google Scholar] [CrossRef]













| No. | Formula | Dim | Range | Optimal Value |
|---|---|---|---|---|
| F1 | 30 | [−100, 100] | 0 | |
| F2 | 30 | [−100, 100] | 0 | |
| F3 | 30 | [−1.28, 1.28] | 0 | |
| F4 | 30 | [−5.12, 5.12] | 0 | |
| F5 | 30 | [−32, 32] | 0 | |
| F6 | 30 | [−50, 50] | 0 | |
| F7 | 30 | [−50, 50] | 0 | |
| F8 | 4 | [−5, 5] | 0.0003 | |
| F9 | 4 | [0, 10] | −10.1532 |
| Maximum number of iterations T | 500 |
| Number of swarms N | 30 |
| Number of runs | 30 |
| QNWOA Mutation rate α | 0.1 |
| μ | 46,850,000 |
| λ | −3.103 |
| ρ | −0.1976 |
| β | 4 |
| No. | Algorithm | |||||
|---|---|---|---|---|---|---|
| WOA | OWOA | EWOA | WOAWC | QNWOA | ||
| F1 | Best | 9.9137 × 10−86 | 1.3067 × 10−244 | 2.7715 × 10−124 | 0 | 0 |
| Mean | 4.6344 × 10−73 | 1.4789 × 10−169 | 2.1114 × 10−91 | 0 | 0 | |
| SD | 2.5241 × 10−72 | 0 | 1.1564 × 10−90 | 0 | 0 | |
| F2 | Best | 1.7473 | 0.22051 | 2.5734 × 10−24 | 3.4581 × 10−204 | 0 |
| Mean | 47.3422 | 76.0267 | 3.2752 × 10−15 | 1.9033 × 10−182 | 0 | |
| SD | 28.2177 | 17.6122 | 1.0942 × 10−14 | 0 | 0 | |
| F3 | Best | 0.0001083 | 8.9531 × 10−6 | 9.9806 × 10−5 | 8.8107 × 10−6 | 3.3573 × 10−6 |
| Mean | 0.0034336 | 0.00035576 | 0.0051922 | 0.00013845 | 6.9352 × 10−5 | |
| SD | 0.0032397 | 0.000539 | 0.0057851 | 8.5724 × 10−5 | 6.7198 × 10−5 | |
| F4 | Best | 0 | 0 | 0 | 0 | 0 |
| Mean | 0 | 0 | 15.7555 | 0 | 0 | |
| SD | 0 | 0 | 41.2958 | 0 | 0 | |
| F5 | Best | 8.8818 × 10−16 | 8.8818 × 10−16 | 8.8818 × 10−16 | 8.8818 × 10−16 | 8.8818 × 10−16 |
| Mean | 3.9672 × 10−15 | 3.0198 × 10−15 | 3.3751 × 10−15 | 8.8818 × 10−16 | 8.8818 × 10−16 | |
| SD | 2.5945 × 10−15 | 2.2079 × 10−15 | 1.6559 × 10−15 | 0 | 0 | |
| F6 | Best | 0.0084862 | 0.011174 | 0.061662 | 0.0034545 | 1.1773 × 10−20 |
| Mean | 0.036696 | 0.0357 | 0.36672 | 0.011456 | 0.0086561 | |
| SD | 0.044194 | 0.019212 | 0.28237 | 0.025047 | 0.020263 | |
| F7 | Best | 0.10767 | 0.24004 | 0.6611 | 0.071237 | 1.1285 × 10−18 |
| Mean | 0.51226 | 0.83157 | 1.3322 | 0.13458 | 0.00049852 | |
| SD | 0.30266 | 0.29615 | 0.34059 | 0.04074 | 0.0010646 | |
| F8 | Best | 0.00030762 | 0.00030827 | 0.00031749 | 0.00030871 | 0.00030756 |
| Mean | 0.00063911 | 0.00070656 | 0.0019246 | 0.00049698 | 0.00033584 | |
| SD | 0.00047147 | 0.00044626 | 0.0041292 | 0.00019152 | 6.4589 × 10−5 | |
| F9 | Best | −10.1515 | −10.1532 | −10.1532 | −10.1511 | −10.1532 |
| Mean | −8.3563 | −10.1527 | −8.0397 | −8.7354 | −10.1532 | |
| SD | 2.5867 | 0.00072348 | 2.8988 | 2.2751 | 5.4746 × 10−5 | |
| No. | Algorithm | |||||
|---|---|---|---|---|---|---|
| WOA | SOA | PSO | GWO | QNWOA | ||
| F1 | Best | 1.1605 × 10−85 | 5.6494 × 10−15 | 6.2393 × 10−5 | 1.2139 × 10−29 | 0 |
| Mean | 5.56 × 10−73 | 3.4144 × 10−12 | 0.00043896 | 7.8984 × 10−28 | 0 | |
| SD | 2.2092 × 10−72 | 8.3955 × 10−12 | 0.00034267 | 1.7267 × 10−27 | 0 | |
| F2 | Best | 3.9921 | 5.4184 × 10−5 | 0.2385 | 4.2405 × 10−8 | 0 |
| Mean | 48.4683 | 0.0038117 | 0.35914 | 7.0301 × 10−7 | 0 | |
| SD | 28.5727 | 0.0057043 | 0.11779 | 6.3454 × 10−7 | 0 | |
| F3 | Best | 5.6855 × 10−5 | 0.00036337 | 0.067248 | 0.00061349 | 3.4638 × 10−6 |
| Mean | 0.0028777 | 0.003037 | 0.11449 | 0.0017964 | 7.3138×10−5 | |
| SD | 0.0028102 | 0.0022382 | 0.042168 | 0.00086993 | 8.1288×10−5 | |
| F4 | Best | 0 | 3.979 × 10−13 | 16.9228 | 0 | 0 |
| Mean | 0 | 1.0798 | 47.642 | 3.0001 | 0 | |
| SD | 0 | 3.3776 | 13.9832 | 4.178 | 0 | |
| F5 | Best | 8.8818 × 10−16 | 19.9581 | 0.0049207 | 6.839 × 10−14 | 8.8818 × 10−16 |
| Mean | 3.9672 × 10−15 | 19.9609 | 0.012974 | 1.0167 × 10−13 | 8.8818 × 10−16 | |
| SD | 2.5945 × 10−15 | 0.0012602 | 0.0056487 | 1.8079 × 10−14 | 0 | |
| F6 | Best | 0.0072029 | 0.15078 | 1.4541×10−5 | 0.019941 | 5.1833×10−24 |
| Mean | 0.020625 | 0.31326 | 0.65821 | 0.043437 | 0.0045909 | |
| SD | 0.012054 | 0.14127 | 0.14127 | 0.017322 | 0.012509 | |
| F7 | Best | 0.17038 | 1.7962 | 1.0661 × 10−5 | 0.10076 | 4.9255 × 10−18 |
| Mean | 0.5566 | 2.0746 | 0.0019401 | 0.62787 | 0.0010112 | |
| SD | 0.19806 | 0.16968 | 0.004153 | 0.24273 | 0.0044074 | |
| F8 | Best | 0.00030808 | 0.00031441 | 0.00030749 | 0.0003075 | 0.00030755 |
| Mean | 0.00069231 | 0.0011808 | 0.0029492 | 0.0038868 | 0.00031558 | |
| SD | 0.00051019 | 0.00020275 | 0.010759 | 0.007502 | 8.4307 × 10−6 | |
| F9 | Best | −10.152 | −10.1283 | −10.1532 | −10.1531 | −10.1532 |
| Mean | −8.202 | −4.0799 | −4.8943 | −8.9708 | −10.1531 | |
| SD | 2.8621 | 4.6169 | 3.0995 | 2.1763 | 8.9997 × 10−5 | |
Publisher’s Note: MDPI stays neutral with regard to jurisdictional claims in published maps and institutional affiliations. |
© 2022 by the authors. Licensee MDPI, Basel, Switzerland. This article is an open access article distributed under the terms and conditions of the Creative Commons Attribution (CC BY) license (https://creativecommons.org/licenses/by/4.0/).
Share and Cite
Su, S.; He, C.; Xu, L. Quasi-Reflective Chaotic Mutant Whale Swarm Optimization Fused with Operators of Fish Aggregating Device. Symmetry 2022, 14, 829. https://doi.org/10.3390/sym14040829
Su S, He C, Xu L. Quasi-Reflective Chaotic Mutant Whale Swarm Optimization Fused with Operators of Fish Aggregating Device. Symmetry. 2022; 14(4):829. https://doi.org/10.3390/sym14040829
Chicago/Turabian StyleSu, Shoubao, Chao He, and Liukai Xu. 2022. "Quasi-Reflective Chaotic Mutant Whale Swarm Optimization Fused with Operators of Fish Aggregating Device" Symmetry 14, no. 4: 829. https://doi.org/10.3390/sym14040829
APA StyleSu, S., He, C., & Xu, L. (2022). Quasi-Reflective Chaotic Mutant Whale Swarm Optimization Fused with Operators of Fish Aggregating Device. Symmetry, 14(4), 829. https://doi.org/10.3390/sym14040829

