Interpolating Scaling Functions Tau Method for Solving Space–Time Fractional Partial Differential Equations
Abstract
1. Introduction
2. Interpolating Scaling Functions
2.1. The Operational Matrix of Derivative
2.2. Operational Matrix of Fractional Derivative
- Case (1):
- . In this case, which includes elements below the main diagonal, we have
- Case (2):
- . This case consists of those elements that lie on the diagonal. To evaluate the integrals in this case, using the beta function B, we obtainwhere is the hypergeometric function and is determined by
- Case (3):
- . The components of this case lie above the main diagonal and are calculated in reference [1] as follows.where .
3. Tau Method
Convergence Analysis
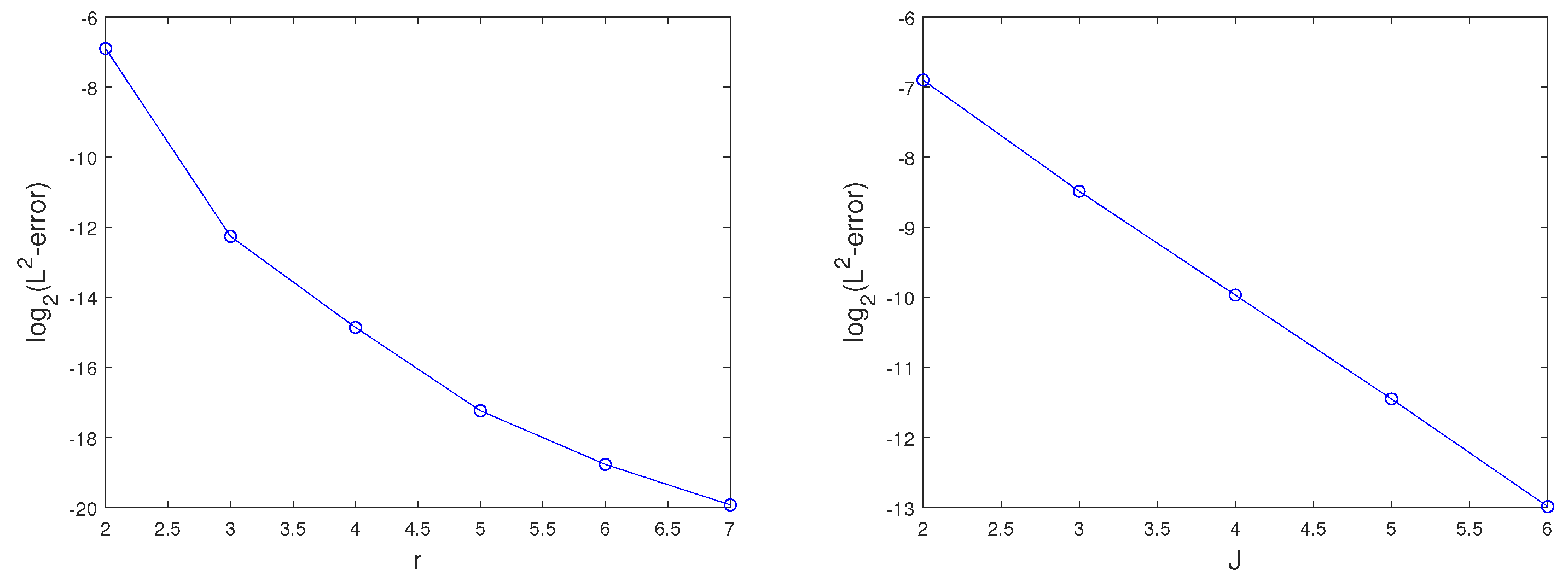
4. Numerical Experiments
5. Conclusions
Author Contributions
Funding
Data Availability Statement
Conflicts of Interest
Abbreviations
| STFPDEs | Space–time fractional differential equations |
| ISFs | Interpolating scaling functions |
| FDE | Fractional differential equations |
| Cfd | Caputo fractional derivative |
| MRA | Multi-resolution analysis |
References
- Asadzadeh, M.; Saray, B.N. On a multiwavelet spectral element method for integral equation of a generalized Cauchy problem. BIT Numer. Math. 2022, 1–34. [Google Scholar] [CrossRef]
- Kilbas, A.; Srivastava, H.M.; Trujillo, J.J. Theory and applications of fractional differential Equations (24). In Theory and Applications of Fractional Differential Equations; Elsevier B.V.: Amsterdam, The Netherlands, 2006. [Google Scholar]
- Su, L.; Wang, W.; Xu, Q. Finite difference methods for fractional dispersion equations. Appl. Math. Comput. 2010, 216, 3329–3334. [Google Scholar] [CrossRef]
- Podlubny, I. Fractional Differential Equations; Academic Press: New York, NY, USA, 1999. [Google Scholar]
- Lakestani, L.; Dehghan, M.; Iroust-Pakchin, S. The construction of operational matrix of fractional derivatives using B-spline functions. Commun. Nonlinear Sci. 2012, 17, 1149–1162. [Google Scholar] [CrossRef]
- Mokhtary, P.; Ghoreishi, F.; Srivastavac, H.M. The Müntz-Legendre Tau method for fractional differential equations. Math. Comput. Simul. 2022, 194, 210–235. [Google Scholar] [CrossRef]
- Odibat, Z.; Momani, S.; Xu, H. A reliable algorithm of homotopy analysis method for solving nonlinear fractional differential equations. Appl. Math. Model. 2010, 34, 593–600. [Google Scholar] [CrossRef]
- Duan, J.S.; Rach, R.; Baleanu, D.; Wazwaz, A.M. A review of the Adomian decomposition method and its applications to fractional differential equations. Commun. Frac. Calc. 2012, 3, 73–99. [Google Scholar]
- Lin, Y.; Xu, C. Finite difference/spectral approximations for the time-fractional diffusion equation. J. Comput. Phys. 2007, 255, 1533–1552. [Google Scholar] [CrossRef]
- Saadatmandi, A.; Dehghan, M.; Azizi, M.R. The Sinc–Legendre collocation method for a class of fractional convection–diffusion equations with variable coefficients. Commun. Nonlinear Sci. Numer. Simul. 2012, 17, 4125–4136. [Google Scholar] [CrossRef]
- Odibat, Z.; Momani, S. A generalized differential transform method for linear partial differential equations of fractional order. Appl. Math. Lett. 2008, 21, 194–199. [Google Scholar] [CrossRef]
- Rida, S.Z.; El-Sayed, A.M.A.; Arafa, A.A.M. On the solutions of time-fractional reaction–diffusion equations. Nonlinear Sci. Numer. Simulat. 2010, 15, 3847–3854. [Google Scholar] [CrossRef]
- Chen, Y.; Wu, Y.; Cui, Y.; Wang, Z.; Jin, D. Wavelet method for a class of fractional convection–diffusion equation with variable coefficients. J. Comput. Sci. 2010, 1, 146–149. [Google Scholar] [CrossRef]
- Ray, S.S. Analytical solution for the space fractional diffusion equation by two-step adomian decomposition method. Commun. Nonlinear Sci. Numer. Simul. 2009, 14, 1295–1306. [Google Scholar]
- Saadatmandi, A.; Dehghan, M. A tau approach for solution of the space fractional diffusion equation. Comput. Math. Appl. 2011, 62, 1135–1142. [Google Scholar] [CrossRef]
- Dehghan, M.; Yousefi, S.A.; Lotfi, A. The use of He’s variational iteration method for solving the telegraph and fractional telegraph equations. Int. J. Numer. Biomed. Eng. 2011, 27, 219–231. [Google Scholar] [CrossRef]
- Dehghan, M.; Manafian, J.; Saadatmandi, A. Solving nonlinear fractional partial differential equations using the homotopy analysis method. Numer. Partial Differ. Equ. 2010, 26, 448–479. [Google Scholar] [CrossRef]
- Jiang, Y.; Ma, J. High–order finite element methods for time–fractional partial differential equations. J. Comput. Appl. Math. 2011, 235, 3285–3290. [Google Scholar] [CrossRef]
- Alpert, B.; Beylkin, G.; Coifman, R.R.; Rokhlin, V. Wavelet-like bases for the fast solution of second-kind integral equations. SIAM J. Sci. Stat. Comput. 1993, 14, 159–184. [Google Scholar] [CrossRef]
- Seyedi, S.H.; Saray, B.N.; Ramazani, A. On the multiscale simulation of squeezing nanofluid flow by a highprecision scheme. Powder Technol. 2018, 340, 264–273. [Google Scholar] [CrossRef]
- Saray, B.N. Abel’s integral operator: Sparse representation based on multiwavelets. BIT Numer. Math. 2021, 61, 587–606. [Google Scholar] [CrossRef]
- Saray, B.N. Sparse multiscale representation of Galerkin method for solving linear-mixed Volterra-Fredholm integral equations. Math. Methods Appl. Sci. 2020, 43, 2601–2614. [Google Scholar] [CrossRef]
- Saray, B.N.; Lakestani, M.; Dehghan, M. On the sparse multiscale representation of 2-D Burgers equations by an efficient algorithm based on multiwavelets. Numer. Meth. Part. Differ. Equ. 2021. [Google Scholar] [CrossRef]
- Afarideh, A.; Dastmalchi Saei, F.; Lakestani, M.; Saray, B.N. Pseudospectral method for solving fractional Sturm-Liouville problem using Chebyshev cardinal functions. Phys. Scr. 2021, 96, 125267. [Google Scholar] [CrossRef]




| B-Spline Method [5] | Proposed Method | |||||
|---|---|---|---|---|---|---|
| 3 | 4 | 5 | 3 | |||
| r | J | |||||
|---|---|---|---|---|---|---|
| 3 | 2 | |||||
| 3 | ||||||
| 5 | 2 | |||||
| 3 |
| r | J | |||||
|---|---|---|---|---|---|---|
| 3 | 2 | |||||
| 3 | ||||||
| 5 | 2 | |||||
| 3 |
Publisher’s Note: MDPI stays neutral with regard to jurisdictional claims in published maps and institutional affiliations. |
© 2022 by the authors. Licensee MDPI, Basel, Switzerland. This article is an open access article distributed under the terms and conditions of the Creative Commons Attribution (CC BY) license (https://creativecommons.org/licenses/by/4.0/).
Share and Cite
Bin Jebreen, H.; Cattani, C. Interpolating Scaling Functions Tau Method for Solving Space–Time Fractional Partial Differential Equations. Symmetry 2022, 14, 2463. https://doi.org/10.3390/sym14112463
Bin Jebreen H, Cattani C. Interpolating Scaling Functions Tau Method for Solving Space–Time Fractional Partial Differential Equations. Symmetry. 2022; 14(11):2463. https://doi.org/10.3390/sym14112463
Chicago/Turabian StyleBin Jebreen, Haifa, and Carlo Cattani. 2022. "Interpolating Scaling Functions Tau Method for Solving Space–Time Fractional Partial Differential Equations" Symmetry 14, no. 11: 2463. https://doi.org/10.3390/sym14112463
APA StyleBin Jebreen, H., & Cattani, C. (2022). Interpolating Scaling Functions Tau Method for Solving Space–Time Fractional Partial Differential Equations. Symmetry, 14(11), 2463. https://doi.org/10.3390/sym14112463

