Abstract
Given an integral commutative residuated lattices , its full twist-product can be endowed with two binary operations ⊙ and ⇒ introduced formerly by M. Busaniche and R. Cignoli as well as by C. Tsinakis and A. M. Wille such that it becomes a commutative residuated lattice. For every we define a certain subset of . We characterize when is a sublattice of the full twist-product . In this case together with some natural antitone involution becomes a pseudo-Kleene lattice. If is distributive then becomes a Kleene lattice. We present sufficient conditions for being a subalgebra of and thus for ⊙ and ⇒ being a pair of adjoint operations on . Finally, we introduce another pair ⊙ and ⇒ of adjoint operations on the full twist-product of a bounded commutative residuated lattice such that the resulting algebra is a bounded commutative residuated lattice satisfying the double negation law, and we investigate when is closed under these new operations.
Keywords:
full twist-product; residuated lattice; Kleene lattice; pseudo-Kleene lattice; double negation law AMS Subject Classification:
06D30; 03G10; 03G25; 03G47
1. Introduction
Kleene lattices were introduced by J. A. Kalman ([1]) (under a different name) as a special kind of De Morgan lattices that serves as an algebraic axiomatization of a certain propositional logic satisfying the double negation law but not necessarily the excluded middle law. If the underlying lattice is not distributive, such lattices are called pseudo-Kleene (see e.g., [2]). It is a question if certain binary operations can be introduced in a Kleene or pseudo-Kleene lattice such that they form an adjoint pair. To solve this problem, we apply an approach using the full twist-product construction and another construction extending a distributive lattice to a Kleene one.
Having a residuated lattice , M. Busaniche and R. Cignoli ([3]) as well as C. Tsinakis and A. M. Wille ([4]) introduced binary operations ⊙ and ⇒ on the full twist-product to be converted into a residuated lattice . It is known that if is a distributive lattice with an antitone involution, and then is a Kleene lattice. If is not distributive then the situation is different.
Our aim is to combine both of these approaches and hence ask for several questions as follows:
- When is a sublattice of the full twist-product , also in the case of a non-distributive lattice ?
- When is closed under operations ⊙ and ⇒ mentioned above?
- When can be equipped with these operations forming an adjoint pair?
- Can we define the operations ⊙ and ⇒ in a way different from that of [3] or [4] to obtain an integral residuated lattice on the full twist-product ?
We answer these questions in our paper by giving sufficient and, in some cases, also necessary conditions under which we get a positive solution. Moreover, we present examples showing how our constructions work.
2. Preliminaries
We recall several concepts that will be used throughout the paper. Moreover, we recall some results already published on which our present study is based.
Let be a poset. An antitone involution on is a unary operation on P satisfying
- (i)
- implies ,
- (ii)
for all . A distributive lattice having an antitone involution is called a De Morgan lattice or a De Morgan algebra.
Definition 1.
A commutative residuated lattice is an algebra of type such that
- (i)
- is a lattice,
- (ii)
- is a commutative monoid,
- (iii)
- for all , is equivalent to (adjointness property).
is called integral if 1 is the top element of the lattice . A commutative residuated lattice with 0 is an algebra of type such that is a commutative residuated lattice and 0 is the bottom element of . Let be a commutative residuated lattice with 0. Define for all . is
- called a bounded commutative residuated lattice if 1 is the top element of ,
- said to satisfy the double negation law if it satisfies the identity , i.e.,.
We say that the operations · and → form an adjoint pair if they satisfy the adjointness (iii) of Definition 1.
The following properties of integral commutative residuated lattices are well-known (cf. e.g., [5]).
Proposition 1.
Let be an integral commutative residuated lattice.
Then the following hold for all :
- (i)
- implies ,
- (ii)
- ,
- (iii)
- ,
- (iv)
- ,
- (v)
- if and only if ,
- (vi)
- implies ,
- (vii)
- implies ,
- (viii)
- ,
- (ix)
- .
Let be a lattice. By the full twist-product of is meant the lattice where ⊔ and ⊓ are defined as follows:
for all . Hence if and only if both and . Assume now that is an integral commutative residuated lattice. In Theorem 3.1 in [3] which is a particular case of Corollary 3.6 in [4], Busaniche and Cignoli introduced two additional binary operations ⊙ and ⇒ on its full twist-product as follows:
for all . They showed that is again a commutative residuated lattice, i.e., ⊙ and ⇒ form an adjoint pair. For the convenience of the reader we provide a proof since it is not explicitly contained in [3,4].
Theorem 1.
Let be an integral commutative residuated lattice and ⊙ and ⇒ defined by (1) and (2) , respectively. Then is a commutative residuated lattice.
Proof.
Let .
- (i)
- It is easy to see that is a lattice.
- (ii)
- We prove that is a commutative monoid. Because of (iii), (v), (viii) and (ix) of Proposition 1 we have
- (iii)
- Now we prove the adjointness property. The following are equivalent:
□
It is worth noticing that the operations ⊙ and ⇒ defined above are not independent. Namely one can be expressed by the other by using the antitone involution defined by . Namely,
Moreover, note that the commutative residuated lattice as defined above is not integral since the top element of the full twist-product is different from the neutral element of the monoid .
The following concept was introduced in [2].
A pseudo-Kleene lattice is an algebra of type such that the following hold for all :
- (i)
- is a lattice,
- (ii)
- is an antitone involution on ,
- (iii)
- .
(Here and in the rest of the paper ≤ denotes the induced order of the lattice .) If, moreover, is distributive then is called a Kleene lattice.
3. A Construction of Pseudo-Kleene Lattices in the Full Twist-Product
Let be a lattice and its full twist-product. It is easy to see that is distributive if and only if so is . The following construction was introduced for distributive lattices in [6] and generalized for posets by the authors in [7]: Let and consider the following subset of :
Since our paper [7] is devoted to posets and not to lattices, we are going to show that if is a sublattice of then where the unary operation on is defined by for all is a pseudo-Kleene lattice.
Theorem 2.
Let be a lattice and , assume that is a sublattice of and put for all . Then
- (i)
- is a pseudo-Kleene lattice,
- (ii)
- the mapping is an embedding of into ,
- (iii)
- is distributive if and only if so is .
Proof.
Let and .
- (i)
- The following are equivalent:Further, we have . Thus is an antitone involution on . Moreover,proving that is a pseudo-Kleene lattice.
- (ii)
- Since we have if and only if , it is evident.
- (iii)
- This can be easily checked.
□
In general, need not be a sublattice of .
Example 1.
Consider the lattice depicted in Figure 1:
Figure 1.
The lattice .
Then , but since . This shows that is not a sublattice of the full twist-product of .
We can give a necessary and sufficient condition for being a sublattice of .
Theorem 3.
Let be a lattice and . Then is a sublattice of if and only if the following condition holds for all :
Proof.
Let .
The following are equivalent:
Moreover, the following are equivalent:
Finally, the following are equivalent:
□
Corollary 1.
Let be a distributive lattice and . Then is a sublattice of and where the antitone involution is given by for all is a Kleene lattice.
Proof.
If and
then
The rest of proof follows by Theorem 3. □
The following example shows a distributive lattice having an element a such that is a sublattice of the full twist-product .
Example 2.
Consider the lattice visualized in Figure 2:
Figure 2.
The four-element chain.
If one defines binary operations · and → on L by
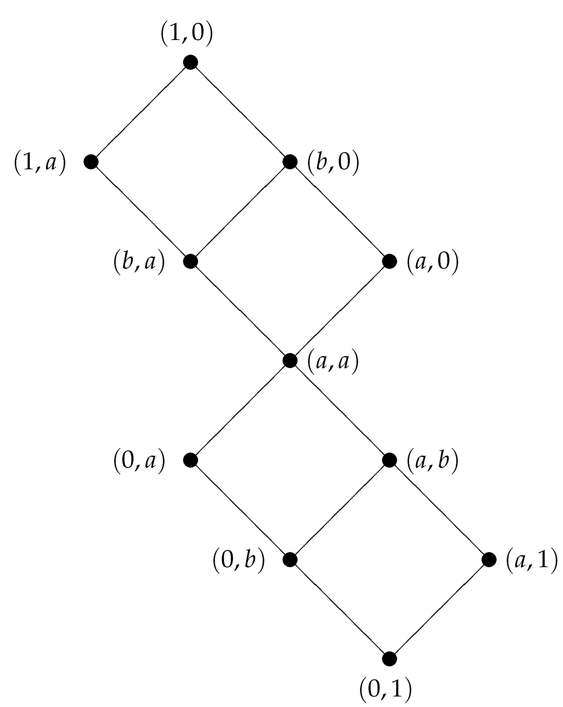
then is a distributive integral commutative residuated lattice. With respect to the binary operations ⊙ and ⇒ defined by (1) and (2), respectively, is a bounded commutative residuated lattice. According to Corollary 1, is a sublattice if . The Hasse diagram of is depicted in Figure 3.
Figure 3.
The lattice .
In the following, a special role is played by the lattices , all elements of which are comparable with . We can characterize them as follows.
Theorem 4.
Let be a lattice and . Then the following are equivalent:
- (i)
- (ii)
- (iii)
- Every element of L is comparable with a and a is ∨-irreducible and ∧-irreducible.
If this is the case then is a sublattice of .
Proof.
Let .
(i) and (ii) are equivalent since .
(i) ⇒ (iii):
Since or we have or . If then would imply and , a contradiction. Hence a is ∨-irreducible. If then would imply and , a contradiction. Hence a is ∧-irreducible.
(iii) ⇒ (i):
Let . Then .
If then is comparable with .
If then is comparable with .
is impossible because of .
is impossible because of .
If then .
If then .
Now assume that (ii) holds and let .
If then
If then
If then
If then
Hence is a sublattice of . □
Example 3.
We can see that the lattice and its element a from Example 2 satisfy the conditions of Theorem 4 (iii); hence, all elements of are comparable with the element , see Figure 3.
4. Adjoint Pairs in
Since the element of does not belong to unless , we cannot expect that will be a commutative residuated lattice with respect to operations ⊙ and ⇒ defined by (1) and (2), respectively. On the other hand, it would be important to know when is closed with respect to ⊙ and ⇒ because then they form an adjoint pair. Hence, if the pseudo-Kleene lattice represents a certain logic where ⊙ is conjunction and ⇒ is implication then from the trivial inequality
we infer by adjointness
in other words, the propositional value of y is at least as high as the propositional value of the conjunction of and x. This means that this logic satisfies Modus Ponens in the fuzzy modification; hence, this pseudo-Kleene logic enables deduction.
Now we are ready to state and prove one of our main results.
Theorem 5.
Let be an integral commutative residuated lattice and a an idempotent (with respect to ·) ∨-irreducible and ∧-irreducible element of L which is comparable with every element of L and put . Then is a subalgebra of and hence ⊙ and ⇒ form an adjoint pair if and only if the following two conditions hold for all :
Proof.
Let . According to Theorem 4,
and we have that is a sublattice of . Since is closed with respect to , it is closed with respect to ⇒ if it is closed with respect to ⊙. Hence, we need only to check when is closed with respect to ⊙.
- (i)
- Assume .Because of (ii) and (iv) of Proposition 1 we have
- (ii)
- Assume .Because of (ii) of Proposition 1 we have .If then is comparable with .If then is comparable withif and only if .
- (iii)
- Assume .Because of the commutativity of ⊙ this case reduces to the previous one.
- (iv)
- Assume .Because of (i) of Proposition 1 we have .If then is comparable with .If then is comparable withif and only if .
Hence is a subalgebra of if and only if the following statements hold:
- (a)
- and imply .
- (b)
- and imply .
Because of (i) and (vii) of Proposition 1, (a) is equivalent to the following statements:
Moreover, because of (ii), (iv) and (vii) of Proposition 1, (b) is equivalent to the following statements:
□
Corollary 2.
Let be an integral distributive commutative residuated lattice and with and assume that every element of is comparable with . Then where for all is a Kleene lattice and ⊙ and ⇒ form an adjoint pair if and only if (3) and (4) hold.
Example 4.
Consider the lattice with element a from Example 2. One can easily check that satisfies the conditions of Theorem 5, and hence is a subalgebra of .
Lemma 1.
Let be a distributive commutative residuated lattice and . Then is a distributive sublattice of the full twist-product closed with respect to ⊙ (and hence also with respect to ⇒) if and only if for all
Proof.
According to Theorem 2 and Corollary 1, is a distributive sublattice of . Let and put , , and . Then the following are equivalent:
□
Corollary 3.
Let be a distributive bounded commutative residuated lattice and a an atom of . Then is a distributive sublattice of the full twist-product closed with respect to ⊙ (and hence also with respect to ⇒) if and only if for all either (i) or (ii) hold:
- (i)
- ,
- (ii)
- and or .
Proof.
Let and put , , and . According to Lemma 1, is a distributive sublattice of the full twist-product and is equivalent to and . Now implies . Using the fact that a is an atom of we see that the following are equivalent:
Analogously, is equivalent to or . Finally, the following are equivalent:
□
Analogously as in Corollary 3, we can consider the operation ⇒ instead of ⊙ and prove a similar result.
Lemma 2.
Let be a distributive bounded commutative residuated lattice and a an atom of . Then is a distributive sublattice of the full twist-product closed with respect to ⇒(and hence also with respect to ⊙) if and only if for all either (i) or (ii) hold:
- (i)
- ,
- (ii)
- and or .
Proof.
Let and put , , and . According to Theorem 2 and Corollary 1, is a distributive sublattice of the full twist-product . Now the following are equivalent:
(that is equivalent to or follows like in the proof of Corollary 3). □
Example 5.
Consider the lattice shown in Figure 4:
Figure 4.
A distributive six-element lattice.
According to Corollary 1, is a sublattice of the full twist-product . The Hasse diagram of is depicted in Figure 5.
Figure 5.
The lattice .
Define an antitone involution on and binary operations · and → on L by
and
for all . Then is an integral commutative residuated lattice and for all . Hence there holds the double negation law. Since a is neither idempotent with respect to · nor meet-irreducible nor comparable with all elements of L, we cannot apply Theorem 5. However, since is distributive, a is atom of and conditions (i) and (ii) of Corollary 3 are satisfied, is closed with respect to ⊙ and hence also with respect to ⇒.
If denotes the lattice from Example 5 then , but
since . This shows that is not closed with respect to ⊙ (and hence also not with respect to ⇒).
If satisfies the double negation law then, because of (vi) of Proposition 1, is an antitone involution on . Two elements a and b of L are said to be orthogonal to each other (shortly, ) if . If satisfies the double negation law then this is equivalent to . is said to satisfy the double negation law for orthogonal elements if for all with where for all .
Theorem 6.
Let be a bounded commutative residuated lattice satisfying the double negation law and . Then the full twist-product is a commutative residuated lattice with zero-element satisfying the double negation law for orthogonal elements.
Proof.
If and then and hence
□
5. An Alternative Construction of Adjoint Operations
In this section we show that the operations ⊙ and ⇒ on the full twist-product can be defined also in a way different from (1) and (2) such that becomes a bounded commutative residuated lattice. We formulate it as follows.
Theorem 7.
Let be a bounded commutative residuated lattice satisfying the double negation law and define for all and
for all . Then is a bounded commutative residuated lattice satisfying the double negation law.
Proof.
Let . Obviously, is a bounded lattice. We have
Moreover, the following are equivalent:
Finally, we have
□
Remark 1.
Let us note that under the assumptions of Theorem 7, the antitone involution in the full twist-product as well as in can be derived in a natural way by since
Remark 2.
It is worth noticing that the case when the operations ⊙ and ⇒ are defined by (5) and (6), respectively, has an interpretation e.g., in MV-algebras. Namely, an MV-algebra is an algebra of type where is a commutative monoid, ¬ satisfies the identity and ⊕ and ¬ are related by the Łukasiewicz axiom
Then becomes a distributive lattice where
for all . MV-algebras serve as an algebraic semantics of the many-valued Łukasiewicz logics, ⊕ is interpreted as disjunction and → defined by for all as implication. If we put for all then and forms a bounded commutative residuated lattice satisfying the double negation law. If we now define ⊙ and ⇒ on the full twist-product by (5) and (6), respectively, we obtain
In fact, the lattice from Example 5 is an MV-algebra where and for all .
It was shown in [2] for Kleene lattices and in [7] for pseudo-Kleene lattices that there exists at most one element a of L satisfying . If such an element exists in a lattice with an antitone involution, we can prove the following result.
Theorem 8.
Let be a lattice with an antitone involution and with , assume that is a sublattice of and for all . Then is a pseudo-Kleene lattice if and only if has this property.
Proof.
Let and . We have as explained in Remark 1. If is a pseudo-Kleene lattice then and hence
i.e., showing that is a pseudo-Kleene lattice. Conversely, assume to be a pseudo-Kleene lattice. Then whence , i.e., which shows . Hence is closed with respect to . Finally, we have
showing that is a pseudo-Kleene lattice. □
Our next aim is to show when is closed under the operation ⊙ defined by (5). We prove the following.
Theorem 9.
Let be a commutative residuated lattice with an antitone involution, let be idempotent with respect to ·, ∨-irreducible and ∧-irreducible, assume and define ⊙ by (5). Then is closed with respect to ⊙.
Proof.
Let . We have
According to Theorem 4,
In the following we often use (i) and (ii) of Proposition 1.
- (i)
- Assume .We have and every one of the following statements implies the next one:This shows .
- (ii)
- Assume .Then .
- (iii)
- Assume .Then and hence whence from which we conclude . Because of we have . Together we obtain .
□
Unfortunately, is not closed under ⇒ defined by (6) provided L in non-trivial, i.e., if it has more than one element.
Theorem 10.
Let be a bounded commutative residuated lattice with an antitone involution and and put for all . Then is closed with respect to ⇒ if and only if .
Proof.
Assume to be closed with respect to ⇒. Since we have
whence and therefore , i.e., . □
Author Contributions
The authors contributed equally to this manuscript, both authors have read and agreed to the published version of the manuscript.
Funding
Support of the research by the Austrian Science Fund (FWF), project I 4579-N, and the Czech Science Foundation (GAČR), project 20-09869L, entitled “The many facets of orthomodularity”, as well as by ÖAD, project CZ 02/2019, entitled “Function algebras and ordered structures related to logic and data fusion”, and, concerning the first author, by IGA, project PřF 2020 014, is gratefully acknowledged.
Institutional Review Board Statement
Not applicable.
Informed Consent Statement
Not applicable.
Data Availability Statement
Not applicable.
Acknowledgments
Open Access Funding by the Austrian Science Fund (FWF).
Conflicts of Interest
There are no conflict of interest.
References
- Kalman, J.A. Lattices with involution. Trans. Am. Math. Soc. 1958, 87, 485–491. [Google Scholar] [CrossRef]
- Chajda, I. A note on pseudo-Kleene algebras. Acta Univ. Palacki. Olomuc. Fac. Rerum Nat. Math. 2016, 55, 39–45. [Google Scholar]
- Busaniche, M.; Cignoli, R. The subvariety of commutative residuated lattices represented by twist-products. Algebra Univers. 2014, 71, 5–22. [Google Scholar] [CrossRef]
- Tsinakis, C.; Wille, A.M. Minimal varieties of involutive residuated lattices. Stud. Log. 2006, 83, 407–423. [Google Scholar] [CrossRef]
- Bělohlávek, R. Fuzzy Relational Systems. Foundations and Principles; Springer: New York, NY, USA, 2002; ISBN 9781461351689. [Google Scholar]
- Cignoli, R. Injective De Morgan and Kleene algebras. Proc. Am. Math. Soc. 1975, 47, 269–278. [Google Scholar] [CrossRef]
- Chajda, I.; Länger, H. Kleene posets and pseudo-Kleene posets. arXiv 2020, arXiv:2006.04417. [Google Scholar]
Publisher’s Note: MDPI stays neutral with regard to jurisdictional claims in published maps and institutional affiliations. |
© 2021 by the authors. Licensee MDPI, Basel, Switzerland. This article is an open access article distributed under the terms and conditions of the Creative Commons Attribution (CC BY) license (http://creativecommons.org/licenses/by/4.0/).




