Performance Assessment of Cascade Control System with Non-Gaussian Disturbance Based on Minimum Entropy
Abstract
1. Introduction
2. Routinely MVC for Cascade Control System
2.1. Introduction of Cascade System
2.2. MVC Strategy of Cascade Control System
3. Minimum Entropy Control
3.1. Entropy Information Analysis
3.2. Minimum Entropy Based on EDA
- (1)
- Firstly, generate individuals as a seed by recursive extended least squares algorithm (RELS), where is the count of generation.
- (2)
- From the seed in generation, select R group individuals to calculate the mean value of residuals according to Equations (23)–(25). Remove those seeds which is less than the threshold value . Re-sampling to make the number of parameter space is not less than .
- (3)
- Add some seeds from the new parameter space and establish new probability model where the probability model can be expressed as,where the is the mean of lth generation parameter vector and is the variance of lth generation parameter vector .
- (4)
- Set and add N-R new parameter into space based on the probability model which is set upon step (3).
- (5)
- Repeat step (2) to step (5) until meeting the stopping criterion.
4. Simulation Case
4.1. Cascade Control System with Gaussian Disturbance
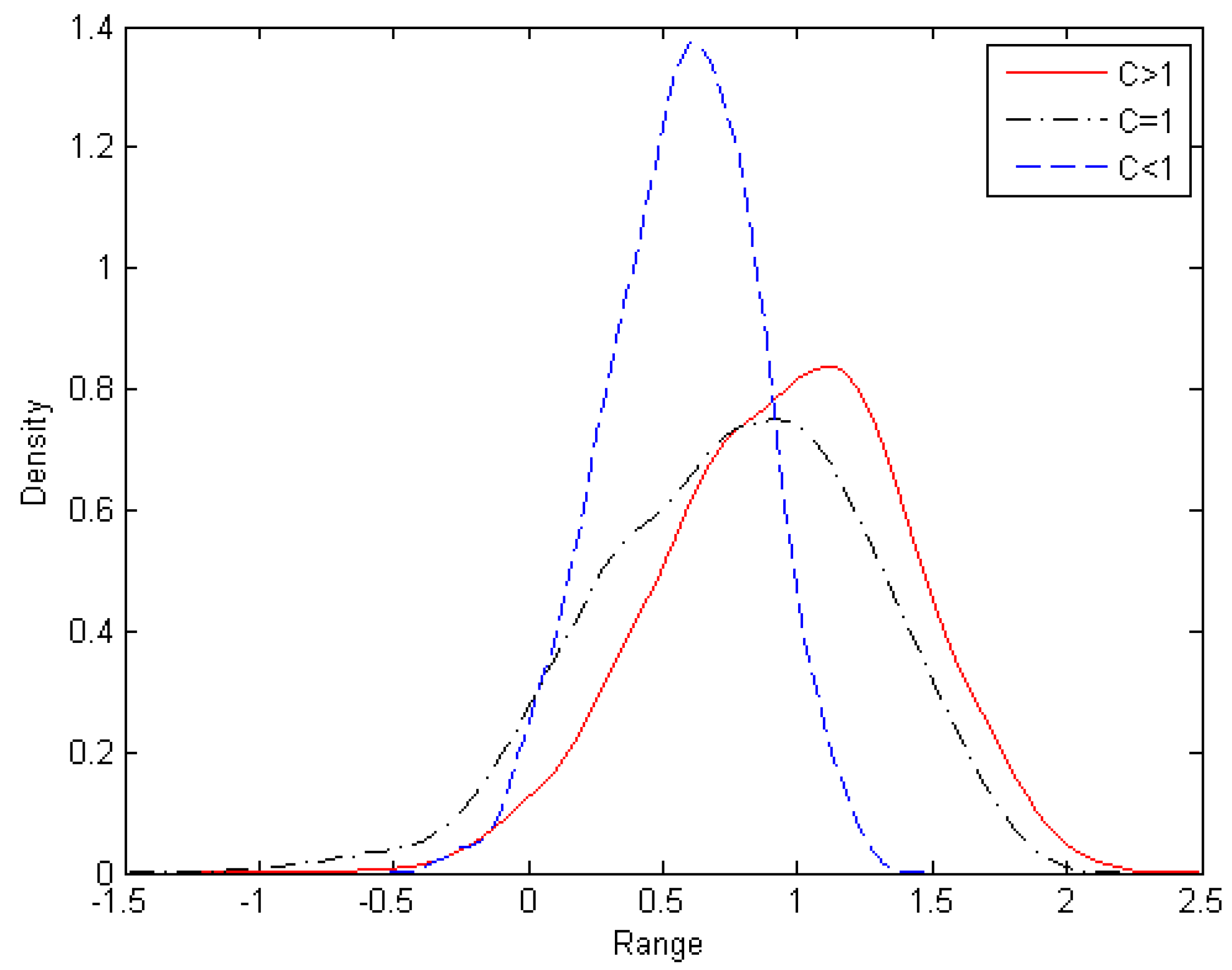
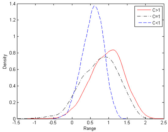
4.2. Cascade Control System with Non-Gaussian Disturbance
5. Conclusions
Author Contributions
Funding
Acknowledgments
Conflicts of Interest
References
- Moreno-Valenzuela, J.; Guzman-Guemez, J. Experimental evaluations of voltage regulators for a saturated boost DC-to-DC power converter. Trans. Inst. Meas. Control. 2016, 38, 327–337. [Google Scholar] [CrossRef]
- Moreno-Valenzuela, J.; González-Hernández, L. Operational space trajectory tracking control of robot manipulators endowed with a primary controller of synthetic joint velocity. ISA Trans. 2011, 50, 131–140. [Google Scholar] [CrossRef] [PubMed]
- Khamseh, S.A.; Sedigh, A.K.; Moshiri, B.; Fatehi, A. Control performance assessment based on sensor fusion techniques. Control Eng. Pract. 2016, 49, 14–28. [Google Scholar] [CrossRef]
- Ender, D.B. Process control performance: Not as good as you think. Control Eng. 1993, 40, 180–190. [Google Scholar]
- Venkatasubramanian, V.; Rengaswamy, R.; Kavuri, S.N.; Yin, K. A review of process fault detection and diagnosis: Part III: Process history based methods. Comput. Chem. Eng. 2003, 27, 327–346. [Google Scholar] [CrossRef]
- Harris, T.J. Assessment of control loop performance. Can. J. Chem. Eng. 1989, 67, 856–861. [Google Scholar] [CrossRef]
- Harris, T.J.; Boudreau, F.; MacGregor, J.F. Performance assessment of multi-variable feedback controllers. Automatica 1996, 32, 1505–1518. [Google Scholar] [CrossRef]
- Huang, B.; Shah, S.L. Performance Assessment of Non-Minimum Phase Systems. In Performance Assessment of Control Loops; Springer: London, UK, 1999. [Google Scholar]
- Srinivasan, B.; Spinner, T.; Rengaswamy, R. Control loop performance assessment using detrended fluctuation analysis (DFA). Automatica 2012, 48, 1359–1363. [Google Scholar] [CrossRef]
- Pillay, N.; Govender, P. A Data Driven Approach to Performance Assessment of PID Controllers for Set point Tracking. Daaam Int. Symp. Intell. Manuf. Autom. 2013, 69, 1130–1137. [Google Scholar]
- Sadasivarao, M.V.; Chidambaram, M. PID controller tuning of cascade control systems using genetic algorithm. J. Indian Inst. Sci. 2006, 86, 343–354. [Google Scholar]
- Yu, W.; Wilson, D.I.; Young, B.R. Control performance assessment in the presence of sampling jitter. Chem. Eng. Res. Des. 2012, 90, 129–137. [Google Scholar] [CrossRef]
- Ye, Y.; Wang, B.; Shao, M.; Zhang, Y. Polymerizer temperature cascade control system based on generalized predictive control. Phys. Procedia 2012, 24, 184–189. [Google Scholar]
- Yue, H.; Zhou, J.; Wang, H. Minimum entropy control of B-spline PDF systems with mean constraint. Automatica 2006, 42, 989–994. [Google Scholar] [CrossRef]
- Wang, H. Minimum entropy control of non-Gaussian dynamic stochastic systems. IEEE Trans. Autom. Control. 2002, 47, 398–403. [Google Scholar] [CrossRef]
- Wang, H. Bounded Dynamic Stochastic Systems: Modelling and Control; Springer: London, UK, 2000. [Google Scholar]
- Zhang, J.H.; Zhang, L.; Chen, J.; Xu, J.; Li, K. Performance assessment of cascade control loops with non-Gaussian disturbances using entropy information. Chem. Eng. Res. Des. 2015, 104, 68–80. [Google Scholar] [CrossRef]
- You, H.; Zhou, J.; Zhu, H.; Li, D. Performance assessment based on minimum entropy of feedback control loops. In Proceedings of the IEEE Data Driven Control and Learning Systems Conference, Chongqing, China, 26–27 May 2017. [Google Scholar]
- Zhou, J.L.; Jia, Y.Q.; Jiang, H.X.; Fan, S.Y. Non-Gaussian Systems Control Performance Assessment based on Rational Entropy. Entropy 2018, 20, 331. [Google Scholar] [CrossRef]
- Zhang, Q.; Wang, Y.; Lee, F.; Chen, Q.; Sun, Z. Improved Renyi Entropy Benchmark for Performance Assessment of Common Cascade Control System. IEEE Access. 2019, 7, 6796–6803. [Google Scholar] [CrossRef]
- Zhang, P.; Qin, G.; Wang, Y. Optimal Maintenance Decision Method for Urban Gas Pipelines Based on as Low as Reasonably Practicable Principle. Sustainability 2019, 11, 153. [Google Scholar] [CrossRef]
- Zhang, Q.; Zhou, A.; Jin, Y. RM-MEDA: A regularity model-based multi-objective estimation of distribution algorithm. IEEE Trans. Evol. Comput. 2008, 12, 41–63. [Google Scholar] [CrossRef]
- Shi, Y.; Fang, H. Kalman filter-based identification for systems with randomly missing measurements in a network environment. Int. J. Control. 2010, 83, 538–551. [Google Scholar] [CrossRef]
- Padhan, D.G.; Majhi, S. Modified smith predictor based cascade control of unstable time delay processes. ISA Trans. 2012, 51, 95–104. [Google Scholar] [CrossRef] [PubMed]
- Liu, Y.; Ding, F.; Shi, Y. An efficient hierarchical identification method for general dual-rate sampled-data systems. Automatica 2014, 50, 962–970. [Google Scholar] [CrossRef]
- Sagarna, R.; Arcuri, A.; Yao, X. Estimation of distribution algorithms for testing object oriented software. In Proceedings of the 2007 IEEE Congress on Evolutionary Computation, Singapore, 25–28 September 2007; pp. 438–444. [Google Scholar]
- Hauschild, M.; Pelikan, M. An introduction and survey of estimation of distribution algorithms. Swarm Evol. Comput. 2011, 1, 111–128. [Google Scholar] [CrossRef]
- Rao, M.; Chen, Y.M.; Vemuri, B.C.; Wang, F. Cumulative residual entropy: A new measure of information. IEEE Trans. Inform. Theory 2004, 50, 1220–1228. [Google Scholar] [CrossRef]
- Klir, G.J.; Smith, R.M. On measuring uncertainty and uncertainty based information: Recent developments. Ann. Mathemat. Artific. Intell. 2001, 32, 5–33. [Google Scholar] [CrossRef]
- Guo, L.; Yin, L.P.; Wang, H.; Chai, T.Y. Entropy optimization filtering for fault isolation of nonlinear non-Gaussian stochastic systems. IEEE Trans. Autom. Control. 2009, 54, 804–810. [Google Scholar]
- Zhou, J.L.; L, G.T.; Wang, H. Robust tracking controller design for non-Gaussian singular uncertainty stochastic distribution systems. Automatica 2014, 50, 1296–1303. [Google Scholar] [CrossRef]
- Caticha, A. Relative Entropy and Inductive Inference. Am. Inst. Phys. 2004, 707, 75–96. [Google Scholar]












| Index | Estimated Index | Theoretical Index |
|---|---|---|
| 0.7010 | 0.7291 | |
| 0.9562 | 0.9757 |
| Index | Estimated Index | Theoretical Index |
|---|---|---|
| 0.5290 | 0.6238 | |
| 0.8122 | 0.8212 |
© 2019 by the authors. Licensee MDPI, Basel, Switzerland. This article is an open access article distributed under the terms and conditions of the Creative Commons Attribution (CC BY) license (http://creativecommons.org/licenses/by/4.0/).
Share and Cite
Zhang, Q.; Wang, Y.-G.; Lee, F.-F.; Zhang, W.; Chen, Q. Performance Assessment of Cascade Control System with Non-Gaussian Disturbance Based on Minimum Entropy. Symmetry 2019, 11, 379. https://doi.org/10.3390/sym11030379
Zhang Q, Wang Y-G, Lee F-F, Zhang W, Chen Q. Performance Assessment of Cascade Control System with Non-Gaussian Disturbance Based on Minimum Entropy. Symmetry. 2019; 11(3):379. https://doi.org/10.3390/sym11030379
Chicago/Turabian StyleZhang, Qian, Ya-Gang Wang, Fei-Fei Lee, Wei Zhang, and Qiu Chen. 2019. "Performance Assessment of Cascade Control System with Non-Gaussian Disturbance Based on Minimum Entropy" Symmetry 11, no. 3: 379. https://doi.org/10.3390/sym11030379
APA StyleZhang, Q., Wang, Y.-G., Lee, F.-F., Zhang, W., & Chen, Q. (2019). Performance Assessment of Cascade Control System with Non-Gaussian Disturbance Based on Minimum Entropy. Symmetry, 11(3), 379. https://doi.org/10.3390/sym11030379

