Abstract
This paper concerns three relationship between the recently proposed cubic sets and finite state machines. The notions of cubic finite state machine (cubic FSM), a subsystem of cubic FSM and cartesian composition (direct product, P-(R-) union, and P-(R-) intersection) of two subsystems of cubic FSMs are introduced. We study the cartesian composition, direct product and union of two subsystems of cubic FSMs is a subsystem of a cubic FSM. We provide many examples on each case. We consider conditions for subsystem of cubic FSM to be both an internal cubic subsystem of cubic FSM and an external cubic subsystem of cubic FSM.
1. Introduction
Zadeh presented the idea of fuzzy subset of a set [1]. Fuzzy sets have been applied in disciplines including social sciences, automata theory, medical sciences, pattern recognition, engineering, robotics, statistics, artificial intelligence and decision making.
The authors introduced cubic fsm, cubic successor, cubic transformation semigroups and cubic subsystems in their work [2]. Dörfler [3] introduced new type of product which is called the “Cartesian composition” in his work. The concept of soft finite state machine is introduced in [4], in which the authors applied soft set theory to fsms. Recently, Jun introduced “intuitionistic ffsms” and “intuitionistic ftss”, as well as produced some interesting results (see [5,6,7,8]).
Jun, Kim and Yang introduced P-union and the P-intersection of internal cubic sets [9] and prove that the “P-union and the P-intersection of external cubic sets need not be external cubic sets, and the R-union and the R-intersection of internal (resp. external) cubic sets need not be internal (resp. external) cubic sets”. Jun, Lee and Kang studied Relations between cubic p-ideals (respectively, a-ideals and q-ideals) [10].
Hwang presented the concepts of fuzzy submachine, which are the generalized form of crisp submachine of a fuzzy finite state machine [11]. Finite state machines are also studied in terms of some generalized fuzzy sets, for instance bipolar fuzzy sets [12], N-fuzzy sets [13] and interval neutrosophic sets [14]. Kumbhojkar and Chaudhari [15] gave different ways of the construction of products of ffsms. The authors in [16] studied the concept of the “Cartesian composition of fuzzy finite state machines” and showed that fuzzyfinite state machines and their Cartesian composition share many structural properties. Algebraic techniques are very significant in the study of ffsms. Malik et al. [17,18,19] applied algebraic techniques to fuzzy automata based on Wee’s concept.
Liu, Mo, Qiu and Wang introduced seven ways of construction of products for “Mealy-type fuzzy finite state machines” [20]. The authors proved that the covering relationship is held in the product of factor machines.
In Section 2, we discuss basic definitions and results. In Section 3, we provide proofs of some results on cubic subsystem of finite state machines. In Section 4, we define some operations on subsystems of cubic finite state machines and some related results are provided. Finally, in Section 5, we discuss some results related with external cubic subsystems of cubic finite state machines.
2. Preliminaries
Definition 1.
[1] “A map A map is called a fuzzy set of X.”
An interval number is , where . Let denote the family of all closed subintervals of , i.e.,
We define the operations and in case of two elements in We consider two elements and in Then,
- (i)
- if and only if and ,
- (ii)
- if and only if and ,
- (iii)
- if and only if and ,
- (iv)
- ,
- (v)
It is obvious that () is a complete lattice with as its least element and as its greatest element. Let where We define
Definition 2.
[1] “An interval valued fuzzy set (briefly, IVF-set) on X is defined as
where , for all . Then, the ordinary fuzzy sets and are called a lower fuzzy set and an upper fuzzy set of , respectively. Let Then,
where ”
Definition 3.
[12] “Let X be a non-empty set. By a cubic set in X we mean a structure
in which is an IVF set in X and is a fuzzy set in X.”
Definition 4.
[12] “Let X be a non-empty set. A cubic set in X is said to be an internal cubic set (briefly, ICS) if
for all ”
Definition 5.
[12] “Let X be a non-empty set. A cubic set in X is said to be an external cubic set (briefly, ECS) if
for all ”
Definition 6.
[12] “For any where we define
- (a)
- (R-union)
- (b)
- (P-union)
- (c)
- (R-intersection)
- (d)
- (P-intersection)”
Definition 7.
[2] “A cubic finite state machine (cubic FSM, shortly) is a triple , where and X are finite non-empty sets, called the set of states and the set of input symbols, respectively, and is a cubic set in ”
“Let denote the set of all words of elements of X of finite length. Let denote the empty word in and denote the length of x for every ”
Definition 8.
[2] “Let be a cubic FSM. Define a cubic set in by
and
for all and ”
Lemma 1.
[2] “Let be a cubic FSM. Then,
for all and ”
3. Subsystems of Cubic Finite State Machines
Definition 9.
[2] “Let be a cubic FSM. Let be a cubic subset in Then, is called a cubic subsystem of if and only if
for all and ”
If the cubic subsystem of is then we simply write for
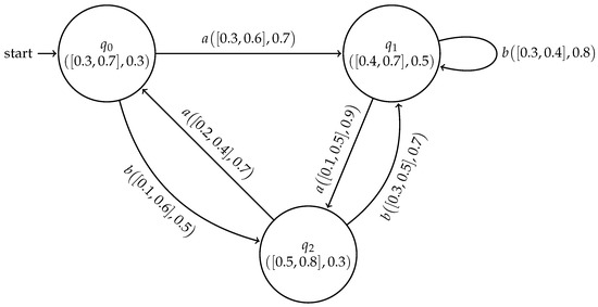
Example 1.
Let and Let be a cubic subset in defined by the table
Thus, is a cubic FSM. Let be a cubic subset in defined by the table
Then, the transition diagram is shown in Figure 1 as follows:
Figure 1.
Cubic subsystem .
Theorem 1.
[2] “Let be a cubic FSM. Let be a cubic subset in Then, is a cubic subsystem of if and only if
for all and ”
Definition 10.
“Let be a cubic FSM. Let Then, the immediate successor p of q is defined as, if such that and p is called a successor of q if such that and ”
Let Then, the set of successors of q is denoted by If T is contained in then we define
Definition 11.
“Let be a cubic FSM and let be a cubic subset of For all define the cubic subset of by
and
Proposition 1.
Let be a cubic FSM. Then, for all cubic subsets of and for all ,
Proof.
Consider a cubic subset of . Let If then Let Now,
and
Hence, and . Assume that the result is true ∀ such that and for all . Let where , and . Let Then,
and
Hence, and ☐
Theorem 2.
Let be a cubic FSM and let be a cubic subset of Then, is subsystem of if and only and for all
Proof.
Let be a subsystem of . Let and Then,
and
Hence, and Conversely, suppose and for all Let and Now,
and
Hence, is a subsystem of . ☐
Definition 12.
Let be a cubic FSM. Let and . Define the cubic subset of by
and
for all
Definition 13.
Let be a cubic FSM. Let and . Define the cubic subset of by
and
for all
Theorem 3.
Let be a cubic FSM. Let and The following assertions hold.
- (i)
- is a subsystem of
- (ii)
Proof.
Let and Now,
and
Hence, and Thus, is a subsystem of by Theorem 2.
such that
and
Thus, ☐
Theorem 4.
Let be a cubic FSM and let be a cubic subset of The following assertions are equivalent.
- (i)
- is a subsystem of .
- (ii)
- for all
- (iii)
- for all
Proof.
Let . Let and Then,
and
Since is a subsystem. Hence,
This is Obvious.
Let and If and or and then
and
Suppose and and and Let and Then, Thus, by the hypothesis, . Thus,
and
Hence, is a subsystem of . ☐
4. Operations on Subsystems of Cubic FSMs
In this section, we define some operations on subsystems of cubic FSMs and some related results are provided.
Definition 14.
Let and be two cubic subsystems of cubic FSMs and respectively, and let The Cartesian composition of and is denoted by
and is defined as follows:
- (i)
- for all
- (ii)
- for all and
- (iii)
- for all and
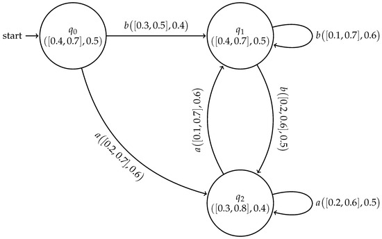
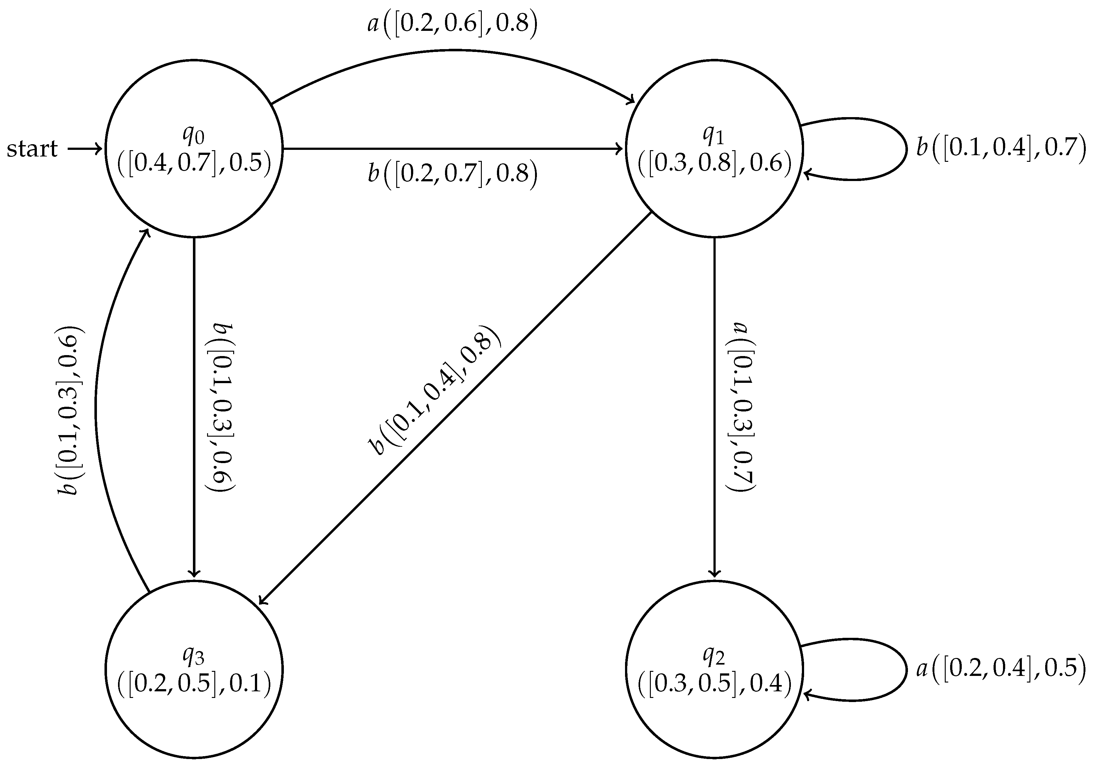
Example 2.
Let and be two cubic subsystems of cubic FSMs and respectively, as shown in Figure 2:
Figure 2.
Cubic subsystems and .
Then, their corresponding Cartesian composition is shown in Figure 3
Figure 3.
Cartesian composition for Example 2.
Clearly, is a cubic subsystem of
Proposition 2.
The Cartesian composition of two cubic subsystems is a cubic subsystem.
Proof.
Condition (i) of Definition 14 is obvious, therefore, we verify only Conditions (ii) and (iii). Let and . Then,
and
Similarly, we can prove Condition (iii) for , and . ☐
Definition 15.
Let and be two cubic subsystems of cubic FSMs and respectively, and let The direct product of and is denoted by
and is defined as follows:
- (i)
- for all
- (ii)
- for all and and
- (iii)
- for all and and
- (iv)
- for all and and
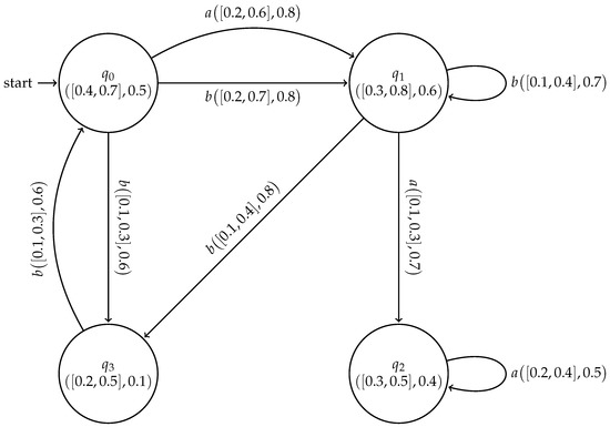
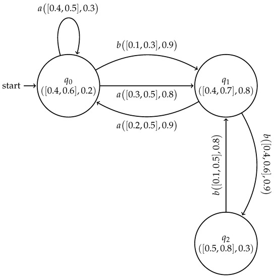
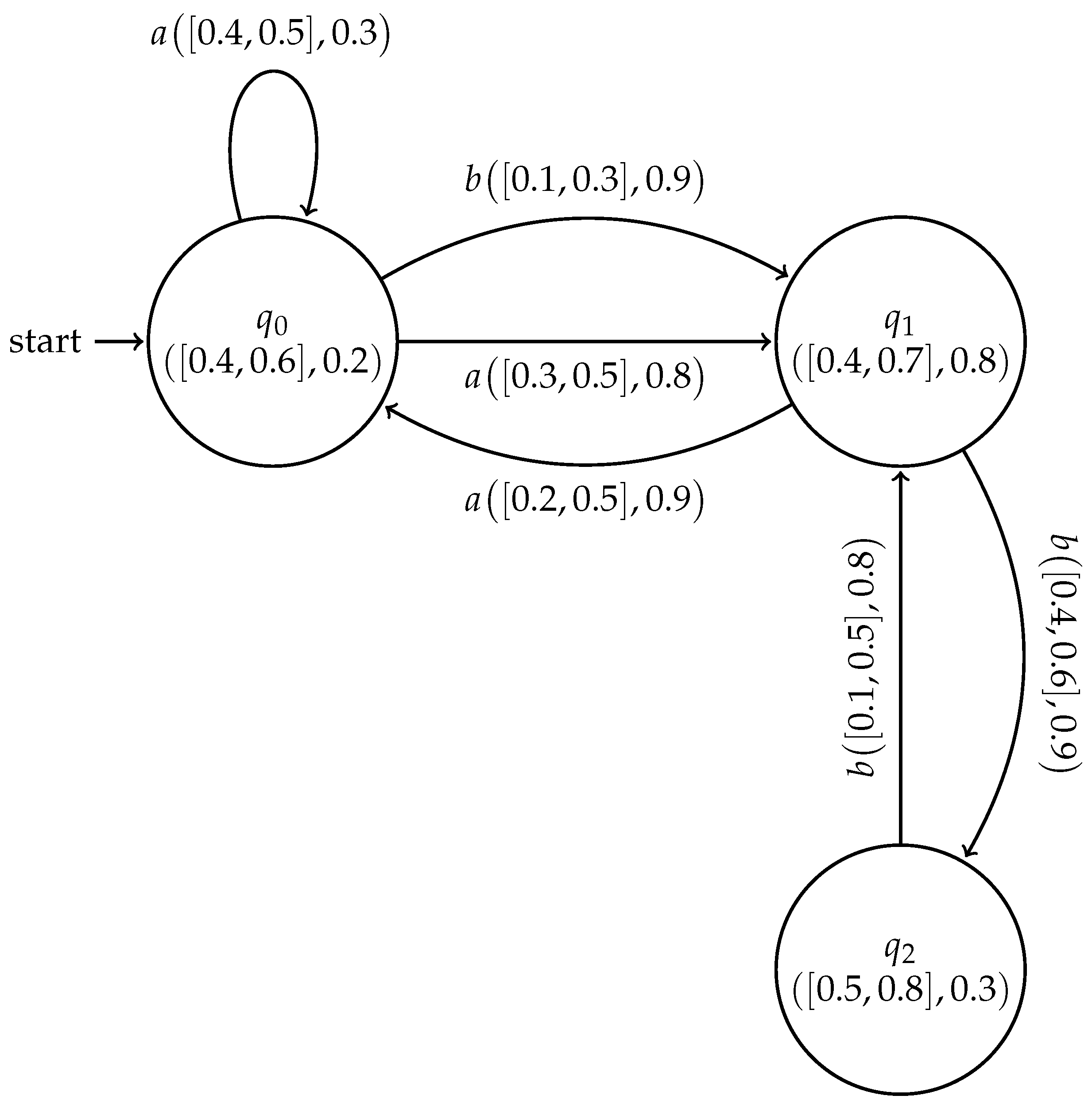
Example 3.
Let and be two cubic subsystems of cubic FSMs and respectively, as shown in Figure 4
Figure 4.
Cubic subsystems and .
Then, their corresponding direct product is shown in Figure 5
Figure 5.
Direct product for Example 3.
Clearly, is a cubic subsystem of
Proposition 3.
The direct product of two cubic subsystems is a cubic subsystem.
Proof.
The proof is similar to the proof of Proposition 2. ☐
Definition 16.
Let and be two cubic subsystems of cubic FSMs and respectively. The restricted direct product of and is denoted by
and is defined as follows:
- (i)
- for all
- (ii)
- for all and and
Proposition 4.
The restricted direct product of two cubic subsystems is a cubic subsystem.
Proof.
The proof is similar to the proof of the Proposition 2. ☐
Definition 17.
Let and be two cubic subsystems of cubic FSMs and respectively. The R-union of and is denoted by
and is defined as follows:
- (i)
- (ii)
- (iii)
- for all
- (iv)
- for all
P-union, R-intersection and P-intersection can be defined in a similar way.
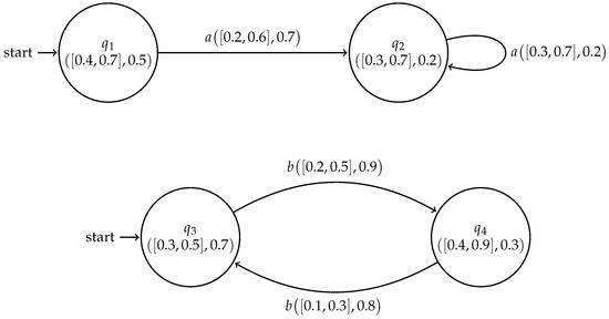
Example 4.

Let and be two cubic subsystems of cubic FSMs and respectively, as shown in Figure 6

Figure 6.
Cubic subsystems and .
Then, their corresponding R-union is shown in Figure 7
Figure 7.
Union of two subsystems and for Example 4.
Clearly, is a cubic subsystem of
Proposition 5.
The R-union (respectively, P-union, R-intersection and P-intersection) of two cubic subsystems is a cubic subsystem.
Proof.
Conditions (i) and (ii) of Definition 17 are obvious, therefore, we verify only Conditions (iii) and (iv). Let and . Then,
and
Thus, R-union of two cubic subsystems is a cubic subsystem. Similarly, we can prove that the P-union, R-intersection and P-intersection of two cubic subsystems are cubic subsystems. ☐
5. Internal and External Cubic Subsystems
In this section, we discuss some results related with internal and external cubic subsystems of cubic FSMs.
Definition 18.
A subsystem of a cubic FSM is said to be an internal cubic subsystem (IC-subsystem) if
- (i)
- (ii)
- for all and
Definition 19.
A subsystem of a cubic FSM is said to be an external cubic subsystem (EC-subsystem) if
- (i)
- (ii)
- for all and
Example 5.
The cubic FSMs and are internal and external cubic subsystems, respectively, as shown in Figure 8 and Figure 9
Figure 8.
IC-Subsystem for Example 5.
Figure 9.
EC-Subsystem for Example 5.
Theorem 5.
Let be a cubic FSM. Then, is an internal cubic subsystem of if
for all and
Proof.
As it is given that and This implies that and are internal cubic subsets of and respectively. Thus, by Theorem 1, is cubic subsystem of . Thus, is an internal cubic subsystem of . This completes the proof. ☐
Theorem 6.
Let be a cubic FSM. Then, is an external cubic subsystem of if
for all and
Proof.
The proof is similar to the proof of Theorem 5. ☐
Theorem 7.
Let be a family of IC-subsystems of cubic FSMs . Then, is an IC-subsystem of .
Proof.
Since is an IC-subsystem, we have and for This implies that
and
Hence, is an IC-subsystem of . ☐
The following Example shows that the R-union of IC-subsystems need not be an IC-subsystem (EC-subsystem).
Example 6.
We have the following two IC-Subsystems in Figure 10:
Figure 10.
Union of two IC-Subsystems for Example 6.
We provide a condition for the R-union of two IC-subsystems to be an IC-subsystem.
Theorem 8.
Let and be IC-subsystems of cubic FSMs and respectively, such that
and
for all and Then, the R-union of two IC-subsystems is an IC-subsystem.
Proof.
and be IC-subsystems which satisfy the conditions
and
for all and Since , and ,
This implies that
Thus, from the given condition we get
This shows that is an IC-subsystem. ☐
With the help of an example, it is easy to show that the P-union and R-union of EC-subsystems need not be an EC-subsystem (IC-subsystem). We provide a condition for the P-union and R-union of two EC-subsystems to be an EC-subsystem.
Theorem 9.
Let and be EC-subsystems of cubic FSMs and respectively, such that
and
for all and Then, the P-union of two EC-subsystems is an EC-subsystem.
Theorem 10.
Let and be EC-subsystems of cubic FSMs and respectively, such that
and
for all and Then, the R-union of two EC-subsystems is an EC-subsystem.
Theorem 11.
Let be a subsystem of cubic FSM If is both an IC-subsystem and an EC-subsystem, then
for all and Where
and
Proof.
Assume that is both an IC-subsystem and an EC-subsystem. Then, by definition, we have
and
Thus, or and or Hence,
for all and ☐
6. Conclusions
There are some generalizations in the concept of fuzzy sets, for example: vague sets, i.v fuzzy sets, bipolar fuzzy set, intuitionistic fuzzy sets, etc. Fuzzy sets deal with the positive characteristics of a problem while intuitionistic fuzzy sets deal with both the positive and negative characteristics of a problem. In addition, it is not possible in many problems to give a certain fix membership grade to a certain thing on the basis of its positive characteristics so we use cubic sets, which generalize the fuzzy sets and intutionistic fuzzy sets. Cubic sets are used for handling uncertainty if fuzzy sets, intuitionistic fuzzy sets and i.v fuzzy sets fails in dealing with uncertainty. The main advantage of the cubic set is that it contains more knowledge than the fuzzy set and the i.v fuzzy set. By using this idea, we can deal with different problems occur in several areas and can take the finest choice by means of cubic sets in different decision making problems.
A relationship between cubic sets and finite state machines was considered. We showed that the cartesian composition, direct product and union of two subsystems of cubic FSMs is a subsystem of a cubic FSM. Many Examples have been provided on each case. We considered conditions for subsystem of cubic FSM to be both an internal cubic subsystem of cubic FSM and an external cubic subsystem of cubic FSM.
Questions on the construction of “P-union, P-intersection, R-union, and R-intersection of cubic subsystems of cubic FSMs” is still open. In addition, applying the concept of cubic set theory to the switchboard state machines, which is a restricted and interesting class of FSMs, is still open.
Author Contributions
All authors contributed equally to this work.
Funding
This research was funded by Deanship of Scientific Research at Princess Nourah bint Abdulrahman University (Grant No. 261-s-39).
Acknowledgments
This work was funded by Deanship of Scientific Research at Princess Nourah bint Abdulrahman University. (Grant No. 261-s-39).
Conflicts of Interest
The authors declare no conflict of interest.
References
- Zadeh, L.A. The concept of a linguistic variable and its application to approximate reasoning-I. Inf. Sci. 1975, 8, 199–249. [Google Scholar] [CrossRef]
- Abdullah, S.; Naz, R.; Pedrycz, W. Cubic finite state machine and cubic transformation semigroups. New Trends Math. Sci. 2017, 5, 24–39. [Google Scholar] [CrossRef]
- Dörfler, W. The Cartesian composition of automata. Math. Syst. Theory 1978, 11, 239–257. [Google Scholar] [CrossRef]
- Hussain, A.; Shabbir, M. Soft finite state machine. J. Intell. Fuzzy Syst. 2015, 29, 1635–1641. [Google Scholar] [CrossRef]
- Jun, Y.B. Intuitionistic fuzzy finite state machines. J. Appl. Math. Comput. 2005, 17, 109–120. [Google Scholar] [CrossRef]
- Jun, Y.B. Intuitionistic fuzzy finite switchboard state machines. J. Appl. Math. Comput. 2006, 20, 315–325. [Google Scholar] [CrossRef]
- Jun, Y.B. Quotient structures of intuitionistic fuzzy finite state machines. Inf. Sci. 2007, 177, 4977–4986. [Google Scholar] [CrossRef]
- Jun, Y.B. Intuitionistic fuzzy transformation semigroups. Inf. Sci. 2009, 179, 4284–4291. [Google Scholar]
- Jun, Y.B.; Kim, C.S.; Yang, K.O. Cubic sets. Ann. Fuzzy Math. Inform. 2012, 4, 83–98. [Google Scholar]
- Jun, Y.B.; Lee, K.J.; Kang, M.S. Cubic structures applied to ideals of BCI-algebras. Comp. Math. Appl. 2011, 62, 3334–3342. [Google Scholar] [CrossRef]
- Hwang, S.Y. The properties on fuzzy submachines of a fuzzy finite state machine. J. Korean Inst. Intell. Syst. 2003, 13, 749–753. [Google Scholar] [CrossRef]
- Jun, Y.B.; Kavikumar, J. Bipolar fuzzy finite state machines. Bull. Malaysian Math. Sci. Soc. 2011, 34, 181–188. [Google Scholar]
- Kavikumar, J.; Khamis, A.; Rusiman, M.S. N-structures applied to finite state machines. IAENG Int. J. Appl. Math. 2013, 43, 233–237. [Google Scholar]
- Mahmood, T.; Khan, Q. Interval neutrosophic finite switchboard state machine. Afr. Mat. 2016, 27, 1361–1376. [Google Scholar] [CrossRef]
- Kumbhojkar, H.V.; Chaudhari, S.R. On covering of products of fuzzy finite state machines. Fuzzy Sets Syst. 2002, 125, 215–222. [Google Scholar] [CrossRef]
- Malik, D.S.; Mordeson, J.N.; Sen, M.K. The Cartesian composition of fuzzy finite state machines. Kybernetes 1995, 24, 98–110. [Google Scholar] [CrossRef]
- Malik, D.S.; Mordeson, J.N.; Sen, M.K. On subsystems of a fuzzy finite state machine. Fuzzy Sets Syst. 1994, 68, 83–92. [Google Scholar] [CrossRef]
- Malik, D.S.; Mordeson, J.N.; Sen, M.K. Semigroups of fuzzy finite state machines. Adv. Fuzzy Theory Technol. 1994, 2, 87–98. [Google Scholar]
- Malik, D.S.; Mordeson, J.N.; Sen, M.K. Products of fuzzy finite state machines. Fuzzy Sets Syst. 1997, 92, 95–102. [Google Scholar] [CrossRef]
- Liu, J.; Mo, Z.W.; Qiu, D.; Wang, Y. Products of Mealy-type fuzzy finite state machines. Fuzzy Sets Syst. 2009, 160, 2401–2415. [Google Scholar] [CrossRef]
© 2018 by the authors. Licensee MDPI, Basel, Switzerland. This article is an open access article distributed under the terms and conditions of the Creative Commons Attribution (CC BY) license (http://creativecommons.org/licenses/by/4.0/).