An Integrated Approach to Risk Assessment for Special Line Shunting Via Fuzzy Theory
Abstract
1. Introduction
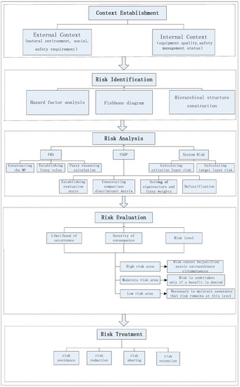
2. Risk Assessment Model
2.1. Context Establishment
2.2. Risk Identification
2.3. Risk Analysis
2.3.1. Fuzzy Reasoning Analysis
2.3.2. Fuzzy Analytic Hierarchical Process
2.3.3. System Risk
2.4. Risk Evaluation
2.5. Risk Treatment
3. Case Application
3.1. Context Establishment
3.2. Risk Identification
3.2.1. Hazard Factor Analysis
3.2.2. Fishbone Diagram
3.2.3. Hierarchical Structure Construction
3.3. Risk Analysis
3.3.1. Risk of Indicator Layer Hazard Factors
3.3.2. Relative Weights of Indicator Layer Hazard Factors
3.3.3. Relative Weights of Hazard Factors in Criterion Layer
3.3.4. System Risk Calculation
3.4. Risk Evaluation
3.5. Risk Treatment
4. Conclusions
Author Contributions
Funding
Acknowledgments
Conflicts of Interest
References
- Yang, B.; Jiao, X.U. Application of MATLAB on Safety Evaluation of Dangerous Goods Loading Area on Special Line. Railw. Transp. Econ. 2011, 3, 16. [Google Scholar]
- Zhe, W.; Wei, W. Anti-alliance Game Analysis on the Private Sharing of Railway Special Lines. In Proceedings of the 4th International Conference on Logistics and Supply Chain Management, Changsha, China, 18–22 July 2012. [Google Scholar]
- Guo, H.Y.; Shi, H.G.; Zhang, P.; Lei, Y.-H. Safety Evaluation of Railway Industrial Sidings based on Dynamic Fuzzy Theory. Railw. Transp. Econ. 2017, 39, 40–45. [Google Scholar]
- An, M.; Qin, Y.; Jia, L.M.; Chen, Y. Aggregation of group fuzzy risk information in the railway risk decision making process. Saf. Sci. 2016, 82, 18–28. [Google Scholar] [CrossRef]
- International Organization for Standardization/International Electrotechnical Organization. Risk Management–Risk Assessment Techniques: IEC 31010-2009; ISO: Geneva, Switzerland, 2009. [Google Scholar]
- An, M.; Chen, Y.; Baker, C.J. A fuzzy reasoning and fuzzy-analytical hierarchy process based approach to the process of railway risk information: A railway risk management system. Inf. Sci. 2011, 181, 3946–3966. [Google Scholar] [CrossRef]
- Akyildiz, H.; Mentes, A. An integrated risk assessment based on uncertainty analysis for cargo vessel safety. Saf. Sci. 2017, 92, 34–43. [Google Scholar] [CrossRef]
- Roozbahani, A.; Zahraie, B.; Tabesh, M. Integrated risk assessment of urban water supply systems from source to tap. Stoch. Environ. Res. Risk Assess. 2013, 27, 923–944. [Google Scholar] [CrossRef]
- Samantra, C.; Datta, S.; Mahapatra, S.S. Fuzzy based risk assessment module for metropolitan construction project: An empirical study. Eng. Appl. Artif. Intell. 2017, 65, 449–464. [Google Scholar] [CrossRef]
- Kumar, A.; Kumar, D.; Jarial, S.K. A hybrid clustering method based on improved artificial bee colony and fuzzy C-Means algorithm. Int. J. Artif. Intell. 2017, 15, 40–60. [Google Scholar]
- ISO. Risk Management Vocabulary: ISO Guide 73-2009; ISO: Geneva, Switzerland, 2009. [Google Scholar]
- Li, S. ISO Risk Management Standard Explanation; Posts & Telecom Press: Beijing, China, 2012; pp. 44–352. [Google Scholar]
- Dong, X.M. Safety Risk Management of Rail Transit; China Railway Publishing House: Beijing, China, 2014; pp. 231–277. [Google Scholar]
- Torabi, S.A.; Giahi, R.; Sahebjamnia, N. An enhanced risk assessment framework for business continuity management systems. Saf. Sci. 2016, 89, 201–218. [Google Scholar] [CrossRef]
- Luo, Y.M.; Huang, S.Y.; Cao, S.Y. Application of Improved Fishbone Diagram in the Operation Management. Ind. Eng. J. 2007, 10, 138–141. [Google Scholar]
- Luo, T.Y.; Chao, W.; Duan, L.X. Fishbone diagram and risk matrix analysis method and its application in safety assessment of natural gas spherical tank. J. Clean. Prod. 2018, 174, 296–304. [Google Scholar] [CrossRef]
- Nieto-Morote, A.; Ruz-Vila, F. A fuzzy approach to construction project risk assessment. Int. J. Proj. Manag. 2011, 29, 220–231. [Google Scholar] [CrossRef]
- Zeng, J.; An, M.; Smith, N.J. Application of a fuzzy based decision making methodology to construction project risk assessment. Int. J. Proj. Manag. 2007, 25, 589–600. [Google Scholar] [CrossRef]
- Xie, T. Research on Risk Assessment and Management of Railway Construction Projects. Master’s Thesis, Southwest Jiaotong University, Chengdu, Sichuan, China, 2014. [Google Scholar]
- Huang, S.; An, M.; Chen, Y.; Baker, C.J. Railway Safety Risk Assessment Using FRA and FAHP Approaches—A Case Study on Risk Analysis of Shunting at Waterloo Depot. In Proceedings of the 2007 2nd Institution of Engineering and Technology International Conference on System Safety, London, UK, 22–24 October 2007; pp. 181–186. [Google Scholar]
- Kutlu, A.C.; Ekmekçioğlu, M. Fuzzy failure modes and effects analysis by using fuzzy TOPSIS-based fuzzy AHP. Expert Syst. Appl. 2012, 39, 61–67. [Google Scholar] [CrossRef]
- Zyoud, S.H.; Kaufmann, L.G.; Shaheen, H.; Samhan, S.; Fuchs-Hanusch, D. A framework for water loss management in developing countries under fuzzy environment. Expert Syst. Appl. 2016, 61, 86–105. [Google Scholar] [CrossRef]
- Gul, M.; Guven, B.; Guneri, A.F. A new Fine-Kinney-based risk assessment framework using FAHP-FVIKOR incorporation. J. Loss Prev. Process Ind. 2018, 53, 3–18. [Google Scholar] [CrossRef]
- Sirisawat, P.; Kiatcharoenpol, T. Fuzzy AHP-TOPSIS approaches to prioritizing solutions for reverse logistics barriers. Comput. Ind. Eng. 2018, 117, 303–318. [Google Scholar] [CrossRef]
- Silva, M.M.; de Gusmão, A.P.H.; Poleto, T.; Costa, A.P.C.S. A multidimensional approach to information security risk management using FMEA and fuzzy theory. Int. J. Inf. Manag. 2014, 34, 733–740. [Google Scholar] [CrossRef]
- Abrahamsen, E.B.; Abrahamsen, H.B.; Milazzo, M.F.; Selvik, J.T. Using the ALARP principle for safety management in the energy production sector of chemical industry. Reliab. Eng. Syst. Saf. 2018, 169, 160–165. [Google Scholar] [CrossRef]
- Melchers, R.E. On the ALARP approach to risk management. Reliab. Eng. Syst. Saf. 2001, 71, 201–208. [Google Scholar] [CrossRef]
- Zhang, Y. Selecting risk response strategies considering project risk interdependence. Int. J. Proj. Manag. 2016, 34, 819–830. [Google Scholar] [CrossRef]
- Baker, S.; Ponniah, D.; Smith, S. Risk response techniques employed currently for major projects. Constr. Manag. Econ. 1999, 17, 205–213. [Google Scholar] [CrossRef]











| Linguistic Term | Estimated Frequency Range | Midpoint of Estimated Frequency | Approximate Numerical Value (Events per year) | MF Parameters |
|---|---|---|---|---|
| Regular | 1 in 20 days to 1 in 3 months | 1 in 2 months | 6.25 | trapezoid |
| Frequent | 1 in 3 months to 1 in 1.75 years | 1 in 9 months | 1.25 | triangle |
| Occasional | 1 in 1.75 years to 1 in 7 years | 1 in 4 months | 0.25 | triangle |
| Infrequent | 1 in 7 years to 1 in 35 years | 1 in 20 years | 0.05 | triangle |
| Rare | 1 in 35 years to 1 in 175 years | 1 in 100 years | 0.01 | triangle |
| Remote | <175 years | 1 in 500 years | 0.002 | trapezoid |
| Linguistic Term | Description | Approximate Numerical Value (Event/year) | Parameters of MFs |
|---|---|---|---|
| Minor | Minor injury | 0.005 | trapezoid |
| Marginal | Multiple minor injuries | 0.025 | triangle |
| Moderate | Single serious injury | 0.125 | triangle |
| Severe | Multiple serious injuries or single fatal injury | 0.625 | triangle |
| Catastrophic | 2–5 fatal injuries | 3.125 | trapezoid |
| Risk Category | Description | Risk Scores | Parameters of MF |
|---|---|---|---|
| Negligible | Risk is acceptable with/without the agreement of the Railway Authority | 0–3 | trapezoid |
| Tolerable | Acceptable with adequate control and with the agreement of the Railway Authority | 2–6 | trapezoid |
| Undesirable | Shall only be accepted when risk reduction is impracticable and with the agreement of the Railway Authority | 5–9 | trapezoid |
| Intolerable | Risk must be reduced in exceptional circumstances | 8–11 | trapezoid |
| Severity of Consequence | Likelihood of Occurrence | |||||
|---|---|---|---|---|---|---|
| Remote | Rare | Infrequent | Occasional | Frequent | Regular | |
| Catastrophic | Tolerable | Undesirable | Undesirable | Undesirable | Intolerable | Intolerable |
| Severe | Tolerable | Tolerable | Undesirable | Undesirable | Undesirable | Intolerable |
| Moderate | Tolerable | Tolerable | Tolerable | Undesirable | Undesirable | Undesirable |
| Marginal | Negligible | Tolerable | Tolerable | Tolerable | Undesirable | Undesirable |
| Minor | Negligible | Negligible | Tolerable | Tolerable | Tolerable | Undesirable |
| Qualitative Descriptors | Description | Triangular Fuzzy Numbers |
|---|---|---|
| Same | The two elements are exactly the same | (1, 1, 1) |
| Equal importance | The two elements are of equal importance to the shunting event | (1, 1, 2) |
| Weak importance | One element is slightly stronger than the other | (2, 3, 4) |
| Strong importance | One element is stronger than the other | (4, 5, 6) |
| Very strong importance | One element is significantly stronger than the other | (6, 7, 8) |
| Absolute importance | One element is definitely stronger than the other | (8, 9, 9) |
| Hazard Groups | Hazardous Events | Description |
|---|---|---|
| Unsafe behavior of personnel | Abnormal psychology | Lack of focus at work, easily distracted, daze phenomenon; constituting violation of personal safety |
| Physical defects | High work intensity can cause insomnia, trichomadesis, hypertension, and other ailments that cause production safety accidents | |
| Low intellectual quality | The employee’s own cultural level cannot adapt to the job requirements | |
| Unsafe condition of equipment | Defect of protective equipment | Inadequate manufacturing strength of protective equipment; workers do not wear protective equipment as required |
| Shunting equipment malfunction | Radio damage, rail damage, fastener failure | |
| Unsafe protection facilities | Lack of necessary safety facilities | |
| Environmental insecurity | Natural disasters | Landslides, debris flows, and other geological disasters |
| Poor public security environment | Stolen coal, damaged reinforcements, rail damage | |
| Poor working environment | Outdoor operation in hot summers and cold winters can cause occupational disease | |
| Defects in management | Imperfect rules and regulations | Rules and regulations are not revised in a timely manner and emergency plans lack practicability |
| Safety hazards in the joints | The shunting involves a wide range of aspects and the operation organization is complex, involving a large number of personnel | |
| Field operation out of control | Difficult to achieve all-weather monitoring and control of key operation links |
| Target Layer | Criterion Layer | Indicator Layer | Likelihood of Occurrence | Severity of Consequence | Risk Score | Risk Category |
|---|---|---|---|---|---|---|
| Yujialiang coal mine special line shunting risk | Unsafe behavior of personnel R1 | Abnormal psychology R11 | 0.015 | 0.02 | 3.42 | Possible 100% |
| Physical defects R12 | 0.01 | 0.03 | 4.00 | Possible 100% | ||
| Low intellectual quality R13 | 3.20 | 0.375 | 7.92 | Substantial 100% | ||
| Unsafe condition of equipment R2 | Defect of protective equipment R21 | 0.008 | 0.03 | 3.49 | Possible 100% | |
| Shunting equipment malfunction R22 | 0.20 | 0.015 | 4.00 | Possible 100% | ||
| Defect of protective equipment R23 | 0.20 | 0.01 | 4.00 | Possible 100% | ||
| Environmental insecurity R3 | Natural disasters R31 | 0.75 | 0.025 | 5.50 | Possible 50% Substantial 50% | |
| Poor public security environment R32 | 1.00 | 0.02 | 6.17 | Substantial 100% | ||
| Poor working environment R33 | 0.50 | 0.01 | 4.94 | Substantial 100% | ||
| Defects in management R4 | Safety hazards in the joints R41 | 0.10 | 0.015 | 4.00 | Possible 100% | |
| Imperfect rules and regulations R42 | 0.01 | 0.02 | 3.42 | Possible 100% | ||
| Field operation out of control R43 | 0.60 | 0.10 | 6.10 | Substantial 100% |
| Criterion Layer | Unsafe Behavior of Personnel | Unsafe Condition of Equipment | Environmental Insecurity | Defects in Management | ||||||||
|---|---|---|---|---|---|---|---|---|---|---|---|---|
| Indicator layer | ||||||||||||
| Weight | 0.21 | 0.14 | 0.65 | 0.24 | 0.57 | 0.19 | 0.29 | 0.61 | 0.10 | 0.36 | 0.08 | 0.56 |
© 2018 by the authors. Licensee MDPI, Basel, Switzerland. This article is an open access article distributed under the terms and conditions of the Creative Commons Attribution (CC BY) license (http://creativecommons.org/licenses/by/4.0/).
Share and Cite
Zhang, H.; Sun, Q. An Integrated Approach to Risk Assessment for Special Line Shunting Via Fuzzy Theory. Symmetry 2018, 10, 599. https://doi.org/10.3390/sym10110599
Zhang H, Sun Q. An Integrated Approach to Risk Assessment for Special Line Shunting Via Fuzzy Theory. Symmetry. 2018; 10(11):599. https://doi.org/10.3390/sym10110599
Chicago/Turabian StyleZhang, Huafeng, and Quanxin Sun. 2018. "An Integrated Approach to Risk Assessment for Special Line Shunting Via Fuzzy Theory" Symmetry 10, no. 11: 599. https://doi.org/10.3390/sym10110599
APA StyleZhang, H., & Sun, Q. (2018). An Integrated Approach to Risk Assessment for Special Line Shunting Via Fuzzy Theory. Symmetry, 10(11), 599. https://doi.org/10.3390/sym10110599
