Abstract
The regulation of land use within territorial spaces has, to some extent, inhibited the free flow of land resources, giving rise to the dilemma of substantial losses and profits within and outside regulated areas. Investigating how to allocate “windfall profits” to compensate the regions that suffer windfall losses is of great importance for addressing regional development imbalances. This study, based on the perspective of restricted land development rights, employed an improved Cobb–Douglas (C-D) production function to analyze the differences in land input contributions between the agricultural and non-agricultural sectors. It quantified the extent of restricted land development rights, assessed their value using the opportunity cost method, and applied an economic adjustment coefficient to revise the regional fiscal transfer amounts. The results indicate the following: (1) The contribution of land factors to economic output is more significant in the non-agricultural sector than in the agricultural sector. (2) There are substantial differences in the quantities of restricted land development rights and their unit values across provinces and cities. Anhui Province has the largest restricted area, at approximately 71,945.52 hectares, while Guizhou Province has the smallest, at about 6452.62 hectares. Shanghai has the highest unit value, at around CNY 13.77 million per hectare, whereas Yunnan Province has the lowest, at approximately CNY 1.4748 million per hectare. (3) The total fiscal transfer amount for the provinces in the Yangtze River Economic Belt is about CNY 23.4 billion. Anhui Province receives the most compensation, at approximately CNY 8.5 billion, while Jiangsu Province has the highest expenditure, at about CNY 19.8 billion. Currently, the state should establish a comprehensive regional fiscal transfer compensation mechanism that takes into account the fiscal payment capacities of “windfall profit regions” and the incentive effects on “windfall loss regions” when determining fiscal transfer amounts. This approach aims to alleviate potential fiscal payment resistance in “windfall profit regions” and enhance proactive protection efforts in “windfall loss regions”, thereby achieving the coordinated development of economic growth, ecological improvement, and food security.
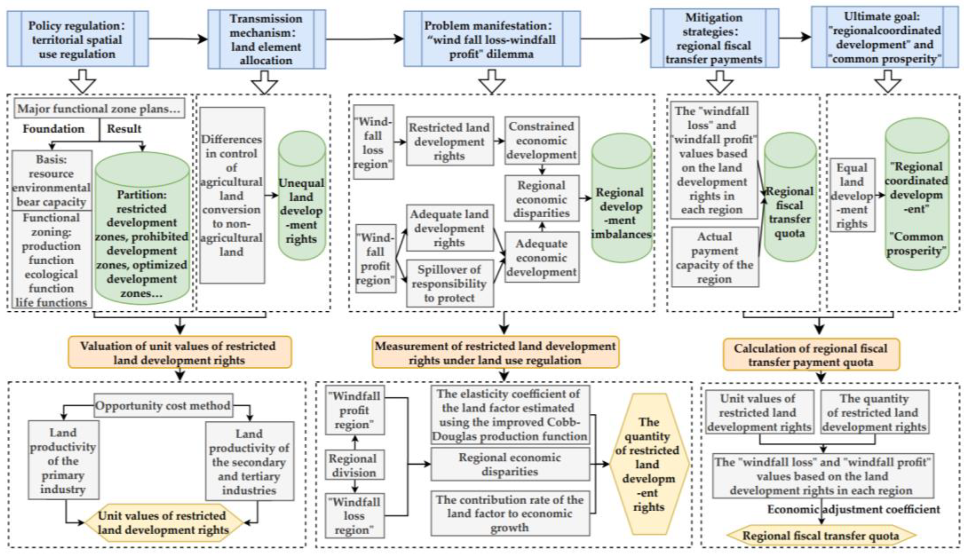
1. Introduction
The profit-seeking nature of capital dictates that relying solely on market-based resource allocation will lead to a host of issues, including an insufficient supply of public goods, negative externalities, and information barriers, which will ultimately fail to ensure the healthy development of the economy and society [1]. To address the “short-circuit” issues caused by market failures, it is necessary to introduce planning and regulatory mechanisms [2]. Land use regulation in territorial spaces is an administrative intervention aimed at correcting the undersupply of ecological products, addressing the negative externalities of land use, and ensuring food and ecological security [1]. It is also an inevitable choice for humanity in the development and utilization of natural resources. Many countries have established systems such as land zoning regulations, construction and development permits, and planning permissions in an effort to resolve the conflict between resource conservation and economic development. The United States has “green land” with restricted development and developable “white land” [3]; the Netherlands has “green zones” and “red zones” [4]; South Korea has urban areas, semi-urban areas, forest and agricultural areas, semi-forest/agricultural areas, and natural environment protection zones [5]; Japan’s agricultural land is classified into permanently protected agricultural zones, general agricultural land, and land designated for the construction of agricultural service infrastructure [6]; and China has “three zones and three lines”, restricted development zones, prohibited development zones, optimized development zones, and key development zones.
While land use regulation in territorial spaces has optimized the spatial protection framework, it has also, to some extent, inhibited the free flow of land resources. As a scarce production factor, land resources serve as a crucial foundation and integral component of socio-economic activities and are key drivers of local economic development [7]. As a result, the fiscal revenues of local governments in regulated areas are significantly reduced, potentially leading to a forced division-of-labor trap and the emergence of the “resource curse” phenomenon [8]. This, in turn, gives rise to the issue of unbalanced development, where interest groups within and outside regulated areas experience “sudden windfall losses” and “windfall profits”.
In May 2019, the “Opinions of the CPC Central Committee and the State Council on Establishing and Supervising the Implementation of the Territorial Spatial Planning System” clearly outlined the core and foundational role of land use regulation in the development and utilization of territorial spaces. The “14th Five-Year Plan for National Economic and Social Development of the People’s Republic of China and the Long-Range Objectives Through the Year 2035” emphasized the need to strengthen territorial spatial planning and land use control and proposed improving coordinated regional development mechanisms. Under the current policy framework, how does land use regulation in territorial spaces impact regional economic development, what is the theoretical logic behind it, how can the development disparities within and outside regulated areas be addressed, and how can unbalanced territorial spatial development be resolved? Addressing these questions is crucial for improving the supporting policies for land use regulation in territorial spaces and promoting balanced regional development.
In recent years, both domestic and international scholars have explored land use regulation in territorial spaces in relation to land development rights, externalities, and tools for policy regulation. Essentially, land use regulation suppresses land development rights, and this suppression inevitably harms the interests of those whose land rights are restricted. Yu Liangliang and Cai Yinying argued that the implementation of land use regulation in territorial spaces, due to the varying degrees of regulatory intensity and the differing levels of restriction on land development rights in heterogeneous regions, further exacerbates the imbalance in regional economic development [9]. Wang Wengang and others argued that land use regulation has, to some extent, altered the direction and magnitude of the spillover effects of land use as a pure public good [10]. As a result, developed regions have become the primary beneficiaries, while underdeveloped regions bear the brunt of the losses.
As research has progressed, experts and scholars both domestically and internationally have begun to place greater emphasis on studying the quantities and values of restricted land development rights. Most scholars, from the perspective of supply and demand, have analyzed the surpluses and deficits of arable land and ecological resources, measuring the quantities of restricted land development rights at various scales, including the national [11], river basin [12,13,14], provincial [15,16], municipal [17,18], and county [19] levels, with an increasing number of studies focusing on the river basin scale. Research on the unit values of restricted land development rights primarily focuses on the calculation of arable land development rights. The main methods used include the equivalence factor method [20], contingent valuation method [21], choice experiment method [22], and opportunity cost method [23]. The issue of transferring land development rights has primarily been explored from the perspectives of the fiscal responsibilities of central [24] and local governments and the supply–demand balance of regional arable land protection [25]. However, few scholars have examined the economic disparity between the agricultural and non-agricultural sectors from the perspective of the marginal contributions of land resources [7]. Overall, the previous research lacks theoretical studies on the differentiation of land resource allocations brought about by land use regulation. Significant research potential remains in areas such as the restriction and valuation of land development rights, as well as regional fiscal transfers. Current measurements of restricted land development rights are largely based on arable land as a substitute for agricultural land, which may lead to biased results. The practicality and operability of measuring the quantities and values of restricted land development rights require further exploration. Based on this, this study utilized an improved Cobb–Douglas (C-D) production function to analyze the land resource allocation status across the provinces and cities in the Yangtze River Economic Belt. By calculating the rate at which the land resources contribute to the economic output, this study estimated the quantity of restricted land development rights in each region and used the opportunity cost method to determine the unit values of these rights. Based on the value of the restricted land development rights in each region, an economic adjustment coefficient was applied to determine the fiscal transfer payment amounts. To alleviate the fiscal transfer payment burden on “windfall profit regions” and ensure that “windfall loss regions” receive compensation for their restricted land development rights, adjustments were made to the fiscal transfer payments for “windfall profit regions”, making them more practical. This approach aimed to provide a scientific basis for addressing the “windfall loss–windfall profit” dilemma within the land use regulation system to promote balanced regional development and achieve common prosperity.
2. Theoretical Analysis
Land use regulation in territorial spaces affects the allocation of land resources [26], leading to the issues of “windfall losses” and “windfall profits” [27]. As shown in Figure 1, based on the “rational actor hypothesis” and only considering economic returns, the allocation of land between the agricultural and non-agricultural sectors is determined by the market according to marginal costs and marginal benefits. Equilibrium is reached at point b in this Figure, where the combined returns of the land resources in the agricultural and non-agricultural sectors are represented by . However, to ensure national food security and ecological safety, a larger portion of land resources needs to remain within the agricultural sector. Based on the theory of equitable burden-sharing, such burdens aimed at serving the public interest should be borne equally by all regions. At point in the Figure, the flow of land resources into the agricultural sector may be restricted. In this scenario, the combined returns of the land resources in both sectors across regions would be , resulting in a loss of land resource returns amounting to for all regions. Nevertheless, under land use regulation, territorial spaces are artificially divided into restricted development areas and non-restricted development areas [28]. Restricted development areas bear a greater responsibility for ensuring food security and ecological safety. Consequently, their land development rights are suppressed, and the flow of land resources may be controlled as early as point . At this point, the returns for regions within the restricted areas amount to , leading to a loss of land resource returns of compared to when the burden is equally shared among all regions, resulting in windfall losses for these areas. Ultimately, this leads to the “windfall losses–windfall profits” dilemma under land use regulation [29], exacerbating regional development imbalances.
Figure 1.
Schematic diagram of regional “violent damage” and “huge profits” under the control of national spatial use regulation. Note: represents the input quantity of the land factor in the agricultural sector when the marginal revenues of the land factor in the agricultural sector and the non—agricultural sector are equal. b represents the marginal revenue of the land factor in both the agricultural sector and the non—agricultural sector when the input quantity of the land factor in the agricultural sector is . , , , and respectively represent the marginal revenues of the land factor in the agricultural sector when the input quantities of the land factor in the agricultural sector are , , , and . , ,, and respectively represent the marginal revenues of the land factor in the non—agricultural sector when the input quantities of the land factor in the agricultural sector are , , , and .
Regional fiscal transfer payments are an important tool for addressing the “windfall losses–windfall profits” dilemma under land use regulation. Compared to “windfall profit regions”, “windfall loss regions” lose equal development opportunities due to restricted land development rights, often resulting in lagging economic development. At the same time, these regions bear a greater responsibility for food security and ecological safety. Burdens imposed for the sake of public interest that cause individuals to make particular sacrifices should be addressed with compensatory care under public law [30]. Consequently, restricted areas deserve to receive compensation. Through regional fiscal transfer payments, “windfall loss regions” can be compensated for the “windfall profits” gained by “windfall profit regions” from land development rights to offset their “windfall losses” of land revenue due to restrictions. This approach ensures that both regions attain equal land development rights, promoting balanced regional land development. This strategy lays a foundation for advancing coordinated regional development and achieving common prosperity, as illustrated in Figure 2.
Figure 2.
Diagram of theoretical analysis framework.
3. Research Methods and Data Sources
3.1. Research Area
The report of the 20th National Congress of the Communist Party of China emphasized the need to promote coordinated regional development and advance the development of the Yangtze River Economic Belt, which covers approximately 21.34% of China’s land area. Its population and GDP account for more than 40% of the national totals. Spanning China’s eastern, central, and western regions, it possesses vast inland development potential, a significant geographic span, and notable internal disparities, making it a critical strategic area for national development. Moreover, given that China’s sub-provincial fiscal transfer payment system still suffers from various shortcomings—such as the unclear delineation of governmental functions and expenditure responsibilities, an irrational transfer payment structure, flawed fund allocation mechanisms, and the absence of a sound legal framework [31]—conducting inter-provincial fiscal transfer payment practices and research at the provincial level is more suited to China’s current national circumstances. Therefore, selecting the Yangtze River Economic Belt as the focus of a study on land use regulation and regional fiscal transfer payments at the provincial level ensured that the research results would be both generalizable and scientifically robust, as shown in Figure 3.
Figure 3.
General view of the Yangtze River Economic Belt of China. Note: this map is based on the standard map approved by the Ministry of Natural Resources with drawing number GS (2019) 1822, and the base map has not been modified.
3.2. Measurement of Restricted Land Development Rights Under Land Use Regulation
3.2.1. Measurement of the Quantity of Restricted Land Development Rights
In this study, the quantity of restricted land development rights was determined by first calculating the elasticity coefficient of the land resource input for the output of secondary and tertiary industries using an improved Cobb–Douglas (C-D) production function. This was then combined with the rate at which land resources contribute to economic growth in these industries to arrive at the final quantity of restricted land development rights. Based on previous research, the rate at which land resources contribute to the economic growth of secondary and tertiary industries was determined [32]. Using the per capita GDP in non-agricultural sectors as an indicator of economic growth, the additional quantity of land resources (ΔS) that should be invested to narrow the economic gap between “windfall loss regions” and “windfall profit regions”, assuming other production factors remain constant, was calculated. Thus, ΔS represents the quantity of restricted land resources under land use regulation in each province and city.
In Equation (1), represents the quantity of restricted land development rights, is the rate at which land resources contribute to the economic growth of secondary and tertiary industries, is the elasticity of the land resource input for the output of the non-agricultural sector, is the calculated economic gap, is the output of the non-agricultural sector, and is the land resource input in the non-agricultural sector.
3.2.2. Measurement of Land Resource Elasticity
The Cobb–Douglas (C-D) production function plays a significant role in describing the relationship between output and production factors [33] and can be used to measure the quantitative relationship between production factors and economic growth across various industries [34]. Although traditional C-D production functions do not include land as a factor, land is a crucial element that influences economic growth. It is an indispensable natural resource that supports regional economic development and is a necessary condition for the development of secondary and tertiary industries [35]. Including land as a factor in an analysis of regional economic growth allows for a more comprehensive identification of the key drivers of economic growth. This study drew on relevant research [36,37] to improve the traditional Cobb–Douglas (C-D) production function model by replacing the total industrial output with the combined output of secondary and tertiary industries. In terms of factor inputs, the model was enhanced by including land resources in addition to the existing capital and labor inputs. The improved C-D production function model was constructed as follows:
In Equation (2), represents the output of the agricultural sector, indicated by the output of the primary industry; represents the capital input in the agricultural sector, measured using the capital stock of the agricultural sector [38]; and represents the labor input in the agricultural sector, indicated by the number of people employed in the primary industry.
represents the land input of the agricultural sector. Referring to relevant studies [7,39], this study uses the sum of the areas of farmland, forests, shrubs, grasslands, water bodies, wetlands, etc., to represent . Meanwhile, α, β, and γ are the elasticities of the capital, labor, and land inputs, respectively, with respect to the output of the agricultural sector.
In Equation (3), represents the output of the non-agricultural sector, indicated by the output of the secondary and tertiary industries; represents the capital input in the non-agricultural sector, measured using the capital stock of the non-agricultural sector; represents the labor input in the non-agricultural sector, indicated by the number of people employed in the secondary and tertiary industries; represents the land input in the non-agricultural sector, measured using the area of built-up land, which is represented by the impervious surface area [40]; and and are the elasticities of the capital, labor, and land inputs, respectively, with respect to the output of the non-agricultural sector. The perpetual inventory method [41,42] was used to calculate the capital stocks of both the agricultural and non-agricultural sectors, with the capital stocks in 2010 serving as the base capital stocks.
3.2.3. Measurement of Regional Economic Disparities
The report of the 20th National Congress of the Communist Party of China proposed to “thoroughly implement the functional zoning strategy and promote coordinated regional development”. The “National Plan for Major Functional Zones” divides the country into four types of functional development zones: optimized, key, restricted, and prohibited development zones [43]. The functional zoning plan has resulted in an uneven distribution of land development rights across regions. Restricted development zones, which are composed of major agricultural production areas and key ecological areas, are subject to regulations that limit large-scale, high-intensity industrialization and urbanization. Land development in these areas is strictly controlled, making them the primary regions where the limitations on land development rights are most evident within the territorial spatial planning system [44]. Therefore, this study used the percentage of restricted development areas relative to the total land area of each province or city as the basis for regional classification.
The natural break method ascertains category boundaries by discerning natural data clusters, effectively mitigating the random errors of traditional subjective classifications. When the restricted categories of land development rights in various regions of the Yangtze River Economic Belt are divided into two types, the data within each category are relatively homogeneous, and the data differences between the categories are the greatest. Thus, referring to relevant research, this study uses the natural break method to divide the 11 provinces and municipalities in the Yangtze River Economic Belt into “windfall loss regions” and “windfall profit regions”.
Measuring the economic disparity between regions is crucial for calculating the quantities of restricted land development rights. The per capita GDP in the non-agricultural sector is a more accurate indicator of the economic development in a region in a given year compared to other economic metrics [7]. To promote balanced regional development and reduce economic disparities, this study used the difference between the per capita output of the non-agricultural sector in each province or city and the lowest per capita output of the non-agricultural sector among the “windfall profit regions” as the economic gap (ΔE) for that province or city. This difference served as the basis for determining the quantity of land development rights for each province or city.
In Equation (4), represents the per capita GDP of the non-agricultural sector in the province or city with the lowest per capita output among the “windfall profit regions”. represents the per capita GDP of the non-agricultural sector in the respective province or city.
3.2.4. Calculation of the Unit Values of Land Development Rights
In this study, considering the wide variety of land types included in the calculations of restricted land development rights and the difficulty in estimating the quantity and value of each type, the opportunity cost method was employed, drawing on relevant scholarly research [45]. The difference between the average land output of the primary industry and that of the secondary and tertiary industries was used as a proxy:
In Equation (5), represents the unit value of the agricultural land development rights in province ; is the reference revenue of the agricultural land in province , represented by the output per unit area of the secondary and tertiary industries on the non-agricultural land in province ; and is the actual revenue of the agricultural land in province , represented by the output per unit area of the primary industry on the agricultural land in province .
In Equation (6), represents the total output of the secondary and tertiary industries in province in 2022 and is the area of the non-agricultural land in province , represented by the total area of the urban, rural, industrial, mining, transportation, and water conservancy construction land in province in 2022.
In Equation (7), represents the total output of the primary industry in province in 2022 and is the area of the agricultural land in province , represented by the total area of the cultivated land, orchards, forests, grasslands, water areas, land for agricultural facilities, field ridges, and canals in province in 2022.
3.2.5. Calculation of Regional Compensation Amounts
Based on the preliminary determination of regional compensation amounts from the “windfall loss” and “windfall profit” values based on the land development rights in each region and considering the varying levels of development across the regions, this study sought to ensure that compensation was aligned with the local economic development level. To create mutual incentives between the compensating and compensated regions and to ensure that the payments were consistent with actual fiscal capabilities, an economic adjustment coefficient [46,47] was used to make the necessary adjustments:
In Equation (8), represents the regional compensation amount and is the economic adjustment coefficient.
3.3. Data Sources
The areas of the major agricultural production regions, key ecological zones, and restricted development zones in each province and city were sourced from the “Major Functional Zone Plans” of the respective provinces and cities. GDP data; the outputs of the primary, secondary, and tertiary industries; and employment figures were obtained for each province and city from 2011 to 2023 from provincial and municipal statistical yearbooks and the Statistical Bulletins on National Economic and Social Development. The data required to calculate the capital stocks of the agricultural and non-agricultural sectors were sourced from the China Fixed Asset Investment Statistical Yearbook (2011–2017) and the China Statistical Yearbook (2018–2023). Land resource data for the agricultural and non-agricultural sectors were obtained from the Land Survey Results Sharing and Application Service Platform of the Ministry of Natural Resources and the annual 30 m land cover raster data for China from 1990 to 2022 published by Professors Yang Jie and Huang Xin of Wuhan University. The data on administrative divisions were sourced from the National Geographic Information Public Service Platform (https://www.tianditu.gov.cn/, accessed on 5 March 2024), and the DEM data were sourced from the Geospatial Data Cloud (http://www.gscloud.cn/, accessed on 10 March 2024), as shown in Table 1.
Table 1.
Summary of data sources.
4. Results and Analysis
4.1. Analysis of Land Resource Elasticity
This study used SPSSAU to analyze the relationships between capital, labor, and land resources and economic growth across the 11 provinces and cities in the Yangtze River Economic Belt from 2010 to 2022. After obtaining the natural logarithms of both sides of Equations (3) and (4), ridge regression was employed to analyze the relationships between capital input, labor input, and land input and the outputs of the three industries. The elasticity coefficients of each production factor were calculated with respect to economic growth in the agricultural and non-agricultural sectors, as shown in Table 2.
Table 2.
Estimated effects of production factors on economic growth elasticity.
The F-statistics of all models passed the significance test at the 0.01 level, indicating that the model fitting was effective and meaningful (Table 2). The R2 statistics of all models also indicated that the overall fit of all models was good. The vast majority of the estimated parameters for both the agricultural and non-agricultural sectors were significant at the 5% and 1% confidence levels, indicating a good fit for the regression model. This suggests that the inputs of the production factors have significant impacts on economic growth in both the agricultural and non-agricultural sectors.
Based on the estimated coefficients, in most provinces and cities, the elasticities of the land and labor inputs in the agricultural sector were negative with respect to economic growth. This indicates that under the assumption of constant capital input and when considering only economic returns, merely increasing land and labor inputs has a very limited effect on the growth of economic output in the agricultural sector. Therefore, regions should focus more on investing in agricultural technology and capital. In contrast, in Shanghai, the elasticities of the land and labor inputs in the agricultural sector were positive with respect to economic growth, suggesting that land and human capital inputs still play a role in promoting agricultural economic output in Shanghai. For the non-agricultural sectors of provinces and cities, land input elasticity coefficients were positive for economic growth. This shows that with all other inputs fixed, more land inputs can boost non-agricultural economic growth.
From the perspective of land resource substitutability, in most provinces and cities, , indicating that land inputs in the agricultural sector are more easily substituted by capital and labor inputs and suggesting that agricultural economic growth is less dependent on land resources. Conversely, in the non-agricultural sectors across the provinces and cities, , indicating that land inputs in the non-agricultural sector are less easily substituted by capital and labor inputs and that the economic output in these sectors is more dependent on land resource inputs.
Land input in the agricultural sector is more substitutable than in the non-agricultural sector, perhaps because land’s contribution to the former’s economic output is less than to the latter’s [48,49]. Meanwhile, in the agricultural sector, land mainly serves as a production base and resource carrier, and its functions can be replaced by soilless cultivation technology. However, in the non-agricultural sector, land has unique location value in addition to its resource-bearing function [50], which is hard to replace with the current technology and capital.
4.2. Regional Division and Economic Disparities
To measure the regional economic losses caused by restricted land development rights, this study assessed the extent of land development restrictions based on the percentage of restricted development areas relative to the total land area in each province or city. The restricted status of the land development rights in the 11 provinces and municipalities within the Yangtze River Economic Belt is shown in Figure 4.
Figure 4.
Statistics for the area of restricted development zones in various provinces and cities and their proportion to the land area.
The final classification results are presented in Figure 5. The “windfall loss regions” included seven provinces: Anhui, Hunan, Hubei, Guizhou, Jiangxi, Yunnan, and Sichuan. The “windfall profit regions” included four provinces and cities: Shanghai, Chongqing, Jiangsu, and Zhejiang.
Figure 5.
Partitioning results of the Yangtze River Economic Belt. Note: this map is based on the standard map approved by the Ministry of Natural Resources with drawing number GS (2019) 1822, and the base map has not been modified.
Using Equation (4), the economic disparities for each province were calculated (as shown in Figure 6). The per capita GDP of the non-agricultural sector for each province and city was based on the average annual per capita GDP of the non-agricultural sector from 2010 to 2022. All provinces and cities in the “windfall profit regions” had economic disparities greater than or equal to zero, while in the “windfall loss regions”, the economic disparities for the seven provinces and cities, except for Hubei, were less than zero.
Figure 6.
Economic gaps among provinces and municipalities in the Yangtze River Economic Belt. Note: this map is based on the standard map approved by the Ministry of Natural Resources with drawing number GS (2019) 1822, and the base map has not been modified.
4.3. Quantities and Unit Values of Restricted Land Development Rights
The quantity of restricted land development rights was calculated for each province and city using Equation (1), as detailed in Table 3. This study measured the quantities of restricted land development rights and used these data to determine regional fiscal transfer payment amounts with the goal of narrowing the economic disparity between the “windfall loss regions” and “windfall profit regions”. The calculation revealed that although Hubei Province was classified as a “windfall loss region”, its economic disparity was greater than zero. Based on the data published by the National Bureau of Statistics, in 2023, the per capita GDP of Hubei was CNY 95,538, while that of Chongqing was only CNY 94,135. Hubei, in the central part of China, enjoys convenient transportation, wide radiation, and an advantageous geographical position, along with a solid base for the clustering of secondary and tertiary industry businesses [51]. Chongqing, as one of the four municipalities, benefits from the policies. However, being in the west, its radiation is limited. Moreover, its complex terrain and abundant mountains have significantly restrained its rapid development. Ultimately, the economic development of Hubei has exceeded that of Chongqing to some extent. Consequently, Hubei Province was excluded from the calculation of restricted land development rights. The quantities of restricted land development rights vary significantly across the provinces and cities. Anhui Province has the largest quantity of restricted land resources, amounting to 71,945.52 hectares, while Guizhou Province has the smallest, with only 6452.62 hectares. Conversely, Jiangsu Province has a surplus of restricted land of 71,462.88 hectares, whereas Zhejiang Province has the smallest surplus, with only 5093.47 hectares.
Table 3.
Summary of the data and results required to calculate the values of the restricted land development rights.
The unit value of land development rights was calculated for each province and city according to Equations (5)–(7), as presented in Table 4. Owing to the marked differences in the development levels of the primary, secondary, and tertiary industries among various provinces and municipalities within the Yangtze River Economic Belt [52,53], along with the variations in land output for different industrial applications, significant discrepancies existed in the unit value of land development rights among these regions. Shanghai had the highest unit value, at approximately CNY 13.77 million per hectare, while Yunnan had the lowest, at around CNY 1.4748 million per hectare, highlighting pronounced regional disparities.
Table 4.
Summary of the data and results required to calculate the unit price of land development rights.
4.4. Calculation of Fiscal Transfer Payment Amounts for Provinces in the Yangtze River Economic Belt
Given regional economic gaps, transfer payment feasibility, and the need for mutual incentives, this study used an economic adjustment coefficient to improve regional fiscal transfer payment amounts. Utilizing Equations (8) and (9), the fiscal transfer payment amounts were ultimately calculated for the provinces within the Yangtze River Economic Belt in 2022. The fiscal revenue for each province and city was represented by their annual general public budget revenue, as detailed in Table 5 and Figure 7.
Table 5.
Provincial fiscal transfer payments and compensation amounts in the Yangtze River Economic Belt in 2022 and their proportion of the local fiscal revenue.
Figure 7.
Provincial fiscal transfer payments in the Yangtze River Economic Belt in 2022. Note: this map is based on the standard map approved by the Ministry of Natural Resources with drawing number GS (2019) 1822, and the base map has not been modified.
According to Figure 7, the provinces within the Yangtze River Economic Belt that made fiscal transfer expenditures in 2022, categorized as the “windfall profit region”, included Shanghai, Jiangsu, and Zhejiang, all of which are located in eastern China and in the lower reaches of the Yangtze River. The provinces that received compensation, categorized as the “windfall loss regions”, included Yunnan, Sichuan, Guizhou, Hunan, Jiangxi, and Anhui, all of which are located in central and western China and in the middle and upper reaches of the Yangtze River Economic Belt.
As shown in Table 5, the total fiscal transfer payment received by the provinces in the Yangtze River Economic Belt amounted to approximately CNY 23.4 billion. Among them, Anhui Province received the highest amount, about CNY 8.5 billion, accounting for approximately 36% of the total compensation. In contrast, Guizhou Province received the lowest amount, accounting for less than 2% of the total. The total fiscal transfer payment expenditure for the provinces in the Yangtze River Economic Belt was approximately CNY 38.6 billion, with Jiangsu Province having the highest expenditure at about CNY 32.7 billion, representing approximately 85% of the total expenditure. This was related to the high economic output per unit area of the non-agricultural sector in Jiangsu and its vast geographical area. In comparison, Shanghai and Zhejiang Province together accounted for only about 15% of the total payment. Although Shanghai has a highly developed non-agricultural sector, its small geographical area limits the “windfall profits” derived from land development. Similarly, while Zhejiang Province has a large area, its economic development does not match that of Jiangsu, which limits the “windfall profits” from land development. Regarding the ratio of fiscal transfer payment expenditure to revenue, Jiangsu Province peaked at about 3.53%, with the other two regions below 1%, suggesting the expenditure was fiscally sustainable.
As shown in Table 5, the total fiscal transfer payment expenditure in the Yangtze River Economic Belt exceeded the total compensation received. This may be due to the circumstance whereby the profits obtained by the “windfall loss regions” through the increase in land development rights exceed the losses of the “windfall loss regions” due to the restrictions on land development rights. The increase in land development rights has brought substantial profits to the economic development of the “windfall profit regions”. To relieve the potential fiscal stress on contributing regions and lower resistance, the total compensation amount was set as the ceiling for the total expenditure. The adjusted expenditure amounts for each contributing region were calculated based on their original shares of the total expenditure, as detailed in Table 5. The results indicate that Jiangsu Province had the highest adjusted transfer payment expenditure at approximately CNY 19.8 billion, followed by Zhejiang Province at around CNY 2.1 billion, with Shanghai having the lowest at about CNY 1.4 billion. The proportions of the transfer payment expenditures relative to the local fiscal revenues in Jiangsu, Zhejiang, and Shanghai were reduced to varying degrees. Specifically, Jiangsu’s expenditure, as a proportion of fiscal revenue, decreased from 3.53% to 2.14%. The revised compensation method met the windfall loss regions’ needs and eased the burden on the windfall profit regions, enhancing the feasibility of fiscal transfers in the Yangtze River Economic Belt.
5. Discussion and Conclusions
5.1. Discussion
(1) The conclusion that “the impact of land resources on economic output is more significant in the non-agricultural sector than in the agricultural sector” is consistent with the findings of Zhang Junfeng et al. [54], indicating that the use of the Cobb–Douglas (C-D) production function for analysis is scientifically valid. The results of this study concerning the quantities of restricted land development rights and the unit values of agricultural land development rights in each province align with those of Song Min et al. [7], Zhang Hao et al. [55], and Zhao Wen [45]; however, there were some differences in the transfer payment amounts compared to the findings of Song Ge et al. [56]. This may be related to the different research perspectives of the articles. Especially when calculating the restricted quantity of land development rights, Song Ge et al.’s research starts from the perspective of supply and demand, while this study starts from the perspective of the contribution of land elements to economic development. Meanwhile, the differences in research time points and the economic corrections adopted in this study may have led to the differences in the final research results observed between the two. However, the results are similar to those obtained by Wen Liangyou et al. [11] and Cao Ruifen et al. [8]. A comparison with the literature suggests that the results in this study are scientifically sound and can provide a solid foundation for regional fiscal transfer payments in the Yangtze River Economic Belt, fully activating the economic development initiative of compensated regions. In regional fiscal transfer, the central government coordinates efforts to collect and allocate special funds, strictly limiting their use for economic improvement in restricted areas to make up for losses and prompt conservation efforts. Meanwhile, compensated regions should leverage their resources to actively participate in major projects vigorously promoted by the Chinese government, such as the realization of the value of agricultural ecological products, the premium development of agricultural green products, and carbon emission reduction trading to boost income, achieving the coordinated development of the economy, ecology, and food security for long-term self-sufficiency.
(2) The situation whereby Hubei Province was in the “windfall loss region” category of the land development rights while still having a positive economic gap might be attributed to the fact that when “windfall loss regions” and “windfall profit regions” are divided, as in this study, only the restricted quantity of land development rights, namely, the area of restricted development zones, is taken into account, without factoring in the intensity of land development right restrictions in the analysis. This study measures the restricted quantity of land development rights and determines the amount of regional fiscal transfer payments based on this with the aim of narrowing the economic gap between “windfall loss regions” and “windfall profit regions”. Nevertheless, the calculation shows that although Hubei Province, situated in central China, is in a “windfall loss region”, its economic development is no less than that of Chongqing, which is in a “windfall profit region”. Providing Hubei Province with fiscal transfers based on land development rights does not help narrow the economic gap between the loss and profit regions. Therefore, this study omitted Hubei Province from the analysis of land development right restrictions for the time being.
(3) The research findings indicate that the economic benefits of land resources are more significant in the non-agricultural sector than in the agricultural sector across the provinces and cities of the Yangtze River Economic Belt. Without regulation, a greater portion of land resources would likely shift to the non-agricultural sector. To ensure food security and ecological safety, the state has implemented a land use regulation system, but this system has restricted land development rights in certain regions, leading to regional development imbalances. The state should address these imbalances by compensating for the economic losses of the restricted regions through fiscal transfers, thereby resolving the “windfall loss–windfall profit” dilemma within the land use regulation system and optimizing coordinated development in the Yangtze River Economic Belt. This aligns with the strategic goal outlined in the Central Committee of the Communist Party of China’s “Decision on Further Deepening Reform and Advancing Chinese Modernization”, which emphasizes optimizing the development of the Yangtze River Economic Belt and improving the fiscal transfer payment system. Of course, fiscal transfers should carefully consider the fiscal capacities of “windfall profit” regions and the incentive effects on “windfall loss” regions to mitigate potential resistance from the “windfall profit” regions and to enhance proactive and positive conservation efforts in the “windfall loss” regions.
(4) The contributions of this study are as follows: ① Most previous studies measured the restricted quantity of land development rights from the perspective of supply and demand. However, this study measured the restricted quantity of land development rights from the perspective of the contribution of land elements to economic output based on the theory that the marginal net benefits of land elements are equal in the agricultural and non-agricultural sectors, thus expanding the research in this field. ② Although the literature predominantly estimates the unit value of agricultural land development rights based on the value of arable land, agricultural land includes various types, such as arable land, forest land, and orchards. Representing the entire category solely using the value of arable land is insufficient. This study innovatively calculated the overall unit value of agricultural land development rights by integrating the average output of the primary industry with that of the secondary and tertiary industries. However, there are aspects of this study that require further optimization and exploration. First, given the differing development conditions across the regions and the heterogeneous demand for economic compensation, future research should further investigate the prioritization of regional fiscal transfer payments. Second, as it was constrained by data availability, this study only measured the unit value of the overall agricultural land. Future research will focus on the unit values of development rights for different agricultural land types, e.g., those of cultivated and forest lands, to mitigate potential impacts on regional agricultural land development right value measurement due to varying land type compositions. Finally, it is necessary to improve the fiscal transfer payment system and further explore regional fiscal transfers within the province at the level of cities and counties.
5.2. Conclusions
This study, from the perspective of restricted land development rights under land use regulation, utilized an improved Cobb–Douglas (C-D) production function to analyze the allocation of land resources across the provinces and cities in the Yangtze River Economic Belt. Based on the status of the restricted land development rights in each region, “windfall profit regions” and “windfall loss regions” were identified. The quantities of restricted land development rights were then measured considering the rate at which land resources contribute to the economic output of the non-agricultural sector, and the unit value of land development rights was calculated using the opportunity cost method. Furthermore, this study determined the regional fiscal transfer payments based on the values of restricted land development rights and an economic adjustment coefficient. To alleviate the fiscal burden on the windfall profit regions while ensuring compensation for the windfall loss regions, adjustments were made to the fiscal transfer payments, enhancing their practical significance. The main conclusions of this study are as follows:
(1) In most provinces and cities, < 0, > 0, , and . From an economic perspective, the effect of land resource inputs on economic growth is limited in the agricultural sector, whereas it is significantly positive in the non-agricultural sector. In an unconstrained environment, more land resources would flow from the agricultural sector to the non-agricultural sector. Land use regulation in territorial spaces restricts the movement of land resources between these sectors in certain regions, thereby limiting land development rights, which, in turn, hinders regional economic development to some extent and exacerbates regional economic disparities.
(2) There is significant variation in the quantities of restricted land development rights across provinces and cities. Anhui Province has the highest quantity of restricted land resources, totaling 71,945.52 hectares, while Guizhou Province has the lowest, with only 6452.62 hectares. Conversely, Jiangsu Province has a surplus of restricted land of 71,462.88 hectares, while Zhejiang Province has the smallest surplus, at just 5093.47 hectares. Similarly, there were considerable differences in the unit values of land development rights among the provinces and cities. Shanghai had the highest unit value, at approximately CNY 13.77 million per hectare, while Yunnan had the lowest, at CNY 1.4748 million per hectare, indicating marked regional disparities.
(3) After adjustments, the total fiscal transfer payment amount for the provinces in the Yangtze River Economic Belt was approximately CNY 23.4 billion. Anhui Province received the highest compensation, at about CNY 8.5 billion, accounting for roughly 36% of the total compensation amount, while Guizhou Province received the lowest, at approximately CNY 350 million, representing less than 2% of the total. Jiangsu Province had the highest transfer payment expenditure, at approximately CNY 19.8 billion, which accounted for about 85% of the total expenditure. The total combined payment for Shanghai and Zhejiang Province only constituted about 15% of the overall expenditure. The proportions of the transfer expenditures relative to the fiscal revenues in these three regions remained below 3%, indicating that the payments were within their fiscal capacities.
Author Contributions
Conceptualization, W.Z.; methodology, W.Z. and A.M.; formal analysis, W.Z. and Y.G.; investigation, W.Z.; resources, A.M.; data curation, W.Z.; writing—original draft preparation, W.Z., Y.G. and A.M.; writing—review and editing, W.Z., Y.G. and A.M.; visualization, W.Z.; supervision, A.M.; project administration, A.M.; funding acquisition, A.M. All authors have read and agreed to the published version of the manuscript.
Funding
Ministry of Education Humanities and Social Sciences Project (Approval No. 20YJA790051).
Data Availability Statement
The original contributions presented in this study are included in the article; further inquiries can be directed to the corresponding author.
Acknowledgments
The authors are grateful to the anonymous reviewers for their comments and suggestions which contributed to the further improvement in this paper.
Conflicts of Interest
The authors declare no conflicts of interest.
References
- Wu, Z.Y.; Shan, J.J. Territorial space use control under the concept of ecological civilization development evolution, realistic dilemma and countermeasures. Econ. Rev. J. 2022, 10, 43–53. [Google Scholar]
- Yan, J.M.; Zhang, D.S.; Xia, F.Z. Territorial space planning and land factor marketization reform: Concrete collaborative mechanism design with “governance equalizer” and “circuit diagram”. China Land Sci. 2022, 36, 1–12. [Google Scholar]
- Gardner, B.D. The economics of agricultural land preservation. Am. J. Agric. Econ. 1977, 59, 1027–1036. [Google Scholar] [CrossRef]
- Louw, E.; van der Krabben, E.; Priemus, H. Spatial development policy: Changing roles for local and regional authorities in the Netherlands. Land Use Policy 2003, 20, 357–366. [Google Scholar] [CrossRef]
- Sun, Y.X.; Song, G. Korean land planning system and the landscape management in urban periphery. Urban Rural Plan. 2018, 6, 58–66. [Google Scholar]
- Dong, Z.H.; Zhai, G.F. The experience of territorial space use control in Japan and its implications. China Land Sci. 2020, 34, 33–42. [Google Scholar]
- Song, M.; Yi, L.P.; Zhang, A.L. Multi-scenario assessment of land development rights restricted under planning regulation: Quantity and value. China Popul. Resour. Environ. 2022, 32, 107–115. [Google Scholar]
- Cao, R.F.; Zhang, A.L.; Wan, K. Provincial differences in priority of cultivated land protection and mechanism of transregional fiscal transfer payment: An empirical analysis based on ecological footprint and service value. China Popul. Resour. Environ. 2015, 25, 34–42. [Google Scholar]
- Yu, L.L.; Cai, Y.Y. Spatial regulation of land use planning, local government competition and regional economic development: Empirical evidence from the counties (cities, districts) of Hubei Province. China Land Sci. 2018, 32, 54–61. [Google Scholar]
- Wang, W.G.; Pang, X.X.; Song, Y.X. Study on the externalities and internalities of land-use control and the system improvements. Soft Sci. 2012, 26, 33–37+42. [Google Scholar]
- Wen, L.Y.; Zhang, B.B.; Kong, X.B.; Dang, Y.X.; Wang, X. Construction and calculation of cultivated land protection compensation framework based on regional coordination in China. J. China Agric. Univ. 2021, 26, 155–171. [Google Scholar]
- Zhang, J.F.; He, S.W.; Zhang, G.H.; Zhang, A.L. Ecological benefit, spatial spillover and fiscal transfer of farmland in watershed: Evidence from the Yangtze River Economic Belt. Issues Agric. Econ. 2020, 12, 120–132. [Google Scholar]
- Wang, P.P.; Gao, J.; Zhang, H.M. Research on spatial and temporal variation of ecological value of cultivated land and differential ecological compensation in Liaohe River Basin of Jilin Province. Res. Agric. Mod. 2023, 44, 657–667. [Google Scholar]
- Zhang, J.F.; Zhang, A.L.; Song, M. Ecological benefit spillover and ecological financial transfer of cultivated land protection in river basins: A case study of the Yangtze River Economic Belt, China. Sustainability 2020, 12, 7085. [Google Scholar] [CrossRef]
- Niu, H.P.; Xiao, D.Y. Surpluses and deficits of cultivated land protection externalities ingrain-production regions: A case study of Henan Province. Chin. J. Eco-Agric. 2017, 25, 665–676. [Google Scholar]
- Liu, X.H.; Wang, X.M.; Liu, X.C.; Zhang, Y.B.; Liu, P. Ecological compensation mechanism study of Guangdong Province based on spilled ecosystem service value. Ecol. Environ. Sci. 2022, 31, 1024–1031. [Google Scholar]
- Niu, H.P.; Zhang, A.L. Externality and its calculation of cultivated land protection: A case study of Jiaozuo City. Resour. Sci. 2009, 31, 1400–1408. [Google Scholar]
- Yuan, Q.Z.; Hao, J.M.; Zhang, L.L.; Wang, B.Q.; Long, X. Study on establishment of the regional compensation mechanism of cultivated land protection based on externality theory—A case study of Weifang City from Shandong Province. J. Nat. Resour. 2010, 25, 529–538. [Google Scholar]
- Chen, Y.R.; Zhao, K.; Wang, Z.X.; Xue, O. An evaluation of the externality of cultivated land based on CVM: A case study of Neihuang County, Henan Province. Resour. Sci. 2011, 33, 528–534. [Google Scholar]
- Jin, G.; Chen, K.; Liao, T.; Zhang, L.; Najmuddin, O. Measuring ecosystem services based on government intentions for future land use in Hubei Province: Implications for sustainable landscape management. Landsc. Ecol. 2021, 36, 2025–2042. [Google Scholar] [CrossRef]
- Jin, J.J.; He, R.; Wang, W.Y.; Gong, H.Z. Valuing cultivated land protection: A contingent valuation and choice experiment study in China. Land Use Policy 2018, 74, 214–219. [Google Scholar] [CrossRef]
- Ma, A.H.; Cai, Y.Y.; Zhang, A.L. An empirical study of cultivated land ecological compensation based on choice experiments method. J. Nat. Resour. 2012, 27, 1154–1163. [Google Scholar]
- Cui, N.B.; Sheng, S.Y.; Fang, Y.Y.R. Standard quantification and mechanism construction of inter provincial cultivated land ecological compensation from the perspective of food security. J. China Agric. Univ. 2021, 26, 232–243. [Google Scholar]
- Cao, R.F.; Zhang, A.L.; Yuan, S.F. A new fiscal transfer payment system for cultivated land protection: Taking the fees for newly increased construction land in Zhejiang Province as an example. J. Nat. Resour. 2023, 38, 1880–1895. [Google Scholar] [CrossRef]
- Liu, L.H.; Zhang, B.X.; Liu, X.H. Compensation of provincial cultivated land protection in China from the dual perspectives of food security and ecological security. Trans. Chin. Soc. Agric. Eng. 2020, 36, 252–263. [Google Scholar]
- Ma, A.H.; Gao, Y.J.; Zhao, W.M. Research on territorial spatial development non-equilibrium and temporal–spatial patterns from a conjugate perspective: Evidence from Chinese provincial panel data. Land 2024, 13, 797. [Google Scholar] [CrossRef]
- Wen, L.J.; Zhang, J.J. Progress and trends of land spatial regulation, Unbalanced development and spatial externalities. China Land Sci. 2015, 29, 4–12. [Google Scholar]
- Song, M.; Jin, G. Differentiated eco-compensation for cultivated land protection in the context of planning regulation: Retrospect and prospect. Issues Agric. Econ. 2019, 12, 77–85. [Google Scholar]
- Yu, L.L.; Cai, Y.Y. Research on spatial regulation of land use planning and coordinated development of regional economy: An analytical framework. J. Nat. Resour. 2017, 32, 1445–1456. [Google Scholar]
- Hu, D.W. Two-tiered jurisprudential logic and legal response to farmland protection compensation. J. Nat. Resour. 2023, 38, 2569–2580. [Google Scholar] [CrossRef]
- Liu, Y.Z.; Deng, H.C. Three Decades of China’s Intergovernmental Fiscal Transfer System: Evolution, Achievement, and Inherent Logic. Econ. Theory Bus. Manag. 2024, 44, 54–68. [Google Scholar]
- Mao, Z.Q.; Zuo, Y.Q.; Geng, C.; Ji, H.W. Re-discussion on land contribution to the secondary and tertiary industries in China. China Land Sci. 2009, 23, 19–24. [Google Scholar]
- Yin, C.J.; Li, G.C.; Fan, L.X.; Gao, X. Study on the impact of climate change during rice’s growing seasons on rice yield in main region: An empirical analysis based on the extended C-D production function. J. China Agric. Univ. 2018, 23, 183–192. [Google Scholar]
- Mao, Z.Q.; Zuo, Y.Q. Study on contribution rate of land to the secondary & service industry growth. China Land Sci. 2007, 3, 59–63. [Google Scholar]
- Zhang, L.Q.; Chen, S.P.; Chen, B.P. The contribution of land to the economic growth and inflection point of its logistic curve in Anhui Province in recent 15 years. Sci. Geogr. Sin. 2014, 34, 40–46. [Google Scholar]
- Ye, J.P.; Ma, C.F.; Zhang, Q.H. Analysis of the contribution of land factors to China’s economic growth: Based on spatial panel model. Financ. Trade Econ. 2011, 4, 111–116+124. [Google Scholar]
- Jiang, H.; Chen, L. Spatial allocation efficiency and control strategy of county land resources based on main functional areas of territorial space: A case study of Ganyu, Jiangsu province. J. Nat. Resour. 2021, 36, 2424–2436. [Google Scholar] [CrossRef]
- Xu, F.; Wang, Z.Q. Research on the influence of supplement of land element on provincial economic growth efficiency in six provinces of central China. China Land Sci. 2015, 29, 4–11. [Google Scholar]
- Su, H.F.; Gu, C.L.; Cao, G.R. Land use classification system of agricultural space in territorial planning. J. Nat. Resour. 2024, 39, 2570–2587. [Google Scholar] [CrossRef]
- Liu, T.Y.; Chen, X.L.; Li, Q.; Chen, J. The centripetal expansion index and its application in urban spatial expansion in Zhengzhou metropolitan area. J. Geo-Inf. Sci. 2022, 24, 1771–1784. [Google Scholar]
- Zhang, J.; Wu, G.Y.; Zhang, J.P. The estimation of China’s provincial capital stock:1952–2000. Econ. Res. J. 2004, 10, 35–44. [Google Scholar]
- Zong, Z.L.; Liao, Z.D. Estimates of fixed capital stock by sector and region:1978–2011. J. Guizhou Univ. Financ. Econ. 2014, 3, 8–16. [Google Scholar]
- Qi, F.; Qiu, S.Q.; Zhao, C.S.P.; Chen, J.L.; Shao, S.Y. Improve policy system of main functional zones in national spatial planning. Bull. Chin. Acad. Sci. 2024, 39, 714–725. [Google Scholar]
- Tian, L.; Xia, J. Imbalance in regional and urban-rural development and planning equity: A perspective of land development rights. Planners 2022, 38, 12–20. [Google Scholar]
- Zhao, W. Research on the trinity protection of the quantity, quality and ecology of cultivated land in inner Mongolia based on the value of cultivated land development rights. Chin. J. Agric. Resour. Reg. Plan. 2022, 43, 213–221. [Google Scholar]
- Yang, X.; Cai, Y.Y.; Zhang, X.Y.; Zhang, A.L. Measurement of Farmland Eco-Compensation and Its Spatial Transfer in Wuhan Metropolitan Area Based on Ecological Account. J. Nat. Resour. 2015, 30, 197–207. [Google Scholar]
- Ma, A.H.; Tang, P. Externality spatial spillover and regional fiscal transfer of cultivated land protection under planning control: An empirical study based on Sichuan Province. Yangtze Basin 2020, 29, 776–784. [Google Scholar]
- Li, Y.C.; Du, R.Y.; Li, M.H.; Li, L.L. Relationship between input elements of agricultural production and agricultural growth. Areal Res. Dev. 2019, 38, 160–164. [Google Scholar]
- Wang, J.K.; Gu, G.F. Study on contribution of land element to urban economic growth in China. China Popul. Resour. Environ. 2015, 25, 10–17. [Google Scholar]
- Han, Y.; Pan, C.; Jin, G.J.; Ma, L. Evolution and influencing factors of the spatial pattern of digital industry in the Yellow River Basin. Resour. Sci. 2024, 46, 88–504. [Google Scholar]
- Yang, M.J. New Progress and direction in the construction of a modern industrial system in the central region of the new era. Reg. Econ. Rev. 2024, 4, 102–109. [Google Scholar]
- Zhang, M.D.; Zhou, C. Spatial correlation and interaction effects between urban ecological wealth and industrial structure changes in the Yangtze River Economic Belt. Econ. Geogr. 2024, 44, 82–92. [Google Scholar]
- Huang, L.J.; Yang, P.; Zhang, B.Q.; Hu, W.Y. Spatio-temporal coupling characteristics and the driving mechanism of population-land-industry urbanization in the Yangtze River Economic Belt. Land 2021, 10, 400. [Google Scholar] [CrossRef]
- Zhang, J.F.; Mei, L.; Zhang, X.; Xu, L.; Zhang, A.L. Spatial and temporal characteristics of the ecological value of cultivated land and its differentiated compensation mechanisms in the Yangtze River Economic Belt. China Popul. Resour. Environ. 2022, 32, 173–183. [Google Scholar]
- Zhang, H.; Jin, Y.Y.; Wang, B.; Feng, S.Y.; Qu, F.T. Compensation for cultivated land protection of Shaanxi Province based on calculation of cultivated land development rights. Trans. Chin. Soc. Agric. Eng. 2018, 34, 256–266. [Google Scholar]
- Song, G.; Liu, Q.; Wang, Y. Study on compensation mechanism for cultivated land protection in northeast major grain producing areas based on the value of farmland development rights. China Land Sci. 2014, 28, 58–64. [Google Scholar]
Disclaimer/Publisher’s Note: The statements, opinions and data contained in all publications are solely those of the individual author(s) and contributor(s) and not of MDPI and/or the editor(s). MDPI and/or the editor(s) disclaim responsibility for any injury to people or property resulting from any ideas, methods, instructions or products referred to in the content. |
© 2025 by the authors. Licensee MDPI, Basel, Switzerland. This article is an open access article distributed under the terms and conditions of the Creative Commons Attribution (CC BY) license (https://creativecommons.org/licenses/by/4.0/).






