Abstract
Residential satisfaction has been heavily discussed worldwide amid the increasing emphasis on the social dimension of sustainability. However, consensus has not been reached regarding its determinants, and little research has focused on the subsidized housing estates (SHEs) in post-reform China. Using data collected from field observations in Guangzhou, this study developed a conceptual framework on the basis of the ACSI and Campbell’s models and employed structural equation modeling to investigate what and how factors pertaining to both the built and social environments influenced residential satisfaction of SHEs. Generally, SHE residents were moderately satisfied with their housing estates, although challenges persisted in estate management and security, suggesting that the performance of China’s subsidized housing policies were acceptable. Echoing existing arguments, this empirical investigation revealed the substantial positive roles played by both the built and social environments in shaping residential satisfaction. Specifically, the livable built environment characterized by large housing size and well-equipped neighborhoods, coupled with the friendly social environment marked by intimate neighborly relationships and diverse community activities, correlated with an elevated level of residential satisfaction of SHEs. Importantly, residents’ subjective perceptions of the built environment emerged as the most influential factor, which acted a significant mediating role, linking both objective attributes and individual expectations to residential satisfaction. This underscored the necessity of integrating public opinions into the planning process to meet SHE residents’ actual desires. These findings not only extended the scholarly discourse on residential satisfaction, especially among disadvantaged groups in low-income housing estates, but also advanced urban sustainable development by providing references for enhancing SHE performance.
1. Introduction
The increasingly prevalent emphasis on the social dimension of sustainability has sparked heated discussions about residential satisfaction worldwide. The concept of ‘residential satisfaction’ encompasses a broad scope and has been employed across various multidisciplinary and interdisciplinary contexts, including sociology, psychology, architecture, and urban planning [1,2,3]. Generally, residential satisfaction, conceptualized as a synthesis of residents’ evaluations of housing and community livability, as well as the subjective feelings toward their living environment [4,5], is commonly regarded as a significant component of individuals’ quality of life [6,7,8,9]. As a relatively abstract concept, residential satisfaction not only depends on objective attributes, such as housing conditions and public facilities within the neighborhood, but also reflects the expectations and needs of residents, influenced by individual factors, such as income and age [10,11,12]. Despite planners’ efforts to propose a set of livability/sustainability principles, it is widely acknowledged that the lack of consideration for inputs emanating from the end-users contributes to the failure of many public and private housing projects [13,14,15]. Therefore, it is of considerable significance to conduct empirical research into the factors influencing residential satisfaction at the individual level, to enhance residents’ well-being and further advance sustainable development [16].
In comparison to Western countries, post-reform China faces distinct housing challenges, posing an inevitable hurdle in its pursuit of socially sustainable development. With the backdrop of market reform and housing commodification since the 1980s, China’s residential landscape has transitioned from a dualistic one of traditional and work-unit neighborhoods, to a heterogeneous one, featuring emerging types, such as urban villages and gated communities [17]. There has been a stratified and differentiated pattern of housing opportunities for residents in post-reform China as a result of the combined influence of both incomplete housing market structures and institutional factors, such as planning and policies [18]. Consequently, housing problems for low-income households, characterized as inadequacies and lack of public facilities, have become increasingly pronounced [19]. In response to this potential social instability, subsidized housing, provided and operated by local authorities, has emerged as a new housing type in post-reform urban China, and as a consequence, ambitious construction plans have been released [20]. Since the large-scale implementation of subsidized housing campaigns in 2008, the central government and local authorities have built over 80 million sets of government-subsidized and renovation housing in China, improving the living conditions of more than 200 million people with difficulties [21]. Then, whether the housing conditions of those vulnerable groups have been greatly improved, are they satisfied with their current subsidized housing estates (SHEs)? It is necessary to assess the residential satisfaction of SHEs from the perspective of actual beneficiaries to evaluate the performance of post-reform China’s SHE construction plans, and to promote sustainable development.
Residential satisfaction has long been discussed in the field of housing and urban studies. Extant studies have explored the level of residential satisfaction and its influencing factors in various countries and regions, which provided us with valuable insights into this subject. First, residential satisfaction is evaluated by individuals’ comparisons between their actual and desired living conditions and is widely acknowledged as a significant predictor of their overall quality of life [10]. Second, both the built environment (i.e., housing characteristics, the accessibility to public facilities and services, and the provision of public spaces) and the social environment (i.e., community activities, social relations, and social spirit) are proven to be instrumental in influencing residential satisfaction [1,22,23]. Third, it is evident that residential satisfaction is a highly contextual construct, varying across different urban settings [13,24].
In spite of these viewpoints provided by the extant studies, consensus has not yet been reached regarding its influencing factors and the underlying mechanism, especially in post-reform China, where SHE policy focuses on solving housing shortages, rather the quality aspects. First, despite recognizing the variation in residents’ satisfaction across groups and housing types [25], and although increasing studies have explored factors influencing residential satisfaction globally, there has been a relatively limited number of studies shedding light on specific housing types, such as SHEs for low- and lower–middle-income groups, in post-reform China, a context characterized by a rapidly evolving planning system. Over the past 15 years, there has been a rapid expansion of SHE projects in China [26], attracting growing scholarly interest in the evolution [27] and implementation [15] of the nationwide policy for constructing large-scale SHEs. However, research on residential satisfaction of China’s SHEs, which represents the quality aspects and performance from the perspective of actual beneficiaries, appears to be less reported in the existing literature, with only a few exceptions, such as focusing on tenants in public rental housing [28]. Considering the gradually improved planning system in post-reform China [15], more research is required to grasp the determinants in improving the quality aspects of housing estates and to provide planning implications. Second, previous studies mostly relied on questionnaires to obtain residents’ subjective perceptions of the residential environment [29], often neglecting the integration of both objective attributes and subjective perceptions of the built environment [30]. In particular, most models used in extant studies failed to distinguish the built and social environment factors when exploring the influencing factors of residential satisfaction [31], thus leaving the underlying mechanisms between the two aspects and residential satisfaction unclear. Additionally, commonly used methods, such as the linear regression and ordered logit model used in previous studies to identify factors associated with residential satisfaction [32], are insufficient to fully capture the multidimensional nature of residential satisfaction, as discussed in [33]. Therefore, there is a pressing need to develop an analytical framework to identify the relationship between both the built and social environments and residential satisfaction of China’s SHEs.
To bridge the aforementioned gaps in the literature, this study attempts to refine the prevailing models to identify the determinants of residential satisfaction of China’s SHEs. Using data collected from field observations across 11 SHEs in Guangzhou in 2018, this study focuses on the following three questions:
Q1: To what extent do residents living in SHEs have residential satisfaction?
Q2: Which elements related to the built and social environments, including both objective and subjective factors, are instrumental to residential satisfaction of SHEs?
Q3: How can urban planners and housing authorities help to improve residential satisfaction of SHEs?
The study develops a conceptual framework on the basis of current prevailing models and conducts multidimensional analysis by using the method of structural equation modeling (SEM). The hypotheses put forward and tested in this study are that (1) both the built and social environment factors have significant influence on residential satisfaction, and (2) residents’ subjective perceptions of the built environment act as mediators among objective attributes, expectations, and residential satisfaction. It is hoped that this study will not only enrich the literature by gaining a fuller understanding of residential satisfaction, but also contribute to the implications for public housing in post-reform China, where ambitious SHE construction plans are being carried out, and further facilitate socially sustainable development.
The reminder of this paper is organized as follows. Section 2 describes the materials and methods of this study, including the analysis framework, case selection, data collection, and analytical methods. Section 3 presents the results of the descriptive analysis and SEM analysis. Section 4 provides scholarly discussions and policy implications. Finally, Section 5 offers a summary of the key findings and concluding remarks of this study.
2. Literature Review
A wealth of research on residential satisfaction exists in the field of housing and urban studies, with the appearance of several notable theories and multiple empirical studies. Despite varying and diverse understandings of residential satisfaction [34], it commonly refers to individuals’ perceptions, feelings, and consciousness regarding their place of residence [35], evaluating whether their needs, expectations, and desires are being met by housing and the surrounding environment [9,22,36]. Owing to its broad nature, the concept of residential satisfaction has given rise to several theories, with the three most prevalent ones being the “housing needs theory” [37], the “housing deficit theory” [38], and the “psychological construct theory” [34], respectively. Subsequently, a great deal of studies about residential satisfaction have been conducted, which can be classified into four categories: residential satisfaction of specific demographic groups, such as black adults [39], migrants [11,40], and the elderly [41,42], residential satisfaction of individuals at specific stages of life, such as housewives [1] and individuals at different stages of the life cycle [43], residential satisfaction concerning specific housing preferences [44], and residential satisfaction regarding a particular building performance or specific neighborhood, such as council housing [45], redeveloped neighborhoods [12,46], and affordable housing [2,47,48].
The literature is replete with explorations of influencing factors of residential satisfaction. It is generally believed that residential satisfaction is highly related to both the physical and social aspects of the residential environment [1,22,23]. First, the physical aspect of the residential environment, encompassing the built environment at the housing and community levels, has been verified to be an important factor influencing residential satisfaction. For one thing, housing characteristics, such as housing size, building orientation, lighting, and ventilation, are verified to significantly correlate with residential satisfaction [49,50,51]. Specifically, more pleasant designs, such as larger housing sizes and better housing forms, are usually associated with an increased level of residential satisfaction [52]. Particularly, investigations of public housing inhabitants in both Wuhan, China, and Kuala Lumpur, Malaysia, found that there was a significant and positive correlation between housing unit size and residential satisfaction [47,53]. Community characteristics regarding the public facilities and services are also dominant determinants of residential satisfaction. It has been observed by many scholars that a better-equipped and more convenient neighborhood, which is characterized by higher accessibility of necessary public facilities and services, such as healthcare and commercial facilities, transportation, and public spaces, is conducive to create a desirable and preferable residential environment, and further improve residents’ satisfaction [54,55,56]. Notably, a study conducted in a highly dense resettlement neighborhood in Suzhou, China, concluded that it was not the residential unit (housing characteristics) but the urban environment (public facilities) that mostly impacted residential satisfaction [57].
Second, the social aspect of the residential environment has also been widely considered to play a significant role in influencing residential satisfaction. To be specific, social relations among neighbors and community spirit are important predictors of residential satisfaction [58,59]. For instance, assessment of residential satisfaction of public housing in Ogun State, Nigeria, revealed that increased residential satisfaction was attributed to strong social cohesion and active participation in the development of residences [24]. Similarly, scholars have stressed the importance of creating intangible community settings to enhance the social network among neighbors for socially sustainable community regeneration [51]. To sum up, the social environment pertaining to community activities, interactions among residents, and neighborly relationships effectively contributes to promoting a sense of belonging and community integration, and further increasing residents’ satisfaction with living in the community [3,24,60,61].
In light of the extant literature, residential satisfaction is a multidimensional synthesis of residents’ intricate cognitive construct to their living environment [1,5,62], and various models have been developed to explore its influencing factors and to further identify the inherent mechanism. One of the most prevailing models was established by Campbell [36], and it was refined and applied in several subsequent empirical studies [30,55,63,64]. This model highlighted the strong association between residential satisfaction and both objective attributes and subjective perceptions of the residential environment. Objective attributes of the environment are filtered through perceptions and evaluations to affect satisfaction [64]. Notably, subjective perceptions, such as the perceived convenience of the housing estates, are usually regarded as stronger predictors of residential satisfaction than objective ones [32,59]. Another prevalent model is adapted from the American Consumer Satisfaction Index (ACSI). In the proposed ACSI model [65], overall customer satisfaction has two antecedent constructs, including customer expectations and perceived quality. Specifically, the expectations, which represent both the prior consumption experience and the forecast of the supplier’s ability to deliver quality in the future, are largely rational [66], and they naturally exert a direct and positive association with a cumulative evaluation of the satisfaction [67]. Despite the wide application of the ACSI model in the field of residential satisfaction, the extant studies primarily focused on the community service [67,68] and public participation [69].
In summary, the existing literature has provided rich insights, but a fuller picture of residential satisfaction and its influencing mechanism of SHEs remains to be revealed. It can be concluded from the foregoing review that residential satisfaction varies across regions and demographic groups, yet there has been relatively little focus on the socially vulnerable, low-income residents in post-reform China. Also, factors related to the built and social environments of the housing estates are recognized as determinants of residential satisfaction. Many researchers have developed models to identify these correlations, but the intricate interplay between objective attributes and subjective perceptions of the built environment, as well as the combined effect of the built and social environments on residential satisfaction, has not been thoroughly explored. To fill in these research gaps, this study assesses residential satisfaction and explores the influencing factors of SHEs in Guangzhou, China.
3. Materials and Methods
3.1. Conceptual Framework
In light of extant studies, residential satisfaction refers to the perception of feelings and consciousness of one’s place of residence [35], assessing both the physical and social aspects of the residential environment [1,23,70]. From this integrating perspective, this study proposed a conceptual framework.
First, based on the psychological construct theory, this study combined the ACSI model and Campbell’s model to examine the impacts of the built environment on residential satisfaction of SHEs. Theoretically, residents perceive the attributes of the residential environment, and compare these characteristics with certain standards generated from individual past experiences, needs, and expectations. Therefore, residential satisfaction considerably depends on the results of the comparisons between residents’ current residential conditions and the reference standard. As a result, a higher level of residential satisfaction is closely correlated with a greater degree of congruence between current and expected conditions [34,54]. In general, from the perspective of the built environment, residential satisfaction is related to three sets of factors, namely, objective attributes, subjective perceptions of the residents, as well as their expectations and aspirations [31].
On the one hand, from the lens of the ACSI model (Figure 1), scholars have confirmed that residents’ perceptions of the residential environment was the extent to which the housing estates met their expectations and would further exert impacts on the level of satisfaction [14]. Theoretically, customer satisfaction stems from the relationship between the supply and demand of the product, which exists in many fields, e.g., between the government and the public, or between the market and the public [71]. Inspired by the ACSI model, residential satisfaction of SHEs, considered as a criterion for assessing the performance of SHEs constructed by the government, is the product of the comparison between the perceived characteristics of the residential environment and the residents’ expectations. On the other hand, as one of the most prevailing frameworks, Campbell’s model (Figure 2) is capable of exploring the impacts and in-depth mechanisms of both objective attributes and subjective perceptions of the built environment on residential satisfaction. According to this model, residential satisfaction results from a process from objective stimuli to cognitive responses.
Figure 1.
The American Customer Satisfaction Index (ACSI) model [65].
Figure 2.
Campbell’s model [36].
Second, considering the impacts of the social aspects of the residential environment, a structure of “community activity participation–cognition of neighborly relationship–evaluation of residential satisfaction” was formulated. Inspired by established research, this study argues that the social environment of the estates is the result of community participation and social activities, as well as an incubator for neighborly relationships [72], both of which exert a beneficial effect on residential satisfaction. Additionally, the neighborly relationship is also influenced by residents’ participation in community activities, where the more active they are in community activities, the more positive the cognitive response to the neighborly relationship [73].
To summarize, based on the psychological construct theory and existing studies, we developed a conceptual framework integrating both the physical and social aspects of the residential environment, as shown in Figure 3. In this study, we focused on the role of both the built and social environment factors that influence residents’ satisfaction with the housing estates. It was hypothesized that the objective attributes, residents’ subjective perceptions, and their expectations of various aspects of the built environment are three key determinants, and the social factors also have a significant influence on residential satisfaction of SHEs. According to the conceptual framework, objective attributes of the built environment and residents’ participation in community activities are two exogenous variables, whereas residents’ expectations for the built environment, their subjective perceptions of both the built environment and neighborly relationships, as well as residential satisfaction are endogenous variables. The specific hypotheses are proposed in the following.
Figure 3.
The conceptual framework for residential satisfaction of SHEs in this study.
H1.
Objective attributes of the built environment have a positive impact on residents’ subjective perceptions (H1a), expectations (H1b), and residential satisfaction (H1c) of SHEs.
H2.
Residents’ expectations for the built environment have a positive impact on their perceptions (H2a) and residential satisfaction (H2b) of SHEs.
H3.
Residents’ subjective perceptions of the built environment have a positive impact on residential satisfaction directly, since quality perceptions act as agents between both expectations and satisfaction, and objective attributes and satisfaction.
H4.
Residents’ participation in community activities has a positive impact on their cognition of neighborly relationships (H4a) and residential satisfaction (H4b).
H5.
Residents’ cognition of neighborly relationships has a positive impact on residential satisfaction.
In order to assess these variables, we specified the observed indicators that are associated with each variable based on the literature. The observed variables and their sources are presented in Table 1, and detailed descriptions are provided in Table A1.
Table 1.
Variables used in the analysis and their sources.
3.2. Case Selection and Data Collection
Guangzhou is a pioneer city in the construction of SHEs, making it an appropriate case study for an in-depth analysis of SHE residential satisfaction and its influencing factors. The origin of subsidized housing development in Guangzhou could be traced back to the Healthy Housing Scheme introduced in 1986, even earlier than the similar policy, named Comfortable Housing, promulgated by the central government in 1995. During the nearly past four decades, the development of subsidized housing in Guangzhou has undergone three major stages [82]. In the first development stage (1986–1997), the coverage of the subsidized housing policy was limited, principally benefiting households who working in government departments or public institutions, thus neglecting a significant portion of low-income families. The second development stage (1998–2006) marked a period of transition to extend the coverage of subsidized housing from workers in government departments or public institutions to the urban registered families with housing hardships. In the third and current development stage (2007–present), the coverage of SHEs in Guangzhou has broadened to include the low- and lower-middle-income families, signifying the establishment of an ideal subsidized housing system featuring different types of subsidized housing for residents across various income levels. As the vanguard city in SHE construction, Gunagzhou’s experience has been considered exemplary and has been emulated by numerous cities in China [20]. Furthermore, the issue of residential satisfaction that arose in Guangzhou’s SHEs is similar to those of other post-reform Chinese cities, justifying the appropriateness of conducting an investigation into Guangzhou’s SHEs.
To provide a thorough understanding of residential satisfaction of SHEs and to further facilitate the comprehension of social reality, this study chose SHE cases from the aforementioned development stages. Accordingly, at least three SHEs were selected for each development stage. Since more SHEs were built during the third development stage compared to the other two stages, five SHEs were selected from this development stage. Consequently, a total of 11 SHEs were selected for field observations (Figure 4).
Figure 4.
Locations of the 11 selected SHE cases in Guangzhou.
Data utilized in this study were collected through a structured questionnaire survey conducted from August to December 2018 in the 11 SHEs in Guangzhou, China. The random sampling method was employed to ensure better representativeness. Owing to the prohibition of door-to-door visits, three methods were used. First, with the help of community resident committees and property management companies, a notice of the date and time, as well as the research objectives was put up at the entrances of every housing block one week before the survey. Second, the questionnaire was undertaken at different times during weekends (from early morning to noon and from late afternoon to evening) to enable a balanced and diverse group of respondents, considering that most residents work during weekdays. Third, the survey was conducted at the entrances of every housing block inside the housing estates.
Ultimately, this study collected 1078 questionnaires, 907 of which were valid for further statistical analyses. The socioeconomic characteristics of the respondents in the 11 SHE cases are presented in Table 2. A few more male than female residents were surveyed, which generally mirrored the population structure pattern of Guangzhou (male 52.83%, female 47.17%) [83]. The age structure of the respondents differed from the actual population in China, since only the adults (age above 18 years) were counted in this survey. Since the percentage of residents living in Guangzhou with the education level of secondary school or above was 78.76% [83], and the average monthly household expense in Guangzhou was approximately 3500 yuan in 2018 [84], these SHEs were justified to be socially disadvantaged communities, since they had high percentages of both a low education level (secondary school or below, 81.26%) and low monthly household expenses (less than 5000 yuan, 97.13%).
Table 2.
Socioeconomic characteristics of the respondents (N = 907).
3.3. Analytical Methods
We employed SEM as the analytical method because of the multidimensional nature of residential satisfaction and the complexity of its influencing factors. SEM is a combination of both confirmatory factor analysis (CFA) and path analysis. CFA identifies the indicators (observed variables) of each latent variable [85], and path analysis captures and quantifies the regression effects among multiple latent variables [86]. For the detailed introduction and mathematical presentation of the SEM, please refer to Byrne (2010) [87] and Kline (2015) [88]. Traditional multiple regression analysis can only identify a single relationship between the independent and dependent variables, and that the interactions between variables are not sufficiently clear, while SEMs are able to estimate the paths of multiple observed and latent variables at the same time. One distinct advantage of SEMs is that they can capture both direct, indirect, and total effects of the variables. Therefore, the method of SEM was used to explore factors associated with residential satisfaction of SHEs.
4. Results
4.1. Descriptive Analysis
The overall residential satisfaction of SHEs was found to be undesirable but acceptable. The score of the indicator was 3.47 on a five-point Likert scale (Table 3). A notable portion (40.90%) of respondents were neutral in terms of their residential satisfaction, while 49.94% expressed satisfaction (including both satisfied and very satisfied), a significantly higher percentage compared to those who reported dissatisfaction (9.04%; including both very dissatisfied and dissatisfied). The results were generally consistent with those of Tao et al. (2014) concerning Chinese migrant workers [74], but the satisfaction levels in this study were higher, likely attributed to the fact that the overall residential satisfaction levels in Tao’s study were derived from the comparison with the satisfaction in respondents’ hometowns.
Table 3.
Residential satisfaction of SHEs.
The dimension “Willingness to reside in the long term” stood out positively. Residents were observed to have a strong sense of community due to the significantly higher score of 3.94 of the dimension “Willingness to reside in the long term”, compared with the other two dimensions (Table 3). A majority of the respondents expressed strong willingness (27.45%) or willingness (48.63%) to reside in their current housing estate for the long term. Notably, residents living in SHEs of Stage III exhibited the strongest inclination for long-term residency, contrasting with those in stage I, who showed the weakest willingness. The respectively high quality of housing in the newly built SHEs might provide a reasonable explanation (interviews with residents of the LG Estate).
However, challenges persisted in estate management. Residents found difficulty receiving support from residents’ organizations and management companies, resulting in their low satisfaction with the estate management, with the score of 3.00. Residents were reluctant to seek assistance and obtained limited support from relevant residents’ organizations and management companies. This was mainly because the residents of SHEs had an unfavorable relationship with residents’ organizations and management companies in terms of maintaining the built environment, and they had little trust in these organizations (interviews with three residents of JD Estate).
Worse yet, residents expressed a lack of a strong sense of safety. The score of perceived safety in SHEs was only 2.69, which was the lowest among the four indicators regarding residential satisfaction. Residents living in SHEs of Stage III had a weaker sense of safety than those of the early two stages. The underlying reasons for the weak safety conditions within the SHEs might be attributed to ineffectual property management and the complicated socioeconomic composition of SHE residents. First, the property management, especially the security guard, was ineffectual and failed to play a significant role in preventing antisocial behaviors. As residents of FH Estate complained, the frequent safety issues, such as theft, lessened their sense of safety. Second, the SHEs in Guangzhou accommodate many disadvantaged people from the entire city, many of whom came from socially disadvantaged backgrounds. Particularly, those residents with criminal records or serious mental health issues sometimes committed antisocial behaviors that heavily disturbed other residents and weakened the sense of safety, as a director of the residents’ committee in JS Estate reported.
4.2. Structural Equation Modeling (SEM) Analysis
4.2.1. Modeling Procedure
First, we conducted the reliability and validity analyses. The overall Cronbach’s Alpha coefficient for the entire questionnaire was 0.800, exceeding the recommended threshold of 0.700, thus confirming the reliability of the questionnaire. The Kaiser–Meyer–Olkin test (0.874) and Bartlett’s test (p = 0.000) suggested that the data are suitable for factor analysis. Then, the confirmatory factor analysis (CFA) was conducted to confirm whether the observed variables reliably measured the latent constructs, as hypothesized [89]. After removing the observed variable with a factor loading below 0.4 [90], the final model exhibited acceptable results. Measurements of latent factors and their unstandardized and standardized factor loading are presented in Table 4. Specifically, the composite reliability (CR) of each latent variable, representing the internal consistency of construct indicators, ranged from 0.690 to 0.867 in the model, all exceeding 0.6 [91], indicating the high internal consistency of the construct indicators. The average variance extracted (AVE), representing the average amount of variance that latent variables explain in their measured variables, ranged from 0.367 to 0.793, all exceeding the threshold value of 0.36 [92], indicating the acceptable convergent validity of the model. Additionally, the p-values of the unstandardized parameters of the measurement model were all less than 0.001, which met the significance requirement. To summarize, the model was capable of reflecting the influencing mechanisms of residential satisfaction.
Table 4.
Factor structures of identified latent factors and results of CFA.
Furthermore, we examined the model’s goodness of fit by applying Bollen–Stine bootstrapping (N = 3000) to re-estimate Chi-square, and to mitigate the statistical biases resulting from the non-normality of the data [93]. As recommended by Hu and Bentler (1998) [94], the Chi-square/the degrees of freedom (χ2/df), probability value of Bollen–Stine, comparative fit index (CFI), goodness-of-fit index (GFI), adjusted goodness-of-fit index (AGFI), and root-mean-square error of approximation (RMSEA) were used to test the model’s goodness of fit. Ultimately, all fit indices of the final model were acceptable (Table 5), implying a relatively good fit between the hypothesized model and the observed data and ensuring the subsequent explanation of the model results.
Table 5.
Model goodness of fit.
The final model is shown in Figure 5, demonstrating the interconnections between the endogenous and exogenous variables, and Table 6 presents the outcomes of the final model for direct, indirect, and total effects.
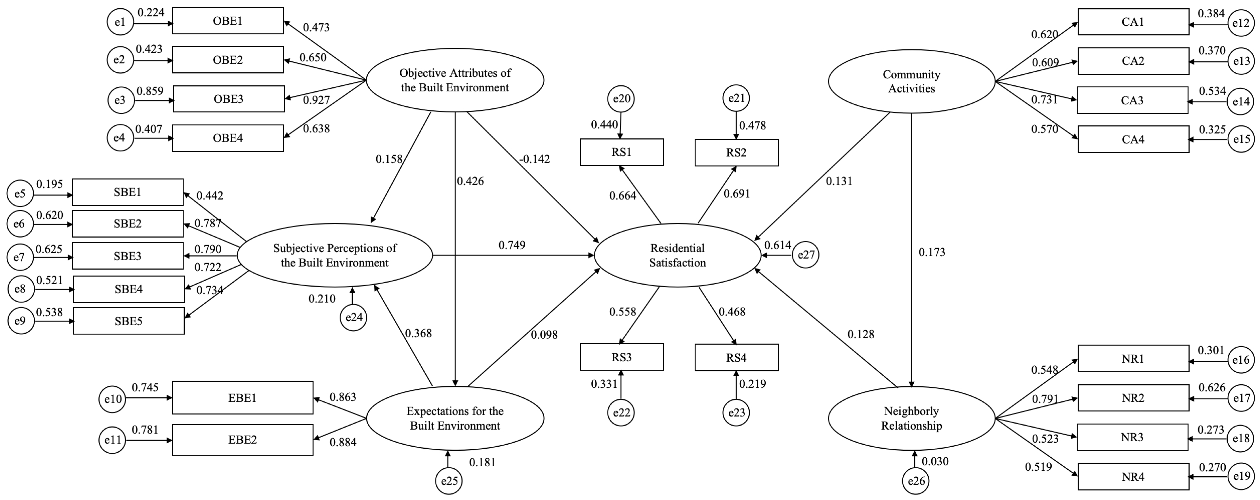
Figure 5.
SEM model results.
Table 6.
Values of standardized direct, indirect, and total effects of SEM path analysis.
4.2.2. The Impact of the Built Environment on Residential Satisfaction
According to the final model (Figure 5), residential satisfaction resulted from a process of objective stimuli, expectation, and subjective perceptions in terms of the built environment. First, consistent with Campbell’s model, individuals perceived the objective residential built environment through a subjective judgement process, ultimately leading to the evaluation of residential satisfaction. As expected, the better the objective attributes of the built environment, the higher the subjective perceptions among residents, thereby yielding a higher level of residential satisfaction, which supported Hypothesis 1 and Hypothesis 4. Specifically, the effect of subjective perceptions of the built environment on residential satisfaction was notably significant (0.749), surpassing that of all other latent variables, underscoring its paramount importance. However, the direct effect of objective attributes of the built environment on residential satisfaction was negative, with a value of −0.142, contrary to Hypothesis 3. One of the possible reasons for this directly negative effect might be the actual needs of SHE residents. To be specific, it was observed that most (65.93%) of them were aged over 50. For older residents, the scope of activities tended to be contracted, and their living needs were fewer in comparison. Consequently, an excessively large housing area and an abundance of public facilities might be counterproductive to their living. Another possible explanation might be the common mentality that people tended to enjoy life once conditions were permitted [95]. SHE residents living in poor conditions might have provided low satisfaction scores, but above a certain level of comfort they tended to be satisfied. Therefore, the improvement of the objective attributes of the built environment did not directly enhance residential satisfaction, but it positively affected residents’ subjective cognition and perceptions, thus promoting residential satisfaction. The results coincided with the findings of an empirical study on the influence of the community-built environment on the residential satisfaction of the elderly [96].
Second, in alignment with the “expectation–perception–satisfaction” framework proposed by Fornell et al. (1996) [65], residents’ expectations for the built environment exerted positive impacts on both subjective perceptions and residential satisfaction, and subjective perceptions further exhibited a beneficial effect on residential satisfaction, confirming Hypotheses 4, 5, and 6, respectively. For products such as housing, residents’ expectations were relatively stable since they were rooted in long-term assessments of the housing market’s consistent performance. As the survey showed, SHE residents’ expectations for the built environment were moderate and rational, with more than 40% of the respondents holding neutral expectations, and most of them expressed that the built environment had improved considerably compared to where they used to live. As a resident of JS Estate stated: “Some improvements in the provision of public services and facilities have gradually emerged in our housing estates. I am quite satisfied with the current environment.” In accordance with the psychological construct theory, it could be inferred that the residential conditions of SHE residents were perceived as superior to the ones they had previously experienced, and closely congruent with the reference conditions; therefore, they tended to express satisfaction, and there was a positive correlation between SHE residents’ expectations and satisfaction [97]. Noteworthily, SHEs represent a form of Chinese government intervention in the marketized economy [20], providing basic security for low-income residents. Undoubtedly, this imbues them with a “halo effect”, further elucidating the observed significant positive correlation between expectations and satisfaction of SHE residents [65].
Additionally, objective attributes of the built environment were found to have a positive influence on expectations, which confirmed Hypothesis 2. As expected, the better the actual built environment, the higher the expectations the residents had. This was mainly due to a psychological process of cognitive restructuring [80]. SHE residents might lower their expectations (“I don’t need much”) since they were forced to be satisfied with what they had (“what I have is fine”) and to make the best of a situation that they could not change.
4.2.3. The Contribution of the Social Environment to Residential Satisfaction
A favorable social environment, characterized by abundant community activities and close networks among residents, was validated to improve residential satisfaction. First, active participation in community activities was found to increase residential satisfaction, aligning with previous studies [72,98,99]. The model results indicated that the total effect of community activities on residential satisfaction was 0.153, with the direct effect being stronger at 0.131, and the indirect effect of influencing perceptions of neighborly relationships to increase residential satisfaction was relatively weaker but still significant and positive (0.022), thereby confirming Hypotheses 7 and 8. Community activities, such as technical training, recreational activities, volunteer engagements, and discussions on community development issues, could improve residential satisfaction by enhancing “interest connections” and nurturing residents’ sense of belongings. As articulated by one resident: “Given that I am retired now, I spend most of my time in the housing estate. We, the retired residents, gather every day to chat, exercises, and play cards or mahjong at the cultural corridor of the center of this community”.
Second, the neighborly relationship was found to be significantly and positively associated with residential satisfaction, consistent with the findings of previous studies [2,45,74,100], thereby confirming Hypothesis 9. Stronger neighborly relationships contributed to higher levels of residential satisfaction. To be specific, for each unit increase in neighborly relationship, residential satisfaction increased by 0.128 units accordingly (Table 6). On the one hand, the maintenance of social network, trust, and mutual assistance among neighbors could foster senses of intimacy and safety among residents [61]. On the other hand, casual interactions, social contacts with neighbors, and mutual assistance could significantly enhance residents’ sense of identity and sense of belonging [101], which would in turn improve residential satisfaction [81]. Notably, the path coefficients of the indicator related to residents’ willingness to have casual interactions with each other (NR2) was significantly higher than the other three observed variables, indicating its strong correlation with SHE residents’ neighborly relationships. This might be attributed to the fact that financial constraints hindered in-depth social contacts and interactions among residents, as noted in interviews with residents of the FH Estate.
5. Discussion
5.1. The Influencing Mechanism of Residential Satisfaction of SHEs
This study explored the impacts of both the built and social environments on residential satisfaction of SHEs. The conceptual framework developed in this study distinguished the factors of the physical and social aspects of the residential environment, and the results indicated that elements related to both the built environment (i.e., housing size, transportation, public facilities, public spaces, and open spaces) and the social environment (i.e., neighborly relationships and community activities) were instrumental to residential satisfaction of SHEs. These findings echoed the suggestion proposed by Canter and Rees (1982) that the separation of the physical and social aspects of the residential environment was of significance in any analysis concerning residential satisfaction [22]. Figure 6 presents what and how factors regarding both the built and social environments influenced residential satisfaction of SHEs.
Figure 6.
The determinants of residential satisfaction of SHEs.
First, residential satisfaction of SHEs was positively influenced by objective attributes, residents’ expectations, and subjective perceptions of the built environment. The findings supported the combination of the two classic frameworks of Campbell’s model and the ACSI model. On the one hand, despite a slightly negative direct effect, objective attributes of the built environment positively affected residents’ subjective perceptions, which in turn affected residential satisfaction of SHEs. This illustrated the mechanism through which estate design and neighborhood planning influenced residential satisfaction. On the other hand, the results empirically validated the structural framework of “expectation–perception–satisfaction” in the ACSI model in explaining the residential satisfaction of SHEs. A similar conclusion was also proposed by Emami and Sadeghlou in 2021 [71], contending that residential satisfaction was the positive or negative psychological outcome of individuals’ subjective evaluative processes between what was expected and what was perceived. To improve SHE residential satisfaction, it is essential to elevate residents’ expectations and perceived quality of the built environment.
Importantly, the findings unveiled the role of residents’ subjective perceptions in mediating among the objective attributes, expectations, and residential satisfaction of the built environment. The findings echoed both the psychological construction theory [34] and Jiboye’s argument [14], and further reinforced the relevance of the two aforementioned models, suggesting that subjective perceptions were responses to the extent to which the objective attributes of housing estates’ built environments met residents’ expectations, exerting the greatest impact on their residential satisfaction. Similar effects were also observed in the empirical study of the residential satisfaction of the elderly in Hefei, China [96], which proposed to place increased stress on residents’ subjective perceptions of the built environment to meet their actual needs. In essence, a high level of residential satisfaction was not thoroughly contingent upon complete congruence between the actual residential built environment and the theoretically ideal one; rather, it was the subjective perceptions of the built environment that were more decisive. Underlying factors that might influence subjective perceptions included comparison processes [95,102] and psychological processes, such as expectation revision and cognitive adaption [34,80]. For the low-income SHE residents, it was of high possibility that they previously lived in significantly lower-quality built environments, or that their relatives or friends have experienced similar situations (as indicated in interviews with residents in the LG Estate and FH Estate). Therefore, in the process of such comparisons and cognitive restructuring, they subjectively perceived satisfaction with the current residential built environment, and such subjective perceptions profoundly affected their overall residential satisfaction.
Second, an enhanced social environment was closely related to increased residential satisfaction of SHEs. Specifically, a clear mechanism involving “community activity participation–development of neighborly relationship–evaluation of residential satisfaction”, regarding the influence of the social environment on residential satisfaction, was identified. There was a two-by-two relationship among these three variables, and all three relationships were positively connected. Supporting the hypotheses, residents who participated more frequently in community activities tended to develop closer relationships with neighbors, and further presented higher levels of residential satisfaction. This result strongly supported the conclusion that the social capital in low-income communities, encompassing social networks that facilitate social cohesion and the development of residents within the neighborhood [103,104], contributed substantively to residential satisfaction [45]. Indeed, there have been a number of empirical studies that confirmed these effects, such as studies of residential satisfaction of low-income communities in Ogun State, Nigeria [24], Beijing, China [81], and Seoul, South Korea [105]. Some scholars have even concluded from surveys of residential satisfaction in public housing in Madrid that the psycho-social aspects, such as neighborly relationships and the sense of attachment, would exert stronger effects on residential satisfaction than physical features of the built environment [1]. Despite that the extent of the impacts might vary across different contexts, factors related to the social environment could indeed influence residential satisfaction. Therefore, it is necessary to enhance the social environment to improve residential satisfaction, especially for low-income neighborhoods in rapidly urbanizing countries such as China.
5.2. Policy Implications for Improving Residential Satisfaction of SHEs
Additional efforts should be made to improve the quality of the built environment to decent standards, which can greatly enhance residential satisfaction. As hypothesized, the built environment exerted a substantial impact on the residential satisfaction of SHEs, with factors such as open space, transportation, and public facilities playing pivotal roles. It is suggested that housing authorities should pay attention to the improvement of greening, open space, and public facilities within and surrounding the estates, beyond the mere provision of accommodation units [106]. Furthermore, the implementation, post-construction maintenance, and management are also critical factors in enhancing the quality of the built environment. During the investigation of SHEs, deviations from the original planning scheme, the lag period of actual provision of public facilities and services, and unmaintained neighborhood amenities were observed. Therefore, achieving high-quality built environments necessitates improvements across various aspects, from housing to community surroundings, and from design to management throughout the entire process.
More emphasis should be placed on creating a livable and favorable built environment that is sought by the public in the operation of urban planning. Considering the largest positive impact observed from residents’ subjective perceptions of the built environment, it is necessary to integrate public opinions into the planning process. This is a feasible measure to ensure that residents’ actual needs and expectations are thoroughly investigated and addressed by housing authorities and planners. However, urban planning in China is typically operated as a technical tool to fulfill the political aspirations of local governments under the top-down administration [15], often leading to outcomes contrary to public expectations. To counteract this, it is crucial to establish and enhance an effective mechanism for public participation. This participatory approach is particularly important for residents of SHEs, who represent socially vulnerable groups with low incomes, and a significant portion of whom are elderly individuals. Their real requirements and expectations regarding the built environment must be thoroughly investigated and considered. By integrating their voices into the planning process, residential environment of SHEs can be not only functional but also genuinely livable and favorable, ultimately improving residents’ satisfaction.
Attention should also be paid to the improvements of the social environment of SHEs, as this contributes to enriching residents’ spiritual life and promoting social cohesion, and thus improving residential satisfaction. The positive impacts of the social environment on residential satisfaction highlight the need to cultivate a sense of intimacy and safety among SHE residents, which in turn bolsters their sense of belonging to the estates. To be specific, during the design phase, it is suggested to create public spaces that facilitate informal interactions and community activities. For instance, cultural corridors and communal gardens with pleasant spatial scales should be created and thoughtfully designed to provide spatial support for social contacts among neighbors. During the governance and management phase, residents’ organizations and management companies of SHEs should strengthen their active roles in revitalizing residents’ networks. This can be achieved by organizing and encouraging residents to actively participate in various community activities, fostering a stronger sense of community engagement and promoting residential satisfaction.
6. Conclusions
Residential satisfaction represents one important domain of individuals’ general quality of life, particularly for low- and lower–middle-income residents residing in SHEs, and it also serves as a vital indicator to assess the performance of SHE projects. Extant studies highlighted that the determinants of residential satisfaction tended to vary by housing types, tenure, countries, and cultures [37]. Since existing empirical studies, which focused on the well-being of low-income residents in affordable housing programs, were mostly conducted in European and American cities, where mature planning systems exist, it is imperative to shed light on post-reform China, which has recently experienced large-scale expansion of SHE projects and where the planning systems are gradually improving [15]. Moreover, the impacts of factors related to the social environment on residential satisfaction of SHEs was not well explored in the existing literature. Therefore, taking advantage of field observations in 11 SHEs in Guangzhou, we developed an analytical framework and employed SEM to capture the effects of both the built and social environments on residential satisfaction of SHEs. This study provided a fuller picture of residential satisfaction and its determinants, especially for understanding residential satisfaction among disadvantaged groups in developing countries, and contributed to the debate over the assessment and improvement of the performance of China’s SHE projects.
According to the survey, the overall residential satisfaction of SHEs was found to be undesirable but acceptable, with the dimension of “Willingness to reside in the long term” ranking first. The results suggested that China’s recent implementation of subsidized housing policies has yielded some positive outcomes, proving to be an effective measure in addressing the housing needs of low-income groups and tackling the increasingly severe problem of housing unaffordability in post-reform China. However, the limited services provided by management companies and insufficient support from residents’ organizations have led to residents’ negative remarks on both management and security issues within the SHEs. Additionally, the complicated sociodemographic characteristics of SHE residents have presented challenges in further enhancing residential satisfaction.
This empirical study in Guangzhou echoed those in previous arguments that both the physical and social aspects of the residential environment are closely related to residential satisfaction, and further illustrated the mechanisms under which the built environment affected residential satisfaction. The results of the SEM indicated that both a desirable built environment, such as pleasant housing designs and well-equipped neighborhoods, and a friendly social environment, characterized by intimate neighborly relationships and diverse community activities, could contribute to the improvement of residential satisfaction in SHEs. Furthermore, this study developed Campbell’s model and the ACSI model in terms of the influencing mechanisms of the built environment on residential satisfaction. Specifically, objective attributes affected both residents’ perceived evaluations and expectations, which in turn affected residential satisfaction. Residents’ expectations also positively related to their cognitive evaluation of residential environments. Overall, residents’ subjective perceptions served as mediators among the objective attributes and expectations and exerted the greatest impacts on residential satisfaction.
This study implicated that policymakers in China should recognize the multidimensional nature of residential satisfaction of SHEs to meet the actual housing needs of low-income groups and to further facilitate urban sustainable development. In addition to the provision of basic sheltering, policies for SHE projects should strive to improve the quality of the built environment to meet decent standards, such as optimizing the allocation of public service facilities surrounding the housing estates. Further consideration should also be given to SHE residents’ pursuit of spiritual life. To foster favorable social environments and promote neighborhood social cohesion, residents’ organizations should encourage residents to participate in diverse community activities. Additionally, it is necessary to strengthen the mechanisms for public participation to better grasp residents’ actual requirements and expectations, even in completed SHE projects.
However, there are several limitations. First, city-level contextual factors, such as the scale, the location, and the socioeconomic characteristics, may have significant impacts on residential satisfaction of SHEs. Nevertheless, this study only investigated specific SHEs in Guangzhou, a pioneer mega-city in the construction of SHEs, limiting its applicability to other cities. Future studies should also focus on those cities with disadvantaged performance in SHE development. Second, focusing on the built and social environments, the model developed in this study did not cover individual socioeconomic attributes, such as age, level of income, and general outlook on life [64], which would affect residential satisfaction. Additionally, the geographical characteristics of the housing estates (e.g., geographical location) were not fully considered in this study. Presumably, adding such factors into the model would help gain a fuller understanding of residential satisfaction of SHEs. Third, a longitudinal research design and panel data may serve as effective tools to deeply illuminate the influencing mechanisms through investigating how the life course and processes of gentrification or land use change affect individuals’ residential satisfaction over time [3]. Despite its limitations, this study still contributes to the literature with insights on the effects of the built and social environments on residential satisfaction of SHEs, which will facilitate socially sustainable development by providing references for enhancing SHE performance.
Author Contributions
Conceptualization, Z.W.; methodology, Z.W.; software, Q.T. and S.H.; validation, Z.W. and Q.T.; formal analysis, Q.T.; investigation, Z.W.; resources, Z.W.; data curation, Z.W. and S.H.; writing—original draft preparation, Q.T.; writing—review and editing, Q.T. and Z.W.; visualization, Q.T.; supervision, Z.W.; project administration, Z.W.; funding acquisition, Z.W. All authors have read and agreed to the published version of the manuscript.
Funding
This research was funded by the National Natural Science Foundation of China, grant number 42271206; the Guangdong Philosophy and Social Science Foundation, grant number GD22XGL08; the Guangzhou Basic and Applied Basic Research Foundation, grant number 2024A04J4541; the Fundamental Research Funds for the Central Universities, grant number x2jz/D2240030.
Data Availability Statement
Data are contained within the article.
Conflicts of Interest
The authors declare no conflict of interest.
Appendix A
Table A1.
Variables used in the analysis and their descriptions.
Table A1.
Variables used in the analysis and their descriptions.
| Latent Variables | Observed Variables | Description |
|---|---|---|
| Residential Satisfaction | Overall residential satisfaction (RS1) | Residents’ overall satisfaction with their current residence: very dissatisfied, dissatisfied, neutral, satisfied, very satisfied. |
| Estate management (RS2) | Satisfaction with the estate management: very dissatisfied, dissatisfied, neutral, satisfied, very satisfied. | |
| Safety condition (RS3) | Perceived safety within the SHEs: very unsafe, unsafe, neutral, safe, very safe. | |
| Aspiration to stay in SHEs for the long term (RS4) | “I would like to continue to live in this housing estate”: strongly disagree, disagree, neutral, agree, strongly agree. | |
| Objective Attributes of the Built Environment | Housing size (OBE1) | Housing area per capita (m2). |
| Accessibility to public transportation (OBE2) | Distance to the subway/bus station (m). | |
| Accessibility to public facilities/services (OBE3) | Distance to the nearest public facilities/services (m). | |
| Accessibility to public spaces (OBE4) | Distance to the nearest public spaces (m). | |
| Subjective Perceptions of the Built Environment | Convenience of public transportation (SBE1) | Convenience of public transportation: very dissatisfied, dissatisfied, neutral, satisfied, very satisfied. |
| Satisfaction with the provision of public facilities/services within the SHEs (SBE2) | Satisfaction with the provision of public facilities/services within the SHEs: very dissatisfied, dissatisfied, neutral, satisfied, very satisfied. | |
| Satisfaction with the provision of public facilities/services outside the SHEs (SBE2) | Satisfaction with the provision of public facilities/services outside the SHEs: very dissatisfied, dissatisfied, neutral, satisfied, very satisfied. | |
| Satisfaction with the provision of community open space (SBE3) | Satisfaction with the provision of community open space: very dissatisfied, dissatisfied, neutral, satisfied, very satisfied. | |
| Satisfaction with the provision of public space (SBE4) | Satisfaction with the provision of public space: very dissatisfied, dissatisfied, neutral, satisfied, very satisfied. | |
| Expectations for the Built Environment | Expectations of accessibility to places of work (EBE1) | “I HOPE that the distance from my house to places of work does not differ from that of most people in the city”: strongly disagree, disagree, neutral, agree, strongly agree. |
| Expectations of accessibility to large public facilities (EBE2) | “I HOPE that the distance from my house to large public facilities does not differ from that of most people in the city”: strongly disagree, disagree, neutral, agree, strongly agree. | |
| Participation in Community Activities | Participation in technical training (CA1) | Self-reported involvement in technical training in the last year: none, 1–2, 3–6, 7–12, >12. |
| Participation in recreational activities (CA2) | Self-reported involvement in recreational activities in the last year: none, 1–2, 3–6, 7–12, >12. | |
| Participation in volunteer activities (CA3) | Self-reported involvement in volunteer activities in the last year: none, 1–2, 3–6, 7–12, >12. | |
| Participation in discussions on community development issues (CA4) | Self-reported involvement in discussions on community development issues in the last year: none, 1–2, 3–6, 7–12, >12. | |
| Cognition of Neighborly Relationship | Friends made (NR1) | Number of friends made in the housing estates: none, 1–4, 5–9, 10–20, more than 20. |
| Casual interactions (NR2) | “When I meet neighbors on the street, I say ‘hi’ or chat with them”: strongly disagree, disagree, neutral, agree, strongly agree. | |
| Social contacts (NR3) | Frequency of social contacts with neighbors: less than once a month, 2–3 times a month, once a week, 2–3 times a week, every day. | |
| Reciprocity (NR4) | “I help my neighbors or seek help from them, if necessary”: strongly disagree, disagree, neutral, agree, strongly agree. |
References
- Amérigo, M.; Aragones, J.I. A theoretical and methodological approach to the study of residential satisfaction. J. Environ. Psychol. 1997, 17, 47–57. [Google Scholar] [CrossRef]
- Riazi, M.; Emami, A. Residential satisfaction in affordable housing: A mixed method study. Cities 2018, 82, 1–9. [Google Scholar] [CrossRef]
- Biswas, B.; Sultana, Z.; Priovashini, C.; Ahsan, M.N.; Mallick, B. The emergence of residential satisfaction studies in social research: A bibliometric analysis. Habitat Int. 2021, 109, 102336. [Google Scholar] [CrossRef]
- Hui, E.C.M.; Yu, K.H. Residential mobility and aging population in Hong Kong. Habitat Int. 2009, 33, 10–14. [Google Scholar] [CrossRef]
- Permentier, M.; Bolt, G.; Van Ham, M. Determinants of neighbourhood satisfaction and perception of neighbourhood reputation. Urban Stud. 2011, 48, 977–996. [Google Scholar] [CrossRef]
- Lee, E.; Park, N.K. Housing Satisfaction and Quality of Life among Temporary Residents in the United States. Hous. Soc. 2010, 37, 43–67. [Google Scholar] [CrossRef]
- Sirgy, M.J.; Cornwell, T. How Neighborhood Features Affect Quality of Life. Soc. Indic. Res. 2002, 59, 79–114. [Google Scholar] [CrossRef]
- Wang, D.; Wang, F. Contributions of the Usage and Affective Experience of the Residential Environment to Residential Satisfaction. Hous. Stud. 2016, 31, 42–60. [Google Scholar] [CrossRef]
- Ibem, E.O.; Amole, D. Residential Satisfaction in Public Core Housing in Abeokuta, Ogun State, Nigeria. Soc. Indic. Res. 2012, 113, 563–581. [Google Scholar] [CrossRef]
- Galster, G.; Hesser, G. Residential satisfaction: Compositional and contextual correlates. Environ. Behav. 1981, 13, 735–758. [Google Scholar] [CrossRef]
- Barcus, H. Urban-rural migration in the USA: An analysis of residential satisfaction. Reg. Stud. 2004, 38, 643–657. [Google Scholar] [CrossRef]
- Jiang, W.; Feng, T.; Timmermans, H.; Li, H. A gap-theoretical path model of residential satisfaction and intention to move house applied to renovated historical blocks in two Chinese cities. Cities 2017, 71, 19–29. [Google Scholar] [CrossRef]
- Ogu, V.I. Urban residential satisfaction and the planning implications in a developing world context: The example of Benin City, Nigeria. Int. Plan. Stud. 2002, 7, 37–53. [Google Scholar] [CrossRef]
- Jiboye, A.D. Post-occupancy evaluation of residential satisfaction in Lagos, Nigeria: Feedback for residential improvement. Front. Archit. Res. 2012, 1, 236–243. [Google Scholar] [CrossRef]
- Wei, Z.; Chen, T. Dilemma of pursuing livability in China’s urban planning: The case of Longguicheng housing estate in Guangzhou. J. Hous. Built Environ. 2023, 39, 557–572. [Google Scholar] [CrossRef]
- Wei, Z.; Chen, T. Review on Social Sustainability of Subsidized Housing Estates in China and Its Planning Strategy: Towards an Analytical Framework. In Proceedings of the ICCREM, Xi’an, China, 23–24 September 2023; pp. 323–336. [Google Scholar]
- Wu, F. Introduction: Leaving the soil. In Creating Chinese Urbanism: Urban Revolution and Governance Change; UCL Press: London, UK, 2022; p. 19. [Google Scholar]
- Wei, Z.; Liu, Y.; He, S.; Mo, H. Housing differentiation in transitional urban China. Cities 2020, 96, 102469. [Google Scholar] [CrossRef]
- Piekałkiewicz, M. Why do economists study happiness? Econ. Labour Relat. Rev. 2017, 28, 361–377. [Google Scholar] [CrossRef]
- Wei, Z.; Chiu, R.L.H. Livability of subsidized housing estates in marketized socialist China: An institutional interpretation. Cities 2018, 83, 108–117. [Google Scholar] [CrossRef]
- The State Council the People’s Republic of China. Available online: http://english.www.gov.cn/statecouncil/ministries/202109/01/content_WS612ed2bbc6d0df57f98df761.html (accessed on 23 March 2024).
- Canter, D.; Rees, K. A multivariate model of housing satisfaction. Int. Rev. Appl. Psychol. 1982, 31, 185–207. [Google Scholar] [CrossRef]
- Mesch, G.S.; Manor, O. Social ties, environmental perception, and local attachment. Environ. Behav. 1998, 30, 504–519. [Google Scholar] [CrossRef]
- Ibem, E.O.; Aduwo, E.B. Assessment of residential satisfaction in public housing in Ogun State, Nigeria. Habitat Int. 2013, 40, 163–175. [Google Scholar] [CrossRef]
- Azimi, N.; Esmaeilzadeh, Y. Assessing the relationship between house types and residential satisfaction in Tabriz, Iran. Int. J. Urban Sci. 2017, 21, 185–203. [Google Scholar] [CrossRef]
- Fang, Y.; Liu, Z.; Chen, Y. Housing inequality in urban China: Theoretical debates, empirical evidences, and future directions. J. Plan. Lit. 2020, 35, 41–53. [Google Scholar] [CrossRef]
- Chen, J.; Yang, Z.; Wang, Y.P. The new Chinese model of public housing: A step forward or backward? Hous. Stud. 2014, 29, 534–550. [Google Scholar] [CrossRef]
- Li, J.; Stehlik, M.; Wang, Y. Assessment of barriers to public rental housing exits: Evidence from tenants in Beijing, China. Cities 2019, 87, 153–165. [Google Scholar] [CrossRef]
- Smrke, U.; Blenkus, M.; Socan, G. Residential satisfaction questionnaires: A systematic review. Urbani Izziv 2018, 29, 67–82. [Google Scholar] [CrossRef]
- Shen, Y.; Fu, X. Impacts of built environment and perceived neighborhood characteristics on residents’ satisfaction: Evidence from the Shanghai suburbs. Prog. Geogr. 2019, 5, 686–697. [Google Scholar]
- Ibem, E.O.; Ayo-Vaughan, E.A.; Oluwunmi, A.O.; Alagbe, O.A. Residential satisfaction among low-income earners in government-subsidized housing estates in Ogun State, Nigeria. In Urban Forum; Springer: Dordrecht, The Netherlands, 2019; Volume 30, pp. 75–96. [Google Scholar]
- Lu, M. Determinants of residential satisfaction: Ordered logit vs. regression models. Growth Chang. 1999, 30, 264–287. [Google Scholar] [CrossRef]
- Yuan, Y.; Ding, K.; Cao, X.; Wu, X. A review of neighborhood satisfaction. Urban Dev. Stud. 2018, 10, 105–111. [Google Scholar]
- Galster, G.C. Evaluating indicators for housing policy: Residential satisfaction vs marginal improvement priorities. Soc. Indic. Res. 1985, 16, 415–448. [Google Scholar] [CrossRef]
- Cutter, S.L. Residential satisfaction and the suburban homeowner. Urban Geogr. 2013, 3, 315–327. [Google Scholar] [CrossRef]
- Campbell, A.; Converse, P.E.; Rodgers, W.L. The Quality of American Life: Perceptions, Evaluations, and Satisfactions; Russell Sage Foundation: New York, NY, USA, 1976. [Google Scholar]
- Rossi, P.H. Why Families Move: A Study in the Social Psychology of Urban Residential Mobility; Free Press: Glencoe, IL, USA, 1955; p. 220. [Google Scholar]
- Morris, E.W.; Winter, M. A theory of family housing adjustment. J. Marriage Fam. 1975, 37, 79–88. [Google Scholar] [CrossRef]
- Jagun, A.; Brown, D.R.; Milburn, N.G.; Gary, L.E. Residential satisfaction and socioeconomic and housing characteristics of urban black adults. J. Black Stud. 1990, 21, 40–51. [Google Scholar] [CrossRef]
- Lin, S.; Li, Z. Residential satisfaction of migrants in Wenzhou, an “ordinary city” of China. Habitat Int. 2017, 66, 76–85. [Google Scholar] [CrossRef]
- Rioux, L.; Werner, C. Residential satisfaction among aging people living in place. J. Environ. Psychol. 2011, 31, 158–169. [Google Scholar] [CrossRef]
- Fernández-Portero, C.; Alarcón, D.; Padura, Á.B. Dwelling conditions and life satisfaction of older people through residential satisfaction. J. Environ. Psychol. 2017, 49, 1–7. [Google Scholar] [CrossRef]
- Osman, F.O.; Moustafa, Y.M.; Fahmy, A.A. Residential satisfaction in gated communities according to stages in the life cycle with reference to Cairo, Egypt. J. Eng. Appl. Sci. 2021, 68, 41. [Google Scholar] [CrossRef]
- Ge, J.; Hokao, K. Research on residential lifestyles in Japanese cities from the viewpoints of residential preference, residential choice and residential satisfaction. Landsc. Urban Plan. 2006, 78, 165–178. [Google Scholar] [CrossRef]
- Amérigo, M.; Aragonés, J.I. Residential satisfaction in council housing. J. Environ. Psychol. 1990, 10, 313–325. [Google Scholar] [CrossRef]
- Fang, Y. Residential satisfaction, moving intention and moving behaviours: A study of redeveloped neighbourhoods in inner-city Beijing. Hous. Stud. 2006, 21, 671–694. [Google Scholar] [CrossRef]
- Mohit, M.A.; Ibrahim, M.; Rashid, Y.R. Assessment of residential satisfaction in newly designed public low-cost housing in Kuala Lumpur, Malaysia. Habitat Int. 2010, 34, 18–27. [Google Scholar] [CrossRef]
- Kim, S.; Hwang, J.; Lee, M.H. Effect of housing support programs on residential satisfaction and the housing cost burden: Analysis of the effect of housing support programs in Korea based on household attributes. Land 2022, 11, 1392. [Google Scholar] [CrossRef]
- Zhan, D.; Meng, B.; Zhang, W.Z. A Study on Residential Satisfaction and Its Behavioral Intention in Beijing. Geogr. Res. 2014, 33, 336–348. [Google Scholar]
- Niu, J.; Zhao, M. Analysis on factors influencing of yurts residence satisfaction based on structural equation model. Sci. Technol. Dev. 2018, 14, 750–756. [Google Scholar]
- Chen, J.; Pellegrini, P.; Wang, H. Comparative Residents’ Satisfaction Evaluation for Socially Sustainable Regeneration—The Case of Two High-Density Communities in Suzhou. Land 2022, 11, 1483. [Google Scholar] [CrossRef]
- Chen, L.; Zhang, W.; Yang, Y.; Yu, J. Disparities in residential environment and satisfaction among urban residents in Dalian, China. Habitat Int. 2013, 40, 100–108. [Google Scholar] [CrossRef]
- Li, J.; Li, D.; Ning, X.; Sun, J.; Du, H. Residential satisfaction among resettled tenants in public rental housing in Wuhan, China. J. Hous. Built Environ. 2019, 34, 1125–1148. [Google Scholar] [CrossRef]
- Huang, Z.; Du, X. Assessment and determinants of residential satisfaction with public housing in Hangzhou, China. Habitat Int. 2015, 47, 218–230. [Google Scholar] [CrossRef]
- Cao, X.J. How does neighborhood design affect life satisfaction? Evidence from Twin Cities. Travel. Behav. Soc. 2016, 5, 68–76. [Google Scholar] [CrossRef]
- Zarghami, E.; Olfat, M.; Fatourehchi, D. An investigation into the relationship between quality of life of the elderly in relation to physical spaces in order to select an ideal residence. J. Hous. Built Environ. 2018, 8, 8–9. [Google Scholar] [CrossRef]
- Chen, J.; Pellegrini, P.; Xu, Y.; Ma, G.; Wang, H.; An, Y.; Feng, X. Evaluating residents’ satisfaction before and after regeneration. The case of a high-density resettlement neighbourhood in Suzhou, China. Cogent Soc. Sci. 2022, 8, 2144137. [Google Scholar] [CrossRef]
- Milić, J.; Zhou, J. Residential satisfaction among young people in post-socialist countries: The case of Serbia. J. Hous. Built Env. 2018, 33, 715–730. [Google Scholar] [CrossRef]
- Parkes, A.; Kearns, A.; Atkinson, R. What makes people dissatisfied with their neighbourhoods? Urban Stud. 2002, 39, 2413–2438. [Google Scholar] [CrossRef]
- Adriaanse, C.C.M. Measuring residential satisfaction: A residential environmental satisfaction scale (RESS). J. Hous. Built Environ. 2007, 22, 287–304. [Google Scholar] [CrossRef]
- Vemuri, A.W.; Morgan, G.J.; Wilson, M.A.; Burch, J.W.R. A tale of two scales: Evaluating the relationship among life satisfaction, social capital, income, and the natural environment at individual and neighborhood levels in metropolitan Baltimore. Environ. Behav. 2011, 43, 3–25. [Google Scholar] [CrossRef]
- Weidemann, S.; Anderson, J.R. A conceptual framework for residential satisfaction. In Home Environments; Altman, I., Werner, C.M., Eds.; Plenum Press: London, UK, 1985; Volume 8. [Google Scholar]
- Amérigo, M. A model of residential satisfaction. In Socio-Environmental Metamorphoses: Builtscape, Landscape, Ethnoscape; Aristides, M., Karaletsou, K., Eds.; Aristotle University of Thessaloniki: Salonica, Greece, 1992; Volume V, pp. 411–417. [Google Scholar]
- Hur, M.; Nasar, J.L.; Chun, B. Neighborhood satisfaction, physical and perceived naturalness and openness. J. Environ. Psychol. 2010, 30, 52–59. [Google Scholar] [CrossRef]
- Fornell, C.; Johnson, M.D.; Anderson, E.W.; Cha, J.; Bryant, B.E. The american customer satisfaction index: Nature, purpose, and findings. J. Mark. 1996, 60, 7–18. [Google Scholar] [CrossRef]
- Anderson, E.W. Cross-category variation in customer satisfaction and retention. Mark. Lett. 1994, 5, 19–30. [Google Scholar] [CrossRef]
- Van Ryzin, G.G.; Muzzio, D.; Immerwahr, S.; Gulick, L.; Martinez, E. Drivers and consequences of citizen satisfaction: An application of the American customer satisfaction index model to New York City. Public Adm. Rev. 2004, 64, 331–341. [Google Scholar] [CrossRef]
- Kuo, Y.C.; Huh, Y.; Hwang, B.G. A Comparative analysis of residents’ satisfaction with apartment building management and maintenance services in South Korea and Taiwan. Qual. Quant. 2022, 56, 395–412. [Google Scholar] [CrossRef]
- Sun, S.; Chen, R.; Qin, S.; Liu, L. Evaluating the Public Participation Processes in Community Regeneration Using the EPST Model: A Case Study in Nanjing, China. Land 2022, 11, 1405. [Google Scholar] [CrossRef]
- Gan, X.; Zuo, J.; Wen, T.; She, Y. Exploring the adequacy of massive constructed public housing in China. Sustainability 2019, 11, 1949. [Google Scholar] [CrossRef]
- Emami, A.; Sadeghlou, S. Residential satisfaction: A narrative literature review towards identification of core determinants and indicators. Hous. Theory Soc. 2021, 38, 512–540. [Google Scholar] [CrossRef]
- Du, T.; Zeng, N.; Huang, Y.; Vejre, H. Relationship between the dynamics of social capital and the dynamics of residential satisfaction under the impact of urban renewal. Cities 2020, 107, 102933. [Google Scholar] [CrossRef]
- Kale, A. Building attachments to places of settlement: A holistic approach to refugee wellbeing in Nelson, Aotearoa New Zealand. J. Environ. Psychol. 2019, 65, 101315. [Google Scholar] [CrossRef]
- Tao, L.; Wong, F.K.; Hui, E.C. Residential satisfaction of migrant workers in China: A case study of Shenzhen. Habitat Int. 2014, 42, 193–202. [Google Scholar] [CrossRef]
- Gou, Z.; Xie, X.; Lu, Y.; Khoshbakht, M. Quality of life (QoL) survey in Hong Kong: Understanding the importance of housing environment and needs of residents from different housing sectors. Int. J. Environ. Res. Public Health 2018, 15, 219. [Google Scholar] [CrossRef] [PubMed]
- Kwon, H.J.; Beamish, J.O. Older adults in multifamily housing: Residential satisfaction and intention to move. Fam. Consum. Sci. Res. J. 2013, 42, 40–54. [Google Scholar] [CrossRef]
- Addo, I.A. Assessing residential satisfaction among low income households in multi-habited dwellings in selected low income communities in Accra. Urban Stud. 2016, 53, 631–650. [Google Scholar] [CrossRef]
- Chan, E.; Lee, G.K. Critical factors for improving social sustainability of urban renewal projects. Soc. Indic. Res. 2008, 85, 243–256. [Google Scholar] [CrossRef]
- Karuppannan, S.; Sivam, A. Social sustainability and neighbourhood design: An investigation of residents’ satisfaction in Delhi. Local Environ. 2011, 16, 849–870. [Google Scholar] [CrossRef]
- Jansen, S.J.T. Why is Housing Always Satisfactory? A Study into the Impact of Cognitive Restructuring and Future Perspectives on Housing Appreciation. Soc. Indic. Res. 2014, 116, 353–371. [Google Scholar] [CrossRef]
- Liu, Z.; Liao, L.; Niu, C. Residential satisfaction of community social capital: An empirical study of middle and low-income residents in urban Beijing. Hum. Geogr. 2015, 30, 21–27. [Google Scholar]
- Wei, Z.; Chen, T.; Chiu, R.L.; Chan, E.H. Policy transferability on public housing at the city level: Singapore to Guangzhou in China. J. Urban Plan. Dev. 2017, 143, 05017010. [Google Scholar] [CrossRef]
- The People’s Government of Guangzhou Municipality. Available online: https://www.gz.gov.cn/zwgk/sjfb/tjgb/content/post_7286236.html (accessed on 9 May 2024).
- Guangzhou Statistics Bureau. Available online: http://tjj.gz.gov.cn/zzfwzq/tjgb/content/post_8542999.html (accessed on 9 May 2024).
- Hoyle, R.; Isherwood, J. Reporting results from structural equation modeling analyses in Archives of Scientific Psychology. Arch. Sci. Psychol. 2013, 1, 14–22. [Google Scholar] [CrossRef]
- Wright, S. Correlation and causation. J. Agric. Res. 1921, 20, 557–585. [Google Scholar]
- Byrne, B.M. Structural Equation Modeling with AMOS: Basic Concepts, Applications, and Programming; Routledge: New York, NY, USA, 2010. [Google Scholar]
- Kline, R. Principles and Practice of Structural Equation Modeling, 5th ed.; Guilford Publications: New York, NY, USA, 2005. [Google Scholar]
- Hair, J.; Black, W.; Babin, B.; Anderson, R.; Tatham, R. Multivariate Data Analysis, 6th ed.; Pearson Prentice Hall: Old Bridge, NJ, USA, 2006. [Google Scholar]
- Stevens, J. Applied Multivariate Statistics for the Social Sciences, 4th ed.; Lawrence Erlbaum Associates: Mahwah, NJ, USA, 1996. [Google Scholar]
- Fornell, C.; Larcker, D.F. Evaluating structural equation models with unobservable variables and measurement error. J. Mark. Res. 1981, 18, 39–50. [Google Scholar] [CrossRef]
- Wei, Z.; Tang, Q.; Zhen, F. Spatial and social heterogeneities of residents’ online shopping behaviors within a large Chinese city: The case of Weifang. Appl. Geogr. 2024, 167, 103289. [Google Scholar] [CrossRef]
- Fisher, M.J.; King, J. The self-directed learning readiness scale for nursing education revisited: A confirmatory factor analysis. Nurse Educ. Today 2010, 30, 44–48. [Google Scholar] [CrossRef] [PubMed]
- Hu, L.; Bentler, P. Fit indices in covariance structure modeling: Sensitivity to underparameterized model misspecification. Psychol. Methods 1998, 3, 424. [Google Scholar] [CrossRef]
- Veenhoven, R. Developments in satisfaction-research. Soc. Indic. Res. 1996, 37, 1–46. [Google Scholar] [CrossRef]
- Han, H.; Xu, Y.; Wang, W.; Xu, W.; Chen, Q.; Yang, C. The influence of community built environment on the residential satisfaction of the elderly: A case study of Hefei City, Anhui Province. Hum. Geogr. 2022, 37, 118–128. [Google Scholar]
- Shen, H. On the testing model of customers’ satisfaction in budget-type hostels based on the framework of ACSI. Tour. Trib. 2011, 26, 58–62. [Google Scholar]
- McGuinn, K.K.; Mosher-Ashley, P.M. Participation in recreational activities and its effect on perception of life satisfaction in residential settings. Act. Adapt. Aging 2001, 25, 77–86. [Google Scholar] [CrossRef]
- Kahana, E.; Lovegreen, L.; Kahana, B.; Kahana, M. Person, environment, and person-environment fit as influences on residential satisfaction of elders. Environ. Behav. 2003, 35, 434–453. [Google Scholar] [CrossRef]
- Salleh, A.G. Neighbourhood factors in private low-cost housing in Malaysia. Habitat Int. 2008, 32, 485–493. [Google Scholar] [CrossRef]
- Ghafourian, M.; Hesari, E. Evaluating the model of causal relations between sense of place and residential satisfaction in Iranian Public Housing (the case of Mehr housing in Pardis, Tehran). Soc. Indic. Res. 2018, 139, 695–721. [Google Scholar] [CrossRef]
- Christoph, B. The relation between life satisfaction and the material situation: A re-evaluation using alternative measures. Soc. Indic. Res. 2010, 98, 475–499. [Google Scholar] [CrossRef]
- Brisson, D.; Usher, C.L. The effects of informal neighborhood bonding social capital and neighborhood context on homeownership for families living in poverty. J. Urban Aff. 2007, 29, 65–75. [Google Scholar] [CrossRef]
- Curley, A.M. Relocating the poor: Social capital and neighborhood resources. J. Urban Aff. 2010, 32, 79–103. [Google Scholar] [CrossRef]
- Lee, K.Y.; Jeong, M.G. Residential environmental satisfaction, social capital, and place attachment: The case of Seoul, Korea. J. Hous. Built Environ. 2021, 36, 559–575. [Google Scholar] [CrossRef]
- Mo, H.; Wei, Z. Evolution of Community Planning in China under the context of Improving the Quality of Residential Environments: Case Study on Subsidized Housing Estates in Guangzhou. South Archit. 2021, 5, 38–43. [Google Scholar]
Disclaimer/Publisher’s Note: The statements, opinions and data contained in all publications are solely those of the individual author(s) and contributor(s) and not of MDPI and/or the editor(s). MDPI and/or the editor(s) disclaim responsibility for any injury to people or property resulting from any ideas, methods, instructions or products referred to in the content. |
© 2024 by the authors. Licensee MDPI, Basel, Switzerland. This article is an open access article distributed under the terms and conditions of the Creative Commons Attribution (CC BY) license (https://creativecommons.org/licenses/by/4.0/).





