Abstract
Since the goals of carbon peaking and carbon neutrality have been established, forest carbon sinks have garnered significant attention. As a fundamental component of forest carbon sinks, the quality of forest land significantly influences the carbon sink capacity of forests. This study utilized Kaizhou District, Chongqing City, a typical forest area as a case study, and used the correction method, factor method, CASA model, landscape ecology indexes, and canonical correlation analysis to evaluate the level of forest land quality and reveal the spatial distribution pattern and influencing mechanisms of forest land quality. The results showed that: (i) The quality index of public welfare forest land was distributed in [37.89, 148.15], and each quality level was diversified in space. The quality index of commodity forest land was distributed in [40.00, 92.67], and some high-quality forest land appeared in the transition zone of each region; (ii) The forest land quality index and the amount of net primary productivity passed the correlation test. Primary net productivity was higher on forest land with a high-quality index and lower on forest area with a low-quality index; (iii) public welfare forest land was mainly positively affected by community structure, average annual precipitation, average annual temperature, and soil moisture. Commodity forest land was mainly positively affected by average annual temperature, soil moisture, and slope aspect. However, landform had a significant negative impact on the two types of forest land. Given these findings, we also proposed a series of measures aimed at promoting the sustainable development of research on regional forest land.
1. Introduction
To address the global climate crisis, the government of China officially pledged at the 75th session of the United Nations General Assembly that it would achieve carbon peaking by 2030 and carbon neutrality by 2060. As the largest carbon reservoir within terrestrial ecosystems, forests not only have high carbon stocks in trees, but also their soils have significantly higher carbon reserves than other soils [1,2]. Additionally, forests also have economic, social, and ecological benefits, which are an important strategic choice for countries to deal with climate change [3,4].
Forests achieve carbon sequestration in three ways: forest land, forest trees, and the understory plants, and their carbon sink capacity is closely related to the quality level of forest land. High-quality forest land is conducive to the healthy growth of trees, increasing the carbon sink of trees, and also boosting the carbon stock of understory plants and forest land [5,6]. Therefore, in order to give full play to the “carbon pools” function of the forest and enhance the capacity of forest carbon sinks, attention must be paid to the level of forest land quality. However, the long-standing development approach that emphasizes quantity over quality has resulted in generally poor forest land quality, further triggering problems such as weakened forest carbon sink capacity and increased carbon release [7,8]. In this context, this paper constructed scientific evaluation systems of forest land quality, clarified the spatial pattern of forest land quality, and explored the key factors and internal mechanisms affecting forest land quality. These have important theoretical and practical significance for accurately grasping the forest land quality and promoting the realization of carbon peaking and carbon neutrality goals.
Research on forest land quality evaluation typically focuses on the connotation of forest land quality [9], the construction of indicator systems [10], the delineation of evaluation units [11], and the methods of evaluation [12]. Furthermore, a relatively complete conceptual framework and operational methods have been established. Regarding the analysis of the influencing mechanism, as early as the late 18th century, some scholars had already pointed out that there was a close relationship between forest land quality and environmental factors such as topography and soil [13] and subsequently examined the effects of management methods [14], human capital [15], and natural conditions [16] on forest land quality. It was generally believed that forest land quality was the result of a combination of natural and human factors, with natural factors playing a fundamental role and human factors exerting a decisive influence [17]. In the 1950s, researchers usually evaluated the quality of forest land by status level, soil fertility, and forest type [18]. In addition, the quality of non-forest land was evaluated by soil fertility [19]. Nowadays, the research content has expanded from the simple forest land quality evaluation [20] to forest land classification and grading [21,22], suitability zoning, and protection [23].
From the perspective of research scale, existing studies are mainly carried out on national [24,25,26], river basin [27,28,29], and provincial [12,30] scales. At the national scale, Zhang et al. [26] assessed the ecological quality of forest land in 31 Chinese provinces from 1999 to 2014, employing system dynamics models to simulate and predict the ecological quality of forest land from 2015 to 2050. At the river basin scale, Lu et al. [28] performed a scientific assessment of the ecological quality of forest land in the Yangtze River Basin in China from 2010 to 2015 based on the forest ecological security index and examined the key factors determining its quality level. At the provincial scale, Cui et al. [30] indicated that carbon storage was not only related to forest area but also associated with forest land quality.
From the perspective of research methods, common methods for evaluating include the factor method [12,21], the correction method [31], and the sample plot method [32,33]. For example, Wu et al. [21] took Southeastern China as a case study and used the factor method to categorize forest land into five grades. In addition, the PSR (pressure–state–response) model [34], the DPSEA (driving force–pressure–state–exploration–answer) model [35], and the BP-ANN (back propagation artificial neural network) [36] model are also widely used in the study of land quality evaluation. For instance, Liu et al. [34] assessed the quality of cultivated land in Guangzhou, Guangdong Province, based on the PSR model framework. Shao et al. [36] proposed a comprehensive evaluation model for soil quality based on BP-ANN. When investigating the spatial pattern and impact mechanism of land quality, the landscape ecology indexes, and canonical correlation analysis are commonly employed. Among them, the canonical correlation analysis is a multivariate statistical method to study the correlation between the two sets of multiple variables. This method is appropriate for analyzing the correlation between various influencing factors of land quality and multiple landscape ecological indexes [37].
In forest land quality research, significant advancements have been made, but certain constraints persist. Firstly, the current studies frequently overlook the distinct characteristics of public welfare forests and commodity forestry land when assessing forest land quality. Many of these studies depend on a standardized evaluation index system, which complicates distinguishing the primary functions of these two types of forest land. Secondly, existing research primarily emphasizes analyzing and evaluating the temporal and spatial patterns of forest land quality at a national, river basin, or provincial scale, while neglecting the spatial distribution and mechanisms of forest land quality impacts at the county level. At the mesoscale level, the county holds significance in regional scientific research as it facilitates the extraction of targeted policy implications more effectively. Thirdly, regarding the investigation of impact mechanisms, the majority of existing studies have focused on analyzing the impact mechanisms of forest soil quality or forest ecological quality from a singular perspective. However, there has been a scarcity of studies exploring the internal mechanisms that influence the comprehensive quality of forest land from the perspective of “dual carbon”.
Based on the above background, this paper took Kaizhou District as an exploratory example, a pilot region for the classification and grading of forest land in China, and under the direction of the Technical Specification for Gradation and Classification on Forest Land (T/CREVA 3101-2021) (the Specification), conducted the following research: (i) The study constructed the index systems for evaluating public welfare forest land and commodity forest land and evaluated the comprehensive quality of the two types of forest land using the correction method and the factor method, respectively. Then the article divided the forest land quality index interval using the Jenks method based on the ArcGIS classification tool; (ii) Multiple landscape ecological indexes were used to analyze the spatial differences of the two types of forest land quality from different angles and clarified the diversity, uniformity, and concentration level of forest land quality distribution; (iii) Using canonical correlation analysis, the study identified the key factors and internal mechanisms determining the quality of forest land and grasped the main path of carbon reduction and sink reduction in forest land. In all, the research aimed to advance the scientific understanding of the current level and influence mechanisms of forest land quality and finally put forward a series of strategies to promote the realization of carbon peaking and carbon neutrality goals.
2. Study Area
Kaizhou District is situated at the intersection of the northern part of the Yangtze River, the Three Gorges Reservoir Region in northeast Chongqing, and the Qinba Mountains. The terrain gradually declines from northeast to southwest; it has the general characteristics of a subtropical monsoon climate. Kaizhou District currently compresises eight streets, 27 towns, and five townships under its jurisdiction. The results of the Ninth Forest Management Inventory show that Kaizhou District’s existing forest land area is 26.6 × 104 hm2, accounting for 66.96% of the district’s total land area. The forest area is approximately 19.6 × 104 hm2, and the forest coverage rate is 55%. In recent years, based on the endowment of green resources and focusing on the construction of the “Ecological Kaizhou” goal, Kaizhou District has made a concerted effort to promote afforestation and greening actions. These effectively promote the development of local specialty forestry and enhance the protection of wetlands and forest resources. The analysis of the spatial pattern of forest land quality and impact mechanism is aimed at figuring out the forest land resources of Kaizhou District and promoting Kaizhou to take a good “Green Rise” road.
According to the criteria for regionalization of the Urban-rural Master Planning of Kaizhou District, Chongqing (2015–2035), the district is divided into the Dongli Ecological Protection Zone (Zone 1), the Round-the-Hanfeng Lake Urban Functional Zone (Zone 2), the Jiangli Agricultural Development Zone (Zone 3), and the Puli Characteristic Industrial Zone (Zone 4), as shown in Figure 1. The Dongli Ecological Reserve functions as the primary zone for ecological protection, resource conservation, and water preservation. Its focus lies in developing the Kaizhou ecological exhibition area and serving as a key production hub for ecological products. The Round-the-Hanfeng Lake Urban Functional Zone consolidates district-level roles in politics, economy, science, education, culture, tourism, and modern services, forming the core of urban functions. The Jiangli Agricultural Development Zone highlights Kaizhou’s status as a major national agricultural production center, with efforts directed at building a modern national agricultural demonstration zone. Meanwhile, the Puli Characteristic Industrial Zone spearheads new industrialization and urbanization, concentrating on attracting industries and populations and promoting coordinated development and industrial integration.
Figure 1.
Location of Kaizhou District.
3. Materials and Methods
3.1. Data Sources and Processing
The basic data sources covered in this article are as follows: (i) The basic information on forest land, such as naturalness, canopy density, and accessibility, was obtained from the results of the Ninth Forest Management Inventory; (ii) the data on soil texture, soil thickness, and humus thickness were obtained from the database of the 2020 Land Change Survey; (iii) the altitude data were merged into a single digital elevation model (DEM) using the mosaic raster function of ArcGIS. Based on the Kaizhou District administrative division map, the Kaizhou District DEM was extracted to obtain the altitude value of the entire district; (iv) The forest land quality classification information for the quality of public welfare forest land was derived from the database of the 2019 Forest Land Quality Classification in Kaizhou District; (v) Meteorological data came from the Meteorological Data Center of China Meteorological Administration (http://data.cma.cn/site/index.html, accessed on 26 September 2024). In addition, the additional information on evaluation indicators was supplemented by the reference table for corresponding soil types and effective soil thickness, bulk density, plough layer texture, and texture configuration. The study used the data of the 2020 Land Change Survey as the working base map, superimposed with the data of the Ninth Forest Management Inventory, and finally formed a forest land quality evaluation database with the forest land sub-compartment as the unit.
3.2. Methods
3.2.1. Study Framework
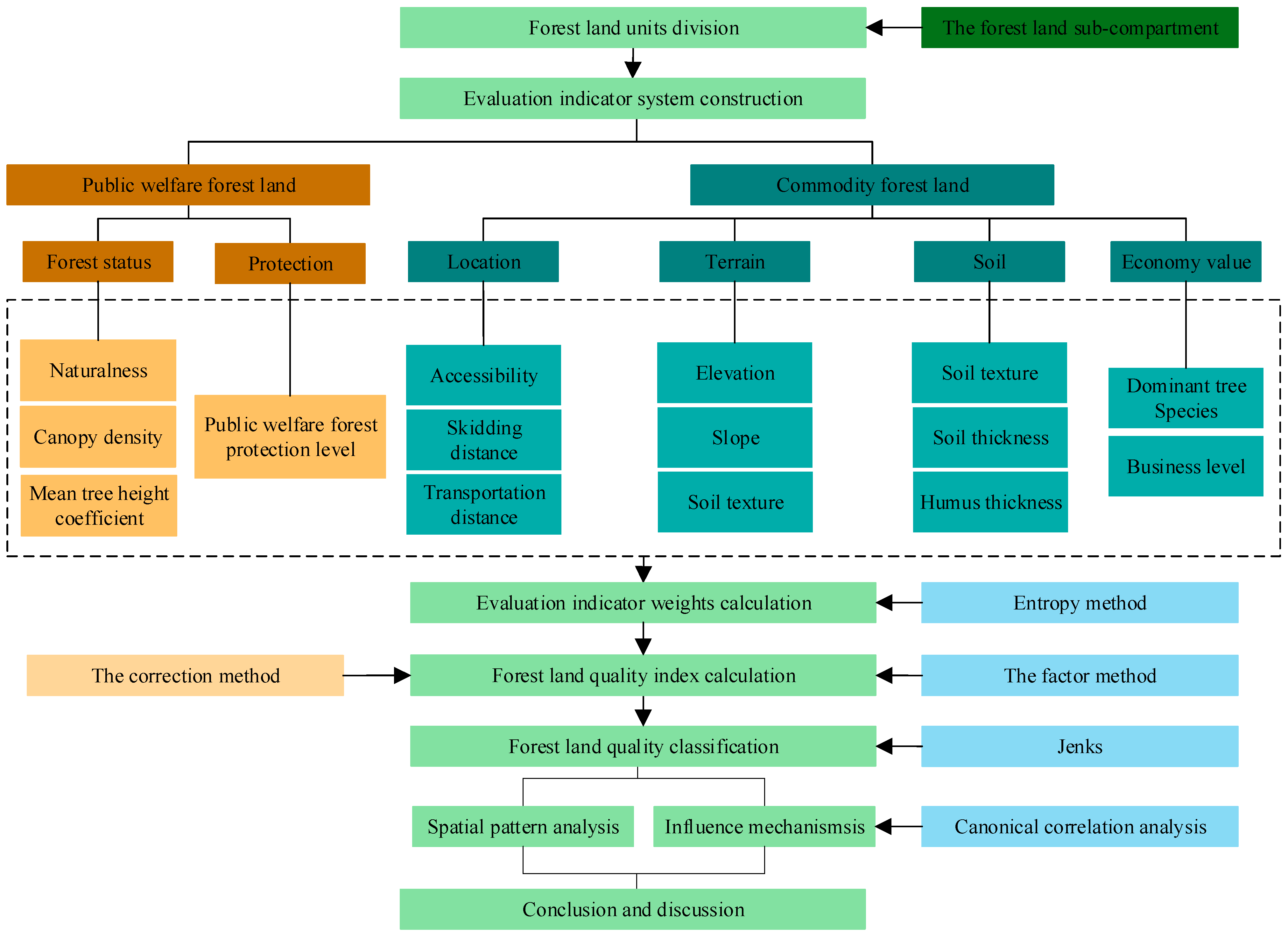
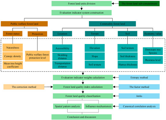
According to the theory of management of forest classification, forests can be divided into public welfare forests and commodity forests [38]. Among them, the public welfare forests have many forest ecological service functions such as water conservation, carbon sequestration and oxygen release, biodiversity, and soil conservation [39], with the goal of maximizing ecological benefits. While the commodity forests should pursue the maximum economic benefits, providing timber and forest products to society [38]. It can be seen that there is an essential difference between the two types of forest land management. Therefore, this article evaluated the quality of public welfare forest land and commodity forest land, respectively. On the one hand, this article focused on the ecological quality evaluation of public welfare forest land in order to enhance carbon sequestration in forest land. On the other hand, it also evaluates the economic benefits of commodity forest land to promote the high-quality development of forestry. This could effectively improve the substitution capacity of forest products, indirectly reducing carbon dioxide emissions in the atmosphere. Accordingly, the framework of this study is shown in Figure 2.
Figure 2.
Study framework.
3.2.2. Forest Land Quality Evaluation
(1) Division of forest land quality evaluation units.
The division of the forest land quality evaluation unit referred to the division of forest land into several units according to the difference in its natural characteristics, the characteristics of land use, and the ownership of plots. The same unit had similar attributes, while different units had significant differences. The existing land evaluation units mostly used the patches that were formed by the three-map superposition method, the grid element method, the vector superposition method, or the currently closed plot method as the evaluation units. The China Forest Resources Planning and Design Survey Technical Regulations (GB/T 26424-2010) established a survey unit based on forest sub-compartments to facilitate the investigation, operation, and management of forest resources. Therefore, the study used the sub-compartment as the forest land quality evaluation unit. The database formed by combining the data of the 2020 Land Change Survey with the data of the Ninth Forest Management Inventor contained a total of 227,023 forest sub-compartments with an area of 237,000 hm2. Among them, there were 126,769 public welfare forest land sub-compartments with an area of 161,000 hm2 and 100,254 commodity forest land sub-compartments with an area of 75,500 hm2.
(2) Determination of forest land quality evaluation indicators.
The Specification defines the land where trees, bamboo, shrubs, and other forest trees grow as forest land. The forest land studied in this paper specifically referred to public welfare forest land and commodity forest land with a canopy density greater than 30%. There were many factors affecting the quality of forest land, and the intensity of the impact was also different. Therefore, the scientific selection of the indicators utilized was crucial for evaluating the quality of forest land. The quality evaluation of public welfare forest land should highlight its ecological benefit level. In line with the Specification and considering data availability, the article selected two key indicators: canopy density and public welfare forest protection grade. Additionally, to provide a more comprehensive and objective reflection of the ecological functions and growth conditions of public welfare forests, this study introduced two supplementary indicators: naturalness and mean tree height coefficient. Among these indicators, naturalness, canopy density, and mean tree height coefficient all represented the state of the forest division in the forest land unit. Naturalness referred to the extent to which the current growth state of the forest approximated its peak condition, providing an accurate reflection of the forest’s quality and ecological status. This indicator is closely related to the forest’s carbon sequestration capacity [40]. Canopy density indicated the ratio of the total projected area of the tree crowns on the ground under direct sunlight to the total area of this forest land, reflecting the overall lushness of the forest. Previous studies have shown that denser forests possess a stronger carbon-sequestering capacity. The mean tree height coefficient referred to the ratio of the mean tree height of a certain forest land unit to the mean tree height of the whole area, reflecting the development degree of the forest trees. The degree of forest development was directly proportional to the carbon sequestration capacity [41]. The protection grade of public welfare forests was the classification of public welfare forests based on their major natural functions and locations, which reflected the strength of human protection of public welfare forests. Generally speaking, the closer the forest was to its peak state, the higher its ecological benefits and the stronger the carbon sequestration capacity. At the same time, the ecological benefits of high and lush forests were high, and the ecological benefits of low and sparse forests were low [42]. In addition, the higher the human maintenance of the forest, the less likely the forest is to be damaged, and the more likely it is to exert ecological benefits and improve the carbon sink capacity of forest land [43].
The quality evaluation of commodity forest land should highlight its economic benefits. Based on the Specification and drawing on the research of other scholars [21], the article selected seven key indicators: slope, slope position, soil thickness, humus thickness, accessibility, skidding distance, and transportation distance. Given the significant terrain gradient and diverse soil types in Kaizhou District, the paper added two alternative indicators: elevation and soil texture. Furthermore, to better capture the timber production potential and economic value of commercial forests in Kaizhou District, two supplementary indicators, dominant tree species and business level, were also added. Among them, elevation, slope, and slope position represented the topographic condition of the forest land, which largely determined the direction of forest land utilization, the technical facilities, and the development and utilization of forest land transformation [44]. And the direction and extent of forest land use also affected the carbon sequestration capacity of forest land [45]. I Soil texture, soil thickness, and humus thickness were comprehensive indicators reflecting the physical characteristics of soil, affecting the absorption and storage of water and nutrients by trees. These factors were also key determinants of the carbon sequestration rate of forest land. [46,47]. In addition, accessibility, skidding distance, and transportation distance reflected the location conditions of the forest land. Accessibility referred to the degree to which the forest had the conditions for management, logging, skidding, and transportation. The skidding distance and transportation distance represented the shortest distance from the forest land unit to the rural road or trunk road, respectively. The shorter the distance, the less carbon emissions were generated in the production of forest products [48]. Last but not least, the business level and dominant tree reflected the economic value and productivity level of the forest land to a certain extent and also determined the carbon sequestration capacity of forest products [49]. Among them, the business level was based on management measures, management intensity, and forest productivity as important evaluation factors. The dominant tree in this paper referred to the dominant forest layer in the forest land unit, which was divided into three categories: arbor/bamboo, shrub, and herb [50].
In order to eliminate the influence of dimensional inconsistencies across evaluation indices, the study was graded according to the influence of indicators on forest land quality. The more valuable it was in strengthening the quality of the forest land, the higher the index level and the higher the score. And the spatial distribution of each index value was shown in Figure A1 and Figure A2.
(3) Evaluation indicators weight calculation.
The entropy method was based on the principle of information entropy. As an objective weighting method, it was widely used in the study of multi-index weight determination. The greater the weight, the more important the indicators were in the evaluation system. Compared with other methods, the analysis was more objective, making the evaluation results more scientific. The specific steps are as follows:
- (1)
- Raw data normalization
In the formula, is the standardized data value of the jth indicator of the ith forest land unit; and is the original value. The normalized values were translated to the right by 0.001 units to obtain .
- (2)
- Normalized matrix P construction (m represents the number of forest land units):
- (3)
- The jth indicator’s entropy value calculation:
- (4)
- The jth indicator’s discrimination coefficient calculation:
- (5)
- The weight of the jth indicator calculation (n represents the number of evaluation indicators):
Following the above steps, the evaluation indicator system of forest land quality is shown in Table A1.
After the determination of the forest land quality evaluation indicator systems, the quality index of public welfare forests and commodity forests were, respectively, calculated by the correction method and the factor method, according to the Specification. The higher the calculated index, the better the quality of the forest land. The calculation formulas are as follows:
- (1)
- The correction method:
- (2)
- The factor method:
In the above formulas, is the quality index of the ith unit; is the classification index of the ith unit; is the weight of the jth indicator; isthe correction coefficient of the jth indicator of the ith unit; is the score of the jth indicator of the ith unit; is the average score of the jth indicator in the area.
3.2.3. Carnegie-Ames-Stanford Approach Model (CASA Model)
The CASA model calculated the amount of vegetation net primary productivity (NPP) by utilizing vegetation to capture solar radiation and to make use of the vegetation itself [51,52]. The formula is as follows:
In the formula, represents a single pixel; represents the month; represents photosynthetically active radiation (gc/m2); represents the actual light energy utilization efficiency (gc/MJ).
3.2.4. Landscape Ecology Indexes
Landscape structure was often regarded as an important factor that governs the distribution and abundance of species [53]. The research on the spatial heterogeneity of forest land quality was mainly measured by the diversity index, centralization index, dominance index, and homogeneity index in landscape ecology. Among them, the diversity index indicated the diversity of each quality level of forest land in the zone, with larger values indicating a higher degree of forest land diversity [54]. In metrological geography, the centralization index and the Lorenz curve were all common indicators for determining the equilibrium of point features [55]. The centralization index described the degree of forest land concentration in the study area, with a larger index indicating a higher degree of forest land concentration [56]. The Lorenz curve graphically described the degree of concentration of point features [57]. Combining the two approaches could effectively reveal the degree of concentration of forest land quality in the region. The dominance index indicated the degree of dominance of a particular level of forest land, with the larger the index, the greater the degree of dominance [58]. Additionally, the homogeneity index represents the uniformity of quality level distribution; the larger the index, the more evenly the quality levels are distributed [59].
- (1)
- Diversity index:
- (2)
- Centralization index:
- (3)
- Dominance index:
- (4)
- Homogeneity index:
In the formula, , , , , the diversity index, centralization index, dominance index, and homogeneity index of the ith zone’s forest land quality are included, respectively; is the area of forest land of the jth grade in the ith zone; is the sum of cumulative percentages of forest land of each quality grade in the ith zone; is the sum of cumulative percentages when concentrated in one quality grade; is the sum of cumulative percentages of each quality level; is the diversity index when the proportion of each quality level was equal; is the number of quality levels of forest land (here it is 5); is the proportion of the area of the jth quality level of forest land in the ith zone; and is the modified diversity index.
3.2.5. Canonical Correlation Analysis
Canonical correlation analysis was a multivariate statistical method used to study the correlation between two groups of variables. It could transform the original more variables into a few typical variables and comprehensively describe the relationship between the dependent and independent variables through the correlation coefficients between a few typical variables [37]. It was assumed that there are variable groups and variable groups , and their linear combinations are as follows:
In the formula, and are non-zero vectors; and are the canonical functions of and , respectively; and represent the canonical correlation coefficient between and .
The study used the forest land quality index and landscape ecology indexes as target variables, selecting seven driving factors: average annual precipitation, average annual temperature, soil moisture, land type, landform, slope aspect, and community structure. Soil moisture was categorized into saturated, moist, slightly moist, and dry. Land types included arbor forest land, bamboo forest land, shrub forest land, and other forestlands. Most of the forest landforms in Kaizhou District consisted of mountains and hills. Slope aspects were classified as either sunny or shady slopes. Community structure was divided into three categories: complete, relatively complete, and simple.
4. Results Analysis
4.1. Spatial Pattern of Forest Land Quality
4.1.1. Spatial Pattern of Forest Land Quality Indexes
The range of the public welfare forest land quality index (PFLQI) was [37.89, 148.15], and the county average index was 68.92 (Table 1). The spatial distribution of the PFLQI showed that it was higher in the northeastern parts of the county and lower in the southwestern parts (Figure 3a). Based on the statistical characteristics of the PFLQI across towns, there was noticeable variability in the mean PFLQI values among different towns. According to the analysis of variance, the variability of PFLQI between different regions was generally significant (p < 0.05). Among the zones, the mean PFLQI values in Zone 1, Zone 2, and Zone 4 were relatively high, while the mean PFLQI value in Zone 3 was comparatively low. In terms of the coefficient of variation, the PFLQI fluctuated the most in Zone 2, while Zone 4 had the least fluctuation.
Table 1.
Statistical characteristics of forest land quality index.
Figure 3.
Spatial pattern of FLQI in Kaizhou District. (a) shows the spatial distribution of the public welfare forest land quality index. (b) shows the spatial distribution of the commodity forest land quality index.
The range of the commodity forest land quality index (CFLQI) was [40.00, 92.67], and the county average index was 68.33 (Table 1). The spatial distribution of the CFLQI showed that the CFLQI was higher in the central and eastern parts of the county and lower in the northeastern parts (Figure 3b). Based on the statistical characteristics of the CFLQI in each zone, similar to the PFLQI, there were notable differences in the mean CFLQI values across the various zones. According to the analysis of variance, the variability of CFLQI between different zones was generally significant (p < 0.05). Among the zones, Zone 2 and Zone 3 had higher mean CFLQI values, while Zone 1 and Zone 4 had comparatively lower mean values of the CFLQI. Based on the coefficient of variation of the CFLQI, Zone 1 experienced the most fluctuation, while Zone 2 had the least fluctuation.
Using the classification tool in ArcGIS 10.8.2, the Jenks natural breaks method was selected to divide the quality index into five levels, ranging from 1 to 5, to further explore the spatial distribution differences in forest land quality. The grading criteria for PFLQI/CFLQI were as follows: when PFLQI/CFLQI ≥ 85.72, it was classified as first grade. When 71.43 ≤ PFLQI/CFLQI < 85.72, it was second grade. When 57.14 ≤ PFLQI/CFLQI < 71.43, it was third grade. When 42.86 ≤ PFLQI/CFLQI < 57.14, it was fourth grade. When PFLQI/CFLQI < 42.86, it was fifth grade.
In terms of public welfare forest land quality grade (PFLQG), the area of first-grade, second-grade, third-grade, fourth-grade and fifth-grade forest land was 29,609 hm2, 56,571 hm2, 46,661 hm2, 28,788 hm2, and 237 hm2, respectively (Figure 4a). The second-grade forest land had the largest area, accounting for 34.95%, while the fifth-grade forest land had the smallest area, accounting for only 0.15%. Specifically, first-grade, second-grade, and third-grade forest land were mainly distributed in Baiquan Township, Guanmian Township, Dajin Township, and Heyan Township of Zone 1. The fourth-grade forest land was mainly distributed in Mangyue Township of Zone 1, Dade Township of Zone 3, and Zhaojia Street of Zone 4. The fifth-grade forest land was mainly distributed in Zhenan Township of Zone 2 and Yuexi Township of Zone 4.
Figure 4.
Spatial pattern of forest land quality grade in Kaizhou District. (a) shows the spatial distribution of the public welfare forest land quality grade. (b) shows the spatial distribution of the commodity forest land quality grade.
In terms of commodity forest land quality grade (CFLQG), the areas of first-grade, second-grade, third-grade, fourth-grade, and fifth-grade forest land were 510 hm2, 10,221 hm2, 61,107 hm2, 3614 hm2, and 2.07 hm2, respectively (Figure 4b). Among them, the area of third-grade forest land was the largest, accounting for 80.99%, mainly in Yuexi Township of Zone 4. The second-grade forest land was the second largest, accounting for 13.55%, mainly in Linjiang Township of Zone 2 and in Tieqiao Township of Zone 3. The fourth-grade forest land was the third largest but only accounted for 4.79%, mainly in Guanmian Township and Dunhao Township of Zone 1. The first-grade forest land was the fourth largest and scattered in all townships in Kaizhou District. The fifth-grade forest land area was the smallest, with only a very tiny amount in Baiquan Township, Guanmian Township, and Mangyue Township of Zone 1.
Overall, the PFLQG gradually decreased along Zone 1 toward Zone 3, and then had a tendency to increase from Zone 2 toward Zone 4 in the Three Gorges Reservoir Area. The CFLQG of Zone 1 was the highest, and the CFLQG of Zone 2 was the lowest. Additionally, the CFLQG was mostly third-grade, but under the edge effect, the transition zones of Zone 1, Zone 2, and Zone 3 also had some high-quality forest land.
4.1.2. NPP Results and Results Consistency Test
Due to the limited size of forest sub-compartments, it was not feasible to measure the NPP of all forest sub-compartments. Therefore, the study measured the NPP of 666 sub-compartments of public welfare forest land and 1606 sub-compartments of commodity forest land. As shown in Figure 5a, the net primary productivity for public welfare forest land (PFLNPP) ranged from 0.00 to a maximum of 1011.30. Similarly, as illustrated in Figure 5b, the net primary productivity for commodity forest land (CFLNPP) ranged from 0.00 to a maximum of 1015.60.
Figure 5.
Spatial pattern of vegetation net primary productivity in Kaizhou District. (a) shows the spatial distribution of vegetation net primary productivity of the public welfare forest land. (b) shows the spatial distribution of vegetation net primary productivity of the commodity forest land.
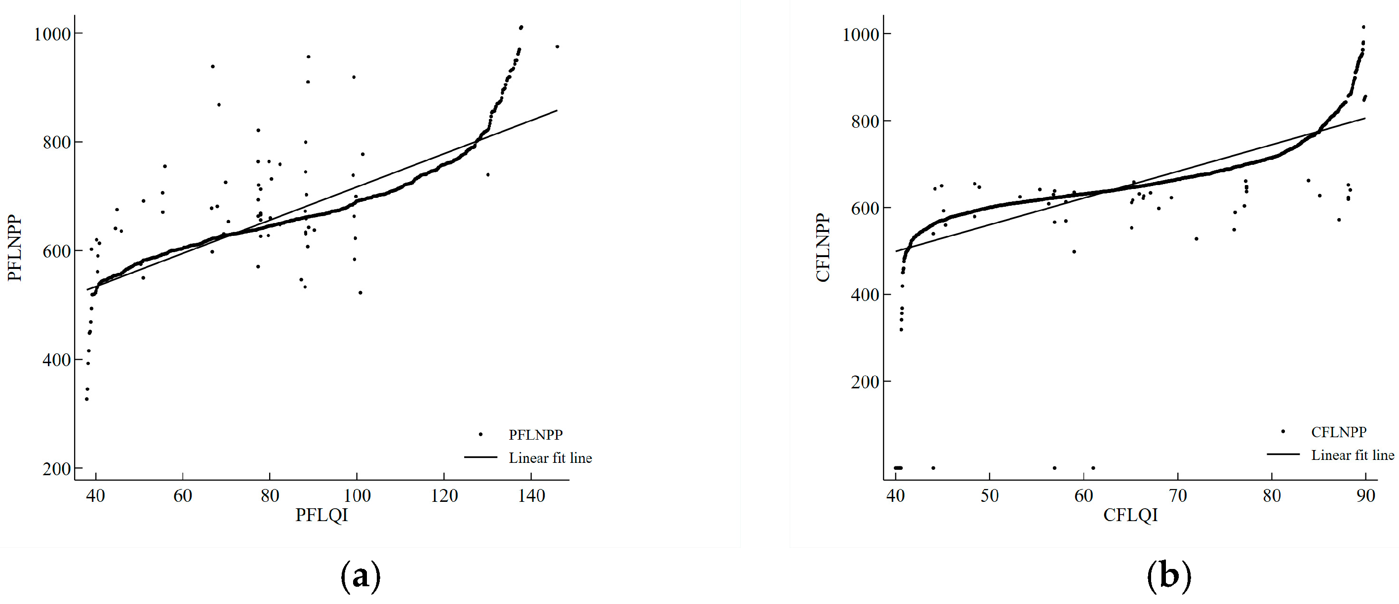
The paper performed a correlation analysis between the NPP values and forest land quality indexes for both public welfare forests and commodity forests. As shown in Figure 6a,b, there was a positive correlation between the forest land quality indexes and vegetation NPP (. NPP was higher in forest sub-compartments with a high-quality index and lower in those with a low-quality index. The reasonableness of the forest land quality evaluation results was further supported by this outcome, which was in line with reality.
Figure 6.
Scatter plot and best-fit line of correlation between net primary productivity and forest land quality index. (a) shows the scatter plot and best-fit line of the public welfare forest land. (b) shows the scatter plot and best-fit line of the commodity forest land.
4.1.3. Spatial Pattern of Landscape Ecology Indexes
As shown in Figure 7a, the diversity index of PFLQG in each zone of the Kaizhou District was generally high, with the lowest in Zone 4, though it still reached 0.707, indicating that the PFLQG was diversified. The highest dominance index was in Zone 3, and the lowest was in Zone 1, which was consistent with the centralization index. The homogeneity index of public welfare forest land quality grade in all four zones was less than 0.2, indicating that the spatial distribution of PFLQG in various regions of Kaizhou District was relatively uneven.
Figure 7.
Landscape ecology index calculation results of forest land quality grade in Kaizhou District. (a) shows the landscape ecology index calculation results of the public welfare forest land quality grade. (b) shows the landscape ecology index calculation results of the commodity forest land quality grade.
As shown in Figure 7b, the diversity index of CFLQG in each zone of Kaizhou District was generally low, with the highest in Zone 2, but it was only 0.4. This indicated that the CFLQG in each zone of Kaizhou District had a relatively uniform, single distribution. In addition, the results of the centralization index showed that the CFLQG in each zone was highly concentrated, which was consistent with the dominance index calculations. The homogeneity index of CFLQG in all four zones was between 0.35 and 0.5, indicating that the spatial distribution of CFLQG in each zone of the Kaizhou District was uneven. The closer the Lorenz curve was to the uniform distribution line, the more evenly distributed the forest land area was across each quality grade.
According to Figure 8a, the PFLQG Lorenz curve of Zone 1 was closest to the uniform distribution line, indicating that its PFLQG distribution concentration was the least concentrated. This result is consistent with the findings from the centralization index and dominance index analyses. According to Figure 8b, the CFLQG Lorenz curves for the four zones deviated significantly from the uniform distribution line, suggesting a high concentration of CFLQG distribution within each zone of the Kaizhou District. In summary, there were notable differences in the quality and structure of forest land across various regions of Kaizhou District, highlighting the objective existence of spatial heterogeneity.
Figure 8.
Lorenz curves of forest land quality grade in Kaizhou District. (a) shows the Lorenz curves of the public welfare forest land quality grade. (b) shows the Lorenz curves of the commodity forest land quality grade.
4.2. Influence Mechanisms of Forest Land Quality
4.2.1. Model Test
The relationship between forest land quality indexes and driving force indicators was analyzed using a canonical correlation model. The results revealed five pairs of canonical functions for both public welfare and commodity forestlands, with the first three pairs being statistically significant (Table 2). The highest canonical correlation coefficients were 0.862 and 0.988, respectively, indicating that the independent variables could effectively explain the corresponding dependent variables.
Table 2.
Test results of canonical correlation analysis of forest land.
Generally speaking, if the overlap index was less than 6%, the explanatory power of the corresponding linear combination was weak [60]. As shown in Table 2, the overlap index for the first two pairs of canonical variables for both public welfare forest land and commercial forest land exceeded 6%. This indicated that the quality of these forestlands was primarily influenced by the first two pairs of canonical variables.
4.2.2. Influence Mechanisms Analysis
(1) Influence mechanisms of public welfare forest land quality
As can be seen in Table 3, the seven factors in the group of the independent variable affected the PFLQI through the previous two pairs of canonical functions. The distinguished the PFLQI from all dependent variables with a corresponding canonical loading of 1.000. The distinguished average annual precipitation, average annual temperature, soil moisture, landform, and community structure from all independent variables with corresponding canonical loadings of 0.413, 0.365, 0.541, −0.415, and 0.762, respectively. It was evident that average annual precipitation, average annual temperature, soil moisture, and community structure had a strong positive impact on the ecological benefits of public welfare forest land. Notably, optimizing community structure can enhance species diversity, promote niche differentiation, increase biomass accumulation, and continuously improve the ecological service functions of public welfare forest land.
Table 3.
Canonical correlation analysis of public welfare forest land.
The second pair of canonical functions was and , in which the distinguished the diversity index, centralization index, dominance index, and homogeneity index from all dependent variables with canonical loadings of −0.197, 0.118, 0.163, and 0.197, respectively. The distinguished average annual temperature, soil moisture, landform, and community structure from all independent variables, and the canonical loadings were 0.437, 0.352, −0.724, and 0.595, respectively. It could be seen that average annual temperature, soil moisture, landform, and community structure were all negatively correlated with the ecological benefit level of public welfare forest land, while there was a positive correlation with centrality, dominance, and homogeneity. The main reason was that forest land units located in high terrain had severe climatic conditions, poor soil conditions, and insufficient ecological differentiation among species. This would eventually lead to a decline in the functions and service levels of the public forest ecosystem.
(2) Influence mechanisms of commodity forest land quality
As can be seen in Table 4, the seven factors in the independent variable group affected the commodity forest land quality and its spatial pattern through the previous two pairs of canonical functions. The first pair of canonical functions was and , in which the distinguished the commodity forest land quality from all dependent variables with a canonical loading of 0.999. The distinguished average annual temperature, soil moisture, landform, and slope aspect from all independent variables, with canonical loadings of 0.581, 0.732, −0.347, and 0.309, respectively. It can be seen that the average annual temperature, soil moisture, and slope aspect all had a strong positive impact on the economic benefits of commodity forest land. Among them, soil moisture determined the water supply status of forest trees and was a key factor affecting commercial forest land. Forest trees absorbed water from the soil through their roots to maintain their normal life activities. When the soil moisture was appropriate, water absorption by the roots and transpiration from the leaves could reach a balanced state, which was conducive to the growth of forest trees. On the contrary, high landform limited the improvement of the commodity forest land economic benefits.
Table 4.
Canonical correlation analysis between indicators and evaluation indicators of commodity forest land.
The second pair of canonical functions was and , in which the distinguished the diversity index, centralization index, dominance index, and homogeneity index from all dependent variables with canonical loadings of −0.185, 0.196, 0.173, and 0.185, respectively. The distinguished land type, landform, slope aspect, and community structure from all independent variables, and the canonical loadings were 0.403, −0.821, 0.513, and 0.318, respectively. It could be seen that land type, landform, slope aspect, and community structure were all negatively correlated with the diversity of the economic benefit level of commodity forest land, while there was a positive correlation with centrality, dominance, and homogeneity. The primary reason was that forest land units located at higher elevations often had fragile geographical environments, limited tree species, and faced challenges in development and utilization. These factors ultimately resulted in a lower overall economic benefit level for commodity forest land.
5. Discussion
5.1. Classified and Graded Management of Forest Land Resources
As mentioned above, the majority of earlier research evaluating the quality of forest land did not distinguish between public welfare forests and commodity forests [21,23]. However, this study emphasized that to achieve the classification and grade management of forest land, it was essential to highlight the leading functions of both public welfare forests and commodity forests during the quality evaluation. Therefore, the assessment of forest land quality should focus on the following aspects: (1) Public welfare forests that prioritize ecological protection function should concentrate on the ecological benefits. Therefore, the construction of quality evaluation indicators for public welfare forest land should take into account its forest quality and ecological status [61]. The 2019 Forest Land Quality Classification in Kaizhou District selected natural factors, such as climate, topography, landform, soil and biodiversity, that affect the quality of forest land. This paper, building on the classification, extracted grade indices and identified factors affecting the ecological benefits of forest land for correction. The revised evaluation index could highlight the natural attributes and ecological value of public welfare forest land, which was conducive to the implementation of fine management of public welfare forest land after quality grading [62]. Specifically, Kaizhou District’s first-grade public welfare forest land needs to be protected by a fence and barred from being used for productive activities to maximize the carbon sink capacity of forest land. Second-grade and third-grade welfare forest land could be appropriately developed for the forest economy and forest tourism and give full play to the material production function and social public welfare function of forest land. Measures such as forest stand renovation and forest nurturing should be implemented for fourth-grade and fifth-grade public welfare forest land. This would improve the quality and ecological protection function of public welfare forest land and reduce the increase in carbon emissions due to poor management and administration [63,64,65].
(2) Commodity forests with development and utilization as the leading function should not only focus on their economic benefits but also take into account their ecological benefits. Therefore, the evaluation of the quality of commodity forest land should be closely related to the factors of soil, terrain, location, and economic value [21]. The existing land quality evaluation studies only considered natural factors such as terrain, climate, and soil fertility [66], ignoring socio-economic and location factors, which could not better reflect the comprehensive condition of commodity forest land. In view of this, this paper combined the characteristics of the study area and selected natural factors such as slope, slope position, soil texture, soil thickness, and humus thickness. Meanwhile, location factors such as accessibility, skidding distance, and transportation distance, and economic factors such as dominant tree and business level were selected in this paper. Then, the factor method was used to comprehensively evaluate the economic benefits and productivity differences of commodity forest land, aiming to facilitate its graded management. For first-grade commodity forest land in Kaizhou District, commodity logging and forest land use altering shall be prohibited, and the carbon sink function of forest land should be emphasized. Second-grade and third-grade commodity forest land shall be intensively operated and cultivated, and the updated afforestation shall be completed in accordance with the regulations. For fourth-grade and fifth-grade commodity forest land, forest land managers should promote agroforestry complex operations, reasonably arrange various production activities, and excavate forest land productivity.
To sum up, the correction method usually adjusts or corrects certain important indicators based on the existing classification results and in response to changes in specific factors or conditions. This method is highly targeted and places significant demands on the accuracy of forest land classification results. The factor method requires identifying all critical factors influencing forest land quality and developing a comprehensive index system to evaluate forest land quality [67], enabling a more accurate reflection of its overall quality or value. However, in practical application, the correction method relies on forest land classification results, which are significantly influenced by the grade index [21]. Additionally, the annual updates for forest land classification often lag, resulting in relatively poor timeliness for implementing revised legal grades. Using the factor method to classify forest land quality levels requires a unified weighted summation of all evaluation indicators. This method requires high professionalism from the experts involved in scoring and is prone to subjective judgment, weakening the impact of each sub-indicator on the quality level of forest land.
5.2. Forest Land Zoning Management and Regional Cooperation
The quality evaluation results of public welfare forest land and commodity forest land in Kaizhou District revealed diverse quality levels, significant structural differences, and objective spatial heterogeneity. Therefore, forest land operators should manage forest land on a sub-regional basis, depending on the direction of its utilization and the level of quality. The regional management measures of public welfare forest land and commodity forest land are as follows:
(1) In terms of public welfare forest land, the quality of forest land steadily declined from Zone 1 to Zone 3. A In Zone 1, where the quality of forest land is generally high, it is essential to maintain the existing natural state and prohibit business activities. This approach will effectively preserve regional biodiversity and ecological security while maximizing the “spillover effect” of its carbon sink function [68]. For the Zone 3 area where the quality of forest land was generally low, excessive protection would lead to a decline in the overall ecological benefits of public welfare forests. Therefore, the “constructive” protection of forest land should be strengthened. That is, the government should allow moderate operation and renewal logging to ensure that the health and vitality of the ecosystem are not threatened or damaged [69]. Simultaneously, the government should support the development of carbon sinks and other ecological products to enhance income from forest management, thereby motivating greater enthusiasm for managing public welfare forests.
(2) In terms of commodity forest land, under the influence of edge effects, some high-quality forest land appeared in the transition zones of Zone 1, Zone 2, and Zone 3. Therefore, communication and cooperation in the protection and development of forest land across the three regions should be strengthened to extend the edge effect of the transition zone throughout the entire area, thereby enhancing the overall quality of forest land [70]. Zone 4 was distributed with most of the third-grade forest land, which was a potential high-quality forest area. Therefore, the forest land in Zone 4 should be utilized scientifically to increase productivity. On the one hand, the protection and restoration of forest land in the zone should be strengthened to reduce forest degradation and destruction. On the other hand, the sustainable recycling of forest biomass products should be strengthened to reduce carbon emissions from forests to the atmosphere [71].
5.3. Community Structure Optimization and Soil Quality Improvement
It could be seen from the results of the canonical correlation model that public welfare forest land was mainly positively affected by community structure, average annual precipitation, average annual temperature, and soil moisture. Commodity forest land was mainly positively affected by average annual temperature, soil moisture, and slope aspect. Based on the main factors affecting forest land quality, the following suggestions are put forward:
(1) For public welfare forest land: first, a multi-layer forest structure of different ages should be constructed to achieve a three-dimensional spatial combination of trees, shrubs, and herbs [72]. This approach enhances biodiversity and ecological stability while improving the carbon absorption and storage capacity of the forest. Second, implementing artificial intervention measures alongside natural succession can enhance positive ecological succession and restoration of the forest land while also increasing the biomass and carbon storage capacity of the area [73]. Third, for public welfare forest land impacted by climate change, it is essential to implement ecological restoration projects, such as replanting and tending, to restore the carbon sink function and enhance the stability of the woodlands. Fourth, water and soil conservation measures, such as constructing drainage ditches and reservoirs, should be implemented to ensure an adequate water supply for the growth of forest trees. This will promote healthy tree growth and enhance carbon reserves.
(2) For commodity forest land: First, forest land operators can enhance the forests’ adaptability to climate change by introducing high-quality tree species that exhibit fast growth rates, strong stress resistance, and excellent wood quality. Second, precise fertilization and irrigation should be carried out according to soil moisture conditions to improve fertilizer utilization and enhance the growth rate of forest trees, thereby increasing the biomass and carbon storage of the forest land [74]. Third, the land use structure should be optimized based on land type, landform, and slope characteristics, with reasonable arrangements for planting density and thinning times. This approach helps establish an efficient forest ecosystem network and enhances the carbon absorption and storage capacity of the forest land [75]. The fourth step is to create a composite management model that includes forest farmers, forest fruits, and forest medicines. This approach will increase the productivity and financial gains of commercial forest land while maintaining sustainable development of the forest and enhancing its capacity to sequester carbon.
Due to the small research unit and study area, this study examined the influencing mechanisms of forest land quality as a whole without conducting a regional heterogeneity analysis. However, as the study area expands to municipal, provincial, or even regional levels, understanding the regional differences in the impact mechanisms of forest land quality becomes particularly important. Exploring the influencing mechanisms of forest land quality in different regions can help formulate targeted management strategies and measures according to local conditions and promote the sustainable utilization and development of forest resources. Additionally, future zoning studies should integrate forest land quality assessments with the analysis of carbon emissions and reduction efforts in each region. This approach will help strengthen the link between forest land quality and the broader context of carbon peaking and carbon neutrality.
5.4. Promotion and Application of Forest Land Quality Evaluation Results
In the context of carbon peaking and carbon neutrality, conducting a quality evaluation of forest land and exploring its spatial patterns and influence mechanisms will aid in comprehensively assessing the distribution of forest land quality in Kaizhou District. Additionally, expanding the applications of forest land quality evaluation results will provide a scientific reference for the sustainable development of forest land resources as part of the rural revitalization strategy in Kaizhou District. The applications are as follows:
(1) In terms of public welfare forest land, it was necessary to promote the application of forest land quality evaluation results in the balance of occupation and ecological compensation. When requisitioning and occupying public welfare forest land, supervision is continuously strengthened to prevent the practice of taking good land and returning poor land. The same number of public welfare forest land with the same ecological function should be restored off-site in advance to avoid the reduction of carbon sinks due to land use change [45,76,77]. In addition, differentiated forest land ecological compensation policies, such as the carbon compensation policies, should be implemented. Specifically, the ecological compensation standards for public welfare forest land should be formulated scientifically based on the quality and ecological location of forest land, emphasizing the ecological service value it provides [78,79].
(2) In terms of commodity forest land, the focus should be on strengthening the application of forest land quality evaluation results in forest land circulation and land acquisition compensation. In order to promote the orderly circulation of forest land, a model of the relationship between commodity forest land quality index and land price should be constructed to calculate the benchmark land price. In this way, it can promote the connection between the “grade and price” of forest land and manifest the relationship between the quality and value of forest land resource assets [21]. In addition, the application of forest land quality evaluation results in land acquisition compensation should be expanded. The Implementation Measures for Compensation and Resettlement for Collective Land Expropriation in Kaizhou District, Chongqing City stipulated that comprehensive fixed compensation for the expropriation of forest land was 13.50 RMB per square meter. This failed to reflect the potential ecological benefits and utilization value of forest land. Therefore, government departments should implement a differentiated compensation mechanism for the expropriated forest land according to the forest land quality and utilization directions [80].
6. Conclusions
The spatial pattern and influencing mechanisms of forest land quality were the focus topics in the field of forest land use. This research developed quality evaluation index systems for public welfare forest land and commodity forest land, respectively, and used the correction method and the factor method to evaluate the overall quality of two different types of forest land. The CASA model was then employed to measure vegetation NPP, followed by a correlation analysis between the NPP and the forest land quality index to validate the accuracy and reliability of the forest land quality assessment results. On this basis, the landscape ecology indexes were used to explore the spatial pattern characteristics of the forest land quality, and the canonical correlation analysis method was used to reveal the dominant factors affecting the quality of forest land. The following conclusions were drawn:
(1) The public welfare forest land quality index ranged from 37.89 to 148.15 in Kaizhou District, while the commodity forest land quality index ranged from 40.00 to 92.67. Based on the evaluation results, the two types of forest land quality were divided into five grades. The high-quality forest land in the district was mainly distributed in Zone 1. The natural environment of Zone 1 should continue to be protected, maintaining its suitable climatic conditions, fertile soil, and sufficient water sources. This would promote the healthy growth of forests and continue to play their carbon sink function. The low-quality forest land was mainly distributed in Zone 2. On the one hand, construction activities within the forest land in the zone should be strictly controlled to avoid overexploitation and abuse of land. On the other hand, planting tree species suitable for the local climate and soil conditions in the zone can increase vegetation coverage, improve soil stability, and enhance the carbon sequestration capacity of forest land.
Among public welfare forest land quality grades, the area of second-grade forest land was the largest, followed by first-grade, while fifth-grade had the least area. The quality grade of public welfare forest land was also geographically diversified. Therefore, forest management measures should be adopted for public welfare forest land in accordance with local conditions and categorized policies. Commodity forest land quality was characterized by a concentrated distribution of third-grade forest land, whose area accounted for 80.99%. However, under the influence of the edge effect, some high-quality forest land also appeared in the transition zones of Zone 1, Zone 2, and Zone 3. Therefore, the cooperation among the three regions should be strengthened to extend the edge effect of the transition zone to the whole region so as to improve the quality of forest land in the whole Kaizhou District.
(2) There was a positive correlation between vegetation NPP and the forest land quality index, indicating that NPP was higher in areas with a high-quality index and lower in areas with a low-quality index. The results from the canonical correlation model showed that public welfare forest land was primarily positively influenced by factors such as community structure, average annual precipitation, average annual temperature, and soil moisture. For commodity forest land, the main positive influences were average annual temperature, soil moisture, and slope aspect. However, landform had a significant negative impact on both types of forest land.
In order to improve the quality of forest land and the level of NPP, on the one hand, appropriate tree species and afforestation methods should be selected based on natural conditions such as average annual precipitation, average annual temperature, and soil moisture. At the same time, measures such as thinning adjustment and forest stand density and spacing are adopted to optimize the forest stand community structure and ensure the sustainable development of forest land and the improvement of carbon sink capacity. On the other hand, based on different land type, landform, and slope aspects, forest land management, development, and utilization measures should be formulated according to local conditions. This approach will further improve the productivity level of commercial forest land and achieve the coordination and unity of economic, ecological, and social benefits of commercial forest land.
(3) In summary, this article provides a foundation for forest land quality evaluations in other regions and for future assessments of the ecological value of forest land. On one hand, it objectively reflects the current status of forest resources in Kaizhou District and provides a valuable reference for shifting forest land management towards a balanced focus on quantity, quality, and ecological protection. In promoting national forest land quality assessments, it is essential to adhere to the principles of zoning, classification, and grading while conducting comprehensive evaluations of both public welfare and commercial forestlands and identifying the key factors that determine forest land quality.
On the other hand, this study is also a new practice for the integration of forest and grass resources and land resource management, providing a powerful starting point for establishing an ecological product value evaluation mechanism in the future. In the future, with the establishment of the “sky-ground-air” three-dimensional monitoring framework and the improvement of forest land big data and information technology, a comprehensive information platform for forest land quality evaluation and classification, carbon sink, and carbon emission data can be constructed. The establishment of a multi-source database can realize real-time updating and dynamic monitoring of data, providing a more solid foundation for the sustainable utilization of forest land resources.
Author Contributions
Conceptualization, P.Z.; methodology, P.Z.; software, J.Z. and R.W.; validation, J.Z. and P.Z.; formal analysis, P.Z.; investigation, R.W., S.H. and C.M.; resources, P.Z. and R.W.; data curation, J.Z., S.H. and C.M.; writing—original draft preparation, P.Z.; writing—review and editing, S.L.; visualization, P.Z.; supervision, S.L.; project administration, S.L.; funding acquisition, S.L. All authors have read and agreed to the published version of the manuscript.
Funding
This research was funded the National Natural Science Foundation of China [grant number 42371212]; the Beijing Social Science Foundation [grant number 22SRB010]; the Beijing Natural Science Foundation [grant number 9222022]; the Central University’s Basic Research Business Fee Project [grant number GK122301187]; and the Beijing Forestry University Outstanding Young Talent Cultivation Project [grant number 2019JQ03011].
Data Availability Statement
The data are not publicly available due to privacy restrictions.
Conflicts of Interest
The authors declare no conflicts of interest.
Appendix A
Figure A1.
Spatial distribution of public welfare forest land quality evaluation indicators in Kaizhou District. (a) shows the spatial distribution of naturalness score, (b) shows the spatial distribution of canopy density score, (c) shows the spatial distribution of mean tree height coefficient score, (d) shows the spatial distribution of public welfare forest protection grade score.
Figure A1.
Spatial distribution of public welfare forest land quality evaluation indicators in Kaizhou District. (a) shows the spatial distribution of naturalness score, (b) shows the spatial distribution of canopy density score, (c) shows the spatial distribution of mean tree height coefficient score, (d) shows the spatial distribution of public welfare forest protection grade score.


Figure A2.
Spatial pattern of commodity forest land quality evaluation indicators in Kaizhou District. (a) shows the spatial distribution of elevation score, (b) shows the spatial distribution of slope score, (c) shows the spatial distribution of slope position score, (d) shows the spatial distribution of soil texture score, (e) shows the spatial distribution of soil thickness score, (f) shows the spatial distribution of humus thickness score, (g) shows the spatial distribution of accessibility score, (h) shows the spatial distribution of dominant tree score, (i) shows the spatial distribution of skidding distance score, (j) shows the spatial distribution of transportation distance score, (k) shows the spatial distribution of business level score.
Figure A2.
Spatial pattern of commodity forest land quality evaluation indicators in Kaizhou District. (a) shows the spatial distribution of elevation score, (b) shows the spatial distribution of slope score, (c) shows the spatial distribution of slope position score, (d) shows the spatial distribution of soil texture score, (e) shows the spatial distribution of soil thickness score, (f) shows the spatial distribution of humus thickness score, (g) shows the spatial distribution of accessibility score, (h) shows the spatial distribution of dominant tree score, (i) shows the spatial distribution of skidding distance score, (j) shows the spatial distribution of transportation distance score, (k) shows the spatial distribution of business level score.


Table A1.
Comprehensive evaluation index system and index weight of the forest land quality.
Table A1.
Comprehensive evaluation index system and index weight of the forest land quality.
| Type | Index | Weight | The Grading and Scoring Standard of the Indicators | ||||
|---|---|---|---|---|---|---|---|
| 100 | 80 | 60 | 40 | 20 | |||
| Public welfare forest land | Naturalness | 0.300 | Ⅰ | Ⅱ | Ⅲ | Ⅳ | Ⅴ |
| Canopy density | 0.300 | ≥0.7 | 0.4~0.7 | <0.4 | |||
| Mean tree height coefficient | 0.250 | ≥1 | 0.5~1 | <0.5 | |||
| Public welfare forest Protection Level | 0.150 | National first-class public welfare forest land | National secondary public welfare forest land | General public welfare forest land | |||
| Commodity forest land | Accessibility | 0.122 | Available for management, logging, skidding, and transportation | Can available for management, logging, skidding, and transportation in the near future | Not available for management, logging, skidding, and transportation | ||
| Skidding distance (m) | 0.116 | ||||||
| Transportation distance (m) | 0.116 | ||||||
| Elevation (m) | 0.072 | <300 m | 300–500 | 500–1000 | 1000–1500 | ≥1500 | |
| Slope (°) | 0.088 | <5 | ≥3515 | 15~25 | 25~35 | ≥35 | |
| Slope Position | 0.060 | Flat slope | Valley slope | Downhill slope | Middle slope | Uphill and Reverse slope | |
| Soil Texture | 0.074 | loam | clay | sand | |||
| Soil Thickness (cm) | 0.087 | ≥80 | 60~80 | 40~60 | 20~40 | <20 | |
| Humus Thickness (cm) | 0.102 | ≥10 | 5~10 | <5 | |||
| Dominant Tree Species | 0.092 | Arbor/Bamboo | Shrub | Herb | |||
| Business Level | 0.071 | High level | Middle level | Low level | |||
Notes: (1) Mean tree height coefficient: , . was the mean tree height coefficient of the unit; was the mean tree height of the unit; was the mean tree height of the whole district; was the forest stock volume of the th unit; was the total forest stock volume of the whole district. (2) Skidding distance: , , . was the effective value of the skidding distance of the th unit; was the effective value of skidding distance of unit; was the relative skidding distance of the th unit; was the actual skidding distance of the th unit;
was the radius of the influencing factor, . (3) Transportation distance: , was the effective value of the transportation distance of the th unit; was the effective value of transportation distance of unit; was the relative transportation distance of the th unit; was the actual transportation distance of the th unit; was the radius of the influencing factor,
References
- Ali, A.; Ashraf, M.I.; Gulzar, S.; Akmal, M.; Ahmad, B. Estimation of Soil Carbon Pools in the Forests of Khyber Pakhtunkhwa Province, Pakistan. J. For. Res. 2020, 31, 2313–2321. [Google Scholar] [CrossRef]
- Zhang, Z.; Wang, Z.; Zhang, X.; Yang, S. Estimation of Spatial–Temporal Dynamic Evolution of Potential Afforestation Land and Its Carbon Sequestration Capacity in China. Remote Sens. 2024, 16, 3098. [Google Scholar] [CrossRef]
- Dixon, A.; Simon, M.; Burkitt, T. Assessing the Environmental Impact of Two Options for Small-Scale Wastewater Treatment: Comparing a Reedbed and an Aerated Biological Filter Using a Life Cycle Approach. Ecol. Eng. 2003, 20, 297–308. [Google Scholar] [CrossRef]
- Phillips, O.L.; Lewis, S.L. Evaluating the Tropical Forest Carbon Sink. Glob. Change Biol. 2014, 20, 2039–2041. [Google Scholar] [CrossRef]
- Bieluczyk, W.; Asselta, F.O.; Navroski, D.; Gontijo, J.B.; Venturini, A.M.; Mendes, L.W.; Simon, C.P.; Camargo, P.B.D.; Tadini, A.M.; Martin-Neto, L.; et al. Linking above and Belowground Carbon Sequestration, Soil Organic Matter Properties, and Soil Health in Brazilian Atlantic Forest Restoration. J. Environ. Manag. 2023, 344, 118573. [Google Scholar] [CrossRef]
- Chu, X.; Zhan, J.; Li, Z.; Zhang, F.; Qi, W. Assessment on Forest Carbon Sequestration in the Three-North Shelterbelt Program Region, China. J. Clean. Prod. 2019, 215, 382–389. [Google Scholar] [CrossRef]
- Chen, J.; Chen, W.; Liu, J.; Cihlar, J.; Gray, S. Annual Carbon Balance of Canada’s Forests during 1895–1996. Glob. Biogeochem. Cycles 2000, 14, 839–849. [Google Scholar] [CrossRef]
- Liu, Y.; Zhang, Z.; Zhou, Y. Efficiency of Construction Land Allocation in China: An Econometric Analysis of Panel Data. Land. Use Policy 2018, 74, 261–272. [Google Scholar] [CrossRef]
- Raj, A.; Jhariya, M.K. Site Quality and Vegetation Biomass in the Tropical Sal Mixed Deciduous Forest of Central India. Landsc. Ecol. Eng. 2021, 17, 387–399. [Google Scholar] [CrossRef]
- Negi, V.S.; Pathak, R.; Rawal, R.S.; Bhatt, I.D.; Sharma, S. Long-Term Ecological Monitoring on Forest Ecosystems in Indian Himalayan Region: Criteria and Indicator Approach. Ecol. Indic. 2019, 102, 374–381. [Google Scholar] [CrossRef]
- Meng, Y.; Cao, B.; Dong, C.; Dong, X. Mount Taishan Forest Ecosystem Health Assessment Based on Forest Inventory Data. Forests 2019, 10, 657. [Google Scholar] [CrossRef]
- Wang, L.; Qi, Z.; Pang, Q.; Xiang, Y.; Sun, Y. Analysis on the Agricultural Green Production Efficiency and Driving Factors of Urban Agglomerations in the Middle Reaches of the Yangtze River. Sustainability 2021, 13, 97. [Google Scholar] [CrossRef]
- Daubenmire, R. The Use of Vegetation in Assessing the Productivity of Forest Lands. Bot. Rev. 1976, 42, 115–143. [Google Scholar] [CrossRef]
- Kazana, V.; Kazaklis, A.; Raptis, D.; Stamatiou, C. A Combined Multi-Criteria Approach to Assess Forest Management Sustainability: An Application to the Forests of Eastern Macedonia & Thrace Region in Greece. Ann. Oper. Res. 2020, 294, 321–343. [Google Scholar] [CrossRef]
- Mushkarova, O.; Mikheeva, M.; Tereshchenko, S.; Panyutin, A.; Kuznetsov, E. Increasing the Efficiency of the Use of Forest Resources by the Digitalization of Forest Education. IOP Conf. Ser. Earth Environ. Sci. 2020, 574, 012054. [Google Scholar] [CrossRef]
- Lu, S.; Zhou, Y.; Sun, H.; Chen, N.; Guan, X. Examining the Influencing Factors of Forest Health, Its Implications on Rural Revitalization: A Case Study of Five Forest Farms in Beijing. Land. Use Policy 2021, 102, 105265. [Google Scholar] [CrossRef]
- Morton, D.C.; DeFries, R.S.; Shimabukuro, Y.E.; Anderson, L.O.; Arai, E.; Del Bon Espirito-Santo, F.; Freitas, R.; Morisette, J. Cropland Expansion Changes Deforestation Dynamics in the Southern Brazilian Amazon. Proc. Natl. Acad. Sci. USA 2006, 103, 14637–14641. [Google Scholar] [CrossRef]
- Burger, J.A. Management Effects on Growth, Production and Sustainability of Managed Forest Ecosystems: Past Trends and Future Directions. For. Ecol. Manag. 2009, 258, 2335–2346. [Google Scholar] [CrossRef]
- Zhao, Q.; Yu, S.; Zhao, F.; Tian, L.; Zhao, Z. Comparison of Machine Learning Algorithms for Forest Parameter Estimations and Application for Forest Quality Assessments. For. Ecol. Manag. 2019, 434, 224–234. [Google Scholar] [CrossRef]
- Li, L.; Liu, J.; Long, H.; De Jong, W.; Youn, Y.-C. Economic Globalization, Trade and Forest Transition-the Case of Nine Asian Countries. For. Policy Econ. 2017, 76, 7–13. [Google Scholar] [CrossRef]
- Wu, L.; Zhang, W.; Li, M.; Chen, F. Grade Division and Benchmark Price of Forestlands Using Geospatial Technology: A Case Study of Southeastern China. Forests 2022, 13, 1105. [Google Scholar] [CrossRef]
- Zeraatpisheh, M.; Bottega, E.L.; Bakhshandeh, E.; Owliaie, H.R.; Taghizadeh-Mehrjardi, R.; Kerry, R.; Scholten, T.; Xu, M. Spatial Variability of Soil Quality within Management Zones: Homogeneity and Purity of Delineated Zones. CATENA 2022, 209, 105835. [Google Scholar] [CrossRef]
- Wang, L.; Zhou, Y.; Li, Q.; Zuo, Q.; Gao, H.; Liu, J.; Tian, Y. Forest Land Quality Evaluation and the Protection Zoning of Subtropical Humid Evergreen Broadleaf Forest Region Based on the PSO-TOPSIS Model and the Local Indicator of Spatial Association: A Case Study of Hefeng County, Hubei Province, China. Forests 2021, 12, 325. [Google Scholar] [CrossRef]
- Gao, X.; Wang, G.; Innes, J.L.; Zhao, Y.; Zhang, X.; Zhang, D.; Mi, F. Forest Ecological Security in China: A Quantitative Analysis of Twenty Five Years. Glob. Ecol. Conserv. 2021, 32, e01821. [Google Scholar] [CrossRef]
- Li, R.; Zhao, S.; Zhao, H.; Xu, M.; Zhang, L.; Wen, H.; Sheng, Q. Spatiotemporal Assessment of Forest Biomass Carbon Sinks: The Relative Roles of Forest Expansion and Growth in Sichuan Province, China. J. Environ. Qual. 2017, 46, 64–71. [Google Scholar] [CrossRef]
- Zhang, Q.; Wang, G.; Mi, F.; Zhang, X.; Xu, L.; Zhang, Y.; Jiang, X. Evaluation and Scenario Simulation for Forest Ecological Security in China. J. For. Res. 2019, 30, 1651–1666. [Google Scholar] [CrossRef]
- Bonilla-Bedoya, S.; López-Ulloa, M.; Vanwalleghem, T.; Herrera-Machuca, M.Á. Effects of Land Use Change on Soil Quality Indicators in Forest Landscapes of the Western Amazon. Soil. Sci. 2017, 182, 128–136. [Google Scholar] [CrossRef]
- Lu, S.; Tang, X.; Guan, X.; Qin, F.; Liu, X.; Zhang, D. The Assessment of Forest Ecological Security and Its Determining Indicators: A Case Study of the Yangtze River Economic Belt in China. J. Environ. Manag. 2020, 258, 110048. [Google Scholar] [CrossRef]
- Valero, E.; Picos, J.; Álvarez, X. Characterization of Riparian Forest Quality of the Umia River for a Proposed Restoration. Ecol. Eng. 2014, 67, 216–222. [Google Scholar] [CrossRef]
- Cui, G.; Chen, Y.; Cao, Y. Temporal-Spatial Pattern of Carbon Stocks in Forest Ecosystems in Shaanxi, Northwest China. PLoS ONE 2015, 10, e0137452. [Google Scholar] [CrossRef]
- Chen, Y.; Yang, J.; Zhang, C.; Yun, W.; Zhu, D. A Balance Adjustment Method on Grading Results of Cultivated Land Quality. Sens. Lett. 2013, 11, 1030–1035. [Google Scholar] [CrossRef]
- Cohen, W.B.; Maiersperger, T.K.; Yang, Z.; Gower, S.T.; Turner, D.P.; Ritts, W.D.; Berterretche, M.; Running, S.W. Comparisons of Land Cover and LAI Estimates Derived from ETM+ and MODIS for Four Sites in North America: A Quality Assessment of 2000/2001 Provisional MODIS Products. Remote Sens. Environ. 2003, 88, 233–255. [Google Scholar] [CrossRef]
- Glover, J.D.; Reganold, J.P.; Andrews, P.K. Systematic Method for Rating Soil Quality of Conventional, Organic, and Integrated Apple Orchards in Washington State. Agric. Ecosyst. Environ. 2000, 80, 29–45. [Google Scholar] [CrossRef]
- Liu, S.; Peng, Y.; Xia, Z.; Hu, Y.; Wang, G.; Zhu, A.X.; Liu, Z. The GA-BPNN-Based Evaluation of Cultivated Land Quality in the PSR Framework Using Gaofen-1 Satellite Data. Sensors 2019, 19, 5127. [Google Scholar] [CrossRef] [PubMed]
- Ceretti; Medeiros-Sousa; Slovic An Environmental Health Typology as a Contributor to Sustainable Regional Urban Planning: The Case of the Metropolitan Region of São Paulo (MRSP). Sustainability 2019, 11, 5800. [CrossRef]
- Shao, W.; Guan, Q.; Tan, Z.; Luo, H.; Li, H.; Sun, Y.; Ma, Y. Application of BP-ANN Model in Evaluation of Soil Quality in the Arid Area, Northwest China. Soil. Tillage Res. 2021, 208, 104907. [Google Scholar] [CrossRef]
- Hardoon, D.R.; Szedmak, S.; Shawe-Taylor, J. Canonical Correlation Analysis: An Overview with Application to Learning Methods. Neural Comput. 2004, 16, 2639–2664. [Google Scholar] [CrossRef]
- Dai, L.; Zhao, F.; Shao, G.; Zhou, L.; Tang, L. China’s Classification-Based Forest Management: Procedures, Problems, and Prospects. Environ. Manag. 2009, 43, 1162–1173. [Google Scholar] [CrossRef]
- Morgan, E.A.; Buckwell, A.; Guidi, C.; Garcia, B.; Rimmer, L.; Cadman, T.; Mackey, B. Capturing Multiple Forest Ecosystem Services for Just Benefit Sharing: The Basket of Benefits Approach. Ecosyst. Serv. 2022, 55, 101421. [Google Scholar] [CrossRef]
- Wang, B.; Wei, W.; Xing, Z.; You, W.; Niu, X.; Ren, X.; Liu, C. Biomass Carbon Pools of Cunninghamia Lanceolata (Lamb.) Hook. Forests in Subtropical China: Characteristics and Potential. Scand. J. For. Res. 2012, 27, 545–560. [Google Scholar] [CrossRef]
- Wang, N.; Bao, Y. Modeling Forest Quality at Stand Level: A Case Study of Loess Plateau in China. For. Policy Econ. 2011, 13, 488–495. [Google Scholar] [CrossRef]
- Dong, N.T.; Tap, V.H.; Phương Mai, N.T.; Lien, N.T.H. Estimation of Forest Carbon Stocks in Ba Be National Park, Bac Kan Province, Vietnam. For. Soc. 2020, 4, 195. [Google Scholar] [CrossRef]
- Martin, M.; Valeria, O.; Potapov, P.; Paillet, Y. Editorial: Forests of High Naturalness as References for Management and Conservation: Potential and Pitfalls. Front. For. Glob. Change 2022, 5, 1004087. [Google Scholar] [CrossRef]
- Feng, H.; Kang, P.; Deng, Z.; Zhao, W.; Hua, M.; Zhu, X.; Wang, Z. The Impact of Climate Change and Human Activities to Vegetation Carbon Sequestration Variation in Sichuan and Chongqing. Environ. Res. 2023, 238, 117138. [Google Scholar] [CrossRef] [PubMed]
- Zhao, C.; Liu, Y.; Yan, Z. Effects of Land-Use Change on Carbon Emission and Its Driving Factors in Shaanxi Province from 2000 to 2020. Environ. Sci. Pollut. Res. 2023, 30, 68313–68326. [Google Scholar] [CrossRef] [PubMed]
- Chen, K.; Li, T.; Yang, M.; Zhou, X.; Peng, C. The Effects of Environmental Factors and Plant Diversity on Forest Carbon Sequestration Vary between Eastern and Western Regions of China. J. Clean. Prod. 2024, 437, 140371. [Google Scholar] [CrossRef]
- Zhang, H.; Feng, Z.; Shen, C.; Li, Y.; Feng, Z.; Zeng, W.; Huang, G. Relationship between the Geographical Environment and the Forest Carbon Sink Capacity in China Based on an Individual-Tree Growth-Rate Model. Ecol. Indic. 2022, 138, 108814. [Google Scholar] [CrossRef]
- Yang, S.; Volk, T.; Fortier, M.-O. Willow Biomass Crops Are a Carbon Negative or Low-Carbon Feedstock Depending on Prior Land Use and Transportation Distances to End Users. Energies 2020, 13, 4251. [Google Scholar] [CrossRef]
- Zhang, Y.; Fang, L.; Jing, P. Analysis of Broad Leaved Forest Carbon Sinks Changes and Forest Economics and Management in China. Environ. Sci. Pollut. Res. 2020, 27, 12922–12931. [Google Scholar] [CrossRef]
- Zhong, T.-Y.; Huang, X.-J.; Zhang, X.-Y.; Wang, K. Temporal and Spatial Variability of Agricultural Land Loss in Relation to Policy and Accessibility in a Low Hilly Region of Southeast China. Land Use Policy 2011, 28, 762–769. [Google Scholar] [CrossRef]
- Field, C.B.; Behrenfeld, M.J.; Randerson, J.T.; Falkowski, P. Primary Production of the Biosphere: Integrating Terrestrial and Oceanic Components. Science 1998, 281, 237–240. [Google Scholar] [CrossRef] [PubMed]
- Potter, C.S.; Randerson, J.T.; Field, C.B.; Matson, P.A.; Vitousek, P.M.; Mooney, H.A.; Klooster, S.A. Terrestrial Ecosystem Production: A Process Model Based on Global Satellite and Surface Data. Glob. Biogeochem. Cycles 1993, 7, 811–841. [Google Scholar] [CrossRef]
- Paliwal, A.; Mathur, V.B. Spatial Pattern Analysis for Quantification of Landscape Structure of Tadoba-Andhari Tiger Reserve, Central India. J. For. Res. 2014, 25, 185–192. [Google Scholar] [CrossRef]
- Suo, A.; Wang, C.; Zhang, M. Analysis of Sea Use Landscape Pattern Based on GIS: A Case Study in Huludao, China. SpringerPlus 2016, 5, 1587. [Google Scholar] [CrossRef] [PubMed]
- Xu, J.; Yang, M.; Hou, C.; Lu, Z.; Liu, D. RETRACTED ARTICLE: Distribution of Rural Tourism Development in Geographical Space: A Case Study of 323 Traditional Villages in Shaanxi, China. Eur. J. Remote Sens. 2021, 54, 318–333. [Google Scholar] [CrossRef]
- Ye, H. Analysis on Ecological Environment Change of Kalajun-Kurdening World Natural Heritage Site from 2006 to 2019. Pol. J. Environ. Stud. 2022, 31, 915–927. [Google Scholar] [CrossRef]
- Camargo, J.A. The Lorenz Curve: A Suitable Framework to Define Satisfactory Indices of Landscape Composition. Landsc. Ecol. 2019, 34, 2735–2742. [Google Scholar] [CrossRef]
- Ade, L.; Millner, J.P.; Hou, F. The Dominance of Ligularia Spp. Related to Significant Changes in Soil Microenvironment. Ecol. Indic. 2021, 131, 108183. [Google Scholar] [CrossRef]
- Yuan, Y.; Tang, S.; Zhang, J.; Guo, W. Quantifying the Relationship between Urban Blue-Green Landscape Spatial Pattern and Carbon Sequestration: A Case Study of Nanjing’s Central City. Ecol. Indic. 2023, 154, 110483. [Google Scholar] [CrossRef]
- Zieleniewski, A.M.; Fulker, D.W.; DeFries, J.C.; LaBuda, M.C. Multiple Regression Analysis of Twin and Sibling Data. Personal. Individ. Differ. 1987, 8, 787–791. [Google Scholar] [CrossRef]
- Noss, R.F. Assessing and Monitoring Forest Biodiversity: A Suggested Framework and Indicators. For. Ecol. Manag. 1999, 115, 135–146. [Google Scholar] [CrossRef]
- Zhao, R.; Wu, K.; Li, X.; Gao, N.; Yu, M. Discussion on the Unified Survey and Evaluation of Cultivated Land Quality at County Scale for China’s 3rd National Land Survey: A Case Study of Wen County, Henan Province. Sustainability 2021, 13, 2513. [Google Scholar] [CrossRef]
- Li, H.; Liu, G.; Liu, Y.; Zhu, Y.; Yang, X. Optimal Strategies for Integrated Forest Management in Megacities Combined with Wood and Carbon Services. J. Clean. Prod. 2019, 229, 431–439. [Google Scholar] [CrossRef]
- Luo, M.; Li, T. Spatial and Temporal Analysis of Landscape Ecological Quality in Yulin. Environ. Technol. Innov. 2021, 23, 101700. [Google Scholar] [CrossRef]
- Moriguchi, K. Towards the Globally Sustainable Use of Forestlands and Wood Resources: Estimating Fair Timber Price Deriving Supply Curves in a Proven Stable State. Resour. Conserv. Recycl. 2023, 199, 107285. [Google Scholar] [CrossRef]
- Liu, L.; Zhou, D.; Chang, X.; Lin, Z. A New Grading System for Evaluating China’s Cultivated Land Quality. Land. Degrad. Dev. 2020, 31, 1482–1501. [Google Scholar] [CrossRef]
- Ding, Z.; Li, R.; O’Connor, P.; Zheng, H.; Huang, B.; Kong, L.; Xiao, Y.; Xu, W.; Ouyang, Z. An Improved Quality Assessment Framework to Better Inform Large-Scale Forest Restoration Management. Ecol. Indic. 2021, 123, 107370. [Google Scholar] [CrossRef]
- Yang, G.; Gui, Q.; Liu, J.; Chen, X.; Cheng, S. Spatial-Temporal Evolution and Driving Factors of Ecological Security in China Based on DPSIR-DEA Model: A Case Study of the Three Gorges Reservoir Area. Ecol. Indic. 2023, 154, 110777. [Google Scholar] [CrossRef]
- Liu, W.; Guo, Z.; Lu, F.; Wang, X.; Zhang, M.; Liu, B.; Wei, Y.; Cui, L.; Luo, Y.; Zhang, L.; et al. The Influence of Disturbance and Conservation Management on the Greenhouse Gas Budgets of China’s Forests. J. Clean. Prod. 2020, 261, 121000. [Google Scholar] [CrossRef]
- Payn, T.; Carnus, J.-M.; Freer-Smith, P.; Kimberley, M.; Kollert, W.; Liu, S.; Orazio, C.; Rodriguez, L.; Silva, L.N.; Wingfield, M.J. Changes in Planted Forests and Future Global Implications. For. Ecol. Manag. 2015, 352, 57–67. [Google Scholar] [CrossRef]
- Sasaki, N. Timber Production and Carbon Emission Reductions through Improved Forest Management and Substitution of Fossil Fuels with Wood Biomass. Resour. Conserv. Recycl. 2021, 173, 105737. [Google Scholar] [CrossRef]
- Zhao, D.; Cai, J.; Shen, S.; Liu, Q.; Lan, Y. Nature-Based Solutions: Assessing the Carbon Sink Potential and Influencing Factors of Urban Park Plant Communities in the Temperate Monsoon Climate Zone. Sci. Total Environ. 2024, 950, 175347. [Google Scholar] [CrossRef] [PubMed]
- Li, L.; Gou, M.; Wang, N.; La, L.; Liu, C. Do Ecological Restoration Programs Reduce Forest Fragmentation? Case Study of the Three Gorges Reservoir Area, China. Ecol. Eng. 2021, 172, 106410. [Google Scholar] [CrossRef]
- Battie-Laclau, P.; Delgado-Rojas, J.S.; Christina, M.; Nouvellon, Y.; Bouillet, J.-P.; de Cassia Piccolo, M.; Moreira, M.Z.; de Moraes Gonçalves, J.L.; Roupsard, O.; Laclau, J.-P. Potassium Fertilization Increases Water-Use Efficiency for Stem Biomass Production without Affecting Intrinsic Water-Use Efficiency in Eucalyptus Grandis Plantations. For. Ecol. Manag. 2016, 364, 77–89. [Google Scholar] [CrossRef]
- Messier, C.; Bauhus, J.; Doyon, F.; Maure, F.; Sousa-Silva, R.; Nolet, P.; Mina, M.; Aquilué, N.; Fortin, M.-J.; Puettmann, K. The Functional Complex Network Approach to Foster Forest Resilience to Global Changes. For. Ecosyst. 2019, 6, 21. [Google Scholar] [CrossRef]
- Gao, H.; Gong, J.; Liu, J.; Ye, T. Effects of Land Use/Cover Changes on Soil Organic Carbon Stocks in Qinghai-Tibet Plateau: A Comparative Analysis of Different Ecological Functional Areas Based on Machine Learning Methods and Soil Carbon Pool Data. J. Clean. Prod. 2024, 434, 139854. [Google Scholar] [CrossRef]
- Thakur, T.K.; Swamy, S.L.; Thakur, A.; Mishra, A.; Bakshi, S.; Kumar, A.; Altaf, M.M.; Kumar, R. Land Cover Changes and Carbon Dynamics in Central India’s Dry Tropical Forests: A 25-Year Assessment and Nature-Based Eco-Restoration Approaches. J. Environ. Manag. 2024, 351, 119809. [Google Scholar] [CrossRef]
- Sheng, W.; Zhen, L.; Xie, G.; Xiao, Y. Determining Eco-Compensation Standards Based on the Ecosystem Services Value of the Mountain Ecological Forests in Beijing, China. Ecosyst. Serv. 2017, 26, 422–430. [Google Scholar] [CrossRef]
- Shi, X.; Zhou, F.; Wang, Z. Research on Optimization of Ecological Service Function and Planning Control of Land Resources Planning Based on Ecological Protection and Restoration. Environ. Technol. Innov. 2021, 24, 101904. [Google Scholar] [CrossRef]
- Jin, G.; Chen, K.; Liao, T.; Zhang, L.; Najmuddin, O. Measuring Ecosystem Services Based on Government Intentions for Future Land Use in Hubei Province: Implications for Sustainable Landscape Management. Landsc. Ecol. 2021, 36, 2025–2042. [Google Scholar] [CrossRef]
Disclaimer/Publisher’s Note: The statements, opinions and data contained in all publications are solely those of the individual author(s) and contributor(s) and not of MDPI and/or the editor(s). MDPI and/or the editor(s) disclaim responsibility for any injury to people or property resulting from any ideas, methods, instructions or products referred to in the content. |
© 2024 by the authors. Licensee MDPI, Basel, Switzerland. This article is an open access article distributed under the terms and conditions of the Creative Commons Attribution (CC BY) license (https://creativecommons.org/licenses/by/4.0/).







