Abstract
Upscaling sustainable intensification (SI) technologies is crucial to enhancing the resilience of fragile farming systems and vulnerable livelihoods of smallholder farmers. It is also critical to shape the future land-use and land-cover changes in a region. Zero-tillage potato cultivation (ZTPC), introduced as an SI intervention in parts of the Indian Sundarbans, has demonstrated promises of rapid upscaling, and thus, changes in the seasonal land-use pattern in the region. This study aims to understand the socioecological complexity of farming systems to comprehend how the nascent stage of ZTPC thrives at the farm level and what preconditions are necessary to upscale them. The objectives are to analyse the farm resource recycling pattern in ZTPC, and map and simulate its system’s complexity to strategize ZTPC upscaling in the region. The analysis of farm resource recycling data reveals that ZTPC stability hinges on managing trade-offs in resource allocations, specifically involving straw, organic manure, sweet water, and family labour. The decision to manage such trade-offs depends on farm type characterizations by their landholdings, distance from the homestead, pond, and cattle ownership, competing crops, and family composition. Using a semiquantitative systems model developed through fuzzy cognitive mapping, the study underscores the significance of effective training, input support, enterprise diversification by introducing livestock, timely tuber supply, access to critical irrigation, and capacity building of local institutions as the essential preconditions to sustain and upscale ZTPC. This research contributes a systems perspective to predict agricultural land use within technology transfer initiatives, providing insights into how farm- and extra-farm factors influence resource allocations for ZTPC. Public extension offices must understand the trade-offs associated with straw, organic matter, and harvested water and design differentiated supports for different farm types. The most compelling interventions to upscale ZTPC includes farm diversification by introducing livestock through institutional convergence, pragmatic agroforestry initiatives to enhance on-farm biomass and fuel production, building awareness and integrating alternative energy use to save straw and cow dung, building social capital to ensure access to sweet irrigation water, and developing and/or strengthening farmer collectives to ensure the supply of quality tuber and marketing of farm produce.
1. Introduction
Smallholder farmers form the backbone of agriculture in many developing nations, playing a vital role in ensuring food security, livelihoods, and overall economic stability, particularly in climatically challenged regions [1,2,3,4]. Moreover, the decisions and actions of these smallholders in utilizing natural resources significantly influence the natural resource use in a given region [5]. Despite their importance, smallholder farmers face numerous challenges, including limited arable land and its tenurial status, resource constraints, and environmental vulnerabilities that impact their productivity and sustainability [6]. However, within these challenges lay opportunities to transform smallholder systems into engines of sustainable intensification (SI) [7,8]. Sustainable intensification is a process or system aimed at increasing agricultural yields without causing adverse environmental impacts and converting additional nonagricultural land [9]. Such intensification is envisioned as a pathway to enhance agricultural productivity while minimizing negative environmental impacts, typically by maximizing the yields from limited land, water, and other inputs [10,11]. The integration of SI in smallholder systems is often dependent on the provisions of internal inputs and their efficient utilization [12,13]. There is evidence of the efficient use of endogenous farm resources [14], emphasizing the importance of precisely understanding the on-farm mechanisms of resource use to redesign, sustain, and upscale SI interventions in a given region.
Kharif rice, grown during the monsoon season in the Ganges coastal zone in India, is vital for the food security and livelihoods of small and marginal farmers in the Sundarbans region. However, soil salinity, caused by factors like seawater intrusion and inadequate drainage, affects the rice yield and quality. This postmonsoon salt accumulation in the soil disrupts the availability of water and nutrients to plants and results in large-scale rice monocropping. This situation severely impacts farm cash income and causes a large-scale male out-migration and feminization of agriculture in the region [15,16].
The introduction of additional crops in synergy with rice-based systems provides an opportunity to alter the seasonal land-use pattern, leading to enhanced farm outputs [17]. Zero-tillage potato cultivation (ZTPC) emerged as a promising option for SI in rice-based cropping systems, exhibiting considerable potential in the saline tracts of coastal agroecosystems [18,19]. ZTPC optimises the residual moisture in the paddy field without soil tillage and incorporating straw mulch. This technique enables the growing of additional crop on lands typically left fallow during the winter months, characterised by water scarcity and high soil salinity [20]. Crucially, ZTPC relies on existing farm resources, emphasizing the necessity to comprehend the utilization of endogenous farm resources to sustain ZTPC with minimal or no additional costs. This understanding is important for anticipating the possibilities and constraints associated with upscaling this practice in the region. From the perspective of land-use planning and policy, such endogeneity related to a cropping system’s transformation influences the long-term land-use pattern in a given region.
There is a clear disconnect between the scholarly discourse on resource utilization in agricultural sciences and the domains of land-use patterns and land-use policies. This discrepancy is particularly evident in the agrarian societies of developing nations, where agriculture holds a deep-rooted, ancestral significance and serves as a pillar to sustain food security and livelihoods [21]. Consequently, the analytical lenses of ‘transaction cost and political economy’ and ‘ecosystem services’ from natural resources may fall short in explaining the future agricultural land use in marginal ecosystems. While these frameworks are applicable in understanding future land-use patterns in extensively cultivated smallholder systems, the current research prefers examining the endogenous mechanism operating within small-scale farms. This approach can explain farm-level land-use patterns, contributing to shape the upscaling of agricultural innovations in a given region. To complement this perspective, the study employs system-level analytical tools, such as semiquantitative modelling, to explain the preconditions for upscaling agricultural innovations, thereby influencing the regional land-use pattern.
The study posits that the incorporation of ZTPC into rice-based cropping systems is primarily shaped by on-farm resource recycling dynamics, which are crucial for sustaining the input requirements of ZTPC across various farm types. This endogenous mechanism, in conjunction with extra-farm factors such as climate stresses and local institutions, determines the feasibility of upscaling ZTPC, thus shaping the future land and natural resource use in the region. Furthermore, our semiquantitative modelling approach establishes a link between the systems management of ZTPC and its potential to impact the livelihoods of smallholders. In doing so, this research fills in a possible void in the existing literature by connecting farm-level decision-making processes and extra-farm interventions with the promotion of sustainable land-use practices and improved rural livelihoods. The Indian Sundarbans, characterised by its saline soils and fragile ecosystem, offers a unique opportunity to explore the implications of on-farm resource recycling and the upscaling of sustainable intensification technologies.
In this article, farm resource recycling is conceptualised as a network of interconnected farm resources [14], and we studied the structural properties of this network to discern the critical importance of specific elements and structures in sustaining the flow of inputs for ZTPC. Then, using a fuzzy cognitive mapping approach, the analysis examined the relationship between on-farm and extra-farm factors that play a role in sustaining and upscaling ZTPC in the region [22]. This combination of on-farm and extra-farm approaches helps us overcome the micro- and macro-level disconnect in the existing literature, enabling the understanding of the relationships between farm-level actions, technology upscaling, and land-use patterns within an agrarian setting.
Addressing these knowledge gaps would significantly enhance our comprehension of how resource recycling can be leveraged to facilitate the upscaling of sustainable intensification technologies such as ZTPC in smallholder systems, especially in salinity-affected areas like the Sundarbans. This study aims to (a) examine how ZTPC is sustained on farms and (b) identify the preconditions for its upscaling in smallholder systems. The outcome of the study might help the extension agencies and self-governing bodies to identify local adaptations and understand the barriers, incentives, and possible policy measures to trigger the widespread adoption of ZTPC across diverse farm types.
2. Research Methodology
2.1. Selection of Case Study Island
The current study purposively selected Satjelia Island, situated in the coastal region of the Indian Sundarbans (Figure 1), where two projects have been implemented from 2022 to 2024 by the Commonwealth Scientific and Industrial Research Organization (CSIRO) in collaboration with Indian collaborators. The project demonstrated a climate-resilient cropping system featuring salinity-resistant, medium-duration paddy varieties in the rainy season, followed by zero-tillage potato cultivation under straw mulch conditions in the winter season for the examination of the impact of sustainable intensification on the performance of cropping systems and farmer incomes. Satjelia is an island under the Gosaba community development block of the South 24 Parganas district, India. The total population of the island is 8757, of which 857 are cultivators, and 1629 are agricultural labourers. The total geographical area of the island is 10.42 km2, aquaculture/pisciculture is 0.02 km2, crop land is 6.43 km2, lakes/ponds are 0.06 km2, mangrove/swamp area is 0.56 km2, and rivers/streams/drains are 0.81 km2. Rice is the predominant crop grown in the rainy season, followed by potatoes and vegetables on small patches of land (Bhuvan Panchayat 3.0; https://villageinfo.in/west-bengal/south-twenty-four-parganas/gosaba/satjalia.html, accessed on 13 December 2023).
Figure 1.
Location map of the study area: Satjelia Island of South 24 Parganas district, India. Clockwise from upper-left: the map of India, map of West Bengal state, map of South 24 Parganas district, and map of Satjelia Island.
2.2. Selection of Respondents
Personal interviews were conducted with 30 purposively selected households that adopted ZTPC on the island and participated in the project actively. Using the primary data and a decision-support tool, the households were categorised into nine distinct farm types (details in Section 3.1 and Table 1). To ensure representation and cooperation, one farm was selected from each farm type in consultation with the community mobiliser. Additionally, for eliciting fuzzy cognitive maps, at least one project beneficiary was deliberately selected from each farm type, considering their alignment with the specific farm type and willingness to participate actively in the mapping exercise.
Table 1.
Qualitative description of the farm types (FTs) categorised in the study.
2.3. Data Collection
2.3.1. Personal Interviews and Drawing Farm Resource Recycling Maps
The personal interviews with sampled farmers followed a structured interview schedule covering various topics, including household background information, assets and livestock, irrigation access, cropping patterns, income–expenditure details, and farm and off-farm incomes. This information facilitated the allocation of farms to specific farm types using a decision tree developed as part of the project. After the interviews, enumerators visited the farms and drew on-farm resource recycling maps regarding the ZTPC plots on the interview schedule and verified the drawn representations with the farm owners. The redrawn farm resource recycling plans are documented in Figure 2a–i.



Figure 2.
Resource flow diagram centred on the ZTPC: (a) farm type 1A, (b) farm type 1B, (c) farm type 2A, (d) farm type 2B, (e) farm type 3, (f) farm type 4, (g) farm type 5, (h) farm type 6A, and (i) farm type 6B. Solid black lines show the distances among farm components. The dotted lines show the direction and magnitude of resource flow among the farm components.
2.3.2. Eliciting the Cognitive Maps from Farmers
Cognitive maps were elicited from a group of representative farmers from each farm type. After gathering the farmers in an open space, facilitators explained the objectives and procedures of the exercise. They started with a focus group discussion on ZTPC, with a checklist to identify possible system elements in the cognitive map. The focus was on understanding the factors driving ZTPC on the island and how both on-farm and extra-farm factors influenced crop yield and associated farm income. Once a consensus on the system elements was reached, facilitators wrote the names of the elements onto rectangular cards. They spread the cards on the open yard and asked the participants to link them with locally available materials. Then, the participants were prompted to assess each dyadic element relationship at two levels: (a) what is the type of relationship between two elements, positive or negative; and (b) what is the strength of the relationship on a scale of 0–10? We deliberately avoided the complexity of requesting ratings on a scale from −1 to +1 (the original method of FCM). Upon completion of the exercise, the participants examined and validated the map. The facilitators ensured that all the participants contribute and validate the final map. A photograph of the map was captured, and a paper copy of the same was prepared. The facilitator also recorded the discussion among the farmers throughout the exercise.
2.4. Data Analysis
2.4.1. Farm Resource Recycling
All the hand-drawn farm resource recycling maps covering all nine farm types were converted into nine weighted adjacency matrices based on their resource flow pattern. These matrices were then combined into a single matrix. Using UCINET 6 network analysis software Version 6.759 [23], the network-level (e.g., density) and node-level (e.g., centrality) properties for all nine resource recycling networks were generated. NetDraw software Version 2.179 [24] generated a combined resource flow network that highlighted its central elements and the magnitude of resource flow among them. Detailed network property definitions can be found in Table S2 (Supplementary Information).
2.4.2. Analysis of the Cognitive Maps
The cognitive map was analysed following the works of Ozesmi and Ozesmi [25] and Gray et al. [26]. However, minor adjustments and adaptations were made to suit the purpose and context of this study. First, we coded the cognitive map developed by the group of farmers into an adjacency matrix, meaning that the elements in the cognitive maps are placed into rows as well into columns. Then, we entered the value of each pair of elements (−1 to +1), as specified by the farmer group, in the corresponding cell of the matrix. This matrix was used to analyse the structure of the cognitive map using UCINET software Version 6.759. On the other hand, we recreated the cognitive map using Mental Modeler software [25] to run the scenario analysis. We analysed the cognitive map to study its structure at the (a) map or network level (e.g., density) and (b) element level (e.g., centrality). The definitions related to the structural analysis of the cognitive map are given in Table S2 (Supplementary Information). The variables having the highest centrality values are the ripple points of the system.
Finally, ‘what-if’-type questions were posed about how the system might react to different contexts (scenarios). First, the elements with high centrality values (>mean + one standard deviation) were selected, whose initial values were ‘clamped/activated’ (‘0′ means ‘not activated’ and ‘1’ means ‘activated’). The elements and their combinations were identified in consultation with the local experts to specify the scenarios for running the scenario analysis [27]. The activation of elements under a scenario spread through the matrix following the weighted relationships. The resulting values of concepts help in understanding the outcome of a scenario (steady state).
3. Results
3.1. Farm Typology
A predesigned decision-support tool was employed to allocate new farms to specific farm types. We followed the standard technique of farm-type identification in the local context [28] and developed a modified decision-support tool following Hammond et al. [29]. These farm types varied in nature, characterised by various criteria including landholdings, tenurial status, cropping patterns, access to irrigation sources, farm vs. nonfarm income, and migration (Table 1). These distinctive characteristics significantly influence how ZTPC is practised on the farms and impacts farm incomes. While examining the resource recycling patterns centred on ZTPC plots, farms from each of the nine farm types were deliberately selected.
3.2. Farm Resource Recycling
3.2.1. The Nature of the Recycling Network
Across different farm types of subtle variations in resource recycling, patterns exist due to contextual factors including landholding and fragmentation, distance from the homestead, pond, and cattle ownership, competing crop demand for manure and irrigation water, and family labour availability. For instance, in FT-1A (Figure 2a), manure application is relatively higher but straw usage is relatively lower than other farm types due to its primary use as cattle feed and fuel (Figure 3b). Biomass for compost preparation is collected from diverse sources such as cattle shed, poultry litter, and household waste. The field’s proximity to the homestead and pond also improves the management of ZTPC.
Figure 3.
Differential allocation of farm resources by different farm types: (a) manure; (b) paddy straw.
FT-1B (Figure 2b) splits the manure between ZTPC and other vegetable plots (Figure 3b), with straw being used for fuel and animal feed (Figure 3a). FT-2A (Figure 2c) allocates a minimal proportion of straw, but a larger share of compost, to the ZTPC field (Figure 3a,b). FT-2B (Figure 2d) does not own any cattle and allocates a negligible amount of straw or compost to ZTPC (Figure 2d and Figure 3a,b). FT-3 is resource rich and allocates substantial straw for cattle feed (Figure 2e) and limited organic manure to ZTPC (Figure 3a,b). FT-4 (Figure 2f) owns no cattle and allocates a higher proportion but lower volume of organic manure to ZTPC (Figure 3b). FT-5 (Figure 2g) is landless and grows paddy rice in leased plots, selling most straw and using unsold amounts for fuel and mulching in ZTPC (Figure 3a). FT-6A owns no cattle, using limited straw for mulching and the rest as fuel (Figure 2h and Figure 3b). FT-6B (Figure 2i) depends heavily on farm income, and produces sufficient straw for fuel, animal feed, and mulching in ZTPC. Manure is utilised in both ZTPC and for other crops (Figure 3a). FT-1A produces the highest volume of organic manure, allocating a higher proportion to the ZTPC field, unlike other farm types (Figure 3a). FT-5 produces the most paddy straw, which is mainly used for animal feed and fuel. Only a small portion is used in ZTPC, potentially posing a challenge to its upscaling. The proximity of the fields to ponds and homesteads further influences ZTPC management. These observations highlight the importance of manure and straw allocation for the sustainable integration of ZTPC into smallholder systems.
The study analysed the network properties of the nine resource interaction networks and observed the following pattern (Table 2): (a) FT-1A and FT-6A had the highest numbers of elements or components (14 each) directly or indirectly linked to sustaining ZTPC; (b) FT-1B and FT-6B utilised most of their farm components by establishing linkages with other components, resulting in higher-density scores (0.026 and 0.029, respectively); (c) FT-1A and FT-2A relied on off-farm income sources and demonstrated lesser recycling practices; (d) FT-4 lacked resources due to no cattle ownership, limiting manure-based and feed-based linkages; and (e) FT-5 exhibited relationships (indegree and outdegree) reflected in its density score (0.024), despite being landless.
Table 2.
Network properties of farm resource recycling patterns across farm types.
Figure 4 depicts the indegree, outdegree, and betweenness centralities of farm components in the resource recycling networks, with each type of centrality score normalised for a meaningful comparison. The original data are given in the Supplementary Information (Tables S3–S11). Deeper red colours indicate a higher score, while lighter yellow denotes lower scores. For instance, in Figure 4a, the deep red colour in the ‘Compost Pit-1’ cell against FT-6B implies a high accumulation of biomass sources in the preparation of on-farm composting. The analysis of individual network properties of farm components across farm types revealed that both the compost pit and ZTPC field properties had the highest indegree centrality, receiving biomass and inputs from diverse sources (Figure 4a). FT-1A and FT-6B, in particular, demonstrated high indegree scores. However, the outdegree scores were more evenly distributed across farm components and farm types (Figure 4b). Paddy fields, haystacks, ponds, and cattle sheds (for those with cattle) were more central, with more resources flowing among the components continuously. FT-1A, FT-6B, and FT-3 had more components with a higher resource outflow potential. The compost pit and haystack properties showed the highest betweenness centrality, directly linking the resource flow to ZTPC (Figure 4c). The house (e.g., kitchen) also plays an important linking function through fuel consumption and household waste production.
Figure 4.
Network properties of all farm types: (a) indegree, (b) outdegree, and (c) betweenness. All weighted values are max–min normalised. Yellow and red colours denote lowest (0) and highest values (100), respectively. See Supplementary Table S1a–c for corresponding cell values.
3.2.2. Resource Recycling Network for All Farms
A network with combined resource interactions for all nine farm types (individual networks given as Figure S1a–i) was developed by augmenting components and adding matrices (Figure 5a). The nodes in the diagram are farm components and the linkages (lines) represent the dyadic resource flow between them. The thickness of the lines represents the magnitude of resource flow among farm components. A high magnitude of 2-eigenvector centrality can be observed, which accounts for linkages with more central nodes, for the cattle (CATL), compost (CMP1), home (HOME), paddy field (PAD1), haystack (HAY1), and ZTPC field (ZTP) (Figure 5b). Among these, compost (CMP1) and haystacks (HAY1) showed a higher betweenness centrality (Figure 5c), suggesting that sustaining and upscaling ZTPC is contingent upon the amount of straw and compost sourced from within the farm and applied in the ZTPC field. There is also significant interdependence among the paddy field/s, pond/s, and small livestock, providing necessary biomass and sources of critical irrigation. Furthermore, the thickness of linkages represents the multiplex relationship (linkages between components occurring in more than one farm type), suggesting the critical importance of the following multiplexes: (a) paddy > haystack (straw) > ZTPC > compost; (b) haystack (straw) >home > compost; and (c) cattle > compost > ZTPC.

Figure 5.
Combined network diagram of all nine farms: (a) nonweighted, (b) nodes scaled by 2-eigenvector centrality, and (c) nodes scaled by betweenness centrality. Line thickness represents the magnitude of resource flow. Black lines have negligible flow of resources between elements. PAD—paddy; HAY—haystack; PND—pond; GOAT—goat; DUCK—duck; POUL—poultry; CMP—compost; CATL—cattle; ZTP—zero-tillage potato; VEG—vegetable; HOME—home.
3.3. The Semiquantitative Model for Sustaining and Upscaling ZTPC
3.3.1. The Structural Analysis of the Cognitive Map
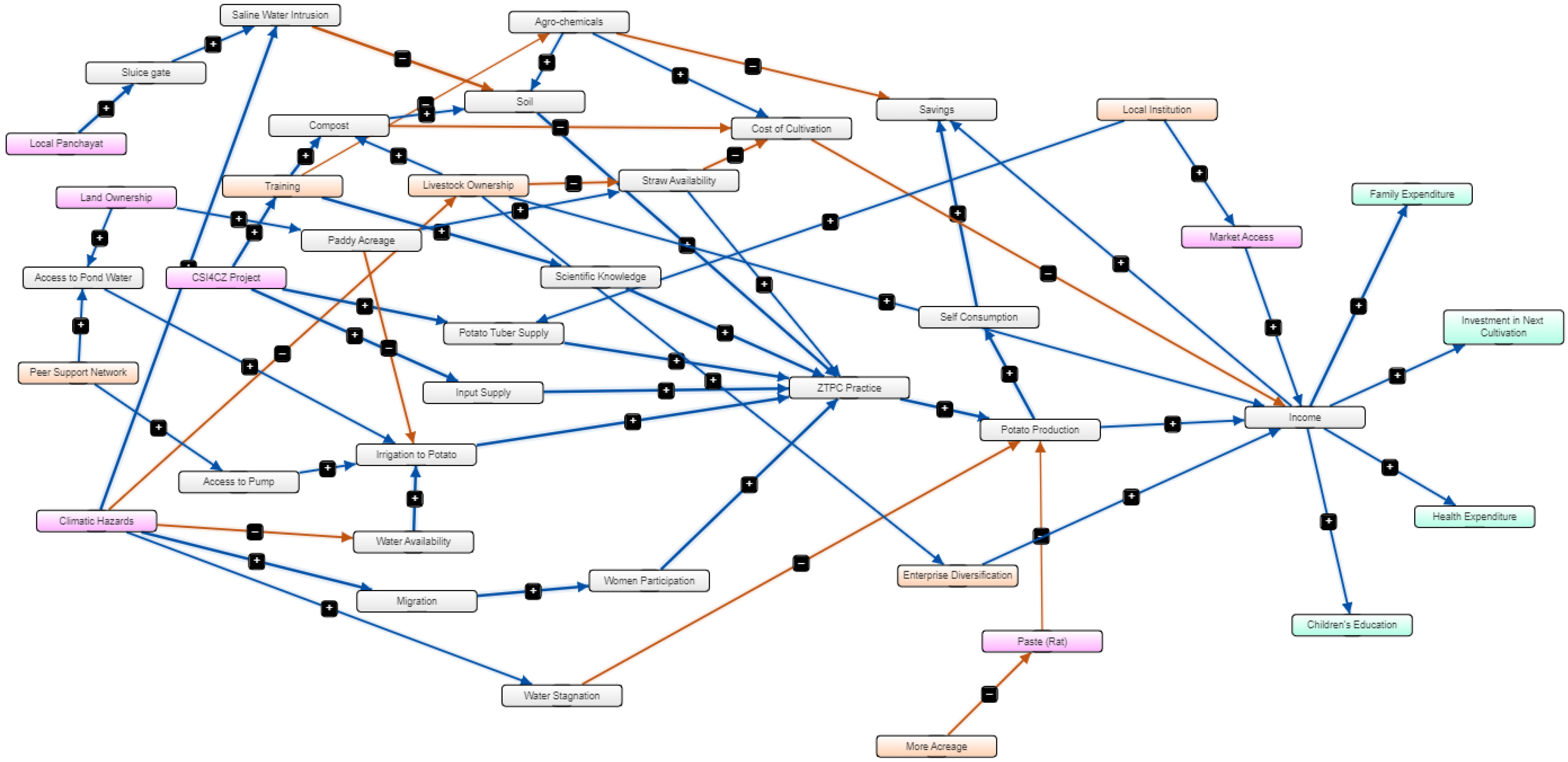
The cognitive map was developed using Mental Modeler software (Figure 6). The map represents a network of linked components associated with ZTPC—both causal and consequential—leading to positive impacts on farmers’ livelihoods. In the local context, the map conceptualises the ‘climatic hazards’, project intervention (‘CSI4CZ’), ‘local institutions’ including ‘Panchayat’ (grassroot-level, self-governing body), ‘peer support network’, ‘land ownership’, and more ‘acreage’ of ZTPC as short-term ‘drivers’ for the model. The model was extended from increased ‘potato production’ and ‘income’ to broader livelihood impacts such as the ‘family expenditure’, ‘investment in next cultivation’, ‘health expenditure’, and ‘children’s education’, which constitute the suite of ‘receiver’ components in the model.
Figure 6.
Semiquantitative model developed using fuzzy cognitive mapping for Satjelia Island. Blue and red lines indicate positive and negative relationships between model components, respectively.
In terms of the indegree (i.e., receiving impacts from other components), the ‘ZTPC practice’ was central (emboldened), with the other components being ‘income’ and ‘savings’, ‘soil’ health, and ‘irrigation to potato’ at critical stages of growth (Table 3). Regarding the outdegree, the most central components (emboldened) were ‘climatic hazards’, ‘income’, ‘CSI4CZ’ intervention, ‘livestock ownership’, ‘agrochemical’ use, and ‘training’ of farmers. In terms of (eigenvector) ‘centrality’, the components that emerged as central were ‘ZTPC practice’, ‘irrigation to potato’, ‘livestock ownership’, ‘income’, ‘climatic hazards’, ‘soil’ health, ‘potato production’, and ‘compost’ availability. The high centrality of these elements signifies their critical role in stabilizing the system to impact farmers’ livelihoods. These nodes are often used to develop scenarios during the scenario analyses.
Table 3.
Component and network properties of the semiquantitative model for integrating and upscaling ZTPC for creating livelihood impact.
The network representing the semiquantitative model is complex, with 39 components and 58 connections. This indicates the multiple pathways in the model’s functioning. The complexity score, representing the ratio of ‘driver’ and ‘receiver’ components, is close to one, suggesting numerous opportunities for systems interventions.
3.3.2. Scenario Analysis of the Semiquantitative Model
The study conducted a scenario analysis based on the cognitive map (semiquantitative model) generated by FGD participants. Using the centrality scores of the model’s components, four distinct scenarios were formulated in consultation with the stakeholders: (1) providing effective training on ZTPC, (2) introducing livestock to diversify the farming systems, along with access to critical irrigation, (3) investing in peer support networks and ensuring the supply of quality potato tuber through local institutions, (4) discontinuing input support with project withdrawals. These scenarios were established using the Mental Modeler’s “Scenario” module by triggering the relevant system elements [26] independently and incrementally.
The simulation outputs were combined and synthesised to generate Figure 7. Providing effective training (scenario 1) would lead to the perfection of ZTPC practices and a reduction in the cost of cultivation. Diversifying the system by means of livestock and critical irrigation (scenario 2) would enhance the compost volume, potato production, and farm income. The establishment and/or strengthening of local institutions to ensure the timely supply of quality tuber (scenario 3) would increase potato production and farm income. However, withdrawing project facilities such as the input support (scenario 4) could raise concerns about reduced acreage and tuber production. The red arrows in Figure 7 suggest the fear of immediate reduction in a timely seed supply, precision in practice, and tuber production. Scenarios 1, 2, and 3 may mitigate the immediate fear of a reduction in ZTPC acreage.
Figure 7.
Scenario analysis showing the predicted impact on the system elements under four different scenarios. The x-axis represents the system elements, and the y-axis represents the estimated change in given system components under different scenarios. Values above and below zero are positive and negative changes, respectively.
4. Discussion
4.1. Prologue
Farmers of the Sundarbans often modify their land-use practices in pockets of the regions to efficiently utilise the available natural resources in lean agricultural months. For example, harvested rainwater in small waterbodies is often used for providing critical irrigation to additional crops. Other modifications include farm and enterprise diversifications, engaging in nonfarm activities during lean months, and most importantly, recursive migration to near and distant locations. Thus, there is a hidden nexus of climate, seasonality, natural resource use, farm management, and labour availability. Planned agricultural development often fails to manage the dynamics of natural resource use and human decision making. There are not many examples of upscaling sustainable intensification in the region except for the modified land-use models [30,31]. Donor-supported systems research identified sustainable intensification in the region, coupled with technology integration and upscaling through community-managed, on-farm demonstrations and policy advocacy. In these initial years, the demonstration is at the nascent stage of on-farm practice standardization, and one needs to wait to see the upscaling in the next few years.
4.2. The Trade-Off in Allocating Farm Resources
System-level analytical tools, such as semiquantitative modelling, were used to understand the preconditions for upscaling an innovation like zero-tillage potato cultivation and its impact on regional land use. ZTPC has emerged as an alternative to fallowing (in the wet season) and existing potato cultivation practices in the dry season in the study region. Farmers with access to harvested fresh water traditionally grow an extra crop on small plots after the paddy harvest. Paira cropping (sowing pulses (e.g., lathyrus) before a paddy rice harvest) utilises residual soil moisture for an extra crop [32]. ZTPC offers a more remunerative short-duration crop, especially when critical irrigation opportunities are limited. It aligns with local food habits and acts as a buffer against market volatility. Notably, potatoes are a central component in traditional Bengali cuisine.
The practice of ZTPC largely relies on available resources such as straw (for mulching), organic manure (as a nutrient source), harvested fresh water (for critical irrigation), and family labour (for management). However, there is a trade-off between using these resources for ZTPC and their alternative uses. For example, organic manure, water, and labour can be allocated to competing crops (if there is one). The straw can serve as fuel and cattle feed. Furthermore, decision-making depends on the farm type. Farms with larger plots and paddy acreage may not face critical trade-offs (FT-3). Farms with many cattle and limited alternative energy sources have a higher straw demand (FT-2A and FT-3). Some farmers sell straw and work off farm for cash income. The organic manure allocation varies among competing crops, especially in farms with land and irrigation provisions. For example, FT-1A allocated a sizeable proportion of manure to ZTPC, where FT-2A, FT-5, and FT-6B allocated organic manure to competing crops. Also, cow dung is often used as an energy source (for cooking). Similarly, harvested fresh water has multiple uses, including to irrigate other crops, fishponds, and domestic use. Labour availability depends on the family composition and migration patterns. Such a trade-off in resource allocations is widely reported in studies on integrated systems approaches, such as Value-Ag [33], and understanding such bioeconomic trade-offs may help us design suitable options for intensification [34]. Overlooking such a trade-off might overestimate the outcomes of ZTPC [35].
In summary, the allocation of resources is specific to each farm. Factors such as paddy acreage, pond size, livestock ownership, family labour availability, and ZTPC acreage play a crucial role. The study locations are not yet in that critical stage (except for marginal holdings) where ZTPC acreage emerges as competitive to alternative uses of farm resources.
4.3. The Resource Recycling Plan and Sustaining ZTPC
The sustainability of smallholder farming systems is dependent on the judicious use of scarce resources, especially in underserved regions [36]. Farming systems often undergo endogenous intensification due to resource constraints [37], providing the context of sustainable intensification. In the case of ZTPC, study results found that some farms used their resources more extensively than others by establishing more dyadic linkages, such as FT-1B, 2B, FT-3, FT-5, and 6B. However, the utilisation of linkages accounts for both the inflow (indegree) and outflow (outdegree) of resources, where the outflow is directly related to inputs going into ZTPC. Components like the paddy field, straw (haystack), pond, and cattle shed (manure/compost) exhibited a higher centrality (outdegree) in the resource interaction networks, as more frequent and substantial amounts of resources flowed from these components to others. Among these, straw and manure had the highest betweenness, signifying their crucial role in linking the resource flow from multiple directions and channelling the effects towards ZTPC. The resource interaction network encompassing all the farms also supports these observations (Figure 5b,c).
However, the ‘home’ (household waste recycling unit) is included in the network encompassing all farm types. This is important since ‘home’ serves as a significant producer of biomass (household waste) and consumer of straw as fuel. While the research work did not undertake any detailed structural analysis of the networks, from the multiplex relationship (same dyadic linkage existing in several resource recycling networks) represented by linkage thickness, one can anticipate the fundamental importance of the (a) paddy → haystack (straw) → ZTPC ← compost; (b) haystack (straw) → home → compost; and (c) cattle → compost → ZTPC. Managing these relationships should be a focal point for the upscaling effort of ZTPC in the region. While identifying such motifs for complex systems management is reported in the study of human decision making in sustainable agriculture [38], and very recently in farming system’s analysis [14], these are as of now underreported, if not unreported, in the literature on technology transfer and upscaling.
However, recent research in the regional context observes the limitation of the Boserupean imperative of endogenous intensification in farming systems [37] to manage resource constraints, particularly in densely populated areas [39]. Farms in such regions require external support to sustain ZTPC, which can significantly impact the livelihoods of farming families. The study outcomes present this argument, in the form of a desirable systems model that integrates farm-level and extra-farm-level preconditions to upscale ZTPC in and around the demonstrated locations. This necessitated the application of a semiquantitative systems model to identify the preconditions for the successful upscaling of ZTPC.
4.4. The Preconditions for Upscaling ZTPC
Fuzzy cognitive mapping (FCM) is used to develop semiquantitative models of complex systems based on stakeholder knowledge [40]. The cognitive map, representing the model, is then used to simulate the system’s behaviour under realistic scenarios to anticipate future outcomes (ex ante assessment). The model, elicited from the FGDs of farmers using FCM, showed the centrality of training, project support (CSIRO Project), timely supply of potato tuber (potato tuber supply), and provision of critical irrigation (irrigation to potato) to crops. These preconditions contribute to the improved precision of the ZTPC practice (ZTPC practice), resulting in a higher potato production and income, ultimately leading to improved livelihoods outcomes. However, to ensure these causal transitions from actions to outcomes, the management of sluice gates to control saline water intrusion and adequate compost application needs to be maintained for soil health. On the other hand, reducing agrochemical application alongside compost application lowers the cost of cultivation and increases savings. A precise ZTPC practice also requires straw availability, which is a function of paddy acreage and livestock ownership. All these central causal components of the model are further driven by climatic hazards, land ownership, local panchayats, and external project support (drivers). The higher centrality of these elements, coupled with field observations and stakeholder consultations, helped us in identifying the four future scenarios (Section 3.3.2). The simulation results suggest that a combination of effective training, system diversification with livestock, provisioning of critical irrigation, and strengthening local institutions to ensure a quality tuber supply on time can sustain and upscale ZTPC for creating a long-term livelihood impact.
Technology integration and upscaling pose complex managerial challenges requiring systems modelling and designs [41] and necessitate suitable governance to manage sustainable transitions in agriculture [42]. Often, managers of natural resource management projects find it difficult to anticipate project outcomes despite having an explicit change theory. They may also fail to identify the most appropriate bundles of intervention to improve complex socioecological systems by introducing promising technologies. This research underscores the necessity of understanding complex systems in proposing future change theories in technology upscaling projects in food and agricultural development [43] in the context of climate change [44], and advocates for the leveraging of novel system analysis tools to explore and simulate uncertain outcomes of systems interventions.
4.5. Linking Resource Recycling with Future Land-Use Pattern and Rural Livelihoods
The paper closes its arguments by linking farm-level resource recycling and systems-level preconditions with land-use patterns in the region under concern. The intensification of agricultural land is one of the most significant forms of modifying land cover. The models for predicting land-use and land-cover (LULC) changes may be dynamic or static, nonspatial or spatial, deductive or inductive, pattern based or agent based [45,46]. However, limited attention has gone into the research on rural LULC changes that examine the land-cover modification process, particularly on the complex relationships between people and their management of land resources [47] in technology-transfer initiatives. This study has particularly addressed this underreported issue and examined farm-level and extra-farm factors influencing future LULC changes on an island of the Indian Sundarbans. For example, a satellite-based approach may capture the cropping intensity dynamics [48] but may not precisely account for how microlevel factors shape the resource allocation for ZTPC. Furthermore, it is difficult to capture how factors in a complex socioecological system interact (captured in the cognitive map) to affect the future upscaling of ZTPC on Satjelia Island. While this study is not a replacement for the predominant methods employed in an LULC study, it may inform and supplement the standard models by providing a systems perspective in predicting agricultural land use.
The current research has shown that paddy acreage, livestock and pond ownership, and family composition form the central nexus in resource allocations for ZTPC. It is known that a combination of effective training, system diversification with livestock, provisioning of critical irrigation, and strengthening local institutions to ensure a quality tuber supply on time can sustain and upscale ZTPC, potentially changing the LULC change in the region. The adoption of ZTPC by approximately 450 farmers in the last two seasons has been recorded.
This change in LULC is also linked to the livelihoods of cash-starved farmers in the region. The expanded acreage makes ZTPC more attractive to the farmers. The net return from one Katha (0.0067 ha) on average is ~INR 400–700, which needs to be enhanced to INR 10,000, which is 15–20% of the average annual cash income in the area (found in a baseline surveys). The study team anticipates that the INR 10,000 target may be achieved by a 200% enhancement in the tuber yield (at least in locations with a higher yield gap), which needs a 3–4 times area enhancement and the selling of potatoes at a 50% enhanced market price. From the application of the smallholder ADOPT model for zero-tillage potato cultivation (not reported here), the project team anticipates that 98% of the farmers are likely to accept ZTPC in the area in the next 7 years. Even if half of the estimated farmers in the immediate vicinity of the project locations adopt the innovation, the number of adopters might stand at 2500–3000. Given the upscaling potential is achieved in terms of acreage, cost reduction, labour engagement, and market price, this might result in an immediate increase of INR 25–30 million (~AUD 0.45–0.55 million) in the hands of local farmers, apart from creating its multiplier effect in the local economy.
However, it may be argued that the extreme vulnerability of the region to climatic variations and perturbations may fundamentally change the findings of the study. First, an untimely rainfall or cyclone may lead to abandonment, crop loss, or even crop failure. Under such crises, livestock often are affected and male members migrate outside the island to earn cash. On the other hand, dry spells and the resultant soil and water salinity might impact the provisioning of critical irrigation. Thus, climatic vagaries might fundamentally change the functioning of the socioecological systems, and thus impact the crop yield, farm economics, straw and organic manure use, and labour and input management.
The studies of complex systems are bound to have methodological limitations, and their external validity is always subject to scrutiny. In the current research, ZTPC receives differential preferences across farm types, posing a challenge to the estimation of its upscaling potential. Farm types are dynamic and may undergo significant changes following perturbations in socioecological systems. Furthermore, populist public service initiatives and market fluctuations can profoundly affect farmer’s resource allocation plans related to ZTPC. These effects are difficult to nullify through methodological adjustments. On the other hand, elicited cognitive maps may not account for all potential factors of complex systems, especially those that differ geographically from the study’s context. This may be exacerbated if the full participation of participants in the mapping exercise is not ensured. Also, the scenarios employed in the study are ad hoc and not the outcome of socially constructed options in a workshop setting. It is essential to note that this research primarily aimed to establish the rationale of a system design in technology upscaling and does not fall within the framework of action research. The insights derived from the study, however, can be readily adopted and adapted by academics and practitioners in future endeavours.
5. Conclusions
Upscaling sustainable intensification (SI) is crucial to enhance the resilience of fragile farming systems and vulnerable livelihoods in the coastal Sundarbans. Zero-tillage potato cultivation (ZTPC) has been tried as an option for SI as part of CSIRO-supported projects in the Indian Sundarbans. The study explores the socioecological complexity to understand how the nascent stage of ZTPC thrives at the farm level, and what preconditions are necessary to upscale it. The current research concludes that the stabilization of ZTPC depends on the management of resource allocation trade-offs involving straw, organic manure, sweet water, and family labour. However, the decision to manage trade-offs depends on the farm types characterised by their landholdings, distance from the homestead, pond and cattle ownership, competing crops, and family composition.
However, the endogenous intensification style of farm resources has limitations, necessitating external support for ZTPC’s sustainability. The semiquantitative systems model, developed using fuzzy cognitive mapping, emphasises the importance of effective training, input support, enterprise diversification by introducing livestock, timely tuber supply, access to critical irrigation, and capacity building of local institutions as essential preconditions to sustain and upscale ZTPC. This research contributes a systems perspective to predicting agricultural land use in the context of technology-transfer initiatives, providing insights into how farm- and extra-farm factors shape resource allocation for ZTPC.
Public extension offices must understand the trade-offs associated with straw, organic matter, and harvested water and design differentiated supports for different farm types. The most compelling interventions seem to be (a) farm diversification by introducing livestock through institutional convergence, (b) pragmatic agroforestry initiative to enhance biomass and fuel production, (c) building awareness and integrating alternative energy use to save straw and cow dung, (d) building social capital to ensure access to sweet irrigation water, and (e) developing and/or strengthening farmer collectives to ensure the supply of quality tuber and the marketing of farm produce.
An increasing adoption of ZTPC in the last two seasons indicates potential LULC change and positively impact the livelihoods of cash-starved farmers in the region. The projected adoption by a significant number of farmers could lead to substantial economic gains and multiplier effects in the local economy, highlighting the transformative potential of ZTPC in the Sundarbans.
Supplementary Materials
The following supporting information can be downloaded at: https://www.mdpi.com/article/10.3390/land13010108/s1, Figure S1: (a–i) resource interaction network surrounding the zero-tillage potato cultivation fields across farm types; Table S1: Values of different centralities of network elements for different farm types; Table S2: Description of key terms and measurements used in the analysis of resource recycling network and cognitive map; Tables S3–S11: Node properties of different farm elements linked to ZTPC. References [24,49,50] are cited in the supplementary materials.
Author Contributions
Conceptualization, R.G., M.M. (Marta Monjardino) and M.M. (Mohammed Mainuddin); methodology, R.G., R.R. and D.G.; validation, R.G., R.R. and D.G.; formal analysis, R.G. and D.G.; investigation, R.R., D.G., P.S. and K.R. (Kalyan Roy); resources, M.M. (Marta Monjardino), R.G. and S.S.; data curation, R.R., D.G. and R.G.; writing—original draft preparation, R.G., R.R., D.G. and M.M. (Marta Monjardino); writing—review and editing, M.M. (Marta Monjardino), S.S., S.M. and K.R. (Krishnendu Ray); visualization, R.G. and D.G.; supervision, M.M. (Mohammed Mainuddin), M.M. (Marta Monjardino) and R.G.; project administration, M.M. (Mohammed Mainuddin), M.M. (Marta Monjardino), R.G., S.S., K.R. (Krishnendu Ray) and S.M.; funding acquisition, M.M. (Mohammed Mainuddin). All authors have read and agreed to the published version of the manuscript.
Funding
This research was funded by the Australian Centre for International Agricultural Research (ACIAR), Australia through the project ‘Mitigating risk and scaling-out profitable cropping system intensification practices in the salt-affected coastal zones of the Ganges Delta—CSI4CZ Phase II’ (LWR 2014 073) and the Department of Foreign Affairs and Trade (DFAT), Australia through the SciTech4Climate Indo–Pacific Climate-Smart Agriculture Initiative: Project B: ‘Ganges coastal zone climate smart agricultural production’ (OD-227626), with a co-investment from the Commonwealth Scientific and Industrial Research Organization (CSIRO), Australia.
Institutional Review Board Statement
The study was conducted following the human research ethics procedure of CSIRO (approval number 013/21 granted on 09 March 2021).
Informed Consent Statement
Informed consent was obtained from all subjects involved in the study.
Data Availability Statement
The data presented in this study are available on request from the corresponding author. The data are not publicly available due to the ongoing nature of the research.
Acknowledgments
We are grateful to the researchers and students at the Ramakrishna Mission Vivekananda Educational Research Institute (RKMVERI) for conducting the demonstrations on salinity-resistant paddy varieties followed by ZTPC and for collecting the agronomic and socioeconomic data during 2022–2024. We also thank the farmers who participated in the interviews.
Conflicts of Interest
The authors declare no conflicts of interest. The funders had no role in the design of the study; in the collection, analyses, or interpretation of data; in the writing of the manuscript; or in the decision to publish the results.
References
- Azadi, H.; Ghazali, S.; Ghorbani, M.; Tan, R.; Witlox, F. Contribution of small-scale farmers to global food security: A meta-analysis. J. Sci. Food Agric. 2023, 103, 2715–2726. [Google Scholar] [CrossRef] [PubMed]
- Fan, S.; Rue, C. The role of smallholder farms in a changing world. The Role Smallholder Farms. In The Role of Smallholder Farms in Food and Nutrition Security; Gomez y Paloma, S., Riesgo, L., Louhichi, K., Eds.; Springer: Cham, Switzerland, 2020; pp. 13–28. [Google Scholar] [CrossRef]
- Lèye, B.; Zouré, C.O.; Yonaba, R.; Karambiri, H. Water Resources in the Sahel and Adaptation of Agriculture to Climate Change: Burkina Faso. In Climate Change and Water Resources in Africa; Diop, S., Scheren, P., Niang, A., Eds.; Springer: Cham, Switzerland, 2021; pp. 309–331. [Google Scholar] [CrossRef]
- Habtemariam, L.T.; Abate Kassa, G.A.; Gandorfer, M. Impact of climate change on farms in smallholder farming systems: Yield impacts, economic implications and distributional effects. Agric. Syst. 2017, 152, 58–66. [Google Scholar] [CrossRef]
- Xia, H.; Li, C.; Zhou, D.; Zhang, Y.; Xu, J. Peasant households’ land use decision-making analysis using social network analysis: A case of Tantou Village, China. J. Rural Stud. 2020, 80, 452–468. [Google Scholar] [CrossRef]
- Giller, K.E.; Delaune, T.; Silva, J.V.; Descheemaeker, K.; van de Ven, G.; Schut, A.G.; van Ittersum, M.K. The future of farming: Who will produce our food? Food Secur. 2021, 13, 1073–1099. [Google Scholar] [CrossRef]
- Abraham, M.; Pingali, P. Transforming smallholder agriculture to achieve the SDGs. In The Role of Smallholder Farms in Food and Nutrition Security; Gomez y Paloma, S., Riesgo, L., Louhichi, K., Eds.; Springer: Cham, Switzerland, 2020; pp. 173–209. [Google Scholar] [CrossRef]
- Borsellino, V.; Schimmenti, E.; El Bilali, H. Agri-food markets towards sustainable patterns. Sustainability 2020, 12, 2193. [Google Scholar] [CrossRef]
- Pretty, J.; Bharucha, Z.P. Sustainable intensification in agricultural systems. Ann Bot. 2014, 114, 1571–1596. [Google Scholar] [CrossRef]
- Helfenstein, J.; Diogo, V.; Bürgi, M.; Verburg, P.; Swart, R.; Mohr, F.; Debonne, N.; Levers, C.; Herzog, F. Conceptualizing pathways to sustainable agricultural intensification. Adv. Ecol. Res. 2020, 63, 161–192. [Google Scholar] [CrossRef]
- Rudel, T.K. The variable paths to sustainable intensification in agriculture. Reg. Environ. Chang. 2020, 20, 126. [Google Scholar] [CrossRef]
- Mao, L.L.; Zhang, L.Z.; Zhang, S.P.; Evers, J.B.; van der Werf, W.; Wang, J.J.; Sun, H.G.; Su, Z.C.; Spiertz, H. Resource use efficiency, ecological intensification and sustainability of intercropping systems. J. Integr. Agric. 2015, 14, 1542–1550. [Google Scholar] [CrossRef]
- Singh, T.; Bana, R.S.; Satapathy, B.S.; Lal, B.; Yogi, A.K.; Singh, R. Energy balance, productivity and resource-use efficiency of diverse sustainable intensification options of rainfed lowland rice systems under different fertility scenarios. Sustainability 2022, 14, 3657. [Google Scholar] [CrossRef]
- Goswami, R.; Brodt, S.; Patra, S.; Dasgupta, P.; Mukherjee, B.; Nandi, S. Resource interaction in smallholder farms is linked to farm sustainability: Evidence from Indian Sundarbans. Front. Sustain. Food Syst. 2023, 7, 1081127. [Google Scholar] [CrossRef]
- Roy, S. Transforming gendered lives and livelihoods in post-disaster settings in the Bangladesh sundarbans forest. In Climate Change, Hazards and Adaptation Options. Climate Change Management; Leal Filho, W., Nagy, G., Borga, M., Chávez Muñoz, P., Magnuszewski, A., Eds.; Springer: Cham, Switzerland, 2020; pp. 463–479. [Google Scholar] [CrossRef]
- Bandyopadhyay, S.; Mallik, C.; Roy, U. Assessing the climate-disaster-led migration scenario in the Indian Sundarbans. In International Migration, COVID-19, and Environmental Sustainability (Contributions to Conflict Management, Peace Economics and Development, Volume 32); Chatterji, M., Luterbacher, U., Fert, V., Chen, B., Eds.; Emerald Publishing Limited: Leeds, UK, 2023; pp. 97–115. [Google Scholar]
- Jat, H.S.; Choudhary, K.M.; Nandal, D.P.; Yadav, A.K.; Poonia, T.; Singh, Y.; Sharma, P.C.; Jat, M.L. Conservation agriculture-based sustainable intensification of cereal systems leads to energy conservation, higher productivity and farm profitability. Environ. Manag. 2020, 65, 774–786. [Google Scholar] [CrossRef] [PubMed]
- Sarangi, S.K.; Maji, B.; Sharma, P.C.; Digar, S.; Mahanta, K.K.; Burman, D.; Mandal, U.K.; Mandal, S.; Mainuddin, M. Potato (Solanum tuberosum L.) cultivation by zero tillage and paddy straw mulching in the saline soils of the Ganges Delta. Potato Res. 2021, 64, 277–305. [Google Scholar] [CrossRef]
- Ramírez, D.A.; Silva-Díaz, C.; Ninanya, J.; Carbajal, M.; Rinza, J.; Kakraliya, S.K.; Gatto, M.; Kreuze, J. Potato Zero-Tillage and Mulching Is Promising in Achieving Agronomic Gain in Asia. Agronomy 2022, 12, 1494. [Google Scholar] [CrossRef]
- Kundu, S.; Hasan, A.K.; Bell, R.W.; Islam, A.M.; Bose, T.C.; Mainuddin, M.; Sarker, K.K. Zero tillage potato cultivation following rice in the coastal Ganges Delta. In Transforming Coastal Zone for Sustainable Food and Income Security, Proceedings of the International Symposium of ISCAR on Coastal Agriculture, Virtual, 16–19 March 2021; Springer International Publishing: Berlin/Heidelberg, Germany, 2022; pp. 117–133. [Google Scholar] [CrossRef]
- Prasada, P.; Pushpakumara, G.; De Silva, R.P. Agriculture scientist’s many burdens: A glimpse of efforts in land use planning, waste recycling, food storage design, managing farmer psychology and other eclectic pursuits. In Agricultural Research for Sustainable Food Systems in Sri Lanka: Volume 2: A Pursuit for Advancements; Springer: Singapore, 2020; pp. 1–10. [Google Scholar]
- Chan, C.; Laporte, P.; Chan-Dentoni, J.; Sipes, B.; Melakeberhan, H.; Sanchez-Perez, A.; Prado, P. Perceptions of potato practices and their impacts by farmers in Guatemala using fuzzy cognitive mapping. In Proceedings of the 30th International Conference of Agricultural Economists, Vancouver, BC, Canada, 28 July–2 August 2018; Available online: https://ageconsearch.umn.edu/record/277153/ (accessed on 17 December 2023).
- Borgatti, S.P.; Everett, M.G.; Freeman, L.C. UCINET. 6 for Windows: Software for Social Network Analysis; Analytic Press Technologies: Harvard, MA, USA, 2002. [Google Scholar]
- Borgatti, S. Netdraw Network Visualization; Analytic Press Technologies: Harvard, MA, USA, 2002. [Google Scholar]
- Özesmi, U.; Özesmi, S.L. Ecological models based on people’s knowledge: A multi-step fuzzy cognitive mapping approach. Ecol. Model. 2004, 176, 43–64. [Google Scholar] [CrossRef]
- Gray, S.A.; Gray, S.; Cox, L.J.; Henly-Shepard, S. Mental modeler: A fuzzy-logic cognitive mapping modeling tool for adaptive environmental management. In Proceedings of the 46th Hawaii International Conference on System Sciences, Wailea, HI, USA, 7–10 January 2013; pp. 965–973. [Google Scholar]
- Edwards, I.; Kok, K. Building a Fuzzy Cognitive Map from stakeholder knowledge: An Episodic, asynchronous approach. Curr. Res. Environ. Sustain. 2021, 3, 100053. [Google Scholar] [CrossRef]
- Sinha, A.; Basu, D.; Priyadarshi, P.; Ghosh, A.; Sohane, R.K. Farm typology for targeting extension interventions among smallholders in tribal villages in Jharkhand state of India. Front. Environ. Sci. 2022, 10, 823338. [Google Scholar] [CrossRef]
- Hammond, J.; Rosenblum, N.; Breseman, D.; Gorman, L.; Manners, R.; van Wijk, M.T.; Sibomana, M.; Remans, R.; Vanlauwe, B.; Schut, M. Towards actionable farm typologies: Scaling adoption of agricultural inputs in Rwanda. Agric. Syst. 2020, 183, 102857. [Google Scholar] [CrossRef]
- Burman, D.; Mandal, S.; Bandopadhyay, B.K.; Maji, B.; Sharma, D.K.; Mahanta, K.K.; Sarangi, S.K.; Mandal, U.K.; Patra, S.; De, S.; et al. Unlocking production potential of degraded coastal land through innovative land management practices: A synthesis. J. Soil Salinity Water Qual. 2015, 7, 12–18. [Google Scholar]
- Mandal, U.K.; Burman, D.; Bhardwaj, A.K.; Nayak, D.B.; Samui, A.; Mullick, S.; Mahanta, K.K.; Lama, T.D.; Maji, B.; Mandal, S.; et al. Waterlogging and coastal salinity management through land shaping and cropping intensification in climatically vulnerable Indian Sundarbans. Agric. Water Manag. 2019, 216, 12–26. [Google Scholar] [CrossRef]
- Mandal, S.; Maji, B.; Sarangi, S.K.; Mahanta, K.K.; Mandal, U.K.; Burman, D.; Digar, S.; Mainuddin, M.; Sharma, P.C. Economics of cropping system intensification for small-holder farmers in coastal salt-affected areas in West Bengal: Options, challenges and determinants. Decision 2020, 47, 19–33. [Google Scholar] [CrossRef]
- Monjardino, M.; López-Ridaura, S.; Van Loon, J.; Mottaleb, K.A.; Kruseman, G.; Zepeda, A.; Hernandez, E.O.; Burgueno, J.; Singh, R.G.; Govaerts, B.; et al. Disaggregating the value of conservation agriculture to inform smallholder transition to sustainable farming: A Mexican case study. Agronomy 2021, 11, 1214. [Google Scholar] [CrossRef]
- Monjardino, M.; Philp, J.N.M.; Kuehne, G.; Phimphachanhvongsod, V.; Sihathep, V.; Denton, M.D. Quantifying the value of adopting a post-rice legume crop to intensify mixed smallholder farms in Southeast Asia. Agric Syst. 2020, 177, 102690. [Google Scholar] [CrossRef]
- Sadras, V.; Alston, J.; Aphalo, P.; Connor, D.; Denison, R.F.; Fischer, T.; Wood, D. Making science more effective for agriculture. Adv. Agron. 2020, 163, 153–177. [Google Scholar] [CrossRef]
- Kremsa, V.Š. Sustainable management of agricultural resources (agricultural crops and animals). In Sustainable Resource Management; Elsevier: Amsterdam, The Netherlands, 2021; pp. 99–145. [Google Scholar]
- Boserup, E. The Conditions of Agricultural Growth: The Economics of Agrarian Change under Population Pressure; Aldine Publishing Company: Ithaca, NY, USA; CATIE: Turrialba, Costa Rica, 1965. [Google Scholar]
- Levy, M.A.; Lubell, M.N.; McRoberts, N. The structure of mental models of sustainable agriculture. Nat. Sustain. 2018, 1, 413–420. [Google Scholar] [CrossRef]
- Jain, M.; Solomon, D.; Capnerhurst, H.; Arnold, A.; Elliott, A.; Kinzer, A.T.; Knauss, C.; Peters, M.; Rolf, B.; Weil, A.; et al. How much can sustainable intensification increase yields across South Asia? A systematic review of the evidence. Environ. Res. Lett. 2020, 15, 083004. [Google Scholar] [CrossRef]
- Gray, S.A.; Gray, S.; De Kok, J.L.; Helfgott, A.E.; O’Dwyer, B.; Jordan, R.; Nyaki, A. Using fuzzy cognitive mapping as a participatory approach to analyze change, preferred states, and perceived resilience of social-ecological systems. Ecol. Soc. 2015, 20. [Google Scholar] [CrossRef]
- Selbonne, S.; Guindé, L.; Belmadani, A.; Bonine, C.; Causeret, F.L.; Duval, M.; Sierra, J.; Blazy, J.M. Designing scenarios for upscaling climate-smart agriculture on a small tropical island. Agric. Syst. 2022, 199, 103408. [Google Scholar] [CrossRef]
- Melchior, I.C.; Newig, J. Governing transitions towards sustainable agriculture—Taking stock of an emerging field of research. Sustainability 2021, 13, 528. [Google Scholar] [CrossRef]
- Dentoni, D.; Waddell, S.; Waddock, S. Pathways of transformation in global food and agricultural systems: Implications from a large systems change theory perspective. Curr. Opin. Environ. Sustain. 2017, 29, 8–13. [Google Scholar] [CrossRef]
- Dinesh, D.; Hegger, D.L.T.; Klerkx, L.; Vervoort, J.; Campbell, B.M.; Driessen, P.P.J. Enacting theories of change for food systems transformation under climate change. Glob. Food Sec. 2021, 31, 100583. [Google Scholar] [CrossRef]
- Bounouh, O.; Essid, H.; Farah, I.R. Prediction of land use/land cover change methods: A study. In International Conference on Advanced Technologies for Signal and Image Processing (ATSIP); IEEE Publications: Fez, Morocco, 2017; pp. 1–7. [Google Scholar] [CrossRef]
- Leta, M.K.; Demissie, T.A.; Tränckner, J. Modeling and prediction of land use land cover change dynamics based on land change modeler (Lcm) in nashe watershed, upper blue nile basin, Ethiopia. Sustainability 2021, 13, 3740. [Google Scholar] [CrossRef]
- Lambin, E.F.; Rounsevell, M.D.; Geist, H.J. Are agricultural land-use models able to predict changes in land-use intensity? Agric. Ecosyst. Environ. 2000, 82, 321–331. [Google Scholar] [CrossRef]
- Ghosh, A.; Nanda, M.K.; Sarkar, D.; Sarkar, S.; Brahmachari, K.; Mainuddin, M. Assessing the cropping intensity dynamics of the Gosaba CD block of Indian Sundarbans using satellite-based remote sensing. Environ. Dev. Sustain. 2023. [Google Scholar] [CrossRef]
- Borgatti, S.P.; Everett, M.G.; Johnson, J.C. Analyzing Social Networks; Sage: London, UK, 2018. [Google Scholar]
- Eden, C. On the nature of cognitive maps. J. Manag. Stud. 1992, 29, 261–265. [Google Scholar] [CrossRef]
Disclaimer/Publisher’s Note: The statements, opinions and data contained in all publications are solely those of the individual author(s) and contributor(s) and not of MDPI and/or the editor(s). MDPI and/or the editor(s) disclaim responsibility for any injury to people or property resulting from any ideas, methods, instructions or products referred to in the content. |
© 2024 by the authors. Licensee MDPI, Basel, Switzerland. This article is an open access article distributed under the terms and conditions of the Creative Commons Attribution (CC BY) license (https://creativecommons.org/licenses/by/4.0/).










