Abstract
Urban areas are human–environmental systems that rely heavily on ecosystems for long-term sustainability, and ecosystems and their components are essential to city life. Previous reviews have drawn a range of conclusions relevant to the future analysis and implementation of ecological and facility assessments. Overall, however, there is still a need to develop more systematic methods to comprehensively assess and evaluate urban ecosystem services (UES) in a temporal dimension for use in both historical monitoring studies and prospective research. Using CiteSpace, this study assessed the history and current state of UES research from multiple angles, as well as identified research structures and emerging trends in this field. The main findings are as follows: (i) The study of UES can be divided into three distinct but interconnected stages: preparation, rise, and prosperity. There are substantial prospects for UES research to develop worldwide collaborative networks, since it is increasingly expanding from domains focused on ecological or environmental science to those that draw from a wider range of disciplines. (ii) UES has evolved slowly from large-scale research to more focused, smaller-scale studies. Research on the subject of UES focuses primarily on two primary areas: land-use change and the development of green infrastructure. (iii) Sustainability in cities is currently a hot issue, and an important area of this study is the role that urban ecosystem services plays in ensuring residents’ health and happiness.
1. Introduction
Cities are very complex adaptive systems embedded inside much more complex adaptive environments [1]. Currently, almost fifty percent of the world’s population resides in urban areas [2]. However, even though humans are becoming more urbanized, we are still as dependent on nature as before. When humanity is considered a part of nature, cities themselves can be regarded as a global network of ecosystems. If compared with natural ecosystems (natural urban ecosystems contribute to public health and increase the quality of life of urban citizens, e.g., improve air quality and reduce noise [3], human-made ecosystems are considered immature because of features such as their rapid growth and inefficient use of resources such as energy and water [4]; cities have been regarded as “only parasites in the biosphere” [5]. Nonetheless, similar to any other social–ecological system, a city depends on ecosystems and their components to support long-term living conditions [6], health [7], security [8], positive social relationships [9], and other crucial aspects of human well-being [10]. As urbanization advances, the demand for natural capital and ecosystem services will continue to rise [11,12].
UES are now defined as human-utilized, enjoyed, or consumed ecosystem activities and may vary from tangible items (including water, raw minerals, and vegetation) to a variety of implicit services (including climate change mitigation, water purification, carbon sequestration, and flood prevention) [13,14]. Ecosystem services may provide several benefits to nature and society [10], including provisional functions (production of food and raw materials), regulatory functions (climate and hydrology), cultural functions (providing aesthetic landscapes), and support functions (soil conservation and biodiversity maintenance). Among these, urban ecosystems are currently at the forefront of ecosystem services research. UES provide opportunities for urban residents to experience nature and participate in environmental stewardship, capturing benefits in both tangible and intangible ways. A growing body of research continues to advance and refine the understanding of urban ecosystem services, including their biophysical [15,16], economic [17], and sociocultural dimensions [18,19]. As all advantages are derived directly or indirectly from urban ecosystems by people [2], the social and natural benefits of UES are diverse and involve value-added real estate [20,21], emission and noise reduction [22,23], green spaces which contain water, and more [24,25]. The research on UES is crucial for attaining green and high quality urban developments, maintaining biodiversity, enhancing the urban environment, and even creating urban resilience [26].
In this context, researchers are concerned with guiding the expansion of UES research to provide more precise projections of future trends. In this context, utilizing UES as a blueprint for city landscaping has been increasingly investigated, since urbanization-induced land-use and land-cover change is acknowledged to be a major cause of ecosystem loss and a significant ecological problem [27]. The incorporation of ES into urban planning is seen as a sign of its quality [28] and a measure of its ability to take strategic action to achieve more sustainable and resilient cities. The current generation of review articles on UES emphasizes its use in different disciplines interlinked by the overall goal of making the urban landscape more sustainable and livable [29,30]. These reviews have led to several conclusions relevant to future analysis and implementation of ecological and facility assessments. Overall, however, there is still a need to develop more systematic methods for the comprehensive assessment and evaluation of UES in the temporal dimension. These methods can be used in retrospective studies for monitoring, in forward-looking studies to reveal how UES research has evolved or developed contextually, and to combine the different research results to systematically analyze UES concepts in urban environments. This goal of this research is to identify current UES ideas in the scientific literature, to examine the prevalence of these concepts, and to determine how they contribute to urban development processes from goal formulation through measurement. In addition, a limited number of studies are available in the WoS database on the use of bibliometric tools to review the urban ecosystem service. A systematic literature review of UES will contribute to a better understanding of the research status, research characteristics, and evolution of the field, and it is essential to further explore the issue of sustainable urban development. Bibliometric tools have been widely used in the writing of literature reviews by scholars that have largely avoided the influence of the analyst’s subjectivity on the research conclusions, thus enhancing the objectivity and credibility of the research conclusions [31]. Utilizing CiteSpace’s literature data visualization tools, a large number of publications were collected for this purpose. This technique highlighted the production and dissemination of publications, the accumulated body of knowledge, and the current problems in UES research. We used this method to characterize the current state and potential development patterns in order to provide a theoretical reference for future researchers and key decision makers, as well as to propose future research directions. The remaining sections of the paper are organized as follows:
2. Data Sources and Research Methods
2.1. Data Source
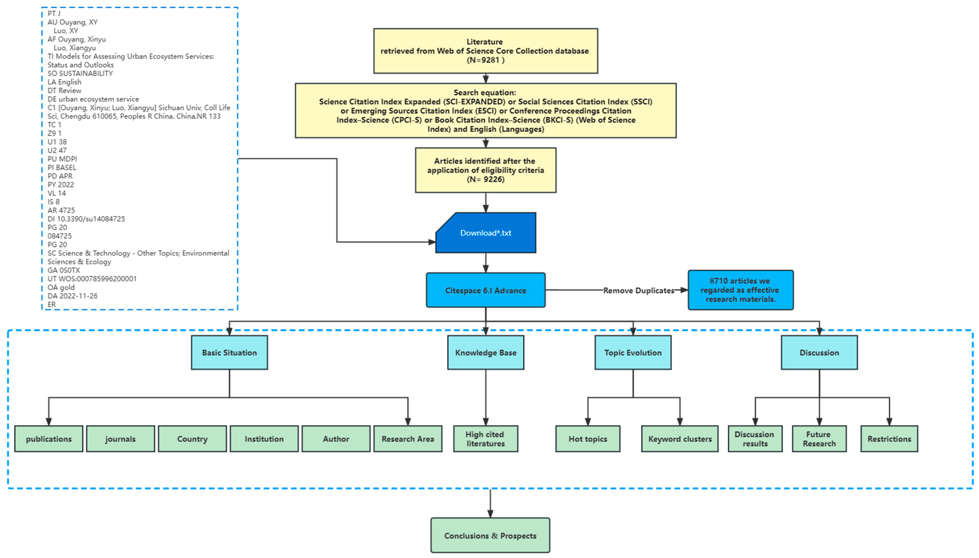
Identifying a sample of journal articles from the Web of Science (WoS) to create a uniform database for analysis was the first step in this project. The WoS Core Collection is an internationally recognized authoritative database. Moreover, the database has the most representative collection of international research [32]. We limited the search by creating a search string for more scientific results [33] and selecting “topic” as the search type to retrieve the title, abstract, author keywords, and keywords plus. The present paper dwells upon the ability of author-assigned keywords and keyword plus to highlight coverage of the topics and subject areas.
The second phase consisted of retrieving the database records. Using academic database search criteria, we selected papers on relevant themes from the journals. The data were extracted from the WoS database in October 2022, using advanced search parameters and Boolean operators. Urban ecosystem services are diverse [34] and cannot be comprehensively analyzed and studied by searching for a single keyword. Keywords plus are words and phrases which appear in the titles of references cited by the authors, thus keywords plus can express the contents of articles more succinctly [34]. This allowed the following search equation (topic search): Urban ecosystem services (Topic) and Science Citation Index Expanded (SCI-EXPANDED) or Social Sciences Citation Index (SSCI) or Emerging Sources Citation Index (ESCI) or Conference Proceedings Citation Index–Science (CPCI-S) or Book Citation Index–Science (BKCI-S) (Web of Science Index) and English (Languages). The total number of documents obtained was 9226. These entries were exported as plain text files including both their content and citation references.
This review imported 9226 articles into CiteSpace 6.1R2, including 8574 articles, 91 conference papers, and 561 reviews. This review eliminated 516 articles (this review retained the book review, review, and article document types. Letters, meeting abstracts, and duplicates articles, etc., were removed [35]). Using CiteSpace, 8710 articles were eventually reserved. They were then imported into CiteSpace 6.1R2 software for calculations, analysis, and further procedures. The UES study design is displayed in Figure 1.
Figure 1.
Outline of UES research design.
2.2. Research Methods
Knowledge mapping, a cutting-edge analytic technique in bibliometrics and scientometrics, visually and intuitively represents the findings of a quantitative study on a research topic [36]. With our vast number of articles, human data extraction was prohibitively time-consuming, so this paper turned to automation. In addition, the chosen application must offer superior visualization features in order to match the research goal. Common visual analysis tools include HistCite [37], RefVi [38], VOSviewer [39], SAT [40], and CiteSpace [36].
CiteSpace is a Java-based visual information analysis knowledge mapping application that displays the structure and distribution of scientific knowledge via visual analysis [41]. The resulting visualization is also known as a “knowledge graph” or a “bibliometric graph”. It is possible to analyze the keywords given by authors in the dataset by using keyword co-occurrence analysis [42]. The collaborative network of authors, institutions, and countries in the 8710 papers related to UES was analyzed. We performed co-occurrence analysis of keywords and WoS categories, and analysis of the co-citation of the literature, authors, and journals. By analyzing the scientific map, we explored the progress of research on UES.
3. Results
3.1. Basic Situation Analysis
3.1.1. Publications
Variations in the quantity of publications are a significant measure of the growth of a study area [43]. Using CiteSpace, we eliminated duplicate articles. We acquired a total of 8710 papers on urban ecosystem services as well as the distribution of articles published per year (Figure 2). From 1991 to 2022, studies on urban ecosystem services underwent three distinct phases: preparation, upward growth, and prosperity:
Figure 2.
Distribution of annual publication outputs in the UES field from 1991 to 2022.
- The literature on urban ecosystem services grew slowly from 1991 to 2004, comprising only 0.63% of the papers published during these 14 years for a total of 56 papers. Since 1990, when ecosystem services were first introduced into the international discussion of environmental issues, the number of papers published on ecosystem services has been increasing. Research on ecosystem services first attracted the attention of scholars in the field of nature services. Regarding society’s dependence on natural ecosystems, ecosystem services were defined as “the circumstances and processes by which natural ecosystems and the organisms that comprise their support and allow human existence” [44]. In 1999, Bolund et al. systematically elaborated the concept and classification of intra-urban ecosystem services [3]. Although this phase has not been deeply researched, the topic received as much attention in the 1990s. The concept of urban ecosystem services, its definition, and related research methods laid the theoretical foundation for subsequent research, but in the 1990s, there were relatively few studies published in scholarly journals and papers worldwide. These years represent what this paper calls the “preparatory” phase of research on the concept of landscape ecology;
- 2005–2007: The theoretical underpinning was established and a substantial body of research was formed, ushering in a period of steady growth. In 2001, on the occasion of World Environment Day, the United Nations launched a collaborative project with the World Health Organization, UNEP, and other agencies to conduct the first multi-level and multi-dimensional integrated assessment of global ecosystems, and published the Millennium Ecosystem Assessment report in 2005 [45]; this report provided a clear picture of the state and change in ecosystems and their relationship to human well-being, along with a relevant assessment framework, and served as a crucial impetus for the expansion of ecosystem services research. The number of papers published on urban ecology-related concepts grew exponentially between 2005 and 2007, increasing to approximately 7.7 times the number in 2004 by the end of this period, and accounting for 0.97% of the publications during this paper’s study period. This is called the “upward growth” phase of urban ecosystem services research;
- UES research has been increasing rapidly, especially since 2008, when the United Nations Environment Program launched The Economics of Ecosystem Services and Biodiversity, the international initiative intended to help the community understand the importance of ecosystems and biodiversity by estimating their value. From 2008 onward, UES research has skyrocketed, with an overall share of 98.4% and an annual number of publications exceeding 100 after 2011. This research phase has focused on the valuation of urban ecosystem services [46,47], ecological compensation standards and mechanisms [48,49], and land-use change impact studies of urban ecosystem services [50,51]. This is the “prosperity” stage.
With the increasing global interest in ecosystems, the field of research on urban ecosystem services has drawn significant scholarly attention from researchers worldwide and has raised higher demands for the development of urban ecosystem services. Investigations of urban ecosystem services will rapidly develop into a mature field.
3.1.2. Analysis of Major Journals
We set the node type to cited journals and the time slice to one year, then produced a map of co-cited journals [52]. The number of nodes in the journal distribution was 1675 in the CiteSpace study, and the connection value was 6503, which meant that a total of 1675 journals had published related articles and generated 6503 associations. As shown in Figure 3, the nodes of landscape and urban planning were the largest, which indicated that the largest number of papers were published in the landscape and urban planning journals related to UES, and the establishment of UES significantly influenced the distribution of landscapes in cities and overall urban planning and contributed significantly to the sustainability of cities. The top five cited journals were Landscape and Urban Planning, Ecological Economics, Science, Journal of Environmental Management, and Ecological Indicators, all of which included more than 1800 publications. According to the centrality, the top four most influential journals were the American Journal of Agricultural Economics (0.14), Landscape and Urban Planning (0.13), Conservation Biology (0.12), and Water International (0.12). The top 10 journals focus on natural sciences, ecology, biology, and environmental science, which are the main research directions in this field, as detailed in Table 1. The impact factor of a journal reflects the frequency with which the journal’s articles were cited in the scientific literature. It is derived by dividing the number of citations in year 3 to any items published in the journal in years 1 and 2 by the number of substantive articles published in that journal in years 1 and 2 [53]. All 10 journals had an impact factor (IF) >2.00, and Nature had the maximum IF of 69.504. The articles published in some journals were cited >50 times on average, such as those in Landscape and Urban Planning, Science, Journal of Environmental Management, and Proceedings of the National Academy of Sciences of the United States of America. In general, from the analysis of the journals, except for scholars of urban studies, scholars of ecological studies and scholars of environmental studies have targeted their research on UES. International journals dealing with UES show a multidisciplinary research status, this is the result of the combined efforts of theoretical and empirical scholars devoted to both theory and practice, providing a comprehensive and integrated work of guidance for the study of UES theory and practice.
Figure 3.
Knowledge map of co-journals of papers published on UES from 1991–2022.
Table 1.
Major research journals in the field of urban ecosystem services from 1991–2022.
3.1.3. Major Countries and Regions Analysis
The analysis of regional cooperation revealed the cross-citation relationships and cooperation between important nations and regions in this field of study, as well as the significance and effect of those countries and regions on UES [54]. CiteSpace analyzed the regional cooperation distribution of UES. We discovered that the distribution of publications by regional collaboration contained 60 nodes with 441 connections, indicating that articles published in 60 countries or regions about urban ecosystem services generated 441 connections (Figure 4). As shown in Figure 4, the United States is the largest point on the graph, followed by China, indicating that the United States was the dominant player in research on ecosystem services, with China playing an equally important role behind it. From 1991 to 2022, United States institutions published 2160 articles, Chinese institutions published 2090 articles, and German institutions published 774 articles. According to Figure 4, we determined that the United States was the largest contributor to the field of UES and had the highest number of international partnerships and cross-citations. Table 2 shows that the United States had a centrality of 0.37. Combining the node size and co-linearity analysis in Figure 4 and the centrality shown in Table 2, most of the top ten rankings were developed countries. Countries with high centrality, such as South Africa, had fewer issues and fewer links to other countries, demonstrating that developing nations had a significant opportunity to establish networks for international cooperation and to globalize the study of UES.
Figure 4.
Knowledge map of cooperative countries or regions in the research on UES during 1991–2022.
Table 2.
List of contributing countries or regions and number of records contributed.
3.1.4. Analysis of Author Collaboration Distribution
The analysis of collaborative authorship identified the central statistics in the research realm as well as collaborative and cross-referenced relationships among researchers [55]. By analyzing the collaborative groups of scholars, the collaborative effect of academic research was revealed [56]. UES-related data were collected and imported into CiteSpace. The author collaboration network graph contained 2087 nodes and 6237 connections, representing the 6237 connections generated by UES articles published by 2087 authors. Figure 5 depicts the knowledge graph of the principal writers and their universities. As seen in Table 3, the main author is Haase, Dagmar, who is a professor at the Humboldt Universität zu Berlin, Germany, and a guest scientist at the Helmholtz Centre for Environmental Research—UFZ. With 78 papers out of 8710, they have the largest number of publications among 2087 authors. Their publications, such as Spatial Variation of Green Space Equity and its Relation with Urban Dynamics: A Case Study in the Region of Munich [57], have detailed the relationship between green space and the city and their research has made important contributions to the urban environment and to the livelihood benefits of urban dwellers. An analysis of the content in Figure 5 indicated that this research field formed a “K-core” model with Haase, Dagmar, and Pauleit, with Stephan as the nucleus, which enabled adequate academic communication within the network, improved team cohesion, and served as the foundation for knowledge growth.
Figure 5.
Knowledge map of co-authors of papers published on UES from 1991–2022.
Table 3.
Top 10 authors by publication volume.
3.1.5. Distribution of Contributing Institutions
The distribution of cooperation across research institutes was analyzed, which shed light on the level of academic support and recognition in the field and fostered inter-institutional cooperation as a result [58]. CiteSpace software was utilized to examine the core institutions in the field of UES. A knowledge network including 674 nodes and 3640 linkages was found, indicating that 674 publications were published by research institutes on UES and created 3640 links. The distribution of core publishers is shown in Figure 6. Among the top 10 publishers from 1991–2022, the Chinese Academy of Sciences ranked first in the number of papers (330), the second was the University of the Chinese Academy of Sciences (144), and the third was the U.S. Forest Service (137). As shown in Figure 6, China and the USA were the dominant countries, but their institutional distribution differed greatly. The United States had a larger number of UES research institutions, such as the U.S. Forest Service, Arizona State University, University of Florida, Michigan State University, etc. However, every university, save the leading two, published fewer than 100 papers. As shown in Figure 6, the majority of China’s research findings were concentrated in a smaller number of significant research organizations, such as the Chinese Academy of Sciences, Beijing Normal University, and the University of the Chinese Academy of Sciences. Among them, the Chinese Academy of Sciences was particularly prominent, with 330 publications. From the standpoint of a cooperative network, the centrality degree is crucial. Centrality indicates the strength of a node in the overall network in terms of its number of connections to other nodes; a node with a high centrality has a significant impact on the interactions within the network. The U.S. Forest Service ranked first (0.13) among the top 10 institutions in terms of the degree of cooperation among research institutions. The University of the Chinese Academy of Sciences ranked second (0.09). The degree of centrality reflects, to some extent, the influence of institutional publications. As seen in Table 4, the rank of frequency and centrality were not the same, showing that there were research organizations that produced a large number of publications, but the importance of the article was relatively low and had a relatively small impact. As illustrated in Figure 6 and Table 4, global research institutes, corporates, and universities were cooperating more closely. In addition, there were close ties among the countries where these institutions are located. Thus, these nations collaborated closely with institutions from Sweden, Germany, and other developed nations.
Figure 6.
Knowledge map of cooperative institutions in the research on UES during 1991–2022.
Table 4.
Contributing institutions by frequency and centrality.
3.1.6. Research Areas
This review used Web of Science (WoS) categories to study the domain classification of urban ecosystem services. The WoS Journal Citation Reports subject categories are “one of the few classification systems available, spanning all disciplines” [59] and are easy to implement since they are available for items in one of the most widely used bibliographic databases. We set the category as the node type, then produced a collaborative connection diagram for the discipline category [60]. In the CiteSpace analysis, the related studies completed 122 nodes, and the collaboration generated 460 lines, which indicated that 460 links were generated in the 122 disciplinary categories for UES. Centrality represented the significance of the categories. Environmental studies was the largest category, with a centrality of 0.39. Environmental sciences was the second most significant category, with a centrality of 0.30, followed by ecology with a centrality of 0.25, public environmental and occupational health with a centrality of 0.20, and chemistry, where the centrality of multidisciplinary study was 0.1. The significance of the topics’ centrality exceeded 0.1. Based on centrality, Table 5 presents the top 10 topic areas in terms of academic effect.
Table 5.
List of the most influential categories.
In the analysis choices, the size of each node represented its occurrence frequency. In Figure 7, intermediacy is indicated by the outside purple border, with thicker borders indicating higher intermediacy and greater academic impact of the node. The connections are shown by the line between nodes, with thicker borders representing stronger academic connections. As seen in Figure 7, in certain journals, the dominant disciplines in this study field were environmental science and ecology, agriculture, and environmental science. Stronger ties were formed between engineering disciplines such as chemistry, biochemistry, public health, environmental and occupational health, environmental science and ecology, environmental studies, computer science, and agriculture. This demonstrated that studies on UES were multidisciplinary and that environmental sciences and engineering were significant research fields that played a crucial role in this field. In addition, there were three key directions for the research fields, ecology research, urban and geography studies, and environment research, which tied these two paths together (Figure 7), demonstrating the importance of this discipline within the subject of study. The centrality of environmental science was 0.30, with the most substantial citation explosion, highlighting its significance. Noteworthy was the fact that UES research achieved an impressive transdisciplinary focus and emerged in a variety of social or natural scientific fields, such as resources (forestry, water resources, and biology), civil engineering and construction (public environmental and occupational health, civil engineering, and architecture), and urban studies and environmental studies. UES research was closely associated with the expansion of computer science and remote sensing technologies, which increased the scope of research approaches.
Figure 7.
Co-occurrence network of research subjects.
3.2. Highly Cited Articles
In the WoS Core Collection, we performed a keyword search for urban ecosystem services and set the period from January 1991 to October 2022, ranking the order to select papers with a high citation frequency. We sorted them by citation frequency (highest priority, citation frequency) to obtain the results in Table 6. When analyzing the top three most cited articles, we found that their research areas were environment, physics, meteorology and atmospheric science, and environmental science and ecology. The titles and details of the other articles are shown in Table 7 The analysis of the most-cited articles found that the factors affecting urban ecosystems were mainly in the environmental and meteorological fields, and that the study of UES required a comprehensive consideration of the cooperation among various disciplines. Some articles have a high number of citations, but the impact factors of the journals in which these articles are published are very low; the articles were more influential than the journals. The level of activity in the area of UES was demonstrated by highly cited publications, and a high number of citations identified the most active disciplines and research areas. The relationship between the years of publication and the quantity of citations identified emerging or future research hotspots. In addition, the database contained nine case study-type articles that focused on the impact of urban land-use change on the development of UES and on the development of urban ecosystem services in cities in the context of their social preferences. Four model and methodology-type articles and nine review-type articles reviewed the current status and problems of UES development. “Urban forests and pollution mitigation: Analyzing ecosystem services and disservices”, in which “Classifying and valuing ecosystem services for urban planning” emphasized the use of UES in different disciplines and linked the overall urban landscape goals by shaping them to be more sustainable and livable, was a key summary and advanced the research and development of UES and urban sustainability; therefore, it was the most cited review article (868 citations).
Table 6.
Highly cited references on urban ecosystem services.
Table 7.
Keyword evolution analysis for 1991–2022.
3.3. Research Hotspots and Research Strategies
3.3.1. Keyword Symbiosis Network
When studying UES, keywords were used to identify the primary ideas and main points of an article as well as to determine the frequency and presence of certain phrases in the relevant literature. The data from 8710 documents were input in the CiteSpace program. The software’s keyword route computation approach was used to map the keyword knowledge map and determine the centrality and co-occurrence frequency of keywords. To create the keyword co-occurrence configuration map of urban ecosystem services research, the top 50 keywords with the highest citation frequency in each time slice were chosen. The database period was set as 1991–2022, one year was chosen as the time slice, and keywords were used as the network nodes (Figure 8). There were 961 nodes and 8826 linkages altogether, with bigger nodes suggesting greater keyword frequency and more connections indicating more keyword co-occurrence. As shown in Figure 8, the keyword “ecosystem services” was the largest node, which indicated that it was the most important research hotspot in the whole study. At the same time, the term “ecosystem services” always appeared alone rather than linked to the word “city”, reminding researchers to link cities with ecosystem services in subsequent research studies, because it plays an important role in advancing the sustainability of cities. Combined with Figure 8 and shown in Table 8, “biodiversity” (frequency = 1297) was the second most frequently occurring word in the entire study. Researchers have focused their attention on the role that biodiversity plays in the development of UES. There is evidence that biodiversity in urban areas plays a positive role in enhancing human well-being. For example, Fuller et al. suggested that the psychological benefits of green space increase with biodiversity [83], whereas a “green view” from a window increases job satisfaction and reduces job stress [84]. The word “city” (frequency 1262) was used. The fact that this was the sole geographical term among the frequently used keywords suggested that scientists‘ studies of ecological services are mostly concentrated on metropolitan areas. The term “impact” (frequency 1208) was in the fourth position. Different aspects of the urban pattern, including the urban shape, the distribution of land uses, and connectivity, have an impact on the role and development of urban ecosystem services. “Green infrastructure” planning is the best method of implementing the multifunctional landscape approach in cities [85]. A network of green areas that are designed and maintained as a single, integrated system and have several functions might be referred to as green infrastructure. “Climate change” (frequency = 872) was an important word in the context of this research. Researchers have focused much attention on the role that climate change plays in the development of UES. The various effects that it has on species that interact with one another in urban ecosystems includes changes in biosphere relationships and the complexity of ecological interaction networks. In the study of urban ecological services, the keywords “green space”, “diversity”, “forest”, and “vegetation” highlight the critical research components and accumulating evidence that society will benefit from the environmental services and biodiversity offered by multifunctional green infrastructure.
Figure 8.
Map of keywords in the papers on UES during 1991–2022.
Table 8.
List of keyword co-occurrence.
3.3.2. Keyword Evolution Analysis
Words with a high frequency of change over a certain period of time were considered keywords with high occurrence rates and aided in highlighting research focuses, reflecting research boundaries and trends [86]. According to the changing pattern of each emergent word, the dynamic changes in research hotspots were divided into three stages: 1991−2004, 2005−2007, and 2008−2022. In Figure 9, it can be seen that before 2004, the UES research hotspots in China were mainly sustainable development, urban ecosystem, and ecosystem service function, focusing on large scale research, and in 1993, the keyword “United States” appeared for the first time and has persisted. This indicated that the United States was the first country to publish an article on UES and continues this research. While “ecosystem” was central to the study of UES, ecological footprint analysis answered the first question of human ecology: how much of the Earth’s biological carrying capacity is used to support the average material standard of living of any given population? Both terms appeared in 1998. In 2005, the emergence of the term “urban ecology” meant that ecological issues were first studied in the urban context. In 2006, keywords such as “valuation” appeared, indicating that UES research went through a rapid development stage during 2005–2007, during which research hotspots focused on ecosystem service function, conditional value assessment method, service function, urban lakes, etc., indicating that the scope of UES research in China was gradually refined and important progress was made in value assessment theory and methods. After 2008, the terms “pattern”, “urban ecosystem service”, and “urban form” appeared one after another, indicating the research hotspots in the period 2008–2022. The research hotspots in the period of 2022 were mainly ecological restoration and landscape pattern change, focusing on small-scale research. From the keyword changes in urban ecosystem service research from 1991 to 2022, we can see that urban ecological planning and ecological restoration based on ecosystem service will be an important research theme in this field in the future and gradually develop into small-scale research.
Figure 9.
Top 30 keywords with the strongest citation bursts during 1991–2022.
3.3.3. Cluster Analysis
A clustering analysis of the keywords from various areas, aided by CiteSpace, was highly beneficial for expanding the knowledge base of UES research. In establishing the UES research knowledge foundation, an assessment was conducted via a visual examination of the knowledge-related UES mapping network. The most popular search terms in the published research papers were also used to identify the direction of future studies in the area of urban ecosystem services. The LLR algorithm was employed with the node type set to keyword, indicating that the likelihood of data appearing in one model over another was indicated by the number of times the data occurred in that model [87]. A reasonable cluster structure was indicated by Q > 0.3 and a strong cluster confidence by S > 0.7 in the cluster analysis. The average profile value of the weights, S, was 0.7132, and the modularity value, Q, was 0.4574 in the produced clusters, indicating that the clustering of the keywords was successful and that they had a sound structure and good credibility. The cluster sizes were ranked from #0 to #12 using the CiteSpace naming scheme, with #0 being the biggest cluster. Thirteen viable clusters were found after filtering and the cluster timeline view in Figure 10 was used to examine the active years of various themes.
Figure 10.
Clusters of UES research based on the keywords.
According to this study’s results, the term “land-use change” (LUC) was used in the largest clusters from the years 1996 through to 2022. Land-use change resulting from socioeconomic and physical development is one of the primary human activities influencing the dynamics of urban ecosystem services [88,89]. It is a key indication of dynamic changes in urban ecosystem services. Urban ecosystem services are impacted in several ways by the spatial pattern of LUC in urban environments. With rapid urbanization and population movements causing more intense, quick, and severe land-use changes than in the past, the ecology and sustainability of landscapes, regions, and the entire world will undoubtedly be more impacted by the “spread” (1996) progressing to “urban expansion” (2014) and finally to “urban agglomeration” (2019) [90]. As indicated by “growth management” (2016), researchers and urban policy makers are becoming more interested in promoting coordinated urban development. Key components of this development include monitoring the health of urban ecosystem services and understanding their connection to urban human well-being, which must be discussed in the context of social interests, the urban economy, and the environment [91,92].
The main outcomes of UES research were urban forestry, urban agriculture, and green infrastructure. Urban forests are a crucial part of green infrastructure, which is planned sustainably using the framework for a multifunctional urban environment. Urban parks, woods, marshes, rivers, and other natural areas have a significant impact on urban ecosystem services, the urban environment, the fight against climate change, and ecological balance [93]. This cluster of terms included phrases such as “air pollution”, “quality”, and “heat island” because these ecosystem services improve environmental quality, human well-being, and sustainable urban development. Ecosystem services, which are benefits that people derive either directly or indirectly through ecosystem activities, can be used to describe the environmental advantages and natural functions that urban woods offer. Concerns about food security and the growth of urban agriculture (UA) systems such as community farms, rooftop gardens, edible landscaping, and urban orchards, which may be productive, are increasing the interest of urban planners in sustaining agriculture in and around cities. In addition, urban agriculture is increasingly becoming an important element in terms of urban ecosystem services. Urban agriculture is becoming more widely acknowledged as a sustainable response to issues including urbanization, public health, food security, and climate change. Concepts such as “green infrastructure”, which primarily consists of the combination of structures, locations, connectivity have evolved. The evolution of types of green spaces that can together serve as habitats and “green infrastructure” was also indicated by the emergence of elements such as “urban forest”, “urban agriculture”, and others. The promotion of ecosystems and human health in urban settings was considered important and beneficial with the use of green infrastructure. It is important to note that Chiroptera was the only group in these clusters belonging to biological communities, and it has a wide range of physiological and ecological characteristics. The capacity to generalize about the factors influencing urban biodiversity throughout the world is constrained by the current concentration of urban ecology research on urban birds and plants. The appearance of Chiroptera clusters suggested that scientists are starting to make generalizations about the factors influencing urban biodiversity throughout the world. Important ecological functions are played by Chiropteran communities, including those of prey and predators, arthropod suppression, seed distribution, pollination, and material and nutrition cycling. Nevertheless, a few species have detrimental effects. They harm people, animals, crops, buildings, and other infrastructure. As a result, the keywords “ecological invasion”, “farmland preservation”, and “insectivorous” were chosen. For the period 1995–2022, the two clusters crucial to UES research were urban ecology and cultural ecosystem services (CES). Urban ecology has developed into a mainstream ecological discipline in recent years, with the study focused on patterns of urbanization and their effects on the environment. As a result of urbanization and shifting urban demographics, urban sustainability is now being studied more and more. One important topic was the relationship between urban ecosystem services and human well-being, and the term “sustainable development” was often used in this field. The provision and management of ecosystem services are generally thought to be more strongly linked to human well-being than cultural services, particularly in terms of access to or maintenance of safe and basic materials for a good life and health. Cultural ecosystem services (CES) are defined as “the non-material benefits people derive from ecosystems through spiritual enrichment, cognitive development, reflection, recreation, and aesthetic experiences”. Understanding the full ecosystem service package requires an understanding of cultural identity, and CES are key elements of the current ecosystem services framework. In a rapidly changing urban process, urban spaces and urban life integrate nature into the city to a large extent depending on how willing people are to create and enjoy green spaces.
Environmental justice and “ecological security pattern” were the two primary clusters in terms of evaluation and research methodology processes. Researchers are becoming more aware of how perceptions, institutions, and infrastructures, particularly in metropolitan settings, are strongly related to the way ES is translated into advantages for people. To prevent the unequal distribution of and access to ES by marginalized groups, their exclusion from decision-making processes, and the neglect of their unique needs, values, demands, and identities, it is crucial to dissect the necessity of effectively integrating environmental justice into urban ES assessments. The keywords “heat benefit”, “equality”, “blue space”, “urban green”, and “relational value” in this cluster reflected the current focus of environmental justice considerations on the (un)uniform distribution of ES and the associated green and blue infrastructures in terms of socioeconomic groups, with special attention to income and race/ethnicity as the primary mechanisms of social stratification. In order to facilitate the potential role of ES-based urban planning in creating more inclusive and just cities, the integration of environmental justice into UES research is also primarily concerned with regulatory and cultural environments, analyzing their role in resilience and adaptability on the one hand, and recreational values, social cohesion, and place-making on the other. Additionally, “ecological security pattern” is an integrated strategy to safeguard a region’s ecological sustainability in light of rising urbanization, and in recent years, landscape ecology has focused on the evaluation of ecological security patterns. “Ecological security pattern” thus created a significant cluster. The bottom-line approach to the protection of priority areas identified the ecological security pattern policy (ESP) as one of the most significant national strategies for coordinating ecosystem protection and economic development. By integrating landscape patterns with ecological processes and assessing the significance of various landscape patches for various ecological processes and ecosystem services, the ESP seeks to attain regional ecological sustainability. The determination of priority regions for regional ecological services, security, and sustainability is basically what ESP construction entails. However, while evaluating ecological safety patterns, human activities and ecosystem services are seldom taken into full account. By combining landscape patterns with ecological processes and comparing the significance of various landscape patches for various ecological processes and ecosystem services, building an ecological safety pattern aims to achieve regional ecological sustainability. Urban ecological health can be improved, ecological processes can be rationally regulated, material and energy cycles can be maintained, and sustainable urban growth can be encouraged by documenting ecological safety patterns.
Water quality and carbon storage made up two distinct clusters in terms of effect outcomes. These two groups were significantly impacted by many aspects of urban ecosystems because urban forests, urban wetlands, and parks may provide significant ecosystem services, such as balancing carbon emissions, removing air pollutants, and regulating microclimate. As a result, the urban ecosystem’s many components had a significant impact on these two clusters. Keywords at this stage included “urban wetland”, “co2”, and “carbon stock”. Regional ecosystems also offer important ecosystem services to metropolitan residents, such as food production, drinking water supply and quality management, air purification, and recreation. In order to control the urban water cycle, ecosystem service-based technologies have been employed to reduce stormwater runoff and improve water quality by eliminating contaminants from runoff, which made the water quality clustering considerably relevant for the period of 1999–2022. The ecosystem service-based method has been utilized to control the urban water cycle by lowering stormwater runoff and enhancing water quality by removing contaminants from the runoff.
The implementation of strategies to attain the Sustainable Development Goals (SDGs) is sometimes delayed by trade-offs between environmental preservation and human well-being objectives. Sustainable development goals have been a cross-cutting issue across UES research since 1999. Ecosystem services (ES)-based solutions, however, may provide additional advantages for SDG implementation. All the elements of personal, social, cultural, and economic well-being are based on biodiversity, ecosystems, and the services they offer. By incorporating ecosystem services into efforts to meet the SDGs, we can promote well-being for all while preserving the environment.
4. Discussion
Using CiteSpace software, this study examined key WoS data on urban ecosystem services and offered a quantitative and visual summary of research and advances in the area. It tackled a significant issue raised in earlier assessments of this subject, namely that the comprehensive evaluation of UES from a single perspective does not fully reveal the change over time. We traced the changes in research areas and orientations throughout the development of UES by examining the research fields. The growth of UES was concentrated in areas where the terms co-occurrence network and co-occurrence time score were found. In order to contribute to a more precise and scientific forecast for the changes in the growth of UES, this study offered a thorough examination of the entire history of UES research. As a result, it gives policymakers direction and insight into how this subject will evolve in the future.
Urban ecosystem services provide multiple services at the same time. As Section 3.3.3 described, forests and wetland parks in cities provide services that significantly improve water quality and carbon storage in cities. However, the synergies that arise between these services and other factors also have trade-offs. For example, forest cover in cities can effectively solve the problem of soil erosion, enrich the biodiversity, and promote sustainable urban development. However, more forested land can crowd other spaces in the city, resulting in insufficient space for urban planning and inhibiting sustainable urban development. Therefore, researchers should not only study the positive effects of urban ecosystem services but also study urban ecosystem services from multiple perspectives. They must not only identify the urban sustainability needs, but also determine what factors are negatively affected by meeting these needs and address these negative effects.
In addition, ecosystem services are benefits that humans derive directly or indirectly from ecosystems, and cultural services are intangible benefits that enhance recreation, spiritual thought, cognitive (educational) development, and aesthetic experience. Examples include cultural aspects such as celebrating nature and recreational uses such as hiking or ecotourism. Land use is a major anthropogenic change that has reshaped the earth’s surface, thereby affecting all of the earth’s ecological functions [94]. Land-use change (LUC) is one of the key factors driving human activities and natural environmental change, and previous, present, and future LUCs strongly affect the value of cultural ecosystem services [95]. Vihervaara et al. studied the impact of forest construction on the value of social and cultural ecosystem services in Uruguay and found that the increase in forest cover increased the value of cultural ecosystem services and included non-cultural services such as the provision of water and pasture to support livestock [96]. This suggested that land-use change is an important influencing factor in the development of cultural system services and indeed ecosystem services. However, current research on urban ecosystem services rarely links land-use change and cultural system services; thus, scholars should combine the social needs of city residents with the factors influencing urban ecosystem services to study and assess urban ecosystem services from multiple perspectives and disciplines to better promote it. As a result, the focus of urban ecosystem services research is gradually shifting away from the “city” and towards the needs of individuals. Future research on urban ecosystem services will focus heavily on how people coexist with nature and how it will evolve as a result of human progress and requirements because the interaction between humans and nature has become irrevocably tied with that field of study.
It is worth noting that the United States was one of the first countries to conduct research on UES, with major research institutions and research papers published from the United States, but the most published author is Hasse from Germany, whose research focuses on green infrastructure, which can provide important ecosystem services to cities with a major impact on human well-being [97]. Also as described in Section 3.3.3 of this review, green infrastructure forms a significant cluster.
Finally, a previous study has shown that ecosystem services significantly advance urban research [3]. The strongest forms of human–nature connection are being established and sustained as urbanization picks up speed; the future of humankind will rely more and more on cities, and future study on urban ecosystem services will become more and more crucial.
4.1. Future Research
The following areas should be the focus of future study on urban ecosystem services:
- Cities are merging in various ways to form “urban agglomerations”, and this trend is accelerating as the world enters a new stage of urbanization. The rapid growth of urban agglomerations will have far-reaching consequences for ecosystems, regions, and whole landscapes, as well as for long-term sustainability. Therefore, these issues must be addressed in the broader context of biodiversity, ecosystem functions, ecosystem services, and human well-being if we are to achieve the goals of sustainable development. Given the potential benefits of UES, understanding how they relate to urbanization is crucial;
- We must recognize the importance of ecological services to city life and plan accordingly. The identification, evaluation, and management potential of UES are increasingly being studied for their potential effects on inhabitants’ happiness and quality of life, and urban eco-infrastructure must be planned in view of UES.
Ecological services must be implemented in city planning and design. In order to increase the efficacy and usability of UES in urban planning and design and increase the usefulness of UES research as a practical guide for sustainable urban development, future research should focus on addressing the gap between research and practice and integrate the supply and demand of UES with urban planning and management.
4.2. Restrictions
UES was the research subject for publications using the keywords “urban” and “ecosystem services”. However, the majority of the indexed publications included terms such as “UES”, “land ecological networks”, “landscape planning”, etc., in the title along with other related terms, making it unclear what the aim of the study was. The WoS core database was used as the research approach for this essay. Since other databases such as Scopus and CNKI (a Chinese academic website) were not taken into account, the data may not be comprehensive.
More researchers are needed to conduct research in this field and add to the body of knowledge, owing to the expanding body of the literature and the rising interest in UES research.
In conclusion, ongoing and proactive attention must be given to research on UES. To ensure the validity of the literature and to more clearly illustrate the entire trajectory of UES research, multidisciplinary UES research should be continuously monitored.
5. Conclusions
This review utilized CiteSpace software to analyze a large number of publications on the subject of urban ecosystem services research from 1991 to the present. This review divided the progress in this area into three phases: the first phase was the preparation phase, which focused on research and analysis of the theory of UES and laid the theoretical foundation for subsequent research. The second phase was the upward growth phase, where many countries enacted policies to promote the development of UES research. With advances in research and economic development, UES entered the prosperity phase, where research has been continuously improved and developed into a global hotspot with multiple perspectives and disciplines.
The study of UES has become multidisciplinary and is a global research hotspot. There has been a marked shift in the focus of UES research away from quantitative analysis of environmental impacts and towards qualitative analysis of the inner workings of urban systems, with a particular focus on the long-term viability of urban landscape ecology and ecological planning. There has been an increase in ecological planning efforts. Therefore, sustainability and urban resiliency have slowly but steadily been included in the design of urban ecosystem services.
Funding
This research was funded by the Postgraduate Research & Practice Innovation Program of Jiangsu Province, grant number KYCX22_1037. The APC was funded by the National Social Science Foundation in Art, PRC, grant number 22BG117.
Institutional Review Board Statement
Not applicable.
Informed Consent Statement
Not applicable.
Data Availability Statement
Not applicable.
Conflicts of Interest
The authors declare no conflict of interest.
References
- Burkhard, B.; Petrosillo, I.; Costanza, R. Ecosystem services—Bridging ecology, economy and social sciences. Ecol. Complex. 2010, 7, 257. [Google Scholar] [CrossRef]
- United Nations. World Urbanization Prospects: The 2011 Revision; United Nations Department of Economic and Social Affairs/Population Division: New York, NY, USA, 2012. [Google Scholar]
- Bolund, P.; Hunhammar, S. Ecosystem services in urban areas. Ecol. Econ. 1999, 29, 293–301. [Google Scholar] [CrossRef]
- Haughton, G. Developing sustainable urban development models. Cities 1997, 14, 189–195. [Google Scholar] [CrossRef]
- Odum, E.P.; Barrett, G.W. Fundamentals of Ecology; Saunders: Philadelphia, PA, USA, 1971; Volume 3. [Google Scholar]
- Newman, P.; Jennings, I. Cities as Sustainable Ecosystems: Principles and Practices; Island Press: Washington, DC, USA, 2012. [Google Scholar]
- Remme, R.P.; Frumkin, H.; Guerry, A.D.; King, A.C.; Mandle, L.; Sarabu, C.; Bratman, G.N.; Giles-Corti, B.; Hamel, P.; Han, B. An ecosystem service perspective on urban nature, physical activity, and health. Proc. Natl. Acad. Sci. USA 2021, 118, e2018472118. [Google Scholar] [CrossRef] [PubMed]
- Costanza, R.; Mitsch, W.J.; Day, J.W., Jr. A new vision for New Orleans and the Mississippi delta: Applying ecological economics and ecological engineering. Front. Ecol. Environ. 2006, 4, 465–472. [Google Scholar] [CrossRef]
- Enssle, F.; Kabisch, N. Urban green spaces for the social interaction, health and well-being of older people—An integrated view of urban ecosystem services and socio-environmental justice. Environ. Sci. Policy 2020, 109, 36–44. [Google Scholar] [CrossRef]
- Mader, A.; Patrickson, S.; Calcaterra, E.; Smit, J. TEEB Manual for Cities: Ecosystem Services in Urban Management; The Economics of Ecosystems and Biodiversity (TEEB): Geneva, Switzerland, 2011. [Google Scholar]
- Guo, Z.; Zhang, L.; Li, Y. Increased dependence of humans on ecosystem services and biodiversity. PLoS ONE 2010, 5, e13113. [Google Scholar] [CrossRef] [PubMed]
- Raudsepp-Hearne, C.; Peterson, G.D.; Tengö, M.; Bennett, E.M.; Holland, T.; Benessaiah, K.; MacDonald, G.K.; Pfeifer, L. Untangling the environmentalist’s paradox: Why is human well-being increasing as ecosystem services degrade? BioScience 2010, 60, 576–589. [Google Scholar] [CrossRef]
- Adhikari, K.; Hartemink, A.E. Linking soils to ecosystem services—A global review. Geoderma 2016, 262, 101–111. [Google Scholar] [CrossRef]
- Yapp, G.; Walker, J.; Thackway, R. Linking vegetation type and condition to ecosystem goods and services. Ecol. Complex. 2010, 7, 292–301. [Google Scholar] [CrossRef]
- Escobedo, F.J.; Kroeger, T.; Wagner, J.E. Urban forests and pollution mitigation: Analyzing ecosystem services and disservices. Environ. Pollut. 2011, 159, 2078–2087. [Google Scholar] [CrossRef]
- Pataki, D.E.; Carreiro, M.M.; Cherrier, J.; Grulke, N.E.; Jennings, V.; Pincetl, S.; Pouyat, R.V.; Whitlow, T.H.; Zipperer, W.C. Coupling biogeochemical cycles in urban environments: Ecosystem services, green solutions, and misconceptions. Front. Ecol. Environ. 2011, 9, 27–36. [Google Scholar] [CrossRef]
- Sander, H.; Polasky, S.; Haight, R.G. The value of urban tree cover: A hedonic property price model in Ramsey and Dakota Counties, Minnesota, USA. Ecol. Econ. 2010, 69, 1646–1656. [Google Scholar] [CrossRef]
- Barthel, S.; Folke, C.; Colding, J. Social–ecological memory in urban gardens—Retaining the capacity for management of ecosystem services. Glob. Environ. Change 2010, 20, 255–265. [Google Scholar] [CrossRef]
- Andersson, E.; Barthel, S.; Ahrné, K. Measuring social-ecological dynamics behind the generation of ecosystem services. Ecol. Appl. 2007, 17, 1267–1278. [Google Scholar] [CrossRef]
- de Wit, M.; van Zyl, H.; Crookes, D.; Blignaut, J.; Jayiya, T.; Goiset, V.; Mahumani, B. Including the economic value of well-functioning urban ecosystems in financial decisions: Evidence from a process in Cape Town. Ecosyst. Serv. 2012, 2, 38–44. [Google Scholar] [CrossRef]
- Roebeling, P.; Saraiva, M.; Palla, A.; Gnecco, I.; Teotónio, C.; Fidelis, T.; Martins, F.; Alves, H.; Rocha, J. Assessing the socio-economic impacts of green/blue space, urban residential and road infrastructure projects in the Confluence (Lyon): A hedonic pricing simulation approach. J. Environ. Plan. Manag. 2017, 60, 482–499. [Google Scholar] [CrossRef]
- Lin, Y.; Chen, X.; Huang, L.; Zhu, C.; Shahtahmassebi, A.; Zhang, J.; Shen, S.; Peng, R.; Deng, J.; Wang, K.; et al. Fine-scale mapping of urban ecosystem service demand in a metropolitan context: A population-income-environmental perspective. Sci. Total Environ. 2021, 781, 146784. [Google Scholar] [CrossRef]
- Blum, J. Contribution of ecosystem services to air quality and climate change mitigation policies: The case of urban forests in Barcelona, Spain. In Urban Forests; Apple Academic Press: Oakville, ON, Canada, 2017; pp. 21–54. [Google Scholar]
- Niemelä, J.; Saarela, S.-R.; Söderman, T.; Kopperoinen, L.; Yli-Pelkonen, V.; Väre, S.; Kotze, D.J. Using the ecosystem services approach for better planning and conservation of urban green spaces: A Finland case study. Biodivers. Conserv. 2010, 19, 3225–3243. [Google Scholar] [CrossRef]
- Yang, L.; Zhang, L.; Li, Y.; Wu, S. Water-related ecosystem services provided by urban green space: A case study in Yixing City (China). Landsc. Urban Plan. 2015, 136, 40–51. [Google Scholar] [CrossRef]
- Gómez-Baggethun, E.; Reyes-García, V.; Olsson, P.; Montes, C. Traditional ecological knowledge and community resilience to environmental extremes: A case study in Doñana, SW Spain. Glob. Environ. Change 2012, 22, 640–650. [Google Scholar] [CrossRef]
- Rees, W.; Wackernagel, M. Urban ecological footprints: Why cities cannot be sustainable—And why they are a key to sustainability. In Urban Ecology; Springer: Berlin/Heidelberg, Germany, 2008; pp. 537–555. [Google Scholar]
- Woodruff, S.C.; BenDor, T.K. Ecosystem services in urban planning: Comparative paradigms and guidelines for high quality plans. Landsc. Urban Plan. 2016, 152, 90–100. [Google Scholar] [CrossRef]
- Haase, D.; Larondelle, N.; Andersson, E.; Artmann, M.; Borgström, S.; Breuste, J.; Gomez-Baggethun, E.; Gren, Å.; Hamstead, Z.; Hansen, R. A quantitative review of urban ecosystem service assessments: Concepts, models, and implementation. Ambio 2014, 43, 413–433. [Google Scholar] [CrossRef]
- Luederitz, C.; Brink, E.; Gralla, F.; Hermelingmeier, V.; Meyer, M.; Niven, L.; Panzer, L.; Partelow, S.; Rau, A.-L.; Sasaki, R.; et al. A review of urban ecosystem services: Six key challenges for future research. Ecosyst. Serv. 2015, 14, 98–112. [Google Scholar] [CrossRef]
- Choudhri, A.F.; Siddiqui, A.; Khan, N.R.; Cohen, H.L. Understanding bibliometric parameters and analysis. Radiographics 2015, 35, 736–746. [Google Scholar] [CrossRef]
- Yang, Y.; Meng, G.J. A bibliometric analysis of comparative research on the evolution of international and Chinese ecological footprint research hotspots and frontiers since 2000. Ecol. Indic. 2019, 102, 650–665. [Google Scholar] [CrossRef]
- Birkle, C.; Pendlebury, D.A.; Schnell, J.; Adams, J. Web of Science as a data source for research on scientific and scholarly activity. Quant. Sci. Stud. 2020, 1, 363–376. [Google Scholar] [CrossRef]
- Raudsepp-Hearne, C.; Peterson, G.D.; Bennett, E.M. Ecosystem service bundles for analyzing tradeoffs in diverse landscapes. Proc. Natl. Acad. Sci. USA 2010, 107, 5242–5247. [Google Scholar] [CrossRef] [PubMed]
- Chen, C. The citespace manual. Coll. Comput. Inform. 2014, 1, 1–84. [Google Scholar]
- Tripathi, M.; Kumar, S.; Sonker, S.; Babbar, P. Occurrence of author keywords and keywords plus in social sciences and humanities research: A preliminary study. Collnet J. Sci. Inf. Manag. 2018, 12, 215–232. [Google Scholar] [CrossRef]
- Chen, C. Science mapping: A systematic review of the literature. J. Data Inf. Sci. 2017, 2, 1–40. [Google Scholar] [CrossRef]
- Garfield, E.; Pudovkin, A.I.; Istomin, V. Algorithmic citation-linked historiography—Mapping the literature of science. Proc. Am. Soc. Inf. Sci. Technol. 2002, 39, 14–24. [Google Scholar] [CrossRef]
- Howard, L.O. American Association for the Advancement of Science. Science 1902, 16, 821–825. [Google Scholar] [CrossRef]
- Van Eck, N.; Waltman, L. Software survey: VOSviewer, a computer program for bibliometric mapping. Scientometrics 2010, 84, 523–538. [Google Scholar] [CrossRef] [PubMed]
- Zhang, J.; Cenci, J.; Becue, V.; Koutra, S.; Ioakimidis, C.S. Recent evolution of research on industrial heritage in Western Europe and China based on bibliometric analysis. Sustainability 2020, 12, 5348. [Google Scholar] [CrossRef]
- Li, H.; An, H.; Wang, Y.; Huang, J.; Gao, X. Evolutionary features of academic articles co-keyword network and keywords co-occurrence network: Based on two-mode affiliation network. Phys. A Stat. Mech. Its Appl. 2016, 450, 657–669. [Google Scholar] [CrossRef]
- Wang, B.; Pan, S.-Y.; Ke, R.-Y.; Wang, K.; Wei, Y.-M. An overview of climate change vulnerability: A bibliometric analysis based on Web of Science database. Nat. Hazards 2014, 74, 1649–1666. [Google Scholar] [CrossRef]
- Daily, G.; Postel, S.; Bawa, K.; Kaufman, L. Nature’s Services: Societal Dependence on Natural Ecosystems; Island Press: Washington, DC, USA, 2012. [Google Scholar]
- Hassan, R.; Scholes, R.; Ash, N. Ecosystems and Human Well-Being: Current State and Trends; Island Press: Washington, DC, USA, 2005. [Google Scholar]
- Jim, C.Y.; Chen, W.Y. Ecosystem services and valuation of urban forests in China. Cities 2009, 26, 187–194. [Google Scholar] [CrossRef]
- Sutton, P.C.; Anderson, S.J. Holistic valuation of urban ecosystem services in New York City’s Central Park. Ecosyst. Serv. 2016, 19, 87–91. [Google Scholar] [CrossRef]
- Sheng, W.; Zhen, L.; Xie, G.; Xiao, Y. Determining eco-compensation standards based on the ecosystem services value of the mountain ecological forests in Beijing, China. Ecosyst. Serv. 2017, 26, 422–430. [Google Scholar] [CrossRef]
- Gao, X.; Huang, B.; Hou, Y.; Xu, W.; Zheng, H.; Ma, D.; Ouyang, Z. Using ecosystem service flows to inform ecological compensation: Theory & application. Int. J. Environ. Res. Public Health 2020, 17, 3340. [Google Scholar] [PubMed]
- Rahman, M.M.; Szabó, G. Impact of land use and land cover changes on urban ecosystem service value in Dhaka, Bangladesh. Land 2021, 10, 793. [Google Scholar] [CrossRef]
- Lawler, J.J.; Lewis, D.J.; Nelson, E.; Plantinga, A.J.; Polasky, S.; Withey, J.C.; Helmers, D.P.; Martinuzzi, S.; Pennington, D.; Radeloff, V.C. Projected land-use change impacts on ecosystem services in the United States. Proc. Natl. Acad. Sci. USA 2014, 111, 7492–7497. [Google Scholar] [CrossRef] [PubMed]
- Xie, P. Study of international anticancer research trends via co-word and document co-citation visualization analysis. Scientometrics 2015, 105, 611–622. [Google Scholar] [CrossRef]
- Garfield, E. Journal impact factor: A brief review. CMAJ 1999, 161, 979–980. [Google Scholar]
- Ding, X.; Yang, Z. Knowledge mapping of platform research: A visual analysis using VOSviewer and CiteSpace. Electron. Commer. Res. 2020, 22, 787–809. [Google Scholar] [CrossRef]
- Li, J.; Goerlandt, F.; Reniers, G. An overview of scientometric mapping for the safety science community: Methods, tools, and framework. Saf. Sci. 2021, 134, 105093. [Google Scholar] [CrossRef]
- Su, X.; Li, X.; Kang, Y. A bibliometric analysis of research on intangible cultural heritage using CiteSpace. SAGE Open 2019, 9, 2158244019840119. [Google Scholar] [CrossRef]
- Xu, C.; Haase, D.; Pribadi, D.O.; Pauleit, S. Spatial variation of green space equity and its relation with urban dynamics: A case study in the region of Munich. Ecol. Indic. 2018, 93, 512–523. [Google Scholar] [CrossRef]
- Cui, Y.; Mou, J.; Liu, Y. Knowledge mapping of social commerce research: A visual analysis using CiteSpace. Electron. Commer. Res. 2018, 18, 837–868. [Google Scholar] [CrossRef]
- Rinia, E.; Van Leeuwen, T.; Bruins, E.; Van Vuren, H.; Van Raan, A. Citation delay in interdisciplinary knowledge exchange. Scientometrics 2001, 51, 293–309. [Google Scholar] [CrossRef]
- Qi, S.; Hua, F.; Zhou, Z.; Shek, D.T. Trends of positive youth development publications (1995–2020): A scientometric review. Appl. Res. Qual. Life 2022, 17, 421–446. [Google Scholar] [CrossRef]
- Gómez-Baggethun, E.; Barton, D.N. Classifying and valuing ecosystem services for urban planning. Ecol. Econ. 2013, 86, 235–245. [Google Scholar] [CrossRef]
- Oberndorfer, E.; Lundholm, J.; Bass, B.; Coffman, R.R.; Doshi, H.; Dunnett, N.; Gaffin, S.; Köhler, M.; Liu, K.K.; Rowe, B. Green roofs as urban ecosystems: Ecological structures, functions, and services. BioScience 2007, 57, 823–833. [Google Scholar] [CrossRef]
- Bateman, I.J.; Harwood, A.R.; Mace, G.M.; Watson, R.T.; Abson, D.J.; Andrews, B.; Binner, A.; Crowe, A.; Day, B.H.; Dugdale, S. Bringing ecosystem services into economic decision-making: Land use in the United Kingdom. Science 2013, 341, 45–50. [Google Scholar] [CrossRef]
- Alberti, M. The effects of urban patterns on ecosystem function. Int. Reg. Sci. Rev. 2005, 28, 168–192. [Google Scholar] [CrossRef]
- Martín-López, B.; Iniesta-Arandia, I.; García-Llorente, M.; Palomo, I.; Casado-Arzuaga, I.; Amo, D.G.D.; Gómez-Baggethun, E.; Oteros-Rozas, E.; Palacios-Agundez, I.; Willaarts, B. Uncovering ecosystem service bundles through social preferences. PLoS ONE 2012, 7, e38970. [Google Scholar] [CrossRef]
- Gedan, K.B.; Silliman, B.R.; Bertness, M.D. Centuries of human-driven change in salt marsh ecosystems. Annu. Rev. Mar. Sci. 2009, 1, 117–141. [Google Scholar] [CrossRef]
- Moritz, M.A.; Batllori, E.; Bradstock, R.A.; Gill, A.M.; Handmer, J.; Hessburg, P.F.; Leonard, J.; McCaffrey, S.; Odion, D.C.; Schoennagel, T. Learning to coexist with wildfire. Nature 2014, 515, 58–66. [Google Scholar] [CrossRef]
- Rounsevell, M.; Ewert, F.; Reginster, I.; Leemans, R.; Carter, T. Future scenarios of European agricultural land use: II. Projecting changes in cropland and grassland. Agric. Ecosyst. Environ. 2005, 107, 117–135. [Google Scholar] [CrossRef]
- Sandifer, P.A.; Sutton-Grier, A.E.; Ward, B.P. Exploring connections among nature, biodiversity, ecosystem services, and human health and well-being: Opportunities to enhance health and biodiversity conservation. Ecosyst. Serv. 2015, 12, 1–15. [Google Scholar] [CrossRef]
- Wu, J. Urban ecology and sustainability: The state-of-the-science and future directions. Landsc. Urban Plan. 2014, 125, 209–221. [Google Scholar] [CrossRef]
- Meyer, J.L.; Paul, M.J.; Taulbee, W.K. Stream ecosystem function in urbanizing landscapes. J. N. Am. Benthol. Soc. 2005, 24, 602–612. [Google Scholar] [CrossRef]
- Demuzere, M.; Orru, K.; Heidrich, O.; Olazabal, E.; Geneletti, D.; Orru, H.; Bhave, A.G.; Mittal, N.; Feliú, E.; Faehnle, M. Mitigating and adapting to climate change: Multi-functional and multi-scale assessment of green urban infrastructure. J. Environ. Manag. 2014, 146, 107–115. [Google Scholar] [CrossRef]
- Grimm, N.B.; Foster, D.; Groffman, P.; Grove, J.M.; Hopkinson, C.S.; Nadelhoffer, K.J.; Pataki, D.E.; Peters, D.P. The changing landscape: Ecosystem responses to urbanization and pollution across climatic and societal gradients. Front. Ecol. Environ. 2008, 6, 264–272. [Google Scholar] [CrossRef]
- Malaj, E.; von der Ohe, P.C.; Grote, M.; Kühne, R.; Mondy, C.P.; Usseglio-Polatera, P.; Brack, W.; Schäfer, R.B. Organic chemicals jeopardize the health of freshwater ecosystems on the continental scale. Proc. Natl. Acad. Sci. USA 2014, 111, 9549–9554. [Google Scholar] [CrossRef] [PubMed]
- Haase, D.; Frantzeskaki, N.; Elmqvist, T. Ecosystem services in urban landscapes: Practical applications and governance implications. Ambio 2014, 43, 407–412. [Google Scholar] [CrossRef] [PubMed]
- Bratman, G.N.; Anderson, C.B.; Berman, M.G.; Cochran, B.; De Vries, S.; Flanders, J.; Folke, C.; Frumkin, H.; Gross, J.J.; Hartig, T. Nature and mental health: An ecosystem service perspective. Sci. Adv. 2019, 5, eaax0903. [Google Scholar] [CrossRef] [PubMed]
- Fuller, R.A.; Irvine, K.N.; Devine-Wright, P.; Warren, P.H.; Gaston, K.J. Psychological benefits of greenspace increase with biodiversity. Biol. Lett. 2007, 3, 390–394. [Google Scholar] [CrossRef]
- Lee, J.; Park, B.-J.; Tsunetsugu, Y.; Kagawa, T.; Miyazaki, Y. Restorative effects of viewing real forest landscapes, based on a comparison with urban landscapes. Scand. J. For. Res. 2009, 24, 227–234. [Google Scholar] [CrossRef]
- Lovell, S.T.; Taylor, J.R. Supplying urban ecosystem services through multifunctional green infrastructure in the United States. Landsc. Ecol. 2013, 28, 1447–1463. [Google Scholar] [CrossRef]
- Xie, H.; Zhang, Y.; Zeng, X.; He, Y. Sustainable land use and management research: A scientometric review. Landsc. Ecol. 2020, 35, 2381–2411. [Google Scholar] [CrossRef]
- Darling, F.F. West Highland Survey: An Essay in Human Ecology; Oxford University Press: Oxford, UK, 1955. [Google Scholar]
- Elmqvist, T.; Colding, J.; Barthel, S.; Borgström, S.; Duit, A.; Lundberg, J.; Andersson, E.; Ahrné, K.; Ernstson, H.; Folke, C. The dynamics of Social-Ecological systems in urban landscapes: Stockholm and the national urban park, sweden. Ann. N. Y. Acad. Sci. 2004, 1023, 308–322. [Google Scholar] [CrossRef]
- Timmermans, W.; Snep, R.; Kuypers, V. Urban landscape ecology in the Delta Metropolis, a modern chaos? WIT Trans. Ecol. Environ. 2005, 81, 583–595. [Google Scholar]
- Ouyang, X.; Luo, X. Models for Assessing Urban Ecosystem Services: Status and Outlooks. Sustainability 2022, 14, 4725. [Google Scholar] [CrossRef]
- Szumacher, I. Functions of urban greenspace and ecosystem services. Misc. Geographica. Reg. Stud. Dev. 2011, 15, 123–129. [Google Scholar] [CrossRef]
- Cortinovis, C.; Geneletti, D. Ecosystem services in urban plans: What is there, and what is still needed for better decisions. Land Use Policy 2018, 70, 298–312. [Google Scholar] [CrossRef]
- Shi, Y.; Liu, X. Research on the literature of green building based on the Web of Science: A scientometric analysis in CiteSpace (2002–2018). Sustainability 2019, 11, 3716. [Google Scholar] [CrossRef]
- Tolessa, T.; Senbeta, F.; Kidane, M. The impact of land use/land cover change on ecosystem services in the central highlands of Ethiopia. Ecosyst. Serv. 2017, 23, 47–54. [Google Scholar] [CrossRef]
- Hasan, S.; Shi, W.; Zhu, X. Impact of land use land cover changes on ecosystem service value—A case study of Guangdong, Hong Kong, and Macao in South China. PLoS ONE 2020, 15, e0231259. [Google Scholar] [CrossRef]
- Lambin, E.F.; Meyfroidt, P. Global land use change, economic globalization, and the looming land scarcity. Proc. Natl. Acad. Sci. USA 2011, 108, 3465–3472. [Google Scholar] [CrossRef]
- Quintas-Soriano, C.; Castro, A.J.; Castro, H.; García-Llorente, M. Impacts of land use change on ecosystem services and implications for human well-being in Spanish drylands. Land Use Policy 2016, 54, 534–548. [Google Scholar] [CrossRef]
- Arunyawat, S.; Shrestha, R.P. Assessing land use change and its impact on ecosystem services in Northern Thailand. Sustainability 2016, 8, 768. [Google Scholar] [CrossRef]
- Chen, W.Y.; Jim, C.Y. Assessment and valuation of the ecosystem services provided by urban forests. In Ecology, Planning, and Management of Urban Forests; Springer: New York, NY, USA, 2008; pp. 53–83. [Google Scholar]
- Steffen, W.; Crutzen, P.J.; McNeill, J.R. The Anthropocene: Are humans now overwhelming the great forces of nature. Ambio 2007, 36, 614–621. [Google Scholar] [CrossRef] [PubMed]
- Aretano, R.; Petrosillo, I.; Zaccarelli, N.; Semeraro, T.; Zurlini, G. People perception of landscape change effects on ecosystem services in small Mediterranean islands: A combination of subjective and objective assessments. Landsc. Urban Plan. 2013, 112, 63–73. [Google Scholar] [CrossRef]
- Vihervaara, P.; Kumpula, T.; Tanskanen, A.; Burkhard, B. Ecosystem services–A tool for sustainable management of human–environment systems. Case study Finnish Forest Lapland. Ecol. Complex. 2010, 7, 410–420. [Google Scholar] [CrossRef]
- Brzoska, P.; Spāģe, A. From city-to site-dimension: Assessing the urban ecosystem services of different types of green infrastructure. Land 2020, 9, 150. [Google Scholar] [CrossRef]
Disclaimer/Publisher’s Note: The statements, opinions and data contained in all publications are solely those of the individual author(s) and contributor(s) and not of MDPI and/or the editor(s). MDPI and/or the editor(s) disclaim responsibility for any injury to people or property resulting from any ideas, methods, instructions or products referred to in the content. |
© 2023 by the authors. Licensee MDPI, Basel, Switzerland. This article is an open access article distributed under the terms and conditions of the Creative Commons Attribution (CC BY) license (https://creativecommons.org/licenses/by/4.0/).









