You are currently viewing a new version of our website. To view the old version click .
Land
  • Article
  • Open Access

2 November 2021

Review of Land Administration Data Dissemination Practices: Case Study on Four Different Land Administration System Types

,
,
and
Faculty of Geodesy, University of Zagreb, 10000 Zagreb, Croatia
*
Author to whom correspondence should be addressed.
This article belongs to the Special Issue Geospatial Data for 4D Land Administration

Abstract

Land administration systems differ by their types and practices. The data dissemination practices are considered to be outdated, as in most cases the digitisation of land administration data was conducted to match the paper-based system. This paper reviews four different land administration data dissemination practices through four case studies, where each selected jurisdiction represents one land administration system type. The analysed LAS data dissemination practices were conducted for Croatia, England, New Zealand and Green County, OH, USA. The main goal of the analysis was to examine the differences and similarities between the respective countries’ land data practices provided by the excerpts related to one parcel. The identified differences and similarities might be of great use when it comes to further improvement and standardisation of land administration data dissemination practices.

1. Introduction

Cadastres and land registers or, taken together, the cadastral system, are public registers founded on the principle of publicity and are obliged to grant access to registered information to a wide range of users. Cadastral system data and services are used not only by citizens and public authorities, but also by other economy branches, such as the real estate market, spatial planning, land valuation, taxation etc., and are becoming the foundation of spatial data infrastructure (SDI) [1]. The use of spatial information systems as key tools in national land management and the meeting of sustainable development objectives is growing, but every nation uses them in a different way. Both developed and developing countries accept the need to evaluate cadastral systems to help identify areas of improvement and ascertain whether their systems are capable of addressing future needs [2].
Cadastral system registers, as one of the key registers of the land administration system, play a role in granting access to land information and maintaining cadastral system data in accordance with transactions that occur on land [3]. At the same time, land administration systems are not sufficiently flexible to accommodate or support the growing number of complex commodities (water, biota, mining, carbon credits, etc.) and other interests (environmental, use restrictions, etc.) in land. This inflexibility is caused by traditional concentration on a data model that is based on the physical land plot (the cadastral parcel) as a single means of organising land information [4].
For the land administration system to be effective, it is important to have well-defined static and dynamic components to the system. Static and part of the dynamic components of the land administration system are defined by the ISO 19152 LADM standard, but when it comes to future improvements regarding efficiency and functionality of the system, process optimisation and standardisation are also important [5].
The conceptual model describing land administration systems, the LADM, represents the basis for modelling static components of the system, and these models do not include a processes for initial data acquisition, data maintenance or data dissemination. One of the main reasons why the processes were not affected by the LADM was because said processes were considered to be country-specific when the first edition of the LADM was prepared. This view is now under reconsideration [6]. According to the documents relating to the new scope of proposals for the LADM revision, processes are yet to be modelled and are planned as an extension to the current edition of the LADM [7,8].
Traditionally, the focus of the research on cadastral systems was pointed towards the static components and the provision of data; therefore, it could be stated that there was not enough research in the field of dynamic components of the system, which are represented by methodologies of updating large sets of data with transactional properties, such as the data stored in cadastral systems [1,3,9,10]. Despite the scarcity of research in the dynamic field of cadastral systems, some authors have conducted research concerning the dynamic aspect of the cadastral systems.
A solid basis for cadastral process modelling was set by the COST G9 action. The main objective of the action was to improve the transparency of real property markets and to provide a stronger basis for the reduction of costs of real property transactions by preparing a set of models of real property transactions. The authors also met serious difficulties when comparing data from countries involved in the study, suggesting that more progress had to be made in the definition of concepts and terminology. The authors standardised terminology and adopted Unified Modelling Language (UML) as tools for modelling the processes. UML has proven to be useful for modelling within the cadastral domain, as it was used both in CCDM and LADM [9,11,12,13].
Analysis of cadastral systems (types, organisation, data, and stakeholders) and the processes that affect them was conducted by [14]. The starting point in defining the processes was the needs of users (owners, government, and many others). The needs define tasks and the data required to fulfil the tasks. The authors identify and define two main processes within cadastral systems, namely registration and dissemination. The registration adds a new document to the register. This, in turn, adds a new right to a cadastre because rights are based on documents and should result in the publication of registered data by making that data accessible. The process of registration can be further divided into three sub-processes, which are transfer or a creation of a right, deletion of a right, and data changes. Dissemination of data returns information to the user. Data requests may be limited due to law, and the authors highlight the need for different key criteria in terms of requesting data, such as the identifier of the parcel, the Parcel ID.
The possibilities of developing the national information infrastructure by applying the LADM were discussed in [15], where authors state the challenges in creating information infrastructures because its components are usually dispersed among various institutions responsible for their maintenance and dissemination.
Furthermore, research regarding users, requirements, and visualizations for the purposes of disseminating valuation information within 3D land administration systems was conducted by [16] and the authors highlight the need for multi-disciplinary cooperation in order to develop practical implementations of such a system and make a number of suggestions for effective visualization and dissemination of valuation of information.
Land administration systems document the relationships between people and land, linked by (ownership or use) rights. Furthermore, the two main functions of every land administration are keeping the contents of the relationships up-to-date based on regulations and related transactions, and providing information from the (national) registers [17]. The growing demand for cadastral system data, as the core data of land administration, highlights the need for more explicit process modelling and more research in the field of cadastral system data dissemination processes [5].
Cadastral information and land administration systems are central to effective land markets, land use and sustainable development. Traditionally, land administration organisations were created to record information about property ownership, rights and boundaries, as well as other attributes of real properties. Societies are increasingly digitalising more and more aspects of daily life. The basic block for digitalisation, the data, is being integrated into, and across, public administrations, but also across borders and across the public, private and not-for-profit sectors [3,18].
For decades, if not centuries, national mapping, land registries and cadastral authorities have been recognised as the official source of geospatial information. They promote their geospatial data as authoritative or as created by authoritative sources. The terms, such as authoritative data and authoritative source, must be clearly defined. Authoritative data is officially recognised data that can be certified and is provided by an authoritative source, whereas an authoritative source is an entity that is authorised by a legal authority to develop or manage data for a specific business purpose. Today, the national mapping, land registries and cadastral authorities are not the only ones providing geospatial and other related data. A growing number of different producers and providers of geospatial data, information and services are entering the market, serving different purposes and needs coming from the perspective data users. This raises another term which must be mentioned, namely the authoritative data source, which is an information technology (IT) term used by system designers to identify a system process that assures the veracity of data sources. The data may be original, or it may come from one or more external sources, all of which should be validated for quality and accuracy [18,19,20].
This paper aims to examine the land administration data dissemination practices in four different land administration system types, i.e., the European (Cadastre & Land Book), English (Land Registry), Australian (Torrens System), and American (Register of Deeds). The goal of such research is to conduct an analysis regarding areas where the different LAS types have similarities and to identify what the differences are in their data dissemination practices. The analysis of these similarities and differences might aid in further standardising of data dissemination practices.
Regarding structure, the methodology is outlined, consisting of the research synthesis which enabled technical analysis of the above-mentioned aim of the paper (Section 2). Subsequently, the land dissemination data practices are presented with four examples represented by one jurisdiction for each land administration system type (Section 3). Analysis and results are presented in Section 4, detailing key similarities and differences between the examined data dissemination practices along with a proposal of an improved and enriched parcel excerpt colloquially named Property Deed, accompanied by a synthesis of possible future developments regarding standardisation of provided data (Section 5). The conclusion (Section 6) summarises the entirety of the study and recommends future research and work directions.

2. Materials and Methods

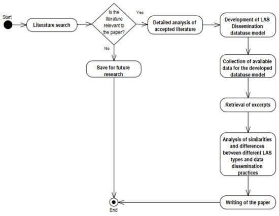
To examine different land administration data dissemination practices, systematic research was conducted, and the research workflow is depicted in Figure 1.
Figure 1. Research Workflow. Source: Own compilation.
The research began by searching and inspecting available literature through academic databases such are Scopus [21], Web of Science [22], Google Scholar [23] and the Croatian Scientific Bibliography [24]. The first three academic databases were mainly used to find relevant international literature, while the Croatian Scientific Bibliography was employed for searching doctoral dissertations which might be relevant to the paper. Additionally, an investigation into recent and relevant conferences, such as the International Federation of Surveyors (FIG) Conference [25], was undertaken, and relevant articles were included. Some of the sources were found via simple desktop searching using an internet browser. These sources mostly relate to the descriptions of country-specific land administration system types and the web services they provide.
Primary and concatenated search strings included combinations of keywords, such as: cadastre, cadastral system, land administration system, LADM, land data, spatial data, cadastral data, land registry, register of deeds, and the Torrens system. The above-mentioned procedure resulted in 100 sources, of which 36 were considered and used for the research of this paper.
Furthermore, in order to gain insight into each of the four land administration system types, representative countries had to be selected. The European land administration system type is represented by Croatia, as it is the native country of the authors; the English land administration system type is represented by England, as it is the jurisdiction of the United Kingdom of Great Britain and Northern Ireland; the Torrens land administration system type is represented by New Zealand; and finally, the register of deeds land administration system type is represented by Green County, OH, USA. Apart from Croatia, the other jurisdictions were selected because the authors possess general knowledge about their land administration data dissemination practices and available information is provided in the English language, which the authors use as their secondary language. The choice of the above-mentioned jurisdictions as representatives for certain land administration system types is by no means a disregarding of other jurisdictions which may have one of the land administration system types implemented in their land administration system.
To identify similarities and differences between different land administration system types and their data dissemination practices, a database model containing the key components of each system was developed. The model consists of five tables, which were used to store information related to each jurisdiction and its land administration system (Figure 2).
Figure 2. LAS Data Dissemination Database Model. Source: Own compilation.
The first table is Country, with attributes such as Country ID, Country name and ISO ID. Some of the countries may have more than one jurisdiction, and hence the table Juridical Area contains attributes such as Juridical Area Name, Country ID, LAS Type Name and LAS Type ID. Countries such as Croatia have more than one institution managing the LAS data, and so the information regarding which institutions are responsible for LAS data was required. Information collected regarding institutions includes the Institution ID, Institution name and LAS Type ID. Some of the institutions may have more than one register under their authority, and so the table Registers was developed with information such as Register ID, Register Name, and Institution ID. Finally, the information regarding excerpts was developed, which is linked to the corresponding registers via Register ID and contains data regarding excerpts’ names (both in native and English language), available format, online and office price, where office price corresponds to price of the excerpt when it is requested directly at the relevant register’s office, and finally the constraints, such as the requirement to be a registered or unregistered user to utilise available LAS data. The excerpts are the main focus of this paper, since, after looking at the similarities and differences between the information they provide, we might be able make improvements and possibly implement further standardisation in favour of current and future users of land administration data.

3. Land Administration Data Dissemination Practices

The land administration infrastructure is of strategic importance for society and the economy. Due to historical developments, the land administration infrastructure contains many diverse and heterogeneous sources of registers information [26]. Sustainable development is not attainable without sound land administration. The demand for sound land administration infrastructures also requires support from well-developed spatial information infrastructure for sharing geo-referenced information. This includes the need to adequately address conceptual issues, as well as policy issues, such as data access, intellectual property, cost recovery and design of an efficient institutional framework [27].
Among the most common users of land administration data services are citizens and public authorities, but this range of users is expanding every day. With the development of the internet and technological advancement in computer science, the data formerly stored and accessed through land offices is now available via web services. The transition from paper-based data to data which is available online has raised the need for standardisation of excerpts. Standardised land administration excerpts were developed to grant relevant information to users, and that information is defined by law.
However, the first generations of Land Information Systems (LIS) were, generally speaking, built with the structured mindset using centralised relational databases, containing digitised deeds, titles and plan documents linked to the systems either manually or automatically. This methodology fitted the pre-existing tabular paper-based system used within the registers from which the underlying data was transitioned from paper into the digital environment [28].
In terms of the typical information required by land data users, they often seek to find out which properties they own or who owns certain other properties, and what the extent of these specific properties is. To fulfil those basic needs, excerpts such as possessory sheet, land registry extract and cadastral map copy were developed. The exact names of such excerpts may vary, depending on the LAS type in which they are provided. Despite having the same goal of informing users of land information, the information contained in these documents may also be different.
There are two major opposite types of land administration systems, namely registration of title and registration of deeds. The most important difference between these systems is that the registration of title grants the validity of the documents stored and also grants the validity of the registered rights. The registration of deeds only lists documents, and the user has to check their validity. It is important to point out that there are only minor differences between the systems in the way they store documents [14].
The systems based on registration of title are further divided into three sub-types, namely the European, English and Torrens land administration system types.
Further sub-sections will describe each of the land administration system types using one country as a representative example of the system.

3.1. European Land Administration System Type

The European type of land administration system is from the very beginning of establishment planned as a whole. All land parcels of certain jurisdictions are depicted in the cadastral map and furthermore described in the textual parts of the register. As they were initially developed for taxation purposes, registered persons in cadastres were taxpayers, without notes of other rights. Later on, this information was used for the establishment of registers of other rights, such as the land book in which are registered rights such as ownership and restrictions such as mortgages. The Croatian land administration system has been based on this type since its establishment in the 19th century and remains so to this day.
In 2003, the Croatian Government initiated the Real Property Registration and Cadastre National Program, abbreviated to “Organized Land”, under which the Real Property Registration and Cadastre Joint Information System (JIS) was developed.
As of 2016, the JIS is in full production in all 107 land registry offices and in 113 cadastral offices in Croatia. The basic objective of JIS was to establish a common database of the cadastre and land book and a single application for keeping and maintaining the aforementioned data. One part of the JIS is “One-Stop-Shop” (OSS), which is a single service point for accessing land book and cadastral data.
The OSS includes two components, which are public application and registered users only application. The public application is accessible to all users, regardless of registration, and allows for the searching and viewing of the basic land book data and the basic cadastral alphanumerical and graphical data. However, all the data retrieved via public application is stamped as unofficial data, therefore rendering it unusable for official purposes. The registered user’s application enables data viewing, the filling in of applications for obtaining public deeds, and solving at land book and cadastral offices, as well as receiving officially composed documents.
Through OSS, users can request and download possessory sheet transcripts, land book extracts, and copies of a cadastral map [29].
In Figure 3, the graphical representation of a cadastral parcel is depicted and accompanied by certain legal and technical information related to the document. The cadastral map copy excerpt contains a graphical representation of a cadastral parcel of interest (the boundaries are highlighted in yellow), and the neighbouring cadastral parcels. Legal information is related to the provider of the excerpt, which is the SGA (State Geodetic Administration), as well as the cadastral office responsible for the maintenance of the data, and the cadastral municipality in which the parcel is located. However, there is only one piece of technical information noted in this excerpt, and that is the scale of origin of the initial paper-based cadastral map and the scale in which the parcels are currently depicted in the excerpt. Furthermore, there is a clear notation stating that this is the unofficial copy of the excerpt (noted in the top right corner) and specifying the date when the excerpt was issued (bottom right). Unfortunately, the excerpt is available only in the Croatian language.
Figure 3. Cadastral map copy excerpt. Source: [29].
Figure 4 represents another excerpt provided by the cadastral authority, namely the possessory sheet transcript. This type of excerpt originates from the era when cadastres were used for fiscal purposes in the territory of Croatia, containing textual descriptions of certain cadastral parcel/s and their users, who are not necessarily the legal owners of the parcel. Administrative information is also related to the provider of the data (the same one as the provider of the previously mentioned cadastral map copy excerpt). The first section of the excerpt relates to the users and their shares of the cadastral parcel/s. The users’ data is comprised of their name and surname, address, and PIN (personal identification number), which in this example is missing, but the completeness of data in the excerpts is not the objective of this paper. The textual data regarding the cadastral parcels is comprised of their address, land use and each respective area, as well as the total area of the parcel in square metres. The unique identification of the possessory transcript sheet is the ID of it and the secondary identification criterion is the municipality in which the parcel is located.
Figure 4. Possessory sheet transcript. Source: [29].
Figure 5 represents the third excerpt related to cadastral parcel, namely the land book extract. This excerpt is provided by the land book offices operating as part of the Municipal Courts, all under jurisdiction of the Ministry of Justice. This excerpt is comprised of three parts noted as A, B and C. The A part refers to the cadastral parcels, and textual information regarding said parcels, their addresses, land use and area. The B part refers to the owners and contains personal information about them, such as name, surname, address, and PIN number. The third part, C, is reserved for charges. This kind of excerpt has legal value since it is admissible in court as proof of certain rights. Additionally, the land book extract is also available with historical changes accompanied by legal references which caused the changes or the initial creation of the document. The unique identification of the land book extract is the ID of the extract accompanied by the municipality in which the parcel is located.
Figure 5. Land Book extract. Source: [29].
Despite having all the land data in one place, the data is still governed by the different institutions, and therefore the users have to repeat their data retrieval process three times in order to collect all the official data regarding the parcel of interest.

3.2. English Land Administration System Type

The English group of land administration registers was established primarily for the purpose of registering land rights. Registration of the right was enabled via the individual approach by regulation enacted in 1862 [30]. Initially, the registration was not mandatory, which resulted in very few land registrations. Later on, the registration was made obligatory through districts, which resulted in complete land registration throughout England in 1990 [31].
The English type of land administration system is also known as the Land Registry. A typical characteristic of such a system is that there is no cadastral map as in the European land administration system type, but the properties are approximately sketched on the topographic map using topographic features with an additional description of boundaries. The position and shape of the property are provided in the Title Plan (Figure 6). The register data is managed separately for each property, and the rights are contained in the Title Deed (Figure 7). The data in the Title Deed consists of data regarding property descriptions in terms of general boundaries, stakeholders, rights, and charges. Both of the above-mentioned excerpts are today available via web services of HM Land Registry upon registration [1,31,32].
Figure 6. Part of the Title Plan. Source: [31].
Figure 7. Part of the Title Deed. Source: [31].
Figure 6, which represents the part of the Title Plan excerpt, specifies the issuer of the document, namely the H.M. Land Registry, the administrative area in which the property is located, the scale to which the graphical representation of property is printed, and the title number. It is also stated that this is not the official copy, as the official copy of the Title Plan is admissible in court.
The Title Deed is also issued by the H.M. Land Registry and is comprised of data from three registers, namely the property register, the proprietorship register, and the charges register.
The part of the Title Deed in Figure 7 is from the proprietorship register. The information contained in this excerpt refers to title number, address of property, registered owners, lenders, and paid value or stated value. This is an exemplar unofficial copy of the Title Deed, and thus there are some explanations shown in the figure. The other information presented in the section of property register is used to identify the geographic location and extent of the registered property by means of the verbal description—usually the address and a reference to an official plan which is prepared for each title. The part of the charges register contains information related to the registered mortgages and notice of other financial charges secured on the property. Moreover, it gives notice of other rights and interests to which the property is subject, such as leases or covenants restricting the use of property.

3.3. Torrens Land Administration System Type

At the time of the settlement of Australia, the English settlers considered Australia to be a no-man’s land. The native settlers of Australia were nomads, and they did not hold the land permanently. The whole of the country was declared as Crown land and English colonial regulations were introduced. Later on, the local authorities assigned land plots to the new settlers, but mostly without any sufficient graphical representation of land plots. This caused future difficulties and disputes. In 1858, Sir Robert Torrens realised the importance of clearly defined land plots and interests registered on them [33]. This resulted in the establishment of a new system of registration, named the Torrens system. This system was initially established for South Australia but was soon extended over the whole of the country, as well as to certain other parts of the world such as New Zealand. The central role of this land administration system type is the precise cadastral survey of each land plot. Each land plot is surveyed separately and represented on a separate cadastral plan. This document is an integral part of registration of rights within the Torrens system. This type of land administration system is suitable for sparsely populated countries, and one of the main benefits is that it is initially more financially viable to establish.
New Zealand, as previously mentioned, uses this type of land administration system. Today, all the land data is managed by Land Information New Zealand (LINZ). LINZ is responsible for providing confidence in the property rights system through management of surveys and ensuring that few transactions are required [32,34].
The land extracts, which can be obtained from the LINZ, are Cadastral Survey Plan (Figure 8) and Record of Title (Figure 9).
Figure 8. Cadastral Survey Plan. Source: [34].
Figure 9. Record of Title. Source: [34].
New Zealand has a complete cadastral map coverage, which is fully available online. It is comprised of different layers of information such as boundaries, title references, nodes, and identifiers, etc.
Figure 8 graphically represents the cadastral parcel of interest and identifiers of neighbouring parcels. The graphical representation also includes some numerical information, such as dimensions of borders and area of the cadastral parcel. Other information included in this excerpt is the land district in which the parcel is located, and the name of the surveyor as well as the company in which he/she works. Parcel ID is also included, as is the date when the survey plan was deposited in the register.
Record of Title, shown in Figure 9, represents the register’s excerpt and contains information record type, record of title reference, land district, and date when the title was issued. It also contains reference to the prior title—the historical one. The second section of this excerpt contains details of the land in the title and the registered owners. However, in this exemplar excerpt there is no other information about owners besides their name and surname. The last section is reserved for interests and contains information regarding current registered interests and document references. As this is an example of Record of Title, the previously mentioned attributes contained in the excerpt are marked in red by the issuer of the exemplar copy of the excerpt.

3.4. American Land Administration System Type

The deed-based register of land interests is common in parts of the USA and South American countries which have been colonised by the Spanish or Portuguese. In this type of land administration system, the description of a transaction, represented by the deed, is stored in the register. However, this deed is only the proof of an occurrence of the transaction between different parties. The registration itself is not proof of a right, but only security against other unregistered deeds, and therefore the user has to check his/her own validity. The register of deeds does not contain cadastral maps in which land plots regarding the deed are shown. Land plots are only described textually or referenced by another systems identifier for land plot. Green County, OH, USA uses land administration system types such as this. However, the system as a whole is managed by two different offices, operating within local authorities. Those offices are the Auditor’s office and the Recorder’s office. The Auditor’s office is responsible for providing efficient and courteous service to the public while ensuring support to financial systems. Within the Auditor’s office, the Property Sketch and Property Card (Figure 10) can be obtained separately, although the Property Card contains Property Sketch.
Figure 10. Property Card. Source: [35].
The data contained in these two excerpts is similar to the type in other land administration systems, but with financial purpose. The land plot identifier used in Property Sketch and Property Card is used as a link to Register of Deeds to obtain Property Deed. The Register of Deeds itself is managed by another office within the local authority, namely the Recorder’s office. The Recorder’s office is responsible for maintaining accurate land records that are current, eligible, and accessible. One of the most important duties of this office is to index each document, granting the user ability to establish a “chain of title”, i.e., the history of ownership [35].
The Property Card, shown in Figure 10, contains few sections of information. The first section is related to owners and includes their personal information, such as name and surname, mailing name and address and tax district. It is important to mention that there are no notations of personal identification numbers. The second section contains land data and type of property, accompanied by a photo of the property. Other sections refer to dwelling, sales, values, and taxes data. They also contain certain other information, such are property factors, yard items etc. Moreover, the Property Sketch is included (bottom left), which is comprised of dimensions of the different land use types located on the property. The Parcel ID contained in this excerpt can be used for searching the deed excerpt which is contained in the register of deeds.

4. Analysis and Results

The very first step in conducting analysis regarding similarities and differences between land excerpts from different land administration system types was to obtain exemplar excerpts or non-official copies of them. The examples and copies are presented in previous sub-sections.
Generally, the excerpts are divided into graphical (technical) and register excerpts. The graphical excerpts contain a graphical representation of parcels accompanied by additional attributes relating to the parcel of interest. Register excerpts contain textual information regarding parcels, owners and rights, restrictions, and responsibilities or shortly the interests.
Following the general organisation of the information contained in these excerpts, the authors have decided to examine and sort the excerpt attributes into four groups, namely the attributes of graphical representation of parcels, the register’s parcel information, the owner’s information, and interests information. The next step was to identify attributes in the excerpts which correspond to each group and to mark them “+” or “−” to identify which country-specific excerpt possesses the identified attribute.

4.1. Graphical Representation of Parcels

The excerpts containing graphical representation of parcels, for countries which are affected by this research, are the Cadastral Map Copy (Croatia), Title Plan (England), the Cadastral Survey Plan (New Zealand) and the Property Sketch (Green County, OH, USA). The examples of these excerpts are available online, but in the case of Croatia it was possible to obtain non-official copies without registration.
Table 1 represents the tabular information regarding graphical representation of parcels. The identified attributes from both graphical representation and textual information contained in the excerpts were Parcel ID, Neighbouring parcels ID, CRS (Coordinate Reference System), Scale, District/Municipality and Area.
Table 1. Attribute analysis of graphical representation of parcels.
As was expected, all of the graphical excerpts had the Parcel ID shown in them. However, neighbouring parcels’ IDs were only shown in the excerpts from Croatia and New Zealand. The Title Plan contains the boundaries of neighbouring parcels, but they do not have IDs on them. Property Sketch only represents the shape of the parcel of interest. As the data represented in these excerpts contains spatial representation of parcels, it might be expected to have the notation of CRS in which the parcel or parcels are measured and represented, but as is clear from Table 1, only the Title Plan has the notation of CRS. The scale according to which the cadastral map was developed is noted in the Cadastral Map Copy in Croatia and in Title Plan in England. Such information might be of great importance, as the era of survey may be determined from it [36]. The following attribute identified in the graphical representation excerpts of parcels is the notation of District or Municipality in which the parcel is situated. Such notation is not available only in Property Sketch in Green County. Finally, the information regarding the calculated area from the cadastral map is noted in the Cadastral Survey Plan and Property Sketch, but is missing from the Cadastral Map Copy and Title Plan. This information might be of great importance, as it is not guaranteed that the area calculated from the coordinates corresponds to the area registered in the Register part of the cadastral system.

4.2. Analysis of Register’s Parcel Information

The following part of the analysis concerns the Register part of the land administration system and, as previously mentioned, it is divided into three groups, which relate to parcels, owners, and interests. The register excerpts obtained for this research were Land Registry Extract (Croatia), Title Deed (England), Record of Title (New Zealand) and Property Card (Green County, OH, USA).
Attributes identified in the Register part of the cadastral system which concern the parcels are Parcel ID, Land Use, Area, Value, and Address. Table 2 represents the identified similarities and differences between analysed excerpts regarding the information concerning parcels.
Table 2. Attribute analysis of Register’s information on parcels.
Parcel ID is noted in all register excerpts examined in this research, and it can be concluded that the Parcel ID is used as a unique identifier in order to obtain said excerpts. The notation of land use of the parcel of interest is noted in the cases of Croatia and Green County, and usually all land use types which take place on the parcel are noted, in terms of whether they were a building or some other land use type, such as a vineyard. There are no land use notations in the cases of England and New Zealand. The next identified attribute was the area of the parcel. It was not noted only in the Title Deed. The area is represented as a numerical value and in units such as square metres or acres. However, the area specified in Record of Title was noted as an estimate. The value of the parcel is noted in Title Deed and Property Card, although the value data in Property Card is more detailed, as it contains values per land use, including the tax values of the parcel. The value noted in Title Deed is the paid price or stated value. Finally, the address of the parcel is noted in all register excerpts, apart from the Record of Title. The address might be of great importance to collect, as it can be used as a search criterion for obtaining the excerpts and locating the parcel.

4.3. Analysis of Owner Information

The owner information stored in the register excerpts is of great importance, as the official copies of these excerpts represent the court-admissible documents in order to prove rights, restrictions or responsibilities held on the parcel. Table 3 represents the identified attributes related to owners, namely Name (includes name and surname), Address, PIN (Personal Identification Number) and Share of the ownership on the parcel.
Table 3. Attribute analysis of Register’s owner information.
The Name of the owner/owners is noted in all register excerpts, both name and surname. However, the more in-depth information regarding owners differentiates among excerpts from different land administration systems. The Record of Title does not contain any information apart from the name of the owners. The address of the owners, which might be different from the address of the parcel, is very important, as some cadastral processes might require signed confirmation from the owners of neighbouring parcels, and in order to contact them, the owner’s address is required. The PIN, as the unique identifier of the person, is only noted in the Land Registry Extract, and if other owner data is missing it might be used to identify real owners or stakeholders of the parcel. Finally, the share in the ownership is also noted only in the Land Book Extract and Title Deed (for joint ownership cases). Share of the ownership might also be of great importance, as interested parties might want to buy only parts of the parcels from different owners, or in the case of taxation, the paid tax value might be distributed among owners according to their share.

4.4. Analysis of Register’s Interest Information

Rights, restrictions, and responsibilities or, simply put, the interests, are also one of the main kinds of information provided by the Register’s excerpts. They offer information regarding mortgages, leases, restrictions, whether the owners are able to sell the parcel, and other deals concerning the parcel, such as the right of passage for other neighbouring parcels. The attributes identified in this research regarding interests are shown in Table 4, and those are Interest Type, Legal Reference, Mortgage/Charge Amount and Date when it was registered for the parcel.
Table 4. Attribute analysis of Register’s Interests information.
The very first kind of information which users need when checking the Interests section in the land administration excerpt is the interest type. As is shown in Table 4, the interest type is noted in all land administration systems except the American system, and there is no information at all regarding the interests, as there is not even a section predicted for that type of information. Generally speaking, interests affecting certain parcels are established by another document, such as a loan agreement, and therefore the Legal Reference attribute should also be noted in the excerpt in case some interested party wants to find more information about it. The following attribute identified is the Mortgage/Charge Amount, and it is noted in Title Deed and Land Registry Extract, but not in the Record of Title. The date when the certain interest was established for the parcel is noted in all three previously mentioned excerpts.

4.5. Proposal of Unified Land Administration Excerpt

The conducted analysis of four different land administration data dissemination practices regarding the excerpts concerning parcels indicates possible future improvements in terms of unifying data sets provided by the excerpts into one single excerpt with additional parcel-relevant data which might be of interest to the users of the excerpts. Table 5, shown below, is a proposed form of what the future parcel excerpt might look like. The authors have chosen to name it, colloquially, the Property Deed.
Table 5. Example of Property Deed.
The first section of the proposed Property Deed should contain Authority Information which concerns the information about the Country and Jurisdiction in which the parcel of interest is located, along with attributes such are Name and ID. The following authority information is related to the institution and the register in charge of data provision and maintenance, along with attributes such as name of the institution and register and their address in case users might need to contact them.
The second section refers to the Property Information, in which the authors propose the unification of graphical and textual data concerning the parcel or parcels. The graphical representation should at least contain the graphic of the parcel with its respective ID and numerical data, such as the dimensions, scale of the representation, and the CRS in which the parcel is determined. In some cases, the graphical representation might also be enriched with neighbouring parcels, so the users might gain insight into the surrounding of the parcel of interest. Textual data which follows the graphical data should contain the address of the property, total area in units that are in official use in the country, land use types and their respective areas. Other property-relevant data might also be included depending on the data collected by the register.
The third section should refer to the Owner/s Information, simply containing their share in the ownership, full name, address (in some cases referred to as mailing address) and the unique identifier, such as the PIN. Other data relevant to this section might be the Ownership Legal Reference, which may be used as a guarantee that the person or persons noted in this section are true owners of the parcel. The attributes which might be relevant to the document are the ID, name of the document, date when it was created, and type of document (i.e., whether it is a purchase contract, court ruling, or some other document used to establish the right of ownership). This may greatly increase the users’ trust in the land administration system.
The fourth section might be reserved for Other Interests Information concerning the parcel, such as responsibilities and restrictions, with their respective attributes, such as ID, name, date, type of document and other relevant data.
Finally, the fifth section might refer to Technical Information relevant to the parcel. This will most likely include data from other registers, such as, for example, the dwelling data, valuation of the parcel, tax value and tax zone in which the property is located, spatial planning zones and their parameters and restrictions which affect the property, as well as the utilities, such as the electricity, sewerage, internet, telephony, and other information which might be relevant to the property of interest.
It must be noted that this is only the proposition of the unified and improved Property Deed, and it represents the authors’ idea of the future property excerpt. These views do not represent the ideas of other academic and professional experts.

5. Discussion

The present research was focused on examining differences and similarities between different land administration system data dissemination practices. The data examined in this research was the cadastral system data provided by the land excerpts. Although the examined land administration systems differ in their principles and provided excerpts, they have the same goal, namely informing the concerned parties about parcels of land.
However, it could be stated that the provision of excerpts is outdated in the cases of Croatia, England, and New Zealand. The digitalisation of land data records was conducted to fit the paper-based system. The proof of that statement is the fact that the land information was not provided in a single document in a digital format, but rather in multiple documents which, when combined together, contain redundant information. Using the unique identifiers of parcels, i.e., the Parcel ID, in combination with any other unique identifier such as the Jurisdiction, it could be possible to develop a single document containing at least graphical, parcel, owners, and interests information. This document might be expanded with other property-relevant information, as is described by the example in Table 5.
A possible obstacle in transferring this unification into one document is the case when in one jurisdiction, the land data, is in the domain of multiple institutions, and therefore the development of a model capable of interoperability and data sharing is a prerequisite. Furthermore, this process may be viewed from two aspects, technical and institutional. From the technical aspect, the retrieval of data from multiple institutions and jurisdictions could be easily implemented through SOA (Service Oriented Architecture) and REST (Representational State Transfer) services. However, the institutional framework through institutional agreements and interoperability might be considered as a greater challenge than the technical implementation.
As is shown in Section 4 and in its sub-sections, the attributes concerning properties also differ among the examined documents. This raises the following question: what data is relevant to users acquiring the land administration excerpts? To meet those requirements, the use cases of processes requiring the excerpts must be developed. The similarities, however, pose a great advantage in developing standardised excerpts across the different land administration system types.
Although the case of Green County, OH, USA is from a completely opposite LAS type, it provides the most unique land excerpt, as it is the richest in information contained within the excerpt, especially as it includes the photograph of the property and graphical representation, such as the property sketch.
This analysis might be considered as a first step in improving the land excerpts, because if more countries were included, more differences and similarities could be addressed, and therefore it could be possible to develop a single standardised excerpt containing information relevant to the users.

6. Conclusions and Future Work Recommendations

This paper examined the differences and similarities in data dissemination practices of four different land administration system types with case studies for four countries, each using one LAS type. The analysed data sets were the land excerpts provided by the land administration authorities via their web services. The examined land excerpts are considered to be standardised, as their information is, in most cases, regulated by law. However, the analysed differences and similarities between them raise the need for further standardisation and improvements.
Furthermore, the authors determined that the methodology of providing land excerpts in the digital environment is outdated, as most of the information relating to certain parcels is available in multiple documents, with the exception of the excerpt from Green County, OH, USA.
The comparison of the obtained land excerpts raised the need for future research in the domain of standardisation and unification of land information regarding certain property. Future research could include the development of detailed use case scenarios, activity or service interaction models and conceptual models in which the land excerpts are required. The development of those models could be assisted with the models developed in the LADM in its current form and with regard to future improvements. The very first step of this process might be the identification of attributes provided in land excerpts with the attributes provided in the LADM
Finally, with this approach, it might even be possible to detect which attributes are missing in the LAS and to potentially determine the new features/attributes which may be added to the LADM.

Author Contributions

Conceptualization, J.K. and S.M.-I.; methodology J.K.; software, J.K. and D.P.; validation, S.M.-I. and H.T.; formal analysis, J.K.; investigation, J.K., D.P. and H.T.; resources, J.K. and S.M.-I.; data curation, J.K.; writing—original draft preparation, J.K.; writing—review and editing, D.P., H.T. and S.M.-I.; visualization, J.K. and D.P.; supervision, J.K. All authors have read and agreed to the published version of the manuscript.

Funding

This research received no external funding.

Institutional Review Board Statement

Not applicable.

Data Availability Statement

Publicly available datasets were analyzed in this study. This data can be found here: http://www.uredjenazemlja.hr/default.aspx?id=22 (accessed on 15 May 2021), https://www.linz.govt.nz/ (accessed on 20 May 2021), https://www.gov.uk/government/organisations/land-registry (accessed on 25 May 2021) and https://www.greenecountyohio.gov/ (accessed on 5 June 2021).

Conflicts of Interest

The authors declare that they have no conflict of interest related to this paper.

References

  1. Roić, M. Upravljanje Zemljišnim Informacijama, 1st ed.; University of Zagreb, Faculty of Geodesy: Zagreb, Croatia, 2012. [Google Scholar]
  2. Rajabifard, A.; Williamson, I.; Steudler, D.; Binns, A.; King, M. Assessing the worldwide comparison of cadastral systems. Land Use Policy 2007, 24, 275–288. [Google Scholar] [CrossRef]
  3. Krigsholm, P.; Riekkinen, K.; Ståhle, P. The Changing Uses of Cadastral Information: A User-Driven Case Study. Land 2018, 7, 83. [Google Scholar] [CrossRef]
  4. Kalantari, M.; Rajabifard, A.; Wallace, J.; Williamson, I. Spatially referenced legal property objects. Land Use Policy 2008, 25, 173–181. [Google Scholar] [CrossRef]
  5. Križanović, J.; Roić, M. Formalisation of cadastral data dissemination processes-Initial studies. In Proceedings of the FIG Working Week 2020-Smart Surveyros for Land and Water Management, Amsterdam, The Netherlands, 10–14 May 2020. [Google Scholar]
  6. Lemmen, C.; van Oosterom, P.; Kalantari, M.; Unger, E.-M.; Teo, H.C.; De Zeeuw, K. Further standardisation in Land Administration. In Proceedings of the Annual Bank Conference on Land and Poverty World Bank; The World Bank: Washington, DC, USA, 2017. [Google Scholar]
  7. Van Oosterom, P.; Kara, A.; Kalogianni, E.; Shnaidman, A.; Indrajit, A.; Alattas, A.; Lemmen, C. Joint ISO/TC211 and OGC Revision of the LADM: Valuation Information, Spatial Planning Information, SDG Land Indicators, Refined Survey Model, Links to BIM, Support of LA Processes, Technical Encodings, and Much More on Their Way! In Proceedings of the FIG Working Week 2019-Geospatial Information for a Smarter Life and Environmental Resilience, Hanoi, Vietnam, 22–26 April 2019. [Google Scholar]
  8. Lemmen, C.; van Oosterom, P.; Kara, A.; Kalogianni, E.; Schnaidmann, A.; Indrajit, A.; Alattas, A. The scope of LADM revision is shaping up. In Proceedings of the 8th International FIG Workshop on the Land Administration Domain Model, Kuala Lumpur, Malaysia, 1–3 October 2019. [Google Scholar]
  9. ISO. Land Administration Domain Model (LADM)-International Standard ISO 19152; ISO: Geneva, Switzerland, 2012. [Google Scholar]
  10. Vranić, S. Modelling Transactional Workflow Management System over Spatial Component of Cadastral Parcels; University of Zagreb, Faculty of Geodesy: Zagreb, Croatia, 2018. [Google Scholar]
  11. Zevenbergen, J.; Frank, A.U.; Stubkjær, E. Real Estate Transactions: Procedures, Transaction Costs and Models; IOS Press BV: Amsterdam, The Netherlands, 2018. [Google Scholar]
  12. Arvanitis, A.; Hamilou, E. Modelling cadastral transactions in Greece using UML. In Proceedings of the FIG Working 2004, Athens, Greece, 22–27 May 2004. [Google Scholar]
  13. Stubkjaer, E. Modelling Real Property Transactions. In Proceedings of the FIG XXII International Congress, Washington, DC, USA, 19–26 April 2002. [Google Scholar]
  14. Navratil, G.; Frank, A.U. Processes in a cadastre. Comput. Environ. Urban Syst. 2004, 28, 471–486. [Google Scholar] [CrossRef]
  15. Góźdź, K.J.; van Oosterom, P.J.M. Developing the information infrastructure based on LADM–the case of Poland. Surv. Rev. 2016, 48, 168–180. [Google Scholar] [CrossRef]
  16. Kara, A.; van Oosterom, P.; Kathmann, R.; Lemmen, C. Requirements and Opportunities for Web Based 3D Visualization and Dissemination of Property Valuation Information. In Proceedings of the 7th International FIG 3D Cadastre Workshop, New York, NY, USA, 11–13 October 2021; p. 16. [Google Scholar]
  17. Lemmen, C.; Vos, J.; Beentjes, B. Ongoing Development of Land Administration Standards. Eur. Prop. Law J. 2017, 6, 478–502. [Google Scholar] [CrossRef]
  18. Crompvoets, J.; Wouters, S.; Chantillon, M.; Kopczewski, D.; Cory, M.; Agius, C.; Grimmelikhujisen, S. Authoritative Data in a European Context; EuroSDR: Leuven, Belgium, 2019. [Google Scholar]
  19. FGDC Subcommittee for Cadastral Data. Authority and Authoritative Sources: Clarification of Terms and Concepts for Cadastral Data. 2008. Available online: http://nationalcad.org/download/Authority-and-Authoritative-Sources-Final.pdf (accessed on 1 November 2021).
  20. Williamson, I.P.; Rajabifard, A.; Kalantari, M.; Wallace, J. AAA Land Information: Accurate, Assured and Authoritative. In Proceedings of the 8th FIG Regional Conference 2012. Surveying towards Sustainable Development, Montevideo, Uruguay, 26–29 November 2012. [Google Scholar]
  21. Elsevier Scopus. Available online: https://www.scopus.com/search/form.uri?display=basic#basic (accessed on 20 May 2021).
  22. Clarivate Web of Science. Available online: https://www.webofscience.com/wos/woscc/basic-search (accessed on 20 May 2021).
  23. Google Scholar. Available online: https://scholar.google.com/ (accessed on 19 May 2021).
  24. Institute, R.B. Croatian Scientific Bibliography (CROSBI). Available online: https://www.bib.irb.hr/ (accessed on 19 May 2021).
  25. International Federation of Surveyors FIG Web Page. Available online: https://www.fig.net/ (accessed on 20 May 2021).
  26. Roić, M. Land Administration Data to Support Development and Research. In Proceedings of the FIG Working Week 2019 Geospatial Information for a Smarter Life and Environmental Resilience, Hanoi, Vietnam, 22–26 April 2019. [Google Scholar]
  27. Enemark, S. Land administration infrastructures for sustainable development. Prop. Manag. 2001, 19, 366–383. [Google Scholar] [CrossRef][Green Version]
  28. Bennett, R.M.; Pickering, M.; Sargent, J. Transformations, transitions, or tall tales? A global review of the uptake and impact of NoSQL, blockchain, and big data analytics on the land administration sector. Land Use Policy 2019, 83, 435–448. [Google Scholar] [CrossRef]
  29. Joint Information System—JIS. Available online: http://www.uredjenazemlja.hr/default.aspx?id=22 (accessed on 15 May 2021).
  30. Harvey, E.J. Land Law and Registration of Title; a Comparison of the Old and New Methods of Transferring Land; Longmans: London, UK, 1910. [Google Scholar]
  31. UK Government HM Land Registry. Available online: https://www.gov.uk/government/organisations/land-registry (accessed on 25 May 2021).
  32. CSDILA Cadastral Template 2.0. Available online: http://cadastraltemplate.org/ (accessed on 20 May 2021).
  33. Torrens, R. An Essay on the Transfer of Land by Registration; Cassell, Petter, Galpin & Co: London, UK, 1882. [Google Scholar]
  34. LINZ Land Information New Zealand. Available online: https://www.linz.govt.nz/ (accessed on 20 May 2021).
  35. Green County Ohio Government. Green County Ohio Web. Available online: https://www.greenecountyohio.gov/ (accessed on 5 June 2021).
  36. Roić, M.; Križanović, J.; Pivac, D. An Approach to Resolve Inconsistencies of Data in the Cadastre. Land 2021, 10, 70. [Google Scholar] [CrossRef]
Publisher’s Note: MDPI stays neutral with regard to jurisdictional claims in published maps and institutional affiliations.

Article Metrics

Citations

Article Access Statistics

Multiple requests from the same IP address are counted as one view.