Abstract
The Tehuacán-Cuicatlán Valley, Mexico, is the semiarid region with the richest biodiversity of North America and was recently recognized as a UNESCO’s World Heritage site. Original agricultural practices remain to this day in agroforestry systems (AFS), which are expressions of high biocultural diversity. However, local people and researchers perceive a progressive decline both in natural ecosystems and AFS. To assess changes in location and extent of agricultural land use, we carried out a visual interpretation of very-high resolution imagery and field work, through which we identified AFS and conventional agricultural systems (CAS) from 1995 to 2003 and 2012. We analyzed five communities, representative of three main ecological and agricultural zones of the region. We assessed agricultural land use changes in relation to conspicuous landscape features (relief, rivers, roads, and human settlements). We found that natural ecosystems cover more than 85% of the territory in each community, and AFS represent 51% of all agricultural land. Establishment and permanence of agricultural lands were strongly influenced by gentle slopes and the existence of roads. Contrary to what we expected, we recorded agricultural areas being abandoned, thus favoring the regeneration of natural ecosystems, as well as a 9% increase of AFS over CAS. Agriculture is concentrated near human settlements. Most of the studied territories are meant to preserve natural ecosystems, and traditional AFS practices are being recovered for biocultural conservation.
1. Introduction
Agriculture has been one of the main causes of changes in land use and land cover throughout the world’s history. However, it became a main environmental problem since the 1950s, when intensive agriculture requiring large amounts of agrochemicals and fuel for machinery dramatically increased [1,2]. Between 2000 and 2010, an average of nearly 13 million ha of forests were lost per year across the world, to be transformed into land for intensive production of livestock and crops [2,3,4].
Since the 1990s, agroecologists have recognized the ecological and social importance of agroforestry systems (AFS) as a potential alternative for sustainable production of food and other raw materials, and for conservation of biodiversity and ecosystems processes [3,5,6]. These AFS benefit rural household economies through complementary practices associated with the multiple use of resources and environmental services [6,7,8,9,10]. They are important reservoirs of biocultural diversity, where traditional ecological knowledge is constructed, management practices have been tested, and domestication of plants and animals have been conducted [4,11,12,13].
It has been estimated that nearly one-half of the agricultural fields of the world maintain at least 10% of arboreal cover [1,14], thereby integrating trees, crops, and livestock for direct consumption by households. In agroforestry, a broad spectrum of agricultural systems may combine several management practices at different degrees of intensification [2,14,15]. Agroecology recognizes the advantages of AFS both in terms of production and environmental benefits, as well as the possibility of increasing the area of AFS with features of sustainable management; particularly the inclusion of perennial plants with commercial value (timber or non-timber products) to maximize production and use of multiple resources and ecosystem services [1,2,16].
Owing to economic pressures to enhance productivity, traditional AFS are considered as peripheral and low-production systems compared with modern intensive agricultural systems [1]. Such views have questioned the capacity of AFS to satisfy demands for food and raw materials in the future, and their permanence is at risk due to undue pressure. However, it is a fact that traditional agriculture sustains a substantial proportion of the world’s production of food and raw materials for industries [17].
Traditional AFS are integrated systems that operate: (i) maintaining components of forest biodiversity, mainly plants, animals, and soils biota; (ii) managing agrobiodiversity, including wild plants and animals, and some with incipient or clear signs of domestication; (iii) managing abiotic components of agroecosystems, such as water, soil, lithological substrate, incident solar radiation, albedo, and wind incidence, associated to agricultural, and forest components management; and (iv) including participation of social groups who drive the interactions of the system’s components [18].
In Mexico, traditional AFS originated in the earliest phases of agricultural practices [19,20,21,22]. However, because of technological and cultural changes that started in the Spanish colonial period and continued during the modernization of agriculture during the 20th century, AFS have been progressively decreasing. These processes are due mainly to global policies endorsing the increase of conventional and intensive agricultural systems, generally monocrop fields with high levels of agrochemical inputs and machinery powered by fossil fuels [23].
In this study, we consider traditional AFS as rural landscapes of high cultural relevance, where multiscale strategies of management are practiced in the plots, watersheds, community territories, and regions. Rural landscapes are environments where natural ecosystem management occurs, in which these ecosystems are consciously or unconsciously modified in their structure, functionality, and dynamics to be adapted for the people’s benefit. [24]. Thus, main decision makers regarding ecosystem management and conservation are people interacting with the environment: the land owners or those working the land [25]. In the case of rural Mexico, the decision makers are mostly traditional campesinos or peasants whose decisions depend on their culture, customs, and local knowledge. This traditional ecological knowledge is in turn influenced by natural elements such as topography, climate, hydrological systems, soil, and lithological substrate [26]. Those elements interact with human constructions, such as roads and human settlements, which together shape the quality and fragility of the landscape [27,28]. However, the continuity of traditional agricultural practices is affected by the adoption of modern agricultural techniques, as well as government financial programs and subsidies [23].
In Mexico, traditional AFS are small-scale systems: plots covering from one to three hectares, where products are mainly for direct consumption by local households. In general, machinery is seldom or never used in these systems. AFS are the predominant agricultural systems among traditional campesinos, particularly in commonly owned land (ejidos and indigenous communities) [29].
One of the richest biocultural regions in North America with a high variety of traditional AFS is the Tehuacán-Cuicatlán Valley in central Mexico [30,31]. The traditional AFS of this region are more than 9000 years old and might be among the oldest agroforestry systems of Mesoamerica and the entire New World [32,33]. A number of studies have reported these AFS as dynamic settings of plant domestication, with high capacity for natural vegetation regeneration; maintaining good levels of food production and serving as important reservoirs of biodiversity. Additionally, traditional ecological knowledge of the multicrop maize system called “milpa” [21,29,31,32,33,34,35,36,37,38,39] and management of home gardens [40,41] has been preserved along hundreds of generations. Most of those studies have documented a current loss and fragmentation of AFS at a local level, mainly due to an upsurge of household units, and the intensification of agricultural practices. However, there are no evaluations of this process at a regional level.
Globally, a recurrent concern in most of the existing studies is the magnitude of the pressure exerted on AFS by the intensification of agricultural systems [2]. This concern is prompted by the loss of natural ecosystems, biodiversity, and ecosystem services (such as pollination, water infiltration, and seed dispersal), as well as by the contamination of watersheds by agrochemical products used in intensive agricultural systems [10]. Therefore, analyzing the state and trends of AFS is a priority research issue throughout the world.
This study analyzes agricultural land changes in five communities representative of the main ecological zones and the traditional AFS of the Tehuacán-Cuicatlán Valley [37], in order to assess the location and magnitude of land use changes occurring at a regional level. The objectives of our study were to: (i) identify the spatial distribution of the agricultural production systems of the Tehuacán-Cuicatlán Valley; (ii) evaluate the proportion of AFS and agroforestry practices compared to other forms of agriculture in the region; (iii) identify changes in land use, focusing in agroforestry systems during the period 1993–2003–2012; and (iv) analyze the landscape factors influencing distribution and changes in agricultural land uses and practices.
2. Materials and Methods
2.1. Study Area
The Tehuacán-Cuicatlán Valley is located in the southeast of the state of Puebla and northwest of the state of Oaxaca, in central Mexico. It has a surface of approximately 10,000 km2 and high environmental heterogeneity [42,43] (Figure 1). Most of the valley is semiarid [38], with annual precipitation averaging 300 to 500 mm [44]. Biodiversity is high, with more than 3000 vascular plant species, 365 of them endemic to the region [32,42,43], distributed in 37 types of plant associations [38]. The Tehuacán-Cuicatlán Valley is one of the sites known to have the earliest evidence of agricultural practices in Mesoamerica [19]. All these facts make the region one of the richest and oldest biocultural areas of North America and the New World [45].
Figure 1.
Communities analyzed within the Tehuacán-Cuicatlán Biosphere Reserve, México. Sources: SPOT image 2012; Agrarian units, from the National Agrarian Registry (RAN) [46]; biosphere reserve boundaries, from National Commission of Natural Protected Areas´ (CONANP) official web site [47].
This study was conducted in five agrarian units of communal land, hereafter called communities: Ejido San José Axusco (Axusco) and Indigenous Community Santiago Quiotepec (Quiotepec) at the lowlands; Ejido San Luis Atolotilán (Atolotitlán) in the intermediate elevation land area; and indigenous communities of San Lorenzo Pápalo (Pápalo) and Santa María Ixcatlán (Ixcatlán) in the highlands (Figure 1). The main productive activity in all communities is agriculture. Although most inhabitants are indigenous people, those of Quiotepec and Atolotitlán no longer speak their native language (Table 1).
Table 1.
General socio-ecological aspects of the studied communities in the Tehuacán-Cuicatlán Valley. Sources: land tenure [42], vegetation and elevation [44], farming practices and agroforestry systems [35,37].
2.2. Materials
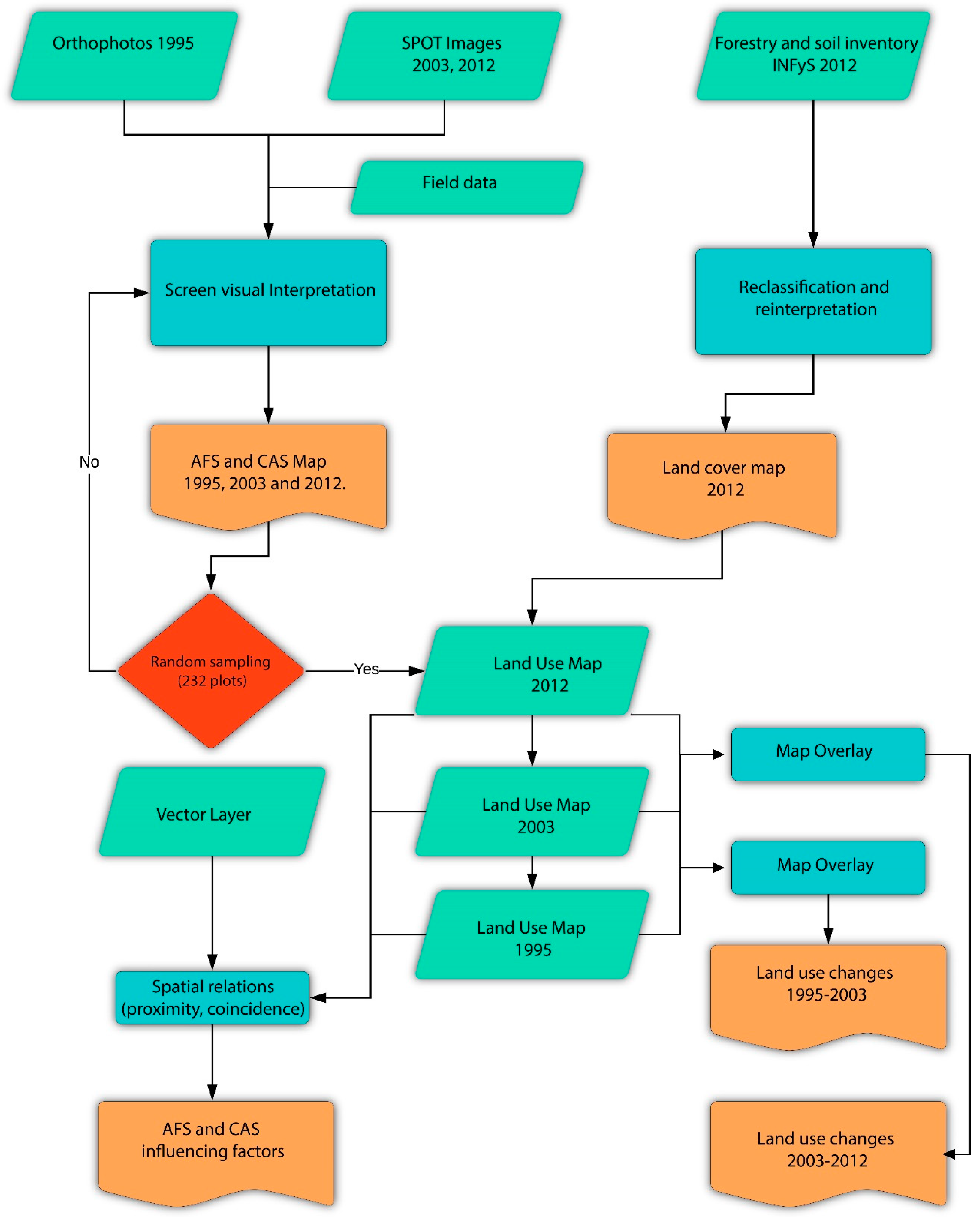
The community boundaries were obtained from the National Agrarian Registry [46]. We used SPOT (Satellite Pour l’Observation de la Terre) multispectral images from 1995 (10 m resolution), and multispectral and pansharpened images (2.5 m res.) from 2003 and 2012 (ERMEX-Marine Ministry of Mexico), and orthophotos scale 1:20,000 (2 m res.) for 1995 from the National Institute for Geography (INEGI). Digital layers for topography, rivers, roads, and human settlements were obtained from INEGI´s vector sets scale 1:50,000 [48]. In addition, we used the land cover maps from the Forest Resources Cartography of the States of Oaxaca and Puebla, scale 1:50,000, from the National Forest and Soil Inventory (INFyS as per its Spanish acronym) [49], as well as the Land Use and Vegetation map Series V of INEGI [48]. All maps were generated, processed, analyzed, and presented using QGIS (QGIS Development Team. Open Source Geospatial Foundation. Beaverton, OR, USA). Figure 2 shows the processes applied to these materials and the corresponding obtained results.
Figure 2.
Methodological flowchart depicting materials and processes to analyze the agricultural land use change at the Tehuacán-Cuicatlán Biosphere Reserve, 1995–2003–2012.
2.3. Distribution of Agricultural Land Use
Through screen visual interpretation of the multidate images (Figure 2), we identified seven classes of agricultural land use. A subgroup of agricultural practices is composed by those recognized as (1) agroforestry systems, all of which have more than 5% of tree coverage: (1.1) fringes of vegetation inside or surrounding the agricultural fields; (1.2) terraces with vegetation, which are parallel lines of arboreous and shrubby plants following the contour lines; (1.3) isolated trees scattered throughout an agricultural field, which is done intentionally for various purposes; and (1.4) vegetation patches, which form clusters of arboreous, shrubby and herbaceous plants within the agricultural plots. The second subgroup is integrated by practices identified as (2) conventional agriculture systems (CAS): (2.1) conventional agriculture, relatively continuous agricultural areas without arboreal vegetation; (2.2) areas with very low tree coverage, which are agricultural plots with less than 5% of tree coverage; and (2.3) agricultural terraces without trees or other natural vegetation (Figure 3). We also visually interpreted dry river beds; and human settlements.
Figure 3.
Agricultural land uses identified in the selected communities of the Tehuacán-Cuicatlán Biosphere Reserve: (1.1) fringes of vegetation inside or surrounding the agricultural fields; (1.2) terraces with vegetation; (1.3) isolated trees scattered throughout an agricultural field; (1.4) vegetation patches; (2.1) conventional agriculture without arboreal vegetation; (2.2) areas with very low tree coverage; (2.3) agricultural terraces without trees or other natural vegetation. Sources: orthophotos 1995 and own field pictures.
The agricultural land use classes mentioned above were digitalized at scale 1:20,000 from othopothos and satellite images to generate land use maps for 1995, 2003, and 2012. Other land cover categories (conserved natural ecosystems; and grassland and farmland at rest) were obtained from the National Forestry Commission (CONAFOR) [49], grouped and reinterpreted to downscale class boundaries to a 1:20,000 scale.
We generated maps for the whole territory of each community, considering a buffer zone of 2 km along community boundaries. We calculated the area occupied by every type of agricultural practice for each analyzed year, in order to estimate the rates of change over time. We carried out field verification of all seven classes throughout a weighted random sampling of 232 agricultural plots.
2.4. Changes between 1995 and 2012
The maps generated for every date were overlaid in two periods, 1995–2003 and 2003–2012, and their corresponding transition matrices were constructed. Changes were classified as: (A) AFS gain, from CAS to AFS; (B) AFS loss, from AFS to CAS; (C) farmland abandonment, from AFS, CAS, or grassland and farmlands at rest to natural ecosystems; (D) farmland expansion, from natural ecosystems to AFS or CAS, and grassland and farmlands at rest; (E) crop–pasture rotation, from grassland and farmland at rest to CAS or AFS; (F) agriculture at rest, from AFS and CAS to grassland and farmland at rest.
2.5. Landscape Factors Influencing Agroforestry Systems Distribution and Land Use Changes
We analyzed spatial relations of proximity and coincidence of four landscape factors that influence patterns of expansion, maintenance or decrease of AFS and CAS: (i) slope, considering its optimum for agriculture purposes from 0 to 15° [1]; (ii) perennial rivers, as main sources for AFS irrigation; (iii) roads, such as paved, gravel, and dirt roads and or trails that allow motorized vehicles circulation [50], access to agriculture plots and the use of machinery; (iv) human settlements, since agriculture is generally established close to towns and villages.
To determine the effect of slope, we generated a raster map with slope classes every 5°, which was converted into vector format and overlaid to the land use map 2012, in order to identify the areas of AFS and CAS per slope category. For linear features as perennial rivers and roads, we generated buffers of <250, 250–500, and >500, and then estimate the extent of ASF and CAS lying within each distance range. Same process was applied to estimate the influence of proximity to human settlements, but in this case distance buffers were established at 500, 1000, and >1000 m from a town or village.
Finally, descriptive statistics were generated to explain the magnitude of agricultural land use changes and the relation of main landscape factors with the AFS and CAS occurrence.
3. Results
3.1. Distribution of the Agricultural Land Use
Within each community, the percentage of their corresponding territory dedicated to any agricultural system was low in comparison with natural ecosystems extension. Of the five communities covering 61,510 ha in total, 1,955 of them are agricultural land, including 906 ha of AFS. On average, agricultural land use cover was present in only 5% of the analyzed territories, while conserved natural ecosystems cover on average 86% of those territories (Figure 4).
Figure 4.
Land use and agricultural land use change at five representative communities within the Tehuacán-Cuicatlán Biosphere Reserve. For graphic purposes only main four agricultural land use change processes are shown in maps.
The agricultural land use increased by 109 ha (5.5%) between 1995 and 2012. However, within this land use traditional AFS increased from 37% in 1995 to 46% in 2003 and 2012, meanwhile CAS decreased (Table 2). In agroforestry systems, the most widespread practice is vegetation fringes, and the least represented is vegetation patches. Nevertheless, this latter category increased slightly by 2012 as did two other categories: terraces with vegetation and isolated trees inside the plots (Table 2).
Table 2.
Agroforestry and conventional agriculture practices extent (in hectares) by community and observed year. Source: Own data.
In the two communities located on the lowlands, throughout the alluvial valley, the agricultural practices are in sharp contrast: in Axusco CAS is dominant; 11% of the territory is agricultural land, and 8% are grasslands and fallow agricultural fields, while 78% is formed by conserved tropical dry and thorn-scrub forests. In this community the number of small agricultural plots with AFS has progressively increased, this traditional system was absent by 1995 while 22 ha were recorded by 2012, nearly 5% of its whole agricultural area (Figure 4, Table 2). The low proportion of agricultural land with AFS may be due to its location in the main alluvial irrigated valley of the region, where commercial production of sugar cane predominates and intensive agriculture utilize machinery, irrigation, and high agrochemical inputs. In contrast, in Quiotepec AFS represent the major agricultural land use. These are developed in the central area of the ejido, and vegetation fringes are the most widespread agroforestry practices. Plantations of fruit trees and home gardens are predominant, and their products are for local and regional commercialization. Nearly 93% of the ejido land is covered by conserved tropical dry and also by thorn-scrub forests and no significant land use changes were identified during the studied period (Figure 4, Table 1 and Table 2).
In Atolotitlán, the agricultural zone is markedly fragmented into numerous small plots, but it is also the community where all four categories of AFS and their largest total extent were recorded, with a total of 700 ha. The dominant agroforestry practice is placing vegetation fringes, although these had decreased by 2012, accompanied by an increase on the isolated trees category. Agriculture was concentrated in the western part of the community territory, covering 7% of its area, while grasslands cover 11%, and conserved columnar cacti forests 82% (Figure 4, Table 2).
Within the communities located in the highlands, the agricultural distribution patterns and changes differ from those described above. In Pápalo, agriculture covers 7% of its territory, grasslands 11%, and conserved natural ecosystems composed of oak–pine forest 82%. In this community predominant agricultural practices are CAS, but they decreased from 97% in 1995 to 81% in 2012. In contrast, AFS increased from 3% to 19%, respectively, in fragments of contiguous oak–pine forests for the production of goods for direct domestic consumption. The most representative agroforestry practice is the placement of vegetation fringes and vegetation patches (Figure 4, Table 1 and Table 2). Meanwhile, in Ixcatlán, the largest studied community, with a territory of nearly 45000 ha inhabited by 500 people, all agricultural land use practices are carried out. Only small parts of their territory are used for crop production (only 1%) or cattle raising (grasslands cover nearly 4%), while most of the community territory, 95%, maintains conserved oak–pine forests. Nevertheless, current agriculture practices are mainly represented by CAS. Also, the community recorded an increase of nearly 100 ha of agricultural land use between 1995 and 2012, 70% of them being AFS, and 30% CAS (Figure 4, Table 2).
3.2. Land Use Changes 1995–2012
The analysis of agricultural land use changes between 1995 and 2003 and from 2003 to 2012 (Figure 5) show that in all the communities that were studied, most of their corresponding territories have conserved natural ecosystem cover; additionally, during period studied these natural ecosystems have remained unchanged by about 99%. Nevertheless, agricultural expansion over natural ecosystems was detected by less than 1% in almost two decades.
Figure 5.
Agricultural land use change 1995–2003 and 2003–2012. Boxes represent grouped land use categories, arrows denote land use change processes. Arrow thickness indicates the percentage of change per category, converted to other land use. The percentage of unchanged area per land use category is indicated within the box.
From 1995 to 2003 the main land use change (nearly 17%) was due to farmland abandonment (C), where CAS and AFS lands are in the process of being reconverted to natural ecosystems. The second most important change (9%) was the conversion of CAS into AFS (A). Also, agricultural land use rotation was identified: nearly 5% of AFS and 7% of CAS were converted into grassland and farmlands at rest areas (F), while nearly 7% and 2.5% of grassland and farmlands at rest were converted into CAS and AFS (E), respectively, which is associated to the rotation dynamics which involve periods of cultivation and resting of the land (Figure 5).
For the 2003–2012 period same land change patterns were found. The most important change was again agricultural land abandonment, from AFS (20% of its area) and CAS (15.5%) to natural ecosystems (C). In this period agricultural rotation was also dominant, represented by the conversion of AFS and CAS into grassland and farmlands at rest (F) and vice versa (E) (Figure 5).
3.3. Factors Influencing the Establishment of Conventional Agriculture System and Agroforestry Systems
The Agroforestry Systems (AFS) and Conventional Agriculture System (CAS) distribution patterns show that the incidence of agriculture in the Tehuacán-Cuicatlán Biosphere Reserve is significantly influenced by human settlements, roads and slopes. Nearly 80% of agricultural fields occur no more than 3 km away from human settlements (ASF at 2.8 km, and CAS at 3.2 km in average); and agriculture is not practiced at all at locations that are more than 5.3 km away from human settlements. Roads are also important, nearly 80% of agriculture (either ASF or CAS) is practiced in areas less than 600 m away from a road, and not a single agricultural plot was found more than 1.6 km away from a road. Terrain slope is also relevant for agriculture, nearly 75% of both AFS and CAS plots are on terrains with less than 15° of inclination. Nevertheless, data show that AFS are increasingly occupying higher slopes along the observed period (Figure 6).
Figure 6.
Main landscape factors related to agroforestry and conventional agriculture systems occurrence. AFS = Agroforestry Systems, CAS = Conventional Agriculture Systems.
4. Discussion
In the communities studied, agriculture is the main economic activity, but it is carried out only on about an average of 5% of their territories, while nearly 85% are covered by conserved natural ecosystems. These data indicate that all communities studied, and most likely the majority of the rural communities in the region, maintain most of their territories as forests, and local inhabitants obtain diverse forest products from them. This includes more than 2,000 plant species used for timber and non-timber products at a regional level, as documented by Casas et al. [21,45]. No significant increase in agricultural area was recorded for the studied period, probably because of in 1998 the region was decreed as a biosphere reserve and strict regulations started to be implemented to stop clearing the forests.
Based on our study, two main findings regarding trends for the incidence of agriculture in the region were identified: (i) in CAS dominated communities, intensive agriculture presents a slight conversion trend into AFS, both within the communities at the highlands and at the lowlands. (ii) In AFS dominated communities, agroforestry practices are being maintained and diversified. In Quiotepec and Atolotitlán, 99% of the agricultural land use that remained unchanged was occupied by AFS practices; and in both cases a diversification of AFS practices was observed. These tendencies are similar to patterns documented in other parts of the world. The area under agroforestry practices in Latin America is estimated to be between 200 and 350 million hectares [51]. In recent years it has been revalued as a productive system that, involving local knowledge and agroecological science, increases food security and allows for the conservation of nature. Therefore, government and non-governmental institutions, international cooperation agencies, and private companies are allocating funds and resources to regulate, develop, and expand these agroforestry systems [51,52]. This is also happening in developed countries; for instance, in the European Union explicit policies to promote agroforestry practices and their expansion have been applied [53].
This study at a regional level highlights the importance of multiscale analyses of environmental issues. We found AFS are permanent and on the rise within the communities studied, while locally based studies have reported the opposite. Local people from Atolotitlán [30], as well as from several other communities [35], had pointed out that both AFS and natural vegetation cover were decreasing. Thus, the fact that AFS represent on average 51% of the agricultural land use is an incentive to support the biocultural conservation efforts carried out in the region [30]. These efforts may preserve and promote these productive systems that represent a transition between traditional millenary systems and modern agricultural techniques [37], a model that has proved its effectiveness in favor of biodiversity and cultural conservation, as well as in climate change mitigation programs [1,52,53].
The general pattern of distribution of agriculture in the region is the concentration of agricultural plots around and close to human settlements and roads. These are factors previously considered by Loures [27] and Panagopoulos [28] as crucial elements for analysing landscape quality. Humanized landscapes are more predisposed to be transformed, and roads and towns may serve as factors to boost or diminish landscape quality and fragility [27]. Terrain slopes is determinant in the decision to establish agricultural fields, and it may differ among communities according to their topography. Terrain slope has been considered as a factor related to landscape fragility [54]. In the alluvial valleys of the lowlands, agricultural plots are in areas between 0 to 5° of inclination, while in the mountainous highlands agricultural plots may reach even 35°. No differences were identified in all these factors when deciding the establishment of intensified (CAS) or agroforestry (AFS) agricultural systems.
These communities are in a protected area, the Tehuacán-Cuicatlán Biosphere Reserve, where programs for conservation include actions that indirectly influence the maintenance of AFS. There are regulations against tree felling, and extraction of fuelwood and ornamental plants. However, there are no explicit programs to protect AFS; on the contrary, governmental programs subsidize agricultural producers according to the cultivated area, to the disadvantage of producers in plots where natural vegetation is left standing [32,33,34,35,36,37].
Based on information from this study we visualize that the landscape of the Tehuacán-Cuicatlán Valley is a mosaic of rural indigenous and Mestizo communities, with agricultural areas including agroforestry systems, fallow agricultural fields, and human settlements with diverse home gardens. This mosaic is immersed in large extensions of natural forests that have been managed for thousands of years and that harbor high levels of biodiversity [12]. Forests of the region are diverse and contrasting, including Pinus, Quercus, and Juniperus associations dominating in temperate highlands, columnar cacti forests dominated by Pachycereus weberi, Neobuxbaumia tetetzo, Cephalocereus columna-trajani, Myrtillocactus geometrizans, Escontria chiotilla composing the intermediate piedmont areas, some of them reaching 20 m height [42,43]. In the lowlands, alluvial valleys are dominated by great extentions of mezquital dominated by Prosopis laevigata and some patches of tropical deciduous forests dominated by Bursera spp. [42,43], where mechanized agriculture, importantly plantations of sugarcane, are dominant aspects of the landscape [36]. All these agroforestry, forestry, and human occupied areas are reservoirs of high biodiversity and a biocultural heritage of Mexico, and as such these systems deserve to be understood and protected [32,33,34,35,36,37,38].
5. Conclusions
AFS in the Tehuacán-Cuicatlán Valley have been maintained and even increased in area during 1995–2012, with the main change being the abandonment of CAS land. Agricultural land use is dynamic; although some agricultural land had been abandoned, new agricultural areas also emerged. Therefore, there has been no significant increase in the area of agricultural land, but its spatial distribution has changed in some places. Although some AFS have intensified to become CAS, overall, AFS have being increasing over CAS.
Management of communal land by Tehuacán-Cuicatlán Valley locals has allowed the conservation of nearly 90% of the natural ecosystems of the region. This management has been based on agricultural systems combining traditional and intensive practices. Traditional AFS do not seem to be in process of disappearing, as stated by several authors. This study reveals that AFS regional analysis contributes to the recognition of the importance of biocultural diversity conservation in this highly biodiverse protected area, particularly after identifying that AFS are ongoing systems that allow for the production of goods to satisfy human needs in harmony with the conservation of biodiversity.
Considering the recent declaration of this area as a UNESCO’s World Heritage site, which emphasizes the interaction between local population and the natural environment, these AFS demonstrate to be an effective land use tool both for cultural and diversity conservation.
Author Contributions
M.V. and M.I.R. conceived and designed the study; M.V., M.I.R., A.R.-G., and J.G.L.-S. performed visual interpretation and GIS analyses; M.V., A.R.-G, and J.G.L.-S. carried out field data collection and maps validation; M.V. wrote the original draft; M.V., M.I.R., and A.C. wrote, reviewed and edited the final version. All authors discussed methods and results and made significant contributions to the manuscript.
Funding
This research was funded by DGAPA-UNAM for the postdoctoral grant to the first author, and by the BEST-P project, IAI grant CRN3095 (NSF grant GEO-1128040).
Acknowledgments
To DGAPA-UNAM for the posdoctoral grant to Mariana Vallejo to conduct this research. To BEST-P project IAI grant CRN3095, (NSF grant GEO-1128040), CONACYT project CB-2013-01-221800, and PAPIIT-UNAM project IN206217 to support field work. To Ann Grant for her comments to a previous version of this manuscript.
Conflicts of Interest
The authors declare no conflict of interest. The funders had no role in the design of the study; in the collection, analyses, or interpretation of data; in the writing of the manuscript, or in the decision to publish the results.
References
- FAO. Promoviendo la Agroforestería en la agenda Política—Una guía para Tomadores de Decisiones. Documentos de Trabajo en Agroforestería No. 1; Organización de la Naciones Unidas para la Alimentación y la Agricultura (FAO): Roma, Italy, 2015; 45p. [Google Scholar]
- Coello, J.; Urban, I.; Mosquera-Losada, M.R. Los sistemas silvoarables modernos en España. Cuad. Soc. Esp. Cienc. For. 2018, 44, 19–38. [Google Scholar] [CrossRef]
- Frey, G.E.; Mercer, D.E.; Cubbage, F.W.; Abt, R.C. Economic potential of agroforestry and forestry in the lower Mississippi alluvial valley with incentive programs and carbon payments. South. J. Appl. For. 2010, 34, 176–185. [Google Scholar]
- DeClerck, F.A.J.; Chazdon, R.L.; Holl, K.D.; Milder, J.C.; Finegan, B.; Martinez-Salinas, A.; Imbach, P.; Canet, L. Biodiversity conservation in human-modified landscapes of Mesoamerica: Past, present, and future. Spec. Issue Biodivers Conserv. 2010, 143, 2301–2313. [Google Scholar] [CrossRef]
- Gibbs, H.K.; Ruesch, A.S.; Achard, F.; Clayton, M.K.; Holmgren, P.; Ramankutty, N.; Foley, J.A. Tropical forests were the primary sources of new agricultural land in the 1980s and 1990s. PNAS 2010, 107, 16732–16737. [Google Scholar] [CrossRef]
- Perfecto, I.; Vandermeer, J. Biodiversity conservation in tropical agroecosystems. Ann. N. Y. Acad. Sci. 2008, 1134, 173–200. [Google Scholar] [CrossRef] [PubMed]
- Moreno-Calles, A.I.; Casas, A.; Rivero-Romero, A.; Romero-Bautista, Y.; Rangel-Landa, S.; Alvarado-Ramos, F.; Rojas, G.; Fisher-Ortíz, R.A.; Vallejo, M.; Santos-Fita, D. Ethnoagroforestry: Integration of Human Culture, Forestry and Agricultural Diversity for Food sovereignty in México. Agricultural Systems. J. Ethnobiol. Ethnomed. 2016, 12, 54. [Google Scholar] [CrossRef] [PubMed]
- Nair, P.K.R. Agroforestry Systems and Environmental Quality: Introduction. J. Environ. Qual. 2011, 40, 784–790. [Google Scholar] [CrossRef] [PubMed]
- Tscharntke, T.; Clough, Y.; Bhagwat, S.A.; Buchori, D. Multi-functional shade-tree management in tropical agroforestry landscapes—A review. J. Appl. Ecol. 2011, 48, 619–629. [Google Scholar] [CrossRef]
- Jose, S. Agroforestry for conserving and enhancing biodiversity. Agrofor. Syst. 2012, 85, 1–8. [Google Scholar] [CrossRef]
- Casas, A.; Caballero, J.; Mapes, C.; Zárate, S. Manejo de la vegetación, domesticación de plantas y origen de la agricultura en Mesoamérica. Bol. Soc. Bot. Méx. 1997, 61, 31–47. [Google Scholar] [CrossRef]
- Casas, A.; Rangel-Landa, S.; Torres, I.; Peréz-Negrón, E.; Solis-Rojas, L.; Parra, F.; Delgado, A.; Blancas, J. In situ management and conservation of plant resources in the Tehuacán-Cuicatlán Valley, México: An ethnobotanical and ecological approach. In Current Topics in Ethnobotany; De Albuquerque, U.P., Alves-Ramos, M., Eds.; Research Signpost: Kerala, India, 2008; pp. 1–25. [Google Scholar]
- Bhagwat, S.A.; Willis, K.J.; Birks, H.J.B.; Whittaker, R.J. Agroforestry: A refuge for tropical biodiversity? Trends Ecol. Evol. 2008, 23, 261–267. [Google Scholar] [CrossRef]
- Zomer, R.J.; Trabucco, A.; Coe, R.; Place, F. Trees on Farm: Analysis of Global Extent and Geographical Patterns of Agroforestry; ICRAF Working Paper-World Agroforestry Centre: Nairobi, Kenya, 2009. [Google Scholar]
- Blancas, J.; Casas, A.; Rangel-Landa, S.; Moreno-Calles, A.; Torres, I.; Pérez-Negrón, E. Plant anagement in the Tehuacán-Cuicatlán Valley, Mexico. Econ. Bot. 2010, 64, 287–302. [Google Scholar] [CrossRef]
- Rangel-Landa, S.; Casas, A.; Rivera-Lozoya, E.; Torres-García, I.; Vallejo-Ramos, M. Ixcatec ethnoecology: Plant management and biocultural heritage in Oaxaca, Mexico. J. Ethnobiol. Ethnomed. 2016, 12, 30. [Google Scholar] [CrossRef] [PubMed]
- Nair, P.R.; Viswanath, S.; Lubina, P.A. Cinderella agroforestry systems. Agrofor. Syst. 2016, 91, 901–917. [Google Scholar] [CrossRef]
- Moreno-Calles, A.; García-Luna, V.; Casas, A.; Toledo, V.M.; Vallejo, M.; Santos-Fita, D.; Camou-Guerrero, A. La Etnoagroforestería: El estudio de los sistemas agroforestales tradicionales de México. Etnobiología 2014, 12, 1–16. [Google Scholar]
- MacNeish, R.S. A summary of subsistence. In The prehistory of the Tehuacán Valley: Enviroment and Subsistence; Byers, D.S., Ed.; University of Texas Press: Austin, TX, USA, 1967; Volume 1, pp. 290–309. [Google Scholar]
- Smith, C.E. Flora, Tehuacán Valley. Fieldiana Bot. 1965, 31, 101–143. [Google Scholar]
- Casas, A.; Valiente-Banuet, A.; Viveros, J.L.; Caballero, J. Plant resources of the Tehuacán Valley, México. Econ. Bot. 2001, 55, 129–166. [Google Scholar] [CrossRef]
- Gordon, A.G.; Newman, S. Temperate Agroforestry Systems; Cabi Internacional; Oxford University Press: Oxford, UK, 1998. [Google Scholar]
- Altieri, M.; Toledo, V.M. Natural resources management among small-scale farmers in semi-arid lands: Building on traditional knowledge and agroecology. Ann. Arid Zone 2005, 44, 365–385. [Google Scholar]
- Gasto-Cordech, J.M.; Gálvez Navarrete, M.C.; Morales Arnaiz, P. Construcción y articulación del paisaje rural. AUS 2017, 7, 6–11. [Google Scholar]
- Flores, A.; Castillo, A.; Sánchez-Matías, M.; Maass, M. Local values and decisions: Views and constraints for riparian management in western Mexico. Knowl. Manag. Aquat. Ecosyst. 2014, 414, 06. [Google Scholar] [CrossRef]
- Nizeyimana, E.; Peterson, G.W.; Looijen, J.C. Land use planning and environmental impact assessment using geographic information systems. In Environmental Modelling with GIS and Remote Sensing; Skidmore, A., Ed.; CRC Press: London, UK, 2002; pp. 227–251. [Google Scholar]
- Loures, L.; Loures, A.; Nunes, J.; Panagopoulos, T. Landscape valuation of environmental amenities throughout the application of direct and indirect methods. Sustainability 2015, 7, 794–810. [Google Scholar] [CrossRef]
- Panagopoulos, T. Linking forestry, sustainability and aesthetics. Ecol. Econ. 2009, 68, 2485–2489. [Google Scholar] [CrossRef]
- Moreno-Calles, A.I.; Toledo, V.M.; Casas, A. Los sistemas agroforestales tradicionales de México: Una aproximación biocultural. Bot. Sci. 2013, 91, 375–398. [Google Scholar] [CrossRef]
- UNESCO. 4 Sites Added to UNESCO’s World Heritage List. 2018. Available online: https://en.unesco.org/news/5 (accessed on 28 July 2018).
- Casas, A.; Cruse, J.; Morales, E.; Otero-Arnaiz, A.; Valiente-Banuet, A. Maintenance of phenotypic and genotypic diversity of Stenocereus stellatus (Cactaceae) by indigenous peoples in Central México. Biodivers. Conserv. 2006, 15, 879–898. [Google Scholar] [CrossRef]
- Casas, A.; Camou, A.; Otero-Arnaiz, A.; Rangel-Landa, S. Manejo tradicional de biodiversidad y ecosistemas en Mesoamérica: El Valle de Tehuacán. Investig. Ambient. Cienc. Política Públ. 2015, 6, 23–44. [Google Scholar]
- Moreno-Calles, A.; Casas, A.; Blancas, J.; Torres, I. Agroforestry systems and biodiversity conservation in arid zones: the case of the Tehuacán-Cuicatlán Valley, Central México. Agrofor. Syst. 2010, 80, 315–331. [Google Scholar] [CrossRef]
- Moreno-Calles, A.; Casas, A.; García-Frapolli, E.; Torres-García, I. Traditional agroforestry systems of multi-crop ‘‘milpa’’ and ‘‘chichipera’’ cactus forest in the arid Tehuacán Valley, Mexico: their management and role in people’s subsistence. Agrofor. Syst. 2012, 84, 207–226. [Google Scholar] [CrossRef]
- Vallejo, M.; Casas, A.; Blancas, J.; Moreno-Calles, A.I.; Solís, L.; Rangel-Landa, S.; Dávila, P.; Tellez, O. Agroforestry systems in the highlands of the Tehuacán Valley, Mexico: indigenous cultures and biodiversity conservation. Agrofor. Syst. 2014, 88, 125–140. [Google Scholar] [CrossRef]
- Vallejo, M.; Casas, A.; Pérez-Negrón, E.; Moreno-Calles, A.I.; Hernández-Ordoñez, O.; Tellez, O.; Dávila, P. Agroforestry systems of the lowland alluvial valleys of the Tehuacan-Cuicatlan biosphere reserve: An evaluation of their biocultural capacity. J. Ethnobiol. Ethnomed. 2015, 11, 8. [Google Scholar] [CrossRef]
- Vallejo, M.; Moreno-Calles, A.I.; Casas, A. TEK and biodiversity management in agroforestry systems of different socioecological contexts of the Tehuacán Valley. J. Ethnobiol. Ethnomed. 2016, 12, 31. [Google Scholar] [CrossRef]
- Campos-Salas, N.; Casas, A.; Moreno-Calles, A.I.; Vallejo, M. Plant management in agroforestry systems of rosetophyllous forests in the Tehuacán Valley, Mexico. Econ. Bot. 2016, 70, 254–269. [Google Scholar] [CrossRef]
- Pérez-Negrón, E.; Casas, A. Use, extraction rates and spatial availability of plant resources in the Tehuacán-Cuicatlán Valley, Mexico: The case of Santiago Quiotepec, Oaxaca. J. Arid. Environ. 2007, 70, 356–379. [Google Scholar]
- Blanckaert, I.; Vancraeynest, K.; Swennen, R.L.; Espinosa-García, F.J.; Pinero, D.; Lira-Saade, R. Non-crop resources and the role of indigenous knowledge in semi-arid production of Mexico. Agric. Ecosyst. Environ. 2007, 119, 39–48. [Google Scholar] [CrossRef]
- Larios, C.; Casas, A.; Vallejo, M.; Moreno-Calles, A.I.; Blancas, J. Plant management and biodiversity conservation in Náhuatl homegardens of the Tehuacán Valley, Mexico. J. Ethnobiol. Ethnomed. 2013, 9, 74. [Google Scholar] [CrossRef]
- Dávila, P.; Arizmendi, M.C.; Valiente-Banuet, A.; Villaseñor, J.L.; Casas, A.; Lira, R. Biological diversity in the Tehuacán-Cuicatlán Valley, Mexico. Biodivers. Conserv. 2002, 11, 421–442. [Google Scholar] [CrossRef]
- Valiente-Banuet, A.; Casas, A.; Alcántara, A.; Dávila, P. La vegetación del valle de Tehuacán-Cuicatlán. Bol. Soc. Bot. Méx. 2000, 67, 25–74. [Google Scholar] [CrossRef]
- García, E. Modificaciones al Sistema de Clasificación Climática de Köppen; Instituto de Geografía, UNAM: México City, México, 1988. [Google Scholar]
- Casas, A.; Torres, I.; Delgado-Lemus, A.; Rangel-Landa, S.; Ilsley, K.; Torres-Guevara, J.; Cruz, A.; Parra, F.; Moreno-Calles, A.I.; Camou, A.; et al. Ciencia para la sustentabilidad: Investigación, educación y procesos participativos. Rev. Mex. Biod. 2017, 88, 113–128. [Google Scholar] [CrossRef]
- RAN. Registro Agrario Nacional. Available online: http://catalogo.datos.gob.mx/dataset/perimetrales-de-los-nucleos-agrarios-certificados (accessed on 5 January 2016).
- CONANP. Sig.conanp.gob.mx. Available online: http://sig.conanp.gob.mx/website/pagsig/info_shape.htm (accessed on 8 January 2016).
- INEGI. Vector Data 1, 50,000. Cartas E14B85, E14B86, E14D16, E14D17; Instituto Nacional de Estadística y Geografía: Aguascalientes, México, 2014. [Google Scholar]
- CONAFOR. Inventarios Forestales y Suelos de las Entidades. Datos.gob.mx. Available online: https://datos.gob.mx/busca/dataset/inventarios-forestales-y-de-suelos-de-las-entidades (accessed on 12 January 2018).
- Ramírez, M.I.; Miranda, R.; Zubieta, R.; Jiménez, M. Land cover and road network map for the monarch butterfly biosphere reserve in Mexico. J. Maps 2007, 3, 181–190. [Google Scholar] [CrossRef]
- Somarriba, E.; Beer, J.; Alegre-Orihuela, J.; Andrade, H.; Cerda, R.; DeClerck, F.; Detlefsen, G.; Escalante, M.; Giraldo, L.; Ibrahim, M.; et al. Mainstreaming Agroforestry in Latin America. In Agroforestry—The Future of Global Land Use; Nair, P.K.R., Garrity, D., Eds.; Springer, University of Florida: Gainesville, FL, USA, 2009; Volume 9. [Google Scholar]
- Mosquera-Losada, M.R.; Santiago-Freijanes, J.J.; Rois-Díaz, M.; Moreno, G.; den Herder, M.; Aldrey-Vázquez, J.A.; Rigueiro-Rodríguez, A. Agroforestry in Europe: A land management policy tool to combat climate change. Land Use Policy 2018, 78, 603–613. [Google Scholar] [CrossRef]
- Altieri, M.A.; Toledo, V.M. The agroecological revolution in Latin America: Rescuing nature, ensuring food sovereignty and empowering peasants. J. Peasant Stud. 2011, 38, 587–612. [Google Scholar] [CrossRef]
- Ayala, R.M.; Camargo, S.S.; Ramírez, J.P. Valoración de la calidad y fragilidad visual del paisaje en el Valle de Zapotitlán de las Salinas, Puebla (México). BAGE 2003, 35, 123–136. [Google Scholar]
© 2019 by the authors. Licensee MDPI, Basel, Switzerland. This article is an open access article distributed under the terms and conditions of the Creative Commons Attribution (CC BY) license (http://creativecommons.org/licenses/by/4.0/).





