How Land Inflow Affects Rural Household Development Resilience—Empirical Evidence from Eight Western Counties in China
Abstract
1. Introduction
2. Literature Review
3. Theoretical Analysis and Research Hypothesis
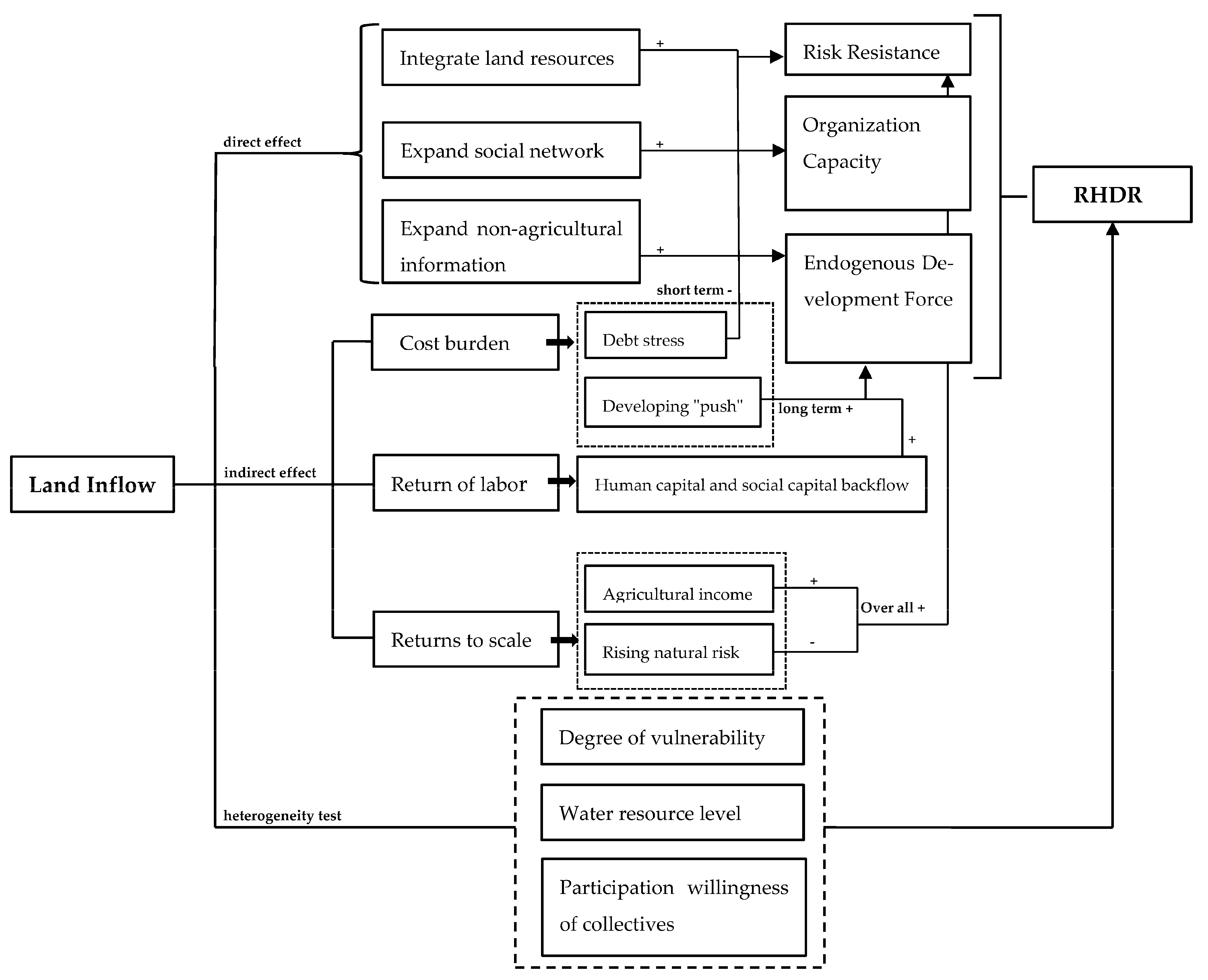
3.1. Direct Effects of Land Inflow on RHDR
3.2. Analysis of the Mechanism of Action of Land Inflow Affecting RHDR
3.2.1. Land Inflow, Cost Burdens and RHDR
3.2.2. Land Inflow, Labor Returns and RHDR
3.2.3. Land Inflow, Returns to Scale and RHDR
3.3. Heterogeneity Analysis
3.3.1. Analysis of the Heterogeneous Effect of Land Inflow on the Developmental Resilience of Households That Are or Are Not Vulnerable
3.3.2. Analysis of the Heterogeneous Effects of Land Inflow on RHDR at Different Water Resource Levels
3.3.3. Heterogeneous Effects of Land Inflow on RHDR with Different Levels of Participation Willingness in Collective Organizations
4. Materials and Methods
4.1. Data Sources
4.2. Model Design
4.2.1. Benchmark Regression Model
4.2.2. Intermediate Test Model
4.3. Variable Settings
4.3.1. Explained Variable
4.3.2. Explanatory Variable
4.3.3. Control Variables
5. Results
5.1. Benchmark Regression Analysis
5.2. Robustness Test
5.2.1. Replace Explanatory Variable
| (1) | (2) | (3) | (4) | (5) | (6) | |
|---|---|---|---|---|---|---|
| Replace Explanatory Variable | Replace Benefit Metrics | Replace Poverty Line Criteria (2300 CNY/year) | Replace Poverty Line Criteria (USD 2.15/day) | PSM Regression (1:1 Neighbor Caliper Matching) | PSM Regression (Kernel Matching) | |
| Land Inflows | 0.045 *** | 0.1 *** | 0.06 *** | 0.068 *** | 0.079 *** | 0.066 *** |
| (0.008) | (0.011) | (0.011) | (0.012) | (0.023) | (0.012) | |
| Head-Level Control Variables | YES | YES | YES | YES | YES | YES |
| Household-Level Control Variables | YES | YES | YES | YES | YES | YES |
| Area-Level Control Variables | YES | YES | YES | YES | YES | YES |
| Individual | YES | YES | YES | YES | YES | YES |
| Year | YES | YES | YES | YES | YES | YES |
| Constant | 0.954 *** | 1.017 *** | 1.094 *** | 0.946 *** | 1.031 *** | 0.966 *** |
| (0.036) | (0.037) | (0.035) | (0.037) | (0.103) | (0.037) | |
| Observation | 3016 | 3016 | 3016 | 3016 | 941 | 3004 |
| R-squared | 0.302 | 0.334 | 0.699 | 0.323 | 0.36 | 0.301 |
5.2.2. Replace Benefit Metrics
5.2.3. Replace Poverty Line Criteria
5.2.4. PSM Regression
5.3. Endogeneity Test
5.3.1. Two-Stage Instrumental Variables Regression
5.3.2. Oster Bounds Test
6. Discussion
6.1. Mechanism Analysis
6.2. Heterogeneity Test
7. Further Analysis: Heterogeneous Effects of Different Land Transfer Methods on RHDR
7.1. Different Ways of Working and Operating Under Different Modes of Land Transfer
7.2. Analysis of the Role of Heterogeneous RHDR with Different Earnings Patterns
7.3. Other Supporting Evidence
8. Conclusions and Recommendations
8.1. Conclusions
8.2. Policy Recommendations
9. Some Limitations and Directions for Improvement
9.1. Limitations
9.1.1. Challenges in RHDR Measurement
9.1.2. Limitations of Variable Agents
9.1.3. Representativeness Issues of Sample Areas
9.2. Directions for Improvement
Author Contributions
Funding
Data Availability Statement
Acknowledgments
Conflicts of Interest
References
- People’s Political Consultative Conference Network. Build a Dam to Prevent Poverty Return. 2025. Available online: https://www.rmzxw.com.cn/c/2025-05-27/3726839.shtml (accessed on 29 May 2025).
- UNDP. 2023 Global Multidimensional Poverty Index (MPI). 2023. Available online: https://hdr.undp.org/content/2023-global-multidimensional-poverty-index-mpi (accessed on 29 May 2025).
- Wang, X.; Feng, H. Multidimensional Relative Poverty Criteria in China after 2020: International Experience and Policy Orientation. China Rural Econ. 2020, 03, 2–21. [Google Scholar]
- Chen, Z.; Bi, J.; Wu, G. China’s poverty alleviation status and evolution and vision and strategic priorities for poverty alleviation after 2020. China Rural Econ. 2019, 01, 2–16. [Google Scholar]
- Li, Z. Rural Land Transfer and Farmers’ Income—A Study Based on Follow-up Research Data in Shaoyang City, Hunan Province. Econ. Geogr. 2013, 33, 144–149. [Google Scholar]
- Peng, K.; Zhang, A. Farmers’ Vulnerability in Land Use Change—A Theoretical Framework and Empirical Study Based on Survey Data from Five Central Provinces of China. J. Nat. Resour. 2015, 11, 1798–1810. [Google Scholar]
- Peng, J.; Wu, H.; Qin, X. The Impact of Land Transfer on Farmers’ Poverty Vulnerability. China Land Sci. 2019, 4, 67–75. [Google Scholar]
- Zhang, Y.; Wan, G. How Precisely Can We Estimate Vulnerability to Poverty? Oxf. Dev. Stud. 2009, 37, 277–287. [Google Scholar] [CrossRef]
- Chaudhuri, S. Assessing Vulnerability to Poverty: Concepts, Empirical Methods and Illustrative Examples; Columbia University: New York, NY, USA, 2003; pp. 2–3. [Google Scholar]
- Ye, J. Land Transfer and the Pursuit of Agricultural Modernization in China. J. Agrar. Change 2015, 15, 314–337. [Google Scholar] [CrossRef]
- Walker, B.; Holling, C.S.; Carpenter, S.R.; Kinzig, A. Resilience, Adaptability and Transformability in Social–Ecological Systems. Ecol. Soc. 2004, 9, 5. [Google Scholar] [CrossRef]
- Cissé, J.D.; Barrett, C.B. Estimating Development Resilience: A Conditional Moments-Based Approach. J. Dev. Econ. 2018, 135, 272–284. [Google Scholar] [CrossRef]
- Speranza, C.I.; Wiesmann, U.; Rist, S. An Indicator Framework for Assessing Livelihood Resilience in the Context of Social-Ecological Dynamics. Glob. Environ. Change 2014, 28, 109–119. [Google Scholar] [CrossRef]
- Barrett, C.B.; Constas, M.A. Toward a Theory of Resilience for International Development Applications. Proc. Natl. Acad. Sci. USA 2014, 111, 14625–14630. [Google Scholar] [CrossRef] [PubMed]
- Sun, X.; Li, Q. The Poverty Alleviation Effects of Land Transfer and Its Heterogeneity from a Multidimensional Perspective: An Analysis Based on CFPS 2018 Microdata. China Agric. Resour. Zoning 2022, 43, 259–268. [Google Scholar]
- Gu, N.; Li, Y. Rural Land Transfer, Farmers’ Income Structure and Relative Poverty Governance. J. Agric. Technol. Econ. 2023, 10, 62–78. [Google Scholar]
- Xu, J.; Zhang, Y. Land adjustment, stability of land ownership and incentives for farmers ‘long-term investment’. Econ. Res. 2005, 10, 59–69. [Google Scholar]
- General Office of the State Council. Decision of the State Council on Deepening Reform and Strict Land Management. 2004. Available online: https://www.gov.cn/zwgk/2005-08/12/content_22138.htm (accessed on 29 May 2025).
- Huang, S. The phased evolution of China’s rural development strategy in the past 40 years of reform and opening up and its theoretical summary. Econ. Res. 2018, 53, 4–19. [Google Scholar]
- Economic Daily. How to Reasonably and Orderly Transfer 1.5 Billion mu of Contracted Land? 2021. Available online: http://www.ce.cn/xwzx/gnsz/gdxw/202102/08/t20210208_36300027.shtml (accessed on 29 May 2025).
- Tian, T.; Zhu, H.; Li, M. The Multidimensional Poverty Alleviation Effects of Rural Land Transfer from the Perspective of Relative Poverty: An Empirical Analysis Based on Surveys of Farmers in the Revolutionary Old Areas of Fujian Province. China Agric. Resour. Zoning 2024, 45, 169–183. [Google Scholar]
- Zhang, Z.; Zhao, H. The predicament of main body of new type agriculture management gets rid of reach its system mechanism innovation. Reform 2013, 02, 78–87. [Google Scholar]
- China Agricultural Press. China Rural Management Statistics Annual Report (2018). 2019. Available online: https://www.pwsannong.com/booklib/bookIntroduce?SiteID=123&ID=17961325 (accessed on 29 May 2025).
- Kuang, Y.; Zhou, L. The Industrial Structure Effect of Rural Land Transfer. Economist 2016, 11, 90–96. [Google Scholar]
- Kuang, Y.; Zhou, L. Rural Land Transfer and Rural Poverty Reduction—An Examination Based on Poverty-stricken Areas in Hunan Province. Agric. Technol. Econ. 2018, 7, 64–70. [Google Scholar]
- Liu, G.; Wang, Z. The Poverty Alleviation Effects and Mechanisms of Land Transfer from the Perspective of Multidimensional Poverty: An Empirical Study Based on the China Family Panel Studies (CFPS) Microdata. Rural Econ. 2020, 12, 58–68. [Google Scholar]
- Holling, C.S. Engineering Resilience Versus Ecological Resilience; National Academy Press: Washington, DC, USA, 1996. [Google Scholar]
- Vaitla, B.; Cissé, J.D.; Upton, J.; Tesfay, G.; Abadi, N.; Maxwell, D. How the Choice of Food Security Indicators Affects the Assessment of Resilience—An Example from Northern Ethiopia. Food Secur. 2020, 12, 137–150. [Google Scholar] [CrossRef]
- Li, H.; Lu, Q. Unconditional Cash Transfer Payments and Family Development Resilience—Empirical Evidence from China’s Minimum Living Standard Policy. China Rural Econ. 2022, 10, 82–101. [Google Scholar]
- Wang, X.; Chen, L.; Fu, Y. Financial Diversity, Entrepreneurial Choices and Farmers’ Poverty Vulnerability. Agric. Technol. Econ. 2020, 9, 63–78. [Google Scholar]
- He, X.; Huang, X.; Zhou, Y. The Living Patterns, Income Structure, and Poverty Vulnerability of the Aging Population in Rural Areas. China Rural Econ. 2020, 6, 126–144. [Google Scholar]
- Jiang, L. Research Progress on Theories and Policies of Poverty Vulnerability. Econ. Dyn. 2017, 6, 96–108. [Google Scholar]
- Shen, Y.; Li, J. Digital Inclusive Finance and Farmers’ Relative Poverty Vulnerability. J. South China Agric. Univ. (Soc. Sci. Ed.) 2022, 1, 105–117. [Google Scholar]
- Sun, B.; Duan, Z. The Impact of Non-agricultural Employment on Rural Households’ Poverty Vulnerability. Mod. Financ. (J. Tianjin Univ. Financ. Econ.) 2019, 39, 97–113. [Google Scholar]
- Li, C.; Gao, M. The Impact of New-Type Urbanization on the Livelihood Resilience of Farmers Resettled for Poverty Alleviation: An Empirical Study. Stat. Decis. 2019, 35, 89–94. [Google Scholar]
- He, Y.; Zhang, J.; Qiao, X.; Zhang, Q. Research on Livelihood Resilience of Farmers in Impoverished Mountain Areas Under the Background of Precision Poverty Alleviation—A Case Study of the Qinba Mountain Area in Henan. Arid Zone Resour. Environ. 2020, 34, 53–59. [Google Scholar]
- Cai, R.; Ye, X.; Mao, Z. Does Consumption Assistance Enhance the Development Resilience of Households of Poverty Alleviation? Econ. Trade Res. 2023, 34, 30–41. [Google Scholar]
- Zhang, D.; Jiao, Y. Agricultural Insurance, Total Factor Productivity in Agriculture, and the Economic Resilience of Farming Households. J. South China Agric. Univ. (Soc. Sci. Ed.) 2022, 21, 82–97. [Google Scholar]
- Zhang, Y.; Yang, J. The Poverty Alleviation Effect of Land Transfer in Deep Poverty Areas—An Empirical Study Based on Surveys of 1386 Farmers in Southern Xinjiang. Arid Zone Resour. Environ. 2020, 34, 16–22. [Google Scholar]
- Zhang, Y.; Yang, J. Land Transfer and Farmers’ Poverty Vulnerability—An Empirical Study Based on Surveys of 1640 Farmers in Southern Xinjiang. China Agric. Mach. Chem. J. 2022, 43, 198–205. [Google Scholar]
- Zuo, X.; Lu, J. The Poverty Alleviation Effects of Land Transfer from the Perspective of Poverty Vulnerability. Resour. Sci. 2020, 42, 274–285. [Google Scholar]
- Ji, X.; Wang, Z.; Shen, X. Can Land Transfer Reduce Farmers’ Relative Poverty Vulnerability? An Empirical Analysis Based on CFPS Micro Panel Data. J. Hunan Agric. Univ. (Soc. Sci. Ed.) 2024, 25, 25–34. [Google Scholar]
- Liu, H.; Jiao, M. The Impact of Land Transfer on Farmers’ Multidimensional Relative Poverty and Its Mechanism—A Perspective of Production Resource Optimization. China Land Sci. 2024, 38, 31–42. [Google Scholar]
- Zhang, M.; Tan, S.; Chen, E.; Li, J. Spatio-temporal Characteristics and Influencing Factors of Land Disputes in China: Do Socio-economic Factors Matter? Ecol. Indic. 2024, 160, 111938. [Google Scholar] [CrossRef]
- Lu, H.; Xie, H. Impact of Changes in Labor Resources and Transfers of Land Use Rights on Agricultural Non-point Source Pollution in Jiangsu Province, China. J. Environ. Manag. 2018, 207, 134–140. [Google Scholar] [CrossRef]
- Deng, X.; Xu, D.; Zeng, M.; Qi, Y. Does Early-life Famine Experience Impact Rural Land Transfer? Evidence from China. Land Use Policy 2012, 81, 58–67. [Google Scholar] [CrossRef]
- Guo, S.; Lin, L.; Liu, S.; Wei, Y.; Xu, D.; Li, Q.; Su, S. Interactions Between Sustainable Livelihood of Rural Household and Agricultural Land Transfer in the Mountainous and Hilly Regions of Sichuan, China. Sustain. Dev. 2019, 27, 725–742. [Google Scholar] [CrossRef]
- Rogers, S.; Wilmsen, B.; Han, X.; Wang, Z.J.-H.; Duan, Y.; He, J.; Li, J.; Lin, W.; Wong, C. Scaling Up Agriculture? The Dynamics of Land Transfer in Inland China. World Dev. 2021, 146, 105563. [Google Scholar]
- Kan, K. Creating Land Markets for Rural Revitalization: Land Transfer, Property Rights and Gentrification in China. J. Rural Stud. 2021, 81, 68–77. [Google Scholar] [CrossRef]
- Gu, H. Understanding the Migration of Highly and Less-Educated Labourers in Post-Reform China. Appl. Geogr. 2021, 137, 102605. [Google Scholar] [CrossRef]
- Hou, M. Effects of Livelihood Strategies on Rural Household Land Circulation and Non-agricultural Employment. J. Jiangxi Univ. Financ. Econ. 2023, 05, 104–114. [Google Scholar]
- Ma, J.; Wu, B. Interest Rate Floating Policy, Differential Pricing Strategy and Financial Institutions’ Credit Rationing to Farmers. Financ. Res. 2012, 4, 155–168. [Google Scholar]
- Zhang, X.; Wan, G.; Zhang, J.; He, Z. Digital Economy, Inclusive Finance, and Inclusive Growth. Econ. Res. 2019, 54, 92–105. [Google Scholar]
- Yang, R.; Shi, X.; Guan, C. Has the Mortgage Loan of Agricultural Land Management Rights Improved the Credit Availability for Farmers?—Analysis of Moderating Effects Based on Risk-Sharing Mechanism. China Land Sci. 2022, 36, 51–60. [Google Scholar]
- State Department. Circular of the State Council on Printing and Distributing the 14th Five-Year Plan for Promoting Agricultural and Rural Modernization. 2022. Available online: https://www.gov.cn/zhengce/content/2022-02/11/content_5673082.htm (accessed on 29 May 2025).
- People’s Daily. The List of Policies Issued by the Central Government to Strengthen Agriculture, Benefit Agriculture and Enrich Farmers Includes 9 Items of Agricultural Subsidies to Households. 2025. Available online: https://www.news.cn/politics/20250324/d01ac52c796b4cb790f6a1b45779c774/c.html (accessed on 29 May 2025).
- The Farmers Daily. The National Report on the Development of High-Quality Farmers in 2023 Was Released. In 2022, 753,900 High-Quality Farmers Were Trained. 2023. Available online: https://nyncj.wuhan.gov.cn/xwzx_25/xxlb/202311/t20231108_2296881.html (accessed on 29 May 2025).
- Gao, J.; Song, G.; Sun, X. Does Labor Migration Affect Rural Land Transfer? Evidence from China. Land Use Policy 2021, 99, 105096. [Google Scholar] [CrossRef]
- Fei, R.; Lin, Z.; Chunga, J. How land transfer affects agricultural land use efficiency: Evidence from China’s agricultural sector. Land Use Policy 2021, 103, 105300. [Google Scholar] [CrossRef]
- Li, B.; Shen, Y. Effects of Land Transfer Quality on the Application of Organic Fertilizer by Large-Scale Farmers in China. Land Use Policy 2021, 100, 105124. [Google Scholar] [CrossRef]
- Ministry of Finance Website. Circular on Printing and Distributing the Guiding Opinions on Accelerating the High-Quality Development of Agricultural Insurance. 2019. Available online: https://www.gov.cn/xinwen/2019-10/12/content_5438771.htm (accessed on 29 May 2025).
- Ministry of Agriculture Website. List of Policies of the Central Finance to Strengthen Agriculture, Benefit Agriculture and Enrich Farmers in 2025 (Ministry of Agriculture and Rural Affairs). 2025. Available online: https://www.gov.cn/lianbo/bumen/202503/content_7014941.htm (accessed on 29 May 2025).
- People’s Daily. The Pilot Varieties Continue to Increase, the Coverage Areas Continue to Expand, and “Insurance + Futures” Provides Guarantee for Small and Medium-Sized Farmers to Enter the Large Market. 2023. Available online: https://www.chinacoop.gov.cn/news.html?aid=1767298 (accessed on 29 May 2025).
- Liu, Z.; Rommel, J.; Feng, S.; Hanisch, M. Can Land Transfer Through Land Cooperatives Foster Off-farm Employment in China? China Econ. Rev. 2017, 45, 35–44. [Google Scholar] [CrossRef]
- Carter, M.R.; Barrett, C.B. The Economics of Poverty Traps and Persistent Poverty: An Asset-Based Approach. J. Dev. Stud. 2006, 42, 178–199. [Google Scholar] [CrossRef]
- Just, R.; Pope, R. Production Function Estimation and Related Risk Considerations. Am. J. Agric. Econ. 1979, 2, 276–284. [Google Scholar] [CrossRef]
- Antle, J. Testing the Stochastic Structure of Production: A Flexible Moment Based Approach. J. Bus. Econ. Stat. 1983, 01, 92–201. [Google Scholar] [CrossRef]
- Xiao, J.; Luo, B. The Core Proposition of Chinese-style Agricultural Modernization: How Small Farmers Move Toward Large-scale Farmland Operation—Evidence from Returning Migrant Workers. Rural Econ. 2023, 2, 10–22. [Google Scholar]
- Zhou, Z.; Tian, L.; Qu, L.; Li, Y.; Chen, X. The Impact of Rural Land Transfer on the Living Satisfaction of Middle-aged Rural Residents and the Implications: A Perspective of Land Attachment. Habitat Int. 2024, 148, 103085. [Google Scholar] [CrossRef]
- Li, C.; Shi, D.; Wen, H. Influence of Relational Network on Land Circulation Behavior and Rent—Analysis Based on Strong and Weak Relational Network. Agrotech. Econ. 2020, 07, 106–116. [Google Scholar]
- Zhong, N.; Lian, F.; Xie, M.; Ren, H. Structural Imbalance Between Industry and Employment: A Case Study of Yunlong County in the Border Areas of Western Yunnan. China Soft Sci. 2022, 9, 39–49. [Google Scholar]
- Pan, Y. Employment Trends and Structural Employment Strategies in the New Development Pattern. Explor. Controv. 2022, 3, 140–147+179. [Google Scholar]
- Wang, Y.; Guo, K.; Gong, L. Structural Employment Contradictions, Labor Time Allocation, and the Technological Revolution of Artificial Intelligence. Financ. Res. 2024, 1, 1–18. [Google Scholar]
- Ding, S.; Chen, W. Going to Work or Delivering Food: An Analysis of Employment Choices of Workers in the Digital Economy. Political Econ. Rev. 2024, 15, 118–133. [Google Scholar]
- Luo, R.; Zhang, L.; Zhao, Q.; Liu, C. The Impact of External Shocks on the Employment of Migrant Workers from Poor Rural Areas: A Case Study of Employment in Poor Rural Areas During the Financial Crisis. Econ. Surv. 2011, 3, 103–107. [Google Scholar]
- Sun, J.; Wei, J.; Du, F. The Buffering Effect of Agriculture on Non-agricultural Unemployment Under the Impact of COVID-19: Rethinking the Reservoir Function of Agricultural Labor. China Rural Econ. 2024, 11, 42–60. [Google Scholar]
- Development and Reform Commission Website. Interpretation of the Development and Reform Commission: “Twelfth Five-Year Plan” Water Conservancy Reform and Development Has Achieved Remarkable Results. 2016. Available online: https://www.gov.cn/xinwen/2016-02/17/content_5042481.htm (accessed on 29 May 2025).
- Xinhua Agency. Nanhai District, Foshan City, Guangdong Province Explores the Reform Mode of Rural Collective Property Rights System. 2018. Available online: https://www.gov.cn/xinwen/2018-01/22/content_5259400.htm (accessed on 29 May 2025).
- Jiaxing City Government Office. Notice of the People’s Government of Jiaxing City on Printing and Distributing the Pilot Implementation Plan for Creating Standards and Improving Effectiveness of Long-Term Care Insurance in Jiaxing City (2022–2024). 2022. Available online: https://www.jiaxing.gov.cn/art/2022/11/10/art_1229700282_9.html (accessed on 29 May 2025).



| Variable | Meaning | Sample Size | Mean | Standard | Minimum | Maximum |
|---|---|---|---|---|---|---|
| RHDR | Calculated by Equation (8). | 3649 | 0.604 | 0.159 | 0.101 | 0.962 |
| Land Inflow | land inflow area/area of land with usufruct rights, smoothed. | 3445 | 0.100 | 0.267 | 0 | 1 |
| Sex of Head | Sex of head of household interviewed: male = 1, female = 0. | 3649 | 0.916 | 0.278 | 0 | 1 |
| Age of Head | Head’s interview year–head’s birth year. | 3649 | 54.24 | 10.98 | 22 | 90 |
| Marriage of Head | Marital status of head: married with spouse = 1; divorced, unmarried, widowed = 0. | 3649 | 0.915 | 0.279 | 0 | 1 |
| Household Labor Force | Number of labor force members who have participated in professional training in the last 12 months. | 3649 | 0.365 | 0.673 | 0 | 4 |
| Dependent Billy | Whether working in agriculture: Yes = 1; No = 0. | 3234 | 0.122 | 0.152 | 0 | 0.667 |
| Household Agricultural Inputs | Expenditures on agriculture/total household expenditure. | 3648 | 0.142 | 0.162 | 0 | 0.979 |
| Household Social Capital | Access to borrowing in the coming year, including family and friends, charitable structures, local lenders, banks, credit unions, village officials, private businesses, etc. | 3649 | 0.421 | 0.843 | 0 | 6 |
| County Industrial Structure | County tertiary sector value/county’s total output value | 3649 | 0.387 | 0.108 | 0.214 | 0.644 |
| County Finance | County fiscal budget expenditures/county fiscal budget revenues | 3649 | 7.002 | 3.908 | 1.576 | 16.04 |
| (1) | (2) | (3) | (4) | |
|---|---|---|---|---|
| RHDR | ||||
| Land Inflow | 0.076 *** | 0.068 *** | 0.068 *** | 0.067 *** |
| (0.012) | (0.011) | (0.012) | (0.012) | |
| Sex of Head | −0.012 | −0.022 * | −0.023 ** | |
| (0.011) | (0.012) | (0.012) | ||
| Age of Head | −0.007 *** | −0.007 *** | −0.007 *** | |
| (0) | (0) | (0) | ||
| Marriage of Head | 0.043 *** | 0.041 *** | 0.042 *** | |
| (0.014) | (0.016) | (0.016) | ||
| Household Labor Force | −0.002 | −0.002 | ||
| (0.004) | (0.004) | |||
| Dependent Billy | −0.027 | −0.024 | ||
| (0.022) | (0.022) | |||
| Household Agricultural Inputs | 0.004 | 0.007 | ||
| (0.019) | (0.019) | |||
| Household Social Capital | 0 | 0 | ||
| (0.005) | (0.005) | |||
| County Industrial Structure | −0.018 | |||
| (0.056) | ||||
| County Finance | −0.002 * | |||
| (0.001) | ||||
| Region | YES | YES | YES | YES |
| Year | YES | YES | YES | YES |
| Constant | 0.64 *** | 0.953 *** | 0.946 *** | 0.962 *** |
| (0.005) | (0.03) | (0.032) | (0.036) | |
| Observations | 3430 | 3430 | 3016 | 3016 |
| R-squared | 0.153 | 0.309 | 0.298 | 0.3 |
| Variable | Sample | Mean | Error | Standard Error Reduction (%) | T-Test | ||
|---|---|---|---|---|---|---|---|
| Treat | Control | T | p | ||||
| Sex of Head | Not Matched | 0.94969 | 0.91261 | 14.7 | 91.5 | 3.07 | 0.002 |
| Matched | 0.94929 | 0.95246 | −1.3 | −0.26 | 0.795 | ||
| Age of Head | Not Matched | 51.119 | 55.043 | −37.3 | 86.8 | −8.00 | 0.000 |
| Matched | 51.185 | 50.666 | 4.9 | 0.91 | 0.365 | ||
| Marriage of Head | Not Matched | 0.94654 | 0.90462 | 16.0 | 92.4 | 3.35 | 0.001 |
| Matched | 0.94612 | 0.94929 | −1.2 | −0.25 | 0.801 | ||
| Household Labor Force | Not Matched | 0.50314 | 0.35714 | 20.3 | 87.0 | 4.73 | 0.000 |
| Matched | 0.50079 | 0.51981 | −2.6 | −0.44 | 0.657 | ||
| Dependent Billy | Not Matched | 0.14955 | 0.11743 | 20.8 | 59.4 | 4.74 | 0.000 |
| Matched | 0.14809 | 0.13505 | 8.5 | 1.50 | 0.133 | ||
| Household Agricultural Inputs | Not Matched | 0.24316 | 0.11498 | 74.9 | 97.5 | 18.44 | 0.000 |
| Matched | 0.23838 | 0.23524 | 1.8 | 0.28 | 0.776 | ||
| Household Social Capital | Not Matched | 0.47484 | 0.49076 | −1.8 | 70.1 | −0.40 | 0.689 |
| Matched | 0.47702 | 0.48177 | −0.5 | −0.10 | 0.924 | ||
| County Industrial Structure | Not Matched | 0.3928 | 0.40048 | −7.4 | 48.3 | −1.62 | 0.105 |
| Matched | 0.39233 | 0.38835 | 3.8 | 0.73 | 0.468 | ||
| County Finance | Not Matched | 6.3333 | 7.5037 | −31.3 | 82.4 | −6.61 | 0.000 |
| Matched | 6.3293 | 6.1228 | 5.5 | 1.10 | 0.273 | ||
| Variable | Sample | Mean | Error | Standard Error Reduction (%) | T-Test | ||
|---|---|---|---|---|---|---|---|
| Treat | Control | T | p | ||||
| Sex of Head | Not Matched | 0.94969 | 0.91261 | 14.7 | 93.2 | 3.07 | 0.002 |
| Matched | 0.94929 | 0.9518 | −1.0 | −0.21 | 0.837 | ||
| Age of Head | Not Matched | 51.119 | 55.043 | −37.3 | 99.2 | −8.00 | 0.000 |
| Matched | 51.185 | 51.153 | 0.3 | 0.06 | 0.956 | ||
| Marriage of Head | Not Matched | 0.94654 | 0.90462 | 16.0 | 90.7 | 3.35 | 0.001 |
| Matched | 0.94612 | 0.94224 | 1.5 | 0.30 | 0.764 | ||
| Household Labor Force | Not Matched | 0.50314 | 0.35714 | 20.3 | 97.7 | 4.73 | 0.000 |
| Matched | 0.50079 | 0.49742 | 0.5 | 0.08 | 0.938 | ||
| Dependent Billy | Not Matched | 0.14955 | 0.11743 | 20.8 | 78.1 | 4.74 | 0.000 |
| Matched | 0.14809 | 0.14107 | 4.6 | 0.80 | 0.426 | ||
| Household Agricultural Inputs | Not Matched | 0.24316 | 0.11498 | 74.9 | 95.1 | 18.44 | 0.000 |
| Matched | 0.23838 | 0.23205 | 3.7 | 0.57 | 0.572 | ||
| Household Social Capital | Not Matched | 0.47484 | 0.49076 | −1.8 | −19.5 | −0.40 | 0.689 |
| Matched | 0.47702 | 0.458 | 2.1 | 0.38 | 0.702 | ||
| County Industrial Structure | Not Matched | 0.3928 | 0.40048 | −7.4 | 99.5 | −1.62 | 0.105 |
| Matched | 0.39233 | 0.39229 | 0.0 | 0.01 | 0.995 | ||
| County Finance | Not Matched | 6.3333 | 7.5037 | −31.3 | 99.9 | −6.61 | 0.000 |
| Matched | 6.3293 | 6.3281 | 0.0 | 0.01 | 0.995 | ||
| (1) | (2) | |
|---|---|---|
| One-Stage Regression | Two-Stage Regression | |
| Instrumental Variable | 0.1855 *** | |
| (0.0708) | ||
| Land Inflow | 0.0684 * | |
| (0.0413) | ||
| Head-Level Control Variable | YES | YES |
| Household-Level Control Variables | YES | YES |
| Area-Level Control Variables | YES | YES |
| Individual | YES | YES |
| Year | YES | YES |
| Constant | 0.0605 *** | 0.9654 *** |
| (0.0652) | (0.0363) | |
| Observation | 4502 | 3233 |
| R-squared | 0.1062 | 0.2944 |
| Variable | Method | Judging Standard | Actual Estimated Result | Whether Pass the Test |
|---|---|---|---|---|
| Land Inflow | Method 1 | [0.04393, 0.08997] | = 0.06122 | YES |
| Method 2 | б > 1 | б = 9.51047 | YES |
| (1) | (2) | (3) | (4) | (5) | (6) | |
|---|---|---|---|---|---|---|
| M1 | RHDR | M2 | RHDR | M3 | RHDR | |
| Land Inflow | 0.85 * | 0.06 *** | −0.133 ** | 0.062 *** | 0.016 * | 0.046 *** |
| (0.472) | (0.011) | (0.055) | (0.011) | (0.009) | (0.017) | |
| M1 | 0.006 *** | |||||
| (0.001) | ||||||
| M2 | −0.021 *** | |||||
| (0.005) | ||||||
| M3 | 0.573 ** | |||||
| (0.249) | ||||||
| Control (Head) | YES | YES | YES | YES | YES | YES |
| Control (Household) | YES | YES | YES | YES | YES | YES |
| Control (Area) | YES | YES | YES | YES | YES | YES |
| Individual | YES | YES | YES | YES | YES | YES |
| Year | YES | YES | YES | YES | YES | YES |
| Constant | 8.235 *** | 0.922 *** | 0.719 *** | 0.979 *** | −0.004 | 0.891 *** |
| (1.244) | (0.036) | (0.213) | (0.037) | (0.005) | (0.059) | |
| Observation | 4502 | 3016 | 4502 | 3016 | 2614 | 1789 |
| R-squared | 0.031 | 0.357 | 0.1 | 0.313 | 0.034 | 0.273 |
| (1) | (2) | (3) | (4) | (5) | (6) | |
|---|---|---|---|---|---|---|
| RHDR | ||||||
| Land Inflow | 0.062 *** | 0.026 | 0.068 *** | 0.056 * | 0.084 * | 0.048 *** |
| (0.019) | (0.027) | (0.015) | (0.034) | (0.043) | (0.016) | |
| Head-Level Control Variable | YES | YES | YES | YES | YES | YES |
| Household-Level Control Variables | YES | YES | YES | YES | YES | YES |
| Area-:evel Control Variables | YES | YES | YES | YES | YES | YES |
| Individual | YES | YES | YES | YES | NO | NO |
| Head-Level Control Variables | YES | YES | YES | YES | NO | NO |
| Constant | 0.912 *** | 0.983 *** | 0.933 *** | 1.409 *** | 1.144 *** | 1.108 *** |
| (0.064) | (0.083) | (0.042) | (0.15) | (0.094) | (0.047) | |
| Observation | 1693 | 953 | 2510 | 506 | 129 | 776 |
| R-squared | 0.267 | 0.285 | 0.302 | 0.362 | 0.563 | 0.428 |
| (1) | (2) | (3) | (4) | (5) | (6) | (7) | (8) | |
|---|---|---|---|---|---|---|---|---|
| RHDR | ||||||||
| Land Inflow | 0.067 *** | 0.079 *** | 0.066 *** | 0.045 *** | ||||
| (0.012) | (0.023) | (0.012) | (0.008) | |||||
| Land Outflow | 0.021 ** | 0.017 | 0.021 ** | 0.022 ** | ||||
| (0.01) | (0.018) | (0.01) | (0.01) | |||||
| Head-Level Control Variable | YES | YES | YES | YES | YES | YES | YES | YES |
| Household-Level Control Variables | YES | YES | YES | YES | YES | YES | YES | YES |
| Area-Level Control Variables | YES | YES | YES | YES | YES | YES | YES | YES |
| Individual | YES | YES | YES | YES | YES | YES | YES | YES |
| Year | YES | YES | YES | YES | YES | YES | YES | YES |
| Constant | 0.962 *** | 0.993 *** | 1.031 *** | 1.019 *** | 0.966 *** | 0.991 *** | 0.954 *** | 0.995 *** |
| (0.036) | (0.036) | (0.103) | (0.113) | (0.037) | (0.036) | (0.036) | (0.036) | |
| Observation | 3016 | 3031 | 941 | 844 | 3004 | 3026 | 3016 | 3031 |
| R-squared | 0.3 | 0.288 | 0.36 | 0.308 | 0.301 | 0.288 | 0.302 | 0.289 |
Disclaimer/Publisher’s Note: The statements, opinions and data contained in all publications are solely those of the individual author(s) and contributor(s) and not of MDPI and/or the editor(s). MDPI and/or the editor(s) disclaim responsibility for any injury to people or property resulting from any ideas, methods, instructions or products referred to in the content. |
© 2025 by the authors. Licensee MDPI, Basel, Switzerland. This article is an open access article distributed under the terms and conditions of the Creative Commons Attribution (CC BY) license (https://creativecommons.org/licenses/by/4.0/).
Share and Cite
Lang, S.; Liang, Y.; Huang, L.; Zhu, H.; Xiao, S. How Land Inflow Affects Rural Household Development Resilience—Empirical Evidence from Eight Western Counties in China. Land 2025, 14, 1251. https://doi.org/10.3390/land14061251
Lang S, Liang Y, Huang L, Zhu H, Xiao S. How Land Inflow Affects Rural Household Development Resilience—Empirical Evidence from Eight Western Counties in China. Land. 2025; 14(6):1251. https://doi.org/10.3390/land14061251
Chicago/Turabian StyleLang, Sheng, Yi Liang, Lingxue Huang, Haibo Zhu, and Shihua Xiao. 2025. "How Land Inflow Affects Rural Household Development Resilience—Empirical Evidence from Eight Western Counties in China" Land 14, no. 6: 1251. https://doi.org/10.3390/land14061251
APA StyleLang, S., Liang, Y., Huang, L., Zhu, H., & Xiao, S. (2025). How Land Inflow Affects Rural Household Development Resilience—Empirical Evidence from Eight Western Counties in China. Land, 14(6), 1251. https://doi.org/10.3390/land14061251

