Next Article in Journal
3D-CWC: A Method to Evaluate the Geological Suitability for Layered Development and Utilization of Urban Underground Space
Next Article in Special Issue
Recent Advances in the EAGLE Concept—Monitoring the Earth’s Surface Based on a New Land Characterisation Approach
Previous Article in Journal
Improving Traditional Metrics: A Hybrid Framework for Assessing the Ecological Carrying Capacity of Mountainous Regions
Previous Article in Special Issue
Land Cover and Land Use in Uruguay Using Land Cover Classification System Methodology
 
 
Font Type:
Arial Georgia Verdana
Font Size:
Aa Aa Aa
Line Spacing:
Column Width:
Background:
Article

Adopting Land Cover Standards for Sustainable Development in Ghana: Challenges and Opportunities

1
Faculty of Forestry and Wood Sciences, Czech University of Life Sciences Prague, Kamýcká 129, 165 00 Prague, Czech Republic
2
Food and Agriculture Organization of the United Nations (FAO), Viale delle Terme di Caracalla, 00153 Rome, Italy
3
Faculty of Geoinformation Science & Earth Observation, Department of Natural Resource Management, University of Twente, Drienerlolaan 5, 7522 NB Enschede, The Netherlands
4
Touton Ghana, Monitoring and Evaluation Department, 20-36 N Airport Road, Accra, Ghana
5
School of Public Health, College of Health Sciences, University of Ghana, Accra P.O. Box LG 13, Ghana
*
Author to whom correspondence should be addressed.
Land 2025, 14(3), 550; https://doi.org/10.3390/land14030550
Submission received: 24 January 2025 / Revised: 26 February 2025 / Accepted: 3 March 2025 / Published: 5 March 2025

Abstract

The adoption of land cover standards is essential for resolving inconsistencies in global, regional, and national land cover datasets. This study examines the challenges associated with integrating existing datasets, including variations in land cover class definitions, classification methodologies, limited interoperability, and reduced comparability across scales. Focusing on Ghana as a case study, this research aims to develop a land cover legend and land cover map aligned with International Organization for Standardization (ISO) 19144-2 standards, evaluate the effectiveness of improving land cover classification and accuracy of data, and finally, assess the challenges and opportunities for the adoption of land cover standards. This study uses a multi-sensor remote sensing approach, integrating Sentinel-1 and Sentinel-2 optical imagery with ancillary data (elevation, slope, and aspect), to produce a national land cover dataset for 2023. Using the random forest (RF) algorithm, the land cover map was developed based on a land cover legend derived from the West African land cover reference system (WALCRS). The study also collaborates with national and international organizations to ensure the dataset meets global reporting standards for Sustainable Development Goals (SDGs), including those for land degradation neutrality. Using a survey form, stakeholders in the land cover domain were engaged globally (world), regionally (Africa), and nationally (Ghana), to assess the challenges to and opportunities for the adoption of land cover standards. The key findings reveal a diverse range of land cover types across Ghana, with cultivated rainfed areas (28.3%), closed/open forest areas (19.6%), and savanna areas (15.9%) being the most dominant classes. The classification achieved an overall accuracy of 90%, showing the robustness of the RF model for land cover mapping in a heterogeneous landscape such as Ghana. This study identified a limited familiarity with land cover standards, lack of documentation, cost implication, and complexity of standards as challenges to the adoption of land cover standards. Despite the challenges, this study highlights opportunities for adopting land cover standards, including improved data accuracy, support for decision-making, and enhanced capacity for monitoring sustainable land cover changes. The findings highlight the importance of integrating land cover standards to meet international reporting requirements and contribute to effective environmental monitoring and sustainable development initiatives.

1. Introduction

Innovation, broadly defined as the development or use of new ideas or behaviors [1], drives economic development, and is critical for sustainable development in all sectors. As innovations develop, standards are required to ensure the performance, conformity, sustainability, and safety of new products and processes [2]. Standards are also needed in achieving global agendas such as SDGs by supporting consistency, safety, quality, and interoperability across various data and sectors [3]. The use of spatial information to support the achievement of SDGs, such as through the geographic information systems domain, has continuously been increasing, facilitating the integration of all kinds of geographic information to enable more effective policies and decision-making as well as collaborative geospatial information management across organizations and levels of government [4].
In this context, technical communities like the Open Geospatial Consortium (OGC) and the ISO publish standards that focus on geographic data and information. Such standards are essential for the geospatial domain and related applications for data accuracy, efficient sharing, and supporting innovative solutions. Implementing and contributing to these standards helps organizations maintain interoperability, improve workflows, and achieve the effective governance and management of geographic information. Technical committees, such as the ISO Technical Committee (TC) 211 on Geographic Information/Geomatics, have established a structured set of standards [5]. For example, the ISO/TC 211 Working Group 7 on “Information Communities” focuses on standardization issues related to the conceptual modeling of geographic features, including aspects such as land cover and land use, and the ISO/TC 211 Advisory Group 13 advises ISO/TC 211 on the implementation of land cover and land use standards [6]. Among these standards, the ISO 19144 series serves as a foundation for collaboration and highlights the significance of land cover and land use standards [7]. One of the key components of this framework is the land cover meta language (LCML), introduced in ISO19144-2, which serves as a standardized language for describing land cover classes in a way that ensures global comparability, interoperability, and consistency across datasets. The LCML standard enables users to define land cover features based on structural and functional characteristics [7].
Land cover and land use mapping play an important role in the monitoring and assessment of environmental changes, which helps inform policy directions as well as advance SDGs [8]. Recent developments in remote sensing and machine learning approaches have led to transformation in this field, ensuring the use of high-resolution, dynamic, and scalable data for the analysis of the Earth’s surface, which are essential for monitoring the progress and implementation of SDGs [9] However, monitoring this progress using available land cover information faces various constraints, including the use of non-standardized land cover approaches and inconsistent methodologies, particularly in the Sub-Saharan Africa regions where the use of localized methods is limited, resulting in inconsistent information over time between different national entities, regions, and reporting frameworks, including the United Nations Framework Convention on Climate Change (UNFCC) or the United Nations Framework Convention to Combat Desertification (UNCCD) [7]. To solve the inconsistent reporting between different entities, several standardized legends were prepared, such as the European CORINE (Coordination of Information on the Environment) system [10], the US Geological Survey Anderson Legend [11], and the EAGLE group land cover schema [12], among others. However, these legends suit their own needs and are not interoperable with each other. Also, advances in remote sensing, such as the expansion of multi-sensor satellite systems like Senstine-2, Sentinel-1, and Landsat, have increased access to high-resolution, multi-temporal imagery [13]. Coupled with machine learning algorithms like the random forest algorithm [14] and deep learning algorithms such as convolutional neural networks, these tools now achieve classification accuracies exceeding 90% in complex landscapes [15]. Similarly, cloud-based platforms like Google Earth Engine (GEE) enable the large-scale processing of time-series data, which facilitate large-scale analyses of phenomena such as deforestation and urbanization [16]. Despite the technological advances, some limitations exist. Similar classes in terms of their spectra information, such as croplands and grasslands, remain difficult to distinguish [17]. Furthermore, for monitoring land resources at the local and global levels and specific uses or larger reporting, ensuring the interoperability between legends and systems, as well as reliance on standardized classification systems with such advanced remote sensing and combined machine learning techniques, has the potential to significantly improve the sustainability and accuracy of the land resources information provided from land cover areas. For example, the development of a regional land cover reference system, such as for West Africa [11], helps address the wide diversity of land cover in various countries and links them within a region. This regional land cover reference system focuses on technical aspects of standardization but neglects the integration of ISO standards into national systems in ways that align with local needs, capacities, and reporting priorities. Hence, this research focuses on developing a country-specific ISO 1944-2 legend and land cover data.
While a land cover reference system exists for West Africa, Ghana does not yet possess a national land cover reference and monitoring system. In Ghana, like in many countries, the process for land cover mapping by national entities started in the 2000s, with sub-national and national maps such as those produced by the Centre for Remote Sensing and Geographic Information Services (CERSGIS) and the Resource Management Support Centre (RMSC) of the Forestry Commission [18]. Later, the Forestry Commission developed maps for 1990, 2000, 2010, 2012, and 2015 under the Forest Preservation Program [18]. Even though there have been efforts to produce national land cover products, the focus has been on sub-national, municipal, and district levels, and often rely on existing global data such as the European Space Agency’s (ESA) land cover data, among others. Hence, the sustainability and accuracy of these land cover products are often limited by the lack of standardization due to changing objectives, varying methodologies, and classification systems, hindering data utility and comparability.
While various international standards and software developed based on these standards exist to support the interoperable land cover methodological development process, the adoption of the standards remains limited. About 32 sub-national, national, regional, and international legends are available on the land cover legend registry (LCLR) hosted by the United Nations Food and Agricultural Organization (FAO). The LCLR hosts legends developed following the standard ISO 19144-2 [19], reflecting that 164 countries have not developed available national legends following international land cover and land use standards. This results in various interoperability limitations and limited comparability of results between regions, countries, and global and local levels. In addition, this results in the limited use and recognition of national legends in global dataset development, and global datasets are mostly being used to report to international frameworks rather than national datasets, including when national data already exist and are available. This is reflected, for example, when reporting for land degradation neutrality, where most of the countries used global datasets of land cover, and the difference between global datasets and national datasets can be very significant [20]. For example, Conchedda and Tubiello [21] compared various global land cover and identified differences of up to 67% for cropland, particularly in countries like Brazil. Similarly, Seebach et al. [22] examined multiple global forest cover datasets across different nations and observed notable variations. For instance, in Denmark, the JRC high-resolution forest cover map for the year 2000 recorded 12% forest cover, while the CORINE Land Cover 2000 dataset reported just 3%. Hence, a stronger consideration of national datasets for national and/or global programs has the potential to significantly increase accuracy as well as the adoption of the results and support actions for SDGs.
Thus, the objective of this article is to assess the potential for the adoption of land cover and land use standards by (1) preparing a legend for Ghana as a pilot country in Sub-Saharan Africa following the standards ISO 19144-2, (2) preparing a land cover dataset of Ghana for 2023, and (3) engaging experts in Ghana, Africa and globally to document the challenges and the opportunities of the adoption of standards for land cover to make this process sustainable. By developing a national-specific ISO 19144-2 legend, generating a national land cover dataset by leveraging multi-sensor remote sensing, machine learning (random forest), and LCML, and documenting challenges and opportunities through expert engagement, this study fills the gap by providing a practical and scalable model for integrating international standards into national land cover mapping. This approach not only strengthens data comparability and supports SDG reporting but also reduces the dependency on global datasets that may fail to reflect local realities. This approach has broader implications for land management, climate monitoring, and sustainable development across Sub-Saharan Africa.

2. Materials and Methods

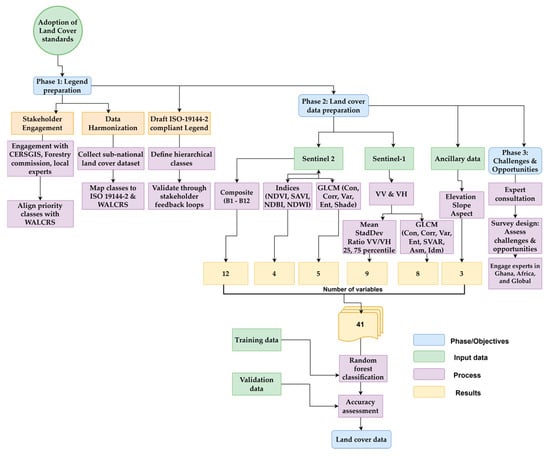
The methodological approach is developed around the three main objectives, i.e., (i) developing a national land cover legend following ISO 19144-2, (ii) developing a national land cover dataset without field data and validation but with online photo interpretation data collection platforms, considering the limited resources available, and (iii) assessing the challenges and opportunities by receiving feedback from international and regional experts (Figure 1).

2.1. Area of Interest (AOI)

This area of interest (AOI) considers different spatial levels, starting with the global context and the national context, with Ghana as the case study. Ghana (Figure 2) is located on the west coast of Africa and shares its eastern, western, and northern borders with Togo, Côte d’Ivoire, and Burkina Faso, respectively. Its southern border is the Gulf of Guinea and the Atlantic Ocean. The geographical coordinates of the country are 7.9465° N, 1.0232° W, and the country occupies an area of 238,533 km2 [23] Ghana is divided into 16 administrative regions, subdivided into a total of 261 districts.

2.2. Land Cover Legend

Defining the land cover legend is an important step in a land cover mapping process, as it provides a method to express the content of a map. The legend reflects how the semantic generalization of a specific geographic area has been conceived [25]. The process of categorization is meant to minimize the complexity of the real world, where different area types are distributed on a continuum. Since the definition of classes is an arbitrary process by nature, this may lead to uncertainties that will affect the accuracy of the final land cover map. It is, therefore, important that the definition of the LCL meets two minimum requirements: (i) clear and unambiguous class definitions and (ii) a class boundary that does not overlap with other legend classes [26]. The WALCRS meets these requirements. The WALCRS is, therefore, based on three levels, with the whole schema divided into two major categories: vegetated and non-vegetated. The vegetated category is further divided into natural and cultivated, while the non-vegetated category is divided into terrestrial-non-vegetated and water. With these broadly defined categories, the various levels are further divided based on their physiognomic or structural characteristics and improved with additional qualitative criteria to classify land features., the vegetated area is level 1; level 2 is separated by vegetation artificiality, which takes us to natural or seminatural vegetation and cultivated or managed vegetation at level 3. Semi-natural vegetation is further divided into tree-dominated areas, shrub-dominated areas, and herb-dominated areas based on their growth from dominance at level 4.
In line with such recommendations, the WALCRS [27], which was defined using ISO 19144 LCML (ISO 19144-2, 2012), was used for the identification of the land cover classes and existing legends and datasets. National land cover classes were finalized in consultation with national partners, mainly CERSGIS, the Environmental Protection Agency (EPA), and the Land Use and Spatial Planning Authority (LUSPA). The description of the land cover classes was translated using the land characterization system software (LCHS) [28], an implementation tool of the ISO standard (ISO 19144-2) LCML [29].

2.3. Land Cover Dataset

2.3.1. Training and Validation Data Collection

First, the land cover classes needed for training data collection were established from the WALCRS, where we identified the available classes in the context of Ghana. The training and validation data collection process involved in this work was performed using photo interpretation techniques and existing land cover data of some areas in Ghana. Data were collected using Collect Earth Online (CEO: [30]) and Google Earth Pro with high-resolution imagery. For CEO, a project for training data collection was designed using a 10 m-by-10 m plot, each containing five sample points. A total of 4000 training samples were randomly allocated, with 10% repeated samples as part of a quality control check. By using the Collect Earth Online platform, we leveraged its capabilities to handle multi-source satellite data (e.g., including Sentinel-1 composite, Sentinel-2 composite, Mapbox satellite, Google Earth, OpenStreetMap, and NICFI Planet satellite data) and offer high-performance computing services. Normalized Difference Vegetation Index (NDVI) time series were also analyzed using the CEO’s Geo-dash widget to understand seasonal variations. In addition to the 4000 randomly allocated sample points, an additional 3677 samples were manually included, making a total data sample of 7677. The number of training and validation data used for the classification is shown in Figure 3, while the spatial distribution of training and validation data is shown in Figure 4.

2.3.2. Data Validation Procedure

A validation process involving quality control checks, stakeholder engagements, and comparison with existing land cover data was implemented to ensure the quality and reliability of the collected training and validation data. The initial 4000 randomly generated samples were selected, with 10% being intentionally repeated as part of the quality control mechanism to ensure consistency in land cover labeling. The additional 3677 manually selected sample points were incorporated based on local expertise to enhance data representativeness. The collected samples were verified with existing global land cover maps of Ghana and sub-national land cover maps. Furthermore, stakeholders and local experts were consulted, integrating indigenous knowledge to refine the training and validation data. High-resolution satellite imagery from the CEO and Google Earth Pro was used to visually verify land cover types. Also, the CEO’s Geo-dash widget provided NDVI time-series analysis to capture seasonal variations, serving as an additional validation process. To further ensure robustness, the dataset was split into 70% training and 30% validation, with classification accuracy assessed using standard metrics, including overall accuracy, user accuracy, producer accuracy, and the kappa coefficient. These validation measures ensured that the dataset was reliable and representative of actual land cover conditions in Ghana.

2.3.3. Satellite Image Preparation

This study used a multi-sensor approach where three types of remote sensing data, optical data (Sentinel-2), SAR data (Sentinel-1), and other ancillary information, were integrated as predictors for the land cover classification. Sentinel-2 surface reflectance images were accessed for the period from October 2022 to October 2023, covering an entire year. The year 2023 was chosen because this year provided images with less cloud coverage. The one-year time frame is considered adequate for capturing yearly phenology [31]. Also, since one of the objectives of this article is to prepare an up-to-date land cover classification using recent satellite imagery, the single year allows for consistency in data acquisition and processing. Each scene in the image went through a cloud and shadow masking process using the algorithms implemented in GEE. A set of four spectral indices, including the Normalized Difference Vegetation Index (NDVI), Normalized Difference Built-up Index (NDBI), Normalized Difference Water Index (NDWI), and Soil-Adjusted Vegetation Index (SAVI), were computed and added, resulting in a collection that includes the selected reflectance bands. These indices have been carefully selected for their capacity to differentiate and identify specific classes. For instance, the NDVI is important in quantifying biomass, monitoring deforestation, and analyzing ecosystem dynamics [32]; the NDBI is focused on built-up areas by analyzing the difference between the near-infrared and the shortwave infrared bands, serving as a robust tool for mapping the built-up infrastructure and urban sprawl [33]; the NDWI looks at variations between the green and near-infrared bands, helping to detect waterbodies, wetlands, and moisture contents in landscapes [34]; and the SAVI accounts for soil influences on vegetation indices [35]. The median values from each scene for all Sentinel-2 bands were used to create seasonal image stacks, and finally, GLCM (gray-level co-occurrence matrix) texture variables were applied to the NDVI images. The GLCM is a method used as an image-processing technique to extract information about spatial patterns of the intensity of pixels in an image [36]. Sentinel-1 Ground Range Detected (GRD) data were also obtained for the same date range and resampled to the same resolution as the Sentinel-2 resolution. All Sentinel-1 images are in ascending orbits with vertical transmit and vertical receive (VV) and vertical transmit and horizontal receive (VH) polarization. The descending orbit images were not used because there were no images for this orbit in the study area. The calculated predictors include mean, standard deviation, ratio of VV to VH, 25th and 75th percentile, and texture variables for VH and VV bands. The texture predictors provide information about the spatial arrangements of pixel intensities, capturing the spatial relationships between pixels. This helps to distinguish between different land cover types based on their spatial patterns [37]. Apart from the satellite images, three additional ancillary predictors (elevation, slope, and aspects) were resampled to the resolution of Sentinel-2 data and included. All variables used for the classification are provided in Table 1.

2.3.4. Classification and Accuracy Assessment

The RF classifier is used, which is a widely used supervised machine learning algorithm for land cover classification. The RF technique is a non-parametric technique that builds a robust model using multiple decision trees to predict outcomes. It handles large datasets with numerous variables effectively without requiring prior knowledge of their interrelationships and is resilient against outliers, ensuring reliable predictions [38]. The hyperparameters, including the number of trees and variables per split, were tuned using a systematic exploration of a set of potential inputs through a grid-search scheme [38]. Based on this tuning, the land cover classifier was run with 500 trees and 6 variables per split, using the default maximum depth of trees, which is unrestricted, and 70% of data for training. The random forest algorithm returns three important measures: the selection rate of each candidate variable, the Gini index, and the permutation of predictor variables as an estimate of importance. The mean decrease accuracy, which is a measure of how much the accuracy decreases when a variable is excluded, was used to generate this variable’s importance due to its simplicity [39]. All variables were used for the classification, since almost all variables were important. This is shown in Figure A1. The training data samples were carefully assessed to ensure balanced and representative data for classification. We ensured that all classes were at least 100. However, certain classes were underrepresented; hence, those classes were manually added and validated with high-resolution imagery coupled with expert knowledge.
The accuracy assessment was undertaken with respect to the validation data to assess the classification accuracy (30% of the visually interpreted randomly sampled points described above). The accuracy parameters calculated are overall accuracy, user accuracy, producers’ accuracy, and kappa coefficient. All image-processing, classification, and accuracy assessments were conducted using GEE. The GEE scripts and datasets used in this study are publicly available on GitHub [40].

2.4. Challenges and Opportunities

A structured questionnaire survey was conducted in 2024 to assess the challenges and opportunities for the adoption and implementation of land cover standards. The survey targeted a broad spectrum of stakeholders from government agencies, academia, private institutions, and international organizations involved in land cover and land use activities across global, regional, and national geographic scales. Including experts from different regions was essential to capture diverse experiences and comparative insights on adopting land cover standards across various contexts. This helps to situate Ghana’s progress against international efforts, identifying global challenges such as interoperability issues. Furthermore, given that land cover standards such as ISO 19144-2 are designed for global application, engaging international stakeholders is essential to assess the variability in adoption, barriers to implementation, and opportunities for adoption across different geographic scales. The questionnaire was designed to collect insights from three main respondent groups: those familiar with and using LCML standards, those using other land cover standards, and those not using any standards at all. The survey was designed using Google Forms for ease of access and distribution, allowing global participation and ensuring efficient data collection from stakeholders.

3. Results

3.1. Final Land Cover Legend of GHANA

The land cover characteristics of Ghana encompass a wide range of classes, including diverse types of vegetation, various crop types and categories, non-vegetated areas, urban landscapes, and water bodies. A total of 37 land cover classes are clearly identified from the WALCRS, as presented in Table 2. The final land cover legend for Ghana, as highlighted and presented in Table 2, serves as a standardized reference for broader classifications. However, not every class included in the legend was utilized in the classification process. Some classes were modified or merged where they exhibited similarities at a specific classification level, ensuring a streamlined and meaningful categorization. Specific descriptions of land cover classes with corresponding images and their Unified Modeling Language (UML) diagrams are detailed in Appendix A, Figure A2, Figure A3, Figure A4, Figure A5, Figure A6, Figure A7, Figure A8, Figure A9, Figure A10, Figure A11, Figure A12, Figure A13, Figure A14, Figure A15, Figure A16, Figure A17, Figure A18, Figure A19, Figure A20, Figure A21, Figure A22, Figure A23, Figure A24, Figure A25, Figure A26, Figure A27 and Figure A28.

3.2. Land Cover Dataset of Ghana (2023)

The land cover classification of Ghana, as shown in the national map (Figure 5) and accompanying statistics (Table 3), reveals a diverse range of land cover types over a total area of 24,343,056.4 ha. Spatially, the classified land cover map highlights the dominance of agricultural and forested areas in the southern and central regions, while savanna landscapes dominate the northern areas. Built-up areas are concentrated around major urban centers, and waterbodies are prevalent in the south, particularly around Volta Lake (Figure 5). A breakdown of land cover types shows that cultivated rainfed agriculture is the dominant class, covering 6,896,359 hectares (28.3%) of the total area, followed by closed/open forest areas (4,781,444 hectares, 19.6%, and savanna (3,867,151 hectares, 15.9%)). Other significant classes include cultivated irrigation (2,804,122 hectares, 11.5%) and mango (1,024,109 hectares, 4.2%). Smaller land cover categories such as waterbodies (813,574 hectares, 3.3%), mangroves/wetlands (274,440 hectares, 1.1%), and salt pans (33,011 hectares, 0.1%) occupy a minor portion of the landscape. Additionally, built-up areas (466,540 hectares, 1.9%) and mining sites (2,362,189 hectares, 9.7%) reflect significant human activity. Bare soil/rocks and oil palm/rubber constitute minor fractions of the total area.
A comparison with the global dataset shows significant differences in class representation. For instance, cultivated rainfed agriculture (28.3%) and irrigation (11.5%) in the national land cover data far exceed the land cover statistics reported for ESRI’s crop (3.8%) and MODIS’s cropland (10.19%) data. Similarly, closed/open forests (19.6%) and savannas (15.9%) in the national data are combined into broad categories like ESRI’s rangeland (46.7%) and MODIS’s savannas (26.73%). These generalized classes fail to differentiate between Ghana’s mosaic of forest–savanna transitions or agroforestry systems, such as mango plantations (4.2%), which are explicitly mapped in the national classification. Again, while the national land cover identified mining (9.7%) and built-up areas (1.9%) as distinct classes, global datasets either omit these categories or misrepresent their scale. MODIS’s built-up area (1.3%) underestimates urbanization, while ESRI’s built-up area (3.9%) overestimates urbanization by combining scattered settlements with true urban infrastructure. Mangroves/wetlands (1.1%) and salt pans (0.1%) in the national land cover data are either absent or merged into broad classes like MODIS’s permanent wetlands (0.53%) or ESRIS’s flooded vegetation (0.31%). The results emphasize the value of regionally tailored classifications. While global datasets might claim high accuracy, their broad classes prioritize simplicity over actionable specificity. The land cover map provides insights into Ghana’s landscape regarding agricultural expansion, urbanization, deforestation, and mining activities. The high proportion of cultivated land emphasizes the importance of agriculture in the country, while the extent of mining activity signifies the impact of resource extraction on land cover and land use patterns. The presence of water bodies and wetlands shows hydrological features that play a key role in biodiversity conservation as well as water resource management.

Accuracy Assessment

An accuracy assessment was conducted using a confusion matrix to evaluate the classification process (Table 4), which quantifies the agreement between the classification map and the reference data. The overall accuracy of the land cover classification was 90% (Table 5), with individual class accuracies varying across the 12 land cover types, demonstrating a high level of precision in the mapping process. However, accuracy varied across land cover classes. Among the classified land cover types, mining areas achieved the highest producer accuracy (95.80%), indicating that most of the mining sites were correctly identified with less confusion. Similarly, the built-up areas recorded the highest user accuracy (97.90%), showing that almost all pixels classified as built-up areas were correctly labeled (Table 5), suggesting an indication of the easier identification and distinguishing of anthropogenic land cover types such as mining and urban areas.
However, some land cover types showed lower classification accuracies due to spectral similarities with other classes. For instance, the savanna class recorded producer and user accuracies of (78.30% and 85.70%), respectively, indicating some level of misclassification with cultivated areas. The confusion matrix also shows instances of misclassification, such as bare soil/rocks and salt pans, misclassified with cultivated areas. Despite these challenges, the classification performed well in differentiating major land cover types across Ghana (Table 5).

3.3. Challenges and Opportunities to the Adoption of Land Cover Standards

Out of 148 total survey respondents from around the world, 31 were from Africa (excluding Ghana), 59 were from various other continents, including Europe, North and South America, Asia, and the Middle East, and 54 responses came from Ghana. As expected, most responses came from Ghana since the case study focuses on this country and specifically targets more Ghanaians (Figure 6).
To assess the challenges to the adoption of land cover standards, the questionnaire sought to first find whether the respondents were familiar with land cover standards, specifically the land cover meta language, and their use of them. The results (Figure 7) highlight a significant knowledge gap globally, regionally, and nationally. Globally, out of the 148 respondents, 44 (30%) were somewhat familiar, 37 were not very familiar (25), 40 were not familiar at all (27%), and 27 were very familiar (18%). In Sub-Saharan Africa, out of the thirty-one respondents, nine were somewhat familiar (29%), seven were not very familiar (23%), ten were not familiar at all (32%), and five were very familiar (16%). In the case of Ghana, fifteen (28%) out of fifty-four respondents were somewhat familiar, nineteen (35%) were not very familiar, sixteen (30%) were not familiar at all, and four (7%) were very familiar (Figure 7). This lack of familiarity, according to the respondents, stems from LCML’s technical complexity, which demands specialized training to navigate its ontology-driven framework, as well as a lack of localized guidance tailored to regions like Ghana. This study further explored whether respondents used LCML or other land cover standards (Figure 8). The findings revealed an inconsistent adoption of standards across the different regions. Globally, out of 148 responses, 48 (32%) use the LCML standards, 58 (39%) use no standards, and 42 (27%) use other standards. In Africa, out of thirty-one respondents, eleven (35%) use LCML standards, eight (26%) do not use any standard, and twelve (39%) use other standards. In Ghana, out of 54 responses, 11 (20%) use LCML standards, 31 (57%) do not use any standard, and 12 (22%) use other standards. This inconsistency reflects institutional and resource barriers: dominant tools like ArcGIS, QGIS, and Excel offer preconfigured workflows that align with existing user expertise, whereas LCML’s adoption is hindered by its lack of integration into widely used platforms, as reported by the respondents.
This study identified key challenges that hinder the widespread adoption of land cover standards (Figure 9). The results, as reported in Figure 9, show that globally, 46% of respondents identified a lack of guidance materials and documentation as a challenge, while 10% highlighted cost implications, and 44% cited the complexity of the standards. In Africa, 44% of respondents noted a lack of guidance materials, 11% mentioned cost implications, and 44% identified the complexity of the standards. In Ghana, 53% of respondents considered a lack of guidance materials a limitation, 27% pointed to cost implications, and 20% indicated the complexity of the standards. These regional disparities underscore systematic issues. In Ghana, the absence of localized training programs and documentation increases the reliance on non-standardized methods. Meanwhile, the higher emphasis on cost reflects financial constraints, such as software licensing fees for tools like the ArcGIS suite, which compete with investments in LCML training. The reliance on non-standardized classification systems, particularly in Ghana, constrains interoperability and comparability across datasets.
Despite the challenges, this study also explored the potential benefits and opportunities for the adoption of land cover standards (Figure 10). As reported in Figure 10, the results show that globally, 20% of respondents highlighted data accuracy and reliability as the most significant opportunity, followed by consistency and uniformity (16%), and data integration (15%). In Africa, compliance with national frameworks or guidance was identified by 12% of respondents as the main opportunity, alongside consistency and uniformity (10%), and supporting decision-making and policy development (10%). In Ghana, 25% of respondents emphasized data accuracy and reliability as the most significant opportunity, followed by supporting decision-making and policy development (20%), and data integration (15%). This highlights the strong potential for the increased adoption of land cover standards if governments, institutions, and the international community provide the necessary support.

4. Discussion

The role of land cover legends is to help in the preparation of land cover maps and land cover datasets [43]. For this reason, the land cover legend register (LCLR) has been developed to support the cataloging of legends based on international standards at global, regional, and national levels [44]. The registry database was for land cover legends based on the registry concept that is derived from ISO 19135-1 [4], identified in ISO 19144-1 [45], and makes use of the descriptive meta language described in ISO 19144-2 [29]. By standardizing land cover legends, the LCLR facilitates data exchange, comparison, and integration across different regions and platforms [7]. However, many land cover mapping institutions in West Africa utilize different legends and classification systems, including the WALCRS. The WALCRS is particularly significant for the subregion, offering valuable scientific and developmental applications [46]. The Gambia was the first country to implement this regional land cover reference system, using it to support smallholder agriculture. As highlighted in this study, efforts are underway to expand the implementation of the WALCRS to other parts of the region, including Ghana. The objectives of land cover mapping in West Africa, and for that matter in Ghana, vary. These include agricultural monitoring, ecosystem service assessment, land use planning, land degradation monitoring, greenhouse gas inventories, climate change mitigation and adaptation assessment, and disaster response [46]. These varying objectives have led to inconsistencies in regional land cover maps. The WALCRS helps to simplify the classification of land features and the development of standard land cover legends by using ISO-based LCCS version 3 software developed by FAO to eliminate ambiguities in defining land features and legends, yet their adoption in developing regions such as West Africa remains limited. Comparing Ghana’s land cover legend development to similar studies in other African countries, such as The Gambia and Ethiopia, reveals common challenges and unique regional characteristics. The WALCRS has been integrated into national land cover efforts in The Gambia, demonstrating the benefits of standardized classification approaches for agricultural planning [27]. The research conducted in Ethiopia has emphasized the importance of integrating multi-source remote sensing data, including SAR and optical imagery, to improve classification accuracy in diverse landscapes [47]. The methodological approach used in this study has been widely validated in previous studies [48]. However, the application of these methods in Ghana provided insights into the effectiveness of the technique in a West African context, where land cover and land use dynamics are shaped by agricultural expansion, deforestation, and rapid urbanization.
Land cover datasets are equally important as land cover legends, as the latter serves as a fundamental framework for developing and standardizing land cover datasets [43]. Several organizations and countries have developed land cover datasets for different purposes, including national forest resource assessment, estimation of Reducing Emissions from Deforestation and Forest Degradation (REDD+) activity data, biophysical and socioeconomic information integration, and semantic similarity assessment [49]. Several global land cover datasets exist to ensure their wider use and accessibility. Among these are the European Space Agency’s European Global Land Analysis and Discovery (ESA GLAD) and ESA’s World Cover, among others. Using global land datasets for national land cover representation and analysis presents notable challenges, including inconsistencies in feature estimates, which often result in either overestimation or underestimation. These discrepancies hinder the harmonization and interoperability of land cover datasets across regions and institutions.
A critical issue highlighted in this research is the significant variations between global and national land cover datasets. For example, as shown in Table 3, the built-up area is reported as 3.9% in the ESRI global dataset, 1.3% in the MODIS global dataset, and 1.9% in the national dataset. Similarly, cropland estimates show discrepancies, with 3.8% reported by ESRI, 10.9% by MODIS, and a much higher 46.5% from the national classification. The significant variations observed between Ghana’s national dataset and global products reflect a documented challenge in land cover mapping. For instance, in their work, Fritz et al. [50] demonstrated that global datasets like MODIS and ESA GlobCover exhibit discrepancies up to 30% in cropland estimates across Africa due to different class definitions and spatial resolutions. Similarly, Herold et al. [51] reported that built-up areas are often overestimated in coarse-resolution datasets—as was seen in the case of ESRI’s estimate and that of Ghana (3.9% vs. 1.9%), because of the spectral confusion between urban infrastructure and bare soil. The inconsistencies align with findings in Southeast Asia, where Tsenbazar et al. [52] reported that MODIS’s natural vegetation class conflates ecologically distinct forests and shrublands, depicting Ghana’s challenges in differentiating closed forests from savannas. The differences in global datasets often come from generalized class definitions. For instance, ESRI’s rangeland merges Ghana’s savannas and rainfed agriculture, a situation also observed in Ethiopia, where Wodebo [53] found that global products misclassified agroforest systems as homogeneous grasslands. Such an oversight undermines implementations like REDD+ reporting, where precise forest definitions are critical. Comber et al. [54] attributed these issues to semantic uncertainties, where inconsistent terminology leads to mismatched interpretations across regions.
Ghana’s national dataset addresses these challenges by adopting the WALCRS, which provides regionally tailored classes such as mango plantations, mining sites, salt pans, oil palm, and rubber, which are absent in global datasets. This approach aligns with recommendations by Di Gregorio. [27], who argued that localized adaptations of the FAO’s LCML improve accuracy in heterogeneous landscapes. For instance, The Gambia’s use of the WALCRS reduced cropland estimation errors by 22% compared to MODIS [27], while Kuenzer et al. [55] demonstrated that integrating SAR and optical data, as performed in Ethiopia, enhances the discrimination of spectrally similar classes like irrigated and rainfed agriculture.
A major consequence of the challenges to the adoption of land cover standards, as was seen in this research, is the lack of documentation of the standards. This was seen in the three spatial levels: global, African, and Ghanaian contexts. In instances where efforts are being made to describe land features, class definitions are often incomplete or ambiguous. Additionally, the inconsistent use of terminologies adds to the complexity, where the same terms are applied to different concepts or different terms are used for the same concept [46]. These inconsistencies pose significant challenges in generating standardized and comparable datasets, which are essential for accurate environmental monitoring, national change assessments, and cross-regional analyses. Addressing these challenges requires targeted efforts toward capacity building, developing legend translation protocols for existing datasets, and refining guidelines for future mapping projects to enhance harmonization and compatibility.
In Ghana, national entities such as the Ghana Standards Authority (GSA), in collaboration with stakeholders in the land cover sector, including the Forestry Commission and the Lands Commission, should be encouraged to adopt these standards. The international community can support these efforts through awareness-raising initiatives and technical assistance. By integrating these strategies, land cover standards can be effectively incorporated into mapping activities, leading to the creation of consistent, reliable, and interoperable datasets that are essential for both local and global environmental assessments. Despite the challenges associated with adopting land cover standards, their adoption presents major opportunities. One such opportunity is the ability to support decision-making and policy. Another significant advantage is the enhancement of data accuracy and reliability, ensuring that the generated datasets are robust and suitable for a wide range of applications. This finding aligns with the International Standards for Land Cover: From Concepts to Practices report [56], which highlights that land cover standards provide a structured framework to ensure data interoperability and consistency in reporting. The report emphasizes that such standards ensure data are consistent, reliable, and comparable across different regions and countries. Additionally, they support a country’s objectives of informed decision-making, sustainable land use planning, and effective monitoring of progress toward SDGs. It is important to also state that the adoption of land cover standards would allow for the continuous updating of maps, comparative validation, and comprehensive land resources assessment, e.g., as required for government obligations to report on carbon accounting or as response to environmental treaties [57].
The results of this study have several applications for land use planning, environmental monitoring in line with SDGs, and policy implementation. The high-accuracy and high-resolution land cover classification provides reliable baseline information for land-monitoring programs, including deforestation trading, land degradation, agricultural expansion analysis, and urban growth assessment. Similar approaches have been successfully applied in countries such as Brazil for Amazon forest monitoring [58], landscape degradation in Tunisia [59], and monitoring SDG indicators on land degradation in Nigeria, Bangladesh, Uruguay, and Angola [60].
While this study demonstrates the application of remote sensing and land cover standards as well as classification methods, some limitations must be acknowledged. First, while the usage of image interpretation, knowledge of the area, and expert engagement produces a good classification output, the classification may pose a challenge. Although the classification performed well, incorporating actual ground truth field-based training and validation data could enhance the accuracy, particularly land cover types with similar spectral information, such as forest, savanna, and cultivated irrigated and rainfed classes. Furthermore, the study relied on a single year (2023) of land cover data rather than a time-series analysis, which may limit the ability to capture seasonal variations and long-term changes in land cover. The absence of a multi-year dataset means that land cover changes and trends, as well as deforestation rates and urban expansion, cannot be assessed over a period, which is critical for the environmental planning and sustainable management of land cover.

5. Conclusions

This study underscores the critical importance of adopting land cover standards for sustainable development in Ghana, Africa, and globally. By developing a national land cover legend based on ISO 19144-2 standards and creating a land cover dataset for 2023, the research addresses key challenges related to data inconsistency and interoperability. The findings reveal a diverse range of land cover types across Ghana, with cultivated rainfed areas, savannas, and closed/open forests being the most dominant. The study also demonstrates the effectiveness of integrating multi-sensor remote sensing data, including Sentinel-1 and Sentinel-2, with ancillary information such as elevation and slope. Using the random forest classification algorithm, the research achieved an overall accuracy of 90%, highlighting its robustness for land cover classification in Ghana’s heterogeneous landscape. A key contribution to this research is the establishment of a national land cover legend and dataset for Ghana, which provides a foundation for future land cover mapping efforts. Unlike some research that relies heavily on global land cover datasets, this research has demonstrated that, in some instances, there are discrepancies in land cover estimates compared to national products. This study introduces a localized land cover dataset tailored to Ghana’s environmental conditions. The study also identified the challenges and opportunities for the adoption of land cover standards. Challenges such as limited familiarity with land cover standards, inconsistent definitions, and resource constraints remain significant barriers to the widespread adoption of these standards. Despite these obstacles, this study highlights the opportunities offered by standardized land cover approaches, including improved data accuracy, enhanced reliability, and their critical role in supporting informed policy-making and sustainable land use planning. To address the challenges and maximize the opportunities, targeted efforts are needed to build capacity, refine guidelines, and foster international collaboration. Such initiatives will improve the adoption of land cover standards and ensure effective environmental monitoring and sustainable resource management. Further research should explore cross-regional comparisons, applying similar methodologies in other West African countries to establish a regionally harmonized land cover dataset. By advancing knowledge in this field, these efforts will support the development of more effective land management, sustainable resource management, and climate resilience planning at the local, regional, and global scales.

Author Contributions

Conceptualization, E.N. methodology, E.N., F.M., and B.E.A.; software, E.N.; validation, E.N., F.M., and B.E.A.; formal analysis, E.N.; investigation, E.N., F.M., and B.E.A.; resources, E.N., F.M., B.E.A., R.K.N., S.Y., and P.S.; data curation, E.N., R.K.N., and S.Y.; writing—original draft preparation, E.N.; writing—review and editing, F.M., B.E.A., R.K.N., S.Y., and P.S.; visualization, E.N. and F.M.; supervision, P.S.; project administration, E.N.; funding acquisition, P.S. and E.N. All authors have read and agreed to the published version of the manuscript.

Funding

This research was funded by the Faculty of Forestry and Wood Sciences—FFWS, Czech University of Life Sciences Prague, (IGA/FLD/A_11_23 (Internal grant number: 43140/1312/3189)).

Data Availability Statement

The GEE scripts and datasets used for this research are publicly accessible through the GitHub repository [40].

Acknowledgments

The authors would like to thank the Geospatial Unit of the FAO and co-authors for their input.

Conflicts of Interest

Author Silas Yakalim was employed by Touton Ghana. The remaining authors declare that the research was conducted in the absence of any commercial or financial relationships that could be construed as a potential conflict of interest.

Abbreviations

The following abbreviations are used in this manuscript:
AOIArea of Interest
CEOCollect Earth Online
CERSGISCentre for Remote Sensing and Geographic Information Services
ESAEuropean Space Agency
FAOFood and Agriculture Organization of the United Nations
GEEGoogle Earth Engine
GSAGhana Standards Authority
ISOInternational Organization for Standardization
LCMLLand Cover Meta Language
LCLRLand Cover Legend Registry
MODISModerate Resolution Imaging Spectroradiometer
NDWINormalized Difference Water Index
NDBINormalized Difference Built-up Index
NDVINormalized Difference Vegetation Index
REDD+Reducing Emissions from Deforestation and Forest Degradation
RFRandom Forest
RMSCResource Management Support Centre
SARSynthetic Aperture Radar
SAVISoil-Adjusted Vegetation Index
SDGsSustainable Development Goals
UMLUnified Modeling Language
UNCCDUnited Nations Framework Convention to Combat Desertification
UNFCCUnited Nations Framework Convention on Climate Change
UN-GGIMUnited Nations Committee of Experts on Global Geospatial Information Management
VHVertical Transmit and Horizontal Receive
VVVertical Transmit and Vertical Receive
WALCRSWest African Land Cover Reference System

Appendix A

Figure A1. Variable importance.
Figure A1. Variable importance.
Land 14 00550 g0a1
Figure A2. Closed forest land cover class description, photo key interpretation, and UML diagram.
Figure A2. Closed forest land cover class description, photo key interpretation, and UML diagram.
Land 14 00550 g0a2
Figure A3. Open forest land cover class description, photo key interpretation, and UML diagram.
Figure A3. Open forest land cover class description, photo key interpretation, and UML diagram.
Land 14 00550 g0a3
Figure A4. Thicket land cover class description, photo key interpretation, and UML diagram.
Figure A4. Thicket land cover class description, photo key interpretation, and UML diagram.
Land 14 00550 g0a4
Figure A5. Open shrubland land cover class description, photo key interpretation, and UML diagram.
Figure A5. Open shrubland land cover class description, photo key interpretation, and UML diagram.
Land 14 00550 g0a5
Figure A6. Tree savanna land cover class description, photo key interpretation, and UML diagram.
Figure A6. Tree savanna land cover class description, photo key interpretation, and UML diagram.
Land 14 00550 g0a6
Figure A7. Shrub savanna land cover class description, photo key interpretation, and UML diagram.
Figure A7. Shrub savanna land cover class description, photo key interpretation, and UML diagram.
Land 14 00550 g0a7
Figure A8. Shrub mangrove land cover class description, photo key interpretation, and UML diagram.
Figure A8. Shrub mangrove land cover class description, photo key interpretation, and UML diagram.
Land 14 00550 g0a8
Figure A9. Swamp land cover class description, photo key interpretation, and UML diagram.
Figure A9. Swamp land cover class description, photo key interpretation, and UML diagram.
Land 14 00550 g0a9
Figure A10. The salt marsh land cover class description, photo key interpretation, and UML diagram.
Figure A10. The salt marsh land cover class description, photo key interpretation, and UML diagram.
Land 14 00550 g0a10
Figure A11. Forest plantation land cover class description, photo key interpretation, and UML diagram.
Figure A11. Forest plantation land cover class description, photo key interpretation, and UML diagram.
Land 14 00550 g0a11
Figure A12. Oil palm plantation land cover class description, photo key interpretation, and UML diagram.
Figure A12. Oil palm plantation land cover class description, photo key interpretation, and UML diagram.
Land 14 00550 g0a12
Figure A13. Cocoa plantation land cover class description, photo key interpretation, and UML diagram.
Figure A13. Cocoa plantation land cover class description, photo key interpretation, and UML diagram.
Land 14 00550 g0a13
Figure A14. Rubber plantation land cover class description, photo key interpretation, and UML diagram.
Figure A14. Rubber plantation land cover class description, photo key interpretation, and UML diagram.
Land 14 00550 g0a14
Figure A15. Mango plantation land cover class description, photo key interpretation, and UML diagram.
Figure A15. Mango plantation land cover class description, photo key interpretation, and UML diagram.
Land 14 00550 g0a15
Figure A16. Pineapple land cover class description, photo key interpretation, and UML diagram.
Figure A16. Pineapple land cover class description, photo key interpretation, and UML diagram.
Land 14 00550 g0a16
Figure A17. Paddy rice land cover class description, photo key interpretation, and UML diagram.
Figure A17. Paddy rice land cover class description, photo key interpretation, and UML diagram.
Land 14 00550 g0a17
Figure A18. Beach land cover class description, photo key interpretation, and UML diagram.
Figure A18. Beach land cover class description, photo key interpretation, and UML diagram.
Land 14 00550 g0a18
Figure A19. Bare soil land cover class description, photo key interpretation, and UML diagram.
Figure A19. Bare soil land cover class description, photo key interpretation, and UML diagram.
Land 14 00550 g0a19
Figure A20. Rocks land cover class description, photo key interpretation, and UML diagram.
Figure A20. Rocks land cover class description, photo key interpretation, and UML diagram.
Land 14 00550 g0a20
Figure A21. Urban areas land cover class description, photo key interpretation, and UML diagram.
Figure A21. Urban areas land cover class description, photo key interpretation, and UML diagram.
Land 14 00550 g0a21
Figure A22. Port land cover class description, photo key interpretation, and UML diagram.
Figure A22. Port land cover class description, photo key interpretation, and UML diagram.
Land 14 00550 g0a22
Figure A23. Airport land cover class description, photo key interpretation, and UML diagram.
Figure A23. Airport land cover class description, photo key interpretation, and UML diagram.
Land 14 00550 g0a23
Figure A24. Dump sites and extraction land cover class description, photo key interpretation, and UML diagram.
Figure A24. Dump sites and extraction land cover class description, photo key interpretation, and UML diagram.
Land 14 00550 g0a24
Figure A25. Rivers land cover class description, photo key interpretation, and UML diagram.
Figure A25. Rivers land cover class description, photo key interpretation, and UML diagram.
Land 14 00550 g0a25
Figure A26. Lakes land cover class description, photo key interpretation, and UML diagram.
Figure A26. Lakes land cover class description, photo key interpretation, and UML diagram.
Land 14 00550 g0a26
Figure A27. Lagoons land cover class description, photo key interpretation, and UML diagram.
Figure A27. Lagoons land cover class description, photo key interpretation, and UML diagram.
Land 14 00550 g0a27
Figure A28. Dams land cover class description, photo key interpretation, and UML diagram.
Figure A28. Dams land cover class description, photo key interpretation, and UML diagram.
Land 14 00550 g0a28

References

  1. Taylor, S.P. What Is Innovation? A Study of the Definitions, Academic Models and Applicability of Innovation to an Example of Social Housing in England. Open J. Sci. 2017, 5, 128–146. [Google Scholar] [CrossRef]
  2. Allen, R.H.; Sriram, R.D. The Role of Standards in Innovation. Technol. Forecast. Soc. Change 2000, 64, 171–181. [Google Scholar] [CrossRef]
  3. ISO. Standards and Public Policy: A Toolkit for National Standards Bodies; The International Organization for Standardization: Geneva, Switzerland, 2023; Available online: https://www.iso.org/publication/PUB100476.html (accessed on 7 August 2024).
  4. ISO. A Guide to the Role of Standards in Geospatial Information Management, 3rd ed.; The International Organization for Standardization: Geneva, Switzerland, 2021; Available online: http://standards.unggim.ogc.org/unggim_guide.html#_introduction (accessed on 7 August 2024).
  5. ISO/TC 211 SO/TC 211; Geographic Information/Geomatics. The International Organization for Standardization: Geneva, Switzerland, 1994. Available online: https://www.iso.org/committee/54904.html (accessed on 7 August 2024).
  6. UN-GGIM. The Global Fundamental Geospatial Data Themes for Africa. Available online: https://ggim.un.org/meetings/2018-Addis_Ababa/ (accessed on 29 November 2024).
  7. Mushtaq, F.; Brien, C.D.O.; Parslow, P.; Åhlin, M.; Gregorio, A.D.; Latham, J.S.; Henry, M. Land Cover and Land Use Ontology—Evolution of International Standards, Challenges, and Opportunities. Land 2024, 13, 1202. [Google Scholar] [CrossRef]
  8. Shumili, L.; Kolotii, A.; Lavereniuk, M.; Yailymov, B. Use of Land Cover Maps as Indicators for Achieving Sustainable Development Goals. In Proceedings of the IGARSS 2018—2018 IEEE International Geoscience and Remote Sensing Symposium, Valencia, Spain, 22–27 July 2018. [Google Scholar] [CrossRef]
  9. Zaka, M.M.; Samat, A. Advances in Remote Sensing and Machine Learning Methods for Invasive Plants Study: A Comprehensive Review. Remote Sens. 2024, 16, 3781. [Google Scholar] [CrossRef]
  10. Bossard, M.; Feranec, J.; Otahel, J. CORINE Land Cover Technical Guide: Addendum 2000; European Environment Agency: Copenhagen, Denmark, 2000; Available online: https://www.eea.europa.eu/publications/tech40add/at_download/file (accessed on 7 August 2024).
  11. Anderson, J.; Hardy, E.; Roach, J.; Witmer, R. A Land Use and Land Cover Classification System for Use with Remote Sensor Data; USGS Publications Warehouse: Washington, DC, USA, 2001; Volume 2001. [Google Scholar] [CrossRef]
  12. Ahlqvist, O.; Varanka, D.; Fritz, S.; Janowicz, K. Land Use Cover and Land Cover Semantics: Principles, Best Practices, and Prospects; CRC Press: Boca Raton, FL, USA, 2015. [Google Scholar] [CrossRef]
  13. Phiri, D.; Simwanda, M.; Salekin, S.; Ryirenda, V.R.; Murayama, Y.; Ranagalage, M.; Oktaviani, N.; Kusuma, H.A.; Zhang, T.; Su, J.; et al. Remote Sensing Sentinel-2 Data for Land Cover/Use Mapping: A Review. Remote Sens. 2020, 12, 2291. [Google Scholar] [CrossRef]
  14. Belgiu, M.; Drăgu, L. Random Forest in Remote Sensing: A Review of Applications and Future Directions. ISPRS J. Photogramm. Remote Sens. 2016, 114, 24–31. [Google Scholar] [CrossRef]
  15. Zhu, X.; Chen, J.; Gao, F.; Chen, X.; Masek, J.G. An Enhanced Spatial and Temporal Adaptive Reflectance Fusion Model for Complex Heterogeneous Regions. Remote Sens. Environ. 2010, 114, 2610–2623. [Google Scholar] [CrossRef]
  16. Gorelick, N.; Hancher, M.; Dixon, M.; Ilyushchenko, S.; Thau, D.; Moore, R. Google Earth Engine: Planetary-Scale Geospatial Analysis for Everyone. Remote Sens. Environ. 2017, 202, 18–27. [Google Scholar] [CrossRef]
  17. Klouček, T.; Moravec, D.; Komárek, J.; Lagner, O.; Štych, P. Selecting Appropriate Variables for Detecting Grassland to Cropland Changes Using High Resolution Satellite Data. PeerJ 2018, 6, e5487. [Google Scholar] [CrossRef]
  18. Ghana Forestry Commission. Framework for National Forest Monitoring System; Ghana Forestry Commission: Accra, Ghana, 2018; Available online: https://redd.unfccc.int/files/nfms_framework_doc_ghana.pdf (accessed on 7 August 2024).
  19. FAO. Land Cover Legend Registry. Available online: https://data.apps.fao.org/lclr-tool/en/ (accessed on 29 November 2024).
  20. Minelli, S.; Connor, B.O.; Teich, I. The Land Story Brand Guide; Land Leader: Melbourne, Australia, 2022; ISBN 9789295118911. [Google Scholar]
  21. Conchedda, G.; Tubiello, F.N. Land Cover Statistics Global, Regional and Country Trends; FAO: Rome, Italy, 2021; Available online: https://openknowledge.fao.org/bitstreams/9c99a5bc-a0f8-4c4a-a64d-1523c93afde1/download (accessed on 7 August 2024).
  22. Seebach, L.M.; Strobl, P.; San Miguel-Ayanz, J.; Gallego, J.; Bastrup-Birk, A. Comparative Analysis of Harmonized Forest Area Estimates for European Countries. Forestry 2011, 84, 285–299. [Google Scholar] [CrossRef]
  23. CILSS. Landscapes of West Africa—A Window on a Changing World; CILSS: Ouagadougou, Burkina Faso, 2016. [Google Scholar] [CrossRef]
  24. HDX. Ghana—Subnational Administrative Boundaries. Available online: https://data.humdata.org/dataset/cod-ab-gha (accessed on 24 January 2025).
  25. De Simone, L.; Ouellette, W.; Gennari, P. Operational Use of EO Data for National Land Cover Official Statistics in Operational Use of EO Data for National Land Cover Official Statistics in Lesotho. Remote Sens. 2022, 14, 3294. [Google Scholar] [CrossRef]
  26. Haub, C.; Kleinewillinghöfer, L.; Garcia, V.; Eftas, M.; Di, A.; Fao, G.; Gallego, J.; Leo, O.; Jrc, E.C.; Vito, Q.D. Protocol for Land Cover Validation; SIGMA–Stimulating Innovation for Global Monitoring of Agriculture: Panevėžys, Lithuania, 2015; Available online: https://www.eftas.de/upload/15356999-SIGMA-D33-2-Protocol-for-land-cover-validation-v2.0-2015-06-22vprint.pdf (accessed on 7 August 2024).
  27. Di Gregorio, A.; Mushtaq, F.; Aw, M.; Henry, M.; Mamane, B.; Mahamane, M.; Assoumana, B.T.; Mimouni, M.; Aubee, E.; Enaruvbe, G.O.; et al. West African Land Cover Reference System; FAO: Rome, Italy, 2022. [Google Scholar] [CrossRef]
  28. FAO. Land Characterization System Software. Available online: https://www.fao.org/geospatial/resources/tools/land-characterization-system-software/en/ (accessed on 28 November 2024).
  29. ISO 19144-2:2023; Geographic Information—Classification Systems—Part 2: Land Cover Meta Language (LCML). The International Organization for Standardization: Geneva, Switzerland, 2023. Available online: https://www.iso.org/standard/81259.html (accessed on 7 August 2024).
  30. CEO. Collect Earth Online. Available online: https://collect.earth/ (accessed on 23 January 2025).
  31. Forests National Corporation (FNC). Republic of Sudan National Land Cover Map; Forests National Corporation: Khartoum, Sudan, 2021; Available online: https://www.fao.org/fileadmin/user_upload/faoweb/Themes__pages/Forests/REDD-NFM/Sudan_MRV/Sudan_Land_cover_report.pdf (accessed on 7 August 2024).
  32. Rouse, J.W.; Haas, R.H.; Schell, J.A.; Deering, D.W.; Harlan, J.C. Monitoring the Vernal Advancements and Retrogradation of Natural Vegetation; Final Report; NASA/GSFC: Greenbelt, MD, USA, 1974; pp. 1–137. Available online: https://ntrs.nasa.gov/api/citations/19750020419/downloads/19750020419.pdf (accessed on 7 August 2024).
  33. Zha, Y.; Gao, J.; Ni, S. Use of Normalized Difference Built-up Index in Automatically Mapping Urban Areas from TM Imagery. Int. J. Remote Sens. 2003, 24, 583–594. [Google Scholar] [CrossRef]
  34. Gao, B. NDWI—A Normalized Difference Water Index for Remote Sensing of Vegetation Liquid Water from Space. Remote Sens. Environ. 1996, 58, 257–266. [Google Scholar] [CrossRef]
  35. Huete, A.R. A Soil-Adjusted Vegetation Index (SAVI). Remote Sens. Environ. 1988, 25, 295–309. [Google Scholar] [CrossRef]
  36. Tassi, A.; Vizzari, M. Object-Oriented Lulc Classification in Google Earth Engine Combining Snic, Glcm, and Machine Learning Algorithms. Remote Sens. 2020, 12, 3776. [Google Scholar] [CrossRef]
  37. Maskell, G.; Chemura, A.; Nguyen, H.; Gornott, C.; Mondal, P. Remote Sensing of Environment Integration of Sentinel Optical and Radar Data for Mapping Smallholder Coffee Production Systems in Vietnam. Remote Sens. Environ. 2021, 266, 112709. [Google Scholar] [CrossRef]
  38. Krstajic, D.; Buturovic, L.J.; Leahy, D.E.; Thomas, S. Cross-Validation Pitfalls When Selecting and Assessing Regression and Classification Models. J. Cheminform. 2014, 6, 10. [Google Scholar] [CrossRef]
  39. Elisha, N.; Ofori, J.N.; Aikins, B.E.; Adzraku, G. Mapping Perennial Crops in Africa: A Case Study of Oil Palm in Ghana. J. Geogr. Environ. Earth Sci. Int. 2021, 25, 1–20. [Google Scholar] [CrossRef]
  40. Njomaba, E. Ghana Land Cover Classification with Google Earth Engine. Available online: https://github.com/Elisha-Njomaba/Ghana_LandCover_GEE (accessed on 14 February 2025).
  41. ISO TC211/AG13; Geographic Information/Geomatics. The International Organization for Standardization: Geneva, Switzerland, 2022. Available online: https://www.fao.org/geospatial/events/detail/en/c/1506665/ (accessed on 7 August 2024).
  42. Sambus Geospatial Limited World Boundaries Shapefiles WFL1. Available online: https://opendata.sambusgeospatial.com/content/2f62b676933340b2a5e34a76634beb4c/about (accessed on 24 January 2025).
  43. Mosca, N.; Di Gregorio, A.; Henry, M.; Jalal, R.; Blonda, P. Object-Based Similarity Assessment Using Land Cover Meta-Language (LCML): Concept, Challenges, and Implementation. IEEE J. Sel. Top. Appl. Earth Obs. Remote Sens. 2020, 13, 3790–3805. [Google Scholar] [CrossRef]
  44. Mushtaq, F.; Henry, M.; O’Brien, C.D.; Di Gregorio, A.; Jalal, R.; Latham, J.; Muchoney, D.; Hill, C.T.; Mosca, N.; Tefera, M.G.; et al. An International Library for Land Cover Legends: The Land Cover Legend Registry. Land 2022, 11, 1083. [Google Scholar] [CrossRef]
  45. ISO 19144-1:2009; Geographic Information—Classification Systems—Part 1: Classification System Structure. The International Organization for Standardization: Geneva, Switzerland, 2009. Available online: https://www.iso.org/standard/32562.html (accessed on 7 August 2024).
  46. Mensah, F.; Mushtaq, F.; Bartel, P.; Abramowitz, J.; Cherrington, E.; Mahamane, M.; Mamane, B.; Dieye, A.M.; Sanou, P.; Enaruvbe, G. Land Cover Mapping in West Africa: A Collaborative Process. Land 2024, 13, 1712. [Google Scholar] [CrossRef]
  47. Kebede, E.; Bekeko, Z. Expounding the Production and Importance of Cowpea (Vigna unguiculata (L.) Walp.) in Ethiopia. Cogent Food Agric. 2020, 6, 1769805. [Google Scholar] [CrossRef]
  48. Rodriguez-Galiano, V.F.; Ghimire, B.; Rogan, J.; Chica-Olmo, M.; Rigol-Sanchez, J.P. An Assessment of the Effectiveness of a Random Forest Classifier for Land-Cover Classification. ISPRS J. Photogramm. Remote Sens. 2012, 67, 93–104. [Google Scholar] [CrossRef]
  49. Cover, L.; Jalal, R.; Iqbal, Z.; Henry, M.; Franceschini, G.; Islam, M.S.; Akhter, M.; Khan, Z.T.; Hadi, M.A.; Hossain, M.A.; et al. Toward Efficient Land Cover Mapping: An Overview of the National Land Representation System And. IEEE J. Sel. Top. Appl. Earth Obs. Remote Sens. 2019, 12, 3852–3861. [Google Scholar] [CrossRef]
  50. Fritz, S.; See, L.; McCallum, I.; Schill, C.; Obersteiner, M.; Van Der Velde, M.; Boettcher, H.; Havlík, P.; Achard, F. Highlighting Continued Uncertainty in Global Land Cover Maps for the User Community. Environ. Res. Lett. 2011, 6, 044005. [Google Scholar] [CrossRef]
  51. Herold, M.; Mayaux, P.; Woodcock, C.E.; Baccini, A.; Schmullius, C. Some Challenges in Global Land Cover Mapping: An Assessment of Agreement and Accuracy in Existing 1 km Datasets. Remote Sens. Environ. 2008, 112, 2538–2556. [Google Scholar] [CrossRef]
  52. Tsendbazar, N.E.; de Bruin, S.; Mora, B.; Schouten, L.; Herold, M. Comparative Assessment of Thematic Accuracy of GLC Maps for Specific Applications Using Existing Reference Data. Int. J. Appl. Earth Obs. Geoinf. 2016, 44, 124–135. [Google Scholar] [CrossRef]
  53. Wola, A.W. Land Use or Land Cover Change and Its Driving Forces in Mago National Park, Southern Ethiopia. J. Biomed. Res. Environ. Sci. 2023, 4, 693–705. [Google Scholar] [CrossRef]
  54. Comber, A.; Fisher, P.; Wadsworth, R. What Is Land Cover? Environ. Plan. B Plan. Des. 2005, 32, 199–209. [Google Scholar] [CrossRef]
  55. Kuenzer, C.; van Beijma, S.; Gessner, U.; Dech, S. Land Surface Dynamics and Environmental Challenges of the Niger Delta, Africa: Remote Sensing-Based Analyses Spanning Three Decades (1986–2013). Appl. Geogr. 2014, 53, 354–368. [Google Scholar] [CrossRef]
  56. FAO. International Standards for Land Cover: From Concepts to Practices; FAO: Rome, Italy, 2023. [Google Scholar] [CrossRef]
  57. Herold, M.; Latham, J.S.; Di Gregorio, A.; Schmullius, C.C. Evolving Standards in Land Cover Characterization. J. Land Use Sci. 2006, 1, 157–168. [Google Scholar] [CrossRef]
  58. Silva Junior, C.H.L.; Pessôa, A.C.M.; Carvalho, N.S.; Reis, J.B.C.; Anderson, L.O.; Aragão, L.E.O.C. The Brazilian Amazon Deforestation Rate in 2020 Is the Greatest of the Decade. Nat. Ecol. Evol. 2021, 5, 144–145. [Google Scholar] [CrossRef] [PubMed]
  59. Shiri, Z.; Frija, A.; Rejeb, H.; Ouerghemmi, H.; Le, Q.B. Data on the Land Cover Transition, Subsequent Landscape Degradation, and Improvement in Semi-Arid Rainfed Agricultural Land in North–West Tunisia. Data 2024, 9, 96. [Google Scholar] [CrossRef]
  60. Ghosh, A.; Rambaud, P.; Finegold, Y.; Jonckheere, I.; Martin-ortega, P.; Jalal, R.; Adebayo, A.D.; Alvarez, A.; Borretti, M.; Caela, J.; et al. Monitoring Sustainable Development Goal Indicator 15.3.1 on Land Degradation Using SEPAL: Examples, Challenges and Prospects. Land 2024, 13, 1027. [Google Scholar] [CrossRef]
Figure 1. Methodological flow: authors’ own construct.
Figure 1. Methodological flow: authors’ own construct.
Land 14 00550 g001
Figure 2. Area of interest: Africa, global view, and Ghana as a case study (source of administrative boundary data: [24]).
Figure 2. Area of interest: Africa, global view, and Ghana as a case study (source of administrative boundary data: [24]).
Land 14 00550 g002
Figure 3. Distribution of training and validation data.
Figure 3. Distribution of training and validation data.
Land 14 00550 g003
Figure 4. Spatial distribution of training and validation data.
Figure 4. Spatial distribution of training and validation data.
Land 14 00550 g004
Figure 5. 2023 Land cover map of Ghana 2023.
Figure 5. 2023 Land cover map of Ghana 2023.
Land 14 00550 g005
Figure 6. Number of responses received from 48 countries across the world. (Source of responses: [41]; source of administrative boundary: [42]).
Figure 6. Number of responses received from 48 countries across the world. (Source of responses: [41]; source of administrative boundary: [42]).
Land 14 00550 g006
Figure 7. Respondent’s familiarity with the land cover meta language: global, African, and Ghanaian context (Source: [41]).
Figure 7. Respondent’s familiarity with the land cover meta language: global, African, and Ghanaian context (Source: [41]).
Land 14 00550 g007
Figure 8. Respondent’s use of land cover meta language: global, African, and Ghanaian context (Source: [41]).
Figure 8. Respondent’s use of land cover meta language: global, African, and Ghanaian context (Source: [41]).
Land 14 00550 g008
Figure 9. Challenges to the adoption of land cover standards: global, African, and Ghanaian context (Source: [41]).
Figure 9. Challenges to the adoption of land cover standards: global, African, and Ghanaian context (Source: [41]).
Land 14 00550 g009
Figure 10. Opportunities for the use and adoption of land cover standards: global, African, and Ghanaian context (Source: [41]).
Figure 10. Opportunities for the use and adoption of land cover standards: global, African, and Ghanaian context (Source: [41]).
Land 14 00550 g010
Table 1. Variables used for the classification process.
Table 1. Variables used for the classification process.
NameFeature/Index Formula
Original Sentinel-2 BandsBlue, Green, Red, rededge1, rededge2, rededge3, Near Infrared (NIR), rededge4, Water vapor, Short Wave Infrared (SWIR1), SWIR2, SWIR3
Spectral IndicesNDVI = (NIR − Red)/(NIR + Red)
NDBI = (SWIR1 − NIR)/(SWIR1 + NIR)
NDWI = (Green − SWIR1)/(Green + SWIR1)
SAVI = ((NIR − Red)/(NIR + Red + 0.5)) × (1 + 0.5)
Sentinel-2 Texture (GLCM)Contrast, Correlation, Variance, Entropy, Shade
Sentinel-1 FeaturesVV, HH, VV/HH, VH, SD of VV, SD of VH, 25th percentile, 75th percentile.
Sentinel-1 Texture (GLCM, VV, and VH)Contrast, Correlation, Variance, Entropy, Inverse Difference Moment (IDM), Angular Second Moment (ASM), Sum Average (SAVG)
Ancillary DataElevation, Slope, Aspect
Table 2. Selected land cover classes from the West African Reference System. The highlighted classes can be identified in Ghana.
Table 2. Selected land cover classes from the West African Reference System. The highlighted classes can be identified in Ghana.
Level 1Level2Level 3Level 4Level 5Level 6Level 7
Vegetated area (V)Natural-Seminatural (Vns)Terrestrial (Vnt)Tree
dominated area (A)
Closed tree formation/forest (Ad)

Open tree formation/forest (Ac)
Moist forest (Fh)
Dry forest (Fs)

Woodland (Open) (Fco)
Woodland (very open) (Fct)
Shrub
dominated area (Ab)
Shrub (Medium, High (Abm/h)Ticket (FO)
Open Shrubland (Aro)
Shrubland (low/dwarf) (Arb)Tiger bush (Bt)
Open low shrublands (Arbo)
Herb dominated area (H)Savanna (S)Tree and shrub
savanna (Saa)
Grass savanna (Sh)
Tree savanna (Sa)
Shrub savanna (Sar)
Steppe (St)Tree and shrub steppe (Staa)
Herbaceous steppe (Sth)
Aquatic/flooded (Vnar)Woody dominated area (Sb)


Herbs dominated area (Adh)
woody Mangrove (Ml)


Flooded woody (Bi)

Swamps (Ahm)
Tree mangrove (Ma)
Scrub mangrove (Mar)

permanently flooded woody (Bip)
seasonally flooded woody (Bis)
Salt Marsh (Ahms)
CultivatedCultivated RainfedTree crop plantation (Carf)






Shrub crop (Cab)

Herbaceous crop (Ch)
Forest plantation (Cpf)
Annual herb cultivation (Cahn)

Orchards (V)





Annual herb cultivation (Canh)
Shifting herb cultivation (Cth)
Forest plantation evergreen (Cfp)
Forest plantation deciduous (Cfc)
Forest plantation mixed (Cfm)

Orchards single crop (Vmp)




Orchards multiple crop (Vcp)




Oil palm(Cpfo)
Cocoa(Cpfc)
Mango(Cpfm)
Rubber plantation(Cpfr)
Cultivated Irrigated (Ci)












Cultivated post flooded (Cd)
Tree crop dominated (Cad)

Shrub crop dominated (Ciab)
Herbaceous crop dominated (Cih)

Post flooded herbaceous cultivation (Chai)
Flooded herbaceous cultivation (Chi)
Orchard (single crop) (Vmi)
Orchard (multi crop) (Vci)

Single crop (Mohi)
Multiple crop (Muhi)
Non-vegetated area (Zn)Terrestrial Non-vegetated (Tn)Natural
surface (Sn)
Rocks coarse fragments (Tr)Bare rocks (Sr)
Bowal lateritic crust (Cl)


Soil, sand deposit (Ss)
Stony desert (Dp)

Sandy desert (Dsa)
Salt deposit (Ds)
Bare soil (Sn)
Beeches (P)
Erg (dunes) (Er)Longitudinal (Ei)
Barchan (Eb)
Parabolic (Ep)
Artificial surface (Sa)Built-up non-linear (Bnl)Urban area (Zu)
Rural villages (Vr)
Infrastructure (I)


Port (Po)
Airport (Ae)
Built-up linear and others (Bla)

Dump and extraction sites (Sd)
Water(E)Natural
waterbodies(En)
Permanent waterbody(Pep)
Rivers(R)
Lakes(L)
Artificial waterbodies(Ea)Seasonal waterbody(Pes)River bank(Rr)
Wadies(W)
Lakeshores(Ri)
Table 3. Comparison of land cover area between global data and classification.
Table 3. Comparison of land cover area between global data and classification.
Land Cover Class
(ESRI)—Global
Area
(%)
Land Cover Class
(MODIS)—Global
Area
(%)
Land Cover Class
(National)
Area
(%)
Trees45.2Grasslands40.36Bare soil/rocks1.7
Flooded vegetation0.31Permanent wetlands0.53Built-up1.9
Crops3.8Croplands10.19Cultivated irrigation11.5
Built area3.9Built-up lands1.30Closed/open forest19.6
Bare ground0.04natural vegetation 4.36Cultivated rainfed28.3
Clouds0.01Barren 0.03Mango4.2
Rangeland46.7Unclassified2.75Mangrove/wetland1.1
Evergreen broadleaf forest3.29Mining9.7
Deciduous needleleaf forest0.00Oil palm/rubber2.5
Deciduous broadleaf forest0.07Salt pan0.1
Mixed forest0.00Savanna15.9
Woody savannas10.41Water bodies3.3
Savannas26.73
Total100 100 100
Table 4. Land cover map accuracy assessment (confusion matrix).
Table 4. Land cover map accuracy assessment (confusion matrix).
Class/
Reference
Bare Soil/
Rocks
Built-up landCultivated
Irrigation
Closed/
Open Forest
Cultivated/
Rainfed
MangoMangrove/
Wetlands
MiningOil
Palm/
Rubber
Salt PanSavannaWater
Bodies
Total
Bare soil/
rocks
511503003020065
Built-up land018521021122000205
Cultivated irrigation.103971136871402440
Closed/
Open forest
00011602085031135
Cultivated rainfed001721171001030141
Mango00925245343000271
Mangrove/
wetland
00810122631235250
Mining03342414321001451
Oil palm/
rubber
00150509105000125
Salt pan003000000330036
Savanna1020110001054069
Water
bodies
100000110106468
Total541894471321512662404791204263732025
Table 5. Producer, user, and overall accuracy.
Table 5. Producer, user, and overall accuracy.
Land Cover ClassProducer Accuracy (%)User Accuracy (%)
Bare soil/rocks78.5094.40
Built-up land90.2097.90
Cultivated irrigation90.2088.80
Closed/open forest85.9087.90
Cultivated rainfed83.0077.50
Mango90.4092.10
Mangrove/wetland90.4094.20
Mining95.8090.20
Oil palm/rubber84.0087.50
Salt pan91.7078.60
Savanna78.3085.70
Water bodies94.1087.70
Overall Accuracy90
Disclaimer/Publisher’s Note: The statements, opinions and data contained in all publications are solely those of the individual author(s) and contributor(s) and not of MDPI and/or the editor(s). MDPI and/or the editor(s) disclaim responsibility for any injury to people or property resulting from any ideas, methods, instructions or products referred to in the content.

Share and Cite

MDPI and ACS Style

Njomaba, E.; Mushtaq, F.; Nagbija, R.K.; Yakalim, S.; Aikins, B.E.; Surovy, P. Adopting Land Cover Standards for Sustainable Development in Ghana: Challenges and Opportunities. Land 2025, 14, 550. https://doi.org/10.3390/land14030550

AMA Style

Njomaba E, Mushtaq F, Nagbija RK, Yakalim S, Aikins BE, Surovy P. Adopting Land Cover Standards for Sustainable Development in Ghana: Challenges and Opportunities. Land. 2025; 14(3):550. https://doi.org/10.3390/land14030550

Chicago/Turabian Style

Njomaba, Elisha, Fatima Mushtaq, Raymond Kwame Nagbija, Silas Yakalim, Ben Emunah Aikins, and Peter Surovy. 2025. "Adopting Land Cover Standards for Sustainable Development in Ghana: Challenges and Opportunities" Land 14, no. 3: 550. https://doi.org/10.3390/land14030550

APA Style

Njomaba, E., Mushtaq, F., Nagbija, R. K., Yakalim, S., Aikins, B. E., & Surovy, P. (2025). Adopting Land Cover Standards for Sustainable Development in Ghana: Challenges and Opportunities. Land, 14(3), 550. https://doi.org/10.3390/land14030550

Note that from the first issue of 2016, this journal uses article numbers instead of page numbers. See further details here.

Article Metrics

Back to TopTop