Abstract
Rural community development in China has made progress under the rapid implementation of the rural revitalization strategy; however, it has also revealed challenges such as an overemphasis on spatial construction, severe homogenization, and low sustainability. Existing research on rural community development lacks sufficient localized experience, and there is a limited understanding of how the development process is generated, maintained, and evolved. This study examines Xiongfan Village in Dawu County, Hubei Province, using an innovative methodological integration of Actor-Network Theory (ANT) and Social Network Analysis (SNA). This mixed-methods approach qualitatively traces the formation of networks involving both human and non-human actors, while quantitatively mapping the collaborative structure among human actors. Qualitative analysis of actor networks identifies both human actors (such as government departments, enterprises, social organizations, and villagers) and non-human actors (such as natural and cultural landscapes) as key participants. Through processes like recruitment, mobilization, and dispute resolution, various actors have formed interest alliances centered around the core issue of “revitalizing and sustainably developing rural community resources.” Quantitative social network analysis reveals a “core-periphery” structure, with government departments and social organizations occupying central roles, while business institutions and community villagers are positioned at the periphery. This distribution contrasts with the overarching goal of community development, which seeks to enhance villagers′ intrinsic motivation. The study suggests that rural community development in this area can be improved by diversifying co-construction forms, restructuring core groups, and empowering peripheral actors. These measures will facilitate a shift from single-space development to enhanced community capacity-building, ultimately promoting sustainable rural development.
1. Introduction
In the late 20th century, several global initiatives sought to mitigate the urban-rural divide caused by globalization and urbanization. These included the European Union′s LEADER program [1], the Western “Community Revitalization” initiative [2], Japan’s “Town-Making Movement” launched in the late 1970s [3], South Korea′s “New Village Movement” [4], and Taiwan′s “Community Comprehensive Development” [5]. These efforts shared the aim of revitalizing local resources, reshaping living environments, and fostering participatory community co-construction to enhance the resilience and sustainability of rural areas. The United Nations Sustainable Development Goals (SDGs) have further reinforced this global consensus on “building inclusive, safe, resilient, and sustainable cities and human settlements,” emphasizing the dual importance of environmental sustainability and social inclusion [6].
Within this broader international context, China′s community development has evolved towards participatory renovation of public spaces and the exploration of co-construction models primarily based on urban communities [7,8]. Domestic community development can be regarded as a new phase following earlier service- and construction-oriented models, underpinned by the “unit-neighborhood system” at the grassroots level [9]. Recent innovations such as urban community micro-renewal [7] and community garden renovation [8] have emerged as key strategies for promoting co-construction, resource-sharing, and community empowerment. Meanwhile, with China′s rural population standing at 464 million, rural areas continue to grapple with stagnation, population outflow, and hollowing out [10]. However, spurred by the rural revitalization strategy, they are gradually shifting from being solely agricultural production units to becoming platforms for collaborative construction involving diverse stakeholders [11].
Unlike traditional “top-down” planning approaches, rural community development integrates principles of community construction, governance, and development. By leveraging local resources and fostering innovative co-construction mechanisms, rural development promotes villagers′ empowerment and community self-reliance [12,13]. While traditional rural construction efforts focused primarily on improving physical environments, the essence of rural community development now lies in integrating social resources and maintaining the continuity of network resources [14]. Active participation of villagers is essential, as their involvement directly impacts the sustainability and success of development efforts [15]. Rural community development can foster shared values among community members, enabling them to adapt to societal changes through self-regulatory mechanisms and internal drivers, ultimately contributing to the formation of modern rural social structures [16].
Rural areas often lag behind urban regions in terms of income, infrastructure, and public services, while also facing complex challenges such as interest disputes, property rights conflicts, and differing visions for transformation [17,18]. Blindly replicating urban experiences in rural community development, particularly through top-down approaches, often prioritizes spatial construction over social processes. This reliance on existing models can lead to severe homogenization, structural dependency, and the eventual decline in the sustainability of rural community development [19,20]. At present, much of the research on rural community development in China remains focused on lessons drawn from historical experiences in Europe, the United States, Japan, South Korea, and Taiwan [5], with insufficient attention given to localized experiences. Thus, a systematic analysis of the generation, maintenance, and evolution of rural development processes is urgently needed.
Given the practical challenges in current rural community development practices, such as the overemphasis on spatial construction, severe homogenization, and difficulties in achieving sustainability, existing research often lacks localized experience. This study focuses on the rural community development of Xiongfan Village in Dawu County, Hubei Province, using it as a case study to combine the broad, systematic process narrative strengths of Actor-Network Theory (ANT) with the structural measurement advantages of Social Network Analysis (SNA) [21]. The aim is to create a “narrative-quantitative” dual approach for this research. Both ANT and SNA are employed as analytical tools to bridge networks and communities, offering pathways to understand the relationships and networks within community research [22]. Through the application of ANT, this study identifies the types of actors involved in rural community development and the network configurations they form. In doing so, it addresses the research gap concerning the application of actor networks in rural development contexts. Subsequently, SNA is used to explore the characteristics of co-construction relationships among human actors within the network. Specifically, this study seeks to answer the following questions: “Who are the actors involved in rural community development?”, “What kind of rural community development network do these actors collectively form?”, and “What are the characteristics of co-construction relationships among human actors in the network?” This approach aims to provide a localized perspective on rural community development.
2. Literature Review
2.1. Practices and Research on Rural Community Development
In 1871, the British scholar R.A. Mead [23] first conceptualized the countryside as a community in his work The Village Community in the East and in the West. In 1887, the German sociologist Ferdinand Tönnies [24] defined a community as a social order bound by a unified will, suggesting that rural areas represent intimate communities of social interest, composed of homogeneous populations sharing cultural commonalities. Wilkinson emphasized three key components of rural communities: a specific geographical environment, local society, and community domain, highlighting the interactive and dynamic nature of these communities [25]. Due to their distinct geographical features, social interactions, and collective norms, rural areas often serve as case studies for community research, which has contributed to the growing recognition of rural communities as a subject of study [26,27].
Research on community development typically focuses on areas such as the impact of social capital on communities [28,29,30], community empowerment [31,32], community participation [33,34], and the design of community spaces [7,8]. The combined effects of globalization, urbanization, and industrialization continue to reshape rural areas, altering the relationships between society and nature, humans and non-humans, rural and urban spaces, and local and global contexts [35]. Various scholars have investigated community development practices and research in rural settings. For instance, Kevin O′Toole [36] examined community operating groups in Australian townships, highlighting how these groups strategically utilized local capital and supply-demand dynamics to foster community self-governance and local autonomy. Kaisu Kumpulainen and others [37], through empirical research in Finnish rural areas, revealed the role of community-centered practices in reshaping rural spaces, emphasizing the importance of entrepreneurial culture, network connections, and institutional frameworks for rural development. Valentin Noble [3] used the “policy flow” framework to explore the evolution of the “one village, one product” strategy, arguing that the transnational “replication” of policies is not a linear transfer of technology but a complex process, with simple appropriation diminishing the original value of community identity. These studies underline the strong link between community development and local experience, emphasizing that development activities must be tailored to local cultures, social structures, and resources. By leveraging local capital, community-based practices, and policy innovation, rural communities can be revitalized, encouraging local development and the formation of distinct community identities.
In recent years, Chinese scholars have focused on integrating historical experiences and insights from other countries and regions into the study of community development, including the evolution of practical processes [38,39], intervention models [40,41], and comparative case analyses [42,43]. Jianhong Fan [44] summarized Japan′s community development process, highlighting the success of a hybrid governance model where the government actively empowers communities, mobilizes social forces, and promotes public participation, offering valuable insights for China. Keshih Chen [41] reviewed Taiwan′s community development model, which evolved from artistic interventions to a broader focus on community industries, capital, and governance, presenting various strategies for Mainland China. Yan Liang et al. [45] compared community reconstruction processes in Mainland China and Taiwan, emphasizing the advantages of “people-centered” development in post-disaster recovery, cultural revitalization, and economic reconstruction. While these studies provide a theoretical foundation for rural community development, there is a lack of in-depth case studies that explore the generation, evolution, and maintenance of community development within the unique context of Mainland China, leaving room for further exploration.
2.2. Qualitative Research on Actor Networks in Rural Community Development
Actor-Network Theory (ANT), first proposed by Latour, Law, and Callon [46,47,48], has become a prominent qualitative research methodology in rural community studies [49]. It has been widely applied to explore the configurations, characteristics, and evolutionary mechanisms of rural communities in areas such as tourism [50,51], governance [52,53], transformation [54,55], industrial development [56]. For example, Peng Wang et al. [57] examined the role of urban return migrants, highlighting how migrant populations act as central actors in restructuring rural community networks. Tianyang Zhang et al. [55] how the government, village committees, enterprises, through processes of translation and reconstruction, transform traditional agricultural villages into multifunctional modern agricultural communities. Collectively, these studies demonstrate that ANT provides a valuable perspective for understanding local social relations and addressing complex contradictions in rural development [57,58].
Despite these contributions, most applications of ANT have focused on specific aspects of rural change—such as tourism or governance—rather than on community development as a holistic and participatory process. In particular, little research has systematically applied ANT to examine how diverse actors collaborate to co-construct rural community spaces and institutions. Although Tan Chen et al. [59] suggested that community development can be conceptualized as an actor participation network—including stages such as demand articulation, interest linkage, strategy mobilization, and action integration—their research primarily addressed urban community development. This perspective, therefore, has not yet been extended to participatory rural community development. Rural communities differ significantly from urban ones in terms of resources, education, and participation levels [60]. In the Chinese context, where communities are typically organized around kinship and geographic ties, sustainable rural development requires the collaborative involvement of multiple actors to integrate resources, stimulate vitality, and foster long-term growth [13]. This study addresses that gap by adopting ANT to comprehensively explore the actors and co-construction processes involved in rural community development.
Moreover, existing research in ANT largely focuses on the exercise of power and its outcomes, addressing questions such as “What happens?” and “How do things unfold?” While ANT provides a broad framework for identifying relationships and connections among actors in rural communities, its qualitative approach often fails to explain why certain actors dominate the network [61], and it overlooks structural differences (e.g., capital, power, resources) and contextual factors (e.g., history, memory, trajectories) among actors [62].
2.3. Quantitative Analysis of Social Networks in Rural Community Development
The concept and methods of social network analysis (SNA) emerged in the early 20th century and, influenced by digital metrics, evolved into a mature theoretical framework by the end of the century [63]. SNA has since been widely applied in fields such as anthropology, sociology, psychology, and management [64,65]. In contrast to actor networks, SNA in rural community research focuses on quantitatively representing the relational structures of human actors, emphasizing the visualization and analysis of power distribution and resource flows within communities.
Research using SNA explores social support mechanisms in rural community development and how social networks influence collective behavior choices [66]. This includes investigating how villagers make decisions in collective affairs such as land management [67], family entrepreneurship [68], and centralized relocation [69], and using SNA tools to model and analyze the networks formed by different actors in these collective processes [70,71]. Two key types of research have emerged. The first explores the organizational forms of various actors in rural community development. For instance, Xu Wang et al. [72] analyzed the social network structure of actors at different stages of rural development, emphasizing that rural development is a co-construction process involving multiple parties, such as the government, village committees, villagers, economic cooperatives, enterprises, and NGOs. Li Zhou [73] examined the transformation of a tourism-oriented rural community into an endogenous development model, analyzing the process in terms of network density, factionalism, and central power. Zhou found that the transformation was marked by government leadership and enterprise cohesion but also reflected profit-driven tendencies and a lack of democratic engagement among villagers.
The second category of research focuses on the overall influence of key individuals or groups within a community network. Kenichiro Onitsuka′s [74] empirical studies of Japanese rural communities illustrated how leaders and key figures use traditional and emerging media to build cooperative networks, formulating a rural development model based on “government-led + community networks + communication technology”. Ralph Richter′s [75] case studies of rural social enterprises in Austria and Poland highlighted how these enterprises act as “embedded intermediaries” within social networks to stimulate community participation and drive rural development. Yaofeng Luo [71], in examining the roles of rural community leaders in collective affairs, emphasized that leadership within internal social networks significantly influences collective actions.
Both strands of research have utilized mathematical tools such as graph theory to quantify and analyze social network structures in rural community development, addressing a gap in exploring community development models. However, traditional SNA methods tend to focus on predefined relationship types, excelling at depicting existing structures but struggling to explain the emergence of new actor networks. Additionally, single-mode SNA tends to overlook non-human actors and simplifies the complexity of reality. While rural community development centers on “people,” with an emphasis on fostering human change and harmonious relationships between people and the environment [76], this study integrates ANT′s systemic perspective to identify as many types of actors and relationship configurations as possible before returning to the quantitative analysis of human actors′ collaborative relationships.
In summary, existing studies have laid a solid foundation for understanding rural community development by drawing on international experiences, diverse theoretical frameworks, and the application of Actor-Network Theory (ANT). However, most of these studies have focused either on urban community development or on specific aspects of rural change, such as tourism, governance, or industrial transformation, rather than on participatory rural community development as a holistic process. Moreover, while ANT provides valuable insights into actor relations and processes, it often overlooks structural differences and lacks integration with quantitative approaches. Therefore, there remains a research gap in systematically applying ANT to rural community development, particularly in the Chinese context. This study seeks to fill that gap by combining ANT with Social Network Analysis (SNA) to reveal the types of actors involved, their modes of participation, and the collaborative mechanisms that shape participatory rural community development.
3. Research Design
3.1. Research Area
This study situates rural community development within China′s macro-regional framework. The eastern region benefits from strong policies and capital, the western region lags due to natural constraints, while the central region shows transitional characteristics and represents the national average level of rural revitalization [77].
Hubei Province, an important part of the central region, serves as the location for this study′s focus area. Specifically, Xiongfan Village in Dawu County, located in the northern part of Xiaogan City and within the Wuhan Urban Agglomeration′s influence zone, is approximately 2.1 km from the central town. This village exemplifies a traditional rural community in central China, covering 4 square kilometers and consisting of 474 households (Figure 1). Xiongfan Village was included in the fifth batch of China′s Traditional Village List in June 2019 and is home to the only municipal-level cultural heritage site in the town, with rich historical, cultural, and spatial heritage value. The village shows a balanced gender ratio and a predominance of working-age residents, though elderly residents remain significant due to youth out-migration. Education levels are generally low, and household income is concentrated in the lower to middle ranges, reflecting reliance on agriculture and migrant labor. Most households are nuclear families, but extended family structures persist (Table 1). These features highlight both the limited internal resources for community development and the challenges of stimulating villagers′ active participation, which are central issues addressed in this study.
Figure 1.
The spatial relationship of Xiongfan Rural Community′s geographical location: (a) The location of Dawu County in Hubei Province; (b) The location of Huangzhan Town in Dawu County; (c) The administrative area of Xiongfan Village.
Table 1.
Demographic and socioeconomic characteristics of villagers in Xiongfan Community.
Since December 2021, the village has pursued initiatives to stimulate local identity and community vitality through public space development, residential renovations, and participatory activities (Figure 2). These efforts have steadily advanced the unlocking of the community′s potential. However, the village continues to face significant challenges, including severe “hollowing out,” insufficient permanent residents, and a weak collective economy. In 2024, the village′s collective income remained under CNY 100,000, well below the county average.

Figure 2.
Co-building rural community public spaces with villagers.
Despite long-term investments in community development by multiple stakeholders—including government, businesses, and social organizations—the impact on rural development has been limited. This study, therefore, selects Xiongfan Village as a representative case of a community with “rich resource endowments but slow development, ample external intervention but insufficient internal motivation.” The focus will be on examining the role of multi-stakeholder collaboration in rural community development.
3.2. Research Methods
This study adopted a mixed-methods approach combining qualitative and quantitative strategies, divided into four main phases.
3.2.1. Fieldwork and Participatory Observation
In the initial phase, researchers engaged deeply in the rural community development process in Xiongfan Village, Dawu County, from July 2022 to December 2023. Through in-depth interviews and participatory observations conducted over a span of one and a half years, the researchers explored the various actors involved in the community development process in Xiongfan Village and the forms of their participation. Primary data were collected using multiple methods, including documenting community development activities and capturing photographs of the village, conducting interviews with township officials, villagers, and relevant staff members, and participating in community meetings and other activities (Table A1). This phase aimed to identify key human actors with diverse identities, as well as non-human actors, such as natural and cultural elements, in line with actor-network theory [46,48]. To reveal cultural logic through a limited number of cases, interviews ranged from 30 min to 3 h, involving a total of 64 participants from various roles [78].
The in-depth interviews (Table 2) enabled the identification of five stages within the actor network—problem presentation, interest assignment, recruitment, mobilization, and dissent—and the processes through which actors achieve translation and network construction [79]. This process is essential for the functioning of actors and networks. A qualitative analysis was conducted to map and analyze the actor network for community development in Xiongfan Village.
Table 2.
Key interview participants and objectives.
3.2.2. Snowball Sampling and Human Actor Coding
In the second phase, the researchers employed a “snowball sampling” technique for interviews from April to September 2024. Initial participants were asked to identify additional eligible participants, who in turn suggested others, continuing until no new participants emerged (Appendix A.2) [80]. This iterative process confirmed the complete list of participants [81]. Most respondents identified between 1 and 5 co-participants, resulting in a network that reflects the subset of social relationships that participants prioritized (Table A2). Based on this, the study statistically analyzed the closed list of participants, ultimately identifying 58 human actors involved in Xiongfan Village′s community development. These participants were categorized into four groups based on their roles: government departments (G), enterprises (E), social organizations (S), and community villagers (V). Each interview subject was numbered and organized according to the format “participation attribute + participation role + number.” (Table 3).
Table 3.
Composition and proportion of human actors in the community development of Xiongfan rural area.
3.2.3. Social Network Construction
In the third phase, the study conceptualized human actors in community development as “nodes” in a network, with “lines” representing their joint participation in the development process (joint participation was marked as “yes,” otherwise as “no”). This allowed for the construction of a co-construction network for rural community development in Xiongfan Village. The aim was to quantify the relational structure of joint participation among the various human actors using social network analysis, thereby uncovering the characteristics and implications of these relational structures [63].
The study adapted Clarkhart′s Local Aggregation Structure (LAS) as a proxy for real-world networks, creating a two-dimensional RN × N network structure [82]. The LAS framework aggregates individual networks to form the “actual” network structure [83], which is suitable for behavior-oriented relationship studies [84]. Joint participation relationships in rural community development were defined using a symmetrized R′ dataset. In this dataset, if either individual i or individual j acknowledges the occurrence of a participation relationship, it is considered a joint participation relationship. The relationship is defined as follows:
3.2.4. Social Network Analysis
In the fourth phase, based on social network construction methods, network building and “whole-part-individual level” analysis of the action subjects in community development were conducted using Ucinet (6.0), with network visualization achieved through RStudio (2024.12.0). The selection of relationship analysis indicators was inspired by several scholars [85]. Social network analysis focused on three key indicators: core-periphery structure, Lambda sets, and degree centrality.
In social network research, the “core-periphery” structure is crucial for identifying differences in the overall node status within a network. This structure divides the network into a core region (with high connection density) and a peripheral region (with sparse connections). The analysis of the “core-periphery” structure aims to identify variations in the centrality of nodes by dichotomizing the network. This is achieved by maximizing the connection density between core nodes and minimizing it between peripheral nodes, as described by the following function [86]:
Here, A = [aij] denotes the adjacency matrix of the observed network. D = [dij] is the ideal core–periphery matrix, where nodes assigned to the core (ci = 1) are expected to connect with all other nodes, while peripheral nodes (ci = 0) have no ties among themselves. The coefficient ρ represents the correlation between the upper-triangle elements of A and D, measuring the extent to which the observed network conforms to an idealized core–periphery structure. A higher value of ρ indicates a stronger core–periphery pattern.
The Lambda set (λ set) is based on edge connectivity and is used to identify highly cohesive subgroups within a network, thereby analyzing the hierarchical structure of the network. A λ set is a group of nodes where the edge connectivity between any two nodes within the group is at least λ, and the edge connectivity between any node within the group and any node outside the group is less than λ. For two nodes i and j in an undirected graph, the edge connectivity λ(i, j) between them is defined as: λ(i, j) = the minimum number of edges that need to be removed to disconnect nodes i and j (i.e., no longer connected) [87].
Individual characteristics analysis of social networks is based on the importance of nodes in the network, and degree centrality is generally used as a key indicator. Centrality in informal structures can affect cognitive accuracy and power [88]. Degree centrality is the number of nodes directly connected to a node in a network, which measures the power centrality of an individual through its connectivity. The calculation formula is:
where C′D (i) is the absolute degree centrality of node i (the number of directly connected nodes), N is the total number of nodes in the network, and N − 1 is the maximum possible number of connections.
4. Results
4.1. Composition of Multi-Actor Actors in Xiongfan Village and the Emergence of Core Issues
The actor network in Xiongfan Village includes both human and non-human actors, who play central roles in community development and form the foundation of the network structure (Table 4). Human actors in the community development of Xiongfan Village consist of government agencies at various levels, the village committee, villagers, cultural tourism investment companies, design and construction firms, charitable organizations, and university groups. Non-human actors include landscape and spatial resources, historical and cultural assets, production and living resources, and social support resources.
Table 4.
Composition of actors in the community development of Xiongfan Village.
Prior to the translation process, different actors faced distinct challenges based on their specific interests (Table 5). Among human actors: Governments, at all levels, act as decision-makers in rural development with the aim of enhancing regional development. However, they lack effective strategies and channels for rural community development and often rely on administrative measures to intervene. Village committees, as grassroots management organizations, suffer from a lack of credibility, excessive reliance on external resources, and issues such as “multiple concerns, significant needs, and a wide range of matters.” Enterprises participate in community development mainly to secure short-term, high returns, and reduce investment costs, but the local community has not demonstrated long-term, profitable potential. Villagers primarily rely on traditional agriculture and migrant work, resulting in low and unstable incomes, as well as significant talent outflow. Faced with collective matters, villagers tend to prioritize short-term gains, often conflicting with the long-term and collective interests of the community.
Table 5.
Excerpts from interviews on the main issues of human actors in community development in Xiongfan Village (selected excerpts).
Among non-human actors, Xiongfan Village boasts rich natural and cultural resources with significant potential for cultural tourism. However, resource utilization remains low, and challenges persist in village construction, maintenance, and effective use of production factors. Confronted by the “resources—trust—legitimacy” bottleneck, local actors realized that no single entity could resolve the issues of “dormant resources, trust deficits, and governance vacuums.” As a result, actors sought to translate their fragmented demands into a shared agenda of “revitalizing and sustainably developing rural community resources” through interaction. This agenda became a mandatory point of passage, allowing actors to renegotiate roles and benefit distribution, establishing “revitalizing and sustainably developing rural community resources” as the core agenda for this phase (Figure 3).
Figure 3.
Mandatory passing point for rural community development in Xiongfan.
4.2. The Process of Stakeholder Translation and the Construction of a Collaborative Co-Construction Model
4.2.1. Recruitment
In 2019, the Charitable Foundation collaborated with university groups to form a rural revitalization team. Together, they launched a rural community development project in Xiongfan Village aimed at “revitalizing rural communities and promoting sustainable development.” The university groups further partnered with government departments at various levels, who utilized administrative and market-based methods to recruit enterprises and capital for the project. The county government used the capital donated by the Charitable Foundation as a foundation, leveraging policies such as “Harmonious Rural Development” and “Joint Creation” and capitalizing on Xiongfan Village′s rich landscape and cultural resources to recruit cultural tourism investment companies, media centers, and other enterprises to undertake tasks such as capital advances, cultural tourism development, heritage protection, and project promotion. The cultural tourism group subsequently recruited water conservancy groups and design and construction companies through market channels to carry out rural community construction and environmental improvement work.
4.2.2. Mobilization
The implementation of policies requires intermediary actors to transform abstract policy concepts into practical, context-specific strategies [89]. As external groups with cultural and public welfare attributes, university groups engage in a manner distinct from the direct control of government or the profit-driven motives of enterprises. They attract social resources, conduct in-depth rural research, and provide professional technical guidance. Community participation arises as an adaptive response to changes in social governance and local residents′ perceptions [90]. During the creation process, the village committee and university groups worked together to mobilize community villagers through joint construction symposiums, community participation activities, and rural construction talent training, all aimed at increasing enthusiasm for joint construction. Enterprises and institutions were also mobilized to establish long-term development goals, assess rural development plans, protect cultural heritage, and implement agricultural product upgrading strategies. They also clarified policies and implementation plans to villagers and village committees, ensuring balanced communication and addressing imbalances in capabilities and information exchange among stakeholders.
In addition to human actors, non-human actors significantly shaped the mobilization process. National and county-level policies, together with foundation-based funding, acted as critical enablers that lowered the transaction costs of collaboration and motivated stakeholders to engage. Similarly, the presence of historic buildings and clan-based cultural heritage provided symbolic anchors that facilitated trust-building among villagers and external organizations, turning cultural assets into mediators of cooperation. These non-human elements transformed abstract policy goals into tangible entry points for action, thereby reinforcing the stability of the collaborative network.
4.2.3. Objections
Rational choice theory suggests that actors aim to maximize personal interests, yet each actor controls certain resources needed by others [91]. Village officials, as key actors in rural transformation, are influenced by the financial resources they possess and the incentive structures they operate within [92]. Xiongfan Village faces challenges such as low collective income and the village committee′s insufficient capacity, which limits its ability to meet market-based bidding or cooperate effectively. In practice, issues arise from the promotion of higher-level policies, managing conflicts among villagers, and negotiating schemes with enterprises. The asymmetry of cooperation information and capabilities has hindered effective collective action.
To address these challenges, university groups have initiated spatial renovation projects as pilot interventions, establishing a long-term presence to strengthen trust between the village committee and residents. This intervention has enhanced the village committee′s capacity for construction and operations. The county and town governments, together with enterprises, provided economic and institutional support through policies, financial subsidies, and technical training, which enhanced credibility. As a result, the village committee and certain community members actively promoted and mobilized others to engage in development work.
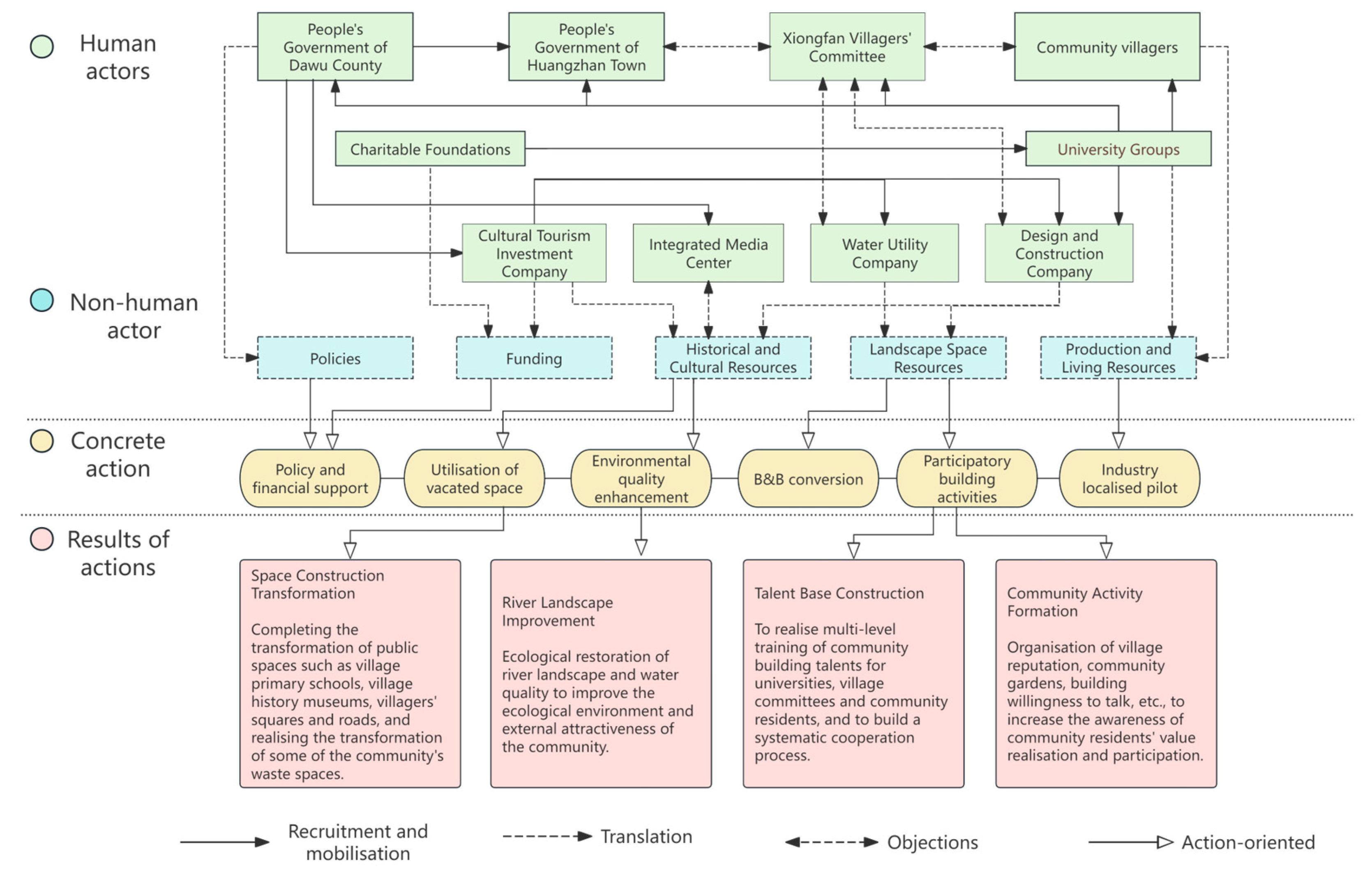
The heterogeneous actors in Xiongfan Village organized and participated in spatial renovation, river landscape improvement, talent base construction, and community activity formation, all centered around the common goal of “revitalizing and sustainably developing rural community resources.” The village committee worked with university groups to allocate roles and interests, attracting more actors into the network, resolving conflicts, and forming a stable, mutually embedded alliance and network with aligned interests. This created an initial collaborative co-construction model involving diverse actors (Figure 4).
Figure 4.
Collaborative co-construction model of rural community development in Xiongfan.
4.3. Collaborative Structure and Characteristics of Human Actors: Integrating Qualitative and Quantitative Findings
To quantify the collaborative relationships among human actors identified and described qualitatively in Section 4.1 and Section 4.2, a 58 × 58 human actor co-construction network matrix was constructed (Figure 5). In this matrix, nodes represent actors, node colors indicate participation attributes (as defined in Table 3), and node size reflects degree centrality, with larger nodes representing greater influence in the network. Lines represent the collaborative roles of actors, as identified through social network analysis, revealing the network′s structural characteristics. This quantitative mapping provides a basis for optimizing the network structure and enhancing collective participation, directly complementing the qualitative process narrative.
Figure 5.
Human actor co-construction network in the rural community of Xiongfan.
4.3.1. Core-Periphery Structure: The “Dual Core” Monopoly of Government and Social Organizations
The qualitative analysis revealed the formation of an interest alliance centered around the core issue of resource revitalization, involving government and social organizations as key facilitators. This quantitative core-periphery analysis directly validates and measures this qualitative observation.
In social network research, nodes in a network can be divided into core region nodes and peripheral region nodes based on local density [86]. The core-periphery division of the overall network exhibits high concentration (Table 6).
Table 6.
Core-periphery structure of the Xiongfan Village Community development network.
Among the 58 nodes, only 12 were classified as core nodes, all of which belonged to government departments (G) and social organizations (S); the remaining 46 nodes—including business institutions (E) and the vast majority of community villagers (V)—were pushed to the periphery. This structure quantitatively confirms the qualitative finding that agenda-setting, resource allocation, and key decision-making in community development are primarily controlled by the “government-social organization” alliance, as formed through the translation process. While villagers and enterprises are given co-construction roles at the narrative level, their ties within the network are weak or disconnected, reflecting a “strong core-weak periphery” structure, which aligns with the challenges in mobilization and dissent described qualitatively.
4.3.2. Lambda Set: Co-Construction Diffuses Hierarchically from “Core-Intermediary-Periphery”
The Lambda set reveals the hierarchical structure of the network, with each fork point representing the number of subsets within the network (Figure S1). This analysis identifies 14 hierarchical subsets, where a higher Lambda value indicates stronger internal connections between nodes, with relationships between subsets becoming progressively weaker from left to right. The hierarchical paths demonstrate a clear gradient decline in resources and information from the core to the periphery.
The first seven subsets consist solely of core government departments (Gv1) and social organizations (St2, St1), showing the highest internal edge connectivity and most stable cooperation, corresponding to their central role in the translation process (recruitment and mobilization). In subsets 8 and 9, water utilities (Ew) and active/skilled villagers (Va/Vt) are introduced, indicating that enterprises and technical villagers are integrated into the network through intermediaries (such as government or university teams), as observed qualitatively during the mobilization phase. In subsequent subsets, ordinary villagers (Vo) and neighboring villagers (Vn) emerge, but edge connectivity diminishes rapidly. This quantifies the qualitative finding of loose villager participation, often limited to short-term engagements like paid labor, lacking strong geographical or kinship ties within the broader collaborative network.
4.3.3. Degree Centrality: Power Discontinuity Between “Hubs and Peripheries”
The ranking of degree centrality clarifies the influence of actors within the network (Table 7). The village committee secretary (Gv1) ranks first with a centrality score of 27, followed by university professors (St2, St1) and foundation-based social workers (Sw1). These actors, identified qualitatively as key intermediaries and translators, serve as quantitative “bridges” within the network, linking government, capital, and knowledge resources externally while mobilizing villagers and technical craftsmen internally. As the primary leader of the village committee, Gv1 plays a critical role in communicating with external groups and encouraging villagers to participate. Social organization members (St2, St1, Sw1) facilitate communication and resource integration between the government and the village collective. The degree centrality of villager nodes shows a sharp decline, with only a few “active villagers” (Va1–Va3) having centrality scores between 7 and 9. The remaining 24 ordinary villagers (Vo), specialized villagers (Vt), and neighboring villagers (Vn) have lower centrality scores, forming a peripheral cluster with sparse connections. This quantitatively validates the qualitative evidence of weak social capital, limited collective action capacity within the community (Vo6, Vt1), and the limited interaction between villagers and enterprises. It highlights the risk of network fragmentation once the “government-social organization” hubs withdraw, underscoring the challenge of community empowerment and the cultivation of endogenous motivation, a key concern raised in the qualitative dissent phase.
Table 7.
Intermediate centrality ranking of the Xiongfan Village Community (top 20).
5. Discussion
5.1. Comparison with Existing Research
Compared with previous studies, our findings both confirm and extend existing knowledge. For example, research in Japan and South Korea emphasized the role of government empowerment and hybrid governance models [4,74], while studies in Taiwan highlighted community-based industries and participatory mechanisms [5]. Our results similarly reveal the central role of government and social organizations; however, unlike these cases, the dominance of external actors in Xiongfan has created a “strong core–weak periphery” structure, limiting villagers′ autonomy. European and Australian studies have stressed the importance of local capital and community entrepreneurship [36], yet in Xiongfan, kinship-based social structures and limited economic resources reduced the capacity for endogenous development. These contrasts suggest that while international experiences provide useful frameworks, localized social and geographical factors—such as migration, cultural identity, and land ownership—play decisive roles in shaping rural community development in China.
This study highlights critical divergences from prior international findings. Unlike the decentralized, self-governance models observed in Australian townships or the entrepreneurial culture-driven development in Finnish rural areas [36,37], the case of Xiongfan reveals a strong, external actor-dependent “core-periphery” structure where government and social organizations dominate, resulting in weaker endogenous motivation. This aligns with critiques of policy transfer, such as Noble′s [3] analysis of the OVOP/OTOP model, where external agendas can overshadow local identity and needs—a risk clearly evident in the Chinese context.
5.2. Practical Guidance and Recommendations
The combined use of network analysis techniques reveals that the current process of rural community development in Xiongfan Village remains heavily focused on spatial construction projects, indicating that the village is still in an early developmental stage and largely dependent on external intervention. To refine the overarching goal of “activating and utilizing rural community resources for sustainable development,” it is crucial to avoid allowing external forces to dominate internal resources. Such dominance could exacerbate internal inequalities and lead to the re-establishment of an authoritarian structure once external support dissipates. The following practical recommendations stem from the findings of this study:
5.2.1. Identifying Core Groups and Activating Diverse Collaboration Forms
Successful rural community development necessitates the identification of key individuals and groups that occupy central roles in the process. It is essential to develop differentiated cooperation strategies for various groups, ensuring clear and transparent information about the identities and functions of core actors. This will enhance communication and cooperation efficiency among stakeholders. Furthermore, efforts should focus on fostering deeper relationships among villagers, rather than merely expanding the number of participants. To avoid a situation where “one person holds multiple roles,” efforts should be made to ensure that distinct actors can perform specific roles within collaborative efforts.
5.2.2. Emphasizing Power Devolution and Empowering Marginalized Groups
The analysis of actor characteristics highlights the driving roles of social organizations and enterprises in fostering cooperation, as well as the pivotal facilitative role of the government. Future efforts should aim to decentralize power, allowing villagers to establish more direct connections with external entities. In parallel, it is essential to promote democratic decision-making and self-governance within communities, thereby fostering inclusivity. This approach will contribute to the development of a harmonious, efficient, and vibrant rural community environment.
5.2.3. Shifting Focus from “Spatial Construction” to the “Subject Process”
The empirical findings reveal that Xiongfan Village′s network structure exhibits a “strong core—weak periphery” pattern, primarily driven by a project-based logic that prioritizes spatial outputs as the main performance metric. To avoid the cycle of “external forces withdrawing—community reverting,” it is imperative to shift the development approach from one that is “spatial construction-oriented” to one that emphasizes the “subject process.” This entails introducing “subjectivity indicators” into decision-making processes, including metrics such as the level of villagers′ and community self-organizations′ participation, negotiation frequency, and capacity-building efforts. These elements should become necessary conditions for project approval and evaluation. Furthermore, it is critical to replace one-time construction efforts with task delegation and accompaniment-based empowerment. This will ensure that spatial renewal is aligned with the generation of governance knowledge and public rules, ultimately fostering the sustained reproduction of endogenous dynamics.
5.2.4. The Impact and Integration Strategies of Non-Human Actors
Beyond human actors, non-human actors—such as policies, funding, cultural heritage, natural landscapes, and infrastructure—play a crucial role in shaping the trajectory of rural community development. These elements are not merely passive resources but active mediators that influence actor interactions, trust-building, and resource mobilization.
For instance, national and county-level policies, together with foundation-based funding, acted as critical enablers that lowered the transaction costs of collaboration and motivated stakeholders to engage. Similarly, the presence of historic buildings and clan-based cultural heritage provided symbolic anchors that facilitated trust-building among villagers and external organizations, turning cultural assets into mediators of cooperation. Natural landscapes, such as waterways and farmland, not only serve as material bases for tourism and agriculture but also embody ecological and aesthetic values that attract external investments and visitor engagement.
However, the current development model tends to treat these non-human actors as static resources rather than dynamic participants in the network. To enhance their positive impact, it is necessary to: Institutionalize the role of non-human actors in development planning, ensuring that policies, funds, and cultural assets are integrated into long-term governance frameworks; Strengthen the symbolic and material linkages between non-human and human actors, for example, by using cultural heritage as a platform for community identity formation and collective memory; Monitor and evaluate the sustainability of non-human resource use, avoiding over-exploitation or commodification that may undermine local authenticity and ecological balance.
By recognizing and leveraging the agency of non-human actors, rural communities can foster more resilient and context-sensitive development pathways that align with both local values and broader sustainability goals.
5.2.5. National and International Contributions
At the national level, the findings offer actionable insights for China′s rural revitalization strategy. By shifting the focus from spatial outputs to participatory governance processes, the study highlights a governance pathway that enhances villagers′ agency and ensures the long-term sustainability of rural communities. At the international level, the study contributes to the Sustainable Development Goals by providing a transferable model of how rural communities can integrate human and non-human actors to mobilize resources and foster inclusive governance. These insights are relevant not only to China but also to other developing countries facing similar challenges of external dependence and weak endogenous motivation.
5.3. Future Prospects
While this study has achieved significant results both in terms of research methods and practical applications, it also has limitations and opens up new avenues for future research. This study is primarily based on a case study with a limited sample size, which may restrict the generalizability of its findings. Future research could expand the sample scope, incorporating rural communities from different regions and types for comparative analysis. Such studies would further validate the collaborative co-construction mechanisms and optimization strategies proposed here, and assess their generalizability and effectiveness across diverse contexts.
Additionally, future research could enhance the methodology by incorporating more quantitative tools and models, such as structural equation modeling and multi-agent modeling, to provide a more comprehensive and objective analysis of the complex relationships and collaborative mechanisms in rural community development. While this paper primarily focuses on uncovering the collaborative mechanisms among actors, there is limited exploration of the long-term effects and sustainable development of community projects. Future studies could focus on long-term tracking of rural community development projects, evaluating their effectiveness and sustainability across economic, social, and environmental dimensions, while also exploring how continuous collaborative co-construction mechanisms can contribute to the long-term development of rural communities.
6. Conclusions
In response to the challenges faced in rural community development, such as an overemphasis on spatial construction, severe homogenization, low sustainability, and the lack of localized research, this study examines the rural community development project in Xiongfan, Dawu County. By employing actor-network theory, it identifies the various actors involved, their participation methods, and the differences between them. The study aims to summarize the collaborative co-construction model of rural community development. Furthermore, by utilizing the quantitative tools of social network analysis, it uncovers the “core-periphery” structure and identifies the “key nodes” within this collaborative model. The goal is to fill the gap in localized research experience in mainland China′s rural development and provide transferable tools and intervention strategies for rural areas facing challenges such as “excessive external influence and insufficient internal driving forces.”The main findings of this study are as follows:
6.1. Collaborative Co-Construction Model Involving Multiple Actors
The collaborative co-construction model of rural community development involves both human actors—such as government departments, enterprises, social organizations, and community villagers—and non-human actors, including natural and cultural landscapes. Together, these actors form a comprehensive network, transcending the limitations of traditional research that focuses on a single actor or subject.
6.2. Translation Process of the Actor Network and Interest Coordination
The study outlines the translation process within the actor network, including recruitment, mobilization, and dispute resolution. Various actors reached a consensus around the core issue of “revitalizing and sustainably developing rural community resources,” leading to the creation of a collaborative co-construction model. This provides new theoretical insights and practical support for the long-term development of rural communities.
6.3. Core-Periphery Structure and Power Imbalances: A Quantitative Analysis
Social network analysis quantitatively reveals that government departments and social organizations occupy central positions in the network, demonstrating high network centrality and substantial influence. In contrast, villagers and enterprises remain on the periphery, highlighting the power imbalances inherent in the current rural development model.
6.4. Internal Connectivity and Collective Action Challenges Under a Space-Focused Development Approach
The quantitative results validate the actor-network theory′s assumptions about the process of community development. They show that, under the current model, key actors primarily interact with village committee members, active villagers, and external groups. Villagers from neighboring areas and technical specialists are often mobilized to lead development efforts. However, the focus on spatial construction has weakened internal coordination and participation, making it difficult to foster collective action. This underscores the need for enhanced community empowerment.
In conclusion, while the collaborative model has created significant advancements in rural development, strengthening internal participation and addressing the power imbalances are crucial for achieving long-term sustainability in rural communities.
Supplementary Materials
The following supporting information can be downloaded at: https://www.mdpi.com/article/10.3390/land14102088/s1. Figure S1. Community Development Network Lambda Set of Xiongfan Village.
Author Contributions
Conceptualization, Y.Q., X.L. and J.L.; Methodology, Y.Q., X.L. and J.L.; Formal analysis, Y.Q., X.L. and J.L.; Resources and data curation, Y.Q. and Y.L.; Writing—original draft, Y.Q.; Writing—review& editing, Y.Q., X.L., J. L. and Y.L. All authors have read and agreed to the published version of the manuscript. The original contributions presented in this study are included in the article; for further inquiries, please contact the corresponding author.
Funding
We are grateful to CHAN CHEUNG MUN CHUNG CHARITABLE FUND LIMITED (IR91/9906) for the financial support provided for this research.
Data Availability Statement
The original contributions presented in this study are included in the article; for further inquiries, please contact the corresponding author.
Acknowledgments
This research is a phased achievement of the rural practice in Hubei Province by the Rural Revitalization Fund Project Group of China Agricultural University. We are grateful for the donation and support from the CHAN CHEUNG MUN CHUNG CHARITABLE FUND LIMITED and the support from the People′s Government of Dawu County for this research work. This study acknowledges the support of team graduate student Song Ge.
Conflicts of Interest
The authors declare that this study received funding from CHAN CHEUNG MUN CHUNG CHARITABLE FUND LIMITED. The funder was not involved in the study design, collection, analysis, interpretation of data, the writing of this article or the decision to submit it for publication.
Appendix A
Appendix A.1
Table A1.
Interview records on actor network construction in Xiongfan Village (n = 64).
Table A1.
Interview records on actor network construction in Xiongfan Village (n = 64).
| No. | Actor Type | Interviewee Identity | Summary of Interview Content | Conflict/Disagreement |
|---|---|---|---|---|
| Gc1 | County Government | Deputy County Magistrate | “We aim to revitalize and utilize the village′s resources, but without economic guarantees, companies are reluctant to make long-term investments, and villagers are uncooperative. In this situation, we can only focus on implementing the policies first.” | Concerns about businesses pursuing short-term returns and villagers′ low efficiency in cooperation |
| Gc2 | County Government | Director of the Rural Revitalization Office | “This project is coordinated by the county government. We are concerned that it might turn into a ‘showcase project,’ so we still need villagers to truly participate.” | Concerns that the project may become “formalism” |
| Gt1 | Township Government | Town Mayor | “We aim to attract businesses with the support of the higher-level government for sustainable development, but villagers are concerned that their land may be expropriated during the process.” | Unclear land ownership rights, and villagers resisting the implementation of government policies |
| Gt2 | Township Government | Director of the Culture and Tourism Office | “The town aims to develop a cultural IP, but both the town and village lack operational talent.” | Township government talent shortage |
| Gt3 | Township Government | Project Coordinator | “We want to hire a design company, but the villagers say they can′t understand the blueprints.” | Communication barriers with villagers and businesses |
| Gt4 | Township Government | Village-Based Official | “Like the villagers, we are also concerned that ‘once you finish the project, you′ll leave, and we′ll be left to deal with the aftermath.’” | Township government concerns about project sustainability |
| Gt5 | Township Government | Publicity Office Director | “Our publicity and filming still rely on resources from the county government; we don′t have effective methods at the township level.” | The township government′s publicity methods are limited |
| Gv1 | Village Committee | Village Party Secretary | “We are willing to cooperate to make effective use of the village′s resources, but we′re worried we might not do it well and get blamed.” | The village committee has weak organizational capacity and insufficient public trust. |
| Gv2 | Village Committee | Village Chief | “We want to retain people; only with people can the village achieve sustainable development, but most young people are unwilling to return.” | Severe population outflow within the village |
| Gv3 | Village Committee | Women′s Committee Member | “We want to organize activities, but we have no money or venue, so we can only do what we′re told from above.” | The village lacks resources and relies on external resources. |
| Gv4 | Village Committee | Core Member | “Property rights are unclear, accounts are unclear, and villagers do not trust the committee.” | Property rights and financial transparency issues |
| Gv5 | Village Committee | Core Member | “We mobilized the elderly, but they said it was ‘useless.’” | Limited mobilization capacity of the village committee |
| Gd1 | Township Department Staff | Urban Planning Office Staff | “We want to unify the village′s appearance and revitalize it, but the villagers say it ‘doesn′t look like my home.’” | Conflict between aesthetic control and residents′ preferences |
| Ec1 | Enterprise Institutions | Design Company Representative | “We want to do a good job with the design, but the villagers have too many opinions and they′re not very clear.” | Conflict between design standards and villagers′ aesthetic preferences |
| Ew1 | Enterprise Institutions | Water Utility Company Representative | “We want to invest and integrate natural resources, but we′re concerned about post-construction management.” | Blurred boundaries of corporate responsibility and unclear exit mechanisms |
| Em1 | Enterprise Institutions | Head of the Integrated Media Center | “Our publicity efforts are heavily influenced by environmental factors. We can′t restore cultural heritage sites or old buildings, making it difficult for us to source content, and we′re unsure what to promote.” | Lack of highlights in publicity implementation |
| Em2 | Enterprise Institutions | Media Convergence Center Photographer | “Villagers refuse to cooperate with filming, saying, ‘You come, film, and leave.’ This leaves us with no tangible resources to share.” | Disconnect between corporate publicity and actual benefits for villagers |
| Et1 | Enterprise Institutions | Cultural Tourism Investment Project Manager | “We want to move quickly to revitalize the village community resources, but the government approval process is slow.” | Conflict between corporate efficiency and government procedures |
| Et2 | Enterprise Institutions | Construction Manager | “Unclear property rights, slow payment settlements, and delays in commencing construction.” | Lack of trust between the village committee and villagers |
| Si1 | Foundation | Project Manager | “We aim to undertake long-term projects, but government transitions may impact our plans.” | Concerns about the continuity of government policies |
| Sw1 | Foundation | Resident Social Worker | “Only by focusing on the common issue of resource revitalization can we bring the government, businesses, and villagers to the same table. Otherwise, the villagers will always say, ‘You′re just here to take photos,’ and they won′t trust us.” | Challenges in embedding external organizations, identity barriers |
| Sw2 | Foundation | On-site Social Worker | “We also cannot guarantee that we will stay in one place long-term; no one knows what will happen to this place once we leave.” | The forms of participation by social organizations exhibit significant fluidity |
| St1 | University Expert Team | Professor | “The project′s objective is to revitalize rural resources and achieve sustainable development. We recommend proceeding according to the plan and in an orderly manner, but the government always wants to see results quickly.” | Mismatch in pace between universities and the government |
| St2 | University Expert Team | Professor | “The solutions proposed by companies should be discussed jointly with the government and villagers.” | Concerns about the implementation of results |
| St3 | University Expert Team | Professor | “Construction qualifications and implementation should be the responsibility of the local government and the company. We will be responsible for coordinating and advancing the work.” | Universities lack construction qualifications |
| Ss1 | University Students Stationed in Villages | Graduate Student | “The villagers said, ‘We don′t understand what you′re saying.’” | Language and cognitive differences |
| Ss2 | University Students Stationed in Villages | Graduate Student | “We wanted to resolve conflicts through participatory design, but the villagers said, ‘You don′t understand.’” | Conflict between professional expertise and local experience |
| Ss3 | University Students Stationed in Villages | Graduate Student | “During our research, villagers often feared being ‘exploited.’” | Villagers have concerns about the use of information |
| Ss4 | University Students Stationed in Villages | Graduate Student | “We wanted to conduct in-depth interviews to understand the village′s needs, but villagers were initially reluctant to speak.” | Villagers have privacy concerns |
| Ss5 | University Students Stationed in Villages | Graduate Student | “We need to re-plan the roads, but the villagers say they don′t use that route on a regular basis.” | Conflict with villagers′ established path habits |
| Ss6 | University Students Stationed in Villages | Graduate Student | “The planting plan I devised was deemed ‘shade-blocking′ by the villagers.” | Conflict with villagers over the functional use of space |
| Ss7 | Summer Volunteers | Undergraduate | “We plan to film a documentary, but the villagers say it ‘won′t look good on camera.’” | Villagers have concerns about their image |
| Ss8 | Summer Volunteers | Undergraduate | “We want to help the village in some way, but we don′t know what we can do.” | Role ambiguity |
| Se1 | External Experts | Architecture Expert | “The ‘dilapidated houses′ mentioned by the villagers are precisely the neglected resources that can be utilized.” | Conflicts with villagers over safety and protection |
| So1 | Students from Other Universities | Architecture Student | “Our renovation plan cannot truly gain the villagers′ approval; every household has their own interests.” | Sensitivity regarding villagers′ property rights |
| So2 | Students from Other Universities | Architecture Student | “We want to preserve the rural style, but the villagers believe that imitating urban architecture is better.” | Conflict of interests with villagers |
| Vt1 | Skilled Villagers | Carpenter | “I am willing to participate, but I′m worried about not getting paid. I can join for a short time, but whether I continue afterward is not up to me.” | Village residents′ willingness to participate is constrained by compensation and guarantees |
| Vt2 | Skilled Villagers | Bricklayer | “I can do it, but I′m worried that if something goes wrong, no one will take responsibility.” | Unclear maintenance responsibilities and lack of trust and security guarantees |
| Vt3 | Skilled Villagers | Intangible Cultural Heritage Inheritor | “Only we can still do it. Young people aren′t interested in learning, so the craft will definitely be lost.” | Concerns about the discontinuation of traditional skills |
| Vt4 | Specialized Village Residents | Agricultural Machinery Expert | “I want to teach, but no one is willing to learn.” | Low learning motivation among village members |
| Vt5 | Specialized Technical Villagers | Chef | “Opening a farmhouse restaurant sounds good, but I′m worried there won′t be any customers.” | Market uncertainty, lack of financial support and policy guarantees for villagers |
| Vt6 | Skilled Villagers | Carpenter | “I′m worried there won′t be orders for the furniture I make, and there′s no support for starting a business.” | Unstable demand and lack of financial support |
| Vt7 | Skilled Villagers | Electrician | “I want to help, but I′m afraid of accidents.” | Concerns about safety responsibilities |
| Vt8 | Specialized Villager | Gardener | “Beautifying the village is fine, but I′m not comfortable handling public areas—I need the village′s approval first.” | Difficulty in protecting public property |
| Va1 | Active Villagers | Returning Youth | “I′m willing to organize some activities, but I don′t have the funds.” | Lack of activity funding |
| Va2 | Active Villagers | Women′s Group Leader | “We also want to learn e-commerce and sell products online, but no one is teaching us.” | Lack of skills |
| Va3 | Active Villagers | Retired Teacher | “We could use our free time to teach the children, but we need a suitable space.” | Lack of educational space |
| Va4 | Active Villagers | Veteran | “We could organize patrols, but no one supports the idea.” | Public governance is lacking |
| Va5 | Active Villagers | Cultural and Artistic Leader | “We could also organize our own evening performances, but no one would come, and we can′t get it organized.” | Lack of appeal, organizational difficulties |
| Va6 | Active Villagers | Returning College Student | “We want to keep people here, but there′s no income, no policies, and if we can′t develop the village′s resources, we don′t know what we can do here.” | Lack of internal motivation among villagers, insufficient policy support |
| Vo1 | Ordinary Villagers | Elderly Woman | “I′m afraid my house will be demolished. If I renovate it into a guesthouse, no one will come, and I′ll have wasted all my effort.” | Villagers′ concerns about participating in spatial renovations and the outcomes |
| Vo2 | Ordinary Villagers | Middle-aged Man | “I′m afraid traveling will be too noisy.” | Concerns about disruptions to daily life |
| Vo3 | Ordinary Villagers | Young Mother | “I′m worried that the children won′t have anywhere to play.” | Lack of public spaces |
| Vo4 | Ordinary Villagers | Young Mother | “When there are many people, I go to take a look, and it′s quite good, but I wouldn′t actively organize anything.” | Low level of participation |
| Vo5 | Ordinary Villagers | Migrant Worker Returning Home | “Everyone is busy with their own affairs, and there are no opportunities for cooperation.” | The village lacks platforms and opportunities for cooperation and interaction |
| Vo6 | Ordinary Villagers | Migrant Worker Returning Home | “Even if there are issues, we don′t report them to higher authorities because they can′t be resolved.” | Villagers are disappointed in the village committee′s governance capabilities |
| Vn1 | Villagers from Neighboring Villages | Vendor from Neighboring Village | “I want to set up a stall, but I′m afraid they won′t let me in.” | Unclear access mechanism |
| Vn2 | Villagers from Neighboring Villages | Artisan | “I can bring my items to display, but if no one buys them, it′s pointless.” | Lack of market confidence |
| Vn3 | Villagers from Neighboring Villages | Stone Mason | “I just go to do some odd jobs, and then I come back.” | Short-term cooperation, low level of involvement |
| Vn4 | Villagers from Neighboring Villages | Carpenter | “I′m just doing short-term work with them; I haven′t considered anything long-term.” | Short-term collaboration, low level of involvement |
| To1 | Tourists | Self-driving Tour | “I want to come and take photos, but I′m afraid the villagers will be offended.” | Conflict with cultural respect towards outsiders |
| To2 | Tourists | Self-driving Tour | “I also want to experience the rural landscape, but I′m worried it might be inconvenient.” | Insufficient reception capacity |
| To3 | Tourists | Tour Group | “There are no other places to play or stay nearby, so it′s all done in half a day.” | Insufficient supporting facilities |
| To4 | Tourists | Tour Group | “The buildings are nice, but there′s no one to explain anything.” | Inadequate reception services |
Appendix A.2
| Xiongfan Village Community Development Collaborative Co-construction Nomination Questionnaire Questionnaire Number: Interview Date: Interview Location: Interview Participants: Hello, we are conducting a survey on rural community development. Your responses will help improve, promote, and publicize the local rural development process. The questionnaire and related materials are for research reference only and will not be disclosed. We welcome your contributions to local rural development and your suggestions for the construction of “harmonious and beautiful villages” and the promotion of “joint creation.” Gender: □ Male □ Female Age: □0–17 □18–40 □41–64 □65 and above Education Level: □ No formal education □ Elementary and junior high school □ High school and vocational school □ College and university □ Graduate school Occupation: □State-owned enterprise □Private enterprise □Self-employed □Government □Village Committee □Student □Retired □Other 1. Have you participated in rural community development initiatives? □ Yes □ No 2. If yes, in what capacity did you participate? (Multiple selections allowed) □Construction organizer (involved in spatial planning, design, selection, supervision, etc.) □Construction participant (involved in construction work, project implementation, etc.) □Activity organizer (involved in event planning, organization, etc.) □Event Participant (actively participating in village evenings, film screenings, and other related activities) □Promoter (involved in media promotion, event marketing, etc.) □Other: ________ 3. What projects and tasks did you primarily undertake during the construction process? (Multiple selections allowed) □Overall planning □Financial support □Space construction □Event organization □Other: ________ 4. Who did you collaborate with in this community development process? What is your relationship with them? Serial His/Her Name What is your relationship with him/her? A. Colleague B. Friend C. Neighbor D. Relative E. Teacher/Student F. Other How often have you collaborated with him/her in the past six months? A. 1–2 times every six months B. Once a month C. Twice or more per month D. 1–2 times per week E. Once a day |
Appendix A.3
Table A2.
Nomination results of collaborative community development in Xiongfan Village.
Table A2.
Nomination results of collaborative community development in Xiongfan Village.
| Nomination Actors | Nominated Actors | ||||
|---|---|---|---|---|---|
| Gv4 | Gv1 | Gv2 | Gv5 | ||
| Gv5 | Gv1 | Gv2 | Gv4 | Gv3 | |
| Gv2 | St1 | St2 | Gv1 | Gt4 | Gt1 |
| Gv1 | St1 | Gt1 | Sw1 | Gv3 | Gv2 |
| Gv3 | Gv1 | Gt2 | Gv2 | Ss3 | |
| Vo1 | Vt3 | Gv1 | |||
| Ss3 | St1 | St2 | Ss1 | Gv1 | Gv3 |
| St2 | St1 | Gv1 | Gv2 | Gv3 | Gc2 |
| Gt1 | Gt2 | St2 | St1 | Ss4 | Ss1 |
| Ss1 | St1 | St2 | Gv1 | Ss3 | Gt2 |
| Vt1 | Sw1 | Gv1 | Vt3 | Vt6 | Va3 |
| Gt2 | Ss1 | Ss3 | Gv1 | Gv3 | Gd1 |
| Gd1 | Gt1 | Gt2 | Gv1 | Gv3 | Ss3 |
| Vo2 | Gv1 | St2 | Gv2 | Sw2 | |
| Vt2 | Sw1 | Vt1 | Vt4 | Va3 | Vt6 |
| Vt3 | Gv1 | Sw1 | Vt1 | Vt6 | Va3 |
| Va1 | Gv1 | St2 | St1 | Se1 | Gt3 |
| Sw1 | Ss4 | Gv1 | Si1 | Va2 | Va3 |
| Ss4 | Sw1 | Si1 | St1 | St2 | Gv1 |
| St1 | Gc1 | St2 | Ss3 | Gv1 | Gc2 |
| Gt3 | Gt1 | Gv1 | Ec1 | Gt2 | St2 |
| Si1 | Sw1 | Gv1 | Ss4 | Vo3 | St2 |
| Ss5 | Ss3 | Ss1 | Gv3 | Gv1 | St2 |
| Gt4 | Gc1 | Gc2 | Gv1 | St1 | St2 |
| Gc2 | St2 | St1 | Ss1 | Ew1 | Gc1 |
| Ew1 | Gt1 | Gt4 | St1 | St2 | Ss1 |
| Gc1 | Gc2 | Gt4 | Gt1 | St1 | |
| Va2 | Ss4 | Si1 | Sw1 | Va3 | Gv1 |
| Vo3 | Sw1 | Ss4 | Si1 | Va5 | Vt8 |
| Gc3 | St1 | St2 | St3 | Gv1 | Sw1 |
| Va3 | Sw1 | Si1 | Vt1 | Ss4 | Va2 |
| Vt4 | Sw1 | Va2 | Vt1 | Vt6 | |
| St3 | St1 | Va2 | Ss4 | Gc3 | |
| Ec1 | Gt3 | Gv1 | Gc3 | Ss4 | |
| Va5 | Va4 | Vo3 | Ew1 | Vt5 | |
| Va4 | Va5 | Gv1 | St3 | Si1 | Vt5 |
| Vt5 | Va5 | Va4 | |||
| Vt6 | Va5 | Gv1 | |||
| Vt7 | Va5 | Va4 | |||
| Vt8 | Va5 | Vo3 | |||
| Va6 | St1 | St2 | Se1 | Sw1 | |
| Se1 | St1 | So2 | So1 | Va6 | Va1 |
| So1 | Se1 | St1 | So2 | Ss3 | Sw1 |
| So2 | Se1 | Sw1 | St2 | St1 | Va1 |
| Em1 | Gc2 | Em2 | Gt1 | ||
| Em2 | Em1 | Gt2 | Gt5 | ||
| Et1 | Gc2 | Et2 | St2 | ||
| Et2 | Et1 | St2 | Ss3 | ||
| Gt5 | Gt1 | Gt2 | Gt4 | Em2 | Ss1 |
| Sw2 | Sw1 | Si1 | Ss1 | Ss4 | Vt6 |
| Ss6 | St2 | Ss3 | Va1 | Ss8 | Vn1 |
| Ss7 | St2 | St1 | Ss1 | Ss3 | Ss6 |
| Ss8 | St1 | Ss3 | Ss1 | St2 | Va1 |
| Ss2 | St2 | Sw1 | Ss4 | Gv3 | St3 |
| Vn1 | Ss2 | Va1 | St2 | Sw1 | Ss6 |
| Vn2 | Ec1 | ||||
| Vn3 | Ec1 | Sw1 | Gv2 | ||
| Vn4 | Ec1 | Vn3 | Gv2 | ||
References
- European Commission. The Leader Approach—A Basic Guide; Publications Office of the European Union: Luxembourg, 2006; p. 6. [Google Scholar]
- Carmon, N. Three generations of urban renewal policies: Analysis and policy implications. Geoforum 1999, 30, 145–158. [Google Scholar] [CrossRef]
- Noble, V. Mobilities of the one-product policy from Japan to Thailand: A critical policy study of OVOP and OTOP. Territ. Politics Gov. 2019, 7, 455–473. [Google Scholar] [CrossRef]
- Hee, J.S. Understanding Korea’s Saemaul Undong: Theory, evidence, and implication. Seoul J. Econ. 2018, 31, 195–236. [Google Scholar]
- Jie, F.F.; Sun, J.; Liu, F.B. Characteristics and mechanism of rural placeness construction in the process of community empowerment: A case study of the Zhonghe rural community, Taizhong city. Trop. Geogr. 2020, 6, 1039–1050. [Google Scholar]
- United Nations Department of Economic and Social Affairs. The Sustainable Development Goals Report 2025; United Nations: New York, NY, USA, 2025. [Google Scholar]
- Hou, X. Exploration on micro-renewal of urban public space based on community building. Landsc. Archit. 2019, 26, 8–12. [Google Scholar]
- Liu, Y.L.; Cui, L.N.; Wang, Y.C. Research on the practice of community micro-renewal in the new era from the perspective of social network: A case study of community gardens in Shanghai. Art Des. 2023, 11, 21–27. [Google Scholar]
- Wu, H.H.; Guo, S.L. From community building to community development: Institutional logic and discourse changes in community governance innovations since the 18th CPC national congress. J. Shenzhen Univ. (Humanit. Soc. Sci.) 2018, 35, 107–115. [Google Scholar]
- Han, J. Prioritizing agricultural, rural development and implementing the rural revitalization strategy. China Agric. Econ. Rev. 2019, 12, 14–19. [Google Scholar] [CrossRef]
- Hong, R.; Zhan, M.; Wang, F. What determines the development of a rural collective economy? A fuzzy set qualitative comparative analysis (fsQCA) approach. China Agric. Econ. Rev. 2023, 15, 506–533. [Google Scholar] [CrossRef]
- He, J. Construction of rural community governance path: Based on the empirical analysis of Chaoyang community in Dazhou, Sichuan. Asian Agric. Res. 2020, 10, 23–34. [Google Scholar]
- Yan, J.; Huang, Y.; Tan, S.; Lang, W.; Chen, T. Jointly creating sustainable rural communities through participatory planning: A case study of Fengqing county, China. Land 2023, 12, 187. [Google Scholar] [CrossRef]
- Yan, W.T.; Lu, J.L. Two models for revitalizing village: Enlightenments under resilient perspective. Urban Plan. Int. 2017, 32, 22–28. [Google Scholar] [CrossRef]
- Xu, Z.; Fan, D.; Chen, J.; Li, S. From policy to participation: Exploring the influence of property rights on rural revitalization efforts. Econ. Anal. Policy 2025, 86, 1660–1674. [Google Scholar] [CrossRef]
- Ren, K.; Wu, T. Analyzing the evolution of a rural construction community in China from the perspective of cultural landscape. Buildings 2024, 14, 97. [Google Scholar] [CrossRef]
- Wu, W.; Li, Y.; Liu, Y. What constrains impoverished rural regions: A case study of Henan province in central China. Habitat Int. 2022, 119, 102477. [Google Scholar] [CrossRef]
- Liu, T.; Peng, R. Globalization, urbanization and rural transformation. Rural Reg. Dev. 2023, 1, 10010. [Google Scholar] [CrossRef]
- Wang, J.; Zhao, J.; Wu, T.; Tang, L. New-type intensive rural settlements in China based on the unified and self-construction mechanisms of spatial organization. Int. J. Sustain. Dev. Plan. 2017, 12, 1073–1084. [Google Scholar] [CrossRef]
- Chen, J.Q.; Lu, L.; Lu, X.F. Theory and practice of social innovation and rural revitalization. Acta Geogr. Sin. 2024, 11, 2721–2738. [Google Scholar]
- Venturini, T.; Munk, A.; Jacomy, M. Actor-network vs. network analysis vs. digital networks are we talking about the same networks. In Raw Data Is an Oxymoron; Ribes, D., Gitelman, L., Eds.; MIT Press: Cambridge, MA, USA, 2015; pp. 73–93. [Google Scholar]
- Willson, M. Technology, networks and communities: An exploration of network and community theory and technosocial forms. Inf. Commun. Soc. 2010, 5, 747–764. [Google Scholar] [CrossRef]
- Maine, H.J.S. Village-Communities in the East and West; Intellectual Property Publishing House: Beijing, China, 1871; p. 43. [Google Scholar]
- Tönnies, F. Gemeinschaft und Gesellschaft: Grundbegriffe der Reinen Soziologie; The Commercial Press: Beijing, China, 1991; p. 58. [Google Scholar]
- Wilkinson, K. The Community in Rural America; Greenwood Press: New York, NY, USA, 1991. [Google Scholar]
- Summers, G.F. Rural community development. Annu. Rev. Sociol. 1986, 1, 347–371. [Google Scholar] [CrossRef]
- McManus, P.; Walmsley, J.; Argent, N.; Baum, S.; Bourke, L.; Martin, J.; Pritchard, B.; Sorensen, T. Rural community and rural resilience: What is important to farmers in keeping their country towns alive? J. Rural Stud. 2012, 28, 20–29. [Google Scholar] [CrossRef]
- Xiao, Y.J. The influence of social capital on civic governance in community building. Taiwan J. Community Work Community Stud. 2015, 2, 137–176. [Google Scholar]
- Hindhede, A.L. Neighbourhood renewal, participation, and social capital in deprived areas: Unintended consequences in a nordic context. Eur. Soc. 2016, 18, 535–559. [Google Scholar] [CrossRef]
- Rahe, M.L.; Van Leuven, A.J.; Malone, T. Leveraging social ties to financial gains: Exploring the impact of social capital in rural development. J. Rural Stud. 2025, 114, 103539. [Google Scholar] [CrossRef]
- Cai, H.R.; Zhang, J.F. Exploring the intrinsic value and vitality of community: Lessons from the UK’s community empowerment and development experience for Taiwan’s community empowerment mechanisms. Taiwan J. Community Work Community Stud. 2016, 2, 27–53. [Google Scholar]
- Zhang, G.F.; Cai, J.R. Research on the construction of rural community from the perspective of community empowerment: A case study of Lei Shan village, Fenghua, Ningbo. Zhejiang Soc. Sci. 2018, 91–101. [Google Scholar]
- Li, X.; Liu, M.H.; Huang, Y.F. A new model of community participation: A case study of the “jointly development” workshop in Zengcuo’an, Xiamen. City Plan. Rev. 2018, 9, 39–44. [Google Scholar]
- Marzouki, A.; Mellouli, S.; Daniel, S. Understanding issues with stakeholders participation processes: A conceptual model of SPPs’ dimensions of issues. Gov. Inf. Q. 2022, 39, 101668. [Google Scholar] [CrossRef]
- Woods, M. Engaging the global countryside: Globalization, hybridity and the reconstitution of rural place. Prog. Hum. Geogr. 2007, 31, 485–507. [Google Scholar] [CrossRef]
- Toole, K.; Burdess, N. New community governance in small rural towns: The Australian experience. J. Rural Stud. 2004, 20, 433–443. [Google Scholar]
- Kumpulainen, K.; Soini, K. How do community development activities affect the construction of rural places? A case study from Finland. Sociol. Rural. 2019, 59, 294–313. [Google Scholar] [CrossRef]
- Li, G. Maintenance and improvement of rural vitality in view of community overall construction: Based on the case comparison of the new and old “mogan rural improvement practice”. City Plan. Rev. 2017, 12, 90–96. [Google Scholar]
- Wang, G.; Yang, K.; Mao, Z.Q. Community building showing the potential value of country: Japan’s charming country construction experience. Urban Dev. Stud. 2016, 1, 13–18. [Google Scholar]
- Zhao, M. A discussion on community building and community preference in city planning. Planners 2013, 9, 5–10. [Google Scholar]
- Chen, K.S.; Gao, J. Building: A case study of Togo village, Tainan researching on rural revival mode of art involvement of community. Urban Dev. Stud. 2016, 23, 57–63. [Google Scholar]
- Gao, H. Influencing factors and pathways to effective community building: A fuzzy-set qualitative comparative analysis of 38 urban cases. J. Soc. Sci. 2021, 79–90. [Google Scholar]
- Liu, Z.Y.; Wang, T.W. Community building: Theoretical origin and theoretical translation. Theor. Investig. 2023, 62–69. [Google Scholar]
- Fan, J.H.; Liang, Z.H.; Zhao, Y.B.; Jin, L.X. Capital, right and space: The experiences and inspirations of community construction in Japan. Urban Dev. Stud. 2020, 27, 102–109. [Google Scholar]
- Liang, Y.; Shen, Y. The community building in Taiwanese rural area’s post-disaster recovery and its inspiration to the mainland: Taking the Taomi village, Puli town, Taichung city for example. Urban Plan. Int. 2015, 5, 116–119. [Google Scholar]
- Callon, M. Some elements of a sociology of translation: Domestication of the scallops and the fishermen of St Brieuc bay. Sociol. Rev. 1984, 32, 196–233. [Google Scholar] [CrossRef]
- Law, J. On the methods of long-distance control: Vessels, navigation and the Portuguese route to India. Sociol. Rev. 1984, 32, 234–263. [Google Scholar] [CrossRef]
- Latour, B. One More Turn After the Social Turn: Easing Science Studies into the Non-Modern World; Notre Dame University Press: Notre Dame, IN, USA, 1992; pp. 272–292. [Google Scholar]
- Law, J. Notes on the theory of the actor-network: Ordering, strategy, and heterogeneity. Syst. Pract. 1992, 5, 379–393. [Google Scholar] [CrossRef]
- Yan, X.; He, S. The co-evolution of therapeutic landscape and health tourism in Bama longevity villages, China: An actor-network perspective. Health Place 2020, 66, 102448. [Google Scholar] [CrossRef] [PubMed]
- Yu, W.; Liu, S.M.; Wang, M.; Zhang, X.B.; Song, J.P. The process and mechanism of tourism-driven rural transformation from the perspective of actor network: A case study of Zhuquan village, Shandong province. J. Chin. Ecotourism 2023, 13, 679–693. [Google Scholar]
- Peng, Y.; Peng, X.; Li, X.; Lu, M.; Yin, M. Effectiveness in rural governance: Influencing factors and driving pathways—Based on 20 typical cases of rural governance in China. Land 2023, 12, 1452. [Google Scholar] [CrossRef]
- Fatimah, Y.A.; Prasojo, Z.H.; Smith, S.W.; Rahman, N.E.B.; Wardle, D.A.; Chong, K.Y.; Saad, A.; Lee, J.S.H. Multi-level actor-network: Case of peatland programs in a Riau village, Indonesia (1974–2020). Geoforum 2023, 145, 103829. [Google Scholar] [CrossRef]
- Li, Y.Y.; Shao, L. Reconstruction process and transformation mechanism of ecological characteristic rural space based on actor-network theory: A case study of Lianhu village in the Qingpu district, Shanghai. Sci. Geogr. Sin. 2024, 44, 30–39. [Google Scholar]
- Zhang, T.; Li, L. Exploring the transformation mechanism of modern agricultural villages in the loess hilly and gully regions using actor-network theory. Reg. Sustain. 2025, 6, 100212. [Google Scholar] [CrossRef]
- Yu, W.; Liu, S.M.; Zhang, X.B.; Zhao, L.; Wang, M. Stakeholders game and social effects of the commoditization process of rural tourism space under the perspective of spatial justice. Geogr. Res. 2025, 44, 419–433. [Google Scholar]
- Wang, P.; Xie, S.; Xu, H. Re-conceptualizing the ideal homes in rural China: An actor-network theory approach. Hum. Soc. Sci. Commun. 2023, 10, 513. [Google Scholar] [CrossRef]
- Qu, Y.; Dong, X.; Ma, W.; Zhao, W. New rural community construction or retention development: A comparative analysis of rural settlement transition mechanism in plain agriculture area of China based on actor network theory. Chin. Geogr. Sci. 2024, 34, 436–452. [Google Scholar] [CrossRef]
- Chen, T.; Liu, X. Actor network participation and reproduction of community construction: Analysis of community applicability based on actor network theory. Adm. Trib. 2023, 30, 47–55. [Google Scholar]
- Umezurike, C.A. Understanding citizen participation in local government decision-making processes: A survey-based study in urban and rural areas. Int. J. Econ. Public Policy 2024, 1, 16–27. [Google Scholar]
- Whittle, A.; Spicer, A. Is actor network theory critique? Organ. Stud. 2008, 4, 611–629. [Google Scholar] [CrossRef]
- Baron, L.F.; Gomez, R. The associations between technologies and societies: The utility of actor-network theory. Sci. Technol. Soc. 2016, 21, 129–148. [Google Scholar] [CrossRef]
- Dowding, K. Model or metaphor? A critical review of the policy network approach. Polit. Stud. 1995, 43, 136–158. [Google Scholar] [CrossRef]
- Borgatti, S. The network paradigm in organizational research: A review and typology. J. Manag. 2003, 29, 991–1013. [Google Scholar]
- Brands, R.A. Cognitive social structures in social network research: A review. J. Organ. Behav. 2013, 34, S82–S103. [Google Scholar] [CrossRef]
- Zhang, J.; Li, S. Decoding rural connections: A comparative insight into social network analysis in rural communities of China and beyond. Chin. J. Popul. Resour. Environ. 2024, 22, 501–514. [Google Scholar] [CrossRef]
- Nie, J.; Dong, Z.; Tang, L.; Liu, J.; Wu, Y. Social network effect on land transfer willingness of the rural elders: Evidence from China. Heliyon 2024, 10, e34966. [Google Scholar] [CrossRef]
- Jia, X.; Zhang, N.; Tong, T.; Li, Y.; Han, R. Social networks, financial knowledge, and urban–rural family entrepreneurship. Financ. Res. Lett. 2025, 76, 107029. [Google Scholar] [CrossRef]
- Tang, P.; Tan, L.; Gao, J.; Li, M.; Zhang, S. Social networks matter for villagers’ withdrawal from rural homesteads: An empirical analysis of Sichuan in western China. Habitat Int. 2025, 156, 103305. [Google Scholar] [CrossRef]
- Zheng, X.; Sun, C.; Liu, J. Exploring stakeholder engagement in urban village renovation projects through a mixed-method approach to social network analysis: A case study of Tianjin. Hum. Soc. Sci. Commun. 2024, 11, 27. [Google Scholar] [CrossRef]
- Luo, Y.; Lai, B.; Zhang, Y.; Liu, J. Village leadership, social networks and collective actions in indigenous communities: Case of Hani rice terrace social-ecological system in southwest China. J. Rural Stud. 2024, 106, 103237. [Google Scholar] [CrossRef]
- Wang, X.; Wang, X.; Wu, J.; Zhao, G. Social network analysis of actors in rural development: A case study of Yanhe village, Hubei province, China. Growth Change 2017, 48, 869–882. [Google Scholar] [CrossRef]
- Zhou, L. An analysis of the social network structure of rural tourism destinations from the perspective of endogenous development: A case study of W village in Suzhou. Mod. Urban Res. 2020, 122–130. [Google Scholar]
- Onitsuka, K.; Hoshino, S. Inter-community networks of rural leaders and key people: Case study on a rural revitalization program in Kyoto prefecture, Japan. J. Rural Stud. 2018, 61, 123–136. [Google Scholar] [CrossRef]
- Richter, R. Rural social enterprises as embedded intermediaries: The innovative power of connecting rural communities with supra-regional networks. J. Rural Stud. 2019, 70, 179–187. [Google Scholar] [CrossRef]
- Qian, S.; Luo, X.; Liu, X. How to build a rural community to develop high-quality rural tourism: A case study of innovative development strategies for idle rural homesteads in China. Land 2024, 13, 2051. [Google Scholar] [CrossRef]
- Lu, F.Y.; Deng, G.Y. Dynamic comparison and regional differences of rural revitalization levels in China’s provinces. Chin. J. Agric. Resour. Reg. Plan. 2022, 10, 199–208. [Google Scholar]
- Geertz, C. The Interpretation of Cultures: Selected Essays; Basic Books: New York, NY, USA, 1973; pp. 3–30. [Google Scholar]
- Jenkins, T.N. Putting postmodernity into practice: Endogenous development and the role of traditional cultures in the rural development of marginal regions. Ecol. Econ. 2000, 34, 301–313. [Google Scholar] [CrossRef]
- Ting, H.; Memon, M.A.; Thurasamy, R.; Cheah, J. Snowball sampling: A review and guidelines for survey research. Asian J. Bus. Res. 2025, 15, 250186. [Google Scholar] [CrossRef]
- Moore, G. Structural determinants of men’s and women’s personal networks. Am. Sociol. Rev. 1990, 55, 726–735. [Google Scholar] [CrossRef]
- Krackhardt, D. Assessing the political landscape: Structure, cognition, and power in organizations. Adm. Sci. Q. 1990, 3, 342–369. [Google Scholar] [CrossRef]
- Freeman, L.C.; Romney, A.K.; Freeman, S.C. Cognitive structure and informant accuracy. Am. Anthropol. 1987, 89, 310–325. [Google Scholar] [CrossRef]
- Krackhardt, D. Cognitive social structures. Soc. Netw. 1987, 2, 109–134. [Google Scholar] [CrossRef]
- Zheng, L.Q.; Xiong, Z.C.; Wu, J. Research on the performance and mechanism of participatory community regeneration governance based on social network analysis: A case study of Xinhui community in Shanghai. Urban Dev. Stud. 2024, 31, 111–120. [Google Scholar]
- Borgatti, S.P.; Everett, M.G. Models of core/periphery structures. Soc. Netw. 2000, 21, 375–395. [Google Scholar] [CrossRef]
- Borgatti, S.P.; Everett, M.G.; Shirey, P.R. Ls sets, lambda sets and other cohesive subsets. Soc. Netw. 1990, 12, 337–357. [Google Scholar] [CrossRef]
- Brass, D.J. Being in the right place: A structural analysis of individual influence in an organization. Adm. Sci. Q. 1984, 29, 518–539. [Google Scholar] [CrossRef]
- Kanda, W.; Kuisma, M.; Kivimaa, P.; Hjelm, O. Conceptualising the systemic activities of intermediaries in sustainability transitions. Environ. Innov. Soc. Trans. 2020, 36, 449–465. [Google Scholar] [CrossRef]
- Barnes, M.L.; Wang, P.; Cinner, J.E.; Graham, N.A.J.; Guerrero, A.M.; Jasny, L.; Lau, J.; Sutcliffe, S.R.; Zamborain-Mason, J. Social determinants of adaptive and transformative responses to climate change. Nat. Clim. Chang. 2020, 10, 823–828. [Google Scholar] [CrossRef]
- Zheng, L.; Li, G.; Guo, Y.; Wang, H. The endogenous mode of beautiful rural construction: A case of China. J. Hum. Resour. Sustain. Stud. 2020, 08, 349–370. [Google Scholar] [CrossRef]
- Liu, J.; Zhang, X.; Lin, J.; Li, Y. Beyond government-led or community-based: Exploring the governance structure and operating models for reconstructing China’s hollowed villages. J. Rural Stud. 2022, 93, 273–286. [Google Scholar] [CrossRef]
Disclaimer/Publisher’s Note: The statements, opinions and data contained in all publications are solely those of the individual author(s) and contributor(s) and not of MDPI and/or the editor(s). MDPI and/or the editor(s) disclaim responsibility for any injury to people or property resulting from any ideas, methods, instructions or products referred to in the content. |
© 2025 by the authors. Licensee MDPI, Basel, Switzerland. This article is an open access article distributed under the terms and conditions of the Creative Commons Attribution (CC BY) license (https://creativecommons.org/licenses/by/4.0/).