Abstract
Based on the panel data of 283 prefecture-level cities in China from 2010 to 2021, this paper takes the pilot policy of “Broadband China” as a natural experiment to evaluate the impact of digital infrastructure construction on urban ecological welfare performance and its mechanism by using a progressive difference–difference model. The results show that China’s digital infrastructure construction will significantly reduce the performance of urban ecological welfare. Through the analysis of input and output, it is found that the construction of digital infrastructure can significantly reduce resource consumption and increase welfare output, especially economic welfare, but at the level of environmental pollution, it will significantly increase the discharge of industrial wastewater, which may be the main reason for the negative effect of digital infrastructure construction. Through the group analysis, it is found that the overall negative impact of digital infrastructure construction on ecological welfare performance may be caused by the ecologically fragile western region and the unreasonable industrial structure. Through the adjustment model, it is found that innovation investment can positively regulate the negative impact of digital infrastructure on ecological welfare performance. The grey model (GM) is further used to forecast the data for 2022–2025, and it is found that while the negative impact of digital infrastructure is decreasing, it is still significant. This study provides empirical evidence for accurately understanding the effect and mechanism of digital infrastructure construction on ecological welfare performance.
1. Introduction
Determining how to balance the relationship between environmental protection and economic development is the most important problem facing our country at present. Since the reform and opening up, China’s economy has made great progress, and people’s living standards have improved year by year, but it has also brought about problems such as excessive resource consumption and environmental pollution. It is difficult to meet the requirements of high-quality development using the traditional development model [1], and determining how to achieve both environmental protection and economic development is an inevitable trend in the future. The Outline of the 14th Five-Year Plan for National Economic and Social Development of the People’s Republic of China and the Vision Goals of 2035 proposes to “build an ecological civilization system and promote a comprehensive green transformation of economic and social development”. The report of the Party’s 20th National Congress pointed out that “promoting green and low-carbon economic and social development is a key link to achieve high-quality development”. With the development of digital technology, digital infrastructure such as high-speed broadband networks and 5G have brought favorable support to stimulating effective investment, promoting information consumption, and promoting the transformation of development mode and the construction of a well-off society and resulted in a turning point for the balanced development of economy and environment. Can digital infrastructure such as broadband networks achieve the common development of economic development and environmental protection and “have their cake and eat it”? This problem needs further study and confirmation.
Ecological welfare performance reflects the relative change trend of welfare levels, ecological resource consumption, and environmental pollution, carries a large amount of economic, social, and ecological information, captures the essence of environment, resources, and welfare, and achieves a balance between the economy and the environment, which is very consistent with the framework of ecological welfare performance. Assessing the impact of digital infrastructure construction on ecological welfare performance will more intuitively present the comprehensive impact of digital infrastructure on the environment and the economy. The notion of ecological welfare performance was initially introduced by Daly [2], while the concept of ecological footprint, a key metric for assessing natural resource use and environmental health, was put forth by Rees [3]. Zhu Dajian et al. [4] brought this concept to China. Research into ecological welfare performance typically focuses on two areas. One approach calculates the ratio of the Human Development Index to the ecological footprint to analyze ecological welfare in the context of economic and environmental metrics [5,6,7]. The other employs the DEA (Data Envelopment Analysis) model, considering the efficiency of welfare output following ecological input as a measure of ecological welfare performance, to assess regional conditions or sustainability [8,9,10,11,12,13,14,15,16]. Despite varying methodologies among scholars for measuring ecological welfare performance, there is a general agreement on its components: resource consumption, environmental pollution, and welfare output. Assessing the impact of digital infrastructure on ecological welfare performance and developing relevant policies is thus highly significant. We can see whether digital infrastructure can promote human welfare at the economic level and, at the same time, achieve environmental protection. This study views the implementation of the “Broadband China” initiative as a quasi-natural experiment to evaluate the impact of digital infrastructure on enhancing ecological welfare performance.
Previous studies have only analyzed the impact of digital infrastructure on certain aspects of energy consumption, pollution emissions, and economic growth. With the continuous improvement of China’s innovation ability and level in 5G, data centers, and other fields, the construction of digital infrastructure has achieved remarkable results. According to the “Digital China Development Report 2023”, 5G networks, fiber broadband networks, and mobile IoT networks have wider coverage and richer application scenarios. The total scale of computing power reached 230EFLOPS, ranking second in the world, and the total scale of storage power was 1.2 ZB. On the one hand, the construction of digital infrastructure can greatly increase the use of the Internet and promote the sharing economy while reducing the waste of resources; improve residents’ environmental attitude and environmental literacy; promote the progress of clean technology; promote green technology innovation; promote the development of digital finance; optimize the efficiency of resource allocation; and reduce energy consumption so as to promote green high-quality development [17]. Qiao et al. [18] conducted an empirical study based on digital infrastructure patent data and found that digital infrastructure construction can effectively improve urban air pollution. Fang et al. [19], based on the empirical study of Chinese urban data from 2006 to 2018, found that the implementation of the Broadband China strategy can promote regional information flow, reduce enterprise information misalignment and transaction costs, boost the reform and innovation of traditional industries, and thus improve the efficiency of green innovation. On the other hand, research indicates that the advancement of modern ICT spurred by digital infrastructure can lead to increased power usage and energy consumption in related equipment operations [20,21,22]. Sadorsky [23] used the data from emerging economies for empirical research and found that the development of information and communication technology (ICT) significantly increased the demand for electricity consumption and had a negative impact on the environment. Compared with transportation infrastructure, digital infrastructure has a wider range and faster speed of information transmission across time and space, but there is no systematic and in-depth comprehensive research on the impact and mechanism of digital infrastructure construction on ecological welfare performance in China.
Based on the Broadband China strategy, this paper discusses feasible measures to promote the growth of ecological welfare performance from the perspective of digital infrastructure construction. The marginal contribution of this paper lies in the following three aspects: 1. from the perspective of research, it focuses on the impact of digital infrastructure on ecological welfare performance for the first time; 2. in the mechanism analysis, this paper explains the mechanism by which digital infrastructure construction affects ecological welfare performance from an input–output perspective, grouping perspective and regulatory effect perspectives; 3. in terms of research methods, the prediction model is used to predict unpublished data and future data, which increases the timeliness of the analysis.
2. Theoretical Analysis
2.1. Policy Background of Digital Infrastructure Construction
In recent years, China has given top priority to advancing its digital infrastructure, notably through the deployment of high-speed broadband and 5G technologies. In collaboration with the National Development and Reform Commission, the Ministry of Industry and Information Technology identified 120 model cities for broadband development across three rounds from 2014 to 2016. This initiative aimed to enhance internet speeds, broaden the broadband user base, extend network reach, and foster economic and social progress in local areas. The Broadband China initiative has shown significant advancements in digital infrastructure, particularly in internet services. Data from the Communications Industry Statistics and the China Internet Development Report indicate that in 2013, there were 359 million broadband access points and 618 million internet users, with a penetration rate of 45.8%. By 2023, these figures had soared to 1.136 billion access points, 1.092 billion users, and a penetration rate of 77.5%. The synergistic efforts of the Broadband China strategy and complementary local policies have led to notable achievements in broadband network development in the model cities. These outcomes form a solid foundation for this study, which aims to analyze the effects of digital infrastructure development on ecological well-being, examining the Broadband China strategy’s execution as a key perspective.
2.2. Research Hypothesis
Achieving harmony between resource use, environmental impact, and welfare generation is essential for ecological welfare performance, and digital infrastructure plays a pivotal role in this regard. Regarding resource consumption, enhancing digital infrastructure can lead to a reduction in resource use. Firstly, digital infrastructure development supports the digitalization of industry, enhancing production precision and adaptability, streamlining processes, and improving industrial synergy. This addresses information fragmentation and asymmetry, preventing resource wastage from chaotic production. Secondly, digital infrastructure enables businesses to implement comprehensive energy monitoring systems and leverage data platforms to track and share real-time supply and demand information. This shift toward a user-centric, personalized production model effectively manages energy production, transportation, and consumption, addressing issues like inventory and overcapacity, thereby boosting energy efficiency [24,25,26].
From an environmental pollution standpoint, the development of digital infrastructure is instrumental in mitigating environmental contamination. The establishment of digital infrastructure enables the utilization and proliferation of technologies such as the Industrial Internet and the Internet of Things, thereby significantly enhancing the production technology and energy efficiency of businesses and reducing pollutant emissions. The construction of digital infrastructure also contributes to the wide application of digital technology in the field of agricultural production, reducing the pollution of the ecological environment in agricultural production and improving the environmental benefits of agricultural production [26]. Secondly, with the continuous improvement of the construction of digital infrastructure, major changes have taken place in the technology and modes of environmental governance [27]. The governance landscape has shifted from singular oversight to a multi-sectoral collaborative approach, and pollution control has transitioned from a fragmented to an integrated model, markedly increasing governance efficiency [28]. These advancements are all conducive to a reduction in environmental pollution.
In terms of welfare output, digital infrastructure can drive economic growth, healthcare, and education. Digital infrastructure, serving as a critical conduit for the movement and distribution of production factors, is essential for enhancing regional innovation efficiency and driving economic growth [29]. Additionally, the advancement of digital infrastructure has spurred the emergence of digital health and education sectors, which are anticipated to significantly boost the health and educational capital of the workforce through the progression of digital industries [30]. In conclusion, research hypothesis H1 is proposed in this paper.
Hypothesis H1.
Digital infrastructure construction can theoretically reduce resource consumption, increase human welfare, and reduce environmental pollution, and is expected to promote the improvement of ecological welfare performance.
It is important to acknowledge that the aforementioned benefits are predicated on the digital infrastructure reaching a certain scale and level of maturity. During the early phases of digital development, there may be potential adverse side effects. Initially, technological progress leads to the widespread use of digital products and services, which can escalate energy and raw material usage in their manufacturing and operation [21]. Moreover, the setup and ongoing upkeep of digital infrastructure, such as data centers and communication networks, demand substantial energy resources, potentially leading to significant pollution. Additionally, the digital sector, which encompasses software development, computer manufacturing, and the production of communications and other electronic equipment, is energy-intensive and presents environmental protection challenges. In conclusion, this paper puts forward research hypothesis H2.
Hypothesis H2.
Digital infrastructure construction in the initial stage of digitalization may increase energy consumption and pollution emissions, which will have a negative impact on ecological welfare performance.
The impact of digital infrastructure construction on ecological welfare performance may have a negative effect in the western region. Based on economic development levels, China is categorized into four distinct economic zones. The eastern region, with its advanced digital economy, boasts significant advantages in digital infrastructure, a wealth of digital innovation talent and technology, and abundant social security resources. This region has been able to fully capitalize on the benefits of digitalization and thus can continue leveraging the digital economy to enhance ecological welfare performance. Conversely, the western region is characterized by its ecological vulnerability, where development activities can readily lead to environmental degradation and adverse impacts. In the relevant studies on the impact of the digital economy on ecological welfare performance, scholars found that the impact of the digital economy on ecological welfare performance varied greatly in different regions, and the western region was more likely to have a small coefficient or even a negative coefficient [31,32].
The impact of digital infrastructure construction on ecological welfare performance may have a negative effect on areas with unreasonable industrial structures. The main way that digital infrastructure transforms the economic development mode is to promote the upgrading of industrial structure through digitalization, that is, industrial structure upgrading, which refers to whether the industrial structure develops toward the “service-oriented” tertiary industry. This upgrading is a crucial part of adjusting the industrial structure and significantly impacts the reduction in pollutant emissions per unit of GDP [33]. The enhancement of regional eco-efficiency and its positive spillovers are achieved through the optimization and upgrading of the industrial structure [34]. However, this upgrading process often incurs substantial environmental protection costs. In regions with a singular and unbalanced industrial structure, structural upgrades are frequently linked to local resources and energy consumption. In areas with a well-balanced industrial structure, digital infrastructure can positively contribute to ecological welfare. Conversely, in regions heavily reliant on resource-intensive industries, where the secondary sector is dominant and the tertiary sector is underrepresented, digital infrastructure might negatively affect ecological welfare performance.
Hypothesis H3.
The negative impact of digital infrastructure construction on ecological welfare performance may be caused by ecologically fragile western regions and regions with unreasonable industrial structures.
Science and technology input can regulate the relationship between digital infrastructure and ecological welfare performance. First, technological innovation expanded according to endogenous growth theory [35] can solve the production problem of diminishing returns to scale and improve ecological welfare performance from the passive promotion role of innovation to the active driving role of new business forms. Technological innovation runs through the whole process of economic development and can simultaneously take into account the realization of multiple development goals such as economic growth, resource conservation, environmental protection, harmonious coexistence, and ecological balance [36], so as to improve ecological welfare performance.
Hypothesis H4.
Scientific and technological input can regulate the impact of digital infrastructure on ecological welfare performance.
3. Materials and Methods
3.1. Model Construction
Among the methods used to evaluate the effect of policy implementation, the differential method is an econometric method that has been widely used in recent years. The basic idea of this method is to regard institutional change and the implementation of new policies as a “natural experiment” or “quasi-experiment” that is exogenous to the economic system. On the one hand, the implementation of the “Broadband China” pilot policy may lead to differences in the ecological welfare performance of the same pilot city before and after the implementation of the policy. On the other hand, it may also lead to a difference in ecological welfare performance between pilot cities and non-pilot cities at the same point in time. The model regression estimation based on this double difference can effectively control the impact of other synchronic policies and the prior difference between pilot cities and non-pilot cities and then identify the net impact of policy impact on the concept of ecological welfare in cities. Therefore, the “Broadband China” pilot policy can be regarded as a “quasi-natural experiment”, and the policy effect can be evaluated using the differentially applied method [37]. Considering that the “Broadband China” pilot policy is launched in three batches, this paper uses a progressive dual-component model for evaluation, and the specific formula is as follows:
where is the explained variable, subscript and represent the region and year, respectively, is the DID term concerned by this paper, indicates whether the city is a pilot city of “Broadband China” policy in the year, is the constant term, is the fixed effect of the region, is the fixed effect of time, and is the random disturbance term. Standard error clustering to the municipal level is used to mitigate the impact of relevant factors at the municipal level on DID items.
3.2. Measurement and Description of Variables
3.2.1. Explained Variable: Ecological Welfare Performance (EWP)
We reviewed relevant results [13,38,39,40], that used resource consumption to describe the input index, and the non-expected output was measured using wastewater, gas waste, and solid waste. The expected output was based on the HDI framework [41] and we selected variables from the perspectives of the economy, education, and health (Table 1). In view of the difficulty in obtaining life expectancy data in prefecture-level cities, the health index is replaced by the number of beds in 10,000-person health institutions. The formula for calculating the average years of schooling is based on the China Human Development Report. Similarly, in order to reduce the influence of regional population factors on the results, input variables were presented in the form of per capita. The Super-SBM model (improved DEA model) proposed by Tone [42] was used to calculate efficiency, and the specific formula can be seen in the relevant literature [38].
Table 1.
Ecological welfare performance index system.
3.2.2. Core Explanatory Variable: Whether the “Broadband China” Pilot City (DID)
In this paper, the pilot policy of “Broadband China” is regarded as a quasi-natural experiment, and as a measurement index of digital infrastructure construction, the pilot city of “Broadband China” is set as 1 and the non-pilot city is set as 0. The value is set to 1 after policy implementation and 0 before policy implementation. The list of “Broadband China” pilot cities comes from the website of China’s Ministry of Industry and Information Technology.
3.2.3. Adjusting Variables
Science and technology input (TI) is expressed using the proportion of science and technology input to GDP.
3.2.4. Control Variables
Referring to the relevant literature [13,43], we selected the following control variables: (1) industrial structure (IS), measured by the ratio of secondary industry to tertiary industry; (2) government size (Gov), expressed as the proportion of government fiscal expenditure to GDP; (3) foreign capital dependence (FDI), reflected by the proportion of actual foreign capital used by each city to actual GDP; (4) infrastructure level (tra), using the per capita urban road area as an alternative indicator of infrastructure level; and (5) greening level (Green), reflected by the per capita green area of the park.
3.3. Data Sources and Descriptive Statistics
In total, we included 283 prefecture-level cities, with data from the 2012–2022 China Urban Statistical Yearbook, the China Urban Construction Statistical Yearbook, statistical yearbooks of relevant provinces and prefecture-level cities, and statistical communique on social development. In addition, since Laiwu City was merged into Jinan City in 2019, the historical data of Laiwu City was merged with Jinan City, and only the synthesized data were retained.
When processing data, we referred to GB/T2589-2020 “General Rules for Comprehensive Energy Consumption Calculation” Per capita energy consumption data in reference to the relevant literature [44]. Electricity consumption, total gas supply, liquefied petroleum gas, and residential water consumption were converted into standard coal by a coefficient, and the specific conversion formula is as follows: Per capita energy consumption (kgce/person) = [Electricity consumption (10,000 kW·h) × 0.1229 × 10,000 + total gas supply (10,000 m3) × 1.33 × 10,000 + LPG (t) × 1.7143 × 1000 + residential water consumption (t) × 0.2571]/resident population (person). All price-related indicators were deflated from the 2011 base period. Individual missing data were obtained by interpolation and extrapolation. Table 2 shows descriptive statistics for all variables.
Table 2.
Descriptive statistics of variables.
4. Results
4.1. Fundamental Regression
We hope that the ecological welfare performance will change with the same amount of input, and input and output are variable returns to scale. Therefore, this paper applies the generalized DEA model based on output-oriented variable returns to scale to obtain the performance efficiency of urban ecological welfare in China from 2011 to 2021. Then, the progressive differential model was used to test the impact of digital infrastructure construction on ecological welfare construction, and the results are shown in Table 3. It can be seen that the coefficients of DID are all negative and significant at the significance level of 0.1, which indicates that digital infrastructure will reduce ecological welfare performance, which is inconsistent with research hypothesis 1. Digital infrastructure cannot effectively increase welfare output and reduce environmental pollution while reducing resource consumption, so as to achieve the “have your cake and eat it” phenomenon of environment and welfare. To determine the negative impact phase of digital infrastructure, research hypothesis 2 was tested.
Table 3.
Effects of digital infrastructure construction on ecological welfare performance.
In addition, this paper uses the event analysis method to test the parallel trend. As shown in Figure 1, it can be seen that the Broadband China policy will continue to reduce the ecological welfare performance of the treatment group.
Figure 1.
Results of parallel trend test.
4.2. Robustness Test
4.2.1. Replacing a Model
In order to effectively overcome the possible systematic differences in the changing trend between broadband demonstration cities in China and other cities and effectively reduce the bias in DID estimation, this paper adopts the PSW-DID method for robustness testing. Propensity score-weighted estimation (PSW) and propensity score-matching (PSM) are two kinds of propensity-scoring methods. Although PSW cannot achieve the same performance as PSM, it can maintain the sample size [45] and obtain lower MSE estimates with higher accuracy [46]. The estimated results are shown in column (1) of Table 4. It can be found that the DID variable coefficient is significantly negative at the significance level of 1%, and the benchmark regression conclusion is still valid.
Table 4.
Estimated results of robustness test.
4.2.2. Replace the Explained Variable
In order to prevent significant differences in empirical results due to different measurement methods of indicators, which may affect the robustness of estimation results, this paper changed the measurement method of explained variables and changed the orientation to an input orientation. The results are shown in column (2) of Table 4. The results show that the baseline regression results are still valid.
4.2.3. Tail Reduction
In order to exclude possible outliers from influencing the regression results, this paper conducted a double-tailed shrinkage of EWP at the 1% level. The estimation results in column (3) of Table 4 show that the baseline regression results are still valid after the tail-shrinkage treatment.
4.2.4. Excluding Other Policy Interference
In the course of the Broadband China strategy’s execution, various other policies could potentially influence ecological welfare outcomes. Consequently, building on the base model, as shown in Equation (1), this study incorporates dummy variables for smart city and low-carbon city pilot policies to account for these controls. An analysis of columns (4) to (5) in Table 4 reveals that the coefficient of the key explanatory variable remains significantly negative, suggesting that the findings from the benchmark regression analysis hold true even after accounting for potential interference from other policies.
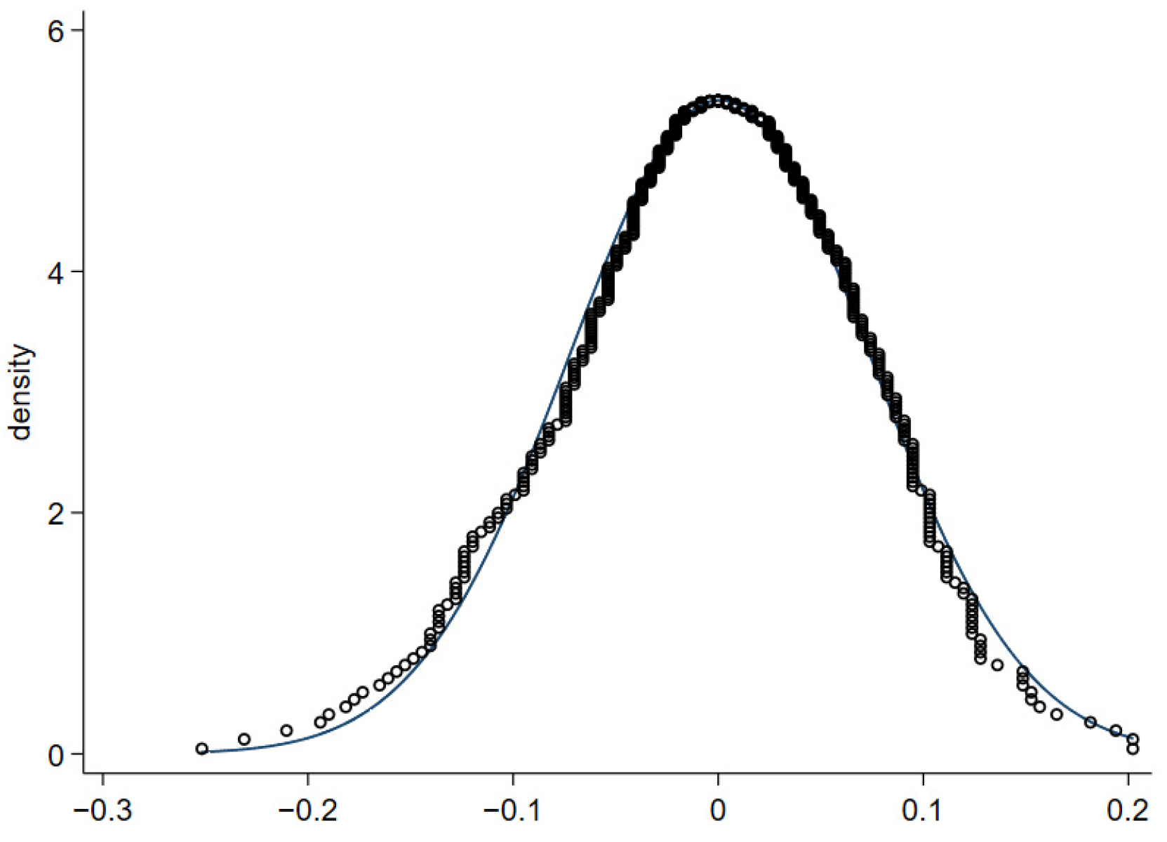
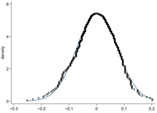
4.2.5. Placebo Test
The placebo test was carried out with reference to the study of Cai et al. [47], and the results were shown in Figure 2, The influence coefficient of digital infrastructure on urban ecological welfare was distributed near 0, which further indicated that the results of this paper were robust.
Figure 2.
Placebo test results.
4.3. Endogeneity Analysis
Factors such as the economic development and digital infrastructure construction status of each city were considered in the selection of broadband demonstration cities in China, which may result in the processing group not being completely exogenous. Therefore, this paper deals with the endogeneity problem effectively through the general strategy of finding instrumental variables for endogenous explanatory variables. Referring to the design ideas of Liu Chuanming and Ma Qingshan [48] and Wang Hai et al. [49], the topographic relief and spherical distance between the region and Hangzhou are taken as instrumental variables for the pilot of the “Broadband China” strategy. It should be noted that since the data in this paper are panel data and the two instrumental variables are cross-section data, time series data need to be selected as the interaction term. With reference to the practice of Nunn and Qian [50], the interaction term of topographic relief (cross-section data) and year (time series data) is constructed as the first instrumental variable (IV1), and the interaction term of the spherical distance from the region to Hangzhou (cross-section data) and year is taken as the second instrumental variable (IV2).
Table 5 shows the analysis results of the instrumental variable method. The Kleibergen–Paap rk LM Statistic results show that LM = 123.944 and the p value of the unrecognized test is 0, rejecting the null hypothesis; that is, there is no problem of insufficient recognition. The Kleibergen–Paap rk Wald F Statistic results show that the F value = 74.244, which is greater than all critical values, and the p value is 0, allowing us to reject the null hypothesis; that is, there is no weak instrumental variable problem. The χ2 Statistic value of Hansen J Statistic’s over-recognition test was 0.057, and the p-value was 0.812, which is greater than 0.100, meaning we could not reject the null hypothesis that all instrumental variables were exogenous. The above results show that the instrumental variables are effective. The regression results show that the significance is negative, which indicates that the above research results are still robust.
Table 5.
Estimated results of endogeneity test.
4.4. Mechanism Analysis
4.4.1. Input and Output Perspective Analysis
Benchmark regression shows that the impact of digital infrastructure construction on ecological welfare performance is negative, which may be due to the inability to reduce resource consumption and environmental pollution while improving welfare at the initial stage of digitalization. Therefore, the author divides EWP into input and output parts to investigate the mechanism by which digital infrastructure significantly inhibits ecological welfare performance. Considering the influence of heterogeneity, the logarithm of variables was taken, and the progressive differential model was used for analysis. The results are shown in Table 6 and Table 7.
Table 6.
Impact of digital infrastructure construction on resource input.
Table 7.
Impact of digital infrastructure construction on welfare output.
Table 6 shows the impact of digital infrastructure construction on various inputs to ecological welfare performance. It can be seen that the impact of digital infrastructure construction on all inputs of ecological welfare performance is negative and at least significant at the significance level of 0.05, which indicates that digital infrastructure construction can indeed reduce regional resource consumption. From the perspective of input, digital infrastructure construction is conducive to promoting ecological welfare performance.
4.4.2. Packet Analysis
Grouping by economic region. The eastern region has better economic development and a higher degree of digitalization and is more capable of bringing the positive effects of digital infrastructure into play, while the western region has backward economic development and a fragile environment, and its development is more likely to produce negative effects. The impact of digital infrastructure on ecological welfare performance is tested according to the economic region, and the results are shown in Table 8. The negative impact of digital infrastructure on ecological welfare performance in the western region is significant at the significance level of 0.001, while in other regions, although the coefficient is negative, it is not significant. The overall negative impact of digital infrastructure on ecological welfare performance may come from the ecologically fragile western region.
Table 8.
Impact of digital infrastructure construction on welfare output.
When grouping according to industrial structure, from the above analysis, it can be found that regions that rely on resource-intensive industries have great obstacles in using digital infrastructure to promote ecological welfare performance, while resource-intensive industries are mainly secondary industries. Therefore, regions with a larger proportion of secondary industries have stronger negative effects of digital infrastructure on ecological welfare performance. Column (1) of Table 9 shows the cross-term DID×IS between the inclusion of industrial structure (IS) and the inclusion of Broadband China (DID), which is used to test the heterogeneity of the impact of digital infrastructure on ecological welfare performance. Findings indicate that as the industrial structure becomes more developed, the positive influence of digital infrastructure on ecological welfare performance diminishes. The paper defines industrial structure as the ratio between the secondary and tertiary industries, suggesting that a lower secondary-to-tertiary ratio correlates with a reduced negative impact from digital infrastructure development. By categorizing the sample into five groups based on their industrial structure, the group regression results presented in columns (2) to (6) reveal that in regions with a lower industrial structure value, indicating a more balanced mix of industries, digital infrastructure significantly enhances ecological welfare performance. However, in regions where the industrial structure value is higher, reflecting a larger share of the secondary industry, the construction of digital infrastructure tends to negatively affect ecological welfare performance.
Table 9.
Impact of digital infrastructure construction on welfare output.
4.4.3. Regulating Effect of Science and Technology Input
Considering that science and technology input may regulate the relationship between digital infrastructure and ecological welfare performance, the adjustment effect model was used for testing and the cross-multiplicative terms of DID and TI were added. The results are shown in Table 10, the cross-multiplicative term was significantly positive, while the cross-multiplicative term was still significantly positive after the use of the instrumental variable method, indicating that science and technology input can significantly positively regulate the negative effect of digital infrastructure on ecological welfare performance.
Table 10.
The regulating effect of science and technology input.
4.5. Further Analysis: Analysis of Forecast 2022–2025 Data
The parallel trend test after basic regression shows that the negative impact of digital infrastructure on ecological welfare performance is decreasing year by year. So, based on the current changing trend, can digital infrastructure achieve a positive impact on ecological welfare performance in the future without policy adjustments? At the same time, considering the lag of data, only data from 2–3 years ago could be collected. Therefore, this paper adopts the GM (1,1) model [16], commonly used in the GM model, to predict the ecological welfare performance and control variables of each city in 2022–2025 and adopts mean absolute percentage error (MAPE) to test the prediction accuracy. The average prediction accuracy of each variable is less than 10%, which has a high prediction accuracy. Table 11 shows the impact of DID on EWP. It can be seen that after adding the forecast data for 2022–2025, digital infrastructure still significantly reduces ecological welfare performance, and the conclusion is still valid after using the instrumental variable method. According to the current trend of change, digital infrastructure will still significantly reduce the overall ecological welfare performance level of cities in 2025.
Table 11.
The impact of digital infrastructure construction on ecological welfare performance from 2011 to 2025.
Figure 3 shows the results of the parallel trend test. It can be seen that the impact of digital infrastructure on ecological welfare performance is still negative and significant in 2022–2025, while in 2025, although not significant, the coefficient is still negative.
Figure 3.
Results of parallel trend test after prediction.
5. Discussion
“Broadband China” is a national infrastructure strategy proposed by the Chinese government in order to adapt to the development trend of the digital economy and promote the transformation of the development mode. Therefore, it is very necessary to evaluate the impact of the “Broadband China” strategy on the environment and economy. Although there are current studies on the impact of digital infrastructure on environmental pollution [18,24], energy consumption [20,23,24,25,26], and economic growth [29], there is a lack of research on the evaluation of the environment and the economy at the same time, especially from the input–output perspective. After the continuous improvement of ecological welfare performance by Daly [2], Rees [3], and Zhu Dajian [5,6], the framework was gradually improved, reflecting the balanced relationship between energy consumption, environmental pollution, and welfare output [7,8,9,10,11,12,13,14,15,16]. Subsequent studies on ecological welfare performance were also conducted based on this framework. By studying the impact of the strategy of “Broadband China” on ecological welfare performance, we can explore whether the construction of digital infrastructure can achieve environmental protection and economic development at the same time, and then promote the transformation of development mode, so as to realize the “fish and bear and eat” of the environment and the economy.
Through the basic regression of the “Broadband China” strategy on ecological welfare performance, we find that digital infrastructure will significantly reduce the level of urban ecological welfare performance. Our parallel trend test also proves this result. Before the implementation of the policy, there is no significant difference in ecological welfare performance between the experimental group and the control group. There was a significant difference between the two groups, which significantly reduced the ecological welfare performance of the experimental group, and the negative effect showed a trend of increasing first and then decreasing. After changing the model, changing the explained variables, shrinking the tail, and excluding other policy interference, digital infrastructure will still have a significant negative impact on urban ecological welfare performance. The placebo test ruled out the randomness of the results and the potential influence of other unobservable factors, and the results were robust. Considering the endogeneity problems caused by missing variables and mutual causality, we used the instrumental variable method to conduct an endogeneity analysis, and the development of digital infrastructure will still significantly reduce urban ecological welfare performance. To sum up, the construction of digital infrastructure cannot achieve a reduction in energy consumption and environmental pollution at the same time and achieve a balance between environmental protection and economic development while promoting the growth of human welfare such as the economy.
Our theoretical analysis shows that in the initial stage of digitalization, the construction of digital infrastructure may increase energy consumption and environmental pollution. At the same time, environmentally fragile western regions and regions with industrial structures overly dependent on the secondary industry will be more likely to accept the negative impact of digital infrastructure. Innovation input can moderate the negative effects of digital infrastructure on ecological welfare performance. Therefore, we conducted a mechanism analysis on how digital infrastructure affects ecological welfare performance from the perspectives of input–output, heterogeneity, and regulatory effects. The results show that digital infrastructure construction can significantly reduce energy consumption, improve economic welfare, and reduce most environmental pollution, but it will increase industrial wastewater discharge. At the significance level of 0.01, therefore, the increase in industrial wastewater discharge is the main reason for the negative effects of digital infrastructure. On the one hand, the heterogeneity analysis shows that digital infrastructure construction in western China significantly reduces urban ecological welfare performance, but not in other regions. The fragile environment in western China may be the cause of the negative impact of digital infrastructure construction on ecological welfare performance as a whole. On the other hand, digital infrastructure has a significant negative effect on the ecological welfare performance of regions where the industrial structure is excessively dependent on the secondary industry. The greater the ratio between the secondary industry and the tertiary industry, the more likely it is to have negative effects. In regions where the ratio between the secondary industry and the tertiary industry is less than one-fifth of the overall ranking, the construction of digital infrastructure has a significant effect on ecological welfare performance. Through the moderating effect, it is found that science and technology input will significantly positively regulate the negative impact of digital infrastructure on ecological welfare performance, and this moderating effect is also significant after the use of the instrumental variable method.
The parallel trend test after basic regression shows that the negative impact of digital infrastructure construction on ecological welfare performance first increases and then decreases. Then, according to the current change trend of various variables, will digital infrastructure construction have a positive impact on ecological welfare performance in the future? After the GM (1,1) model was used to predict the data of each variable from 2022 to 2025, it was found that according to the current trend, although the negative effect may be further reduced, the coefficient is still negative, and it is necessary to adjust and optimize the policy.
6. Conclusions
Based on the panel data of 283 prefecture-level cities and above in China from 2011 to 2021, this paper studies the impact of digital infrastructure construction on ecological welfare performance using the progressive difference–difference method. It is the first instance of exploring whether digital infrastructure construction can simultaneously achieve economic development and environmental protection based on an input–output analysis framework. At the same time, the reasons for the negative results are analyzed from three aspects: input–output, regional heterogeneity, and the adjustment effect. This mechanism analysis method is more convincing than the simple adjustment effect. In addition, due to the lag of macro data and the obvious time trend of the basic regression results, this paper adopts the grey prediction model to forecast each variable in each region and then conducts the regression again to enhance the predictability of the results.
The main conclusions of this paper are as follows: First, China’s digital infrastructure may still be in the initial stage with negative effects. As a digital infrastructure construction measure, the Broadband China strategy will significantly reduce the ecological welfare performance of Chinese cities. Overall, digital infrastructure construction cannot promote the improvement of economic and other welfare while realizing environmental protection. This conclusion still holds true. Second, the mechanism analysis shows that digital infrastructure construction has a positive impact on most input–output indicators, but it will significantly increase the discharge of urban industrial wastewater, which may be the main reason why digital infrastructure will significantly reduce the performance of urban ecological welfare. Secondly, the impact of digital infrastructure construction on ecological welfare performance is significantly negative in the ecologically fragile western regions and regions with unreasonable industrial structures, which may lead to an overall negative effect. Finally, scientific and technological innovation investment can significantly positively regulate the negative effects of digital infrastructure construction on ecological welfare performance. Third, through the regression after predicting the data of various regions and indicators in 2022–2025, it can be seen that although the negative impact of digital infrastructure construction is decreasing year by year and the negative effect of policies even becomes less significant by 2025, the coefficient is still negative.
According to the research results, this paper puts forward some policy recommendations. First, the construction of digital infrastructure is currently in its initial stage, and potential negative effects will appear; in particular, the construction of digital infrastructure will significantly increase industrial wastewater discharge, but this does not mean that the policy is ineffective. Digital infrastructure construction is effective in reducing energy input and economic output, so the government should insist on strengthening the construction of digital infrastructure. At the same time, corresponding policy adjustments should be made in terms of industrial wastewater discharge to cross the initial stage of digitalization. This includes improving the strategic planning of digital infrastructure, setting clear goals, and setting priorities to promote the development of digital infrastructure. We will promote the integrated development of emerging technologies such as 5G, the Internet, and big data, strengthen the industrial chain of digital infrastructure, and enhance the vitality of development. Key performance indicators, particularly industrial wastewater discharge indicators, should be monitored to ensure environmental sustainability in the digital transformation of the industry. Second, we should promote the construction of digital infrastructure according to local conditions. In ecologically fragile and environmentally vulnerable areas, the progress of digitization should be reduced, and input–output monitoring systems should be established in these areas to reduce regional energy consumption and environmental damage while developing the economy. In areas that rely heavily on resource-intensive industries, it is necessary to speed up digital transformation, accelerate the digital integration of cities, increase the scientific and technological content of urban development, optimize the industrial structure, change the development mode, and reduce the dependence on resources. At the same time, all regions should increase urban investment in science and technology to promote regional innovation and progress and play a positive regulating role in science and technology investment. Third, the time trend is not enough to drive digital infrastructure beyond the initial stage of digitalization, showing a positive impact on ecological welfare. In the process of digitalization, it is necessary to constantly improve and adjust policies, strengthen supervision of individual input–output according to the status of input–output in different regions, or propose supporting measures to mitigate negative effects in the process of digitalization in order to achieve economic development and environmental protection and “have your cake and eat it”.
At the same time, this article also has limitations. First of all, limited by the number of macro data variables, we can only measure ecological welfare performance from recognized indicators. In the future, more databases can be used to find more indicators that can measure ecological welfare performance, such as increasing subjective welfare indicators such as life satisfaction, so as to ensure that ecological welfare performance is more convincing. Secondly, we only analyzed the situation in China. With the rapid development of the digital economy, other countries will also have their own digital infrastructure construction strategies. In the future, by using data from different countries for regression and comparison we can obtain more general conclusions. Finally, the prediction model used in this paper is not necessarily the most accurate. In the future, machine learning models such as random forest and gradient lifting can be used to enhance the accuracy of prediction.
Author Contributions
Conceptualization, S.Y.; methodology, S.Y. and D.L.; software, S.Y.; formal analysis, J.G.; investigation, S.Y.; data curation, S.Y.; writing—original draft, S.Y.; writing—review and editing, S.Y., D.L. and J.G.; supervision, D.L. and J.G. All authors have read and agreed to the published version of the manuscript.
Funding
This research was supported by the National Natural Science Regional Foundation project, grant number 72063025.
Data Availability Statement
The data presented in this study are available upon request from the first author.
Acknowledgments
We acknowledge the reviewers and academic editor of Land for giving helpful and precious advice in improving this manuscript.
Conflicts of Interest
The authors declare no conflicts of interest.
References
- Ma, D.; Zhang, J.; Wang, Z.; Sun, D. Spatio-Temporal Evolution and Influencing Factors of Open Economy Development in the Yangtze River Delta Area. Land 2022, 11, 1813. [Google Scholar] [CrossRef]
- Daly, H.E. The world dynamics of economic growth: The economics of the steady state. Am. Econ. Rev. 1974, 64, 15–21. [Google Scholar]
- Rees, W.E. Ecological footprints and appropriated carrying capacity: What Urban economics leaves out. Environ. Urban. 1992, 4, 121–130. [Google Scholar] [CrossRef]
- Zang, M.; Zhu, D.; Liu, G. Ecological welfare performance: Concept, connotation and empirical study of G20. China Popul. Resour. Environ. 2013, 23, 118–124. [Google Scholar]
- Zhu, D.; Zhang, S. Research on ecological welfare performance and its relationship with economic growth. China Popul. Resour. Environ. 2014, 24, 59–67. [Google Scholar]
- Zhu, D.; Zhang, S. Research on ecological welfare performance and Deepening sustainable development. J. Tongji Univ. (Soc. Sci. Ed.) 2014, 25, 106–115. [Google Scholar]
- Feng, J.; Yuan, J. Regional ecological welfare performance and its influencing factors in China. China Sci. Technol. Forum 2016, 100–105. [Google Scholar] [CrossRef]
- Long, L.; Wang, X.; Guo, B. Evaluation of sustainable development in Shanghai from the perspective of ecological welfare performance. Resour. Environ. Yangtze Basin 2016, 25, 9–15. [Google Scholar]
- Long, L.; Wang, X. Research on ecological welfare performance evaluation in Shanghai. China Popul. Resour. Environ. 2017, 27, 84–92. [Google Scholar]
- Long, L. Measurement and Evaluation of Urban Ecological Well-being Performance of 35 Major Cities in China Based on PCA-DEA and Malmquist Index Method. Explor. Econ. Issues 2019, 69–79. [Google Scholar]
- Long, L. Research on Urban ecological welfare Performance evaluation based on two-stage Super-NSBM model. China Popul. Resour. Environ. 2019, 29, 1–10. [Google Scholar]
- Li, C.; Zhang, S.; Zhang, W.; Liao, X. Measurement and influencing factors of ecological welfare performance among provinces in China. Geogr. Sci. 2019, 39, 1875–1883. [Google Scholar]
- Fang, S.; Xiao, Q. Research on regional ecological welfare performance and its spatial effect in China. China Popul. Resour. Environ. 2019, 29, 1–10. [Google Scholar]
- Xiao, L.; Xiao, Q. Heterogeneity and spatial convergence of urban ecological welfare performance in the Yellow River Basin. Soft Science 2019, 35, 46–53. [Google Scholar]
- Deng, Y.; Yang, X.; Ma, Q.; Wang, K. Regional disparities and convergence of ecological welfare performance in China. China Popul. Resour. Environ. 2019, 31, 132–143. [Google Scholar]
- Yu, S.; Dong, M. Sustainable development of China’s regions from the perspective of ecological welfare performance: Analysis based on GM(1,1) and the malmquist index. Environ. Dev. Sustain. 2022, 24, 1086–1115. [Google Scholar]
- Lu, F.; Wang, H.; Jing, G. Network infrastructure construction and green high-quality development: A quasi-natural experiment from Broadband China Strategy. J. Stat. Res. 2018, 41, 112–125. [Google Scholar]
- Qiao, L.; Li, L.; Fei, J. Information Infrastructure and Air Pollution: Empirical Analysis Based on Data from Chinese Cities. Econ. Anal. Policy 2022, 73, 563–573. [Google Scholar] [CrossRef]
- Fang, Z.; Razzaq, A.; Mohsin, M.; Irfan, M. Spatial Spillovers and Threshold Effects of Internet Development and Entrepreneurship on Green Innovation Efficiency in China. Technol. Soc. 2022, 68, 101844. [Google Scholar] [CrossRef]
- Pothitou, M.; Hanna, R.F.; Chalvatzis, K.J. ICT entertainment appliances’ impact on domestic electricity consumption. Renew. Sustain. Energy Rev. 2017, 69, 843–853. [Google Scholar] [CrossRef]
- Zhou, X.; Zhou, D.; Wang, Q. How does information and communication technology affect China’s energy intensity? A three-tier structural decomposition analysis. Energy 2018, 151, 748–759. [Google Scholar] [CrossRef]
- Noussan, M.; Tagliapietra, S. The effect of digitalization in the energy consumption of passenger transport: An analysis of future scenarios for Europe. J. Clean. Prod. 2020, 258, 120926. [Google Scholar] [CrossRef]
- Sadorsky, P. Information Communication Technology and Electricity Consumption in Emerging Economies. Energy Policy 2012, 48, 130–136. [Google Scholar] [CrossRef]
- Han, J.; Chen, X. The Digital Economy Enables Green Development:The Internal Mechanism and Empirical Evidence. Comp. Econ. Soc. Syst. 2022, 73–84. [Google Scholar] [CrossRef]
- Usman, A.; Ozturk, I.; Hassan, A.; Zafar, S.M.; Ullah, S. The Effect of ICT on Energy Consumption and Economic Growth in South Asian Economies: An Empirical Analysis. Telemat. Inform. 2021, 58, 101537. [Google Scholar] [CrossRef]
- Wang, L.; Shao, J. The energy saving effects of digital infrastructure construction: Empirical evidence from Chinese industry. Energy 2024, 294, 130778. [Google Scholar] [CrossRef]
- Bakker, K.; Ritts, M. Smart Earth: A Meta-review and Implications for Environmental Governance. Glob. Environ. Chang. 2018, 52, 201–211. [Google Scholar] [CrossRef]
- Granell, C.; Havlik, D.; Schade, S.; Sabeur, Z.; Delaney, C.; Pielorz, J.; Usländer, T.; Mazzetti, P.; Schleidt, K.; Kobernus, M.; et al. Future Internet Technologies for Environmental Applications. Environ. Model. Softw. 2016, 78, 1–15. [Google Scholar] [CrossRef]
- Cong, X.; Wang, S.; Wang, L.; Šaparauskas, J.; Górecki, J.; Skibniewski, M.J. Allocation Efficiency Measurement and Spatio-Temporal Differences Analysis of Digital Infrastructure: The Case of China’s Shandong Province. Systems 2022, 10, 205. [Google Scholar] [CrossRef]
- Yang, Y. Digital infrastructure construction and urban economic gap: From the perspective of health and education. Search 2024, 77–84. [Google Scholar] [CrossRef]
- Yin, L.; Guo, Z. The impact of digital economy on ecological welfare performance: An empirical test based on intermediary effect and threshold effect. Res. World 2024, 27–39. [Google Scholar] [CrossRef]
- Wang, S.; Li, J. Nonlinear spatial impacts of the digital economy on urban ecological welfare performance: Evidence from China. Front. Ecol. Evol. 2024, 12, 1361741. [Google Scholar] [CrossRef]
- Cole, M.A. Air Pollution and ‘Dirty’ Industries: How and Why Does the Composition of Manufacturing Output Change with Economic Development? Environ. Resour. Econ. 2000, 17, 109–123. [Google Scholar] [CrossRef]
- Zhang, J.; Liu, Y.; Chang, Y.; Zhang, L. Industrial eco-efficiency in China: A provincial quantification using three-stage data envelopment analysis. J. Clean. Prod. 2017, 143, 238–249. [Google Scholar] [CrossRef]
- Gene, M.; Helpman, E. Innovation and Growth in the Global Economy; MIT Press Books: Cambridge, MA, USA, 1993; Volume 1, pp. 323–324. [Google Scholar]
- Hu, X.; Le, D. Does green technology innovation promote high-quality economic development?—Based on the perspective of spatial spillover effect. Fujian Forum (Humanit. Soc. Sci. Ed.) 2023, 1, 69–83. [Google Scholar]
- Wang, F.; Ge, X. Does low-carbon transition impact employment? Empirical evidence from pilot low-carbon cities. China Ind. Econ. 2022, 81–99. [Google Scholar] [CrossRef]
- Zhao, L.; Cao, N.; Gao, X.; Han, Z. Spatial and temporal characteristics of ecological welfare performance and its influencing factors in the Bohai Sea. Econ. Geogr. 2024, 44, 178–188. [Google Scholar]
- Zhu, Z.; Tang, L.; Ning, K. The performance level and convergence of ecological welfare under the evolution of ecological protection policy in Qiantang River Basin. China Popul. Resour. Environ. 2002, 32, 198–207. [Google Scholar]
- Zhao, L.; Cao, N.; Han, Z.; Gao, X.T. Evolution characteristics and formation mechanism of spatial correlation network of ecological welfare performance in China. J. Nat. Resour. 2022, 37, 3183–3200. [Google Scholar]
- Zhang, S.; Zhu, D.J. Incorporating ‘relative’ ecological impacts into human development evaluation: Planetary boundaries-adjusted HDI. Ecol. Indic. 2022, 137, 108786. [Google Scholar] [CrossRef]
- Tone, K. A slacks-based measure of efficiency in data envelopment analysis. Eur. J. Oper. Res. 2001, 130, 498–509. [Google Scholar] [CrossRef]
- Wang, D.; Luo, Z. Study on the interaction between industrial structure upgrading and ecological welfare performance under the influence of environmental policies. Forecast 2019, 40, 83–89. [Google Scholar]
- Zang, M.; Gao, Y.; Li, J. Study on the effects of administrative rank and urban size on ecological welfare performance. J. Nat. Resour. 2022, 37, 3201–3216. [Google Scholar]
- Austin, P.C. The Relative Ability of Different Propensity Score Methods to Balance Measured Covariates Between Treated and Untreated Subjects in Observational Studies. Med. Decis. Mak. 2009, 29, 61–677. [Google Scholar] [CrossRef] [PubMed]
- Austin, P.C. The performance of different propensity score methods for estimating marginal hazard ratios. Stat. Med. 2013, 32, 2837–2849. [Google Scholar] [CrossRef]
- Cai, X.; Lu, Y.; Wu, M.; Yu, L. Does Environmental Regulation Drive away In-bound Foreign Direct Investment? Evidence from a Quasi-Natural Experiment in China. J. Dev. Econ. 2016, 123, 73–85. [Google Scholar] [CrossRef]
- Liu, C.; Ma, Q. Research on the Influence of Network Infrastructure Construction on Total Factor Productivity Growth: A Quasi-natural Experiment of“Broadband China”Pilot Policy. Chin. Popul. Sci. 2020, 3, 75–88+127–128. [Google Scholar]
- Wang, H.; Yan, Z.; Guo, G.; Yin, J. Digital Infrastructure Policy and Enterprise Digital Transformation: “Enabling” or “negative”? J. Quant. Technol. Econ. 2023, 40, 5–23. [Google Scholar]
- Nunn, N.; Qian, N. US Food Aid and Civil Conflict. Am. Econ. Rev. 2014, 104, 1630–1666. [Google Scholar] [CrossRef]
Disclaimer/Publisher’s Note: The statements, opinions and data contained in all publications are solely those of the individual author(s) and contributor(s) and not of MDPI and/or the editor(s). MDPI and/or the editor(s) disclaim responsibility for any injury to people or property resulting from any ideas, methods, instructions or products referred to in the content. |
© 2024 by the authors. Licensee MDPI, Basel, Switzerland. This article is an open access article distributed under the terms and conditions of the Creative Commons Attribution (CC BY) license (https://creativecommons.org/licenses/by/4.0/).


