Abstract
As participatory mapping becomes more ingrained into participatory practices, it is vital to understand what makes a method effective. Through the employment of a participatory mapping experiment within an ongoing urban greening initiative, this research aims at validating two established aggregation methods of spatially explicit data points in participatory mapping. Utilizing a paper mapping activity with community residents, the collected spatial data points were analyzed using both democratic and weighted aggregation. Subsequently, a follow-up study was employed to validate the perceived feeling of ownership among both of the methods in terms of the stakeholders’ sense of community representation within the visual outputs. This research introduces a novel approach to the evaluation of participatory mapping practices. A key finding includes the development of a comprehensive methodological model that explores various aspects of a participatory process. Additionally, a new criterion was presented, stakeholder representation, in which to evaluate effectiveness. The difference between the methods was not found to be significant, as the mapping results revealed a consistent overlap in the areas of interest across the stakeholder groups, suggesting a general public consensus on the local development priorities. These insights hold considerable value for local decisions makers, as agreement areas provide a stable foundation for planning. Lastly, this research contributes to the ongoing efforts to evaluate and standardize participatory mapping methods, while also addressing the potential of varied aggregation methods to enhance effectiveness.
1. Introduction
Today, as cities continue to expand, understanding and addressing the complexities of the human–urban nexus is imperative to ensure the health and sustainability of populations and their built environment. While global urban growth rates have grown substantially in the last few decades, researchers have highlighted fundamental flaws in current development models, particularly concerning policy aspects that maintain the “human” piece of the puzzle [1]. As ref. [2] explain, the dominant top-down governance scheme for urban development is no longer a sustainable method as it fails to acknowledge the needs and values of citizens throughout the planning process. To account for the lack of stakeholder incorporation, alternative modes of development have been proposed, namely participatory planning (PP) [3]. By definition, PP entails “a social, ethical, and political practice in which individuals or groups, assisted by a set of tools, take part in varying degrees at the overlapping phases of the planning and decision making cycle…” [3]. By employing PP, not only can pitfalls of the traditional top-down approach be mitigated, but the integration of stakeholders into the planning process can result in greater community engagement, ownership, and ultimately more sustainable and equitable outcomes [4].
While the conceptual benefits of PP hold great promise, there remains a significant gap between theory and effective practical application. As illustrated in the previous literature, a primary obstacle lies in standardizing methods within participatory planning processes [5]. Due to the unique identity inherent in each city, town, and neighborhood, a one-size-fits-all strategy cannot be effectively replicated across different locations [6]. Instead, a more nuanced approach that considers the distinct social, physical, and cultural factors of a place must be incorporated [7]. However, tailoring PP methods to suit specific contexts is a time and energy intensive process, often taking months to elicit successful results [8]. As such, urban planners can begin the process by adapting several standard tools to fit the situation, among which participatory mapping stands out.
Participatory mapping (PM) is a widely employed and robust PP strategy, capable of obtaining spatial data points directly from stakeholders [3]. In general terms, PM simply describes the “creation of maps by local communities…” [9]. However, within the context of urban planning, PM can uncover a range of valuable information including stakeholder perceptions, opinions, and values [3]. At its roots, the goal of participatory mapping is to strengthen public participation. By increasing the quality of participatory input and extending public reach, PM offers valuable input into local knowledge and space, defines project expectations, and reduces potential conflicts [10].
Despite its utility, several aspects of PM still require further insights, particularly the aggregation of spatially explicit data, as varied methods can incite varied results [9]. Previous studies have made headway to overcome this pitfall, by attempting several variations including overlapping points and polygons, and kernel density estimations. Nevertheless, to date, no previous research has directly evaluated the effectiveness of aggregation methods, particularly in terms of stakeholder representation regarding visual results. Given that a primary objective of participatory mapping is to integrate stakeholders into the planning process, understanding the intricate relationship between data aggregation and stakeholder satisfaction can significantly enhance the effectiveness of participatory initiatives and validate aggregation methods. This paper will focus on the concept of community representation, which should not be confused with representativeness. Community representation involves the state or feeling of being represented through the aggregated input, rather than simply reflecting the statistical makeup of a population. By assessing how different aggregation methods impact stakeholder perceptions of community representation, policymakers and planners can tailor their approaches to better meet the needs and preferences of the community, thereby fostering more inclusive and responsive decision-making processes.
With this in mind, this research aims to validate two distinct methodologies for aggregating spatially explicit data based on stakeholder evaluation. Through the implementation of a multi-step participatory mapping experiment within the framework of an ongoing urban development case study, this research seeks to elucidate the validity of these aggregation methods in capturing and integrating diverse stakeholder perspectives.
Over the past few decades, participatory mapping has solidified itself as a key component within the sphere of urban development [9]. This evolution is characterized not only by a significant expansion in the number of practical implementations and methodologies but also by an enlarging range of possible applications [9]. From visualizing community values and opinions to highlighting conflict and coordination zones, PM has grown to encompass a wide array of functionalities within urban planning and development frameworks [9]. The expansion of participatory mapping (PM) is also evident in academic literature, with a noticeable exponential trend in the number of publications, ultimately suggesting a growing social relevance of PM within scholarly discourse [11]. Nevertheless, while the proliferation of PM has answered previous unknowns, new research gaps, questions, and concerns continue to arise with each breakthrough. Past and present issues regarding multiple facets of participatory mapping have been thoroughly explored, with bounds of research dedicated specifically to the “pitfalls” of current methods and future “research priorities” [9]. Among these publications, a few central themes standout amongst the rest, notably the need for formative evaluations of PM initiatives, particularly in terms of effectiveness [8]. Without understanding what makes a successful method, it is unlikely that practical application will take place. As an inherently multi-dimensional concept, effectiveness entails a fundamental problem as there is no one way to define it [12]. Previous research has made significant contributions to the array of areas or “criteria” in which effectiveness can be characterized [8]. Yet, even with significant identification from a seminal study over 20 years ago, there is still to date a lack of understanding and many aspects to account for [13].
During practical application, criteria can be compiled into one of two subsets: process or acceptance [5]. Process criteria refer to the inner workings and experience of a participatory method, including transparency and accessibility. On the other hand, acceptance criteria (or outcome criteria) pertain to the results of a process/method such as satisfaction [5,14,15]. To fundamentally measure effectiveness, these criteria can be implemented through various ways, including surveys or interviews relating to the participatory experience or outputs.
Aside from the physical lack of evaluative content, the limited research that has investigated effectiveness has done so primarily through a framework that focuses on the process rather than the outcome [8]. As such, the implementation of a macro-lensed perspective for evaluation means that individual elements contributing to an effective or ineffective method cannot be distinguished. This broad approach overlooks details that could potentially make the difference between a successful or unsuccessful model, creating a need for finer examinations. One of the few examples of a public participation evaluation approach that includes both process and outcome criteria comes from [14]. Acknowledging the gap in evaluative content, the research provided a significant contribution to an otherwise scarce topic. While the overall process was deemed as ineffective, it was noted that participants placed greater importance on outcome criteria [14]. Though the research made headway by including more than procedural analyses, deliberations were made holistically rather than focusing on specific elements of the process. Another attempt to utilize both process and outcome criteria is revealed by [16]. This study found it easier to analyze research outcomes as a result of the multi-faceted approach; however, the assessment of PM impacts was conducted solely through the perspective of project organizers, rather than the participants themselves. As acknowledged in the research, evaluation based on the views from the organizing power may contrast that of the respondents due to imbalances in knowledge and authority [16]. The focus of evaluation from the planners’ perspective was similarly conducted by [17]. The study was able to assess the relative impact of PPGISs through stakeholder involvement, but once again, the potential of power dynamic bias was brought into question [17]. Overall, regardless of recent publications, evaluation has been highlighted as a key research priority within the realm of PM [9]. By honing in on the individual aspects of the PM process and evaluating their effects on results, potential pitfalls can be mitigated, leading to more effective outcomes.
Of these pitfalls to overcome, a recurring topic within the literature includes representation. In other words, it is vital to answer the question of who should participate in a PM experiment [18]. While there is no direct answer to this question, the optimal standard is to obtain a representative sample of the population, as research suggests variations in who participates creates correlating variations in the participatory outcomes [13,19]. However, the analysis of current PM sampling methods reveals that several approaches are susceptible to bias [19]. The presence of sampling bias can decrease the representative quality of collected spatial data, thereby impacting the outcome representation and the perceived effectiveness of a PM process [19]. An additional layer to this challenge is presented by an observed declining trend in public participation, which drives the cycle of bias and further potential for ineffective PM [20]. The challenge of representation stretches further than solely the demographic of participants, extending to the physical representation of stakeholder opinion. Values, wants, and needs are complex and subjective. With many PM data collection methods consisting of point or polygon notation there is risk for misrepresentation as the information becomes simplified [21]. When you combine this with the challenge of demographic representation and sampling bias the issue becomes significantly more complex.
In light of this issue, a research question has been noted: can aggregation, specifically “alternative spatial aggregation and weighting schemes”, aid in better identifying stakeholder interests [19]? In theory, by employing a weighted aggregation method that prioritizes certain stakeholders, a practice already customary in various development realms [20], aggregation can overcome problems of representation as it gives more power to those who are considered representative of the community.
Aggregation itself poses a significant challenge for effective participation, as consolidating diverse stakeholder perspectives, which are inherently filled with contrasts, can result in a unified value or outcome that is not reflective of any singular person [22]. As with many aspects of PM, there is an absence of a standardized procedure for addressing these discrepancies [23]. Currently, several viable approaches exist for this purpose, yet the range of available methods adds another layer of ambiguity [24]. While many studies favor the use of a kernel density estimation process, other commonly employed methods include overlapping polygons or dot density shading [23]. However, the issue with aggregation stems from its susceptibility to be influenced by experimental factors, potentially leading to alterations in visual outcomes [23]. For example, variation in the physical covering of maps (how much of the map is drawn on) by participants was found to be an influential factor on the final output of a mapping initiative, making it difficult to incite the effective interpretation of results and thereby decreasing their representative quality [23].
In response to the evident knowledge gaps surrounding the evaluation and aggregation of spatially explicit data in participatory mapping experiments, this research aims to assess the effectiveness of two methods through a model based on a newly proposed outcome criteria: the sense of representation or acceptance of results among participants. The overarching goal is to validate one or both methods and enhance our understanding of their impact on stakeholder perception. Furthermore, this research will evaluate the effectiveness of the proposed research methods in terms of both the process and outcome criteria. Lastly, addressing another identified research gap concerning the utilization of varied presentation methods, this research hopes to provide insights into optimal approaches for achieving more effective outcomes in PM initiatives.
2. Materials and Methods
As previously mentioned, this research will follow and focus on an ongoing urban greening initiative located in Amsterdam Science Park. Devised in 2023 by a group of university student residents, the initiative in question began as an attempt to highlight a neglected street in the neighborhood and encourage connection with other residents. After coordinating with the Amsterdam Municipality, the project has since been adopted and emphasized as a local municipal objective.
2.1. Study Site
Located just east of the bustling Amsterdam city center is Science Park. Recognized internationally as a “hub for research, education and entrepreneurship” [25], the 70-hectare park holds a unique demographic of buildings within the city, such as world class research and university facilities. Among its renowned facilities, Science Park is also home to over 500 long term residents and 2000 short term student residents. This means that, compared to the rest of Amsterdam, Science Park has a significantly younger population and an inflated proportion of students amongst its community. While Science Park is known for its commitment to green growth and sustainability, there is still room for improvement, most noticeably on its largest street, Carolina Macgillavrylaan. Stretching over a kilometer long, Carolina Macgillavrylaan (CM) is the main road in and out of Science Park, connecting the “hub” of knowledge to the surrounding neighborhoods (see Figure 1). More importantly, CM is the only residential street within Science Park.
Figure 1.
(a) Map of Science Park boundary (red) and Carolina Macgillavrylaan (green); (b) Map of Science Park within the surrounding city of Amsterdam.
The underlying issue concerning CM is its structure. The road, consisting of two central bus lanes and two outer traffic lanes, creates an undisrupted four lane mass of pavement (see Figure 2 below).
Figure 2.
Two images captured from the center of Carolina Macgillavrylaan (a) facing north-west; (b) facing south-east.
This configuration presents several challenges for residents. Primarily, the limited number of green elements along the street exposes CM residents to risks associated with urban heat island effects, potentially leading to negative health outcomes due to increased temperatures. Moreover, residents have voiced concerns about noise and safety issues attributed to the road’s design. The absence of speed bumps within the bus lanes has led to illegal street racing, posing significant safety hazards for pedestrians crossing the street. Further issues associated with the street include drastically increased wind speeds, the disruption of the social fabric, and a lack of esthetic value. Originally created to account for a future connection to the nearby A10 highway, the internal bus lanes were meant to decrease traffic for a planned high speed bus connection. Yet, with the plans recently falling through, the bus lanes have become redundant and posed more of a problem than a solution [26].
2.2. The Initiative
In order to address the current issues of CM, the Amsterdam municipality has initiated efforts to realize a full renovation of the street. With sights set on 2030, the consensus is to replace the central bus lanes with sustainable urban features, thereby patching up the torn urban fabric and bolstering the community. So far, collaborative stakeholder meetings have taken place in order to engage the public and generate momentum. Within meetings, several development scenarios have been proposed, including green and social priorities. At such an early stage in the transformation process, the main objective of the initiative is to understand the wants and needs of the local stakeholders. As such, this research was devised with an underlying goal to aid the municipality in its search for stakeholder conflict and cooperation zones. Highlighting the areas of conflict and agreement will help to point planners in the right direction in the subsequent design process.
2.3. Initial Stakeholder Meetings
Prior to the enactment of this research, several stakeholder meetings were set up by the municipality to introduce the initiative to the public and gain momentum. Initial meetings included a small number of residents, the employees of Science Park, and development surveyors. After gathering support from key figures within Science Park, subsequent meetings were then opened to the wider community. Within these meetings, stakeholders were given a platform to voice their thoughts and opinions. Additionally, a few mind-mapping and participatory exercises were conducted to gain a further level of insight into the primary values for a potential future. The contents of these meetings played a pivotal role in guiding the creation of the physical mapping activity, namely the identification of ecological, social, and decorative elements (as seen in Figure 3), in which stakeholders were eager to be included in the transformation. These elements were then directly incorporated as options for the participants during the mapping process.
Figure 3.
(a) Picture of resident mind mapping activity; (b) picture of stakeholder meeting.
2.4. Methodological Overview
The methods conducted in this research can be broken down into a few key steps and will be explored in depth throughout the following subsections. To begin, the basis of the research was dependent on an initial experimental design process. A crucial step in the process of all the PM endeavors, designing an experiment must be enacted with the research goals and the place in mind [27]. With a final objective of acquiring, visualizing, and aggregating explicit stakeholder data, a participatory mapping method was to be executed, as it proves effective at achieving these goals. Data collection was the second step in the research process. Following this, the data were compiled together and aggregated. The aggregation of the spatially explicit data points was enacted twice to obtain two varying models. The first output described a democratic aggregation structure, in which every participant, regardless of stakeholder group, is counted equally. The second aggregation method included a weighted approach. Based on participant rankings, some stakeholder data points counted for more than others depending on the stakeholder group. The rationale underlying this methodological approach lies in the acknowledgment of varying degrees of stakeholder influence or “claim” towards the participatory mapping process and the final objective transformation [20]. By employing a weighted aggregation method, this analysis aimed to account for the different significance of stakeholder contributions based on the perceived importance of stakeholder classes amongst the participants. This approach sought to mitigate potential biases and inequities in the representation of stakeholder values, thereby enhancing the robustness and comprehensiveness of the analytical outcomes.
2.4.1. Participatory Mapping Activity Design
The participatory mapping activity for this research was created through extensive trial and error, evolving over several months. The main priority for the initial development process was to adapt the activity to ensure it aligned with the research and municipal goals. Initial stakeholder meetings, as previously mentioned in Section 2.3, provided valuable input from community representatives, shaping the activity’s details based on their visions for the future. After a few meetings, the stakeholder values became clear, and a few central themes solidified. The activity was drafted with these goals in mind. Initial drafts of the activity were relayed back to the stakeholders to hear their questions, comments, and concerns. This acted as a baseline to check which aspects of the activity needed to be reconsidered in order to effectively engage and display their input. For example, one of the first drafts of the experiment made use of unspecific sketching guidelines for the participants, creating an “indicative interface”. As explained by [28], indicative interfaces are “based on a scheme of indication” with broad instructional phrases such as “mark the map to show where”. While this allows for greater autonomy in the sketching process, the lack of clear instructions created extreme variation in the mapped areas. Additionally, comments from the trial participants included confusion over what, where or how much they were allowed to draw. In contrast, responding to the drawbacks of the first attempt, an alternate trial implemented a fully “notative interface”. The specific nature of notative interfaces, with instructions like “draw an X where”, can prove to be more directive and detailed, yet, at a certain point it can limit participants’ ability to express their exact opinions, thereby decreasing the activity’s representative power [29]. Feedback from this attempt revolved around a general feeling of restriction during the activity. Finding the balance between vague indication and clear notation remains a crucial consideration in optimizing participatory mapping methodologies, ensuring both freedom of expression and clarity of instruction are present.
2.4.2. The Sketch Map Tool
Within participatory mapping, several robust tools and methods exist for collecting spatially explicit stakeholder information. Public participatory geographic information systems (PPGISs) and paper sketch-mapping are two frequent interfaces that researchers can choose between. With each method exhibiting various pros and cons, choosing which to use is often dependent on the aim of the research and the population demographic. For example, while an online approach can be effective in gathering large amounts of initial submissions, studies regarding the differences between internet and paper mapping have found that the familiarity of paper-based surveys are much more effective at initiating engagement and follow-up responses among participants [30]. This in turn suggests that paper-based methods can result in higher representative power [30].
For this research, data were collected and digitized using the Sketch Map Tool [31]. Developed by the Heidelberg Institute for Geoinformation Technology, Sketch Map is a participatory mapping program with the ability to scan a hand-drawn paper map directly into spatial analysis software, resulting in a mix of georeferenced vector and raster outputs. This eliminates the tedious task of digitizing spatial data points and mitigates the potential for subjective bias. So far, publications that have employed the Sketch Map Tool have revolved primarily around flood risk perception [32], with limited content regarding other research areas. This research will be one of the first to assess how the tool copes within an urban development initiative.
2.4.3. The Final Mapping Activity
The final participatory mapping experiment comprised two parts. Firstly, the participants were instructed to indicate their desired locations for ecological, social, and decorative elements along the street. Within each of these three categories, the participants were presented with specific sub-elements that they could pick and choose from. For instance, “ecological” elements encompassed trees, shrubs, and grassy areas, while “social” elements included seating areas, food vendors, and community gardens. The third category, “decorative” features, included public art installations, wind barriers, and water features. Importantly, these sub-elements were not arbitrarily selected but were reflective of the suggestions voiced during initial stakeholder discussions, underscoring their relevance to the community’s values and representation. A mix of notative and indicative instructions were given to incite sketches, with phrasing such as “mark 3–5 areas along…” and “draw an X where…”. Additionally, the participants were instructed to label each feature with a specific type from the given list. This gave the participants enough freedom to illustrate their wishes while also directing them to a defined area and type. In response to the observed confusion during the trial attempts and to guide the mapping process efficiently, example maps were made available if the participants needed further clarification. The example maps were specifically made to depict a different street to avoid potential bias or influence. Figure 4 below reveals the exact layout of the mapping activity with instructions.
Figure 4.
The final mapping survey worksheet.
The second part of the activity involved a short survey with baseline questions to gauge public opinion and collect data for use in a later step of the research methodology (Figure A1). The survey section began with generic questions such as stakeholder status and consent. These questions provided the participants with an opportunity to express their views on the most significant issues of Carolina Macgillavrylaan, share their thoughts on the current street layout, and indicate whether they supported the upcoming transformation. It is important to note that these questions were site-specific and would require adjustment for alternative research scenarios. The next and most important part of the survey included a weighting schematic. In short, the participants were first asked whether they believed certain stakeholders should be prioritized or considered “more important” in the design process of the street. Following this, they were then asked to rank each stakeholder group from 1 to 4, with 1 being the most important, based on their interpretation. Those who did not agree with the concept of prioritizing one group over another, as per the previous question, had the option to rank all the stakeholder groups equally. By collecting the perceived degree of importance of the various stakeholder groups, the results from these two questions were used to guide the weighting of the spatially explicit data points, allowing the population to influence the level of importance assigned to the different stakeholder groups during the aggregation process.
2.4.4. Weighting
Spatially explicit data can be weighed in a variety of ways, each leading to different outcomes. These differences can manifest in the calculation of weights or through a subsequent approach in GIS. Therefore, this research places significant emphasis on the process of choosing how to weigh stakeholder data. This involves careful consideration of the various methods available and their implications, ensuring that the final approach provides a balanced and representative view of the input from all the stakeholder groups. A numerical weighted approach is common practice in many spatial analysis situations, such as multi-criteria analysis [33]. By assigning different variables higher or lower weights, certain variables can be emphasized over others [33]. Numerous weighting methods exist, such as rank–sum or exponential, each with their respective positives and negatives [33]. For the scope of this research, we decided to employ a rank–sum weighting method due to its efficiency and its ease of translation into GIS. In application, the method involves assigning ranks to each factor based on their importance or relevance to the study objectives—in this case, stakeholder importance. These ranks are then summed up for each criterion, providing a numerical value that indicates its overall suitability. Overall, this method allows for a straightforward calculation process while ensuring that the weighted input accurately reflects the priorities of the stakeholders.
2.4.5. GIS Methods
After the collection of data from the mapping activity, the data were digitized and sorted into GIS (version 3.28). The input paper maps were scanned individually in a flatbed scanner and the digital versions were georeferenced using the Sketch Map Tool. This software uses the QR code in a map scan to automatically georeference each raster, cutting out hours of manual work. Additionally, this software is able to create vector layers of drawings or sketches on an original map which helps to mitigate the subjectivity from manual digitization of polygons. This program successfully georeferenced all the scans to raster layers and successfully vectorized one-third of all the polygons, while the remaining two-thirds were not (or partially) created and still required manual vectorization to correct them to match the original input.
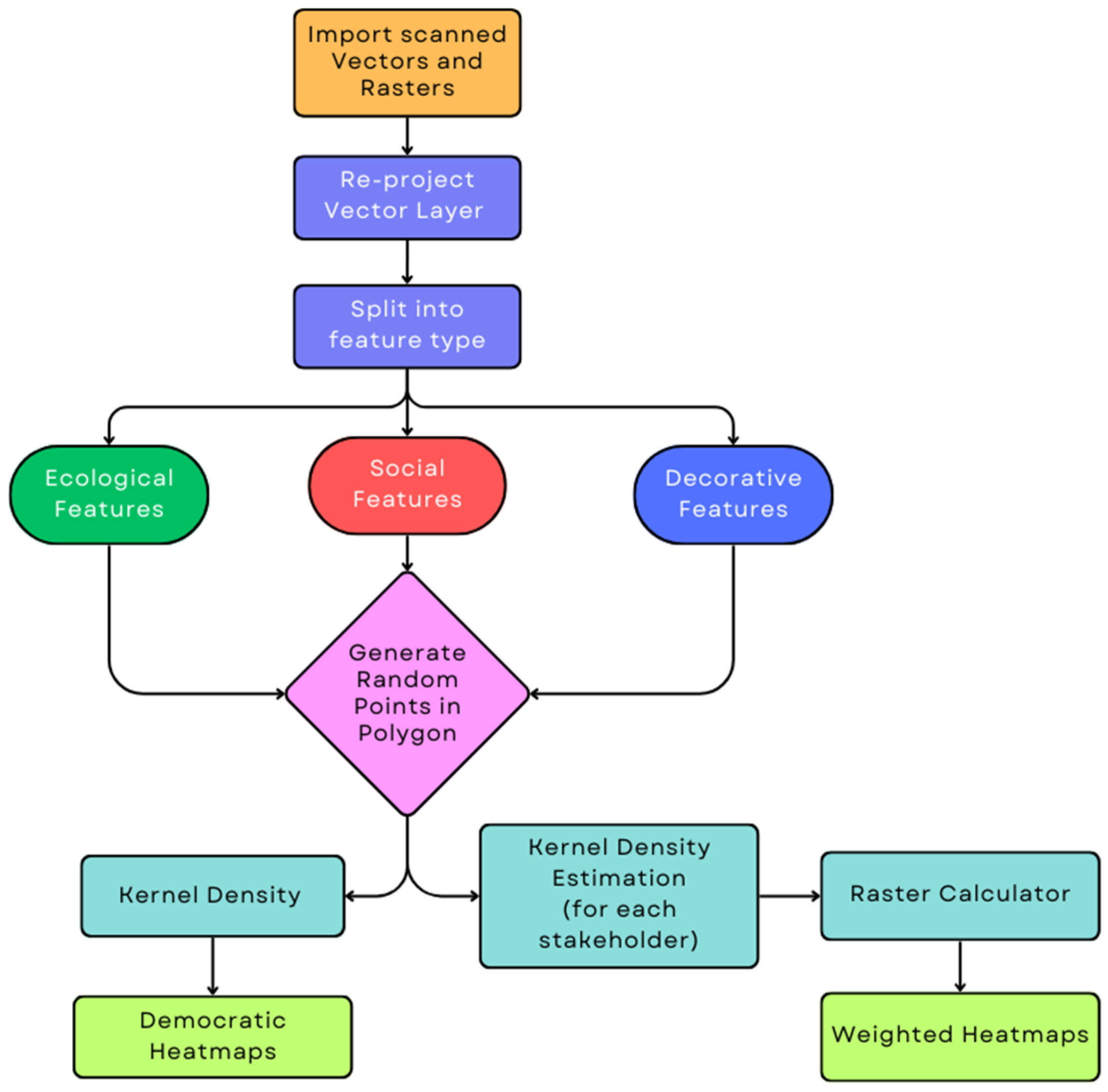
Following the digitization of the data, all the polygons were given an attribute number in order to create separate layers based on their respective feature class; ecological, social, and decorative. A second attribute class was added to distinguish the polygons based on their stakeholder status. At this point, the methods split slightly for the democratic and weighted outcomes. For the democratic result, random points were generated within all the polygons at a density of 1.000. Using these points, kernel density estimation was conducted at a 50 m radius and a 1 × 1 pixel resolution. This generated the final heatmaps. For the weighted results, random points were generated separately for each stakeholder group within each feature class. This created a total of 4 different layers per feature type—a total of 12 layers. Kernel density maps were generated for each layer individually using the same radius and resolution. Then, using the raster calculator, the raster density layers for each stakeholder class were multiplied by their correlating weight and combined. By generating each layer individually first, each stakeholder group was standardized to the same level, allowing for proper weighting to occur. A brief visual summary of the GIS steps can be seen below in Figure 5.
Figure 5.
Summary of GIS processes.
2.4.6. The Follow-Up Survey
The final phase of the research included a follow-up survey regarding the participatory mapping results and the activity experience. This acted as a validation step, as it included various process and outcome criteria to evaluate effectiveness. In theory, a follow-up survey “provides a means to assess consistency with plan assumptions” [34]. In a similar light to the previous survey, the participants were asked a series of introductory questions, such as gender, age, and stakeholder status, and consent. Additionally, a question regarding the resident length was added to differentiate between those with and without tenure over 3 years, as this is the maximum duration for short-term student residents. Following this, the participants were presented with visual outputs from the mapping activity, including each correlating aggregation method—democratic and weighted. To properly assess the opinions of the results, a number of constructs were devised. Consisting of correlated five-point Likert-scale survey questions, these constructs were presented to understand the preferences and experience of the participants. The use of Likert-scale questions has been previously used to assess the effectiveness of PM and geodesign methods in terms of perceived satisfaction and agency [12,14,35]. Since there is no one way to represent effectiveness, it is important to first create a construct that covers multiple facets of the concept [12]. This research attempts to evaluate variations in aggregation methods, a specific component of PM. As such, it is important to analyze its effect through a suitable measure. With this in mind, we came up with the construct of “representation” (Table 1). This refers to participants’ perception of how results represent the community’s wishes and, therefore, how connected and accepting they feel of the aggregated outcomes. Another component within this construct includes how comfortable participants would feel if these results were sent to the municipality for implementation. In all, the model with the highest “representation” mean value would act as a proxy to validate its correlating aggregation method against the other. As a result, the findings of this research can add to the current academic discourse concerning PM and give indications to future initiatives regarding the choice of aggregation methodologies. Those who participated in the mapping activity were given an extra section. This involved a secondary construct of overall “effectiveness” (Table 1). Both the process and outcome criteria, as established in previous research, were included, such as clarity of instruction, transparency, accessibility, and engagement.
Table 1.
Research constructs and correlating survey items.
3. Results
3.1. Survey Activity Results
Over the course of several weeks from April to May, 39 participants contributed to the participatory mapping activity. All the participants were recruited through volunteer sampling throughout the 2-month window. The sample included 5 residents, 28 students (22 of whom were short-term residents), 4 employees, and 2 external community members. When asked about the greatest issues with the street, 28 participants indicated an apparent lack of green infrastructure, 28 mentioned the wind, and 18 pointed out illegal speeding. Other notable issues included a lack of trash cans and community space. Regarding satisfaction with the current street structure, 26 participants expressed dissatisfaction, 2 were happy, and 11 had no significant opinion.
While most of these data points do not directly contribute to this research endeavor, they do hold value for the municipality regarding project justification. In the weighting section of the survey, 35 participants believed that some stakeholders should have more importance in the design process, 1 disagreed, and 3 had no opinion. With an 89.7% agreement rate, these responses bolstered this research’s proposition to investigate the validity of a weighted aggregation model. The resulting descriptive statistics are visible in Figure 6. Additionally, Figure 7 displays two examples of participant data gathered through the activity.
Figure 6.
Bar graphs of descriptive statistics; (a) problems with Carolina Macgillavrylaan; (b) stakeholder satisfaction with current street structure.
Figure 7.
(a) Example of spatially explicit data drawn by a resident; (b) Example of spatially explicit data drawn by a student.
Table 2 reveals the results of the weighting schematic questions from the activity survey. Specifically, it shows the relative count of each stakeholder group for each rank. By taking the mean of these counts, we calculated the final ranks, with residents being ranked first, followed by the students, employees, and external community members (ECMs) in descending order.
Table 2.
Count of each rank per stakeholder group and resulting mean value.
To determine the corresponding weights, we applied each group’s rank to a rank–sum equation. Table 3 illustrates this process and illustrates the final weights utilized within the aggregation of spatially explicit data points.
Table 3.
Stakeholder weight calculation inspired by [36].
3.2. Mapping Activity Results
Figure 8 reveals the preferred locations for each feature type as generated by the democratic and weighted method. All the heatmaps were illustrated using discrete classes to accentuate the differences.
Figure 8.
Mapping activity visual results: (a) column of democratic aggregation for location preferences; (b) column of weighted aggregation for location preferences.
As visible in Figure 8, there are limited visual differences between the results. Social and decorative features were spread equally throughout the street in generally the same areas and intensity. The ecological features were also practically the same, with the participants opting to color the majority of the street green. The similarity of the results for this case study had large implications regarding the results as explained in the discussions portion of this paper.
3.3. Follow-Up Survey Results
The follow-up survey received a total of 40 responses, which were sourced from two different volunteer (convenience sampled) groups: those who actively engaged in the initial mapping exercise and stakeholders who did not. The participants who did contribute to the mapping activity were presented with a slightly altered survey that included additional questions regarding concepts such as personal activity experience. Of these 40 responses, 19 came from the original mapping participants, signifying a response rate of 48.7%. Within the demographic details, the age exhibited a wide range, spanning from 18 to over 65 years, with a concentration (72%) within the 18–21 bracket. The gender representation included 37.5% identifying as male, 60% as female, and one respondent opting for the non-binary/third gender identification. A total of 30 respondents identified themselves as students, of which 23 were also short-term residents, indicating a greater affiliation with the area. Additionally, six respondents were identified as long-term residents, two respondents as employees, and two as external community members. The proportional distribution of the students to the residents generally aligned with the broader demographic identity of the area (4:1 ratio between the students and the residents), as noted previously, suggesting a representative sample of the community.
To analyze the statistical results of the survey, it is first important to validate each construct in terms of reliability. For the combined measure of “representation” the set of the survey items (Table 1) exhibited a Cronbach’s alpha of 0.712, which suggests a sufficient level of internal consistency within the group. The reliability measure alludes to the robustness of a survey’s constructs and provides a solid foundation for further analysis and validation of the proposed methods.
Following the reliability analysis, descriptive statistics were calculated to assess each method. The results for this section pertain to the generated constructs, measured on a 5-point scale from extremely negative to extremely positive. For the democratic results, the participants expressed a relatively positive level of representation ( = 4.29, SD = 0.540). The responses were also consistently positive for the opinion regarding the weighted results ( = 4.22, SD = 0.527). While it appears that the participants felt a slightly greater feeling of representation towards the democratic method, the significance of this difference is questionable due to the range of standard deviations. As such, a paired sample t-test was planned to determine whether the differences in the mean scores between the methods were significant.
The assumption of normality (Shapiro–Wilk) was validated for the weighted means (W = 0.949, p-value = 0.069), but due to a violation for the democratic scores (W = 0.932, p-value = 0.019), we decided to opt for a Wilcoxon-Signed Rank test as an alternative. Overall, even after alternative analysis, there was found to be no significant difference in the feeling of representation between both of the results (Z = −0.931, p-value = 0.352).
Further investigation into the differences between the stakeholder groups, specifically between the students and the residents, was conducted to understand whether there were variations in the perceptions of the representation between the groups due to status. Descriptive statistics point to a greater feeling of representation for the residents than the students for both the weighted and democratic results (Table 4). Interestingly, both the groups have an inverse relationship between the results, with the residents preferring the weighted results and the students preferring the democratic results. To determine whether this relationship is significant, further investigation is necessary.
Table 4.
Mean scores of representation between stakeholder groups.
Once again, due to the violation of normality in the data distribution and the discrepancy in the sample sizes for the residents, an alternative non-parametric Mann–Whitney U test was employed to compare the preferences between these two groups. For both the democratic (Z = −0.086, p-value = 0.931) and the weighted (Z = −0.945, p-value = 0.345) results, no significant differences were found between the stakeholder groups, indicating that the differences were not statistically meaningful. When asked specifically about the weighting procedure, the participants (n = 21) positively believed that a weighted approach was appropriate for gathering the stakeholder input ( = 4.05, SD = 0.669). Furthermore, there was additional support (n = 40) for the overall weighting order of this research ( = 3.95, SD = 0.868).
As a final set of questions, all the respondents were asked generally about the results of the research. Overall, nearly half (47.4%) of the respondents (Table 5; n = 38) believed that both the methods were equally effective at communicating the community’s values and there was a positive assessment regarding the value of the research results across all the participants ( = 4.03, SD = 0891).
Table 5.
Count and percentage of aggregation results preference.
The respondents who contributed to the original mapping activity (n = 19) were given an additional survey section regarding their participation experience. The questions included aspects such as the clarity of the instructions, engagement, access to the materials, and satisfaction with the results—a mix of both process and outcome criteria [14]. These responses were then grouped together to create an overall effectiveness variable/construct (Table 1). Similarly to the construct of representation, a reliability test was conducted for the questions comprising the construct of effectiveness. Exhibiting a Cronbach’s alpha of 0.911 for the six survey items, we can conclude that the construct demonstrates high internal consistency. The mean value of initiative effectiveness among the participants was 4.478 (SD = 0.513), reflecting a generally positive evaluation of the participatory mapping process and its outcomes.
The original mapping participants were also specifically asked about their preference of data presentation style. When presented with results in the form of heatmaps and overlapping polygons (as depicted in Figure 9), over half of the respondents were partial to the heatmaps for visualizing stakeholder preferences (see Table 6). This gives indication as to which visual presentation method can increase the legibility of a PM process.
Figure 9.
Example of varying visualization methods (a) heatmaps; (b) overlapping polygons.
Table 6.
Count and percentage of aggregation visualization preference.
4. Discussion
Although significant differences between aggregation methods regarding stakeholder representation were not identified, this research yielded several valuable insights and implications that can advance understanding in the growing field. The lack of a notable difference between the democratic and weighted aggregation models in the survey results is not necessarily black and white. While the mean scores for representation were nearly identical between the groups, this outcome was anticipated given the high degree of similarity in the visual outputs produced by each method. Besides minute variations in the intensity of the preference level in one or two locations per feature type, the visual results were practically indistinguishable. These similarities likely made it challenging for the respondents to differentiate between the methods in terms of their preference or perceived sense of representation. Consequently, the participants who did rank each method differently may have based their decision on their opinions about the method itself, rather than the visual outputs. For instance, the respondents who were aware that their input carried less weight might have been more inclined to choose the alternative method to ensure greater influence in the decision-making process. Nevertheless, it is important to consider that in an alternative research context, where the visual mapping outputs exhibit greater variability, statistically significant differences in the representation values might emerge.
The consistency in the results across both the methods suggests a general overlap of opinion between the respondents of all the stakeholder classes. Regardless of the method applied, the same areas of interest were highlighted. This conclusion is particularly valuable for the municipality, as it reveals specific locations of agreement from the population, supported by validation from both the aggregation trials. Identifying the locations of consensus and conflict is a common practice in urban development. By pinpointing the contended zones, municipalities or development entities can make focused efforts to reach equitable solutions, thereby preventing potential public backlash [34]. Equally important, areas of agreement can guide municipalities towards the most advantageous solution for the community [34]. Considering this research, due to the spatially explicit nature of the highlighted agreement areas, with nearly meter-specific resolution, this study provides inspiring insight for the municipality to consider as the project unfolds.
Effectiveness, as a core focus of this research, is particularly notable throughout the process and the results of this study and present several apt discussion points. Multiple concepts of effectiveness were measured, including a broad approach and a specific new construct of representation. When assessing the overall effectiveness of this study, measured through a comprehensive construct, the participants offered positive evaluations on both the process and outcome criteria. As such, we conclude the participatory initiative to be a positive addition to the project in the eyes of the public. This approach to evaluation, which incorporates both the subsets of criteria, is relatively uncommon, adding to the limited number of studies that take such a broad perspective. As a result, the measure is more robust and accounts for a wider range of factors that contribute to the overall quality of the research.
As with other previous efforts to evaluate effectiveness, the issue of measurement standardization remains a continuing challenge. This scenario explicitly utilized indicators such as the accessibility of the materials, the clarity of the instruction, the satisfaction of the results, and a sense of ownership. However, this research’s notion of effectiveness can also be explored through the lens of alternative criteria, such as integrating stakeholders as early as possible [6]. The inclusion of the general public in the development processes, particularly through the PPGISs, routinely occurred after an initial design phase, serving as an evaluative step [37]. This created a scenario where participation was merely a slight deviation from the predetermined, top-down trajectory of the project, rather than ensuring the process was initially rooted in public values [38]. While it can be beneficial to implement public participation at multiple points throughout a development process [34], research points to the increased effectiveness of participation when it is applied in the early phase of a project [37]. Not only does early involvement have direct positive implications into its influence on project outcomes, but it can also reduce the need for later participatory interventions [15]. Additionally, early involvement fosters greater trust among participants, which can help prevent conflicts as the project progresses [37]. As such, this research aimed to place stakeholders earlier in the design process, directly influencing decisions from the outset. By integrating stakeholders at an earlier stage, trust was built between the community which established a stronger connection between the public input and the direction of the development, allowing for a more meaningful and representative process.
The introduction of “representation” to the growing repertoire of constructs was also found to elicit positive results. The validation of the internal consistency of the construct provided a reliable platform for its application. The framework was bolstered by its comprehensive relevance and stakeholder inclusivity. Although, it did not succeed in distinguishing aggregation methods; possibly due to public agreement, there was evaluative potential for divisive scenarios.
While this research has attributed insignificant results to the overall public consensus regarding site-specific development plans, a more critical reflection on the study’s assumption is warranted to contextualize the results. One foundational assumption of this research relies on the difference between the stakeholder groups, particularly regarding the varying levels of influence and interest in local development. While it is commonly believed that classes are inexplicably different from each other, previous studies have begun to challenge whether this contrast is “overstated” [20]. As noted in the relevant literature, there is a tendency to view each individual stakeholder group as a simple homogenous mix, which often leads to the assumption of heterogeneity between groups. However, as [20] explain, “residents and non-residents are in fact, highly heterogenous, with divisive members, interests, values and preferences”. By overlooking within-group differences, variations between groups become obscured and statistically indistinguishable. With this in mind, it is critical going forward to explore the approaches that uncover relationships within groups. One proposed solution is to focus on the members of society who intersect multiple stakeholder classes [19].
Within the follow-up survey, an open question was available for any comments or questions regarding the research. One respondent answered by saying they found the overall method to be an “interesting” approach. Additionally, they explained how “it would be valuable to know more about the participants and how the research was done, where [participants lived] and if that [affects] feedback. For example, a resident living at the beginning or the end of the street”. This is valuable feedback and acts as a first step towards future research opportunities. It also brings to the light the concept of spatial discounting into the equation. As previous research suggests, spatial discounting entails a discrepancy over space, with individuals tending to map areas closer to their residences. Incorporating this concept could add a layer of nuance to the analysis, revealing the potential influences of proximity [20]. Another participant commenting on the possible variations in visualization explained that “the first heatmap was easier to gain a general overview from, but [within the overlapping polygons] you could see more detail such as where preferences were exactly”. This adds commentary to the overwhelming preference exhibited from the survey towards heatmaps. As the participant inferred, it may not be as simple of a choice as it appears, as there are unique benefits to each. Finally, the findings of the research were found to be of great value for the municipality’s objective. This is explained in a direct quote from the municipal director of the project: “the results of [this] research presented to the residents’ were clear and in line with the wishes [of being represented in the process] expressed by residents. In practice, it has been shown that this method of research is in line with current events and can visualize relevant information. The research has made a significant contribution to the expressiveness of the residents’ manifesto” [39].
Throughout the process and within the results of this research, various limitations became apparent. To start, the sample size and sampling method created several output issues. While both the mapping activity and follow-up survey achieved a sample number of around 40, a fairly acceptable number in polygon-centered PM, it still was too little to achieve a normal distribution of data [40]. This meant that alternative non-parametric tests, such as the Wilcoxon-Signed Rank test, had to be employed. Violations of normality also bring up the question of the overall representativeness of the participants. The sample was only 1/50th of the Science Park population and therefore created the potential for misrepresentation. Additionally, the sampling of the participants was conducted on a volunteer basis, meaning that no random sampling was achieved. In other fields of research this would be more of a significant issue; however, in PM, volunteer sampling is a common practice due to limited interest, making it often necessary to obtain results [19]. Another limitation of this study concerns the weighted method used for aggregation. A rank–sum approach was implemented, as it is easy to translate, but it did not necessarily create the most accurately representative weights when normalized. For example, the difference between the mean rank of the residents and the students was around a standardized value of 1.00 (Table 2), and the mean difference between the students and the employees was around a value of 0.5. However, the normalized weights calculated by the rank–sum method resulted in equal weight differences between the groups, such as the residents and the students, and the students and the employees, each reflecting a difference of 0.1 between each other. This uniformity in weight distribution caused the more nuanced distinctions between the stakeholder groups to be lost in the process. To examine the potential influence of the rank–sum method on the results, a sensitivity analysis was conducted by testing an exponential weighting approach. This process involved substituting the normalization equation from the rank–sum to the rank exponent, as detailed below in Table 7. The table also reveals the correlating weights derived from the normalization process. These weights were then plugged into GIS to output visual results. However, even with drastically different weights, the visual results remained indistinguishable, relaying that the initial choice of rank method had little to no negative influence. Nevertheless, for alternative scenarios, a rank–sum approach may not be optimal. Depending on the final objective of a project, exploring other formats such as exponential or reciprocal weighting could be better options as they accentuate the differences between weights relative to rank difference.
Table 7.
Sensitivity analysis weight calculation inspired by [36].
A final limitation, or rather, an unforeseen circumstance within the study, pertains to a software issue experienced during data vectorization. The Sketch Map Tool software supported the data collection, as it has the potential to automatically create georeferenced vectors based on sketches (automating the tedious step of digitizing the participants’ input). While the scanning and automatic georeferencing of the paper maps worked perfectly, the vectorization step worked correctly for only one-third of all the polygons, while two-thirds were not (or partially) generated, meaning that manual vectorization was still necessary. The degree of subjectivity that may have been added due to the manual interpretation of the sketches on paper was very limited, as the program still provided properly georeferenced raster layers of the scanned maps (which greatly sped up the process and avoided gross human errors in locating the polygons). The tool has performed adequately in other fields such as flood risk perception [32] where only one color input was used, and it is still being updated and developed. Our advice to near-future researchers is to use thicker pens and richer colors to facilitate automatic vectorization.
Looking to the future, this research uncovers several potential research endeavors. One key area for future work lies in replicating the methodologies employed in this study within different geographic areas or development scenarios. As a case study, results cannot be automatically translated over space. By conducting the experiment in alternative locations, a further level of analysis and validation of the conclusions can be executed. Additionally, the introduction of the criteria or construct of “representation” provides an opportunity for richer development. In its current form, the construct consists of four survey items (Figure A1), which, while suitable for this context, offer substantial room for expansion. By incorporating additional dimensions that capture a more comprehensive range of stakeholders’ experiences and perceptions, future research could bolster the criterion’s evaluative power. Lastly, with the employed aggregation method, rank–sum, highlighted as a potential limitation to the research, we encourage future research to repeat the analysis or a similar styled analysis with an alternative weighting approach. Researchers might consider applying exponential, multiplicative, or non-numerical weighting approaches. Overall, there continues to be a noticeable research gap concerning the evaluative content for PM practices. As such, we strongly encourage publications to add to the scholarly discourse in order to strengthen the field’s ability to be practically applied.
5. Conclusions
As participatory planning, mapping, and research initiatives integrate further into mainstream development practices, understanding the methodological features that produce effective processes and outcomes is vital for the advancing field. This study set out to investigate the effects of differentiating aggregation methods for spatially explicit data on stakeholders’ perceived sense of representation within participatory mapping. This study was grounded in the opportunities identified within the existing body of literature, particularly the notion that different stakeholder groups may exhibit varying degrees of influence or claim within a participatory process. Building upon this premise, a PM activity was developed, complemented by a follow-up survey to validate the findings. These methods were enacted on an ongoing urban development project within Amsterdam Science Park and were tailored with the specific scenario in mind. Although the study did not uncover statistically significant differences between the proposed aggregation approaches, it is important to highlight several key outputs. First, the PM initiative was positively evaluated by the stakeholders involved in the project as indicated by the high initiative effectiveness score. This evaluation included both process and outcome criteria, indicating that the approach had solid foundation, taking multiple facets of participation into account. Second, the study successfully identified specific locations for development features that align with the preferences of the broader public This outcome is particularly valuable for the Municipality of Amsterdam as they continue with their mission to sustainably transform Carolina Macgillavrylaan. Moreover, this research presents a novel approach to the evaluation of a specific component within participatory mapping, namely the aggregation of spatially explicit data. Additionally, it introduces a new evaluative criterion in the form of stakeholder representation, providing numerous avenues for further development. Ultimately, this research contributes to the relatively limited number of evaluative content within the field of PM. By providing a framework for future research, specifically regarding the aggregation of spatially explicit data, this study can serve as a valuable tool for refining intricate aspects of participatory mapping methodologies, helping to ensure that stakeholder perspectives are more effectively captured and incorporated in planning processes.
Author Contributions
This study was conceptualized by both the authors, respectively. Regarding individual efforts, S.L. was responsible for the formal analysis, investigation, software, data curation, and writing of the original draft, and visualization. E.D. contributed through the supervision of the research, review and editing, and the development of the methodology. All authors have read and agreed to the published version of the manuscript.
Funding
This research received no external funding.
Data Availability Statement
The raw data supporting the conclusions of this article will be made available by the authors on request.
Conflicts of Interest
The authors declare no conflicts of interest.
Appendix A
Figure A1.
Mapping activity survey questions including ranking schematic.
Figure A1.
Mapping activity survey questions including ranking schematic.

References
- Mattijssen, T.J.; Hennen, W.; Buijs, A.E.; De Dooij, P.; Van Lammeren, R.; Walet, L. Urban greening co-creation: Participatory spatial modelling to bridge data-driven and citizen-centred approaches. Urban For. Urban Green. 2024, 94, 128257. [Google Scholar] [CrossRef]
- Dias, N.; Curwell, S.; Bichard, E. The Current Approach of Urban Design, its Implications for Sustainable Urban Development. Procedia Econ. Financ. 2014, 18, 497–504. [Google Scholar] [CrossRef]
- Kahila-Tani, M.; Broberg, A.; Kyttä, M.; Tyger, T. Let the Citizens Map—Public Participation GIS as a Planning Support System in the Helsinki Master Plan Process. Plan. Pract. Res. 2015, 31, 195–214. [Google Scholar] [CrossRef]
- Geekiyanage, D.; Fernando, T.; Keraminiyage, K. Mapping Participatory Methods in the Urban Development Process: A Systematic Review and Case-Based Evidence Analysis. Sustainability 2021, 13, 8992. [Google Scholar] [CrossRef]
- Rowe, G.; Frewer, L.J. Evaluating Public-Participation Exercises: A Research Agenda. Sci. Technol. Hum. Values 2004, 29, 512–557. Available online: https://www.jstor.org/stable/1557965?seq=38 (accessed on 2 July 2024). [CrossRef]
- Hassan, G.F.; El Hefnawi, A.; El Refaie, M. Efficiency of participation in planning. Alex. Eng. J. 2011, 50, 203–212. [Google Scholar] [CrossRef]
- Elwood, S. Critical Issues in Participatory GIS: Deconstructions, Reconstructions, and New Research Directions. Trans. GIS 2006, 10, 693–708. [Google Scholar] [CrossRef]
- Rowe, G.; Frewer, L.J. Public Participation Methods: A Framework for Evaluation. Sci. Technol. Hum. Values 2000, 25, 3–29. [Google Scholar] [CrossRef]
- Brown, G.; Kyttä, M. Key issues and priorities in participatory mapping: Toward integration or increased specialization? Appl. Geogr. 2018, 95, 1–8. [Google Scholar] [CrossRef]
- Bąkowska-Waldmann, E.; Kaczmarek, T. The Use of PPGIS: Towards Reaching a Meaningful Public Participation in Spatial Planning. ISPRS Int. J. Geo-Inf. 2021, 10, 581. [Google Scholar] [CrossRef]
- Brown, G.; Kyttä, M. Key issues and research priorities for public participation GIS (PPGIS): A synthesis based on empirical research. Appl. Geogr. 2014, 46, 122–136. [Google Scholar] [CrossRef]
- van Empel, C. The effectiveness of community participation in planning and urban development. WIT Trans. Ecol. Environ. 2008, 117, 549–556. [Google Scholar] [CrossRef]
- Carrick, J.; Bell, D.; Fitzsimmons, C.; Gray, T.; Stewart, G. Principles and practical criteria for effective participatory environmental planning and decision-making. J. Environ. Plan. Manag. 2022, 66, 2854–2877. [Google Scholar] [CrossRef]
- Brown, G.; Chin SY, W. Assessing the Effectiveness of Public Participation in Neighbourhood Planning. Plan. Pract. Res. 2013, 28, 563–588. [Google Scholar] [CrossRef]
- Nurminen, V.; Rossi, S.; Rinne, T.; Kyttä, M. How has digital participatory mapping influenced urban planning: Views from nine planning cases from Finland. Comput. Environ. Urban Syst. 2024, 112, 102152. [Google Scholar] [CrossRef]
- Kantola, S.; Fagerholm, N.; Nikula, A. Utilization and implementation of PPGIS in land use planning and decision-making from the perspective of organizations. Land Use Policy 2023, 127, 106528. [Google Scholar] [CrossRef]
- Jankowski, P.; Czepkiewicz, M.; Młodkowski, M.; Zwoliński, Z.; Wójcicki, M. Evaluating the scalability of public participation in urban land use planning: A comparison of Geoweb methods with face-to-face meetings. Environ. Plan. B Urban Anal. City Sci. 2017, 46, 511–533. [Google Scholar] [CrossRef]
- Huck, J.; Dunning, I.; Lee, P.; Lowe, T.; Quek, E.; Weerasinghe, S.; Wintie, D. Paper2GIS: A Self-Digitising, Paper-Based PPGIS, 2017. Available online: https://www.geog.leeds.ac.uk/groups/geocomp/2017/papers/80.pdf (accessed on 24 June 2024).
- Brown, G. A Review of Sampling Effects and Response Bias in Internet Participatory Mapping (PPGIS/PGIS/VGI). Trans. GIS 2016, 21, 39–56. [Google Scholar] [CrossRef]
- Munro, J.; Pearce, J.; Brown, G.; Kobryn, H.; Moore, S.A. Identifying “public values” for marine and coastal planning: Are residents and non-residents really so different? Ocean. Coast. Manag. 2017, 148, 9–21. [Google Scholar] [CrossRef]
- Ramírez Aranda, N.; De Waegemaeker, J.; Venhorst, V.; Leendertse, W.; Kerselaers, E.; Van de Weghe, N. Point, polygon, or marker? In search of the best geographic entity for mapping cultural ecosystem services using the online public participation geographic information systems tool, “My Green Place”. Cartogr. Geogr. Inf. Sci. 2021, 48, 491–511. [Google Scholar] [CrossRef]
- Jankowski, P.; Forss, K.; Czepkiewicz, M.; Saarikoski, H.; Kahila, M. Assessing impacts of PPGIS on urban land use planning: Evidence from Finland and Poland. Eur. Plan. Stud. 2021, 30, 1529–1548. [Google Scholar] [CrossRef]
- Rohrbach, B.; Laube, P. Spatial variation of participants’ coverage in participatory mapping. GeoInfo Ser. 2014, 40, 390–395. [Google Scholar] [CrossRef]
- Fagerholm, N.; Raymond, C.M.; Olafsson, A.S.; Brown, G.; Rinne, T.; Hasanzadeh, K.; Broberg, A.; Kyttä, M. A methodological framework for analysis of participatory mapping data in research, planning, and management. Int. J. Geogr. Inf. Sci. 2021, 35, 1848–1875. [Google Scholar] [CrossRef]
- IAMSTERDAM. Amsterdam Science Park. I Amsterdam, 2024. Available online: https://www.iamsterdam.com/en/business/setting-up/find-your-business-location/amsterdam-science-park (accessed on 16 May 2024).
- Oost-Online.nl; Definitief Geen Directe Verbinding Tussen A10 en Science Park. Available online: https://oost-online.nl/definitief-geen-directe-verbinding-tussen-a10-en-science-park/ (accessed on 15 March 2024).
- Kyttä, M.; Randrup, T.; Sunding, A.; Rossi, S.; Eveliina Harsia Palomäki, J.; Kajosaari, A. Prioritizing participatory planning solutions: Developing place-based priority categories based on public participation GIS data. Landsc. Urban Plan. 2023, 239, 104868. [Google Scholar] [CrossRef]
- Ingold, T. Lines: A Brief History; Routledge: New York, NY, USA, 2007. [Google Scholar]
- Elizabeth, T.; Denwood, N. Pitfalls and Progress in Participatory Mapping, 2022. Available online: https://pure.manchester.ac.uk/ws/portalfiles/portal/224501195/FULL_TEXT.PDF (accessed on 7 May 2024).
- Pocewicz, A.; Nielsen-Pincus, M.; Brown, G.; Schnitzer, R. An Evaluation of Internet Versus Paper-based Methods for Public Participation Geographic Information Systems (PPGIS). Trans. GIS 2012, 16, 39–53. [Google Scholar] [CrossRef]
- Klonner, C.; Hartmann, M.; Dischl, R.; Djami, L.; Anderson, L.O.; Raifer, M.; Lima-Silva, F.; Castro Degrossi, L.; Zipf, A.; Porto, J. The Sketch Map Tool Facilitates the Assessment of OpenStreetMap Data for Participatory Mapping. ISPRS Int. J. Geo-Inf. 2021, 10, 130. [Google Scholar] [CrossRef]
- Klonner, C.; Usón, T.J.; Marx, S.; Mocnik, F.-B.; Höfle, B. Capturing Flood Risk Perception via Sketch Maps. ISPRS Int. J. Geo-Inf. 2018, 7, 359. [Google Scholar] [CrossRef]
- Németh, B.; Molnár, A.; Bozóki, S.; Wijaya, K.; Inotai, A.; Campbell, J.D.; Kaló, Z. Comparison of weighting methods used in multicriteria decision analysis frameworks in healthcare with focus on low- and middle-income countries. J. Comp. Eff. Res. 2019, 8, 195–204. [Google Scholar] [CrossRef]
- Brown, G.; Kyttä, M.; Reed, P. Using community surveys with participatory mapping to monitor comprehensive plan implementation. Landsc. Urban Plan. 2022, 218, 104306. [Google Scholar] [CrossRef]
- Kuniholm, M. Evaluating participatory and technological integration in geodesign practice. J. Digit. Landsc. Archit. 2020, 439–446. [Google Scholar] [CrossRef]
- Malczewski, J. GIS and Multicriteria Decision Analysis; John Wiley & Sons, Inc.: Hoboken, NJ, USA, 1999. [Google Scholar]
- Kahila-Tani, M.; Kytta, M.; Geertman, S. Does mapping improve public participation? Exploring the pros and cons of using public participation GIS in urban planning practices. Landsc. Urban Plan. 2019, 186, 45–55. [Google Scholar] [CrossRef]
- Wesley, J.M.; Ainsworth, E.L. Creating Communities of Choice: Stakeholder Participation in Community Planning. Societies 2018, 8, 73. [Google Scholar] [CrossRef]
- Scheepmaker, F.; (Amsterdam Municipality, Amsterdam, The Netherlands). Research Follow-Up (S. Leahy, Interviewer). Personal communication, 2024. [Google Scholar]
- Brown, G.G.; Pullar, D.V. An evaluation of the use of points versus polygons in public participation geographic information systems using quasi-experimental design and Monte Carlo simulation. Int. J. Geogr. Inf. Sci. 2012, 26, 231–246. [Google Scholar] [CrossRef]
Disclaimer/Publisher’s Note: The statements, opinions and data contained in all publications are solely those of the individual author(s) and contributor(s) and not of MDPI and/or the editor(s). MDPI and/or the editor(s) disclaim responsibility for any injury to people or property resulting from any ideas, methods, instructions or products referred to in the content. |
© 2024 by the authors. Licensee MDPI, Basel, Switzerland. This article is an open access article distributed under the terms and conditions of the Creative Commons Attribution (CC BY) license (https://creativecommons.org/licenses/by/4.0/).








