Spatial Identification and Change Analysis of Production-Living-Ecological Space Using Multi-Source Geospatial Data: A Case Study in Jiaodong Peninsula, China
Abstract
:1. Introduction
2. Materials and Methods
2.1. Study Area
2.2. Data Source and Preprocessing
2.3. UBUA Extraction and Spatial Analysis Unit Division
2.3.1. UBUA Extraction
2.3.2. Spatial Analysis Unit Division
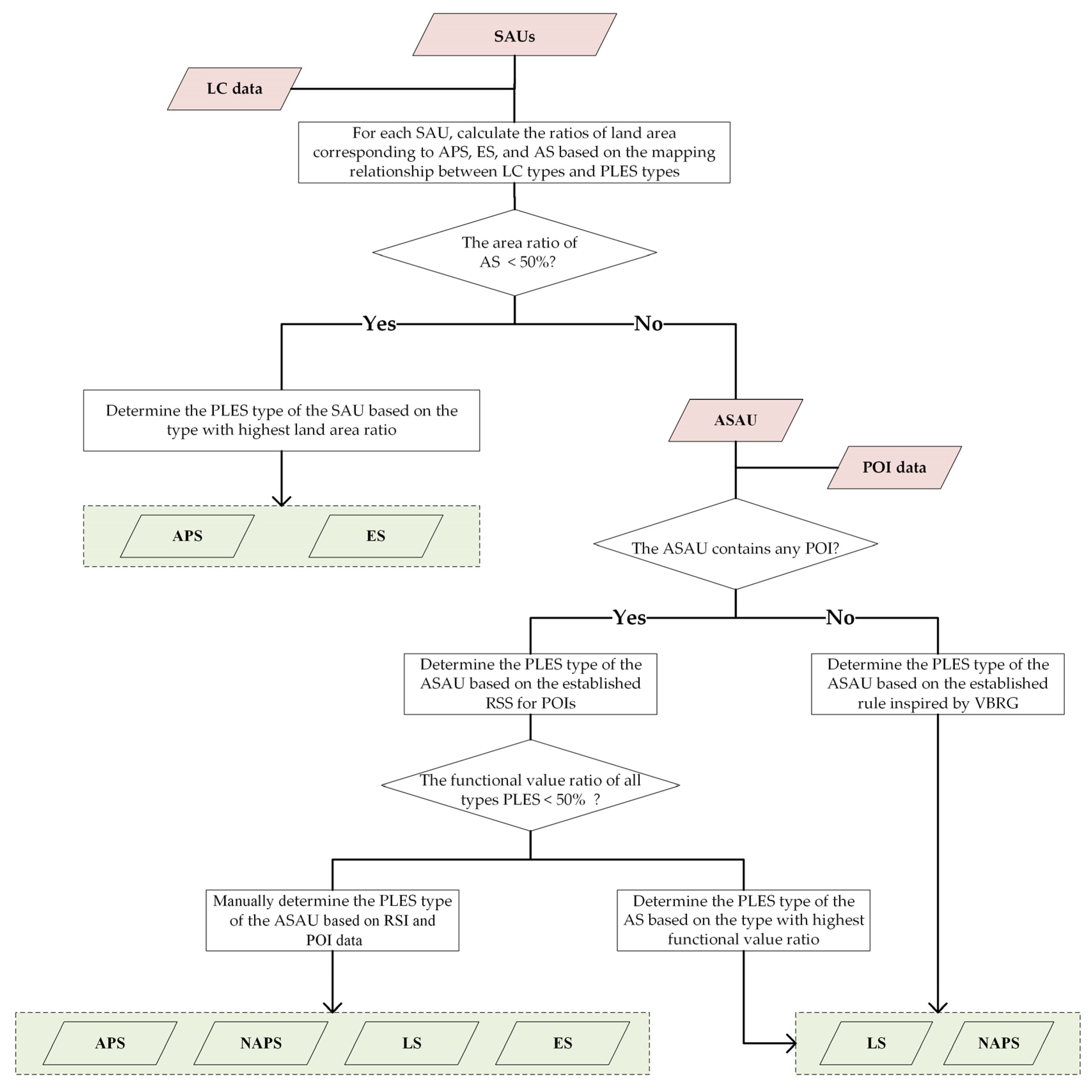
2.4. PLES Identification
2.4.1. Rating and Scoring System for POI Data
2.4.2. Spatial Identification of PLES Based on LC Data and POI Data
2.5. Methods for Characterizing the Characteristics of PLES and PLES Change
2.5.1. Kernel Density Estimation
2.5.2. Land Use Transfer Matrix for PLES
2.5.3. Spatial Autocorrelation Analysis
3. Results
3.1. Results of PLES Identification
3.1.1. Results of UBUA Extraction and SAU Division
3.1.2. Results of PLES Identification
3.2. Spatial Pattern Characteristics of PLES in Jiaodong Peninsula
3.3. Spatio-Temporal Changes in PLES in Jiaodong Peninsula during 2018–2022
4. Discussion
4.1. Visual Comparison forPLES Change
4.2. Discussion and Policy Implications Based on the Results and the Real-World Situation
4.3. Advantages, Limitations and Prospects
5. Conclusions
Author Contributions
Funding
Data Availability Statement
Acknowledgments
Conflicts of Interest
Abbreviations
| Acronym | Definition |
| API | Application Program Interface |
| APS | Agricultural Production Space |
| AS | Ambiguous Space |
| ASAU | Ambiguous Spatial Analysis Unit |
| BAIC | Beijing Automotive Industry Holding Co., Ltd. |
| CNY | Chinese Yuan |
| EIS | Evaluation Index System |
| ES | Ecological Space |
| GDP | Gross Domestic Product |
| KDE | Kernel Density Estimation |
| LC | Land Cover |
| LS | Living Space |
| LU | Land Use |
| LUCC | Land Use/Cover Change |
| MHCS | Medical and Healthy Care Service |
| NAPS | Non-Agricultural Production Space |
| NGPAL | Non-Grain Production in Agricultural Land |
| NUBUA | Non-Urban Built-Up Area |
| OSM | Open Street Map |
| PLEF | Production-Living-Ecological Function |
| PLES | Production-Living-Ecological Space |
| PLESTM | Production-Living-Ecological Space Transfer Matrix |
| POI | Point Of Interest |
| PS | Production Space |
| RSI | Remote Sensing Image |
| RSS | Rating and Scoring System |
| SAU | Spatial Analysis Unit |
| SCES | Science, Culture, and Education Service |
| SPLESDD | Single Production-Living-Ecological Space Dynamic Degree |
| SS | Shopping Service |
| UBUA | Urban Built-Up Area |
| VBRG | Voxel-Based Region Growing |
References
- Liu, M.; Wei, H.; Dong, X.; Wang, X.; Zhao, B.; Zhang, Y. Integrating Land Use, Ecosystem Service, and Human Well-Being: A Systematic Review. Sustainability 2022, 14, 6926. [Google Scholar] [CrossRef]
- Yang, Y.; Bao, W.; Liu, Y. Coupling coordination analysis of rural production-living-ecological space in the Beijing-Tianjin-Hebei region. Ecol. Indic. 2020, 117, 106512. [Google Scholar] [CrossRef]
- Zhou, D.; Xu, J.; Lin, Z. Conflict or coordination? Assessing land use multi-functionalization using production-living-ecology analysis. Sci. Total Environ. 2017, 577, 136–147. [Google Scholar] [CrossRef]
- Duan, Y.; Wang, H.; Huang, A.; Xu, Y.; Lu, L.; Ji, Z. Identification and spatial-temporal evolution of rural “production-living-ecological” space from the perspective of villagers’ behavior-A case study of Ertai Town, Zhangjiakou City. Land Use Policy 2021, 106, 105457. [Google Scholar] [CrossRef]
- Yang, Y.; Liu, Y.; Zhu, C.; Chen, X.; Rong, Y.; Zhang, J.; Huang, B.; Bai, L.; Chen, Q.; Su, Y.; et al. Spati al Identification and Interactive Analysis of Urban Production—Living—Ecological Spaces Using Point of Interest Data and a Two-Level Scoring Evaluation Model. Land 2022, 11, 1814. [Google Scholar] [CrossRef]
- Li, C.; Wu, J. Land use transformation and eco-environmental effects based on production-living-ecological spatial synergy: Evidence from Shaanxi Province, China. Environ. Sci. Pollut. Res. 2022, 29, 41492–41504. [Google Scholar] [CrossRef]
- Liang, T.; Yang, F.; Huang, D.; Luo, Y.; Wu, Y.; Wen, C. Land-Use Transformation and Landscape Ecological Risk Assessment in the Three Gorges Reservoir Region Based on the “Production–Living–Ecological Space” Perspective. Land 2022, 11, 1234. [Google Scholar] [CrossRef]
- Ji, Z.; Liu, C.; Xu, Y.; Huang, A.; Lu, L.; Duan, Y. Identification and optimal regulation of the production-living-ecological space based on quantitative land use functions. Trans. Chin. Soc. Agric. Eng. 2020, 36, 222–231. [Google Scholar] [CrossRef]
- Ma, X.; Li, X.; Hu, R.; Khuong, M. Delineation of “production-living-ecological” space for urban fringe based on rural multifunction evaluation. Prog. Geogr 2019, 38, 1382–1392. [Google Scholar] [CrossRef]
- Deng, Y.; Yang, R. Influence Mechanism of Production-Living-Ecological Space Changes in the Urbanization Process of Guangdong Province, China. Land 2021, 10, 1357. [Google Scholar] [CrossRef]
- Gao, K.; Yang, X.; Wang, Z.; Zhang, H.; Huang, C.; Zeng, X. Spatial Sustainable Development Assessment Using Fusing Multisource Data from the Perspective of Production-Living-Ecological Space Division: A Case of Greater Bay Area, China. Remote Sens. 2022, 14, 2772. [Google Scholar] [CrossRef]
- Introduction of the LU Data Published by the Chinese Academy of Sciences. Available online: https://www.resdc.cn/DOI/DOI.aspx?DOIID=54 (accessed on 16 August 2023).
- Tao, Y.; Wang, Q. Quantitative Recognition and Characteristic Analysis of Production-Living-Ecological Space Evolution for Five Resource-Based Cities: Zululand, Xuzhou, Lota, Surf Coast and Ruhr. Remote Sens. 2021, 13, 1563. [Google Scholar] [CrossRef]
- Yuan, J.; Zheng, Y.; Xie, X. Discovering regions of different functions in a city using human mobility and POIs. In Proceedings of the 18th ACM SIGKDD International Conference on Knowledge Discovery and Data Mining, Beijing, China, 12–16 August 2012; pp. 186–194. [Google Scholar] [CrossRef]
- Liu, X.; He, J.; Yao, Y.; Zhang, J.; Liang, H.; Wang, H.; Hong, Y. Classifying urban land use by integrating remote sensing and social media data. Int. J. Geogr. Inf. Sci. 2017, 31, 1675–1696. [Google Scholar] [CrossRef]
- Andrade, R.; Alves, A.; Bento, C. POI Mining for Land Use Classification: A Case Study. ISPRS Int. J. Geo-Inf. 2020, 9, 493. [Google Scholar] [CrossRef]
- What Is the Difference between Land Cover and Land Use? Available online: https://oceanservice.noaa.gov/facts/lclu.html (accessed on 16 August 2023).
- Li, Y.; Zhou, Y.; Zhang, Y.; Zhong, L.; Wang, J.; Chen, J. DKDFN: Domain Knowledge-Guided deep collaborative fusion network for multimodal unitemporal remote sensing land cover classification. ISPRS J. Photogram. Remote Sens. 2022, 186, 170–189. [Google Scholar] [CrossRef]
- Digra, M.; Dhir, R.; Sharma, N. Land use land cover classification of remote sensing images based on the deep learning approaches: A statistical analysis and review. Arab. J. Geosci. 2022, 15, 1003. [Google Scholar] [CrossRef]
- Xue, Z.; Yu, X.; Yu, A.; Liu, B.; Zhang, P.; Wu, S. Self-Supervised Feature Learning for Multimodal Remote Sensing Image Land Cover Classification. IEEE Trans. Geosci. Remote Sens. 2022, 60, 5533815. [Google Scholar] [CrossRef]
- Venter, Z.S.; Barton, D.N.; Chakraborty, T.; Simensen, T.; Singh, G. Global 10 m Land Use Land Cover Datasets: A Comparison of Dynamic World, World Cover and Esri Land Cover. Remote Sens. 2022, 14, 4101. [Google Scholar] [CrossRef]
- Li, H.; Fang, C.; Xia, Y.; Liu, Z.; Wang, W. Multi-Scenario Simulation of Production-Living-Ecological Space in the Poyang Lake Area Based on Remote Sensing and RF-Markov-FLUS Model. Remote Sens. 2022, 14, 2830. [Google Scholar] [CrossRef]
- Wang, Z.; Ma, D.; Sun, D.; Zhang, J. Identification and analysis of urban functional area in Hangzhou based on OSM and POI data. PLoS ONE 2021, 16, e0251988. [Google Scholar] [CrossRef]
- Xie, L.; Feng, X.; Zhang, C.; Dong, Y.; Huang, J.; Liu, K. Identification of Urban Functional Areas Based on the Multimodal Deep Learning Fusion of High-Resolution Remote Sensing Images and Social Perception Data. Buildings 2022, 12, 556. [Google Scholar] [CrossRef]
- Xu, Z.; Gao, X. A novel method for identifying the boundary of urban build-up areas with POI data. Acta Geogr. Sin. 2016, 71, 928–939. [Google Scholar] [CrossRef]
- Zhang, J.; Yuan, X.; Lin, H. The Extraction of Urban Built-Up Areas by Integrating Night-Time Light and POI Data—A Case Study of Kunming, China. IEEE Access 2021, 9, 22417–22429. [Google Scholar] [CrossRef]
- Rosina, K.; Batista e Silva, F.; Vizcaino, P.; Herrera, M.M.; Freire, S.; Schiavina, M. Increasing the detail of European land use/cover data by combining heterogeneous data sets. Int. J. Digit. Earth 2018, 13, 602–626. [Google Scholar] [CrossRef]
- Xu, Y.; Zhou, B.; Jin, S.; Xie, X.; Chen, Z.; Hu, S.; He, N. A framework for urban land use classification by integrating the spatial context of points of interest and graph convolutional neural network method. Comput. Environ. Urban Syst. 2022, 95, 101807. [Google Scholar] [CrossRef]
- Fu, C.; Tu, X.; Huang, A. Identification and Characterization of Production–Living–Ecological Space in a Central Urban Area Based on POI Data: A Case Study for Wuhan, China. Sustainability 2021, 13, 7691. [Google Scholar] [CrossRef]
- Huang, C.; Xiao, C.; Rong, L. Integrating Point-of-Interest Density and Spatial Heterogeneity to Identify Urban Functional Areas. Remote Sens. 2022, 14, 4201. [Google Scholar] [CrossRef]
- Yang, S.; Shen, J.; Konečný, M.; Wang, Y.; Štampach, R. Study on the Spatial Heterogeneity of the POI Quality in OpenStreetMap. In Proceedings of the 7th International Conference on Cartography and GIS, Sozopol, Bulgaria, 18–23 June 2018; pp. 286–295. [Google Scholar]
- Lin, A.; Sun, X.; Wu, H.; Luo, W.; Wang, D.; Zhong, D.; Wang, Z.; Zhao, L.; Zhu, J. Identifying Urban Building Function by Integrating Remote Sensing Imagery and POI Data. IEEE J. Sel. Top. Appl. Earth Obs. Remote Sens. 2021, 14, 8864–8875. [Google Scholar] [CrossRef]
- Yang, X.; Ye, T.; Zhao, N.; Chen, Q.; Yue, W.; Qi, J.; Zeng, B.; Jia, P. Population Mapping with Multisensor Remote Sensing Images and Point-Of-Interest Data. Remote Sens. 2019, 11, 574. [Google Scholar] [CrossRef]
- Zhao, B.; Tan, X.; Luo, L.; Deng, M.; Yang, X. Identifying the Production–Living–Ecological Functional Structure of Haikou City by Integrating Empirical Knowledge with Multi-Source Data. ISPRS Int. J. Geo-Inf. 2023, 12, 276. [Google Scholar] [CrossRef]
- Fu, J.; Bu, Z.; Jiang, D.; Lin, G. Identification and Classification of Urban PLES Spatial Functions Based on Multisource Data and Machine Learning. Land 2022, 11, 1824. [Google Scholar] [CrossRef]
- Shan, L.; Yu, A.T.W.; Wu, Y. Strategies for risk management in urban–rural conflict: Two case studies of land acquisition in urbanising China. Habitat Int. 2017, 59, 90–100. [Google Scholar] [CrossRef] [PubMed]
- Cao, Y.; Huang, X.; Liu, X.; Cao, B. Spatio-Temporal Evolution Characteristics, Development Patterns, and Ecological Effects of “Production-Living-Ecological Space” at the City Level in China. Sustainability 2023, 15, 1672. [Google Scholar] [CrossRef]
- Karra, K.; Kontgis, C.; Statman-Weil, Z.; Mazzariello, J.C.; Mathis, M.; Brumby, S.P. Global Land Use/Land Cover with Sentinel 2 and Deep Learning; IEEE: Manhattan, NY, USA, 2021; pp. 4704–4707. [Google Scholar] [CrossRef]
- Tan, Y.; Xiong, S.; Li, Y. Automatic Extraction of Built-Up Areas from Panchromatic and Multispectral Remote Sensing Images Using Double-Stream Deep Convolutional Neural Networks. IEEE J. Sel. Top. Appl. Earth Obs. Remote Sens. 2018, 11, 3988–4004. [Google Scholar] [CrossRef]
- Cao, F.; Qiu, Y.; Zou, Y. A fast extraction method of built-up area based on H/T breaks method and POI data. Geogr. Geo-Inf. Sci. 2020, 36, 54–60. [Google Scholar] [CrossRef]
- Morabito, M.; Crisci, A.; Messeri, A.; Orlandini, S.; Raschi, A.; Maracchi, G.; Munafò, M. The impact of built-up surfaces on land surface temperatures in Italian urban areas. Sci. Total Environ. 2016, 551, 317–326. [Google Scholar] [CrossRef]
- Jokar Arsanjani, J.; Helbich, M.; Bakillah, M.; Loos, L. The emergence and evolution of OpenStreetMap: A cellular automata approach. Int. J. Digit. Earth 2015, 8, 76–90. [Google Scholar] [CrossRef]
- Liu, B.; Deng, Y.; Li, M.; Yang, J.; Liu, T. Classification Schemes and Identification Methods for Urban Functional Zone: A Review of Recent Papers. Appl. Sci. 2021, 11, 9968. [Google Scholar] [CrossRef]
- Chen, Y.; Yang, J.; Yang, R.; Xiao, X.; Xia, J.C. Contribution of Urban Functional Zones to the Spatial Distribution of Urban Thermal Environment. Build. Environ. 2022, 216, 109000. [Google Scholar] [CrossRef]
- Hu, S.; Gao, S.; Wu, L.; Xu, Y.; Zhang, Z.; Cui, H.; Gong, X. Urban function classification at road segment level using taxi trajectory data: A graph convolutional neural network approach. Comput. Environ. Urban Syst. 2021, 87, 101619. [Google Scholar] [CrossRef]
- Tobler, W.R. A Computer Movie Simulating Urban Growth in the Detroit Region. Econ. Geogr. 1970, 46, 234. [Google Scholar] [CrossRef]
- Zheng, B.; Lin, X.; Yin, D.; Qi, X. Does Tobler’s first law of geography apply to internet attention? A case study of the Asian elephant northern migration event. PLoS ONE 2023, 18, e0282474. [Google Scholar] [CrossRef] [PubMed]
- Ye, S.; Ren, S.; Song, C.; Cheng, C.; Shen, S.; Yang, J.; Zhu, D. Spatial patterns of county-level arable land productive-capacity and its coordination with land-use intensity in mainland China. Agric. Ecosyst. Environ. 2022, 326, 107757. [Google Scholar] [CrossRef]
- Han, Z.; Shi, J.; Wu, J.; Wang, Z. Recognition Method of “The Production, Living and Ecological Space” based on POI Data and Quad-tree Idea. J. Geo-Inf. Sci. 2022, 24, 1107–1119. [Google Scholar] [CrossRef]
- Li, C.; Wang, X.; Wu, Z.; Dai, Z.; Yin, J.; Zhang, C. An Improved Method for Urban Built-Up Area Extraction Supported by Multi-Source Data. Sustainability 2021, 13, 5042. [Google Scholar] [CrossRef]
- Huang, M.; Wei, P.; Liu, X. An Efficient Encoding Voxel-Based Segmentation (EVBS) Algorithm Based on Fast Adjacent Voxel Search for Point Cloud Plane Segmentation. Remote Sens. 2019, 11, 2727. [Google Scholar] [CrossRef]
- Fu, Y.; Yang, X.; Wang, T.; Supriyadi, A.; Cirella, G.T. Spatial Pattern Characteristics of the Financial Service Industry: Evidence from Nanjing, China. Appl. Spat. Anal. Polic. 2022, 15, 595–620. [Google Scholar] [CrossRef]
- Abdulhafedh, A. Identifying vehicular crash high risk locations along highways via spatial autocorrelation indices and kernel density estimation. World J. Eng. Technol. 2017, 5, 198–215. [Google Scholar] [CrossRef]
- Zhong, J.; Qi, W.; Dong, M.; Xu, M.; Zhang, J.; Xu, Y.; Zhou, Z. Land Use Carbon Emission Measurement and Risk Zoning under the Background of the Carbon Peak: A Case Study of Shandong Province, China. Sustainability 2022, 14, 15130. [Google Scholar] [CrossRef]
- Guo, L.; Gong, H.; Ke, Y.; Zhu, L.; Li, X.; Lyu, M.; Zhang, K. Mechanism of land subsidence mutation in Beijing plain under the background of urban expansion. Remote Sens. 2021, 13, 3086. [Google Scholar] [CrossRef]
- Gao, S.; Yang, L.; Jiao, H. Changes in and Patterns of the Tradeoffs and Synergies of Production-Living-Ecological Space: A Case Study of Longli County, Guizhou Province, China. Sustainability 2022, 14, 8910. [Google Scholar] [CrossRef]
- Sun, Y.; Chang, Y.; Liu, J.; Ge, X.; Liu, G.-J.; Chen, F. Spatial Differentiation of Non-Grain Production on Cultivated Land and Its Driving Factors in Coastal China. Sustainability 2021, 13, 13064. [Google Scholar] [CrossRef]
- Hou, D.; Meng, F.; Prishchepov, A.V. How is urbanization shaping agricultural land-use? Unraveling the nexus between farmland abandonment and urbanization in China. Landsc. Urban Plan. 2021, 214, 104170. [Google Scholar] [CrossRef]
- Zhang, M.; Li, G.; He, T.; Zhai, G.; Guo, A.; Chen, H.; Wu, C. Reveal the severe spatial and temporal patterns of abandoned cropland in China over the past 30 years. Sci. Total Environ. 2023, 857, 159591. [Google Scholar] [CrossRef]
- Li, C.; Zhao, J.; Xu, Y. Examining spatiotemporally varying effects of urban expansion and the underlying driving factors. Sustain. Cities Soc. 2017, 28, 307–320. [Google Scholar] [CrossRef]
- Van Leynseele, Y.; Bontje, M. Visionary cities or spaces of uncertainty? Satellite cities and new towns in emerging economies. Int. Plan. Stud. 2019, 24, 207–217. [Google Scholar] [CrossRef]
- Wang, M.; Derudder, B.; Liu, X. Polycentric urban development and economic productivity in China: A multiscalar analysis. Environ. Plan. A 2019, 51, 1622–1643. [Google Scholar] [CrossRef]
- Shen, J. Universities as financing vehicles of (sub) urbanisation: The development of university towns in Shanghai. Land Use Policy 2022, 112, 104679. [Google Scholar] [CrossRef]
- Wang, Y.; Tang, W. Universities and the formation of edge cities: Evidence from china’s Government-led university town construction. Pap. Reg. Sci. 2020, 99, 245–265. [Google Scholar] [CrossRef]
- Qiao, Z.; Liu, L.; Qin, Y.; Xu, X.; Wang, B.; Liu, Z. The Impact of Urban Renewal on Land Surface Temperature Changes: A Case Study in the Main City of Guangzhou, China. Remote Sens. 2020, 12, 794. [Google Scholar] [CrossRef]
- Zhao, Z.; He, B.; Li, L.; Wang, H.; Darko, A. Profile and concentric zonal analysis of relationships between land use/land cover and land surface temperature: Case study of Shenyang, China. Energy Build. 2017, 155, 282–295. [Google Scholar] [CrossRef]
- Kang, J.; Zhang, X.; Zhu, X.; Zhang, B. Ecological security pattern: A new idea for balancing regional development and ecological protection. A case study of the Jiaodong Peninsula, China. Glob. Ecol. Conserv. 2021, 26, e01472. [Google Scholar] [CrossRef]
- Jiang, Y.; Zevenbergen, C.; Ma, Y. Urban pluvial flooding and stormwater management: A contemporary review of China’s challenges and “sponge cities” strategy. Environ. Sci. Policy 2018, 80, 132–143. [Google Scholar] [CrossRef]
- He, B.; Zhu, J.; Zhao, D.; Gou, Z.; Qi, J.; Wang, J. Co-Benefits approach: Opportunities for implementing sponge city and urban heat island mitigation. Land Use Policy 2019, 86, 147–157. [Google Scholar] [CrossRef]
- Puma, M.J. Resilience of the global food system. Nat. Sustain. 2019, 2, 260–261. [Google Scholar] [CrossRef]
- Qi, Y.; Chan, F.K.S.; Thorne, C.; O’Donnell, E.; Quagliolo, C.; Comino, E.; Pezzoli, A.; Li, L.; Griffiths, J.; Sang, Y.; et al. Addressing Challenges of Urban Water Management in Chinese Sponge Cities via Nature-Based Solutions. Water 2020, 12, 2788. [Google Scholar] [CrossRef]
- Köster, S. How the Sponge City becomes a supplementary water supply infrastructure. Water-Energy Nexus 2021, 4, 35–40. [Google Scholar] [CrossRef]
- Degirmenci, K.; Desouza, K.C.; Fieuw, W.; Watson, R.T.; Yigitcanlar, T. Understanding policy and technology responses in mitigating urban heat islands: A literature review and directions for future research. Sustain. Cities Soc. 2021, 70, 102873. [Google Scholar] [CrossRef]
- Qu, Y.; Jiang, G.; Ma, W.; Li, Z. How does the rural settlement transition contribute to shaping sustainable rural development? Evidence from Shandong, China. J. Rural. Stud. 2021, 82, 279–293. [Google Scholar] [CrossRef]
- Wang, Y. The Challenges and Strategies of Food Security under Rapid Urbanization in China. Sustainability 2019, 11, 542. [Google Scholar] [CrossRef]
- Wang, Y.; Li, X.; Lu, D.; Yan, K. Evaluating the impact of land fragmentation on the cost of agricultural operation in the southwest mountainous areas of China. Land Use Policy 2020, 99, 105099. [Google Scholar] [CrossRef]
- Yan, Y.; Yang, Q.; Zhang, H.; Zhang, R.; Yang, K.; Qu, X. The Spatial Features and Driving Mechanism of Homestead Agglomeration in the Mountainous and Hilly Areas of Southwestern China: An Empirical Study of 22 Villages in Chongqing. Land 2022, 11, 1363. [Google Scholar] [CrossRef]











| Original Type | Reclassified Type | Classification of PLES |
|---|---|---|
| Construction land | Construction land | Ambiguous space |
| Bare land | Bare land | Ambiguous space |
| Cropland | Cropland | Agricultural production space |
| Trees | Vegetation | Ecological space |
| Rangeland | ||
| Flooded vegetation | ||
| Water | Water | Ecological space |
| Reclassified Type I | Reclassified Type II | Original Type | ||
|---|---|---|---|---|
| Code | Name | Code | Name | Name |
| 1 | Residential | 11 | Residential | Villa, residential quarter, etc. |
| 2 | Public Administration and public service | 21 | Governmental organization and social group | Governmental organization, social group, public security organization, etc. |
| 22 | Science, culture and education service | School, training institution, research institution, etc. | ||
| 23 | Medical and healthy care service | Hospital, special hospital, plastic surgery, clinic, etc. | ||
| 24 | Public facility | Public toilet, emergency shelter, etc. | ||
| 3 | Commercial service | 31 | Finance and insurance service | securities company, insurance company, automatic teller machine (ATM), bank, etc. |
| 32 | Food and beverages | Restaurant, coffee house, bakery, teahouse, etc. | ||
| 33 | Shopping service | Shopping plaza, home building materials market, convenience store, supermarket, etc. | ||
| 34 | Daily life service | Ticket office, post office, telecom office, beauty and hairdressing store, etc. | ||
| 35 | Auto service | Filling station, auto dealers, auto repair, etc. | ||
| 36 | Motorcycle service | Motorcycle sales, motorcycle repair, etc. | ||
| 37 | Sports and recreation | Sports stadium, theatre and cinema, holiday and nursing resort, recreation center, etc. | ||
| 38 | Accommodation Service | Hotel, hostel, etc. | ||
| 4 | Industry-related | 41 | Enterprise | Enterprise, company, etc. |
| 42 | Factory and industrial park | Factory, industrial park, etc. | ||
| 43 | Business Office Building | Business office building, etc. | ||
| 44 | Farming, forestry, animal husbandry, and fishery base | Farm, fishing farm, forest farm, flower nursery base, etc. | ||
| 5 | Transportation | 51 | Road furniture | Toll gate, expressway service area, etc. |
| 52 | Transportation service | Railway station, bus station, port, marina, etc. | ||
| 6 | Scenic tourism | 61 | Tourist attraction | Memorial hall, beach, scenery spot, etc. |
| 62 | Park and square | City plaza, park, square, zoo, etc. | ||
| Reclassified Type II 1 | Area-Based Score | Function-Based Score | |||||||
|---|---|---|---|---|---|---|---|---|---|
| Code | Name | Average Physical Area (hm2) | Area Score | Production Function Score 2 | Living Function Score | Ecological Function Score | |||
| UBUA | NUBUA | UBUA | NUBUA | UBUA | NUBUA | ||||
| 11 | Residential | 2 | 40 | 0 | 0 | 5 | 5 | 0 | 0 |
| 21 | Governmental organization and social group | 1.5 | 30 | 1 | 1 | 5 | 5 | 0 | 0 |
| 22 | Science, culture, and education service | 1.5 | 30 | 3 | 1 | 5 | 5 | 0 | 0 |
| 23 | Medical and healthy care service | 0.5 | 10 | 3 | 1 | 5 | 5 | 0 | 0 |
| 24 | Public facility | 0.1 | 2 | 0 | 0 | 5 | 5 | 0 | 0 |
| 31 | Finance and insurance service | 1 | 20 | 5 | 5 | 1 | 1 | 0 | 0 |
| 32 | Food and beverages | 0.5 | 10 | 3 | 3 | 5 | 5 | 0 | 0 |
| 33 | Shopping service | 1.5 | 30 | 5 | 3 | 3 | 5 | 0 | 0 |
| 34 | Daily life service | 0.5 | 10 | 1 | 1 | 5 | 5 | 0 | 0 |
| 35 | Auto service | 0.5 | 10 | 3 | 3 | 3 | 3 | 0 | 0 |
| 36 | Motorcycle service | 0.5 | 10 | 3 | 3 | 3 | 3 | 0 | 0 |
| 37 | Sports and recreation | 1 | 20 | 1 | 1 | 5 | 5 | 0 | 0 |
| 38 | Accommodation Service | 1 | 20 | 3 | 3 | 3 | 3 | 0 | 0 |
| 41 | Enterprises | 1 | 20 | 5 | 5 | 0 | 0 | 0 | 0 |
| 42 | Factory and industrial park | 5 | 100 | 5 | 5 | 0 | 0 | 0 | 0 |
| 43 | Business Office Building | 3 | 60 | 5 | 5 | 0 | 0 | 0 | 0 |
| 44 | Farming, forestry, animal husbandry, and fishery base | 2 | 40 | 3 | 3 | 0 | 0 | 3 | 3 |
| 51 | Road furniture | 2 | 40 | 3 | 3 | 3 | 3 | 0 | 0 |
| 52 | Transportation service | 1 | 20 | 3 | 3 | 3 | 3 | 0 | 0 |
| 61 | Tourist attraction | 5 | 100 | 0 | 0 | 1 | 1 | 5 | 5 |
| 62 | Park and square | 4 | 80 | 0 | 0 | 3 | 3 | 5 | 5 |
| Ground Truth 1 | POI (Difference) 2 | POI + LC (Difference) 3 | |
|---|---|---|---|
| Qingdao City | 964.39 km2 | 1096.94 km2 (+13.74%) | 932.69 km2 (−3.29%) |
| Yantai City | 629.52 km2 | 707.57 km2 (+12.40%) | 593.86 km2 (−5.66%) |
| Weihai City | 293.02 km2 | 322.69 km2 (+10.13%) | 289.99 km2 (−1.03%) |
| Calculation Range | Calculation Results for 2018 | Calculation Results for 2022 | |||||||
|---|---|---|---|---|---|---|---|---|---|
| APS | NAPS | LS | ES | APS | NAPS | LS | ES | ||
| Jiaodong Peninsula 1 | APS | 0.692 | −0.210 | −0.323 | −0.303 | 0.684 | −0.220 | −0.300 | −0.306 |
| NAPS | 0.363 | 0.122 | −0.142 | 0.396 | 0.115 | −0.155 | |||
| LS | 0.518 | −0.213 | 0.500 | −0.201 | |||||
| ES | 0.629 | 0.619 | |||||||
| UBUA 2 | APS | 0.031 | −0.011 | −0.096 | 0.018 | 0.032 | 0.020 | −0.051 | 0.025 |
| NAPS | 0.455 | −0.410 | −0.035 | 0.433 | −0.421 | −0.020 | |||
| LS | 0.457 | −0.086 | 0.436 | −0.042 | |||||
| ES | 0.253 | 0.158 | |||||||
| NUBUA 3 | APS | 0.603 | −0.096 | −0.056 | −0.559 | 0.597 | −0.117 | −0.068 | −0.530 |
| NAPS | 0.355 | 0.107 | −0.087 | 0.361 | 0.101 | −0.094 | |||
| LS | 0.190 | −0.073 | 0.195 | −0.070 | |||||
| ES | 0.646 | 0.624 | |||||||
| APS (km2) | NAPS (km2) | LS (km2) | ES (km2) | SLUDD (%/Year) | |
|---|---|---|---|---|---|
| APS | 15,462.29 | 76.31 | 58.51 | 1048.36 | −0.45 |
| NAPS | 9.41 | 1681.46 | 30.21 | 8.81 | 1.64 |
| LS | 3.03 | 12.23 | 2677.98 | 18.38 | 2.41 |
| ES | 853.96 | 73.70 | 111.60 | 9410.54 | 0.09 |
| APS-LS | APS-NAPS | APS-ES | NAPS-LS | ES-LS | ES-APS | ES-NAPS | |
|---|---|---|---|---|---|---|---|
| APS-LS | −0.003 | 0.031 | −0.019 | 0.052 | −0.007 | 0.019 | −0.007 |
| APS-NAPS | 0.084 | −0.036 | 0.043 | 0.018 | 0.013 | 0.003 | |
| APS-ES | 0.619 | −0.014 | −0.049 | −0.280 | −0.059 | ||
| NAPS-LS | 0.052 | 0.037 | −0.026 | −0.010 | |||
| ES-LS | 0.132 | −0.003 | −0.001 | ||||
| ES-APS | 0.509 | −0.405 | |||||
| ES-NAPS | 0.168 |
Disclaimer/Publisher’s Note: The statements, opinions and data contained in all publications are solely those of the individual author(s) and contributor(s) and not of MDPI and/or the editor(s). MDPI and/or the editor(s) disclaim responsibility for any injury to people or property resulting from any ideas, methods, instructions or products referred to in the content. |
© 2023 by the authors. Licensee MDPI, Basel, Switzerland. This article is an open access article distributed under the terms and conditions of the Creative Commons Attribution (CC BY) license (https://creativecommons.org/licenses/by/4.0/).
Share and Cite
Ni, M.; Zhao, Y.; Ma, C.; Jiang, W.; Xie, Y.; Hou, X. Spatial Identification and Change Analysis of Production-Living-Ecological Space Using Multi-Source Geospatial Data: A Case Study in Jiaodong Peninsula, China. Land 2023, 12, 1748. https://doi.org/10.3390/land12091748
Ni M, Zhao Y, Ma C, Jiang W, Xie Y, Hou X. Spatial Identification and Change Analysis of Production-Living-Ecological Space Using Multi-Source Geospatial Data: A Case Study in Jiaodong Peninsula, China. Land. 2023; 12(9):1748. https://doi.org/10.3390/land12091748
Chicago/Turabian StyleNi, Mingyan, Yindi Zhao, Caihong Ma, Wenzhi Jiang, Yanmei Xie, and Xiaolin Hou. 2023. "Spatial Identification and Change Analysis of Production-Living-Ecological Space Using Multi-Source Geospatial Data: A Case Study in Jiaodong Peninsula, China" Land 12, no. 9: 1748. https://doi.org/10.3390/land12091748
APA StyleNi, M., Zhao, Y., Ma, C., Jiang, W., Xie, Y., & Hou, X. (2023). Spatial Identification and Change Analysis of Production-Living-Ecological Space Using Multi-Source Geospatial Data: A Case Study in Jiaodong Peninsula, China. Land, 12(9), 1748. https://doi.org/10.3390/land12091748

