System Dynamics-Based Game Theoretical Analysis for Watershed Eco-Compensation Design: A Case Study in Tuojiang River, Sichuan Province, China
Abstract
:1. Introduction
2. Materials and Methods
2.1. Study Area
2.2. ECP and ECR Identification
2.3. Game Modeling
2.3.1. A Non-Cooperative Game Model
- (1)
- The main player in the game is the local government, which may be the ECP or the ECR, depending on the difference between and . The central government is the administrator of the allocation of eco-compensation.
- (2)
- Local governments are considered rational economic actors. As far as ECP are concerned, the aim is to maximize the use of ecosystem service for economic benefits while paying minimum eco-compensation. In the case of ECR, the aim is to protect the quality of the water environment while promoting economic development.
- (3)
- Each player in the game knows all of the other’s information and there is no unequal or unfair information.
- (4)
- There is a time cost associated with each round of negotiations. For every round of negotiations that is delayed, both players suffer economic losses. Therefore, a discount factor σ (0 ≤ σ ≤ 1) is introduced into the game to reflect the time cost. The closer the discount factor converges to 1, the smaller the economic loss caused by the negotiation.
2.3.2. A Cooperative Game Model
- (1)
- Definition: Let I be the set of the involved players and S be the set of all cooperative sub-coalitions, ; be the set of players who have not involved in the cooperation, ; represents the GEP revenue corresponding to S, which satisfies the following conditions: when there is no cooperation, the revenue is 0; when there is cooperation, there will be no further degradation on environmental quality of the watershed;
- (2)
- Validity: is defined as the contribution of the player from the total GEP. It satisfies the following condition: , that is, the sum of the GEP allocated to each city is equal to the total GEP of the river basin;
- (3)
- Symmetry: Distribution of GEP per player does not change over time of cooperation;
- (4)
- Redundancy: An involved player will not benefit from cooperation if they do not contribute to the coalition.
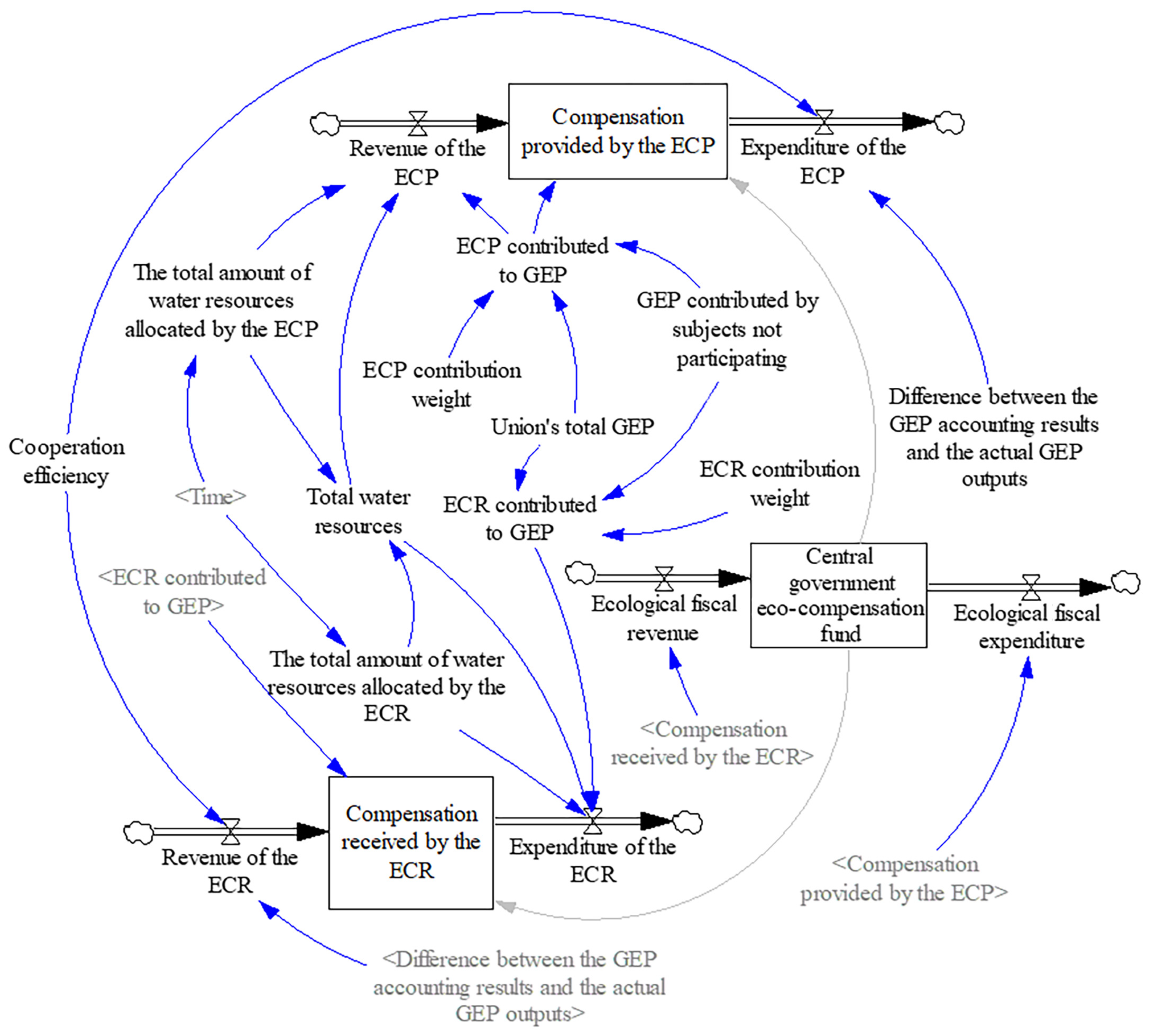
3. System Dynamics Modeling
4. Results and Discussion
4.1. GEP Accounting Results and Actual GEP Outputs
4.2. Eco-Compensation Allocation
4.2.1. Non-Cooperative Game Based Allocation
4.2.2. Cooperative Game-Based Allocation
4.3. Discussion
5. Conclusions
Supplementary Materials
Author Contributions
Funding
Data Availability Statement
Conflicts of Interest
References
- Cao, H.; Li, M.; Qin, F.; Xu, Y.; Zhang, L.; Zhang, Z. Economic development, fiscal ecological compensation, and ecological environment quality. Int. J. Environ. Res. Public Health 2022, 19, 4725. [Google Scholar] [CrossRef] [PubMed]
- Jiang, Y.; Guan, D.; He, X.; Yin, B.; Zhou, L.; Sun, L.; Huang, D.; Li, Z.; Zhang, Y. Quantification of the coupling relationship between ecological compensation and ecosystem services in the Yangtze River Economic Belt, China. Land Use Policy 2022, 114, 105995. [Google Scholar] [CrossRef]
- Yu, Y.; Zhou, T.; Zhao, R.; Zhang, J.; Min, X. Bi-level hybrid game model for optimal operation of multi-function reservoir considering integrated water resource management. Environ. Sci. Pollut. Res. 2022, 1–18. [Google Scholar] [CrossRef]
- Guan, X.; Liu, W.; Chen, M. Study on the ecological compensation standard for river basin water environment based on total pollutants control. Ecol. Indic. 2016, 69, 446–452. [Google Scholar] [CrossRef]
- Larson, J.S.; Mazzarese, D.B. Rapid assessment of wetlands: History and application to management. In Global Wetlands: Old World and New; Mitsch, W.J., Ed.; Elsevier: Amsterdam, The Netherlands, 1994; pp. 625–636. [Google Scholar]
- Chomitz, K.M.; Brenes, E.; Constantino, L. Financing environmental services: The Costa Rican experience and its implications. Sci. Total Environ. 1999, 240, 157–169. [Google Scholar] [CrossRef]
- Sun, G.; Wei, X.; Hao, L.; Sanchis, M.G.; Hou, Y.; Yousefpour, R.; Zhang, Z. Forest hydrology modeling tools for watershed management: A review. Forest Ecol. Manag. 2023, 530, 120755. [Google Scholar] [CrossRef]
- Wang, Y.; Wu, X.; Shen, J.; Chi, C.; Gao, X. Analysis on Decision-making changes of multilevel governments and influencing factors in river basin ecological compensation. Complexity 2021, 2021, 6860754. [Google Scholar] [CrossRef]
- Pattanayak, S.K.; Wunder, S.; Ferraro, P.J. Show Me the Money: Do payments supply environmental services in developing countries? Rev. Environ. Econ. Policy 2010, 4, 254–274. [Google Scholar] [CrossRef]
- Rao, Q.; Lin, X.; Chen, F.; Chen, W.; Lin, Y.; Zeng, Y. Research into an ecological compensation standard in the Minjiang River Basin under the combined scenario of ‘clear property rights, water quality and quantity, and opportunity cost’. Water Supply 2022, 22, 7873–7883. [Google Scholar] [CrossRef]
- Yang, Y.; Zhang, X.; Chang, L.; Cheng, Y.; Cao, S. A method of evaluating ecological compensation under different property rights and stages: A case study of the Xiaoqing River Basin, China. Sustainability 2018, 10, 615. [Google Scholar] [CrossRef]
- Wei, C.; Luo, C. A differential game design of watershed pollution management under ecological compensation criterion. J. Clean. Prod. 2020, 274, 122320. [Google Scholar] [CrossRef]
- Mahjouri, N.; Ardestani, M. A game theoretic approach for inter basin water resources allocation considering the water quality issues. Environ. Monit. Assess. 2010, 167, 527–544. [Google Scholar] [CrossRef]
- Li, D.; Zhao, J.; Govindaraju, R.S. Water benefits sharing under transboundary cooperation in the Lancang-Mekong River Basin. J. Hydrol. 2019, 577, 123989. [Google Scholar] [CrossRef]
- Chen, Y.; Park, B.; Kou, X.; Hu, M.; Dong, J.; Li, F.; Olama, M. A comparison study on trading behavior and profit distribution in local energy transaction games. Appl. Energy 2020, 280, 115941. [Google Scholar] [CrossRef]
- Jiang, K.; You, D.; Li, Z.; Shi, S. A differential game approach to dynamic optimal control strategies for river basin pollution across regional boundaries under eco-compensation criterion. Ecol. Indic. 2019, 105, 229–241. [Google Scholar] [CrossRef]
- Bai, M.; Zhou, S.; Zhao, M. Cyanobacterial bloom control in Taihu Basin: Analysis of cost-risk analysis framework based on cooperative game. J. Clean. Prod. 2018, 195, 318–327. [Google Scholar] [CrossRef]
- Qin, J.; Fu, X.; Peng, S.; Xu, Y.; Huang, J.; Huang, S. Asymmetric bargaining model for water resource allocation over transboundary rivers. Int. J. Environ. Res. Public Health 2019, 16, 1733. [Google Scholar] [CrossRef]
- Zhang, J.Y.; Song, Y.; Wang, J. Spatiotemporal patterns of gross ecosystem product across China’s cropland ecosystems over the past two decades. Front. Ecol. Evol. 2022, 10, 959329. [Google Scholar] [CrossRef]
- Ding, J.; Chen, L.; Deng, M.; Chen, J. A differential game for basin ecological compensation mechanism based on cross-regional government-enterprise cooperation. J. Clean. Prod. 2022, 362, 132335. [Google Scholar] [CrossRef]
- Jiang, K.; Merrill, R.; You, D.; Pan, P.; Li, Z. Optimal control for transboundary pollution under ecological compensation: A stochastic differential game approach. J. Clean. Prod. 2019, 241, 118391. [Google Scholar] [CrossRef]
- Shi, G.M.; Wang, J.; Zhang, B.; Zhang, Z.; Zhang, Y. Pollution control costs of a transboundary river basin: Empirical tests of the fairness and stability of cost allocation mechanisms using game theory. J. Environ. Manag. 2016, 177, 145–152. [Google Scholar] [CrossRef]
- Han, Q.; Tan, G.; Fu, X.; Mei, Y.; Yang, Z. Water resource optimal allocation based on multi-agent game theory of Hanjiang River Basin. Water 2018, 10, 1184. [Google Scholar] [CrossRef]
- Gao, X.; Shen, J.; He, W.; Sun, F.; Zhang, Z.; Guo, W.; Zhang, X.; Kong, Y. An evolutionary game analysis of governments’ decision-making behaviors and factors influencing river basin ecological compensation in China. J. Environ. Manag. 2019, 251, 109592. [Google Scholar] [CrossRef] [PubMed]
- Zhou, G.; Wang, Q.; Zhang, J.; Li, Q.; Wang, Y.; Wang, M.; Huang, X. Distribution and characteristics of microplastics in urban waters of seven cities in the Tuojiang River basin, China. Environ. Res. 2020, 189, 109893. [Google Scholar] [CrossRef]
- Zhang, M.; Ni, J.; Yao, L. Pigovian tax-based equilibrium strategy for waste-load allocation in river system. J. Hydrol. 2018, 563, 223–241. [Google Scholar] [CrossRef]
- He, L.; Yao, L.; Jiang, H. Optimal allocation and transaction of waste load permits for transboundary basin: A Bi-level programming approach based on node-arc. J. Environ. Manag. 2022, 307, 114550. [Google Scholar] [CrossRef]
- Hu, Q.; Lu, C.; Chen, T.; Chen, W.; Yuan, H.; Zhou, M.; Bao, L. Evaluation and analysis of the gross ecosystem product towards the sustainable development goals: A case study of Fujian Province, China. Sustainability 2023, 15, 3925. [Google Scholar] [CrossRef]
- Zhao, N.; Wang, H.; Zhong, J.; Bai, Y.; Yi, S. Evaluation of the gross ecosystem product and analysis of the transformation path of “Two Mountains” in Hulunbuir City, China. Land 2022, 12, 63. [Google Scholar] [CrossRef]
- Zhou, X.; Wang, Q.; Zhang, R.; Ren, B.; Wu, X.; Tang, J. A spatiotemporal analysis of Hainan Island’s 2010–2020 gross ecosystem product accounting. Sustainability 2022, 14, 15624. [Google Scholar] [CrossRef]
- Chinese Academy of Environmental Planning. The Technical Guideline on Gross Ecosystem Product (GEP); Chinese Academy of Environmental Planning: Beijing, China, 2020. [Google Scholar]
- Sichuan Provincial Bureau of Statistics. Sichuan Statistical Yearbook 2018; China Statistics Press: Beijing, China, 2018. [Google Scholar]
- Sichuan Provincial Bureau of Statistics. Sichuan Statistical Yearbook 2019; China Statistics Press: Beijing, China, 2019. [Google Scholar]
- Sichuan Provincial Bureau of Statistics. Sichuan Statistical Yearbook 2020; China Statistics Press: Beijing, China, 2020. [Google Scholar]
- Sichuan Provincial Bureau of Statistics. Statistical Bulletin on National Economic and Social Development in Sichuan Provincial 2018; Municipal Bureau of Statistics: Chengdu, China, 2018.
- Sichuan Provincial Bureau of Statistics. Statistical Bulletin on National Economic and Social Development in Sichuan Provincial 2019; Municipal Bureau of Statistics: Chengdu, China, 2019.
- Sichuan Provincial Bureau of Statistics. Statistical Bulletin on National Economic and Social Development in Sichuan Provincial 2020; Municipal Bureau of Statistics: Chengdu, China, 2020.
- Li, Y.; Chen, X.; Feng, X.; Lv, Y.; Zhang, Z.; Qi, Q. Investigation of the allocation and trading strategy of wastewater emission permits considering ecological compensation. Environ. Technol. Innov. 2023, 30, 103103. [Google Scholar] [CrossRef]
- Deng, H.; Yang, J.; Wang, P. Study on coupling coordination relationship between urban development intensity and water environment carrying capacity of Chengdu–Chongqing Economic Circle. Sustainability 2023, 15, 7111. [Google Scholar] [CrossRef]
- Luzhou Municipal Bureau of Statistics. Statistical Bulletin on National Economic and Social Development in Luzhou; Luzhou Municipal Bureau of Statistics: Luzhou, China, 2020. [Google Scholar]
- Yu, Y.; Zhao, R.; Zhang, J.; Yang, D.; Zhou, T. Multi-objective game theory optimization for balancing economic, social and ecological benefits in the Three Gorges Reservoir operation. Environ. Res. Lett. 2021, 16, 085007. [Google Scholar] [CrossRef]
- Shang, W.; Gong, Y.; Wang, Z.; Stewardson, M.J. Eco-compensation in China: Theory, practices and suggestions for the future. J. Environ. Manag. 2018, 210, 162–170. [Google Scholar] [CrossRef] [PubMed]
- Bi, F.; Zhou, H.; Zhu, M.; Wang, W. Economic benefit evaluation of water resources allocation in transboundary basins based on particle swarm optimization algorithm and cooperative game model: A case study of Lancang-Mekong River Basin. PLoS ONE 2022, 17, 0265350. [Google Scholar] [CrossRef] [PubMed]
- Li, J.; Cui, T.; Kendall, G. Equilibrium in a bargaining game of two sellers and two buyers. Mathematics 2022, 10, 2705. [Google Scholar] [CrossRef]
- Department of Ecology and Environment of Sichuan Province. Compensation Agreement for the Ecological Protection of the Tuojiang River Basin; Department of Ecology and Environment of Sichuan Province: Chengdu, China, 2020. [Google Scholar]










Disclaimer/Publisher’s Note: The statements, opinions and data contained in all publications are solely those of the individual author(s) and contributor(s) and not of MDPI and/or the editor(s). MDPI and/or the editor(s) disclaim responsibility for any injury to people or property resulting from any ideas, methods, instructions or products referred to in the content. |
© 2023 by the authors. Licensee MDPI, Basel, Switzerland. This article is an open access article distributed under the terms and conditions of the Creative Commons Attribution (CC BY) license (https://creativecommons.org/licenses/by/4.0/).
Share and Cite
Min, X.; Yu, Y.; Zhao, R.; Xiong, X.; Du, S.; Mou, Q.; Xu, W. System Dynamics-Based Game Theoretical Analysis for Watershed Eco-Compensation Design: A Case Study in Tuojiang River, Sichuan Province, China. Land 2023, 12, 1698. https://doi.org/10.3390/land12091698
Min X, Yu Y, Zhao R, Xiong X, Du S, Mou Q, Xu W. System Dynamics-Based Game Theoretical Analysis for Watershed Eco-Compensation Design: A Case Study in Tuojiang River, Sichuan Province, China. Land. 2023; 12(9):1698. https://doi.org/10.3390/land12091698
Chicago/Turabian StyleMin, Xuefeng, Yang Yu, Rui Zhao, Xin Xiong, Sen Du, Qin Mou, and Wenjie Xu. 2023. "System Dynamics-Based Game Theoretical Analysis for Watershed Eco-Compensation Design: A Case Study in Tuojiang River, Sichuan Province, China" Land 12, no. 9: 1698. https://doi.org/10.3390/land12091698
APA StyleMin, X., Yu, Y., Zhao, R., Xiong, X., Du, S., Mou, Q., & Xu, W. (2023). System Dynamics-Based Game Theoretical Analysis for Watershed Eco-Compensation Design: A Case Study in Tuojiang River, Sichuan Province, China. Land, 12(9), 1698. https://doi.org/10.3390/land12091698

