Assessing Land Dynamics and Sustainability on the Pacific Coast of Nicaragua: A Method Based on Comprehensive Land Units
Abstract
1. Introduction
2. Materials and Methods
2.1. Identification of Land-Management Sectors
2.2. Multidimensional Analyses for the Evaluation of Sustainability
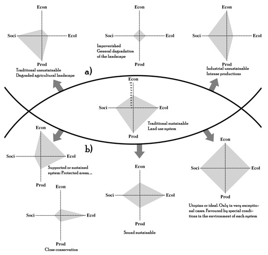
2.3. Integration of the Dimensions and Comparison with Theoretical Scenarios of Ssustainable Development
3. Results
3.1. Land-Use Spatial Patterns
3.2. Land-Management Sectors
3.3. Multicriteria Evaluation of the Land-Management Sectors
3.4. Theoretical Scenarios of Sustainable Development
4. Discussion
4.1. General Land-Use Analysis
4.2. Land-Management Sectors
4.3. Comprehensive Evaluation of Sustainable Development
5. Conclusions
Author Contributions
Funding
Institutional Review Board Statement
Informed Consent Statement
Data Availability Statement
Acknowledgments
Conflicts of Interest
References
- Clark, J.R. Coastal zone management for the new century. Ocean Coast. Manag. 1997, 37, 191–216. [Google Scholar] [CrossRef]
- Fabbri, K.P. A methodology for supporting decision making in integrated coastal zone management. Ocean Coast. Manag. 1998, 39, 51–62. [Google Scholar] [CrossRef]
- Forrest, C. Integrated coastal zone management: A critical overview. WMU J. Marit. Aff. 2006, 5, 207–222. [Google Scholar] [CrossRef]
- Ehler, C.N. Indicators to measure governance performance in integrated coastal management. Ocean Coast. Manag. 2003, 46, 335–345. [Google Scholar] [CrossRef]
- Barragán, J.M. Las Áreas Litorales de España: Del Análisis Geografico a la Gestión Integrada; Editorial Ariel S.A: Barcelona, Spain, 2004; ISBN 84-344-8070-0. [Google Scholar]
- Barragán, J.M.; Chica Ruiz, J.A.; Pérez Cayeiro, M.L. Propuesta de Estrategia Andaluza de Gestión Integrada de Zonas Costeras; Consejería de Medio Ambiente; Consejería de Vivienda y Ordenación del Territorio; Junta de Andalucía: Seville, Spain, 2008; ISBN 978-84-96776-06-7. [Google Scholar]
- Panagou, N.; Kokkali, A.; Stratigea, A. Towards an integrated participatory marine/coastal and territorial spatial planning approach at the local level—Planning tools and issues raised. Reg. Sci. Inq. 2018, 10, 87–111. [Google Scholar]
- Arenas Granado, P.J. Manejo Costero Integrado y Sustentabilidad: Un Análisis Propositivo de Políticas Públicas en las dos Caras (España—Portugal y Colombia—Panamá); Tesis doct.; Universidad de Cádiz: Cádiz, Spain, 2010. [Google Scholar]
- Barragán, J.M. The Coasts of Latin America at the End of the Century. J. Coast. Res. 2001, 17, 885–899. [Google Scholar]
- Gómez-Sal, A.; González García, A. A comprehensive assessment of multifunctional agricultural land-use systems in Spain using a multi-dimensional evaluative model. Agric. Ecosyst. Environ. 2007, 120, 82–91. [Google Scholar] [CrossRef]
- Willemen, L.; Verburg, P.H.; Hein, L.; van Mensvoort, M.E.F. Spatial characterization of landscape functions. Landsc. Urban Plan. 2008, 88, 34–43. [Google Scholar] [CrossRef]
- Willemen, L.; Hein, L.; van Mensvoort, M.E.F.; Verburg, P.H. Space for people, plants, and livestock? Quantifying interactions among multiple landscape functions in a Dutch rural region. Ecol. Indic. 2010, 10, 62–73. [Google Scholar] [CrossRef]
- Rampa, A.; Gadanakis, Y.; Rose, G. Land reform in the era of global warming—Can land reforms help agriculture be climate-smart? Land 2020, 9, 471. [Google Scholar] [CrossRef]
- Pissourios, I.A. Survey methodologies of urban land uses: An oddment of the past, or a gap in contemporary planning theory? Land Use Policy 2019, 83, 403–411. [Google Scholar] [CrossRef]
- Lagopoulos, A. Land-Use Planning Methodology and Middle-Ground Planning Theories. Urban Sci. 2018, 2, 93. [Google Scholar] [CrossRef]
- Guarini, M.R.; Battisti, F.; Chiovitti, A. A methodology for the selection of multi-criteria decision analysis methods in real estate and land management processes. Sustainability 2018, 10, 507. [Google Scholar] [CrossRef]
- Nguyen, T.T.; Verdoodt, A.; Van, Y.T.; Delbecque, N.; Tran, T.C.; Van Ranst, E. Design of a GIS and multi-criteria based land evaluation procedure for sustainable land-use planning at the regional level. Agric. Ecosyst. Environ. 2015, 200, 1–11. [Google Scholar] [CrossRef]
- Pukowiec-Kurda, K.; Vavrouchová, H. Land cover change and landscape transformations (2000–2018) in the rural municipalities of the upper Silesia-Zagłębie metropolis. Sustainability 2020, 12, 9911. [Google Scholar] [CrossRef]
- Vera, I.; Wicke, B.; van der Hilst, F. Spatial variation in environmental impacts of sugarcane expansion in Brazil. Land 2020, 9, 397. [Google Scholar] [CrossRef]
- Anopchenko, T.Y.; Gorbaneva, O.I.; Lazareva, E.I.; Murzin, A.D. Systems Methodology And Model Tools For Territorial Sustainable Management. Adv. Syst. Sci. Appl. 2018, 18, 136–150. [Google Scholar]
- Alaimo, L.S.; Maggino, F. Sustainable Development Goals Indicators at Territorial Level: Conceptual and Methodological Issues—The Italian Perspective; Springer: Dordrecht, The Netherlands, 2020; Volume 147, ISBN 0123456789. [Google Scholar]
- Tang, Z. Evaluating local coastal zone land use planning capacities in California. Ocean Coast. Manag. 2008, 51, 544–555. [Google Scholar] [CrossRef]
- Abogado Ríos, M.T.; Méndez Alves, M.V. Propuesta metodológica para la delimitación de zonas costera. Terra Nueva Etapa 2003, XVIII–XIX, 103–121. [Google Scholar]
- Bowen, R.E.; Riley, C. Socio-economic indicators and integrated coastal management. Ocean Coast. Manag. 2003, 46, 299–312. [Google Scholar] [CrossRef]
- Holdridge, L.R. Mapa Ecológico de Nicaragua, A.C.; USAID: Managua, Nicaragua, 1962. [Google Scholar]
- MAGFOR. Nicaragua, uso Potencial de la Tierra: Compendio de Mapas; MAGFOR: Managua, Nicaragua, 2010; ISBN 9789992499214. [Google Scholar]
- MARENA. Estrategia Nacional para el Desarrollo del Sistema Nacional de Áreas Protegidas (SINAP); Ministerio del Ambiente y los Recursos Naturales: Managua, Nicaragua, 2005. [Google Scholar]
- Hotelling, H. Analysis of a complex of statistical variables into principal components. J. Educ. Psychol. 1933, 24, 417–441. [Google Scholar] [CrossRef]
- Gómez-Sal, A.; Belmontes, J.-A.; Nicolau, J.-M. Assessing landscape values: A proposal for a multidimensional conceptual model. Ecol. Modell. 2003, 168, 319–341. [Google Scholar] [CrossRef]
- OSPESCA. Encuesta Estructural de la Pesca Artesanal y la Acuicultura en Centroamerica 2009–2011; Programa de Cooperación Regional con Centroamérica; OSPESCA: México, España, 2012. [Google Scholar]
- EPN. Informe Estadístico Operativo 2019; Empresa Portuaria Nacional: Oeste, Nicaragua, 2019. [Google Scholar]
- Hill, M.O.; Gauch, H.G. Detrended correspondence analysis: An improved ordination technique. Vegetatio 1980, 42, 47–58. [Google Scholar] [CrossRef]
- Gómez-Sal, A. Aspectos ecológicos de los sistemas agrícolas. Las dimensiones del desarrollo. In Agroecología y Desarrollo; Labrador, J., Altieri, M., Eds.; Mundi Prensa, Universidad de Extremadura: Badajoz, España, 2001; pp. 83–119. [Google Scholar]
- Hammer, Ø.; Harper, D.A.T.; Ryan, P.D. PAST: Paleontological Statistics software package for education and data analysis. Palaeontol. Electron. 2001, 4, 9–18. [Google Scholar] [CrossRef]
- Gómez-Sal, A. Valoración multicriterio del desarrollo a escala local. Ecosistemas 1998, 24–25, 40–48. [Google Scholar]
- Rueda Pereira, R. Recopilación de la Información Sobre la Biodiversidad de Nicaragua; Universidad Nacional Autónoma de Nicaragua-León: Managua, Nicaragua, 2007. [Google Scholar]
- Garmendia Zapata, M.; Tercero Sánchez, C.L. Diversidad de fauna silvestre en Bosque Seco Tropical, Nandarola, Nandaime. La Calera 2009, 9, 12–20. [Google Scholar] [CrossRef]
- TNC; MARENA. Análisis de Vacíos de Conservación de los Ecosistemas Marino Costeros del Pacífico y del Caribe de Nicaragua; The Nature Conservancy Nicaragua and Ministerio del Ambiente y Recursos Naturales: Managua, Nicaragua, 2009. [Google Scholar]
- MARENA. Estudio de Ecosistemas y Biodiversidad de Nicaragua y su Representatividad en el Sistema Nacional de Áreas Protegidas; 1ra. Edición; Ministerio del Ambiente y los Recursos Naturales: Managua, Nicaragua, 2010.
- MARENA. IV Informe del Estado del Ambiente en Nicaragua 2007–2008; Ministerio del Ambiente y los Recursos Naturales: Managua, Nicaragua, 2010.
- MARENA. Plan de Acción para la Implementación del Programa de Trabajo Sobre Áreas Protegidas de la Convención Sobre la Diversidad Biológica; Ministerio del Ambiente y los Recursos Naturales: Managua, Nicaragua, 2012.
- González, L.I. Diagnóstico Ecológico de las Zonas Costeras de Nicaragua; Ministerio del Ambiente y los Recursos Naturales: Managua, Nicaragua, 1997.
- Brugere, C. Can Integrated coastal Management Solve Agriculture—Fisheries—Aquaculture Conflicts at the Land—Water Interface? A Perspective from New Institutional Economics. In Environment and Livelihoods in Tropical Coastal Zones; Hoanh, C.T., Tuong, T.P., Gowing, J.W., Hardy, B., Eds.; CABI: London, UK, 2006; pp. 258–273. [Google Scholar]
- Buddemeier, R.W.; Smith, S.V.; Swaney, D.P.; Crossland, C.J.; Maxwell, B.A. Coastal typology: An integrative “neutral” technique for coastal zone characterization and analysis. Estuar. Coast. Shelf Sci. 2008, 77, 197–205. [Google Scholar] [CrossRef]
- Balaguer, P.; Sardá, R.; Ruiz, M.; Diedrich, A.; Vizoso, G.; Tintoré, J. A proposal for boundary delimitation for integrated coastal zone management initiatives. Ocean Coast. Manag. 2008, 51, 806–814. [Google Scholar] [CrossRef]
- Post, J.C.; Lundin, C.G. Guidelines for Integrated Coastal Zone Management; Post, J.C., Lundin, C.G., Eds.; World Bank Publications: Washington, DC, USA, 1996; Volume 9, ISBN 0-8213-3735-1. [Google Scholar]
- Ballinger, R.; Pickaver, A.; Lymbery, G.; Ferreria, M. An evaluation of the implementation of the European ICZM principles. Ocean Coast. Manag. 2010, 53, 738–749. [Google Scholar] [CrossRef]
- Strange, T.; Bayley, A. Sustainable Development: Linking Economy, Society, Environment; OECD Insights, OECD Publishing: Paris, UK, 2008; ISSN 19936753. [Google Scholar] [CrossRef]
- Brooks, H. Sustainability and Technology, Science and Sustainability: Selected Papers on IIASA’s 25th Anniversary. In Proceedings of the International Institute for Applied Systems Analysis (IIASA), Vienna, Austria, 6–12 August 1992; pp. 29–60, ISBN 3-7045-0118-2. [Google Scholar]
- Gallopín, G. Sostenibilidad y Desarrollo Sostenible: Un Enfoque Sistémico; CEPAL: Santiago, Chile; División de Desarrollo Sostenible y Asentamientos Humanos: Amsterdam, The Newtherlands, 2003; ISBN 9213221819. [Google Scholar]
- Carlson, U.; Holmberg, J.; Berndes, G. Socio-ecological indicators for sustainability for Gotland, Sweden. Doktorsavhandlingar vid Chalmers Tek. Hogsk. 2000, 18, 1–62. [Google Scholar] [CrossRef]
- Burinskiene, M.; Rudzkiene, V. Future insights, scenarios and expert method application in sustainable territorial planning. Technol. Econ. Dev. Econ. 2009, 15, 10–25. [Google Scholar] [CrossRef]
- Giovannoni, E.; Fabietti, G. What is sustainability? A review of the concept and its applications. In Integrated Reporting; Busco, C., Frigo, M.L., Riccaboni, A., Quattrone, P., Eds.; Springer International Publishing: Cham, Switzerland, 2013; pp. 21–41. ISBN 978-3-319-02167-6. [Google Scholar]
- Vazques, M.L. Iniciativas locales en el uso y manejo de recursos marinos y costeros en la Zona Pacífico Norte (ZPN), BCS. In Escenarios de Manejo Costero Local con Enfoque Social; Universidad Autónoma de Baja California Sur: La Paz, México, 2010. [Google Scholar]
- Artaraz, M. Teoría de las tres dimensiones de desarrollo sostenible. Ecosistemas 2001, X, 1–6. [Google Scholar]
- Wehbe, M.B.; Mendoza, A.M.; Seiler, R.A.; Vianco, A.M.; Baronio, A.M.; Tonolli, A.J. Evaluación de la sustentabilidad de sistemas productivos locales: Una propuesta basada en la participación colaborativa y en la resiliencia de los sistemas socio-ecológicos. In Global Sustainable Development Report 2015; The University of Calgary: Calgary, AB, Canada, 2015; pp. 1–7. [Google Scholar]
- Gómez-Sal, A. Sostenibilidad ecológica: Espacios y oportunidades para un reto inaplazable. Quórum 2004, 10, 23–43. [Google Scholar]
- Čiegis, R.; Ramanauskiene, J.; Startiene, G. Theoretical reasoning of the use of indicators and indices for sustainable development assessment. Eng. Econ. 2009, 3, 33–40. [Google Scholar] [CrossRef]
- Čiegis, R.; Ramanauskiene, J.; Martinkus, B. The Concept of Sustainable Development and its Use for Sustainability Scenarios. Challenges 2009, 2, 28–37. [Google Scholar]
- Kuhlman, T.; Farrington, J. What is Sustainability? Sustainability 2010, 2, 3436–3448. [Google Scholar] [CrossRef]
- Santos-Martín, F.; Zorrilla-Miras, P.; García-Llorente, M.; Quintas-Soriano, C.; Montes, C.; Benayas, J.; Gómez-Sal, A.; Paracchini, M.L. Identifying win–win situations in agricultural landscapes: An integrated ecosystem services assessment for Spain. Landsc. Ecol. 2019, 34, 1789–1805. [Google Scholar] [CrossRef]
- Herrero-Jáuregui, C.; Arnaiz-Schmitz, C.; Reyes, M.F.; Telesnicki, M.; Agramonte, I.; Easdale, M.H.; Schmitz, M.F.; Aguiar, M.; Gómez-Sal, A.; Montes, C. Erratum: Herrero-Jáuregui et al., What do We Talk about When We Talk about Social–Ecological Systems? A Literature Review. Sustainability 2018, 10, 2950. [Google Scholar] [CrossRef]
- Palacios, I.; Casado-Arzuaga, I.; Arana, X.; Madariaga, I. Escenarios de futuro en los socio-ecosistemas de Bizkaia en el marco de la Evaluación de los Ecosistemas del Milenio. Forum de Sostenibilidad 2010, 4, 47–64. [Google Scholar]











| Evaluative Dimensions | Aims | Variables |
|---|---|---|
| Ecological (ecosystem) | To know the sustaining capacity (integrity, functionality, structure) of agroecosystems and their conservation value | Dry tropical forest cover (ha), Gallery forest (ha), Scrub (ha), Mangrove forest (ha), Estuaries/Marshes (ha), Wetland (ha), Beach (ha), Protected areas (ha), Diversity of land uses (H’s; Shannon diversity index), Sea turtle nesting (presence), Environmental education programs (presence) |
| Economic (conventional economic system) | To ensure means of life; may include monetary and financial subsystems | Saltworks income (USD/ha), Expenses for cruise tourists (USD/ha), Shrimp farming (USD/ha), Total vessels attended (USD/year), Fishing (USD/community), Income per Peanut production (USD/ha), Income per Sugar cane production (USD/ha) |
| Productive (production system, management, technology, planning) | To obtain agrarian products; includes physical, technological, and management systems | Aquaculture farm production (ton/ha), Saltworks production (ton/ha), Agricultural crops (ha), Livestock farming (ha), Roads (ha), Infrastructures (Housing, Built-up areas; ha), Forest plantations (ha), Internet access (presence), Electric energy (presence), Access to drinking water (presence), Fuel stations (presence), Tourist offer (number of beds), Boats (presence), Number of fishermen, Small boats for artisanal fishing–Cayucos (number), Medium-sized boats for artisanal fishing–Panga (number), Transport and industrial fishing boats (number), Peanut production (ton /ha), Sugar cane production (ton/ha) |
| Social (social and human well-being) | To ensure well-being and quality of life for the population, attending to basic needs | Roads (ha), Number of inhabitants, Infrastructures (Housing, Built-up areas; ha), Elementary schools (presence), Secondary schools (presence), Health centers (presence), Police posts (presence), Access to drinking water (presence), Conventional telephony (presence), Public transport (presence), NGOs (presence), Public sinks (presence), Sewage treatment (presence), Number of fishermen, Number of fisherwomen, Illiteracy (percentage) |
| Theoretical Scenarios | Description |
|---|---|
| Traditional sustainable | Production of a variety of products is compatible with a high natural value. Attention and work are required to be sustainable |
| Traditional unsustainable | Forced production by degrading the ecosystem |
| Industrial unsustainable | Production dependent on external inputs and subject to market cycles, implying a deep impoverishment of the ecosystem |
| Impoverished | Production leads to a degraded ecosystem, with little chance of sustaining viable and profitable activities |
| Supported or funded | Maintenance of valuable natural features which attract profitable economic activities; e.g., natural parks, protected landscapes, botanical gardens, etc. |
| Sound sustainable | Sensible or rational use that preserves ecosystem processes and increases sustaining capacity and natural capital. The economic value is enhanced through an increase of quality in its products: including valuable landscape, sustainable tourism, ecological agriculture, etc. |
| Close conservation | Maintenance of natural features with a minimum of economic profitability, productivity, and social activities; for example, natural parks, nature reserves, etc. |
| Ideal or utopian | Can only exist under special conditions; e.g., in ecosystems that benefit from the inflow of external resources (fertility, water, temporary valuable species, products of high economic value, etc.) |
| Variables | Factorial Loads (min) | Variables | Factorial Loads (max) | Interpretation |
|---|---|---|---|---|
| Component I (22.4% of explained variance) | ||||
| Road | −0.37 | Mangrove | 0.48 | Coastal and transition landscapes vs. infrastructure and inland forest |
| Gallery Forest | −0.32 | Aquaculture | 0.33 | |
| Estuary | 0.29 | |||
| Component II (13.8% of explained variance) | ||||
| Beach | −0.50 | Wetland | 0.48 | Several productive activities vs. natural coastal ecosystems |
| Estuary | −0.34 | Aquaculture | 0.42 | |
| Livestock | 0.31 | |||
| Component III (11.5% of explained variance) | ||||
| Agriculture | −0.49 | Tropical Dry Forest | 0.62 | Inland natural ecosystems vs. productive activities |
| Livestock | −0.30 | |||
| Road | −0.33 | |||
| Land Use Units | Description | Number |
|---|---|---|
| Natural (little intervened) | The largest ground cover is represented by the tropical dry forest, followed by coverage related to infrastructures (housing, industry, ports), agricultural and livestock activities. This category presents beaches in all the sampled units. | 16 |
| Diversified productive | It is a heterogeneous unit, with predominance of areas dedicated to livestock combined with the presence of the tropical dry forest. Agriculture and infrastructures accompanied by scrub cover and gallery forest are also important. | 8 |
| Agricultural productive | Areas mainly used for agricultural and livestock activities. Tropical dry forest and low presence of infrastructures are observed. | 14 |
| Infrastructures | Equal proportions of dry tropical forest and infrastructure covers, with dedication to agriculture and livestock activities associated with the presence of gallery forest and scrubs. | 16 |
| Shrimp farming | Main coverage dedicated to aquaculture activities, with the presence of mangrove forest, wetlands and estuaries that allow the flow of sea water. Presence of livestock activities associated with wetland areas. Reduced presence of houses. | 2 |
| Mangrove ecosystems (little intervened) | Dominated by mangrove ecosystem, with wide estuaries and low proportion of soil dedicated to aquaculture. | 10 |
| Mangrove ecosystem with productive activities | Mosaic of types of cover, integrating the presence of mangrove and dry forest ecosystems with different productive activities such as livestock, agriculture, saltwork, and aquaculture. The presence of infrastructure is also relevant. | 9 |
| Estuary | Presence of the mangrove forest with the largest estuaries of all categories. Absence of wetlands, so that immediately after the mangrove forest and beaches there are fragments of dry forest, with small areas dedicated to crops. | 5 |
| Ecological | Economic | Productive | Social | |
|---|---|---|---|---|
| Ecological | 1 | 0.239 p = 0.23 | −0.435 p = 0.049 | −0.160 p = 0.488 |
| Economic | 1 | 0.393 p = 0.078 | 0.183 p = 0.426 | |
| Productive | 1 | 0.218 p = 0.342 | ||
| Social | 1 |
| Theoretical Scenarios | Total Number of Sections |
|---|---|
| Traditional sustainable | 5 |
| Unsustainable traditional | 7 |
| Industrial unsustainable | 4 |
| Impoverished | |
| Supported or funded | 2 |
| Close conservation | |
| Sound sustainable | 3 |
| Ideal or utopian |
| Municipalities | Theoretical Sustainability Scenarios |
|---|---|
| San Juan del Sur | Unsustainable traditional and industrial unsustainable |
| Tola | Traditional unsustainable |
| Santa Teresa | Traditional sustainable |
| Jinotepe | Traditional sustainable and industrial unsustainable |
| Diriamba | Traditional unsustainable and industrial unsustainable |
| San Rafael del Sur | Industrial unsustainable |
| Villa El Carmen | Industrial unsustainable and unsustainable traditional |
| Nagarote | Traditional unsustainable |
| La Paz Centro | Traditional sustainable |
| León | Traditional sustainable, sound sustainable, and unsustainable traditional |
| Corinto | Industrial unsustainable |
| El Realejo | Industrial unsustainable |
| El Viejo | Traditional sustainable, supported or funded, sound sustainable, and unsustainable traditional |
| Puerto Morazán | Supported or funded |
Publisher’s Note: MDPI stays neutral with regard to jurisdictional claims in published maps and institutional affiliations. |
© 2021 by the authors. Licensee MDPI, Basel, Switzerland. This article is an open access article distributed under the terms and conditions of the Creative Commons Attribution (CC BY) license (https://creativecommons.org/licenses/by/4.0/).
Share and Cite
González-Quiroz, O.; Belliure, J.; Gómez-Sal, A. Assessing Land Dynamics and Sustainability on the Pacific Coast of Nicaragua: A Method Based on Comprehensive Land Units. Land 2021, 10, 467. https://doi.org/10.3390/land10050467
González-Quiroz O, Belliure J, Gómez-Sal A. Assessing Land Dynamics and Sustainability on the Pacific Coast of Nicaragua: A Method Based on Comprehensive Land Units. Land. 2021; 10(5):467. https://doi.org/10.3390/land10050467
Chicago/Turabian StyleGonzález-Quiroz, Oscar, Josabel Belliure, and Antonio Gómez-Sal. 2021. "Assessing Land Dynamics and Sustainability on the Pacific Coast of Nicaragua: A Method Based on Comprehensive Land Units" Land 10, no. 5: 467. https://doi.org/10.3390/land10050467
APA StyleGonzález-Quiroz, O., Belliure, J., & Gómez-Sal, A. (2021). Assessing Land Dynamics and Sustainability on the Pacific Coast of Nicaragua: A Method Based on Comprehensive Land Units. Land, 10(5), 467. https://doi.org/10.3390/land10050467
