Abstract
During intensive aquaculture of Eriocheir sinensis (E. sinensis), wastewater containing feed additives, heavy metals, and antibiotics can cause water eutrophication and lead to the accumulation of complex pollutants in sediments. In this study, heavy metals and antibiotic resistance genes (ARGs) were analyzed for their distribution and accumulation patterns via ICP-OES and qPCR, and their correlations with bacterial communities in sediments from E. sinensis ponds were evaluated using co-occurrence network and redundancy analysis. Our results demonstrated that aquaculture activities significantly elevated the concentrations of heavy metals such as Cadmium (Cd) and Manganese (Mn) in the sediments, and Cd was identified as the dominant factor contributing to the increase in the potential ecological risk index (RI). The abundance of ARGs significantly increased, with sulfonamide resistance genes (sul1, sul2), β-lactam resistance genes (blaTEM), and integron-associated genes (intl1) showing the highest levels. Correlation and redundancy analyses showed that most ARGs were positively correlated with and linked to Proteobacteria, Bacteroidetes, and Dechloromonas as potential hosts. Positive correlations were generally observed among heavy metals, suggesting a common source, namely aquaculture wastewater, and some showed positive associations with Acidobacteria. This study provides a theoretical basis for further understanding the distribution, accumulation patterns, and coupling relationships of heavy metals and ARGs, as well as their relation and effects on bacterial communities in the sediment of E. sinensis ponds.
1. Introduction
With the rapid expansion of Chinese mitten crab (Eriocheir sinensis), the discharge of aquaculture wastewater has become a critical environmental concern. Beyond the problem of a eutrophic environment, aquaculture wastewater transports a variety of harmful substances, including heavy metals, antibiotics, and antibiotic resistance genes (ARGs), forming complex coupled pollutants []. Heavy metals can be enriched in the hepatopancreas and gills of the E. sinensis, leading to growth retardation, hepatopancreatic necrosis, and reducing reproductive capacity; at the same time, ARGs can induce outbreaks of drug-resistant bacteria, making it more difficult to treat the disease [,]. The intensive farming of E. sinensis in China—at densities reaching approximately 15,000 individuals per hectare—poses significant ecological and health risks due to the accumulation of coupled pollutants. Under such high-density conditions, residual feed (comprising fishmeal, soybean meal, and mineral supplements), along with prophylactic antibiotics and fungicides, continuously enters the aquatic environment. These pollutants can disrupt the structure and function of bacterial communities in the water, potentially threatening ecosystem stability. Moreover, their transmission through the food chain may endanger both ecological and human health. The persistent input of these substances exacerbates environmental degradation, highlighting the need for sustainable farming practices to mitigate these impacts [,]. Heavy metals such as Cu, Zn, Cd, and Pb, which are released into the environment during aquaculture activities, can enter aquaculture waters through feed, pharmaceuticals, or exogenous pollutants, and become enriched in sediments. Prolonged accumulation has been demonstrated to exert deleterious effects on benthic organisms, thereby disrupting the structure and function of bacterial communities []. Consequently, the uninterrupted accumulation of heavy metals has been shown to subject aquatic organisms to elevated levels of toxic stress. Meanwhile, ARGs are a category of emerging pollutants that exhibit high mobility and dispersibility. These genes can disseminate among environmental bacteria through horizontal gene transfer, thereby promoting the proliferation of drug-resistant strains. The sediments act as a significant “sink” and “reservoir” for these pollutants, thereby establishing an optimal environment for the dispersal and preservation of ARGs. ARGs have been identified in the intertidal mudflat aquaculture area of Jiangsu Province using macro-genome sequencing technology []. Aquatic ecosystems are under threat not only from the presence of ARGs but also from the potential for these genes to enhance bacterial resistance to a wide range of antibiotics. This is due to the transmission of ARGs through the aquatic environment []. Furthermore, ARGs have been shown to exacerbate and spread genes in microorganisms capable of resisting antibiotics []. In aquaculture systems, the coexistence of heavy metals and antibiotics has been observed to result in a phenomenon known as the “co-selection effect.” This effect has been shown to further enrich the environment with ARGs and significantly enhance drug resistance in the surrounding ecosystem. This phenomenon is particularly pronounced in aquaculture systems, where the presence of heavy metals can lead to the selection and enrichment of ARGs, thereby contributing to the dissemination of drug-resistance genes within the environment.
Bacterial communities in the sediment are pivotal components of aquatic ecosystems and play a pivotal role in the Earth’s biogeochemical cycles [,]. In aquaculture environments, the concentrations of nutrients have been shown to exert a decisive influence on the formation of bacteria communities and their metabolic activity. The use of antibiotics and their subsequent discharge have been demonstrated to alter the diversity, structure, and ecological function of bacterial communities, thereby increasing the abundance of antibiotic-resistant bacteria and ARGs []. In addition to nutrients and antibiotics, heavy metals pose a significant threat to the stability of sediment bacteria communities. These metals can lead to oxidative stress, cellular damage, DNA molecule breaks, and inhibition of cellular functions and enzyme activities in organisms []. Furthermore, heavy metals have been shown to reduce bacterial abundance, diversity, and activity [,].
The accumulation of heavy metals and ARGs is frequently accompanied by changes in bacterial community structure. On the one hand, certain types of bacteria that are capable of withstanding pollutants, including some Gram-negative bacteria, may experience accelerated proliferation. On the other hand, populations of sensitive bacteria may undergo a substantial decline, resulting in a reduction of bacterial diversity and the subsequent impairment of community functionality [,]. Furthermore, it is notable that certain core genera may possess both heavy metal tolerance and resistance gene-carrying abilities, thereby serving a crucial bridging role under conditions of pollution stress [,]. Consequently, elucidating the spatial distribution characteristics of heavy metals and ARGs in sediments, along with their interactions with bacterial communities, is of paramount importance for comprehending the pollutant-driven mechanisms and ecological risks in aquaculture environments. A number of studies, both domestic and international, have examined the individual characterization of heavy metal contamination or ARGs in aquaculture environments [,,]. However, systematic linkage studies that explore the relationship between heavy metals, ARGs, and bacterial communities require further resolution. A paucity of in-depth and systematic studies exists on the status of sediment contamination and its microecological response mechanism in the typical freshwater aquaculture ecosystem of E. sinensis ponds.
This study systematically analyzes the distribution characteristics, accumulation patterns, and interrelationships of heavy metals, ARGs, and bacterial communities in sediments from different aquaculture stages. Sediments were sampled from typical E. sinensis ponds at the different aquaculture stages. A multifaceted analytical approach, encompassing principal component analysis, redundancy analysis (RDA), and multifactor synergistic analysis, was employed to elucidate the characteristics of heavy metals and ARGs in correlation with their bacterial communities. Our research aims to clarify the correlation between sediment contamination triggered by aquaculture activities and changes in bacterial community diversity, to reveal the mechanisms by which the synergistic effects of heavy metals and ARGs affect the structure and function of bacterial communities, and to identify the pivotal factors that propelled the alterations in bacterial communities.
2. Materials and Methods
2.1. Sample Collection
In this study, sediments were sampled from E. sinensis ponds at different aquaculture stages in Jiangsu Province. The water supply and drainage canals of the pond are shown in Figure 1. As shown, Point A is the primary water supply canal area of the ponds. Point B is the side drainage canal, where wastewater was discharged centrally in November 2022. Point C is the main drainage canal, where wastewater was discharged from November 2022 to March 2023. The main drainage canal primarily collects wastewater discharged from a number of surrounding culture ponds. In this study, sediment samples were collected from three locations: the surrounding area of the water supply canal (Point A), the side drainage canal (Point B), and the main drainage canal (Point C). Sampling was conducted during three distinct phases of the aquaculture cycle: the late aquaculture phase on 8 November 2022 (sample codes GAA, GAB, GAC), the early aquaculture phase on 6 February 2023 (codes GBA, GBB, GBC), and the mid-aquaculture phase on 19 May 2023 (codes GCA, GCB, GCC). Surface sediment samples were obtained from the upper 10 cm of the sediment profile, with six replicates collected at each sampling site. The samples were hermetically sealed in sterile plastic bags, transported to the laboratory under dry ice conditions, and subsequently stored at −80 °C to ensure sample integrity during preservation [].

Figure 1.
The distribution map of sampling points at the water supply canal and drainage canals in E. sinensis ponds in Jiangsu Province. The surrounding water supply canal (point A), side drainage canal (point B), and main drainage canal (point C) are shown in the map.
2.2. Detection of Heavy Metals in Sediments
A specific amount of sediment sample was dried at 40 °C and sieved through a 0.15 mm (100-mesh) sieve. Subsequently, 0.1 g of the sediment sample was weighed. Following a reported method, 6 mL of freshly prepared aqua regia (3:1 v/v mixture of 37% HCl and 70% HNO3) was added, followed by digestion at 90 °C for 2 h []. The extract was collected via centrifugation, diluted with 2% HNO3 to the desired concentration, and filtered through a 0.45 μm aqueous membrane filter. The concentrations of heavy metals (Cr, Mn, Co, Ni, Cu, Zn, As, Rb, Cd, and Pb) were quantitatively analyzed using an inductively coupled plasma optical emission spectrometer (ICP-OES) (PerkinElmer, Waltham, MA, USA). The wavelengths for each element in this experiment were as follows: Cr, 283.7 nm; Mn, 294.9 nm; Ni, 221.6 nm; Cu, 324.7 nm; Zn, 213.8 nm; Co, 228.61 nm; Cd, 228.8 nm; Pb, 283.3 nm; Rb, 778.02 nm; As, 193.7 nm. Quality control was performed using the national standard (GSD-9) and a blank control group, and the phase standard deviations of the test results were controlled to be less than 2%.
2.3. Calculation of Enrichment Factor and Potential Ecological Risk of Heavy Metal
The enrichment factor (EF) of heavy metals was calculated to determine whether the element shows enrichment or attenuation due to human influence, using the following formula:
In the formula, EF represents the enrichment level of different elements in sediments. Ci denotes the concentration of element i in the sample, and Cn is the concentration of the reference element. “Sample” refers to the study object, while “baseline” corresponds to the natural environmental background conditions of sediments.
In this study, Mn was selected as the reference element. The anthropogenic interference on heavy metals was determined according to the classification criteria proposed by Sutherland []; the EF values for heavy metal contamination were divided into five levels: EF < 2 (no to minor enrichment), 2 ≤ EF < 5 (moderate enrichment), 5 ≤ EF < 20 (significant enrichment), 20 ≤ EF < 40 (high enrichment), and EF ≥ 40 (extreme enrichment). An EF value greater than 1 indicates that the element is relatively enriched due to human activities.
The potential ecological risk index (RI) was calculated using the potential ecological risk index method proposed by Hakanson to evaluate heavy metal pollution []. Its calculation formula is as follows:
In the formulas, represents the contamination factor of the i heavy metal element, is the measured concentration of the i heavy metal in sediments (mg/kg), is the background value, is the potential ecological risk coefficient of the i heavy metal, and is the toxic response coefficient of the i heavy metal ( = 30, = 10, = = = = 5, = 2, = 1). RI denotes the comprehensive potential ecological risk index of multiple heavy metals in sediments (Table 1).

Table 1.
Classification of potential ecological risks.
2.4. Determination of ARGs in Sediments
Sulfonamides are one of the most widely used antibiotics in aquaculture in China, mainly for the prevention of bacterial enteritis and gill disease. sul1 and sul2 are the core genes for sulfonamide resistance, and their abundance is significantly and positively correlated with sulfonamide residues in the aquaculture environment []. β-lactam antibiotics are often widely used in aquaculture to control bacterial infections, and blaTEM is the most common β-lactamase gene in the environment []. Tetracycline (tetM) was once widely used as an aquatic growth promoter additive, and its residues can still drive persistent enrichment of tetM in sediments. Aminoglycosides are used in aquaculture for the treatment of vibriosis []. aadA, strA, and strB are representative genes for aminoglycoside resistance and are often located on removable genetic elements, with a high level of risk for transfer []. intI1 is an integrase gene with a type I integron that captures exogenous gene cassettes (including sul1, aadA) and significantly facilitates the ARGs’ inter-environmental bacterial transmission []. Therefore, in summary, we selected eight genes—sul1, sul2, blaTEM, aadA, strA, strB, tetM, and intI1—for testing.
DNA was extracted from 500 mg of sediment samples using a DNA extraction kit (Omega, Shanghai, China). The quality and quantity of the extracted DNA were evaluated by a NanoDrop2000c spectrophotometer (Thermo, Waltham, MA, USA) and visualized on a 1% agarose gel. Real-time quantitative PCR (qPCR) was used to analyze a series of ARGs, including class 1 integrase gene (intl1), β-lactam resistance genes (blaTEM), and specific ARGs (such as aadA, strA, strB, sul1, sul2, and tetM), using aLightCycler96 (Roche, Mannheim, Germany). The primers used in qPCR are listed in Table S1. Each qPCR reaction system had a volume of 10 μL, containing 5 μL of 2 × SYBR premix (Vazyme, Nanjing, China) 3.2 μL of ddH2O, 0.4 μL of each primer (10 μM), and 1 μL of DNA sample. The procedure consists of pre-denaturation at 95 °C for 5 min, followed by 40 cycles of denaturation at 95 °C for 10 s per cycle and annealing at 60 °C for 30 s. The 16SrRNA gene was used to calculate the relative abundance of these ARGs.
2.5. 16S rRNA Sequencing and Statistical Analysis
After DNA extraction, the highly variable V3-V4 region of the bacterial 16S rRNA gene was amplified by PCR using specific primers (341F and 805R, Table S1). The target fragment was obtained by 2% agarose gel electrophoresis and recovered by sorting magnetic beads. The PCR products were then quantified and used to construct DNA libraries using the VAHTS Universal DNA Library Prep Kit. After quality inspection and quantification of the libraries, 2 × 250 bp double-end sequencing was performed on the Illumina Nova Seq platform. After quality screening, sequencing data were divided into libraries and samples according to index and barcode information, and barcode sequences and primers were removed. The QIIME2dada2 analysis process was used to denoise the sequence []. The composition of each group at different classification levels was analyzed.
2.6. Data Statistics and Correlation Analysis
Sequencing and bioinformatics analyses were performed using the Omicsmart platform, including taxonomic composition analysis, alpha/beta diversity, indicator species identification, functional profiling, and environmental factor correlation analysis. Pearson correlation coefficients were calculated to evaluate relationships among environmental factors, ARGs, and bacterial communities. Correlation networks and redundancy analysis (RDA) were generated using Gephi 0.10.1 and Canoco 5 software, respectively. A statistical significance threshold of p < 0.01 was applied, with higher r-values indicating stronger correlations between matrices. These analytical approaches provided deeper insights into the interactions between bacterial communities and environmental factors.
3. Results
3.1. Distribution, EF, and RI of Extractable Heavy Metals in Sediments
The results for different extractable heavy metal contents are shown in Figure 2 and Table S2. Among all measured elements, Mn and Zn exhibited the highest abundances. The concentrations of Cu, Pb, Cr, Ni, and Rb ranged between 170 and 230 mg/kg. An exceptionally high Mn concentration (1087.39 mg/kg) was observed in February at the main drainage canal (GBC). Additionally, Cd concentrations at all sampling sites were significantly higher than the sediment background values (Cd was about 0.2 mg/kg), and Zn concentrations at all sites, except GCC and GCB, exceeded background values based on data from the China Soil Element Background Values (National Environmental Protection Agency (NEPA) in 1990).

Figure 2.
(A) Content of different heavy metals in sediment. (B) Selected heavy metal content for detailed comparison. GAA, GAB, and GAC represent samples collected in November 2022 from the water supply canal, side drainage canal, and main drainage canal, respectively. GBA, GBB, and GBC correspond to the same locations sampled in February 2023. GCA, GCB, and GCC represent the sampling sites in May 2023.
According to the EF values for different heavy metal elements (Figure 3A; Table S3), the enrichment of Cd in sediments was particularly prominent. At all sampling sites, Cd exhibited significant enrichment, with the highest EF value (17.64) recorded at the water supply canal (GBA) in February. The enrichment degree of Zn reached moderate enrichment, with the water supply canal (GCA) in May reaching significant enrichment (EF = 7.92). In contrast, the enrichment factors for other heavy metals were less than 2.

Figure 3.
(A) Potential ecological risk index (RI) of different heavy metals in the environment. (B) Enrichment factor (EF) of heavy metals in sediment. GAA, GAB, and GAC represent samples collected from the water supply canal, side drainage canal, and main drainage canal, respectively, in November 2022. GBA, GBB, and GBC correspond to samples from the same locations collected in February 2023. GCA, GCB, and GCC represent the corresponding samples collected in May 2023.
According to the RI for sediment heavy metals (Figure 3B; Table S4), all samples exhibited varying levels of potential ecological risk. In February, the water supply canal (GBA) and the main drainage canal (GBC) showed elevated ecological risks, and Cd presented the highest single-potential ecological risk index (Ei r), with a mean value of 206.53. The Ei r value of Cd at GBA and GBC reached critical risk. In contrast, the Ei v values of all other heavy metals were below 40. These findings indicate that the status of the potential ecological risk of the aquaculture pond is seriously affected by Cd.
3.2. Characterization of ARG Species in Sediments
A total of seven ARGs were detected in different sediment samples, including sulfonamides (sul1, sul2), aminoglycosides (aadA, strA, strB, blaTEM), and tetracycline (tetM) resistance genes (Figure 4; Table S5). The highest abundance of ARGs was observed in sediments from the main drainage canal collected in May, while the abundance of ARGs in the side drainage canal was lower than that in the water supply canal in May. Specificallly, in November 2022, the side drainage canal (GAB) exhibited the highest ARG abundance, reaching 4.86 × 106 copies/g, and with the highest content of blaTEM of 4.48 × 106 copies/g (8.6 × 10−3 copies/16S rRNA copies). This location was a side drainage canal of a single aquaculture pond. Due to the convergence of wastewater from multiple ponds, the main drainage canal (GCC) maintained a high ARG abundance of 4.67 × 106 copies/g in May 2023. The highest abundance of sul1 was 3.67 × 106 copies/g (2.2 × 10−3 copies/16S rRNA copies). The highest abundance of Intl1 was 7.21 × 105 copies/g (4.43 × 10−4 copies/16S rRNA copies) in GCC, followed by 9.30 × 104 copies/g (1.8 × 10−4 copies/16S rRNA copies) in GBB. Although the ARGs in the main drainage canal or side drainage canal were lower than those in the water supply canal at some time points, overall, the drainage canals always had the highest ARG content across three sampling periods.

Figure 4.
Quantification of (A) relative abundance and (B) absolute abundance of intl1, sul1, sul2, aadA, strA, strB, blaTEM, and tetM genes in sediment samples using qPCR. GAA, GAB, and GAC represent samples collected from the water supply canal, side drainage canal, and main drainage canal, respectively, in November 2022. GBA, GBB, and GBC correspond to samples from the same locations collected in February 2023. GCA, GCB, and GCC represent the corresponding samples collected in May 2023.
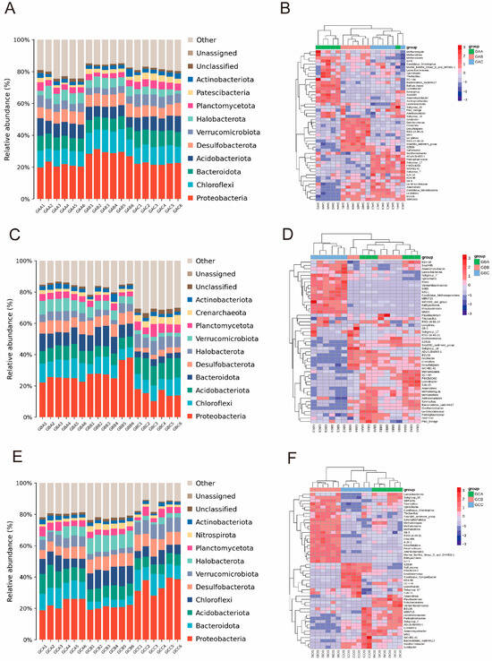
3.3. Bacteria Community in Sediments
A total of 7,080,399 paired readings were obtained from 54 samples after barcode identification and sequencing. Each sample produced at least 98,368 paired readings, with an average of 117,568. Among them, the largest number of bacteria species was detected in the side drainage canal (GBB) in February 2023, with a maximum of 5210 characteristic numbers. The main phyla in the water supply canal were Proteobacteria (22.74%), Bacteroidetes (9.84%), Chloroflexi (9.54%), Acidobacteria (9.47%), and Thermodesulfobacteria (7.28%). The main phyla in the side drainage canal were Proteobacteria (26.59%), Chloroflexi (10.86%), Thermodesulfobacteria (7.97%), Bacteroidetes (7.88%), and Acidobacteria (7.50%). The highest abundance in the main drainage canal was Proteobacteria (23.85%), followed by Acidobacteria (9.21%), Chloroflexi (8.85%), Proteobacteria (7.99%), and Thermodesulfurobacter (6.38%) (Figure 5). Among all sampling sites, Proteobacteria exhibited the highest relative abundance, with the side drainage canal showing the greatest proportion. Bacteroidetes displayed a relatively high abundance in the water supply canal but decreased in the side drainage canal and the main drainage canal.

Figure 5.
Classification diagram of sediment bacterial community structure at the top 10 phylum levels (A,C,E) and heat map (B,D,F) of sediment bacterial classification at the genus level.
At the genus level, significant differences were observed between the water supply and drainage canals, particularly in genera such as Pedosphaeraceae, Bacteroidetes_vadinHA17, and SC-1-84. The abundance of these bacteria in the drainage canals was significantly reduced across all three time points. This may be attributed to the impact of aquaculture activities, which led to the accumulation of higher concentrations of organic matter, antibiotics, heavy metals, and other pollutants in the sediments. These factors inhibited the growth of specific flora.
3.4. Bacteria Diversity in Sediments
The bacteria diversity analysis revealed that the water supply canal (GCA) exhibited the highest species richness in May (Table S6). Compared with other water supply canal samples (GAA and GBA), the richness index of GCA was significantly higher. The richness of GAC, GBB, and GBC in the drainage samples was relatively higher but lower than that of GCA. According to the Shannon index, GCA also demonstrated the highest species diversity, followed by GBC and GAC. The diversity was generally low in the drainage samples, with the GCC site exhibiting the lowest diversity index among all samples. These results suggested that bacteria diversity in the water supply canal (especially GCA) was higher than in the drainage canals, indicating that the discharge of wastewater impacts biodiversity.
The observed decrease in bacteria diversity in the drainage samples may be related to the increased pollutants and nutrients in the wastewater, which promote the growth of some bacterial populations while inhibiting other populations. The higher species richness and diversity observed at GCA may also be attributed to seasonal reasons (e.g., higher water temperature in May 2023). The results of PCA analysis showed that there were significant differences in bacterial communities between the water supply and drainage canals (Figure 6). It was worth noting that the bacteria communities of the side drainage canal and the main drainage canal were also different, suggesting that this was due to aquaculture wastewater from different ponds.

Figure 6.
PCA plots of sediment microbial communities from different areas of Eriocheir sinensis ponds. (A) Water supply canal; (B) Side drainage canal; (C) Main drainage canal.
3.5. Correlation Between Different Environmental Factors and Bacterial Communities
To investigate the synergistic effects of heavy metals and ARGs on bacterial communities in the sediments of the E. sinensis ponds area—and to assess their potential to induce new tolerance combinations in ARG potential hosts and influence bacterial community and diversity of the ecological environment—we performed collinearity network analysis and redundancy analysis (RDA). According to the results of the collinearity network analysis, there were 56 nodes (38 genera and 18 environmental factors) and 225 edges in the water supply canal in E. sinensis ponds. The side drainage canal contained 57 nodes (39 genera and 18 environmental factors) and 524 sides. The main drainage canal contained 59 nodes (41 genera and 18 environmental factors) and 894 edges (Figure 7). These results suggest that bacterial community diversity is significantly reduced in sediments influenced by aquaculture wastewater discharge, with bacterial taxa exhibiting stronger correlations with environmental factors such as heavy metals and ARGs. In contrast, sediments from the water supply canal, which are farther from direct wastewater discharge sources, maintained higher bacterial richness and displayed weaker associations with pollutants.

Figure 7.
Correlation networks of sediment microorganisms and environmental factors in different areas of Eriocheir sinensis ponds. Nodes are colored according to different bacterial classifications and environmental factors. Edges represent strong (Pearson correlation coefficient R > 0.60, pink; R < −0.60, blue) and significant (p < 0.05) correlations between nodes. Node size indicates the number of associated connections. (A) Water supply canal; (B) Side drainage canal; (C) Main drainage canal.
RDA results revealed that most ARGs exhibited positive correlations with each other. Furthermore, these ARGs were mainly correlated with Proteobacteria, Bacteroidetes, and the genus Dechloromonas, suggesting that these taxa may serve as potential hosts for ARGs (Figure 8). Heavy metals also showed positive inter-correlations, indicating a common source of heavy metals in sediments. Meanwhile, these heavy metals were positively correlated with Acidobacteria and negatively correlated with Thermodesulfurobacter and Bacteroidetes_vadinHAl7, indicating that metal contamination may selectively change the bacterial community composition.

Figure 8.
Redundancy analysis (RDA) of the relationships between sediment bacterial communities and (A) antibiotic resistance genes (ARGs) and (B) heavy metals.
4. Discussion
4.1. E. sinensis Aquaculture Increased the Accumulation of Typical Heavy Metals and Potential Ecological Risks in Sediments
In aquaculture areas, heavy metals such as Cu, Zn, Cd, Pb, etc., can be imported into aquaculture water bodies through feeds, medicines, or exogenous sources and accumulate in sediments. This may cause toxic effects on benthic organisms, interfere with the structure and function of bacterial communities, and even enter the human body through the food chain, affecting human health. Cd can be enriched in shrimps and crabs, leading to the reduction of antioxidant enzyme activity, resulting in damage to hepatopancreas and gill tissues and growth retardation. At the same time, Cd in pond sediments may be absorbed by algae and then amplified through the algae–zooplankton–shrimp/crab food chain, ultimately threatening the stability of the whole aquaculture ecosystem [,]. In this study, we found that E. sinensis aquaculture significantly increased the accumulation of Cd and Mn in sediments, and Cd was the key factor for the increased ecological risk index, with its sources potentially including the release of Mn from substrate disturbance and the input of Cd due to groundwater recharge.
Mn content in the main drainage canal (GBC) was the highest in February, reaching up to 1087.39 mg/kg. This may be due to the need for water changes and pond turning in February. Aquaculture activities stirred the substrate due to aerators or pumps, which allowed deep reduced Mn2+ to enter the water column, oxidize, and then settle again [], which may have contributed to the significant enrichment of surface sediment Mn in the February drains. In addition, the contents of typical heavy metals Cd and Zn were significantly higher than the background values of the soil, and according to the heavy metal element EF, it is known that Cd enrichment reached the highest (EF = 17.64) in the water supply canal (GBA) in the sediments, followed by Zn, which was moderately enriched in most of the sampling sites.
In addition, according to the RI of heavy metals in sediments, the risk index in February was the highest, among which the risk index in the water supply canal (RI = 420.53) and the main drainage canal (RI = 438.41) reached elevated risk, and the side drainage canal (RI = 293.89) reached moderate risk. The highest single-potential ecological risk index () is that Cd far exceeds other heavy metals, so Cd is the main reason for the RI in the aquaculture area. The increase in Cd may be due to the cadmium impurities contained in some phosphate fertilizers (such as superphosphate). The enrichment of Cd may be due to the fact that feed such as fish meal contains Cd, and some phosphate fertilizers contain Cd impurities. After long-term use, Cd enters the aquaculture area through farmland runoff []. In addition, zinc sulfate (ZnSO4) is often added to aquatic feed as a growth promoter, and the unabsorbed part is excreted into the sediment through feces to increase the content of Zn in the sediment [].
4.2. Increase of Typical Resistance Genes Abundance and Decrease of Diversity of Bacterial Community in the Sediment of E. sinensis Aquaculture
The accumulation of ARGs is a long-term process, which requires continuous environmental stress and is difficult to eliminate once it occurs []. In aquaculture water, the abundance of ARGs would change dynamically with seasons, breeding stages, and other factors, especially when extreme weather conditions such as high temperatures lead to deterioration of water quality or disease outbreaks, and the increase in the use of antibiotics would further aggravate the enrichment of ARGs []. This study confirmed that the abundance of ARGs in the sediments of E. sinensis aquaculture areas increased significantly, especially the high abundance of sulfonamides (sul1, sul2), β-lactams (blaTEM) and integron-associated genes (intl1), indicating that they might be discharged into natural water bodies with aquaculture wastewater.
The specific results showed that the abundance of ARGs in sediments was the highest in the main drainage canal in May, lower than that in the water supply canal in February, and the ARGs in the side drainage canal were lower than that in the water supply canal in May. Previous studies had confirmed that the sulfonamide ARGs in the aquaculture area generally show high abundance characteristics, and the absolute abundance of sulfonamide resistance genes in some water bodies could reach 3.7 × 103, which was significantly higher than other types of resistance genes in the aquaculture environment []. In addition, the sul1 gene is not only related to its own drug resistance but is also associated with at least 17 other ARGs, indicating that it can be used as an indicator of the overall level of sediment resistance genes [,]. In freshwater and saltwater aquaculture waters, sul1 is also the most abundant ARG [,]. β-lactam resistance genes are widely detected in aquaculture water, among which blaTEM is the most common [,]; usually, the high abundance of these ARGs means that they may be transferred to natural water bodies with the discharge level of aquaculture wastewater.
In May, the main drainage canal (GCC) exhibited the highest abundances of the antibiotic resistance gene sul1 (3.67 × 106 copies/g; 2.2 × 10−3 copies/16S rRNA gene copy) and the integrase gene intI1 (7.21 × 105 copies/g; 4.43 × 10−4 copies 16S rRNA gene copy). Elevated levels of these genes were also observed in adjacent areas. Previous studies have demonstrated that tetQ abundance increases significantly during larval rearing stages of aquaculture, while sul2 becomes dominant during harvest periods []. These findings suggest that aquaculture practices in this E. sinensis aquaculture system were adjusted according to growth stages, leading to stage-specific feed and antibiotic usage strategies. Consequently, the temporal dynamics of ARGs discharged via aquaculture wastewater might further influence sediment bacterial communities. Integron intl1, as a major carrier of ARGs in a variety of environments, played an important role in resistance gene generation and horizontal transfer []. The high abundance of intl1 in this study and its significant positive correlation with a variety of ARGs, including sul1, sul2, and blaTEM, suggest that it plays a key role in the diffusion of ARGs.
Combining the bacterial communities in the supply and drainage canals of a typical E. sinensis aquaculture area, it was found that the bacterial communities at the three sampling sites differed according to the discharge of aquaculture wastewater. In February, the number of bacterial species in the side drainage canal was the largest, and the main dominant phylum was Proteobacteria; however, the diversity of bacterial communities was significantly reduced by the aquaculture activities compared to the water supply canal. The Cd-resistant bacterium Pedosphaeraceae [,], along with phenolic- and nitrogen-heterocyclic compound-degrading metabolism bacteria such as Bacteroidetes_vadinHA17 and SC-1-84 [,], and other functional bacterial genera, showed significantly reduced abundance, which helps explain the significant accumulation of heavy metal Cd and ARGs in the sediments from the aquaculture area.
4.3. ARGs Associated with Heavy Metals and Bacterial Community in the Sediment of E. sinensis Aquaculture
Typical aquaculture areas are affected by long-term aquaculture activities, and their sedimentary environments are mostly complex pollution, especially the use of antibiotics and the addition of heavy metals in feed. In addition, the replacement of aquaculture ponds will affect the pH and redox environment of the sedimentary environment. The coexistence of heavy metal accumulation, release, and cumulative ARGs represents a typical case of complex pollution in sediments from aquaculture areas. The diffusion and accumulation of their synergistic mechanisms will not only cause damage to the ecological environment but also directly affect the structure and diversity of bacterial communities. The co-accumulation of ARGs and heavy metals in the sediments of the drainage channels in the aquaculture area significantly inhibited the abundance and diversity of the bacterial communities in the surrounding environment. There was a high correlation between ARGs, and they were positively correlated with Proteobacteria, Bacteroidetes, and Dechloromonas.
The correlation analysis of environmental factors (heavy metals), common ARGs, and bacterial community abundance/diversity in sediments from E. sinensis ponds revealed distinct spatial patterns. In drainage canals impacted by aquaculture wastewater, bacterial communities exhibited stronger associations with ARGs and heavy metals, with most ARGs positively correlated to Proteobacteria and Bacteroidetes. In contrast, bacterial communities in the water supply canal (distal to wastewater discharge) displayed higher richness and weaker correlations with ARGs and heavy metals. These findings indicate that the co-accumulation of ARGs and heavy metals significantly suppressed both bacterial abundance and diversity in adjacent environments. Redundancy analysis (RDA) further revealed strong positive correlations among the majority of ARGs. These ARGs were also positively correlated with Proteobacteria, Bacteroidetes, and the genus Dechloromonas, suggesting that these taxa may serve as potential reservoirs for ARGs. Heavy metals similarly exhibited inter-element positive correlations, likely indicating a common contamination source (aquaculture wastewater). Notably, Acidobacteria showed positive correlations with heavy metals but negative correlations with the genus Thermodesulfurobacter and the Bacteroidetes_vadinHA17.
Previous studies have shown that Proteobacteria and Bacteroidetes can carry a large number of ARGs and promote their diffusion, because they can be used as potential hosts of ARGs, and their abundance can reflect the content of ARGs in water to a certain extent []. This study also found that there was a positive correlation between heavy metal elements, which was consistent with the results of similar studies, indicating that it may be derived from similar pollution sources []. In addition, it was found in the study that Acidobacteria was positively correlated with heavy metals. Other studies showed that Acidobacteria was positively correlated with Cd in the soil of copper mine waste dump [], indicating that this phylum microorganisms may have cadmium tolerance or enrichment ability and have potential application value in Cd pollution remediation.
5. Conclusions
We systematically assessed the impact and correlation characteristics of E. sinensis aquaculture activities on heavy metals, ARGs, and bacterial community structure in sediments. We found that (1) E. sinensis aquaculture significantly elevated the levels of Cd and Mn in sediments, and Cd was the main factor for the elevated RI, with substrate disturbance, groundwater recharge, and exogenous inputs from feeds and fertilizers identified as the main source of heavy metals. (2) The abundance of ARGs markedly increased, especially sulfonamides (sul1, sul2), β-lactams (blaTEM), and integron-associated genes (intl1), suggesting that aquaculture wastewater discharge could serve as a pathway for the dissemination of ARGs into natural water bodies, thereby elevating the risk of resistance gene spread in the environment. (3) E. sinensis aquaculture activities directly led to a decline in the diversity and abundance of bacterial communities in sediments, particularly affecting the abundance of Pedosphaerac and Bacteroidetes_vadinHA17. These changes positively correlated with the accumulated abundance of ARGs, suggesting that Proteobacteria, Bacteroidetes, and Dechloromonas may serve as potential hosts for ARGs in the sediments. In addition, the accumulation of heavy metals positively related to the abundance of Acidobacteria, suggesting that these bacteria might have some level of heavy metal tolerance.
Overall, E. sinensis aquaculture resulted in combined pollution of the sediments, with co-accumulation of heavy metals and ARGs altering the structure and ecological functions of bacterial communities. This study provides theoretical insights and practical suggestions for managing the use of heavy metals and antibiotics in aquaculture, regularly monitoring sediment pollution levels, and taking approaches to cut down pollutant inputs.
Supplementary Materials
The following supporting information can be downloaded at: https://www.mdpi.com/article/10.3390/w17121780/s1.
Author Contributions
Conceptualization, G.Y., L.G. and Q.M.; methodology, W.K.; software, G.Y.; validation, Q.M.; formal analysis, L.G. and Q.M.; investigation, W.K., Y.C. and C.W.; resources, Q.W.; data curation, G.Y., W.K. and X.W.; writing—original draft preparation, G.Y. and L.G.; writing—review and editing, Q.M., W.G. and Q.W.; visualization, G.Y. and M.P.; supervision, Q.M., W.G. and Q.W. All authors have read and agreed to the published version of the manuscript.
Funding
This research was funded by the Natural Resources Development of Jiangsu Province (Marine Science and Technology Innovation, JSZRHYKJ202117), the Modern Agricultural Industry Technology System Project of Jiangsu Province (JATS [2023]311), and the Key Laboratory of Nearshore Engineering Environment and Ecological Security of Zhejiang Province, Second Institute of Oceanography (CEEES202309).
Data Availability Statement
The original contributions presented in the study are included in the article/Supplementary Materials. Further inquiries please keep informed the corresponding authors.
Conflicts of Interest
The authors declare that the research was conducted in the absence of any commercial or financial relationships that could be construed as a potential conflict of interest.
References
- Kumar, V.; Sharma, A.; Pandita, S.; Bhardwaj, R.; Thukral, A.K.; Cerda, A. A review of ecological risk assessment and associated health risks with heavy metals in sediment from India. Int. J. Sediment Res. 2020, 35, 516–526. [Google Scholar] [CrossRef]
- Yu, M.F.; Chen, L.; Liu, G.; Liu, W.; Yang, Y. Metagenomic deciphers the mobility and bacterial hosts of antibiotic resistance genes under antibiotics and heavy metals co-selection pressures in constructed wetlands. Environ. Res. 2025, 269, 120921. [Google Scholar] [CrossRef] [PubMed]
- Yang, Z.; Zhu, L.; Liu, J.; Cheng, Y.; Waiho, K.; Chen, A.; Wang, Y. Polystyrene microplastics increase Pb bioaccumulation and health damage in the Chinese mitten crab Eriocheir sinensis. Sci. Total Environ. 2022, 829, 154586. [Google Scholar] [CrossRef]
- Sharma, P.; Pal, N.; Kumawat, M.; Singh, S.; Das, D.; Tilwari, A.; Prakash, A.; Tiwari, R.R.; Kumar, M. Investigating the antibiotic resistance genes and mobile genetic elements in water systems impacted with anthropogenic pollutants. Environ. Res. 2025, 269, 120814. [Google Scholar] [CrossRef]
- Choudhury, T.R.; Moniruzzaman, M.; Anonna, T.A.; Asad, H.A.; Samanta, P.; Islam, F. Evaluation of heavy metal contamination in soil, water, and fish in an industrial zone in Bangladesh: Ecological and potential health risk. Reg. Stud. Mar. Sci. 2025, 86, 104162. [Google Scholar] [CrossRef]
- Khanam, T.; Md, A.E.; Shadiqur, R.M.; Jabed, H.; Zannatul, F.; Fazle, R.M.; Md, S. Impacts of heavy metals on early development, growth and reproduction of fish—A review. Toxicol. Rep. 2022, 9, 858–868. [Google Scholar] [CrossRef]
- Zhu, M.; Li, Y.; Wang, L.; Zhang, W.; Niu, L.; Hu, T. Unraveling antibiotic resistomes associated with bacterial and viral communities in intertidal mudflat aquaculture area. J. Hazard. Mater. 2023, 459, 132087. [Google Scholar] [CrossRef]
- Guo, J.; Li, J.; Chen, H.; Bond, P.L.; Yuan, Z. Metagenomic analysis reveals wastewater treatment plants as hotspots of antibiotic resistance genes and mobile genetic elements. Water Res. 2017, 123, 468–478. [Google Scholar] [CrossRef] [PubMed]
- Yuan, X.; Lv, Z.; Zhang, Z.; Han, Y.; Liu, Z.; Zhang, H. A review of antibiotics, antibiotic resistant bacteria, and resistance genes in aquaculture: Occurrence, contamination, and transmission. Toxics 2023, 11, 420. [Google Scholar] [CrossRef]
- Battin, T.J.; Besemer, K.; Bengtsson, M.M.; Romani, A.M.; Packmann, A.I. The ecology and biogeochemistry of stream biofilms. Nat. Rev. Microbiol. 2016, 14, 251–263. [Google Scholar] [CrossRef]
- Lemaire, O.N.; Méjean, V.; Iobbi-Nivol, C. The Shewanella genus: Ubiquitous organisms sustaining and preserving aquatic ecosystems. FEMS Microbiol. Rev. 2020, 44, 155–170. [Google Scholar] [CrossRef]
- Mu, X.; Huang, Z.; Ohore, O.E.; Yang, J.; Peng, K.; Li, S.; Li, X. Impact of antibiotics on microbial community in aquatic environment and biodegradation mechanism: A review and bibliometric analysis. Environ. Sci. Pollut. Res. Int. 2023, 30, 66431–66444. [Google Scholar] [CrossRef] [PubMed]
- Igiri, B.E.; Okoduwa, S.I.R.; Idoko, G.O.; Akabuogu, E.P.; Adeyi, A.O.; Ejiogu, I.K. Toxicity and bioremediation of heavy metals contaminated ecosystem from tannery wastewater: A review. J. Toxicol. 2018, 2018, 2568038. [Google Scholar] [CrossRef] [PubMed]
- Jaiswal, D.; Pandey, J. Impact of heavy metal on activity of some microbial enzymes in the riverbed sediments: Ecotoxicological implications in the Ganga River (India). Ecotoxicol. Environ. Saf. 2018, 150, 104–115. [Google Scholar] [CrossRef]
- Yin, H.; Niu, J.; Ren, Y.; Cong, J.; Zhang, X.; Fan, F.; Xiao, Y.; Zhang, X.; Deng, J.; Xie, M.; et al. An integrated insight into the response of sedimentary microbial communities to heavy metal contamination. Sci. Rep. 2015, 5, 14266. [Google Scholar] [CrossRef]
- Hu, X.; Tlili, A.; Schirmer, K.; Bao, M.; Bürgmann, H. Metal concentration in freshwater sediments is linked to microbial biodiversity and community composition. Environ. Int. 2025, 199, 109465. [Google Scholar] [CrossRef] [PubMed]
- Yang, L.; Li, J.; Liu, B.; Xu, H.; Guo, X.; Wang, J.; Zhang, Y. Distribution and relationship of heavy metals, microbial communities and antibiotic resistance genes in the riparian soils of Daye Lake, China. Environ. Geochem. Health. 2025, 47, 151. [Google Scholar] [CrossRef]
- Yazdankhah, S.; Skjerve, E.; Wasteson, Y. Antimicrobial resistance due to the content of potentially toxic metals in soil and fertilizing products. Microb. Ecol. Health Dis. 2018, 29, 1548248. [Google Scholar] [CrossRef] [PubMed][Green Version]
- De Mattos D’Avila, D.G.; Ferrari, R.G.; De Almeida Rodrigues, P.; Neves, G.L.; Ramos Filho, A.M.; Baptista Mano, R.F.; Conte Junior, C.A. Bacterial resistance to mercury: A mini-review. Appl. Microbiol. 2024, 4, 1630–1641. [Google Scholar] [CrossRef]
- Zeng, L.; Jiang, S.; Jing, L.; Xue, Y. Source apportionment of heavy metal contamination in urban-agricultural-aquacultural soils near the Bohai Bay Coast, using land-use classification and Google satellite tracing. Remote Sens. 2022, 14, 2436. [Google Scholar] [CrossRef]
- Wang, L.; Li, Y.; Zhao, Z.; Zhu, M.; Hu, T. Tidal flat aquaculture pollution governs sedimentary antibiotic resistance gene profiles but not bacterial community based on metagenomic data. Sci. Total Environ. 2022, 833, 155206. [Google Scholar] [CrossRef] [PubMed]
- Deng, Y.; Tan, A.; Zhao, F.; Wang, F.; Gong, H.; Lai, Y.; Huang, Z. Global distribution of antimicrobial resistance genes in aquaculture. One Health Adv. 2025, 3, 6. [Google Scholar] [CrossRef]
- Bai, Y.; Huo, Y.; Liao, K.; Qu, J. Influence of microbial community diversity and function on pollutant removal in ecological wastewater treatment. Appl. Microbiol. Biotechnol. 2017, 101, 7293–7302. [Google Scholar] [CrossRef]
- Douvris, C.; Vaughan, T.; Bussan, D.; Bartzas, G.; Thomas, R. How ICP-OES changed the face of trace element analysis: Review of the global application landscape. Sci. Total Environ. 2023, 905, 167242. [Google Scholar] [CrossRef]
- Sutherland, R.A. Bed sediment-associated trace metals in an urban stream, Oahu, Hawaii. Environ. Geol. 2000, 39, 611–627. [Google Scholar] [CrossRef]
- Hakanson, L. An ecological risk index for aquatic pollution control. A sedimentological approach. Water Res. 1980, 14, 975–1001. [Google Scholar] [CrossRef]
- Wu, L.; Xiao, X.; Chen, F.; Zhang, H.; Huang, L.; Rong, L.; Zou, X. New parameters for the quantitative assessment of the proliferation of antibiotic resistance genes dynamic in the environment and its application: A case of sulfonamides and sulfonamide resistance genes. Sci. Total Environ. 2020, 726, 138516. [Google Scholar] [CrossRef] [PubMed]
- Irfan, M.; Almotiri, A.; AlZeyadi, Z.A. Antimicrobial resistance and β-Lactamase production in clinically significant gram-negative bacteria isolated from hospital and municipal wastewater. Antibiotics 2023, 12, 653. [Google Scholar] [CrossRef]
- Wang, L.; Yu, L.; Cai, B. Characteristics of Tetracycline Antibiotic Resistance Gene Enrichment and Migration in Soil-Plant System. Environ. Sci. Pollut. Res. 2024, 46, 427. [Google Scholar] [CrossRef]
- Zhong, Y.; Guo, J.; Zhang, Z.; Zheng, Y.; Yang, M.; Su, Y. Exogenous NADH promotes the bactericidal effect of aminoglycoside antibiotics against Edwardsiella tarda. Virulence 2024, 15, 2367647. [Google Scholar] [CrossRef]
- Zhang, Y.; Yang, Z.; Xiang, Y.; Xu, R.; Zheng, Y.; Lu, Y.; Jia, M.; Sun, S.; Cao, J.; Xiong, W. Evolutions of Antibiotic Resistance Genes (ARGs), Class 1 Integron-Integrase (intI1) and Potential Hosts of ARGs During Sludge Anaerobic Digestion with the Iron Nanoparticles Addition. Sci. Total Environ. 2020, 724, 138248. [Google Scholar] [CrossRef] [PubMed]
- Bolyen, E.; Rideout, J.R.; Dillon, M.R.; Bokulich, N.A.; Abnet, C.C.; Al-Ghalith, G.A.; Alexander, H.; Alm, E.J.; Arumugam, M.; Asnicar, F.; et al. Reproducible, interactive, scalable and extensible microbiome data science using QIIME 2. Nat. Biotechnol. 2019, 37, 852. [Google Scholar] [CrossRef] [PubMed]
- Wang, S.; Jia, C.; Li, F.; Wu, H. Toxicological responses of juvenile Chinese shrimp Fenneropenaeus chinensis and swimming crab Portunus trituberculatus exposed to cadmium. Ecotoxicol. Environ. Saf. 2022, 234, 113416. [Google Scholar] [CrossRef]
- Kong, W.; Xu, Q.; Lyu, H.; Kong, J.; Wang, X.; Shen, B.; Bi, Y. Sediment and residual feed from aquaculture water bodies threaten aquatic environmental ecosystem: Interactions among algae, heavy metals, and nutrients. J. Environ. Manag. 2022, 326, 116735. [Google Scholar] [CrossRef]
- Mos, B.; Byrne, M.; Dworjanyn, S.A. Effects of low and high pH on sea urchin settlement, implications for the use of alkali to counter the impacts of acidification. Aquaculture 2020, 528, 735618. [Google Scholar] [CrossRef]
- Rashid, A.; Schutte, B.J.; Ulery, A.; Deyholos, M.K.; Sanogo, S.; Lehnhoff, E.A.; Beck, L. Heavy metal contamination in agricultural soil: Environmental pollutants affecting crop health. Agronomy 2023, 13, 1521. [Google Scholar] [CrossRef]
- Melo Júnior, H.D.N.; De Paula Filho, F.J.; Menezes, J.M.C.; De Araújo, J.A.S.; Gonçalves Santana, J.E.; Melo, H.V.S.; Vieira, R.D.S.; De Morais Oliveira-Tintino, C.D.; Tintino, S.R.; Coutinho, H.D.M.; et al. Impacts of the residual trace metals of aquaculture in net cages on the quality of sediment. Life 2023, 13, 338. [Google Scholar] [CrossRef]
- Xiao, K.Q.; Li, B.; Ma, L.; Bao, P.; Zhou, X.; Zhang, T.; Zhu, Y.G. Metagenomic profiles of antibiotic resistance genes in paddy soils from South China. FEMS Microbiol. Ecol. 2016, 92, fiw023. [Google Scholar] [CrossRef] [PubMed]
- Zhang, R.; Kang, Y.; Zhang, R.; Han, M.; Zeng, W.; Wang, Y.; Yu, K.; Yang, Y. Occurrence, source, and the fate of antibiotics in mariculture ponds near the Maowei Sea, South China: Storm caused the increase of antibiotics usage. Sci. Total Environ. 2021, 752, 141882. [Google Scholar] [CrossRef]
- Huang, Z.; Zhao, W.; Xu, T.; Zheng, B.; Yin, D. Occurrence and distribution of antibiotic resistance genes in the water and sediments of Qingcaosha Reservoir, Shanghai, China. Environ. Sci. Eur. 2019, 31, 81. [Google Scholar] [CrossRef]
- Li, C.; Chen, H.Q.; Gao, P.; Huang, X.H.; Zhu, Y.X.; Xu, M.; Yuan, Q.; Gao, Y.; Shen, X.X. Distribution and drivers of antibiotic resistance genes in brackish water aquaculture sediment. Sci. Total Environ. 2023, 860, 160475. [Google Scholar] [CrossRef]
- Tarek, M.H.; Hubbart, J.A.; Garner, E. Tracking sources and dissemination of indicator antibiotic resistance genes at a watershed scale. ACS ES&T Wat. 2024, 4, 399–412. [Google Scholar] [CrossRef]
- Phuong Hoa, P.T.; Nonaka, L.; Hung Viet, P.; Suzuki, S. Detection of the sul1, sul2, and sul3 genes in sulfonamide-resistant bacteria from wastewater and shrimp ponds of North Vietnam. Sci. Total Environ. 2008, 405, 377–384. [Google Scholar] [CrossRef]
- Cheng, X.; Lu, Y.; Song, Y.; Zhang, R.; Shang, G.X.; Xu, H.; Liu, C.; Liu, H. Analysis of antibiotic resistance genes, environmental factors, and microbial community from aquaculture farms in five provinces, China. Front. Microbiol. 2021, 12, 4678805. [Google Scholar] [CrossRef] [PubMed]
- Schar, D.; Zhao, C.; Wang, Y.; Larsson, D.G.J.; Gilbert, M.; Van Boeckel, T.P. Twenty-year trends in antimicrobial resistance from aquaculture and fisheries in Asia. Nat. Commun. 2021, 12, 5384. [Google Scholar] [CrossRef]
- Suyamud, B.; Chen, Y.; Quyen, D.T.T.; Dong, Z.; Zhao, C.; Hu, J. Antimicrobial resistance in aquaculture: Occurrence and strategies in Southeast Asia. Sci. Total Environ. 2024, 907, 167942. [Google Scholar] [CrossRef] [PubMed]
- Zhou, A.; Xie, S.; Tang, H.; Zhang, L.; Zhang, Y.; Zuo, Z.; Li, X.; Zhao, W.; Xu, G.; Zou, J. The dynamic of the potential pathogenic bacteria, antibiotic-resistant bacteria, and antibiotic resistance genes in the water at different growth stages of grass carp Pond. Environ. Sci. Pollut. Res. 2022, 29, 23806–23822. [Google Scholar] [CrossRef]
- Wang, J.H.; Lu, J.; Wu, J.; Zhang, Y.; Zhang, C. Proliferation of antibiotic resistance genes in coastal recirculating mariculture system. Environ. Pollut. 2019, 248, 462–470. [Google Scholar] [CrossRef]
- Pillajo, J.Q.; Chapin, L.J.; Quiroz-Moreno, C.D.; Altland, J.E.; Jones, M.L. Nutrient availability and plant phenological stage influence the substrate microbiome in container-grown Impatiens walleriana “Xtreme Red”. BMC Plant Biol. 2024, 24, 176. [Google Scholar] [CrossRef]
- Yuan, Q.; Wang, P.; Wang, X.; Hu, B.; Tao, L. Phytoremediation of cadmium-contaminated sediment using Hydrilla verticillata and Elodea canadensis harbor two same keystone rhizobacteria Pedosphaeraceae and Parasegetibacter. Chemosphere 2022, 286, 131648. [Google Scholar] [CrossRef]
- Hua, D.; Fan, Q.; Zhao, Y.; Xu, H.; Chen, L.; Si, H.; Li, Y. Continuous anaerobic digestion of wood vinegar wastewater from pyrolysis: Microbial diversity and functional genes prediction. Front. Bioeng. Biotechnol. 2020, 8, 923. [Google Scholar] [CrossRef] [PubMed]
- Fan, Q.; Fan, X.; Fu, P.; Sun, Y.; Li, Y.; Long, S.; Guo, T.; Zheng, L.; Yang, K.; Hua, D. Microbial community evolution, interaction, and functional genes prediction during anaerobic digestion in the presence of refractory organics. J. Environ. Chem. Eng. 2022, 10, 107789. [Google Scholar] [CrossRef]
- He, L.X.; He, L.Y.; Gao, F.Z.; Wu, D.L.; Ye, P.; Cheng, Y.X.; Chen, Z.Y.; Hu, L.X.; Liu, Y.S.; Chen, J.; et al. Antibiotics, antibiotic resistance genes and microbial community in grouper mariculture. Sci. Total Environ. 2021, 808, 152042. [Google Scholar] [CrossRef] [PubMed]
- Hossain, M.B.; Sultana, J.; Pingki, F.H.; Nur, A.-A.U.; Mia, M.S.; Abu Bakar, M.; Yu, J.; Paray, B.A.; Arai, T. Accumulation and contamination assessment of heavy metals in sediments of commercial aquaculture farms from a Coastal Area along the Northern Bay of Bengal. Front. Environ. Sci. 2023, 11, 1148360. [Google Scholar] [CrossRef]
- Ge, L.; Yuan, X.; Zhang, L.; Li, H.; Liu, X.; Zhu, X. Uncovering the relationship between soil bacterial community and heavy metals in a copper waste pile. Minerals 2024, 14, 1237. [Google Scholar] [CrossRef]
Disclaimer/Publisher’s Note: The statements, opinions and data contained in all publications are solely those of the individual author(s) and contributor(s) and not of MDPI and/or the editor(s). MDPI and/or the editor(s) disclaim responsibility for any injury to people or property resulting from any ideas, methods, instructions or products referred to in the content. |
© 2025 by the authors. Licensee MDPI, Basel, Switzerland. This article is an open access article distributed under the terms and conditions of the Creative Commons Attribution (CC BY) license (https://creativecommons.org/licenses/by/4.0/).