Socio-Demographic Factors Driving the Choice of Alternative Safe Water Sources and Their Implications for Public Health: Lessons from Goalmari, Bangladesh
Abstract
1. Introduction
2. Previous Studies
3. Data and Methods
3.1. Multivariate Statistical Analysis
3.2. Statistical Hypothesis Testing
3.3. Analysis of Variances (ANOVA)
3.4. Systems Analysis
3.4.1. Development of Causal Loop Diagram (CLD)
3.4.2. Bayesian Network (BN) Analysis
4. Results and Discussion
4.1. Site Specific Information
4.2. Principal Component Analysis (PCA) of the Socio-Demographic Variables
4.3. Differences in Socio-Economic, Water Availability, and Sanitation Indicators Using Statistical Hypothesis Test
4.3.1. Baseline Group (2009) Versus End-Line Treatment Group (2019)
4.3.2. End-Line (2019) Treatment Group Versus the Control Group
4.3.3. Influence of the Main and Interaction Effects on the Outcomes of Response Variables in the End-Line (2019) Dataset
4.4. A Systems Approach
4.4.1. Construction of a Causal Loop Diagram
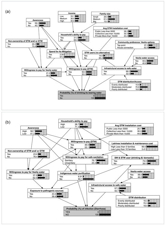
4.4.2. Bayesian Network (BN) Analysis
BN Analysis: Probability (%) of Drinking As-Contaminated Water
- Willingness to pay for Veolia water;
- Willingness to pay for DTW installation and maintenance;
- Spending money for As mitigation;
- STW users (no alternative sources);
- Infrastructural access to safe water sources.
BN Analysis: Probability (%) of Infection by Microbial Pathogens Causing Diarrhea
- Potentially contaminated water source (drinking and domestic);
- Pay for safe sanitation;
- Water purification;
- Infrastructure accessibility.
4.4.3. Recommendations Based on Systems Analysis
- i.
- Cost barriers to improving the pipeline infrastructures.
- ii.
- There is a lack of collaboration among the stakeholders, which include community members, the Veolia authority, local business people selling resources, and the central government.
- iii.
- Technical, institutional, and administrative barriers to maintaining equality in the distribution of resources, disregarding their socio-economic status.
- iv.
- Learning and adopting new technologies, such as accepting home-based As removal filters and cost-sharing for deep tube well installations, represents behavioral challenges.
5. Summary and Conclusions
Author Contributions
Funding
Data Availability Statement
Acknowledgments
Conflicts of Interest
References
- World Health Organization (WHO). Drinking-Water. World Health Organization Fact Sheets 2018. Available online: https://www.who.int/en/news-room/fact-sheets/detail/drinking-water (accessed on 12 December 2019).
- Chen, Q.Y.; Costa, M. Arsenic: A Global Environmental Challenge. Annu. Rev. Pharmacol. Toxicol. 2021, 61, 47–63. [Google Scholar] [CrossRef]
- World Health Organization (WHO). Global Health Observatory (GHO) Data. 2020. Available online: https://www.who.int/gho/mortality_burden_disease/causes_death/top_10/en/ (accessed on 13 March 2021).
- Carrard, N.; Foster, T.; Willetts, J. Groundwater as a Source of Drinking Water in Southeast Asia and the Pacific: A Multi-Country Review of Current Reliance and Resource Concerns. Water 2019, 11, 1605. [Google Scholar] [CrossRef]
- Li, P.; Wu, J. Drinking Water Quality and Public Health. Expo. Health 2019, 11, 73–79. [Google Scholar] [CrossRef]
- Adeloju, S.B.; Khan, S.; Patti, A.F. Arsenic Contamination of Groundwater and Its Implications for Drinking Water Quality and Human Health in Under-Developed Countries and Remote Communities—A Review. Appl. Sci. 2021, 11, 1926. [Google Scholar] [CrossRef]
- Akhtar, S.K.; Khan, A.M.H.; Haque, M. Arsenic contamination in groundwater in Bangladesh: Implications and challenges for healthcare policy. Risk Manag. Healthc. Policy 2018, 11, 251–261. [Google Scholar] [CrossRef]
- Sinha, D.; Prasad, P. Health effects inflicted by chronic low-level arsenic contamination in groundwater: A global public health challenge. J. Appl. Toxicol. 2020, 40, 87–131. [Google Scholar] [CrossRef]
- Yadav, M.K.; Saidulu, D.; Gupta, A.K.; Ghosal, P.S.; Mukherjee, A. Status and management of arsenic pollution in groundwater: A comprehensive appraisal of recent global scenario, human health impacts, sustainable field-scale treatment technologies. J. Environ. Chem. Eng. 2021, 9, 105203. [Google Scholar] [CrossRef]
- Acharyya, S.K.; Lahiri, S.; Raymahashay, B.C.; Bhowmik, A. Arsenic Toxicity of Groundwater in Parts of the Bengal Basin in India and Bangladesh: The Role of Quaternary Stratigraphy and Holocene Sea-Level Fluctuation. J. Environ. Geol. 2020, 39, 1127–1137. [Google Scholar] [CrossRef]
- Rammelt, C.F.; Boes, J. Arsenic Mitigation in Bangladesh. Int. J. Sustain. High. Educ. 2004, 5, 1–4. [Google Scholar] [CrossRef]
- Woolf, A.D. Chapter 1.4—Arsenic in tube well water—Bangladesh, 1970s–1990s, In History of Toxicology and Environmental Health. In History of Modern Clinical Toxicology; Academic Press: Cambridge, MA, USA, 2022; pp. 45–59. [Google Scholar]
- Nickson, R.; Mc Arthur, J.; Ravenscroft, P.; Burgess, W.G. Mechanism of arsenic release to groundwater, Bangladesh and West Bengal. Appl. Geochem. 2004, 15, 403–413. [Google Scholar] [CrossRef]
- Hossain, M.M.; Ahmed, A.; Ali, A.M. An assessment of fecal contamination of groundwater in Bangladesh. In AIP Conference Proceedings; AIP Publishing: New York, NY, USA, 2023; p. 2713. [Google Scholar]
- Hossain, M.; Rahman, S.N.; Bhattacharya, P.; Jacks, G.; Saha, R.; Rahman, M. Sustainability of arsenic mitigation interventions—An evaluation of different alternative safe drinking water options provided in Matlab, an arsenic hot spot in Bangladesh. Front. Environ. Sci. 2015, 3, 30. [Google Scholar] [CrossRef]
- Johnston, R.; Hug, S.J.; Inauen, J.; Khan, N.I.; Mosler, H.J.; Yang, H. Enhancing arsenic mitigation in Bangladesh: Findings from institutional, psychological, and technical investigations. Sci. Total Environ. 2014, 488, 477–483. [Google Scholar] [CrossRef]
- Luqman, M.; Javed, M.M.; Yasar, A.; Ahmad, J.; Khan, A.U.H. An overview of sustainable techniques used for arsenic removal from drinking water in rural areas of the Indo-Pak subcontinent. Soil Environ. 2013, 32, 87–95. [Google Scholar]
- Abedin, M.A.; Shaw, R. Arsenic Contamination in Bangladesh: Contemporary Alarm and Future Strategy. In Disaster Risk Reduction Approaches in Bangladesh; Shaw, R., Mallick, F., Islam, A., Eds.; Springer: Berlin/Heidelberg, Germany, 2013. [Google Scholar] [CrossRef]
- Bhattacharya, P.; Hossain, M.; Rahman, S.N.; Robinson, C.; Nath, B.; Rahman, M.; Islam, M.M.; Von Brömssen, M.; Ahmed, K.M.; Jacks, G.; et al. Temporal and seasonal variability of arsenic in drinking water wells in Matlab, southeastern Bangladesh: A preliminary evaluation on the basis of a 4 year study. J. Environ. Sci. Health 2011, 46, 1177–1184. [Google Scholar] [CrossRef]
- Rahman, M.; Vahter, M.; Wahed, M.A.; Sohel, N.; Yunus, M.; Streatfield, P.K.; Arifeen, S.E.; Bhuiya, A.; Zaman, K.; Chowdhury, A.M.R.; et al. Prevalence of arsenic exposure and skin lesions. A population-based survey in Matlab, Bangladesh. J. Epidemiol. Community Health 2006, 60, 185. [Google Scholar] [CrossRef]
- Shamsudduha, M.; Joseph, G.; Haque, S.S.; Khan, M.R.; Zahid, A.; Ahmed, K.M.U. Multi-hazard Groundwater Risks to WaterSupply from Shallow Depths: Challenges to Achieving the Sustainable Development Goals in Bangladesh. In Exposure and Health; Springer: Berlin/Heidelberg, Germany, 2019. [Google Scholar] [CrossRef]
- Anawar, H.M.; Akai, J.; Mihaljevič, M.; Sikder, A.M.; Ahmed, G.; Tareq, S.M.; Rahman, M.M. Arsenic Contamination in Groundwater of Bangladesh: Perspectives on Geochemical, Microbial and Anthropogenic Issues. Water 2011, 3, 1050–1076. [Google Scholar] [CrossRef]
- WHO. WHO Guidelines for Drinking Water Quality, 3rd ed.; Recommendations; World Health Organization: Geneva, Switzerland, 2004; Volume 1, p. 515. [Google Scholar]
- Standard B. The Environment Conservation Rules 1997. Government of the People’s Republic of Bangladesh, Dhaka. 1997. Available online: https://faolex.fao.org/docs/pdf/bgd19918.pdf (accessed on 1 December 2020).
- Islam, M.A.; Ahmed, K.M.; Hasan, M.A.; Murshed, S. Hydrogeology and Water Quality Assessment of Middle Meghna Floodplain, A Case Study on Daudkandi Upazila, Comilla District. J. Noami 2009, 26, 31–55. [Google Scholar]
- Tantoh, H.B.; McKay, T.J.M. Rural self-empowerment: The case of small water supply management in Northwest, Cameroon. GeoJournal 2020, 85, 159–171. [Google Scholar] [CrossRef]
- Naus, F.L.; Burer, K.; Van, L.F.; Griffioen, J.; Ahmed, K.M.; Schot, P. Why Do People Remain Attached to Unsafe Drinking Water Options? Quantitative Evidence from Southwestern Bangladesh. Water 2020, 12, 342. [Google Scholar] [CrossRef]
- The World Bank. World Bank Report: Precarious Progress: A Diagnostic of Water Supply, Sanitation, Hygiene, and Poverty in Bangladesh; WASH poverty diagnostics; The World Bank: Washington, DC, USA, 2018. [Google Scholar]
- Roman, O.; Hoque, S.F.; Ford, L.; Salehin, M.; Alam, M.M.; Hope, R.; Hall, J.W. Optimizing rural drinking water supply infrastructure to account for spatial variations in groundwater quality and household welfare in coastal Bangladesh. Water Resour. Res. 2021, 57, e2021WR029621. [Google Scholar] [CrossRef]
- Salehi, M. Global water shortage and potable water safety; Today’s concern and tomorrow’s crisis. Environ. Int. 2022, 158, 106936. [Google Scholar] [CrossRef] [PubMed]
- Amin, M.B.; Talukdar, P.K.; Asaduzzaman, M.; Roy, S.; Flatgard, B.M.; Islam, M.R.; Saha, S.R.; Sharker, Y.; Mahmud, Z.H.; Navab-Daneshmand, T.; et al. Correction: Effects of chronic exposure to arsenic on the fecal carriage of antibiotic-resistant Escherichia coli among people in rural Bangladesh. PLOS Pathog. 2023, 19, e1011690. [Google Scholar] [CrossRef] [PubMed]
- Available online: https://journals.openedition.org/factsreports/1574 (accessed on 22 November 2019).
- Lake, P.; Fenner, R. The Influence of Underlying Stresses from Environmental Hazards on Resilience in Bangladesh: A System View. Int. J. Disaster Risk Sci. 2019, 10, 511–528. [Google Scholar] [CrossRef]
- Inauen, J.; Hossain, M.M.; Johnston, R.B.; Mosler, H.J. Acceptance and Use of Eight Arsenic-Safe Drinking Water Options in Bangladesh. PLoS ONE 2013, 8, e53640. [Google Scholar] [CrossRef] [PubMed]
- Dey, N.C.; Parvez, M.; Saha, R.; Islam, M.R.; Akter, T.; Rahman, M.; Barua, M.; Islam, A. Water Quality and Willingness to Pay for Safe Drinking Water in Tala Upazila in a Coastal District of Bangladesh. Expo. Health 2019, 11, 297–310. [Google Scholar] [CrossRef]
- Davis, W.; Massa, K.; Kiberiti, S.; Mnzava, H.; Venczel, L.; Quick, R. Evaluation of an Inexpensive Handwashing and Water Treatment Program in Rural Health Care Facilities in Three Districts in Tanzania, 2017. Water 2020, 12, 1289. [Google Scholar] [CrossRef]
- Winter, J.C.; Darmstadt, G.L.; Davis, J. The role of piped water supplies in advancing health, economic development, and gender equality in rural communities. Soc. Sci. Med. 2021, 270, 113599. [Google Scholar] [CrossRef] [PubMed]
- Deal, P.; Sabatini, D. Evaluating the Level of the Household Water Service Provided by a Private Water Enterprise in Ghana. Water 2020, 12, 693. [Google Scholar] [CrossRef]
- Borja-Vega, C.; Pena, L.; Stip, C. Sustainability of Rural Water Systems: Quantitative Analysis of Nicaragua’s Monitoring Data. Waterlines J. 2017, 36, 40–70. [Google Scholar] [CrossRef]
- Borja-Vega, C.; Gruber, J.; Spevack, A. Increasing the Sustainability of Rural Water Service: Findings from the Impact Evaluation Baseline Survey in Nicaragua: Policy Research Working Paper 8283. Water Glob. Pract. Group 2017, 1–65. [Google Scholar] [CrossRef]
- Walters, J.P.; Chinowsky, P.S. Planning rural water services in Nicaragua: A systems-based analysis of impact factors using graphical modeling. Environ. Sci. Policy 2016, 57, 93–100. [Google Scholar] [CrossRef]
- Pollino, C.A.; Henderson, C. Bayesian Networks: A Guide for Their Application in Natural Resource Management and Policy; Department of the Environment, Water, Heritage, and the Arts, Australian Government: Canberra, Australia, 2010. [Google Scholar]
- Cronk, R.; Bartram, J. Indentifying opportunities to improve piped water continuity and water system monitoring in Honduras, Nicaragua and Panama: Evidence from Bayesian networks and regression analysis. J. Clean. Prod. 2018, 196, 1–10. [Google Scholar] [CrossRef]
- Dondeynaz, C.; Puga, J.L.; Moreno, C.C. Bayesian networks modelling in support to cross- cutting analysis of water supply and sanitation in developing countries. Hydrol. Earth Syst. Sci. 2013, 17, 3397–3419. [Google Scholar] [CrossRef]
- Liddle, E.S.; Fenner, R. Water point failure in sub-Saharan Africa: The value of a systems thinking approach. Waterlines 2017, 36, 140–166. [Google Scholar] [CrossRef]
- Ivy, N.; Mukherjee, T.; Bhattacharya, S.; Ghosh, A.; Sharma, P. Arsenic contamination in groundwater and food chain with mitigation options in Bengal delta with special reference to Bangladesh. Environ. Geochem. Health 2023, 45, 1261–1287. [Google Scholar] [CrossRef] [PubMed]
- Bureš, V. A method for simplification of complex group causal loop diagrams based on endogenisation, encapsulation and order-oriented reduction. Systems 2017, 5, 46. [Google Scholar] [CrossRef]
- Norsys Software Corp. Netica (Vancouver, Canada). 2014. Available online: www.norsy.com (accessed on 9 January 2020).
- Available online: https://www.ceicdata.com/en (accessed on 3 June 2023).
- Cassivi, A.; Guilherme, S.; Bain, R.; Tilley, E.; Waygood, E.O.D.; Dorea, C. Drinking water accessibility and quantity in low and middle-income countries: A systematic review. Int. J. Hyg. Environ. Health 2019, 222, 1011–1020. [Google Scholar] [CrossRef] [PubMed]
- DuChanois, R.M.; Liddle, E.S.; Fenner, R.A.; Jeuland, M.; Evans, B.; Cumming, O.; Zaman, R.U.; Mujica-Pereira, A.V.; Ross, I.; Gribble, M.O.; et al. Factors Associated with Water Service Continuity for the Rural Populations of Bangladesh, Pakistan, Ethiopia, and Mozambique. Environ. Sci. Technol. 2019, 53, 4355–4363. [Google Scholar] [CrossRef]
- Akoteyon, I.S. Factors affecting household’s access to water supply in varied income residential areas in parts of Lagos metropolis. Bull. Geogr. Socio-Econ. Ser. 2019, 43, 7–24. [Google Scholar] [CrossRef]
- Shah, S.H.; Harris, L.M.; Menghwani, V.; Stoler, J.; Brewis, A.; Miller, J.D.; Workman, C.L.; Adams, E.A.; Pearson, A.L.; Hagaman, A.; et al. Variations in household water affordability and water insecurity: An intersectional perspective from 18 low- and middle-income countries. Environ. Plan. 2023, 2, 369–398. [Google Scholar] [CrossRef]
- Leya, R.S.; Bala, S.K.; Newton, I.H.; Chowdhury, M.A.; Haque, S.M. Water security assessment of a peri-urban area: A study in Singair Upazila of Manikganj district of Bangladesh. Environ. Dev. Sustain. 2022, 24, 14106–14129. [Google Scholar] [CrossRef]
- Aikowe, J.O.; Mazancová, J. Barriers to Water Access in Rural Communities: Examining the Factors Influencing Water Source Choice. Water 2021, 13, 2755. [Google Scholar] [CrossRef]
- Islam, M.; Akber, M.A.; Islam, M.A. Willingness to pay for improved drinking water in southwest coastal Bangladesh. Water Supply 2019, 19, 1–10. [Google Scholar] [CrossRef]
- Loyola, S.; Sanchez, J.F.; Maguiña, E.; Canal, E.; Castillo, R.; Bernal, M.; Meza, Y.; Tilley, D.H.; Oswald, W.E.; Heitzinger, K.; et al. Fecal Contamination of Drinking Water Was Associated with Diarrheal Pathogen Carriage among Children Younger than 5 Years in Three Peruvian Rural Communities. Am. J. Trop. Med. Hyg. 2020, 102, 1279–1285. [Google Scholar] [CrossRef]
- Dey, N.C.; Parvez, M.; Dey, D.; Saha, R.; Ghose, L.; Barua, M.K.; Chowdhury, M.R. Microbial contamination of drinking water from risky tubewells situated in different hydrological regions of Bangladesh. Int. J. Hyg. Environ. Health 2017, 220, 621–636. [Google Scholar] [CrossRef] [PubMed]
- Jayakrishnan, T.; Rao, B.; Cyriac, M.; Harikumar, P.S.; Cherumanalil, J.M. Water quality at the source and incidence of water borne diseases in rural households of South India. Int. J. Community Med. Public Health 2021, 8, 3958–3964. [Google Scholar] [CrossRef]
- Shrestha, A.; Six, J.; Dahal, D.; Marks, S.; Meierhofer, R. Association of nutrition, water, sanitation and hygiene practices with children’s nutritional status, intestinal parasitic infections and diarrhoea in rural Nepal: A cross-sectional study. BMC Public Health 2020, 20, 1241. [Google Scholar] [CrossRef] [PubMed]
- Usman, M.A.; Gerber, N.; Von, B.J. The Impact of Drinking Water Quality and Sanitation on Child Health: Evidence from Rural Ethiopia. J. Dev. Stud. 2019, 55, 2193–2211. [Google Scholar] [CrossRef]
- Emenike, C.P.; Tenebe, I.T.; Omole, D.O.; Ngene, B.U.; Oniemayin, B.I.; Maxwell, O.; Onoka, B.I. Accessing safe drinking water in sub-Saharan Africa: Issues and challenges in South–West Nigeria. Sustain. Cities Soc. 2017, 30, 263–272. [Google Scholar] [CrossRef]
- Li, P.; Qian, H. Water resource development and protection in loess areas of the world: A summary to the thematic issue of water in loess. Environ. Earth Sci. 2018, 77, 796. [Google Scholar] [CrossRef]
- Hoshino, E.; Van, P.I.; Girsang, W.; Resosudarmo, B.P.; Yamazaki, S. A Bayesian belief network model for community-based coastal resource management in the Kei Islands, Indonesia. Ecol. Soc. 2016, 21, 12. [Google Scholar] [CrossRef]






| Parameters | Unit | WHO Standard (2004) | Bangladesh Standard (BS 1997) | Shallow Aquifer | Deep Aquifer | ||
|---|---|---|---|---|---|---|---|
| Range | Median | Range | Median | ||||
| pH | pH unit | 6.5–8.5 | 6.6 to 7.4 | 7.1 | 6.8 to 7.1 | 7 | |
| EC | µS/cm | 738–2420 | 1232 | 825–1217 | 933 | ||
| Eh | mV | −170 to −145 | −154 | −13 to 11 | −6 | ||
| DO | mg/L | <0.1–5.2 | 0.2 | 0.7–1 | 0.8 | ||
| Arsenic | µg/L | 10 | 50 | 47–217 | 109 | 0.3–0.7 | 0.55 |
| Iron | mg/L | 0.3 | 0.3–1.0 | 0.85–5.83 | 3.45 | 0.12–0.39 | 0.14 |
| Manganese | mg/L | 0.1 | 0.1 | 0.02–2.2 | 0.15 | 0.05–3.18 | 0.11 |
| Sodium | mg/L | 200 | 200 | 9–583 | 102 | 26–165 | 56 |
| Potassium | mg/l | 12 | 0.9–10.58 | 4.15 | 1.57–6 | 3.26 | |
| Calcium | mg/L | 75 | 75 | 6–133 | 55 | 25–94 | 50 |
| Magnesium | mg/L | 50 | 30–35 | 1.3–73.5 | 23.9 | 11–31 | 20 |
| Chloride | mg/L | 250 | 150–600 | 17–834 | 133 | 9–249 | 89 |
| Bicarbonate | mg/L | 190–688 | 292 | 161–278 | 220 | ||
| Nitrate | mg/L | 50 | 10 | <0.1–22 | 0.62 | 0.1–12 | 2 |
| Sulfate | mg/L | 250 | 400 | <0.1–39 | 0.14 | 0.1–13 | 0.14 |
| Phosphate | mg/L | 6 | 1.75–4.25 | 2.36 | 0.17–0.32 | 0.2 | |
| Here, EC: Electric conductivity, Eh: oxidation-reduction potential, EC: electrical conductivity, DO: dissolved oxygen. | |||||||
| Root Factors | Scenario (Base Condition, 2019) | Functionality Criteria | Factor of Interest | ||||
|---|---|---|---|---|---|---|---|
| WTP for Veolia Water | Spend for As Mitigation | WTP for DTW Installation and Maintenance | STW Users Only | Infrastructural Access to Safe Water | Probability (%) of Drinking As-Contaminated Water | ||
| Awareness | 100% Yes | 40.4 | 2.56 | 53.8 | - | - | 41.7 |
| 100% No | 31.9 | 2.16 | 35.1 | - | - | 45.2 | |
| Non-ownership of Tube wells | 100% Yes | 51 | 42.2 | - | - | 41.9 | |
| 100% No | 32.4 | 47.1 | - | - | 43.6 | ||
| Household income level | 100% Low | 26.3 | 2.21 | 49 | 29.4 | - | 44.7 |
| 100% Medium | - | - | - | - | - | 43.4 | |
| 100% High | 50.9 | 2.63 | 41.8 | 25.1 | - | 41.2 | |
| Family size | 100% Small | 37.3 | 2.4 | 45.8 | 27.5 | - | 43.1 |
| 100% Medium | - | - | - | - | - | 43.2 | |
| 100% Big | 36.4 | 2.38 | 46.1 | 27.6 | - | 43.2 | |
| Households Ability to pay | 100% Yes | 82.2 | 3.16 | 32.6 | 19.7 | - | 36.7 |
| 100% No | 19.3 | 2.09 | 51.1 | 30.6 | - | 45.6 | |
| Average DTW Installation cost | 100% Public | - | - | 57.1 | - | - | 41.7 |
| 100% Collective | - | - | 47.7 | - | - | 42.9 | |
| 100% Private | - | - | 38.3 | - | - | 44.2 | |
| Community preference (Veolia) | 100% Tap Point | - | - | - | 25.9 | 63.4 | 41.2 |
| 100% House connection | - | - | - | 28.5 | 52.2 | 44.3 | |
| Veolia water Access | 100% Yes | - | - | - | 23.2 | 74.4 | 38.2 |
| 100% No | - | - | - | 32.7 | 34.4 | 49.1 | |
| DTW Distribution | 100% Even | - | - | - | 23.3 | 74.1 | 38.3 |
| 100% Moderate | - | - | - | - | - | 42.7 | |
| 100% Poor | - | - | - | 31.2 | 40.6 | 47.4 | |
| Root Factors | Scenario (Base Condition, 2019) | Functionality Criteria | Factor of Interest | |||
|---|---|---|---|---|---|---|
| Potential Contaminated Water Sources (Drinking and Domestic) | Pay for Safe Sanitation | Water Purification | Accessibility to Infrastructure | Perceived (%) Probability of Pathogenic Infection | ||
| Awareness | 100% Yes | 43.7 | 100 | 7.53 | - | 18 |
| 100% No | 51.2 | 42.3 | 4.3 | - | 21 | |
| Non-ownership of tube wells | 100% Yes | 46.5 | - | - | - | 19.3 |
| 100% No | 47 | - | - | - | 19.3 | |
| Installation (sanitary latrines) | 100% High | 46.3 | 75.4 | - | - | 19.3 |
| 100% Low | 46.9 | 83.1 | - | - | 19 | |
| Households’ ability to pay | 100% Yes | 33.1 | 84.2 | 17.3 | - | 16.6 |
| 100% No | 52.2 | 72.4 | 1.87 | - | 20.3 | |
| Avg. DTW Installation cost | 100% Public | 43 | - | - | - | 18.9 |
| 100% Collective | 46.3 | - | - | - | 19.2 | |
| 100% Private | 49.5 | - | - | - | 19.6 | |
| Veolia water Access | 100% Yes | 46.1 | - | - | 77 | 17 |
| 100% No | 47.8 | - | - | 27 | 22.1 | |
| DTW distribution | 100% Even | 46.1 | - | - | 77.2 | 17 |
| 100% Moderate | - | - | - | - | 19 | |
| 100% Poor | 47.6 | - | - | 32.2 | 21.5 | |
Disclaimer/Publisher’s Note: The statements, opinions and data contained in all publications are solely those of the individual author(s) and contributor(s) and not of MDPI and/or the editor(s). MDPI and/or the editor(s) disclaim responsibility for any injury to people or property resulting from any ideas, methods, instructions or products referred to in the content. |
© 2024 by the authors. Licensee MDPI, Basel, Switzerland. This article is an open access article distributed under the terms and conditions of the Creative Commons Attribution (CC BY) license (https://creativecommons.org/licenses/by/4.0/).
Share and Cite
Khan, R.H.; Fenner, R.A. Socio-Demographic Factors Driving the Choice of Alternative Safe Water Sources and Their Implications for Public Health: Lessons from Goalmari, Bangladesh. Water 2024, 16, 1978. https://doi.org/10.3390/w16141978
Khan RH, Fenner RA. Socio-Demographic Factors Driving the Choice of Alternative Safe Water Sources and Their Implications for Public Health: Lessons from Goalmari, Bangladesh. Water. 2024; 16(14):1978. https://doi.org/10.3390/w16141978
Chicago/Turabian StyleKhan, Riaz Hossain, and Richard A. Fenner. 2024. "Socio-Demographic Factors Driving the Choice of Alternative Safe Water Sources and Their Implications for Public Health: Lessons from Goalmari, Bangladesh" Water 16, no. 14: 1978. https://doi.org/10.3390/w16141978
APA StyleKhan, R. H., & Fenner, R. A. (2024). Socio-Demographic Factors Driving the Choice of Alternative Safe Water Sources and Their Implications for Public Health: Lessons from Goalmari, Bangladesh. Water, 16(14), 1978. https://doi.org/10.3390/w16141978

