A Review of the Water–Carbon Nexus in Urban Systems
Abstract
1. Introduction
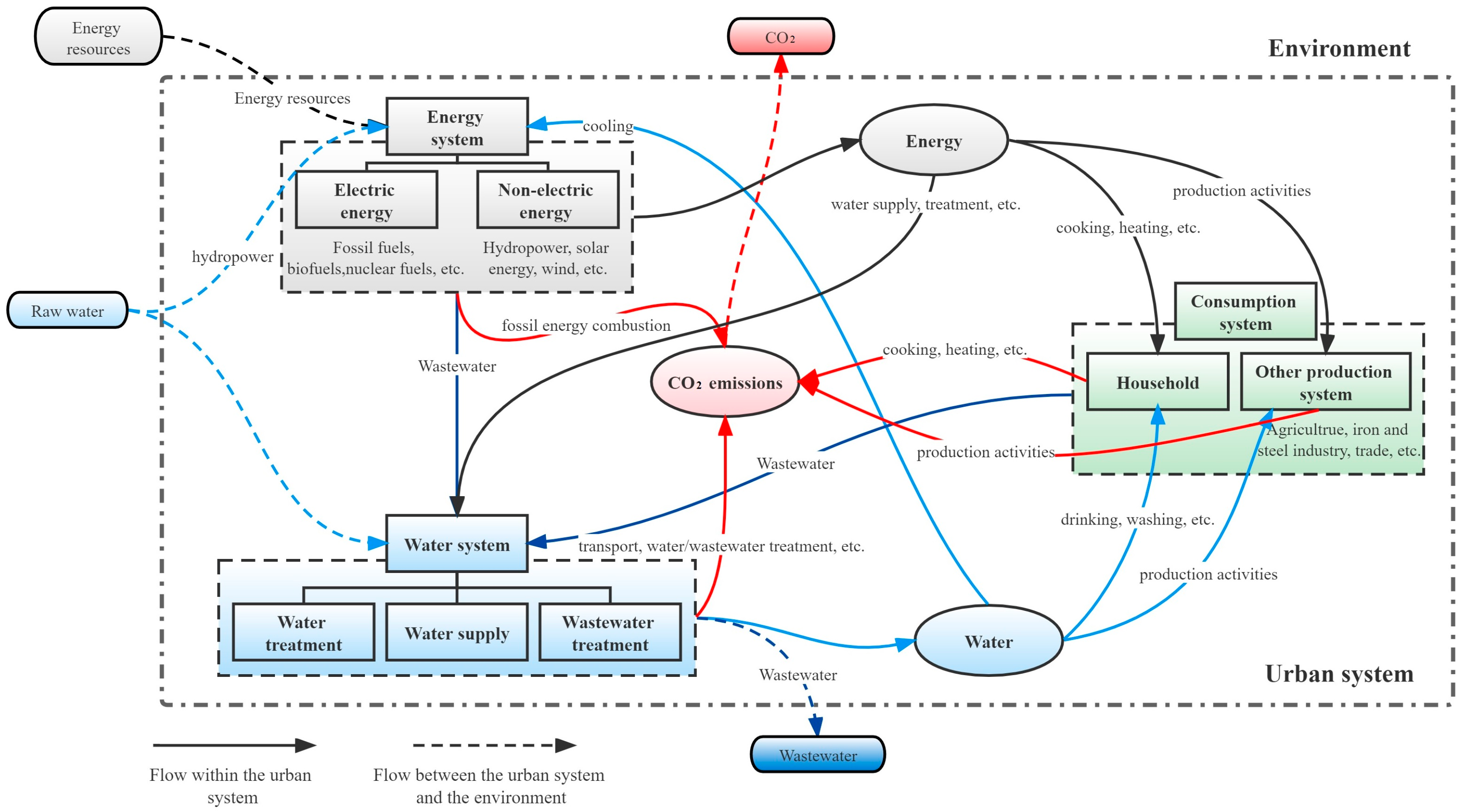
2. Definition of the Water–Carbon Nexus
3. Research Focuses
3.1. The Water–Carbon Nexus in Water Systems
3.2. The Water–Carbon Nexus in Energy Systems
3.3. The Water–Carbon Nexus in Urban Economic Systems
3.4. Other Research Focuses
4. Methodologies
4.1. Input-Output Model
4.2. Life-Cycle Analysis
4.3. Material Flow Analysis
4.4. Other Methods
5. Limits and Directions of the Future Research
6. Conclusions
Author Contributions
Funding
Institutional Review Board Statement
Informed Consent Statement
Data Availability Statement
Conflicts of Interest
References
- Restrepo, J.D.C.; Morales-Pinzon, T. Urban metabolism and sustainability: Precedents, genesis and research perspectives. Resour. Conserv. Recycl. 2018, 131, 216–224. [Google Scholar] [CrossRef]
- Shang, Y.; Hei, P.; Lu, S.; Shang, L.; Li, X.; Wei, Y.; Jia, D.; Jiang, D.; Ye, Y.; Gong, J.; et al. China’s energy-water nexus: Assessing water conservation synergies of the total coal consumption cap strategy until 2050. Appl. Energy 2018, 210, 643–660. [Google Scholar] [CrossRef]
- Valek, A.M.; Susnik, J.; Grafakos, S. Quantification of the urban water-energy nexus in Mexico City, Mexico, with an assessment of water-system related carbon emissions. Sci. Total Environ. 2017, 590, 258–268. [Google Scholar] [CrossRef] [PubMed]
- United Nations, Department of Economics and Social Affairs, Population Division. World Urbanization Prospects: The 2014 Revision; United Nations: New York, NY, USA, 2014. [Google Scholar]
- Nazemi, A.; Madani, K. Urban water security: Emerging discussion and remaining challenges. Sustain. Cities Soc. 2018, 41, 925–928. [Google Scholar] [CrossRef]
- Schewe, J.; Heinke, J.; Gerten, D.; Haddeland, I.; Arnell, N.W.; Clark, D.B.; Dankers, R.; Eisner, S.; Fekete, B.M.; Colon-Gonzalez, F.J.; et al. Multimodel assessment of water scarcity under climate change. Proc. Natl. Acad. Sci. USA 2014, 111, 3245–3250. [Google Scholar] [CrossRef]
- Rosenzweig, C.; Solecki, W.; Hammer, S.A.; Mehrotra, S. Cities lead the way in climate-change action. Nature 2010, 467, 909–911. [Google Scholar] [CrossRef]
- UNFCCC. UN Climate Change Annual Report 2017; United Nations Framework Convention on Climate Change: Bonn, Germany, 2017. [Google Scholar]
- Meng, F.; Liu, G.; Liang, S.; Su, M.; Yang, Z. Critical review of the energy-water-carbon nexus in cities. Energy 2019, 171, 1017–1032. [Google Scholar] [CrossRef]
- Wolman, A. The metabolism of cities. Sci. Am. 1965, 213, 179–190. [Google Scholar] [CrossRef]
- Decker, E.H.; Elliott, S.; Smith, F.A.; Blake, D.R.; Rowland, F.S. Energy and material flow through the urban ecosystem. Annu. Rev. Energy Environ. 2000, 25, 685–740. [Google Scholar] [CrossRef]
- Zhang, C.; Chen, X.; Li, Y.; Ding, W.; Fu, G. Water-energy-food nexus: Concepts, questions and methodologies. J. Clean. Prod. 2018, 195, 625–639. [Google Scholar] [CrossRef]
- Chhipi-Shrestha, G.; Hewage, K.; Sadiq, R. Water-energy-carbon nexus modeling for urban water systems: System dynamics approach. J. Water Resour. Plan. Manag. 2017, 143, 04017016. [Google Scholar] [CrossRef]
- Tobarra, M.A.; Lopez, L.A.; Cadarso, M.A.; Gomez, N.; Cazcarro, I. Is seasonal households’ consumption good for the nexus carbon/water footprint? The Spanish fruits and vegetables case. Environ. Sci. Technol. 2018, 52, 12066–12077. [Google Scholar] [CrossRef] [PubMed]
- Jamion, N.A.; Lee, K.E.; Mokhtar, M.; Goh, T.L.; Simon, N.; Goh, C.T.; Bhat, I.U.H. The integration of nature values and services in the nature-based solution assessment framework of constructed wetlands for carbon-water nexus in carbon sequestration and water security. Environ. Geochem. Health 2022. [Google Scholar] [CrossRef] [PubMed]
- Mahlknecht, J.; Gonzalez-Bravo, R.; Loge, F.J. Water-energy-food security: A Nexus perspective of the current situation in Latin America and the Caribbean. Energy 2020, 194, 116824. [Google Scholar] [CrossRef]
- Wang, J.; Tian, C. The water-carbon constraints’ impact on the development of coal power industry in the Yellow River Basin. Environ. Res. Commun. 2022, 4, 075010. [Google Scholar] [CrossRef]
- Ummalla, M.; Samal, A. The impact of hydropower energy consumption on economic growth and CO2 emissions in China. Environ. Sci. Pollut. Res. 2018, 25, 35725–35737. [Google Scholar] [CrossRef]
- Li, A.; Zhou, D.; Chen, G.; Liu, Y.; Long, Y. Multi-region comparisons of energy-related CO2 emissions and production water use during energy development in northwestern China. Renew. Energy 2021, 168, 1404. [Google Scholar] [CrossRef]
- Saidi, H.; Koschorreck, M. CO2 emissions from German drinking water reservoirs. Sci. Total Environ. 2017, 581, 10–18. [Google Scholar] [CrossRef]
- Escriva-Bou, A.; Lund, J.R.; Pulido-Velazquez, M. Modeling residential water and related energy, carbon footprint and costs in California. Environ. Sci. Policy 2015, 50, 270–281. [Google Scholar] [CrossRef]
- Shimizu, Y.; Dejima, S.; Toyosada, K. CO2 Emission Factor for Rainwater and Reclaimed Water Used in Buildings in Japan. Water 2013, 5, 394–404. [Google Scholar] [CrossRef]
- Alamdarlo, H.N. Water consumption, agriculture value added and carbon dioxide emission in Iran, environmental Kuznets curve hypothesis. Int. J. Environ. Sci. Technol. 2016, 13, 2079–2090. [Google Scholar] [CrossRef]
- Samuelsson, J.; Delre, A.; Tumlin, S.; Hadi, S.; Offerle, B.; Scheutz, C. Optical technologies applied alongside on-site and remote approaches for climate gas emission quantification at a wastewater treatment plant. Water Res. 2018, 131, 299–309. [Google Scholar] [CrossRef]
- Ma, J.; Yin, Z.; Cai, J. Efficiency of urban water supply under carbon emission constraints in China. Sustain. Cities Soc. 2022, 85, 104040. [Google Scholar] [CrossRef]
- Fang, A.J.; Newell, J.P.; Cousins, J.J. The energy and emissions footprint of water supply for Southern California. Environ. Res. Lett. 2015, 10, 114002. [Google Scholar] [CrossRef]
- Venkatesh, G.; Chan, A.; Bratteho, H. Understanding the water-energy-carbon nexus in urban water utilities: Comparison of four city case studies and the relevant influencing factors. Energy 2014, 75, 153–166. [Google Scholar] [CrossRef]
- Meldrum, J.; Nettles-Anderson, S.; Heath, G.; Macknick, J. Life cycle water use for electricity generation: A review and harmonization of literature estimates. Environ. Res. Lett. 2013, 8, 015031. [Google Scholar] [CrossRef]
- Elshkaki, A. Material-energy-water-carbon nexus in China’s electricity generation system up to 2050. Energy 2019, 189, 116355. [Google Scholar] [CrossRef]
- Tang, B.; Wu, Y.; Yu, B.; Li, R.; Wang, X. Co-current analysis among electricity-water-carbon for the power sector in China. Sci. Total Environ. 2020, 745, 141005. [Google Scholar] [CrossRef]
- Ristic, B.; Mahlooji, M.; Gaudard, L.; Madani, K. The relative aggregate footprint of electricity generation technologies in the European Union (EU): A system of systems approach. Resour. Conserv. Recycl. 2019, 143, 282–290. [Google Scholar] [CrossRef]
- Sun, W.; Wang, Q.; Zhou, Y.; Wu, J. Material and energy flows of the iron and steel industry: Status quo, challenges and perspectives. Appl. Energy 2020, 268, 114946. [Google Scholar] [CrossRef]
- Wang, J.; Chen, X.; Liu, Z.; Frans, V.F.; Xu, Z.; Qiu, X.; Xu, F.P.; Li, Y. Assessing the water and carbon footprint of hydropower stations at a national scale. Sci. Total Environ. 2019, 676, 595–612. [Google Scholar] [CrossRef] [PubMed]
- Liu, S.; Wang, C.; Shi, L.; Cai, W.; Zhang, L. Water conservation implications for decarbonizing non-electric energy supply: A hybrid life-cycle analysis. J. Environ. Manag. 2018, 219, 208–217. [Google Scholar] [CrossRef] [PubMed]
- Luo, Z.; Ji, L.; Xie, Y.; Zhai, L.; Cai, Y. Water-carbon nexus relationship and interaction mechanism analysis within Beijing-Tianjin-Hebei urban agglomeration. J. Environ. Manag. 2022, 321, 115823. [Google Scholar] [CrossRef] [PubMed]
- Wang, P.P.; Li, Y.P.; Huang, G.H.; Wang, S.G. A multivariate statistical input-output model for analyzing water-carbon nexus system from multiple perspectives-Jing-Jin-Ji region. Appl. Energy 2022, 310, 118560. [Google Scholar] [CrossRef]
- Fang, D.; Chen, B. Linkage analysis for water-carbon nexus in China. Appl. Energy 2018, 225, 682–695. [Google Scholar] [CrossRef]
- Liang, S.; Qu, S.; Zhao, Q.; Zhang, X.; Daigger, G.T.; Newell, J.P.; Miller, S.A.; Johnson, J.X.; Love, N.G.; Zhang, L.X.; et al. Quantifying the urban food-energy-water nexus: The case of the detroit metropolitan area. Environ. Sci. Technol. 2019, 53, 779–788. [Google Scholar] [CrossRef]
- Yang, X.; Wang, Y.; Sun, M.; Wang, R.; Zheng, P. Exploring the environmental pressures in urban sectors: An energy-water-carbon nexus perspective. Appl. Energy 2018, 228, 2298–2307. [Google Scholar] [CrossRef]
- Lee, L.-C.; Wang, Y.; Zuo, J. The nexus of water-energy-food in China’s tourism industry. Resour. Conserv. Recycl. 2021, 164, 105157. [Google Scholar] [CrossRef]
- Cheng, S.; Lin, J.; Xu, W.W.; Yang, D.; Liu, J.; Li, H. Carbon, water, land and material footprints of China’s high-speed railway construction. Transp. Res. Part D-Transp. Environ. 2020, 82, 102314. [Google Scholar] [CrossRef]
- Song, G.; Li, M.; Semakula, H.M.; Zhang, S. Food consumption and waste and the embedded carbon, water and ecological footprints of households in China. Sci. Total Environ. 2015, 529, 191–197. [Google Scholar] [CrossRef]
- Nunez-Cardenas, P.; San Miguel, G.; Banales, B.; Alvarez, S.; Diezma, B.; Cristina Correa, E. The carbon footprint of stone fruit production: Comparing process-based life cycle assessment and environmentally extended input-output analysis. J. Clean. Prod. 2022, 381, 135130. [Google Scholar] [CrossRef]
- Chhipi-Shrestha, G.K.; Hewage, K.; Sadiq, R. ’Socializing’ sustainability: A critical review on current development status of social life cycle impact assessment method. Clean Technol. Environ. Policy 2015, 17, 579–596. [Google Scholar] [CrossRef]
- IPCC. “Wastewater Treatment and Discharge”. 2006 IPCC Guidelines for National Greenhouse Gas Inventories; Institute for Global Environmental Strategies: Kanagawa, Japan, 2006. [Google Scholar]
- Foladori, P.; Vaccari, M.; Vitali, F. Energy audit in small wastewater treatment plants: Methodology, energy consumption indicators, and lessons learned. Water Sci. Technol. 2015, 72, 1007–1015. [Google Scholar] [CrossRef] [PubMed]
- EPA. Energy Efficiency for Water and Wastewater Utilities e Sustainable Infrastructure. United States Environmental Protection Agency. 2012. Available online: http://water.epa.gov/infrastructure/sustain/energyefficiency.cfm (accessed on 13 October 2012).
- Du, R.; Li, C.; Liu, Q.; Fan, J.; Peng, Y. A review of enhanced municipal wastewater treatment through energy savings and carbon recovery to reduce discharge and CO2 footprint. Bioresour. Technol. 2022, 364, 128135. [Google Scholar] [CrossRef]
- Sala-Garrido, R.; Mocholi-Arce, M.; Molinos-Senante, M.; Maziotis, A. Marginal abatement cost of carbon dioxide emissions in the provision of urban drinking water. Sustain. Prod. Consum. 2021, 25, 439–449. [Google Scholar] [CrossRef]
- Molinos-Senante, M.; Maziotis, A. Assessing the dynamic carbon performance of water companies: A parametric approach. Int. J. Environ. Sci. Technol. 2022, 19, 5461–5472. [Google Scholar] [CrossRef]
- Muhammetoglu, A.; Al-Omari, A.; Al-Houri, Z.; Topkaya, B.; Tumbul, T.; Muhammetoglu, H. Assessment of energy performance and GHG emissions for the urban water cycle toward sustainability. J. Water Clim. Change 2022, 14, 224. [Google Scholar] [CrossRef]
- Wang, H.; Yang, Y.; Keller, A.A.; Li, X.; Feng, S.; Dong, Y.-n.; Li, F. Comparative analysis of energy intensity and carbon emissions in wastewater treatment in USA, Germany, China and South Africa. Appl. Energy 2016, 184, 873–881. [Google Scholar] [CrossRef]
- Zhang, Y.; Zhang, C.; Qiu, Y.; Li, B.; Pang, H.; Xue, Y.; Liu, Y.C.; Yuan, Z.G.; Huang, X. Wastewater treatment technology selection under various influent conditions and effluent standards based on life cycle assessment. Resour. Conserv. Recycl. 2020, 154, 104562. [Google Scholar] [CrossRef]
- IEA. World Energy Outlook 2018; IEA: Paris, France, 2018. [Google Scholar]
- Gil-Carrera, L.; Pelaz, G.; Mateos, R.; Escapa, A. Estimating the carbon footprint of microbial electrolysis cells in wastewater treatment plants: Case study. J. Sustain. Dev. Energy Water Environ. Syst. -Jsdewes 2020, 8, 537–546. [Google Scholar] [CrossRef]
- Risch, E.; Boutin, C.; Roux, P. Applying life cycle assessment to assess the environmental performance of decentralised versus centralised wastewater systems. Water Res. 2021, 196, 116991. [Google Scholar] [CrossRef] [PubMed]
- Rani, A.; Snyder, S.W.; Kim, H.; Lei, Z.; Pan, S.Y. Pathways to a net-zero-carbon water sector through energy-extracting wastewater technologies. Npj Clean Water 2022, 5, 49. [Google Scholar] [CrossRef]
- van Loosdrecht, M.C.M.; Brdjanovic, D. Anticipating the next century of wastewater treatment. Science 2014, 344, 1452–1453. [Google Scholar] [CrossRef] [PubMed]
- Hamiche, A.M.; Stambouli, A.B.; Flazi, S. A review of the water-energy nexus. Renew. Sustain. Energy Rev. 2016, 65, 319–331. [Google Scholar] [CrossRef]
- Biggs, E.M.; Bruce, E.; Boruff, B.; Duncan, J.M.A.; Horsley, J.; Pauli, N.; McNeill, K.; Neef, A.; Van Ogtrop, F.; Curnow, J.; et al. Sustainable development and the water-energy-food nexus: A perspective on livelihoods. Environ. Sci. Policy 2015, 54, 389–397. [Google Scholar] [CrossRef]
- Feng, K.; Hubacek, K.; Siu, Y.L.; Li, X. The energy and water nexus in Chinese electricity production: A hybrid life cycle analysis. Renew. Sustain. Energy Rev. 2014, 39, 342–355. [Google Scholar] [CrossRef]
- Yu, S.; Wei, Y.M.; Guo, H.; Ding, L. Carbon emission coefficient measurement of the coal-to-power energy chain in China. Appl. Energy 2014, 114, 290–300. [Google Scholar] [CrossRef]
- Hightower, M.; Pierce, S.A. The energy challenge. Nature 2008, 452, 285–286. [Google Scholar] [CrossRef]
- Qin, Y.; Hoeglund-Isaksson, L.; Byers, E.; Feng, K.; Wagner, F.; Peng, W.; Mauzerall, D.L. Air quality-carbon-water synergies and trade-offs in China’s natural gas industry. Nat. Sustain. 2018, 1, 505–511. [Google Scholar] [CrossRef]
- Miller, L.; Carriveau, R. Balancing the carbon and water footprints of the Ontario energy mix. Energy 2017, 125, 562–568. [Google Scholar] [CrossRef]
- DeNooyer, T.A.; Peschel, J.M.; Zhang, Z.; Stillwell, A.S. Integrating water resources and power generation: The energy-water nexus in Illinois. Appl. Energy 2016, 162, 363–371. [Google Scholar] [CrossRef]
- Zhang, J.; Xu, L.; Cai, Y. Water-carbon nexus of hydropower: The case of a large hydropower plant in Tibet, China. Ecol. Indic. 2018, 92, 107–112. [Google Scholar] [CrossRef]
- Bueno, E.d.O.; Mello, C.R.d.; Alves, G.J. Evaporation from Camargos hydropower plant reservoir: Water footprint characterization. Rbrh 2016, 21, 570–575. [Google Scholar] [CrossRef]
- Prairie, Y.T.; Alm, J.; Beaulieu, J.; Barros, N.; Battin, T.; Cole, J.; del Giorgio, P.; DelSontro, T.; Guerin, F.; Harby, A.; et al. Greenhouse Gas Emissions from Freshwater Reservoirs: What Does the Atmosphere See? Ecosystems 2018, 21, 1058–1071. [Google Scholar] [CrossRef]
- Shaikh, M.A.; Kucukvar, M.; Onat, N.C.; Kirkil, G. A framework for water and carbon footprint analysis of national electricity production scenarios. Energy 2017, 139, 406–421. [Google Scholar] [CrossRef]
- Ding, X.; Tian, W.; Chen, Q.; Wei, G. Policies on water resources assessment of coastal nuclear power plants in China. Energy Policy 2019, 128, 170–178. [Google Scholar] [CrossRef]
- Cooper, D.C.; Sehlke, G. Sustainability and energy development: Influences of greenhouse gas emission reduction options on water use in energy production. Environ. Sci. Technol. 2012, 46, 3509–3518. [Google Scholar] [CrossRef]
- Hale, J.; Long, S. A Time Series Sustainability Assessment of a Partial Energy Portfolio Transition. Energies 2021, 14, 141. [Google Scholar] [CrossRef]
- Zeng, X.; Xiang, H.; Liu, J.; Xue, Y.; Zhu, J.; Xu, Y. Identification of policies based on assessment-optimization model to confront vulnerable resources system with large population scale in a big city. Int. J. Environ. Res. Public Health 2021, 18, 13097. [Google Scholar] [CrossRef]
- Akbar, U.; Li, Q.L.; Akmal, M.A.; Shakib, M.; Iqbal, W. Nexus between agro-ecological efficiency and carbon emission transfer: Evidence from China. Environ. Sci. Pollut. Res. 2021, 28, 44581. [Google Scholar] [CrossRef]
- Li, H.; Zhao, Y.; Kang, J.; Wang, S.; Liu, Y.; Wang, H. Identifying sectoral energy-carbon-water nexus characteristics of China. J. Clean. Prod. 2020, 249, 119436. [Google Scholar] [CrossRef]
- Wang, L.; Van Fan, Y.; Jiang, P.; Varbanov, P.S.; Klemes, J.J. Virtual water and CO2 emission footprints embodied in power trade: EU-27. Energy Policy 2021, 155, 112348. [Google Scholar] [CrossRef]
- Nawab, A.; Liu, G.; Meng, F.; Hao, Y.; Zhang, Y. Urban energy-water nexus: Spatial and inter-sectoral analysis in a multi-scale economy. Ecol. Model. 2019, 403, 44–56. [Google Scholar] [CrossRef]
- Hu, M.; Chen, S.; Wang, Y.; Xia, B.; Wang, S.; Huang, G. Identifying the key sectors for regional energy, water and carbon footprints from production-, consumption- and network-based perspectives. Sci. Total Environ. 2021, 764, 142821. [Google Scholar] [CrossRef]
- Wang, S.; Cao, T.; Chen, B. Urban energy-water nexus based on modified input-output analysis. Appl. Energy 2017, 196, 208–217. [Google Scholar] [CrossRef]
- Chen, S.; Tan, Y.; Liu, Z. Direct and embodied energy-water-carbon nexus at an inter-regional scale. Appl. Energy 2019, 251, 113401. [Google Scholar] [CrossRef]
- Udmale, P.; Pal, I.; Szabo, S.; Pramanik, M. International cereal trade of Bangladesh: Implications for virtual land, water, and GHG emissions from agriculture. Int. Energy J. 2021, 21, 107–118. [Google Scholar]
- Wang, X.-C.; Klemes, J.J.; Wang, Y.; Foley, A.; Huisingh, D.; Guan, D.; Dong, X.; Varbanov, P.S. Unsustainable imbalances and inequities in carbon-water-energy flows across the EU27. Renew. Sustain. Energy Rev. 2021, 138, 110550. [Google Scholar] [CrossRef]
- Huang, H.; Li, X.; Cao, L.; Jia, D.; Zhang, J.; Wang, C.; Han, Y. Inter-sectoral linkage and external trade analysis for virtual water and embodied carbon emissions in China. Water 2018, 10, 1664. [Google Scholar] [CrossRef]
- Liang, M.S.; Huang, G.H.; Chen, J.P.; Li, Y.P. Energy-water-carbon nexus system planning: A case study of Yangtze River Delta urban agglomeration, China. Appl. Energy 2022, 308, 118144. [Google Scholar] [CrossRef]
- Liu, X.; Klemes, J.J.; Varbanov, P.S.; Cucek, L.; Qian, Y. Virtual carbon and water flows embodied in international trade: A review on consumption-based analysis. J. Clean. Prod. 2017, 146, 20–28. [Google Scholar] [CrossRef]
- Sperling, J.B.; Ramaswami, A. Cities and “budget-based” management of the energy-water-climate nexus: Case studies in transportation policy, infrastructure systems, and urban utility risk management. Environ. Prog. Sustain. Energy 2018, 37, 91–107. [Google Scholar] [CrossRef]
- Silalertruksa, T.; Gheewala, S.H. Land-water-energy nexus of sugarcane production in Thailand. J. Clean. Prod. 2018, 182, 521–528. [Google Scholar] [CrossRef]
- Ouammi, A.; Achour, Y.; Dagdougui, H.; Zejli, D. Optimal operation scheduling for a smart greenhouse integrated microgrid. Energy Sustain. Dev. 2020, 58, 129–137. [Google Scholar] [CrossRef]
- Bieber, N.; Kee, J.H.; Wang, X.; Triantafyllidis, C.; van Dam, K.H.; Koppelaar, R.H.E.M.; Shah, N. Sustainable planning of the energy-water-food nexus using decision making tools. Energy Policy 2018, 116, 289. [Google Scholar] [CrossRef]
- Liu, B.; Gu, W.; Yang, Y.; Lu, B.; Wang, F.; Zhang, B.; Bi, J. Promoting potato as staple food can reduce the carbon-land-water impacts of crops in China. Nat. Food 2021, 2, 570–577. [Google Scholar] [CrossRef]
- Yang, Y.; Zong, Y.; Qin, R.; Wei, H.; Ma, Y.; Zhang, F. Impact of planting Lycium barbarum L. on the carbon-land-water nexus of a Haloxylon ammodendron nature reserve in the Qaidam basin, China. Land Degrad. Dev. 2022, 33, 2142–2154. [Google Scholar] [CrossRef]
- Tsafaras, I.; Campen, J.B.; Stanghellini, C.; de Zwart, H.F.; Voogt, W.; Scheffers, K.; Al Harbi, A.; Al Assaf, K. Intelligent greenhouse design decreases water use for evaporative cooling in arid regions. Agric. Water Manag. 2021, 250, 106807. [Google Scholar] [CrossRef]
- Ren, Z.; Dong, Y.; Lin, D.; Zhang, L.; Fan, Y.; Xia, X. Managing energy-water-carbon-food nexus for cleaner agricultural greenhouse production: A control system approach. Sci. Total Environ. 2022, 848, 157756. [Google Scholar] [CrossRef]
- Li, H.; Zhao, Y.; Lin, J. A review of the energy-carbon-water nexus: Concepts, research focuses, mechanisms, and methodologies. Wiley Interdiscip. Rev. -Energy Environ. 2020, 9, e358. [Google Scholar] [CrossRef]
- Al-Kez, D.; Foley, A.M.; Laverty, D.; Del Rio, D.F.; Sovacool, B. Exploring the sustainability challenges facing digitalization and internet data centers. J. Clean. Prod. 2022, 371, 133633. [Google Scholar] [CrossRef]
- Tian, P.; Lu, H.; Reinout, H.; Li, D.; Zhang, K.; Yang, Y. Water-energy-carbon nexus in China’s intra and inter-regional trade. Sci. Total Environ. 2022, 806, 150666. [Google Scholar] [CrossRef]
- Chen, S.; Chen, B. Urban energy-water nexus: A network perspective. Appl. Energy 2016, 184, 905–914. [Google Scholar] [CrossRef]
- Bolea, L.; Duarte, R.; Sanchez-Choliz, J. Exploring carbon emissions and international inequality in a globalized world: A multiregional-multisectoral perspective. Resour. Conserv. Recycl. 2020, 152, 104516. [Google Scholar] [CrossRef]
- Mi, Z.; Meng, J.; Guan, D.; Shan, Y.; Song, M.; Wei, Y.M.; Liu, Z.; Hubacek, K. Chinese CO2 emission flows have reversed since the global financial crisis. Nat. Commun. 2017, 8, 1712. [Google Scholar] [CrossRef]
- Wang, P.P.; Huang, G.H.; Li, Y.P. A factorial stepwise-clustering input-output model for unveiling water-carbon nexus from multi-policy perspectives. Sci. Total Environ. 2023, 866, 161315. [Google Scholar] [CrossRef] [PubMed]
- Wang, Q.; Ge, S. Carbon footprint and water footprint in China: Similarities and differences. Sci. Total Environ. 2020, 739, 140070. [Google Scholar] [CrossRef]
- Ali, Y. Carbon, water and land use accounting: Consumption vs production perspectives. Renew. Sustain. Energy Rev. 2017, 67, 921–934. [Google Scholar] [CrossRef]
- Sun, M.; Xu, X.; Hu, Y.; Ren, Y.; Zhang, L.; Wang, Y. What differentiates food-related environmental footprints of rural Chinese households? Resour. Conserv. Recycl. 2021, 166, 105347. [Google Scholar] [CrossRef]
- Meng, F.; Liu, G.; Chang, Y.; Su, M.; Hu, Y.; Yang, Z. Quantification of urban water-carbon nexus using disaggregated input-output model: A case study in Beijing (China). Energy 2019, 171, 403–418. [Google Scholar] [CrossRef]
- Wang, X.-C.; Klemes, J.J.; Long, X.; Zhang, P.; Varbanov, P.S.; Fan, W.; Dong, X.B.; Wang, Y. Measuring the environmental performance of the EU27 from the water-energy-carbon nexus perspective. J. Clean. Prod. 2020, 265, 121832. [Google Scholar] [CrossRef]
- Crawford, R.H. Validation of a hybrid life-cycle inventory analysis method. J. Environ. Manag. 2008, 88, 496–506. [Google Scholar] [CrossRef] [PubMed]
- Algarin, J.V.; Hawkins, T.R.; Marriott, J.; Khanna, V. Effects of using heterogeneous prices on the allocation of impacts from electricity use a mixed-unit input-output approach. J. Ind. Ecol. 2017, 21, 1333–1343. [Google Scholar] [CrossRef]
- Li, X.; Feng, K.; Siu, Y.L.; Hubacek, K. Energy-water nexus of wind power in China: The balancing act between CO2 emissions and water consumption. Energy Policy 2012, 45, 440–448. [Google Scholar] [CrossRef]
- Malik, A.; Lenzen, M.; Ely, R.N.; Dietzenbacher, E. Simulating the impact of new industries on the economy: The case of biorefining in Australia. Ecol. Econ. 2014, 107, 84–93. [Google Scholar] [CrossRef]
- Laurenzi, I.J.; Bergerson, J.A.; Motazedi, K. Life cycle greenhouse gas emissions and freshwater consumption associated with Bakken tight oil. Proc. Natl. Acad. Sci. USA 2016, 113, E7672–E7680. [Google Scholar] [CrossRef] [PubMed]
- Suh, S.; Huppes, G. Methods for life cycle inventory of a product. J. Clean. Prod. 2005, 13, 687–697. [Google Scholar] [CrossRef]
- Zhang, Y. Urban metabolism: A review of research methodologies. Environ. Pollut. 2013, 178, 463–473. [Google Scholar] [CrossRef]
- Minx, J.; Creutzig, F.; Medinger, V.; Ziegler, T.; Owen, A.; Baiocchi, G. Developing a Pragmatic Approach to Assess Urban Metabolism in Europe: A Report to the European Environment Agency; Stockholm Environment Institute & Technische Universität Berlin: Stockholm, Sweden, 2011. [Google Scholar]
- Duarte, R.; Sanchez-Choliz, J.; Bielsa, J. Water use in the Spanish economy: An input-output approach. Ecol. Econ. 2002, 43, 71–85. [Google Scholar] [CrossRef]
- Yang, X.; Yi, S.; Qu, S.; Wang, R.; Wang, Y.; Xu, M. Key transmission sectors of energy-water-carbon nexus pressures in Shanghai, China. J. Clean. Prod. 2019, 225, 27–35. [Google Scholar] [CrossRef]
- Broto, V.C.; Allen, A.; Rapoport, E. Interdisciplinary Perspectives on Urban Metabolism. J. Ind. Ecol. 2013, 16, 851–861. [Google Scholar] [CrossRef]
- Chang, Y.; Ries, R.J.; Wang, Y. Life-cycle energy of residential buildings in China. Energy Policy 2013, 62, 656–664. [Google Scholar] [CrossRef]

| Direction | Scale | Methodology | Reference |
|---|---|---|---|
| Water systems | Wastewater treatment plant | Remote sensing | Samuelsson et al., 2018 [24] |
| Water supply | Data envelopment analysis | Ma et al., 2022 [25] | |
| Spatially explicit life-cycle assessment | Fang et al., 2015 [26] | ||
| City water system | System dynamic analysis | Chhipi-Shrestha et al., 2017 [13] | |
| Life-cycle analysis | Venkatesh et al., 2014 [27] | ||
| Energy systems | Electricity generation industry | Life-cycle analysis | Meldrum et al., 2013 [28] |
| Material flow analysis | Elshkaki, A., 2019 [29] | ||
| National energy technology power model | Tang et al., 2020 [30] | ||
| Electricity generation technology | Relative aggregate footprint | Ristic et al., 2019 [31] | |
| Iron and steel industry | Material flow analysis | Sun et al., 2020 [32] | |
| Hydropower industry | Life-cycle analysis | Wang et al., 2019 [33] | |
| Non-electric energy sectors | Multiregional hybrid life-cycle analysis | Liu et al., 2018 [34] | |
| Urban economic systems | Sectors in urban agglomerations | Environment extended input-output analysis | Luo et al., 2022 [35] |
| Multivariate statistical input-output model | Wang et al., 2022 [36] | ||
| Provincial economic sectors | Multiregional input-output model | Fang et al., 2018 [37] | |
| Sectors in cities | Material flow analysis | Liang et al., 2019 [38] | |
| Principal components analysis | Yang et al., 2018 [39] | ||
| Others | Tourism | Environmentally extended input-output model | Lee et al., 2021 [40] |
| International trade | Multiregional input-output model | Tobarra et al., 2018 [14] | |
| Construction | Hybrid input-output life-cycle analysis | Cheng et al., 2020 [41] | |
| Household | Life-cycle analysis | Song et al., 2015 [42] | |
| Agriculture | Process-based life-cycle analysis | Nunez-Cardenas et al., 2022 [43] |
Disclaimer/Publisher’s Note: The statements, opinions and data contained in all publications are solely those of the individual author(s) and contributor(s) and not of MDPI and/or the editor(s). MDPI and/or the editor(s) disclaim responsibility for any injury to people or property resulting from any ideas, methods, instructions or products referred to in the content. |
© 2023 by the authors. Licensee MDPI, Basel, Switzerland. This article is an open access article distributed under the terms and conditions of the Creative Commons Attribution (CC BY) license (https://creativecommons.org/licenses/by/4.0/).
Share and Cite
Han, X.; Shi, W.-Y.; Yao, Y.-X. A Review of the Water–Carbon Nexus in Urban Systems. Water 2023, 15, 1005. https://doi.org/10.3390/w15061005
Han X, Shi W-Y, Yao Y-X. A Review of the Water–Carbon Nexus in Urban Systems. Water. 2023; 15(6):1005. https://doi.org/10.3390/w15061005
Chicago/Turabian StyleHan, Xiao, Wei-Yu Shi, and Yu-Xia Yao. 2023. "A Review of the Water–Carbon Nexus in Urban Systems" Water 15, no. 6: 1005. https://doi.org/10.3390/w15061005
APA StyleHan, X., Shi, W.-Y., & Yao, Y.-X. (2023). A Review of the Water–Carbon Nexus in Urban Systems. Water, 15(6), 1005. https://doi.org/10.3390/w15061005
