Effective Removal of Biogenic Substances Using Natural Treatment Systems for Wastewater for Safer Water Reuse
Abstract
1. Introduction
- Impoundment reuse—the use of reclaimed water in an impoundment;
- Environmental reuse—the use of reclaimed water to create, enhance, sustain, or augment water bodies, including wetlands, aquatic habitats, or stream flow;
- Groundwater recharge–nonpotable reuse—the use of reclaimed water to recharge aquifers that are not used as a potable water source;
- Indirect potable reuse—augmentation of drinking water sources (surface or groundwater) with reclaimed water, followed by an environmental buffer that precedes normal drinking water treatment.
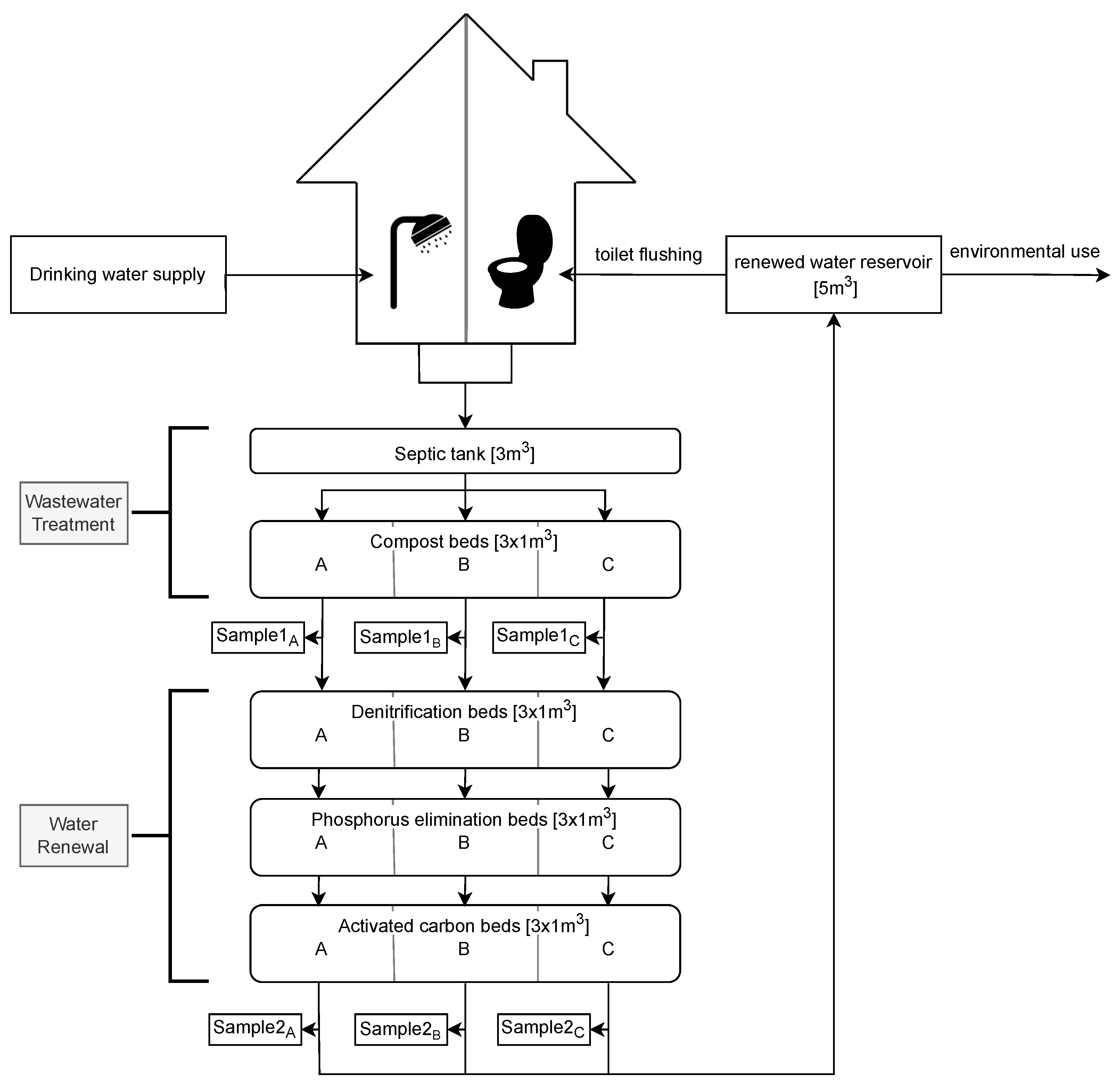
2. Materials and Methods
2.1. Description of the NTSW Pilot Plant
- The septic tank with a capacity of 3 m3 receives sewage from the IES building in an average daily amount of 300 L, which results in a retention time of about 8 days. Mechanical and partly biological wastewater treatment takes place in the septic tank. After two years of operation, the septic tank is emptied of sewage sludge.
- The compost beds with a total area of 3 m2 are placed in a greenhouse and divided into 3 separate parts (A, B and C) with an area of 1 m2 each. These beds are 1 m high and consist of the following layers: on top, an 80 cm compost layer (80% wood chips and 20% peat soil), and below, a 10 cm layer of sand (granulation from 0.2 to 2 mm) and a 10 cm layer of gravel (granulation from 4 to 16 mm). Additionally, 10 kg of fertilizer lime containing 60% calcium carbonate was added to the compost beds. In terms of nutrient removal, the main task of the compost beds is to perform maximum ammonium nitrification, simultaneous denitrification of nitrate nitrogen and partial (biological and chemical) phosphorus elimination. In addition, the beds provide a very effective reduction in organic matter.
- The denitrification beds, with a total area of 3 m2, are also divided into 3 equal parts (A, B and C). Each of the beds is supplied with sewage treated in the corresponding compost bed. Denitrification beds are 1 m high and consist of a 40 cm layer of swamp sediments, a 30 cm layer of sand (granulation from 0.2 to 2 mm) and a 10 cm layer of gravel (granulation from 4 to 16 mm). These beds are responsible for the further denitrification of nitrates flowing out of the compost beds.
- The phosphorus beds, like the previous ones, have an area of 3 m2, are divided into 3 equal parts (A, B and C) and are supplied with the outflow from the corresponding denitrification beds. The beds are filled from the top with a 50 cm layer of sand (granulation from 0.2 to 2 mm, with the addition of 25 kg of construction lime) and a 10 cm layer of gravel (granulation from 4 to 16 mm). The main task of the phosphorus beds is to further reduce phosphorus compounds.
- The activated carbon beds, also with an area of 3 m2 and divided into 3 equal parts (A, B and C), are supplied with the outflow from the corresponding phosphorus beds. The beds are filled from the top with a 50 cm layer of sand (granulation from 0.2 to 2 mm, with the addition of 25 kg of activated carbon) and a 10 cm layer of gravel (granulation from 4 to 16 mm). The main task of the activated carbon beds is to further reduce organic compounds.
- The last element of the pilot plant is the retention reservoir. It is an underground tank sealed with foil, filled with fine gravel (granulation from 2 to 4 mm) and covered with a layer of soil. The capacity of the tank is 5 m3.
2.2. Sampling and Quality Assessment
2.3. Wastewater Treatment and Water Renewal
3. Results
3.1. Removal of Nitrogen and Phosphorus during the Wastewater Treatment Process
3.1.1. Septic Tank
3.1.2. The Compost Beds
3.2. Removal of Nitrogen and Phosphorus in the Process of Water Renewal
3.3. Transformation of Nitrogen and Phosphorus Compounds in the Renewed Water Reservoir
4. Discussion
4.1. Removal of Nitrogen and Phosphorus in the Septic Tank
4.2. Removal of Nitrogen and Phosphorus Compounds in the Process of Wastewater Treatment and Water Renewal
5. Conclusions
Author Contributions
Funding
Data Availability Statement
Conflicts of Interest
Abbreviations
| EU | European Union |
| IES | Instytut Ekologii Stosowanej (Institute of Applied Ecology) |
| HRT | Hydraulic Residence Time |
| NTSW | Natural Treatment System for Wastewater |
| TN | Total Nitrogen |
| TP | Total Phosphorus |
References
- Bartram, J.; Thyssen, N.; Gowers, A. Water and Health in Europe: A Joint Report from the European Environment Agency and the WHO Regional Office for Europe; WHO Regional Office Europe: Copenhagen, Denmark, 2002. [Google Scholar]
- Ward, B.; Dubos, R.J. Only One Earth: The Care and Maintenance of a Small Planet, 1st ed.; W. W. Norton: New York, NY, USA, 1972; p. 225. ISBN 0-393-06391-7. [Google Scholar]
- Agenda 21-United Nations Conference on Environment & Development, Rio de Janerio, Brazil. 1992. Available online: https://sustainabledevelopment.un.org/content/documents/Agenda21.pdf (accessed on 16 October 2022).
- Stefanakis, A.; Akratos, C.; Tsihrintzis, V. Vertical Flow Constructed Wetlands: Eco-engineering Systems for Wastewater and Sludge Treatment; Elsevier Publishing: Amsterdam, The Netherlands, 2014; ISBN 9780124046122. [Google Scholar]
- Tal, A. Rethinking the sustainability of Israel’s irrigation practices in the Drylands. Water Res. 2016, 90, 387–394. [Google Scholar] [CrossRef] [PubMed]
- Regulation (EU) 2020/741 of the European Parliament and of the Council of 25 May 2020 on Minimum Requirements for Water Reuse. Available online: https://eur-lex.europa.eu/eli/reg/2020/741/oj (accessed on 16 October 2022).
- Crites, R.W.; Middlebrooks, E.J.; Bastian, R.K. Natural Wastewater Treatment Systems, 2nd ed.; CRC Press: Boca Raton, FL, USA, 2014; p. 549. ISBN 9781466583269. [Google Scholar]
- Jung, Y.T.; Narayanan, N.C.; Cheng, Y.-L. Cost comparison of centralized and decentralized wastewater management systems using optimization model. J. Environ. Manag. 2018, 213, 90–97. [Google Scholar] [CrossRef] [PubMed]
- Halicki, W. Evolution of Constructed Wetland for Wastewater Treatment, from Field Irrigation to Improved Wetland System. In Wetland: Function, Services, Importance and Threats; Halicki, W., Ed.; Environmental Research Advances; Nova Science Publishers: New York, NY, USA, 2018; pp. 299–340. ISBN 978-1-53613-562-6. [Google Scholar]
- Chen, T.Y.; Kao, C.M.; Yeh, T.Y.; Chien, H.Y.; Chao, A.C. Application of a constructed wetland for industrial wastewater treatment: A pilot-scale study. Chemosphere 2006, 64, 497–502. [Google Scholar] [CrossRef] [PubMed]
- Gholipour, A.; Zahabi, H.; Stefanakis, A.I. A novel pilot and full-scale constructed wetland study for glass industry wastewater treatment. Chemosphere 2020, 247, 125966. [Google Scholar] [CrossRef] [PubMed]
- Halicki, W.; Halicki, M. From domestic sewage to potable water quality: New approach in organic matter removal using natural treatment systems for wastewater. Water 2022, 14, 1909. [Google Scholar] [CrossRef]
- Mendieta-Pino, C.A.; Pérez-Báez, S.O.; Ramos-Martín, A.; León-Zerpa, F.; Brito-Espino, S. Natural treatment system for wastewater (NTSW) in a livestock farm, with five years of pilot plant management and monitoring. Chemosphere 2021, 285, 131529. [Google Scholar] [CrossRef]
- Mendieta-Pino, C.A.; Garcia-Ramirez, T.; Ramos-Martin, A.; Perez-Baez, S.O. Experience of application of natural treatment systems for wastewater (NTSW) in livestock farms in canary islands. Water 2022, 14, 2279. [Google Scholar] [CrossRef]
- Vera, L.; Martel, G.; Márquez, M. Two years monitoring of the natural system for wastewater reclamation in Santa Lucía, Gran Canaria Island. Ecol. Eng. 2013, 50, 21–30. [Google Scholar] [CrossRef]
- European Comission; Joint Research Centre; Gawlik, B.; Alcalde-Sanz, L. Water Reuse in Europe: Relevant Guidelines, Needs for and Barriers to Innovation. 2014. Available online: https://policycommons.net/artifacts/2163128/water-reuse-in-europe/2918741/ (accessed on 16 October 2022).
- Browne, W.; Jenssen, P.D. Exceeding tertiary standards with a pond/reed bed system in Norway. Water Sci. Technol. 2005, 51, 299–306. [Google Scholar] [CrossRef]
- Masi, F. Water reuse and resources recovery: The role of constructed wetlands in the Ecosan approach. Desalination 2009, 246, 27–34. [Google Scholar] [CrossRef]
- EPA, US. State Regulatory Programs for Water Reuse. In Guidelines for Water Reuse; US Environmental Protection Agency: Washington, DC, USA, 2012. Available online: https://www.epa.gov/sites/default/files/2019-08/documents/2012-guidelines-water-reuse.pdf (accessed on 16 October 2022).
- Europe’s Groundwater—A Key Resource under Pressure. Available online: https://www.eea.europa.eu/publications/europes-groundwater (accessed on 16 October 2022).
- Pollution and Barriers Are Key Problems for Europe’s Waters. Available online: https://www.eea.europa.eu/highlights/pollution-and-barriers-are-key (accessed on 16 October 2022).
- Howarth, R.W.; Billen, G.; Swaney, D.; Townsend, A.; Jaworski, N.; Lajtha, K.; Downing, J.A.; Elmgren, R.; Caraco, N.; Jordan, T.; et al. Regional nitrogen budgets and riverine N & P fluxes for the drainages to the North Atlantic Ocean: Natural and human influences. In Nitrogen Cycling in the North Atlantic Ocean and Its Watersheds; Howarth, R.W., Ed.; Springer: Dordrecht, The Netherlands, 1996; pp. 75–139. ISBN 978-94-009-1776-7. [Google Scholar]
- Carpenter, S.R.; Caraco, N.F.; Correll, D.L.; Howarth, R.W.; Sharpley, A.N.; Smith, V.H. Nonpoint pollution of surface waters with phosphorus and nitrogen. Ecol. Appl. 1998, 8, 559–568. [Google Scholar] [CrossRef]
- Townsend, A.R.; Howarth, R.W.; Bazzaz, F.A.; Booth, M.S.; Cleveland, C.C.; Collinge, S.K.; Dobson, A.P.; Epstein, P.R.; Holland, E.A.; Keeney, D.R.; et al. Human health effects of a changing global nitrogen cycle. Front. Ecol. Environ. 2003, 1, 240–246. [Google Scholar] [CrossRef]
- Dodds, W.K.; Bouska, W.W.; Eitzmann, J.L.; Pilger, T.J.; Pitts, K.L.; Riley, A.J.; Schloesser, J.T.; Thornbrugh, D.J. Eutrophication of U.S. Freshwaters: Analysis of Potential Economic Damages. Environ. Sci. Technol. 2009, 43, 12–19. [Google Scholar] [CrossRef]
- Burt, T.P.; Howden, N.J.K.; Worrall, F.; Whelan, M.J.; Bieroza, M. Nitrate in United kingdom rivers: Policy and its outcomes since 1970. Environ. Sci. Technol. 2011, 45, 175–181. [Google Scholar] [CrossRef]
- Baird, R.; Rice, E.W.; Eaton, A.D.; Bridgewater, L. Standard Methods for the Examination of Water and Wastewater; American Public Health Association: Washington, DC, USA, 2017; ISBN 9780875532875. [Google Scholar]
- Ni’matuzahroh; Affandi, M.; Fatimah; Trikurniadewi, N.; Khiftiyah, A.M.; Sari, S.K.; Abidin, A.Z.; Ibrahim, S.N.M.M. Comparative study of gut microbiota from decomposer fauna in household composter using metataxonomic approach. Arch. Microbiol. 2022, 204, 210. [Google Scholar] [CrossRef]
- Halicki, W.; Ehrnsberger, R. Veränderung der organischen Substanz und der Bodeneigenschaften in einem vertikalen Pflanzenbeet durch Zusammenwirken von Bakterien, Bodentieren und Pflanzen. GWF Wasser Abwasser 2000, 12, 854–860. [Google Scholar]
- Imhoff, K.; Imhoff, K.R. Taschenbuch der Stadtentwicklung; Oldenbourg: Munich, Germany, 1993. [Google Scholar]
- Regulation of the Minister of Infrastructure of 14 January 2002 on Determining the Average Standards of Water Consumption, Polish Journal of Laws 7 August 2002. Available online: http://isap.sejm.gov.pl/isap.nsf/download.xsp/WDU20020080070/O/D20020070.pdf (accessed on 16 October 2022).
- EU Council Directive of 3 November 1998 on the Quality of Water Intended for Human Consumption. Available online: https://eur-lex.europa.eu/legal-content/EN/TXT/PDF/?uri=CELEX:31998L0083&from=EN (accessed on 16 October 2022).
- Darby, J.L.; Leverenz, H. Virus, Phosphorus, and Nitrogen Removal in Onsite Wastewater Treatment Processes; UC Water Resources Center: Riverside, CA, USA, 2004; Available online: https://escholarship.org/content/qt9rc0j398/qt9rc0j398.pdf (accessed on 16 October 2022).
- Rheinheimer, G. Stickstoffkreislauf im Wasser: Stickstoffumsetzungen in Natürlichen Gewässern, in der Abwasserreinigung und Wasserversorgung; R. Oldenbourg Verlag: Munich, Germany, 1988; ISBN 978-3-486-26296-4. [Google Scholar]
- Ren, Y.-X.; Zhang, H.; Wang, C.; Yang, Y.-Z.; Qin, Z.; Ma, Y. Effects of the substrate depth on purification performance of a hybrid constructed wetland treating domestic sewage. J. Environ. Sci. Health A Tox. Hazard. Subst. Environ. Eng. 2011, 46, 777–782. [Google Scholar] [CrossRef]
- Vega De Lille, M.I.; Hernández Cardona, M.A.; Tzakum Xicum, Y.A.; Giácoman-Vallejos, G.; Quintal-Franco, C.A. Hybrid constructed wetlands system for domestic wastewater treatment under tropical climate: Effect of recirculation strategies on nitrogen removal. Ecol. Eng. 2021, 166, 106243. [Google Scholar] [CrossRef]
- Belmont, M.A.; Cantellano, E.; Thompson, S.; Williamson, M.; Sánchez, A.; Metcalfe, C.D. Treatment of domestic wastewater in a pilot-scale natural treatment system in central Mexico. Ecol. Eng. 2004, 23, 299–311. [Google Scholar] [CrossRef]
- Thalla, A.K.; Devatha, C.P.; Anagh, K.; Sony, E. Performance evaluation of horizontal and vertical flow constructed wetlands as tertiary treatment option for secondary effluents. Appl. Water Sci. 2019, 9, 147. [Google Scholar] [CrossRef]
- Ung, H.T.T.; Leu, B.T.; Tran, H.T.H.; Nguyen, L.N.; Nghiem, L.D.; Hoang, N.B.; Pham, H.T.; Duong, H.C. Combining flowform cascade with constructed wetland to enhance domestic wastewater treatment. Environ. Technol. Innov. 2022, 27, 102537. [Google Scholar] [CrossRef]



| Value | Range (mg/L) |
|---|---|
| NO2 | 0.007–3.28 |
| NO3 | 0.4–110.7 |
| NH4 | 0.01–3 |
| PO4 | 0.007–15.3 |
| Total Nitrogen | 0.5–15 |
| Total Phosphorus | 0.2–15.3 |
| Value (mg/L) | Min | Max | Mean |
|---|---|---|---|
| NH4 | 85.7 | 413.0 | 176.5 |
| NO3 | 0.0 | 3.2 | 0.1 |
| NO2 | 0.0 | 0.6 | 0.1 |
| Total Nitrogen | 90.0 | 168.0 | 130.7 |
| PO4 | 9.2 | 81.7 | 55.3 |
| Total Phosphorus | 11.8 | 31.6 | 23.1 |
| Value (mg/L) | Sample 1 | Sample 2 | ||||
|---|---|---|---|---|---|---|
| Min | Max | Mean | Min | Max | Mean | |
| NH4 (A) | 0.2 | 8.3 | 2.7 | 0.1 | 8.7 | 0.5 |
| NH4 (B) | 0.2 | 42.7 | 5.7 | 0.1 | 11.7 | 1.1 |
| NH4 (C) | 0.3 | 11.4 | 5.5 | 0.1 | 4.4 | 0.6 |
| NH4 mean | 0.2 | 42.7 | 4.7 | 0.1 | 11.7 | 0.8 |
| NO3 (A) | 38.0 | 328.0 | 124.7 | 8.0 | 66.0 | 45.0 |
| NO3 (B) | 17.5 | 450.0 | 141.3 | 3.1 | 357.8 | 51.3 |
| NO3 (C) | 37.4 | 352.0 | 128.4 | 6.0 | 77.2 | 51.5 |
| NO3 mean | 17.5 | 450.0 | 132.1 | 3.1 | 357.8 | 49.4 |
| NO2 (A) | 0.1 | 4.9 | 1.0 | 0.0 | 2.2 | 0.4 |
| NO2 (B) | 0.0 | 3.5 | 0.9 | 0.0 | 2.6 | 0.9 |
| NO2 (C) | 0.0 | 3.5 | 1.1 | 0.1 | 3.1 | 0.6 |
| NO2 mean | 0.0 | 4.9 | 1.0 | 0.0 | 3.1 | 0.7 |
| Total Nitrogen (A) | 7.1 | 88.0 | 41.6 | 1.8 | 17.5 | 12.0 |
| Total Nitrogen (B) | 16.0 | 90.0 | 42.3 | 2.8 | 23.0 | 11.6 |
| Total Nitrogen (C) | 8.4 | 88.0 | 42.7 | 1.7 | 19.0 | 12.3 |
| Total Nitrogen mean | 7.1 | 90.0 | 42.2 | 1.7 | 23.0 | 12.0 |
| PO4 (A) | 17.5 | 34.6 | 27.2 | 0.5 | 9.2 | 3.4 |
| PO4 (B) | 6.5 | 37.3 | 23.4 | 0.6 | 13.3 | 3.0 |
| PO4 (C) | 10.3 | 39.4 | 27.6 | 0.6 | 14.9 | 2.9 |
| PO4 mean | 6.5 | 39.4 | 25.9 | 0.5 | 14.9 | 3.1 |
| Total Phosphorus (A) | 7.1 | 26.0 | 12.7 | - | - | - |
| Total Phosphorus (B) | 3.2 | 26.9 | 12.6 | - | - | - |
| Total Phosphorus (C) | 3.8 | 27.2 | 13.1 | - | - | - |
| Total Phosphorus mean | 3.2 | 27.2 | 12.8 | - | - | - |
| Value (mg/L) | Min | Max | Mean |
|---|---|---|---|
| NH4 | 0.1 | 2.5 | 1.0 |
| NO3 | 0.0 | 67.2 | 31.2 |
| NO2 | 0.1 | 2.8 | 0.9 |
| PO4 | 0.8 | 9.9 | 5.4 |
Publisher’s Note: MDPI stays neutral with regard to jurisdictional claims in published maps and institutional affiliations. |
© 2022 by the authors. Licensee MDPI, Basel, Switzerland. This article is an open access article distributed under the terms and conditions of the Creative Commons Attribution (CC BY) license (https://creativecommons.org/licenses/by/4.0/).
Share and Cite
Halicki, W.; Halicki, M. Effective Removal of Biogenic Substances Using Natural Treatment Systems for Wastewater for Safer Water Reuse. Water 2022, 14, 3977. https://doi.org/10.3390/w14233977
Halicki W, Halicki M. Effective Removal of Biogenic Substances Using Natural Treatment Systems for Wastewater for Safer Water Reuse. Water. 2022; 14(23):3977. https://doi.org/10.3390/w14233977
Chicago/Turabian StyleHalicki, Wojciech, and Michał Halicki. 2022. "Effective Removal of Biogenic Substances Using Natural Treatment Systems for Wastewater for Safer Water Reuse" Water 14, no. 23: 3977. https://doi.org/10.3390/w14233977
APA StyleHalicki, W., & Halicki, M. (2022). Effective Removal of Biogenic Substances Using Natural Treatment Systems for Wastewater for Safer Water Reuse. Water, 14(23), 3977. https://doi.org/10.3390/w14233977

