The Impact of the Uncertain Input Data of Multi-Purpose Reservoir Volumes under Hydrological Extremes
Abstract
1. Introduction
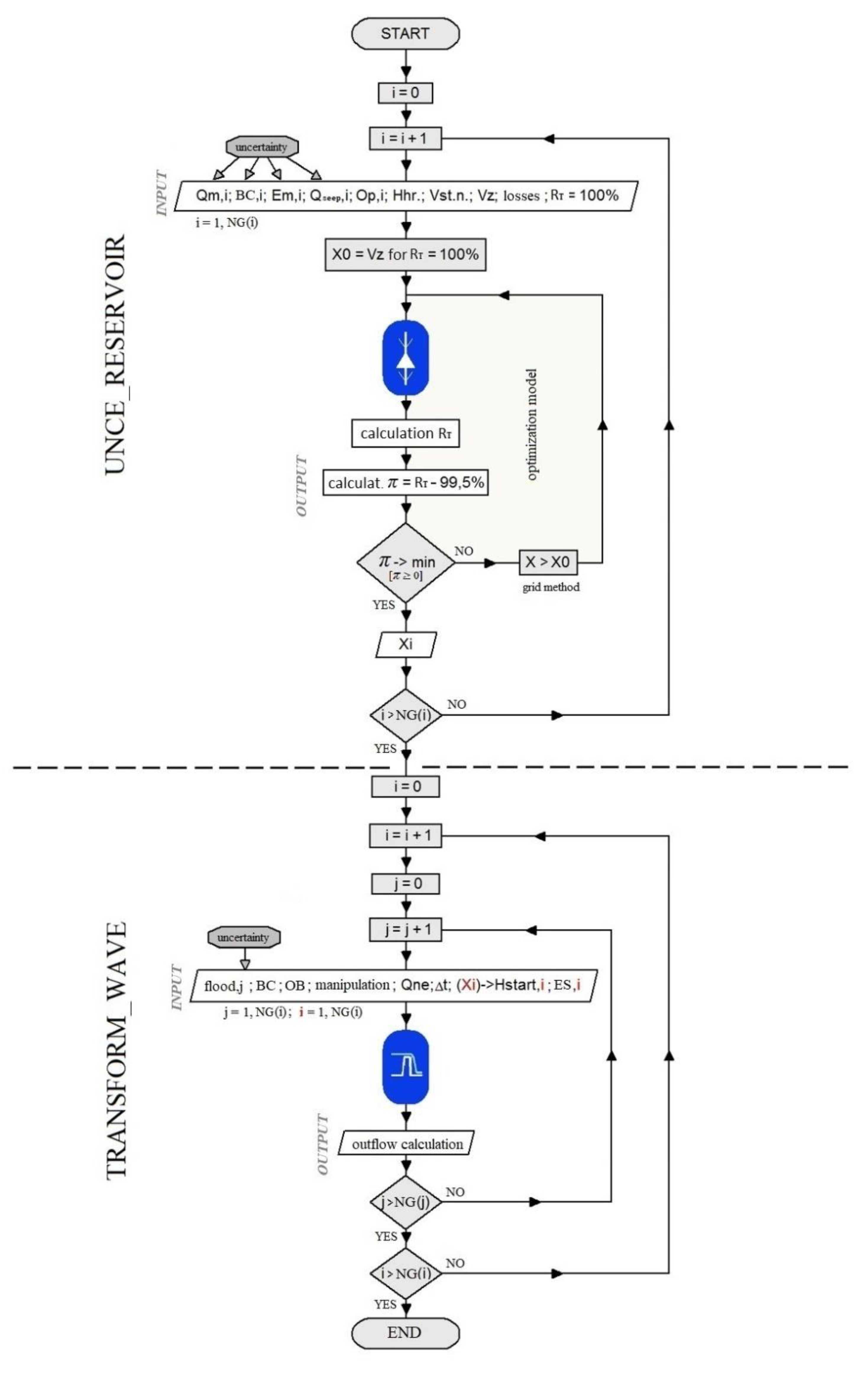
- (a)
- The first sub-objective was to develop a simulation-optimization model of the reservoir to determine the optimal storage volume of the reservoir under conditions of input data uncertainty (UNCE_RESERVOIR). The reservoir model is based on the balance equation of the reservoir and involves optimization using the grid method with the required temporal reliability.
- (b)
- The second sub-objective was to develop a simulation model for the transformation of uncertain flood discharges to determine the retention volume of the reservoir under conditions of input data uncertainty (TRANSFORM_WAVE). The model is based on the first order of the reservoir differential equation.
- (c)
- The main objective was to link the two models and analyze what effect the optimized reservoir storage volume will have on the transformation effect of the reservoir.
2. Background
3. Case Study
4. Methodology
4.1. Problem Formulation
4.2. UNCE_RESERVOIR—Simulation-Optimization Model of the Reservoir for Determining the Storage Volume of the Reservoir
4.3. TRANSFORM_WAVE—Reservoir Simulation Model for Determining the Retention Volume of the Reservoir
4.4. Monte Carlo Method for Applying Input Uncertainties to the Reservoir Simulation Model
4.5. Methods for Evaluation
4.5.1. Mean Value
4.5.2. Variance and Standard Deviation
4.5.3. Coefficient of Variation
4.5.4. Coefficient of Variation
4.5.5. Quantile
5. Results and Discussion
5.1. Storage Volume Modeling
5.2. Retention Volume Modeling
5.3. Summary of Results
6. Conclusions and Recommendations
- Input uncertainty significantly affects the results of VZ and VR calculations.
- To be on the safe side, it is appropriate to increase the values of either VZ or VR in accordance with the calculated uncertainties. Specifically, the input uncertainties discussed here highlighted the need to increase the existing VZ of the tested reservoir by up to 1.71 million m3 (3.9%) and the existing VR by up to 1.37 million m3 (16.5%).
- For a comprehensive determination of functional volumes, calculations of the transformation of the updated flood discharge burdened with uncertainty for selected optimal values of VZ were performed. These led to the determination of how an increase in VZ can affect the transformation of the flood discharge and the change in the VR of the reservoir.
- Based on the above, Table 6 was created with solution options for VZ and VR under conditions of uncertainty, including possible flood peaks and water height peaks in the reservoir.
- The developed simulation-optimization (i) and simulation (ii) models of the reservoir, the methods used and the introduction of uncertainties on the input data proved their functionality in solving the functional volumes of the water in the reservoir.
- Uniqueness can be observed in the connection between the solutions of the functional volumes of the reservoir for input data under conditions of uncertainty.
- The source codes of both models are written in such a way as to maintain generality and thus can be quickly used to test other existing or planned reservoirs anywhere in the world, if suitable data are available.
Author Contributions
Funding
Institutional Review Board Statement
Informed Consent Statement
Data Availability Statement
Conflicts of Interest
References
- WMO. Statement on the State of the Global Climate in 2019; World Meteorological Organization: Geneva, Switzerland, 2020; ISBN 978-92-62-11248-5. [Google Scholar]
- IPCC. Global Warming of 1.5 C. An IPCC Special Report on the Impacts of Global Warming of 1.5 C above Pre-Industrial Levels and Related Global Greenhouse Gas Emission Pathways, in the Context of Strengthening the Global Response to the Threat of Climate Change, Sustainable Development, and Efforts to Eradicate Poverty; MassonDelmotte, V., Zhai, P., Portner, H.O., Roberts, D., Skea, J., Shukla, P.R., Pirani, A., Moufouma-Okia, W., Péan, C., Pidcock, R., et al., Eds.; IPCC: Geneva, Switzerland, 2018; Available online: http://ipcc.ch/report/sr15/ (accessed on 20 February 2021).
- Trnka, M.; Vizina, A.; Hanel, M.; Balek, J.; Hlavinka, P.; Semerádová, D.; Chuchma, F.; Dumbrovský, M.; Daňhelka, J.; Dubrovský, M.; et al. Pozorované Změny a Výhled pro Vodní Bilanci a Potřebu Vody v Zemědělské Krajině České Republiky. Vodohospodářská Konference Vodní Nádrže 2017; Povodí Moravy: Brno, Czech Republic, 2017; ISBN 978-80-905368-5-2. [Google Scholar]
- Zahradníček, P.; Trnka, M.; Brázdil, R.; Možný, M.; Štěpánek, P.; Hlavinka, P.; Žalud, Z.; Malý, A.; Semerádová, D.; Dobrovolný, P.; et al. The extreme drought episode of August 2011–May 2012 in the Czech Republic. Int. J. Clim. 2015, 35, 3335–3352. [Google Scholar] [CrossRef]
- Duchan, D.; Dráb, A.; Říha, J. Flood Protection in the Czech Republic. In Management of Water Quality and Quantity; Springer Nature: Cham, Switzerland, 2019; pp. 333–363. ISBN 978-3-030-18358-5. [Google Scholar]
- Stahl, K.; Hisdal, H.; Hannaford, J.; Tallaksen, L.M.; van Lanen, H.A.J.; Sauquet, E.; Demuth, S.; Fendekova, M.; Jódar, J. Streamflow trends in Europe: Evidence from a dataset of near-natural catchments. Hydrol. Earth. Syst. Sci. 2010, 14, 2367–2382. [Google Scholar] [CrossRef]
- Hanel, M.; Kašpárek, L.; Mrkvičková, M.; Horáček, S.; Vizina, A.; Novický, O.; Fridrichová, R. Odhad Dopadů Klimatické Změny na Hydrologickou Bilanci v ČR a Možná Adaptační Opatření; Výzkumný Ústav Vodohospodářský T. G. Masaryka, v.v.i: Praha, Czech Republic, 2011; ISBN 978-80-87402-22-1. [Google Scholar]
- IPCC. Summary for Policymakers, Climate Change 2014, Synthesis Report. Contribution of Working Groups I, II and III to the Fifth Assessment Report of the Intergovernmental Panel on Climate Change; Core Writing Team, Pachauri, R.K., Meyer, L.A., Eds.; IPCC: Geneva, Switzerland, 2014. [Google Scholar]
- Der Kiureghian, A.; Ditlevsen, O. Aleatory or epistemic? Does it matter? Struct. Saf. 2009, 31, 105–112. [Google Scholar] [CrossRef]
- Dantan, J.; Gayton, N.; Qureshi, A.; Lemaire, M.; Etienne, A. Tolerance Analysis Approach based on the Classification of Uncertainty (Aleatory/Epistemic). Procedia CIRP 2013, 10, 287–293. [Google Scholar] [CrossRef][Green Version]
- Czech Government Document: Strategie Přizpůsobení se Změně Klimatu v Podmínkách ČR. Ministerstvo Životního Prostředí. 2015. Available online: http://www.mzp.cz/C1257458002F0DC7/cz/zmena_klimatu_adaptacni_strategie/$FILE/OEOK-Adaptacni_strategie-20151029.pdf (accessed on 1 October 2020).
- Czech Technical Standard ČSN 75,2405 Reservoir Storage Capacity Analysis. Available online: https://csnonline.agentura-cas.cz/Detailnormy.aspx?k=501441 (accessed on 3 October 2020).
- Knight, F.H. Risk, Uncertainty, and Profit; Boston, Hart, Schaffner & Marx; Houghton Mifflin Company: Boston, MA, USA, 1921. [Google Scholar]
- WECC doc. 19–1990:”Guidelines for Expression of the Uncertainty in Calibrations”. 1990. Available online: http://www.qcalibration.com/image/uncertainty.pdf (accessed on 1 October 2020).
- International Organization for Standardization. Guide to the Expression of Uncertainty in Measurement; International Organization for Standardization: Geneva, Switzerland, 1993. [Google Scholar]
- Document: Expression of the Uncertainty in Measurement in Calibration. EAL Task Force, EA 4/02. 1999. Available online: https://www.isobudgets.com/pdf/uncertainty-guides/european-co-operation-for-accreditation-ea-4-02-m-1999-expression-of-the-uncertainty-of-measurement-in-calibration.pdf (accessed on 3 October 2020).
- Document: ISO GUM Suppl. 1 (DGUIDE 99998). Guide to the Expression of Uncertainty in Measurement (GUM)—Supplement 1: Numerical Methods for the Propagation of Distributions; International Organization for Standardization: Geneva, Switzerland, 2004; Available online: http://geste.mecanica.ufrgs.br/medterm/ISO_GUM_sup1.pdf (accessed on 3 October 2020).
- Beven, K.J.; Binley, A.M. The future of distributed models: Model calibration and uncertainty prediction. Hydrol. Processes 1992, 6, 279–298. [Google Scholar] [CrossRef]
- Beven, K. Towards integrated environmental models of everywhere: Uncertainty, data and modelling as a learning process. Hydrol. Earth Syst. Sci. 2007, 11, 460–467. [Google Scholar] [CrossRef]
- Baldassarre, G.D.; Montanari, A. Uncertainty in river discharge observations: A quantitative analysis. Hydrol. Earth Syst. Sci. 2009, 13, 913. [Google Scholar] [CrossRef]
- Shrestha, R.R.; Simonovic, S.P. Fuzzy set theory based methodology for the analysis of measurement uncertainty in river discharge and stage. Can. J. Civ. Eng. 2010, 37, 429–439. [Google Scholar] [CrossRef]
- Tomkins, K.M. Uncertainty in streamflow rating curves: Methods, controls and consequences. Hydrol. Process. 2012, 28, 464–481. [Google Scholar] [CrossRef]
- Westerberg, I.K.; McMillan, H.K. Uncertainty in hydrological signatures. Hydrol. Earth Syst. Sci. 2015, 19, 3951–3968. [Google Scholar] [CrossRef]
- Westerberg, I.K.; McMillan, H.K. Uncertainty in hydrological signatures for gauged and ungauged catchments. Water Resour. Res. 2016, 52. [Google Scholar] [CrossRef]
- Whitehead, P.; Hornberger, G.; Black, R. Effects of parameter uncertainty in a flow routing model/Les effets de l’incertitude des paramètres dans un modèle du calcul du cheminement. Hydrol. Sci. Bull. 2009, 24, 445–464. [Google Scholar] [CrossRef]
- Akbari, G.H.; Nezhad, A.H.; Barati, R. Developing a model for analysis of uncertainties in prediction of floods. J. Adv. Res. 2012, 3, 73–79. [Google Scholar] [CrossRef]
- Winter, T.C. Uncertainties in estimating the water balance of lakes. JAWRA J. Am. Water Resour. Assoc. 1981, 17, 82–115. [Google Scholar] [CrossRef]
- LaBaugh, J.W.; Winter, T.C. The impact of uncertainties in hydrologic measurement on phosphorus budgets and empirical models for two Colorado reservoirs. Limnol. Oceanogr. 1984, 29, 322–339. [Google Scholar] [CrossRef]
- Campos, J.; Filho, F.S.; Lima, H. Risks and uncertainties in reservoir yield in highly variable intermittent rivers: Case of the Castanhão Reservoir in semi-arid Brazil. Hydrol. Sci. J. 2014, 59, 1184–1195. [Google Scholar] [CrossRef]
- Kuria, F.W.; Vogel, R.M. A global water supply reservoir yield model with uncertainty analysis. Environ. Res. Lett. 2014, 9, 095006. [Google Scholar] [CrossRef]
- Li, B.; Liang, Z.; Zhang, J.; Chen, X.; Jiang, X.; Wang, J.; Hu, Y. Risk analysis of reservoir flood routing calculation based on inflow forecast uncertainty. Water 2016, 8, 486. [Google Scholar] [CrossRef]
- Chen, J.; Zhong, P.A.; Wang, M.L.; Zhu, F.L.; Wan, X.Y.; Zhang, Y. A risk-based model for real-time flood control operation of a cascade reservoir system under emergency conditions. Water 2018, 10, 167. [Google Scholar] [CrossRef]
- Le Ngo, L.; Madsen, H.; Rosbjerg, D. Simulation and optimisation modelling approach for operation of the Hoa Binh reservoir, Vietnam. J. Hydrol. 2007, 336, 269–281. [Google Scholar] [CrossRef]
- Paseka, S.; Kapelan, Z.; Marton, D. Multi-Objective Optimization of Resilient Design of the Multipurpose Reservoir in Conditions of Uncertain Climate Change. Water 2018, 10, 1110. [Google Scholar] [CrossRef]
- Ren, K.; Huang, S.; Huang, Q.; Wang, H.; Leng, G.; Wu, Y. Defining the robust operating rule for multi-purpose water reservoirs under deep uncertainties. J. Hydrol. 2019, 578, 124134. [Google Scholar] [CrossRef]
- Meysami, R.; Niksokhan, M.H. Evaluating robustness of waste load allocation under climate change using multi-objective decision making. J. Hydrol. 2020, 588, 125091. [Google Scholar] [CrossRef]
- Savić, D.A.; Bicik, J.; Morley, M.S. A DSS generator for multiobjective optimisation of spreadsheet-based models. Environ. Model. Soft. 2011, 26, 551–561. [Google Scholar] [CrossRef]
- Da Silva, R.T.; Sánchez-Román, R.; Teixeira, M.B.; Franzotti, C.L.; Folegatti, M.V. Software for calculation of reservoir active capacity with the sequent-peak algorithm. Eng. Agrícola 2013, 33, 501–510. [Google Scholar] [CrossRef][Green Version]
- Fletcher, S.; Ponnambalam, K. Estimation of reservoir yield and storage distribution using moments analysis. J. Hydrol. 1996, 182, 259–275. [Google Scholar] [CrossRef]
- Liang, Q. Flood Simulation Using a Well-Balanced Shallow Flow Model. J. Hydraul. Eng. 2010, 136, 669–675. [Google Scholar] [CrossRef]
- Yuan, B.; Sun, J.; Yuan, D.-K.; Tao, J.-H. Numerical simulation of shallow-water flooding using a two-dimensional finite volume model. J. Hydrodyn. 2013, 25, 520–527. [Google Scholar] [CrossRef]
- Vatankhah, A.R. Evaluation of Explicit Numerical Solution Methods of the Muskingum Model. J. Hydrol. Eng. 2014, 19, 06014001. [Google Scholar] [CrossRef]
- Klemeš, V. A simplified solution of the flood-routing problem. Vodohospod. Časopis 1960, 8, 317–326. [Google Scholar]
- Klemeš, V. Dilettantism in hydrology: Transition or destiny? Water Resour. Res. 1986, 22, 177–188. [Google Scholar] [CrossRef]
- Hsu, N.S.; Wei, C.C. A multipurpose reservoir real-time operation model for flood control during typhoon invasion. J. Hydrol. 2007, 336, 282–293. [Google Scholar] [CrossRef]
- Tu, M.-Y.; Hsu, N.-S.; Tsai, F.T.-C.; Yeh, W.W.-G. Optimization of Hedging Rules for Reservoir Operations. J. Water Resour. Plan. Manag. 2008, 134, 3–13. [Google Scholar] [CrossRef]
- Shiau, J.T. Analytical optimal hedging with explicit incorporation of reservoir release and carryover storage targets. Water Resour. Res. 2011, 47. [Google Scholar] [CrossRef]
- Chaleeraktrakoon, C.; Chinsomboon, Y. Dynamic rule curves for flood control of a multipurpose dam. HydroResearch 2015, 9, 133–144. [Google Scholar] [CrossRef]
- Ding, W.; Zhang, C.; Peng, Y.; Zeng, R.; Zhou, H.; Cai, X. An analytical framework for flood water conservation considering forecast uncertainty and acceptable risk. Water Resour. Res. 2015, 51, 4702–4726. [Google Scholar] [CrossRef]
- Lin, N.M.; Rutten, M. Optimal Operation of a Network of Multi-purpose Reservoir: A Review. Procedia Eng. 2016, 154, 1376–1384. [Google Scholar] [CrossRef]
- Ding, W.; Zhang, C.; Cai, X.; Li, Y.; Zhou, H. Multiobjective hedging rules for flood water conservation. Water Resour. Res. 2017, 53, 1963–1981. [Google Scholar] [CrossRef]
- Starý, M. Zpráva o Výsledcích Řešení při Spolupráci na Normalizačním Rozborovém Úkolu HDP VH 83/6 RÚ; VUT FAST v Brně: Brno, Czech Republic, 1984. [Google Scholar]
- Marton, D.; Starý, M.; Menšík, P. The Influence of Uncertainties in the Calculation of Mean Monthly Discharges on Reservoir Storage. J. Hydrol. Hydromech. 2011, 59, 228–237. [Google Scholar] [CrossRef]
- Marton, D.; Starý, M.; Menšík, P. Analysis of the influence of input data uncertainties on determining the reliability of reservoir storage capacity. J. Hydrol. Hydrom. 2015, 63, 287–294. [Google Scholar] [CrossRef]
- Marton, D.; Starý, M.; Menšík, P.; Paseka, S. Hydrological Reliability Assessment of Water Management Solution of Reservoir Storage Capacity in Conditions of Uncertainty. In Drought: Research and Science-Policy Interfacing; CRC Press Taylor & Francis Group: Leiden, The Netherlands, 2015; pp. 377–382. [Google Scholar] [CrossRef]
- Paseka, S.; Marton, D.; Menšík, P. Uncertainties of reservoir storage capacity during low water period. In Proceedings of the SGEM International Multidisciplinary Geoconference: Hydrology and Water Resources; STEF92 Technology Ltd.: Sofia, Bulgaria, 2016; pp. 789–796. ISBN 978-619-7105-61-2. [Google Scholar]
- Marton, D.; Paseka, S. Uncertainty Impact on Water Management Analysis of Open Water Reservoir. Environments 2017, 4, 10. [Google Scholar] [CrossRef]
- Paseka, S.; Marton, D. Optimal Assessment of Reservoir Active Storage Capacity under Uncertainty. In Proceedings of the SGEM International Multidisciplinary Geoconference: Water Resources, Sofia, Bulgaria, 12 July 2019; STEF92 Technology Ltd.: Sofia, Bulgaria, 2019; pp. 427–434. ISBN 978-619-7105-61-2. [Google Scholar]
- Paseka, S.; Marton, D. Assessing the Impact of Flood Wave Uncertainty to Reservoir Flood Storage Capacity. In Proceedings of the SGEM International Multidisciplinary Geoconference: Water Resources, Sofia, Bulgaria, 12 July 2019; STEF92 Technology Ltd.: Sofia, Bulgaria, 2019; pp. 49–56. ISBN 978-619-7105-61-2. [Google Scholar]
- Kritskiy, S.N.; Menkel, M.F. Water Management Computations; GIMIZ: Leningrad, Russia, 1952. [Google Scholar]
- Klemeš, V. Reliability estimates for a storage reservoir with seasonal input. J. Hydrol. 1967, 7, 198–216. [Google Scholar] [CrossRef]
- Hashimoto, T.; Stedinger, J.R.; Loucks, D.P. Reliability, resiliency, and vulnerability criteria for water resource system performance evaluation. Water Resour. Res. 1982, 18, 14–20. [Google Scholar] [CrossRef]
- Document Water Reservoir: Manipulační Řád pro Vodní Dílo Vír na Řece Svratce v km 114,900; Povodí Moravy, s. p.: Brno, Czech Republic, 2011.
- Czech Technical Standard ČSN 75 2935 The Safety Assessment of Hydraulic Structures during Floods. Available online: https://csnonline.agentura-cas.cz/Detailnormy.aspx?k=94534 (accessed on 25 October 2020).
- Starý, M. Reservoir and Reservoir System (MODUL 01); Education Tutorial, Faculty of Civil Engineering, Brno University of Technology: Brno, Czech Republic, 2006. [Google Scholar]
- Starý, M. Hydrology (MODUL 03); Education Tutorial, Faculty of Civil Engineering, Brno University of Technology: Brno, Czech Republic, 2005. [Google Scholar]
- Jandora, J.; Šulc, J. Hydraulics (MODUL 01); Education Tutorial, Faculty of Civil Engineering, Brno University of Technology: Brno, Czech Republic, 2006. [Google Scholar]
- Czech Technical Standard ČSN 75,1400 Hydrological Data of Surface Waters. Available online: http://www.technicke-normy-csn.cz/751400-csn-75-1400_4_32709.html (accessed on 15 February 2021).










| OR (m3 s−1) | >>> | RT (%) |
|---|---|---|
| 2.5 | 98.776 | |
| 2.4 | 99.028 | |
| 2.3 | 99.533 | |
| 2.31 | 99.404 |
| OR (m3 s−1) | >>> | VZ (m3) |
|---|---|---|
| 2.3 | 43,657,000 | |
| 2.31 | 44,371,700 | |
| 2.305 | 44,069,000 |
| (m3) | uB = ±0% | uB = ±1% | uB = ±2% | uB = ±3% | uB = ±5% | uB = ±7% | uB Different |
|---|---|---|---|---|---|---|---|
| μ(Vz) | 44,069,000 | 44,098,652 | 44,121,960 | 44,154,544 | 44,010,168 | 44,078,572 | 44,148,504 |
| ±2σ(Vz) | 0 | 545,346 | 1,137,567 | 1,627,581 | 2,574,596 | 3,958,923 | 1,621,724 |
| Vzbottom 2σ(Vz) | 44,069,000 | 43,553,306 | 42,984,393 | 42,526,963 | 41,435,572 | 40,119,649 | 42,526,780 |
| Vzupper 2σ(Vz) | 44,069,000 | 44,643,998 | 45,259,527 | 45,782,125 | 46,584,764 | 48,037,495 | 45,770,228 |
| 95%quant. Vz | 44,069,000 | 44,673,900 | 45,114,800 | 45,496,700 | 46,569,400 | 47,560,700 | 45,628,200 |
| uB = ±1% | uB = ±2% | uB = ±3% | uB = ±5% | uB = ±7% | uB Different | |
|---|---|---|---|---|---|---|
| Vír | 1.24 | 2.58 | 3.69 | 5.84 | 8.99 | 3.68 |
| Vranov | 8.04 | 8.35 | 9.14 | 10.89 | 13.42 | 9.20 |
| hVz (m) | Optimal VZ (m3) | hVRC (m) | VRC (m3) | hVRU (m) | VRU (m3) | VR (m3) | VTOTAL (m3) | QPEAK (m3 s−1) | Height to CML (m) | |
|---|---|---|---|---|---|---|---|---|---|---|
| Current state | 63.00 | 44,056,000 | 65.60 | 5,286,000 | 67.00 | 3,051,000 | 8,337,000 | 56,193,000 | - | 2.00 |
| Calculation for the current state | 63.00 | 44,056,000 | 65.60 | 5,286,000 | 67.80 ± 0.64 | 5,002,000 + 1,554,000 | 10,288,000 11,842,000 | 58,144,000 59,698,000 | 172.11 ± 62.54 | 1.20 0.56 |
| 75% quantile VZ | 63.32 | 44,682,300 | 65.60 | 4,659,700 | 67.80 ± 0.61 | 4,999,000 + 1,499,000 | 9,658,700 11,157,700 | 58,141,000 59,640,000 | 177.91 ± 61.36 | 1.20 0.58 |
| 80% quantile VZ | 63.41 | 44,858,400 | 65.60 | 4,483,600 | 67.80 ± 0.60 | 4,990,000 + 1,471,000 | 9,473,600 10,944,600 | 58,132,000 59,603,000 | 179.68 ± 61.56 | 1.20 0.60 |
| 85% quantile VZ | 63.47 | 44,984,800 | 65.60 | 4,357,200 | 67.78 ± 0.60 | 4,950,000 + 1,458,000 | 9,307,200 10,765,200 | 58,092,000 59,550,000 | 181.12 ± 61.54 | 1.22 0.62 |
| 90% quantile VZ | 63.64 | 45,310,700 | 65.60 | 4,031,300 | 67.71 ± 0.55 | 4,770,000 + 1,336,000 | 8,801,300 10,137,300 | 57,912,000 59,248,000 | 185.86 ± 61.43 | 1.29 0.75 |
| 95% quantile VZ | 63.79 | 45,628,200 | 65.60 | 3,713,800 | 67.70 ± 0.51 | 4,755,000 + 1,239,000 | 8,468,800 9,707,800 | 57,897,000 59,136,000 | 188.41 ± 60.41 | 1.30 0.79 |
| Upper limit VZ (+2σ) | 63.90 | 45,770,228 | 65.60 | 3,571,772 | 67.67 ± 0.49 | 4,676,000 + 1,181,000 | 8,247,772 9,428,772 | 57,818,000 58,999,000 | 190.87 ± 59.59 | 1.33 0.85 |
| hVz (m) | Optimal VZ (m3) | hVRC (m) | VRC (m3) | Selected Quantiles and VRU (+2σ) | hVRU (m) | VRU (m3) | VR (m3) | VTOTAL (m3) | Upper limit (+2σ) QPEAK (m3 s−1) | Height to CML (m) | |
|---|---|---|---|---|---|---|---|---|---|---|---|
| For the current state | 63.00 | 44,056,000 | 65.60 | 5,286,000 | 75% quan. VRU | 68.02 | 5,533,000 | 10,819,000 | 58,675,000 | 234.65 | 0.98 |
| 80% quan. VRU | 68.07 | 5,655,000 | 10,941,000 | 58,797,000 | 0.93 | ||||||
| 85% quan. VRU | 68.15 | 5,857,000 | 11,143,000 | 58,999,000 | 0.85 | ||||||
| 90% quan. VRU | 68.26 | 6,118,000 | 11,404,000 | 59,260,000 | 0.74 | ||||||
| 95% quan. VRU | 68.43 | 6,532,000 | 11,818,000 | 59,674,000 | 0.57 | ||||||
| up. l. VRU (+2σ) | 68.44 | 6,556,000 | 11,842,000 | 59,698,000 | 0.56 | ||||||
| 75% quantile VZ | 63.32 | 44,682,300 | 65.60 | 4,659,700 | 75% quan. VRU | 68.04 | 5,582,000 | 10,241,700 | 58,724,000 | 239.27 | 0.96 |
| 80% quan. VRU | 68.08 | 5,679,000 | 10,338,700 | 58,821,000 | 0.92 | ||||||
| 85% quan. VRU | 68.17 | 5,898,000 | 10,557,700 | 59,040,000 | 0.83 | ||||||
| 90% quan. VRU | 68.26 | 6,118,000 | 10,777,700 | 59,260,000 | 0.74 | ||||||
| 95% quan. VRU | 68.36 | 6,362,000 | 11,021,700 | 59,504,000 | 0.64 | ||||||
| up. l. VRU (+2σ) | 68.42 | 6,498,000 | 11,157,700 | 59,640,000 | 0.58 | ||||||
| 80% quantile VZ | 63.41 | 44,858,400 | 65.60 | 4,483,600 | 75% quan. VRU | 68.03 | 5,557,000 | 10,040,600 | 58,699,000 | 241.24 | 0.97 |
| 80% quan. VRU | 68.11 | 5,752,000 | 10,235,600 | 58,894,000 | 0.89 | ||||||
| 85% quan. VRU | 68.15 | 5,857,000 | 10,340,600 | 58,999,000 | 0.85 | ||||||
| 90% quan. VRU | 68.24 | 6,069,000 | 10,552,600 | 59,211,000 | 0.76 | ||||||
| 95% quan. VRU | 68.33 | 6,288,000 | 10,771,600 | 59,430,000 | 0.67 | ||||||
| up. l. VRU (+2σ) | 68.40 | 6,461,000 | 10,944,600 | 59,603,000 | 0.60 | ||||||
| 85% quantile VZ | 63.47 | 44,984,800 | 65.60 | 4,357,200 | 75% quan. VRU | 68.02 | 5,533,000 | 9,890,200 | 58,675,000 | 242.66 | 0.98 |
| 80% quan. VRU | 68.08 | 5,679,000 | 10,036,200 | 58,821,000 | 0.92 | ||||||
| 85% quan. VRU | 68.16 | 5,874,000 | 10,231,200 | 59,016,000 | 0.84 | ||||||
| 90% quan. VRU | 68.20 | 5,972,000 | 10,329,200 | 59,114,000 | 0.80 | ||||||
| 95% quan. VRU | 68.30 | 6,215,000 | 10,572,200 | 59,357,000 | 0.70 | ||||||
| up. l. VRU (+2σ) | 68.38 | 6,408,000 | 10,765,200 | 59,550,000 | 0.62 | ||||||
| 90% quantile VZ | 63.64 | 45,310,700 | 65.60 | 4,031,300 | 75% quan. VRU | 67.90 | 5,241,000 | 9,272,300 | 58,383,000 | 246.29 | 1.10 |
| 80% quan. VRU | 67.98 | 5,436,000 | 9,467,300 | 58,578,000 | 1.02 | ||||||
| 85% quan. VRU | 68.02 | 5,533,000 | 9,564,300 | 58,675,000 | 0.98 | ||||||
| 90% quan. VRU | 68.11 | 5,752,000 | 9,783,300 | 58,894,000 | 0.89 | ||||||
| 95% quan. VRU | 68.17 | 5,898,000 | 9,929,300 | 59,040,000 | 0.83 | ||||||
| up. l. VRU (+2σ) | 68.25 | 6,106,000 | 10,137,300 | 59,248,000 | 0.75 | ||||||
| 95% quantile VZ | 63.79 | 45,628,200 | 65.60 | 3,713,800 | 75% quan. VRU | 67.90 | 5,241,000 | 8,954,800 | 58,383,000 | 248.82 | 1.10 |
| 80% quan. VRU | 67.95 | 5,362,000 | 9,075,800 | 58,504,000 | 1.05 | ||||||
| 85% quan. VRU | 67.99 | 5,460,000 | 9,173,800 | 58,602,000 | 1.01 | ||||||
| 90% quan. VRU | 68.05 | 5,606,000 | 9,319,800 | 58,748,000 | 0.95 | ||||||
| 95% quan. VRU | 68.12 | 5,777,000 | 9,490,800 | 58,919,000 | 0.88 | ||||||
| up. l. VRU (+2σ) | 68.21 | 5,994,000 | 9,707,800 | 59,136,000 | 0.79 | ||||||
| Upper limit VZ (+2σ) | 63.90 | 45,770,228 | 65.60 | 3,571,772 | 75% quan. VRU | 67.85 | 5,118,000 | 8,689,772 | 58,260,000 | 250.46 | 1.15 |
| 80% quan. VRU | 67.89 | 5,216,000 | 8,787,772 | 58,358,000 | 1.11 | ||||||
| 85% quan. VRU | 67.93 | 5,313,000 | 8,884,772 | 58,455,000 | 1.07 | ||||||
| 90% quan. VRU | 68.00 | 5,484,000 | 9,055,772 | 58,626,000 | 1.00 | ||||||
| 95% quan. VRU | 68.07 | 5,655,000 | 9,226,772 | 58,797,000 | 0.93 | ||||||
| up. l. VRU (+2σ) | 68.15 | 5,857,000 | 9,428,772 | 58,999,000 | 0.85 |
Publisher’s Note: MDPI stays neutral with regard to jurisdictional claims in published maps and institutional affiliations. |
© 2021 by the authors. Licensee MDPI, Basel, Switzerland. This article is an open access article distributed under the terms and conditions of the Creative Commons Attribution (CC BY) license (https://creativecommons.org/licenses/by/4.0/).
Share and Cite
Paseka, S.; Marton, D. The Impact of the Uncertain Input Data of Multi-Purpose Reservoir Volumes under Hydrological Extremes. Water 2021, 13, 1389. https://doi.org/10.3390/w13101389
Paseka S, Marton D. The Impact of the Uncertain Input Data of Multi-Purpose Reservoir Volumes under Hydrological Extremes. Water. 2021; 13(10):1389. https://doi.org/10.3390/w13101389
Chicago/Turabian StylePaseka, Stanislav, and Daniel Marton. 2021. "The Impact of the Uncertain Input Data of Multi-Purpose Reservoir Volumes under Hydrological Extremes" Water 13, no. 10: 1389. https://doi.org/10.3390/w13101389
APA StylePaseka, S., & Marton, D. (2021). The Impact of the Uncertain Input Data of Multi-Purpose Reservoir Volumes under Hydrological Extremes. Water, 13(10), 1389. https://doi.org/10.3390/w13101389

