Framework for Decision-Making Process in Granting Rights to Use Hydropower in the European Context
Abstract
1. Introduction
2. Fundamental Concepts
2.1. The Water Resource Rent
- Scarcity rent: The limited supply of a natural resource constrains production below the quantities demanded and allows producers to set the price higher than the marginal cost. Hence, the market will be balanced by a rationing price, and the profit exceeds the normal one.
- Differential rent: Due to differences in the production costs ensuing from the heterogeneity of the natural resources used by different companies at different locations, some firms can take advantage of an additional profit.
2.2. Sustainability
3. General Framework
3.1. Hypothesis and Goals of the Process
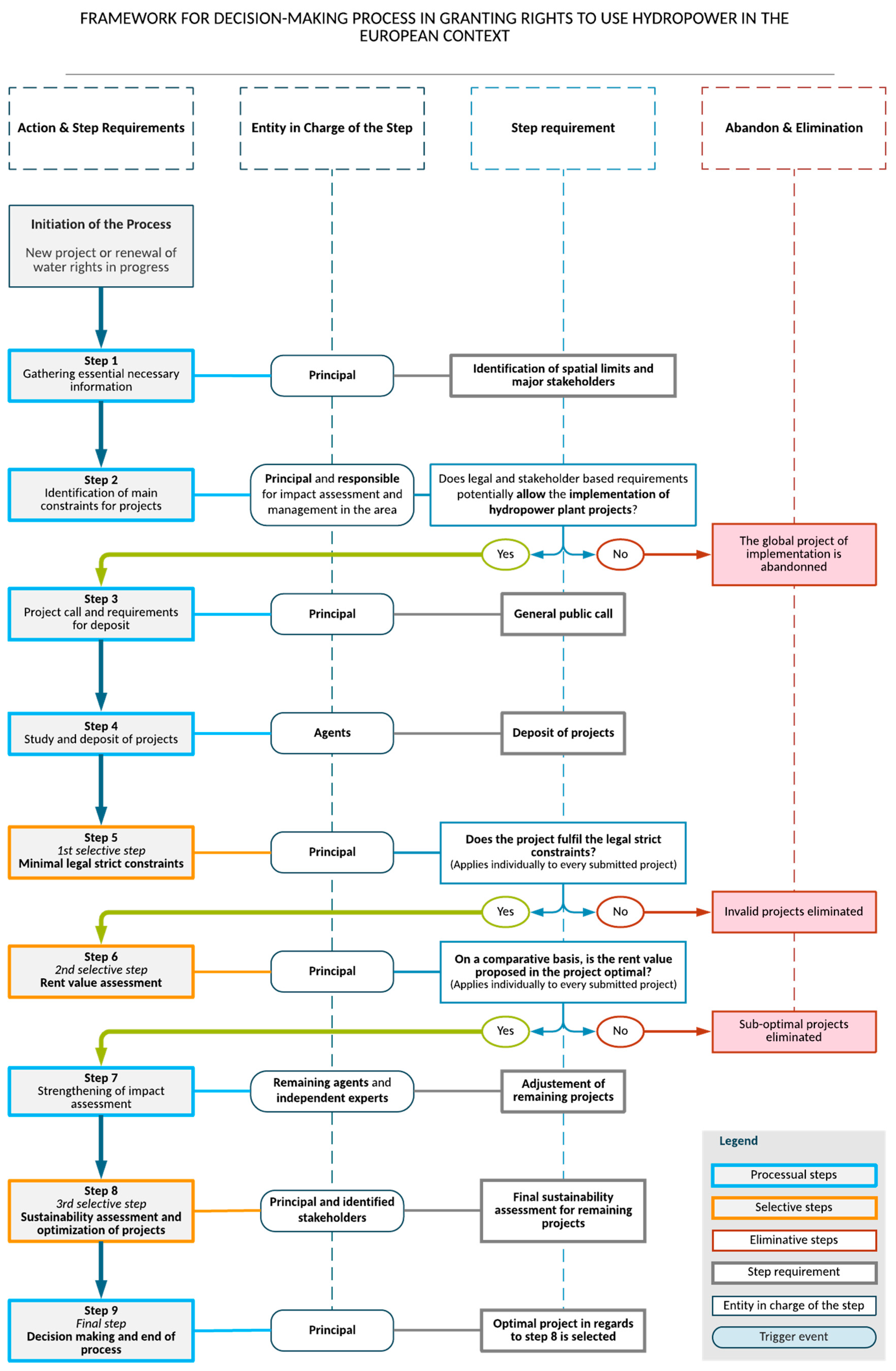
3.2. Detailed Process Steps for Granting Hydropower Water Rights
- Step 1: Gathering of essential necessary information (Principal)
- Step 2: Identification of main constraints imposed on projects and initiation of an integrated SA and stakeholder process (Principal, which can be supported by the authority responsible for impact assessment and management, e.g., environmental agency)
- Step 3: Project call and requirements for deposits (Principal)
- Step 4: Elaboration and projects deposit (Agents)
- Step 5: First selective step—Minimal strict legal constraints (Principal)
- Step 6: Second selective step—Rent value assessment (Principal)
- Step 7: Strengthening of impact assessment and mitigation measures. (Remaining agents and independent experts, with the inclusion of identified stakeholders)
- Step 8: Third selective step—Sustainability assessment of projects. (Principal with inclusion of identified stakeholders)
- Step 9: Final step—Decision-making and end of the process. (Principal)
4. Discussion
5. Conclusions
Author Contributions
Acknowledgments
Conflicts of Interest
References
- International Energy Agency (IEA). Key World Energy Statistics; IEA Publications: Paris, France, 2017; ISBN 978-92-64-28321-3. [Google Scholar]
- World Energy Council (WEC). Hydropower Resources in Europe. Available online: https://www.worldenergy.org/data/resources/region/europe/hydropower/ (accessed on 18 April 2018).
- Bundesamt für Energie (BFE). Schweizerische Elektrizitätsstatistik 2016. Available online: https://www.bundespublikationen.admin.ch/cshop_mimes_bbl/8C/8CDCD4590EE41ED797FF3D9EAD3B79B3.pdf (accessed on 5 June 2018).
- Directorate-General for Energy (European Commission). Roadmap 2050; EU Publications: Luxembourg, 2012. [Google Scholar]
- Jamasb, T.; Pollitt, M. Electricity Market Reform in the European Union: Review of Progress towards Liberalisation and Integration; International Association for Energy Economics: Cambridge, MA, USA, 2005; ISBN 9788578110796. [Google Scholar]
- Joskow, P.L. Lessons Learned from Electricity Market Liberalization. Energy J. 2008, 29, 9–42. [Google Scholar] [CrossRef]
- Batlle, C.; Ocana, C. Electricity Regulation: Principles and Institutions. In Regulation of the Power Sector; Pérez-Arriaga, I.J., Ed.; Springer: London, UK, 2013; ISBN 978-1-4471-5033-6. [Google Scholar]
- European Network of Transmission System Operator (ENTSO-E). Annual Report 2015—Electricity without Borders. Available online: https://docstore.entsoe.eu/Documents/Publications/ENTSO-E general publications/ENTSO-E_AR15_FINAL.pdf (accessed on 2 February 2018).
- Ranci, P.; Cervigni, G. The Economics of Electricity Markets; Edward Elgar Publishing: Cheltenham, UK, 2013; ISBN 9780857933966. [Google Scholar]
- Glachant, J.-M.; Saguan, M.; Rious, V.; Gentzoglanis, E. Regimes for Granting Rights to Use Hydropower in Europe; Florence School of Regulation: Florence, Italy, 2014; ISBN 978-92-9084-222-4. [Google Scholar]
- Boelens, R.A. The Shotgun Marriage: Water Security, Cultural Politics, and Forced Engagements between Official and Local Rights Frameworks. In Water Security: Principles, Perspectives and Practices; Lankford, B., Bakker, K., Zeitoun, M., Conway, D., Eds.; Routledge: NewYork, NY, USA, 2013; Volume 521, pp. 239–255. ISBN 9780415534703. [Google Scholar]
- United Nations Environment Programme (UNEP). Dams and Development—Relevant Practices for Improved Decision Making, a Compendium of Relevant Practices for Improved Decision-Making on Dams and Their Alternatives; UNEP: Nairobi, Kenya, 2007; ISBN 9789280728163. [Google Scholar]
- Pineau, P.O.; Tranchecoste, L.; Vega-Cárdenas, Y. Hydropower royalties: A comparative analysis of major producing countries (China, Brazil, Canada and the United States). Water 2017, 9, 287. [Google Scholar] [CrossRef]
- Glachant, J.; Rious, V.; Saguan, M.; Douguet, S. For a Harmonisation of Hydropower Regimes in European Single Market; European University Institute: Florence, Italy, 2016; ISBN 9789290843733. [Google Scholar]
- Ricardo, D. On the Principles of Political Economy and Taxation; Cambridge University Press: London, UK, 1817; ISBN 9781108075435. [Google Scholar]
- Rothman, M. Measuring and Apportioning Rents from Hydroelectric Power Development; World Bank Discussion Paper No. 419; World Bank: Washington, DC, USA, 2000; pp. 1–49. [Google Scholar]
- Laffont, J.-J.; Martimort, D. The Theory of Incentives: The Principal–Agent Model; Princeton University Press: Princeton, NJ, USA, 2002; ISBN 9780691091846. [Google Scholar]
- Amundsen, E.S.; Andersen, C.; Sannarnes, J.G. Rent Taxes on Norwegian Hydropower Generation. Energy J. 1992, 13, 97–116. [Google Scholar] [CrossRef]
- Grafton, R.Q. Rent capture in a rights-based fishery. J. Environ. Econ. Manag. 1995, 28, 48–67. [Google Scholar] [CrossRef]
- Zhang, L. Neutrality and Efficiency of Petroleum Revenue Tax: A Theoretical Assessment. Econ. J. 1997, 107, 1106–1120. [Google Scholar] [CrossRef]
- Frey, G.W.; Linke, D.M. Hydropower as a renewable and sustainable energy resource meeting global energy challenges in a reasonable way. Energy Policy 2002, 30, 1261–1265. [Google Scholar] [CrossRef]
- Rametsteiner, E.; Pülzl, H.; Alkan–Olsson, J.; Frederiksen, P. Sustainability indicator development–science or political negotiation? Ecol. Indic. 2009, 11, 61–70. [Google Scholar] [CrossRef]
- World Commission on Environment and Development (WCED). Our Common Future; Oxford University Press: Oxford, UK, 1987; Volume 4, ISBN 019282080X. [Google Scholar]
- Barbier, E. The Concept of Sustainable Economic Development. Environ. Conserv. 1987, 14, 101–110. [Google Scholar] [CrossRef]
- Hediger, W. Sustainable development and social welfare. Ecol. Econ. 2000, 32, 481–492. [Google Scholar] [CrossRef]
- Gibson, R.B. Sustainability assessment: Basic components of a practical approach. Impact Assess. Proj. Apprais. 2006, 24, 170–182. [Google Scholar] [CrossRef]
- World Business Council For Sustainable Development (WBCSD). Corporate Social Responsibility—The WBCSD’s Journey. Available online: https://www.globalhand.org/system/assets/f65fb8b06bddcf2f2e5fef11ea7171049f223d85/original/Corporate_Social_Responsability_WBCSD_2002.pdf (accessed on 19 April 2018).
- United Nations Sustainable Development Knowledge Platform. Available online: https://sustainabledevelopment.un.org/topics/nationalsustainabledevelopmentstrategies (accessed on 4 January 2017).
- Bond, A.; Morrison-Saunders, A.; Pope, J. Sustainability assessment: the state of the art. Impact Assess. Proj. Apprais. 2012, 30, 53–62. [Google Scholar] [CrossRef]
- Taisch, M.; Sadr, V.; May, G.; Stahl, B. Sustainability Assessment Tools—State of Research and Gap Analysis; Prabhu, V., Taisch, M., Kiritsis, D., Eds.; Springer: Heidelberg, Germany, 2013; Volume 415, pp. 426–434. [Google Scholar]
- Ness, B.; Urbel-Piirsalu, E.; Anderberg, S.; Olsson, L. Categorising tools for sustainability assessment. Ecol. Econ. 2007, 60, 498–508. [Google Scholar] [CrossRef]
- Kates, R.W.; Clark, W.C.; Corell, R.; Hall, J.M.; Jaeger, C.C.; Lowe, I.; McCarthy, J.J.; Schellnhuber, H.J.; Bolin, B.; Dickson, N.M.; et al. Environment and development. Sustainability Science. Science 2001, 292, 641–642. [Google Scholar] [CrossRef] [PubMed]
- Lior, N. Sustainable energy development: The present (2009) situation and possible paths to the future. Energy 2010, 35, 3976–3994. [Google Scholar] [CrossRef]
- International Energy Agency (IEA). Technology Roadmap—Hydropower; IEA Publications: Paris, France, 2012; ISBN 9789264088177. [Google Scholar]
- Fearnside, P.M. Impacts of Brazil’s Madeira River Dams: Unlearned lessons for hydroelectric development in Amazonia. Environ. Sci. Policy 2014, 38, 164–172. [Google Scholar] [CrossRef]
- Skalak, K.J.; Benthem, A.J.; Schenk, E.R.; Hupp, C.R.; Galloway, J.M.; Nustad, R.A.; Wiche, G.J. Large dams and alluvial rivers in the Anthropocene: The impacts of the Garrison and Oahe Dams on the Upper Missouri River. Anthropocene 2013, 2, 51–64. [Google Scholar] [CrossRef]
- Lerer, L.; Scudder, T. Health impacts of large dams. Environ. Impact Assess. Rev. 1999, 19, 113–123. [Google Scholar] [CrossRef]
- Ma, J.; Liu, Y.; Wang, H.; Yan, D.H.; Lv, Y.K.; Yang, Z. Socioeconomic impacts of hydropower development on the Yibin–Chongqing section, upper reaches of the Yangtze River. Phys. Chem. Earth Parts ABC 2015, 89–90, 73–78. [Google Scholar] [CrossRef]
- Fearnside, P.M. Environmental and Social Impacts of Hydroelectric Dams in Brazilian Amazonia: Implications for the Aluminum Industry. World Dev. 2016, 77, 48–65. [Google Scholar] [CrossRef]
- Tilt, B.; Braun, Y.; He, D. Social impacts of large dam projects: A comparison of international case studies and implications for best practice. J. Environ. Manag. 2009, 90, S249–S257. [Google Scholar] [CrossRef] [PubMed]
- Ansar, A.; Flyvbjerg, B.; Budzier, A.; Lunn, D. Should we build more large dams? The actual costs of hydropower megaproject development. Energy Policy 2014, 69, 43–56. [Google Scholar] [CrossRef]
- Demsetz, H. Why Regulate Utilities? J. Law Econ. 1968, 11, 55. [Google Scholar] [CrossRef]
- Goldberg, V.P. Competitive Bidding and the Production of Precontract Information. Bell J. Econ. 1977, 8, 250–261. [Google Scholar] [CrossRef]
- Williamson, O.E. Franchise Bidding for Natural Monopolies-in General and with Respect to CATV. Bell J. Econ. 1976, 7, 73–104. [Google Scholar] [CrossRef]
- Porter, M.E. How Competitive Forces Shape Strategy. Harv. Bus. Rev. 1979, 57, 137–145. [Google Scholar] [CrossRef]
- Laffont, J.-J.; Tirole, J. A Theory of Incentives in Procurement and Regulation; The MIT Press: Cambridge, UK, 1993; Volume 1, ISBN 9780262121743. [Google Scholar]
- Joskow, P.L.; Schmalensee, R. Incentive Regulation for Public Utilities. Yale J. Regul. 1986, 4, 1–49. [Google Scholar] [CrossRef]
- Owen, B.M.; Braeutigam, R. The Regulation Game: Strategic Use of the Administrative Process; Ballinger Press: Cambridge, UK, 1978; ISBN 0884100669. [Google Scholar]
- Williamson, O.E. Markets and Hierarchies: Analysis and Antitrust Implications: A Study in the Economics of Internal Organization; Free Press: New York, NY, USA, 1975; ISBN 0029353602. [Google Scholar]
- Hart, O.; Moore, J. Property Rights and the Nature of the Firm. J. Polit. Econ. 1990, 98, 1119–1158. [Google Scholar] [CrossRef]
- Grossman, S.; Hart, O. The Costs and Benefits of Ownership: A Theory of Vertical and Lateral Integration. J. Polit. Econ. 1986, 94, 691–719. [Google Scholar] [CrossRef]
- Kasimir, B.; Jaeger, C.C.; Jäger, J. Public Participation in Sustainability Science; Cambridge University Press: Cambridge, UK, 2003; ISBN 9780511490972. [Google Scholar]
- Toman, M.A.; Lile, R.; King, D. Assessing Sustainability: Some Conceptual and Empirical Challenges; Resources for the Future: Washington, DC, USA, 1998. [Google Scholar]
- Freeman, R.E.; Harrison, J.S.; Wicks, A.C.; Parmar, B.; de Colle, S. Stakeholder Theory: The State of the Art; Cambridge University Press: Cambridge, UK, 2010; Volume 53, ISBN 9788578110796. [Google Scholar]
- Shortall, R.; Davidsdottir, B.; Axelsson, G.A. Development of a sustainability assessment framework for geothermal energy projects. Energy Sustain. Dev. 2015, 27, 28–45. [Google Scholar] [CrossRef]
- Rosso, M.; Bottero, M.; Pomarico, S.; La Ferlita, S.; Comino, E. Integrating multicriteria evaluation and stakeholders analysis for assessing hydropower projects. Energy Policy 2014, 67, 870–881. [Google Scholar] [CrossRef]
- Shortall, R.; Davidsdottir, B.; Axelsson, G. A sustainability assessment framework for geothermal energy projects: Development in Iceland, New Zealand and Kenya. Renew. Sustain. Energy Rev. 2015, 50, 372–407. [Google Scholar] [CrossRef]
- Leventon, J.; Fleskens, L.; Claringbould, H.; Schwilch, G. An applied methodology for stakeholder identification in transdisciplinary research. Sustain. Sci. 2016, 11, 763–775. [Google Scholar] [CrossRef]
- Atkinson, R.; Flint, J. Accessing Hidden and Hard-to-Reach Populations: Snowball Research Strategies. Soc. Res. Updat. 2001, 33, 1–4. Available online: http://sru.soc.surrey.ac.uk/SRU33.html (accessed on 2 February 2018).
- Siciliano, G.; Urban, F.; Kim, S.; Dara, P. Hydropower, social priorities and the rural–urban development divide: The case of large dams in Cambodia. Energy Policy 2015, 86, 273–285. [Google Scholar] [CrossRef]
- Siciliano, G.; Urban, F.; Tan-Mullins, M.; Mohan, G. Large dams, energy justice and the divergence between international, national and local developmental needs and priorities in the global South. Energy Res. Soc. Sci. 2018, 41, 199–209. [Google Scholar] [CrossRef]
- Souza, R.G.; Rosenhead, J.; Salhofer, S.P.; Valle, R.A.B.; Lins, M.P.E. Definition of sustainability impact categories based on stakeholder perspectives. J. Clean. Prod. 2015, 105, 41–51. [Google Scholar] [CrossRef]
- Hediger, W.; Voegeli, G. Sustainability Assessment of Swiss Hydropower, A Note on the State of the Art and Prospects for an Integrated Approach; Background Paper Prepared for Arbeitsgruppe Energieforschung, Alpen, Bern, 9.-10.06.2016; Mountain Workshop: Danbury, CT, USA, 2016. [Google Scholar]
- Künkel, P.; Gerlach, S.; Frieg, V. Stakeholder–Dialoge Erfolgreich Gestalten: Kernkompetenzen für Erfolgreiche Konsultations-und Kooperationsprozesse; Springer Gabler: Wiesbaden, Germany, 2016; ISBN 3658105690. [Google Scholar]
- Baur, P.; Hediger, W. Wasserkraft, Energiewende und nachhaltige Entwicklung: Vielfältige Auswirkungen, schmerzhafte Abwägungen. Wissensplatz 2016, 2, 22–23. [Google Scholar]
- Gasparatos, A. Embedded value systems in sustainability assessment tools and their implications. J. Environ. Manag. 2010, 91, 1613–1622. [Google Scholar] [CrossRef] [PubMed]
- Gaudard, L.; Romerio, F. The future of hydropower in Europe: Interconnecting climate, markets and policies. Environ. Sci. Policy 2014, 37, 172–181. [Google Scholar] [CrossRef]
- Kaunda, C.S.; Kimambo, C.Z.; Nielsen, T.K. Hydropower in the Context of Sustainable Energy Supply: A Review of Technologies and Challenges. ISRN Renew. Energy 2012, 2012, 730631. [Google Scholar] [CrossRef]
- World Commission on Dams (WCD). Dams and Development: A New Framework for Decision–Making; Earthscan Publications Ltd.: Oakland, CA, USA, 2000; ISBN 1-85383-798-9. [Google Scholar]

© 2018 by the authors. Licensee MDPI, Basel, Switzerland. This article is an open access article distributed under the terms and conditions of the Creative Commons Attribution (CC BY) license (http://creativecommons.org/licenses/by/4.0/).
Share and Cite
Voegeli, G.; Gaudard, L.; Romerio, F.; Hediger, W. Framework for Decision-Making Process in Granting Rights to Use Hydropower in the European Context. Water 2018, 10, 930. https://doi.org/10.3390/w10070930
Voegeli G, Gaudard L, Romerio F, Hediger W. Framework for Decision-Making Process in Granting Rights to Use Hydropower in the European Context. Water. 2018; 10(7):930. https://doi.org/10.3390/w10070930
Chicago/Turabian StyleVoegeli, Guillaume, Ludovic Gaudard, Franco Romerio, and Werner Hediger. 2018. "Framework for Decision-Making Process in Granting Rights to Use Hydropower in the European Context" Water 10, no. 7: 930. https://doi.org/10.3390/w10070930
APA StyleVoegeli, G., Gaudard, L., Romerio, F., & Hediger, W. (2018). Framework for Decision-Making Process in Granting Rights to Use Hydropower in the European Context. Water, 10(7), 930. https://doi.org/10.3390/w10070930

