Lake Surface Temperature Retrieval Study Based on Landsat 8 Satellite Imagery—A Case Study of Poyang Lake
Abstract
1. Introduction
2. Research Area and Data Source
2.1. Research Area
2.2. Data Source
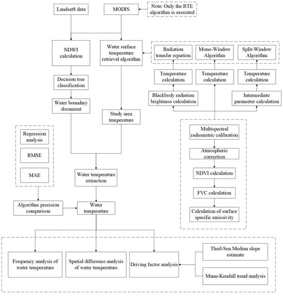
3. Methods
3.1. Radiative Transfer Equation
3.2. Mono-Window Algorithm
3.3. Split-Window Algorithm
3.4. Normalized Water Index Method
3.5. Decision Tree
3.6. Theil–Sen Median Slope Estimation and Mann–Kendall Trend Analysis
4. Results
4.1. Comparison of Methods
4.2. Frequency Distribution
5. Discussion
5.1. Relationship between Water Temperature and Air Temperature
5.2. Driving Factor Trend Analysis
5.3. Spatial Differences in Water Temperature
6. Conclusions
Author Contributions
Funding
Institutional Review Board Statement
Informed Consent Statement
Data Availability Statement
Conflicts of Interest
References
- Sun, J. Temporal and Spatial Variation of Lake Water Temperature in the Lower Reaches of the Yangtze River and Its Response to Climate Warming. Master’s Thesis, Tianjin University, Tianjin, China, 2021. (In Chinese). [Google Scholar]
- Li, Q. Variation characteristics of surface water temperature in Qinghai Lake and its response to climate change. Yellow River 2018, 40, 25–29. (In Chinese) [Google Scholar]
- Wang, X.; Shi, K.; Zhang, Y.; Qin, B. Response of lake surface water temperature to climate change: Past, present and future. Chin. Sci. Bull. 2023, 68, 3002–3004. (In Chinese) [Google Scholar] [CrossRef]
- Li, H.; Xu, Z.; Zhou, Y.; He, X.; He, M. Flood Monitoring Using Sentinel-1 SAR for Agricultural Disaster Assessment in Poyang Lake Region. Remote Sens. 2023, 15, 5247. [Google Scholar] [CrossRef]
- Zhang, Q.; Xue, C.; Xia, J. The impact, causes, and countermeasures of extreme drought in Poyang Lake. Bull. Chin. Acad. Sci. 2023, 38, 1894–1902. (In Chinese) [Google Scholar] [CrossRef]
- CHerrick, C.; Steele, B.G.; Brentrup, J.A.; Cottingham, K.L.; Ducey, M.J.; Lutz, D.A.; Palace, M.W.; Thompson, M.C.; Trout-Haney, J.V.; Weathers, K.C. lakeCoSTR: A tool to facilitate use of Landsat Collection 2 to estimate lake surface water temperatures. Ecosphere 2023, 14, e4357. [Google Scholar] [CrossRef]
- Yan, F.; Wu, L.; Wang, S.; Zhou, Y.; Xu, C.; Wang, L. Review of research on inversion of water surface temperature. Geo-Inf. Sci. 2015, 17, 969–978. (In Chinese) [Google Scholar]
- Wu, C.; Wang, Q.; Wang, W.; Wang, C. Monitoring and Evaluating Therm-water Pollution of Dayawan by TM Images. Environ. Monit. China 2006, 22, 80–84. (In Chinese) [Google Scholar] [CrossRef]
- Xiu, S.; Pang, A.; Shen, H.; Zhang, Q. Remote Sensing Inversion and Numerical Prediction Model for the Temperature Vertical Profile in the Yellow Sea. Adv. Mar. Sci. 2009, 27, 444–451. (In Chinese) [Google Scholar]
- Shi, X.; Xia, J.; Sun, J. Comparison of methods to derive river water temperature using thermal infrared imagery: A case study of the upper Yangtze River catchment. J. Lake Sci. 2022, 34, 307–319. (In Chinese) [Google Scholar]
- Gong, S.; Sun, H.; Wang, S.; Guo, W.; Li, Y. Study on atmospheric transmittance of thermal infrared remote sensing(II): Application of atmospheric transmittance model. Infrared Laser Eng. 2015, 44, 2013–2020. (In Chinese) [Google Scholar]
- Shi, X.; Sun, J.; Shi, L. Derivation of river surface temperature from Landsat thermal infrared data. J. Hydroelectr. Eng. 2021, 40, 121–130. (In Chinese) [Google Scholar]
- Yuan, L. A comparative study of IRS and TM Image Monitoring of Thermal Pollution in Daya Bay. Master’s Thesis, CUGB, Beijing, China, 2013. (In Chinese). [Google Scholar]
- Qi, J.; Li, X. Research on Retrieval of Surface Temperature Based on Landsat8 Data Atmospheric Correction Method. Acad. J. Environ. Earth Sci. 2022, 4, 22–27. [Google Scholar] [CrossRef]
- Huang, M.; Mao, Z.; Xing, X.; Sun, Z.; Zhao, Z.; Huang, W. A Model for Water Surface Temperature Retrieval from HJ-1B/IRS Data and Its Application. Remote Sens. Land Resour. 2011, 6, 81–86. (In Chinese) [Google Scholar]
- Zhang, J.; Liu, H.; Liang, D. Comparison of two algorithms for water temperature of Taihu Lake based on HJ/IRS data. J. Shaanxi Meteorol. 2012, 5, 25–28. (In Chinese) [Google Scholar]
- Lv, C. Temperature Drainage Monitoring of Hongyanhe Nuclear Power Plant Based on Landsat8 Data Split Window Algorithm. Master’s Thesis, Liaoning Technical University, Fuxin, China, 2016. (In Chinese). [Google Scholar]
- Liu, W.; Chu, Y.; Tan, Q.; Chen, J.; Yang, L.; Zhou, Q.; Wu, Z.; He, F. Distributional characteristics and evaluation of nitrogen, phosphorus and organic matter in the surface sediments of rural ponds around the western part of Lake Poyang in summer. J. Lake Sci. 2023, 35, 192–202. (In Chinese) [Google Scholar]
- Xie, H.; Hu, M.; Ji, X.; Cao, B.; Jia, S.; Xu, J.; Jin, X. Water Quality Evolution Characteristics and Pollution Factor Analysis in Poyang Lake from 2011 to 2019. Environ. Sci. 2022, 43, 5585–5597. (In Chinese) [Google Scholar] [CrossRef]
- Zhao, H.; Chen, Z.; Feng, C.; Zhang, T.; Zhao, X.; Zhang, Z. Monitoring of Poyang Lake area and its relationship with water level based on Landsat images. Remote Sens. Nat. Resour. 2023, 9, 1–9. (In Chinese) [Google Scholar] [CrossRef]
- Dong, L.; Yan, L.I. The Calculation of Area and Storage of Poyang Lake Based on Remote Sensing Technology. Remote Sens. Inf. 2012, 2, 57–61. [Google Scholar]
- Li, L.; Cui, Q.; Zhang, Z.; Li, X.; Chen, D.; Zha, C.; Wang, X. Dynamic Monitoring and Impact Assessment of Poyang Lake Flood in 2020 Based on GF-3. Hydrology 2022, 42, 43–47. (In Chinese) [Google Scholar] [CrossRef]
- Feng, L.; Hu, C.; Chen, X.; Tian, L.; Chen, L. Human induced turbidity changes in Poyang Lake between 2000 and 2010: Observations from MODIS. J. Geophys. Res. Ocean. 2012, 117. [Google Scholar] [CrossRef]
- Han, X.; Chen, X.; Feng, L. Four decades of winter wetland changes in Poyang Lake based on Landsat observations between 1973 and 2013. Remote Sens. Environ. 2015, 156, 426–437. [Google Scholar] [CrossRef]
- Michishita, R.; Jiang, Z.; Xu, B. Monitoring two decades of urbanization in the Poyang Lake area, China through spectral unmixing. Remote Sens. Environ. 2011, 117, 3–18. [Google Scholar] [CrossRef]
- Ye, X.C.; Zhang, Q.; Liu, J. Impacts of Climate Change and Human Activities on Runoff of Poyang Lake Catchment. J. Glaciol. Geocryol. 2009, 31, 835–842. [Google Scholar]
- Yu, Z.; Chen, X.; Zhou, B.; Tian, L.; Yuan, X.; Feng, L. Assessment of total suspended sediment concentrations in Poyang Lake using HJ-1A/1B CCD imagery. Chin. J. Oceanol. Limnol. 2012, 30, 295–304. [Google Scholar] [CrossRef]
- Feng, L.; Hu, C.; Chen, X.; Li, R.; Tian, L.; Murch, B. MODIS observations of the bottom topography and its inter-annual variability of Poyang Lake. Remote Sens. Environ. 2011, 115, 2729–2741. [Google Scholar] [CrossRef]
- Hossain, A.K.M.A.; Blanton, R.; Mathias, C.A. Quantitative remote sensing of surface water quality in southeast tennessee using planet dove imagery. In Proceedings of the Joint 69th Annual Southeastern/55th Annual Northeastern GSA Section Meeting-2020, Reston, VA, USA, 20–22 March 2020. [Google Scholar]
- Li, H. Study on Applicability Evaluation of Atmospheric Correction Method in Poyang Lake. Master’s Thesis, Jiangxi University of Science and Technology, Ganzhou, China, 2022. (In Chinese). [Google Scholar]
- Liu, Z.; Zhao, S.; Pei, L.; Liu, S.; Wang, X. Precision Evaluation on Atmospheric Correction Reflectance of GF-5 Satellite Hyperspectral Data. Remote Sens. Inf. 2021, 36, 93–98. (In Chinese) [Google Scholar]
- Bernardo, N.; Watanabe, F.; Rodrigues, T.; Alcântara, E. Atmospheric correction issues for retrieving total suspended matter concentrations in inland waters using OLI/Landsat-8 image. Adv. Space Res. 2017, 59, 2335–2348. [Google Scholar] [CrossRef]
- Carlson, T.N.; Ripley, D.A. On the relation between NDVI, fractional vegetation cover, and leaf area index. Remote Sens. Environ. 1997, 62, 241–252. [Google Scholar] [CrossRef]
- Jing, Z.; Jing, L.; Qinhuo, L.; Baodong, X.; Xihan, M.; Yadong, D. Generation of a 16 m/10-day fractional vegetation cover product over China based on Chinese GaoFen-1 observations: Method and validation. Int. J. Digit. Earth 2023, 16, 4229–4246. [Google Scholar]
- Wei, X.; Wu, Z.; Wang, R. Research on heat island effect in Nanguan District of Changchun City based on remote sensing. Jilin Norm. Univ. J. 2021, 42, 134–140. (In Chinese) [Google Scholar] [CrossRef]
- Liu, Y.; Liu, L.; Liu, J.; Li, Z. Characteristics and Influence Factors of Summer Surface Urban Heat Island under Arid and Semi-arid Climate. Sci. Technol. Eng. 2017, 17, 160–165. (In Chinese) [Google Scholar]
- Qin, Z.H.; Li, W.J.; Xu, B. The estimation of land surface emissivity for landsat TM6. Remote Sens. Land Resour. 2004, 3, 28–32. [Google Scholar]
- Hou, Y.; Zhang, D. Comparative study of land surface temperature inversion methods based on Landsat 8 remote sensing images. Chin. Agric. Sci. Bull. 2019, 35, 142–147. [Google Scholar]
- Lu, X.; Xu, C.; Guo, J. Comparative analysis of land surface temperature inversion methods based on Landsat 8 data. Arid Environ. Monit. 2023, 37, 137–144. [Google Scholar]
- Chen, D.; Jackson, T.J.; Li, F.; Cosh, M.H.; Walthall, C. Estimation of vegetation water content for corn and soybeans with a normalized difference water index (NDWI) using Landsat Thematic Mapper data. In Proceedings of the Geoscience and Remote Sensing Symposium, Toulouse, France, 21–25 July 2003. IGARSS’03 Proceedings. [Google Scholar]
- Feyisa, G.L.; Meilby, H.; Fensholt, R.; Proud, S.R. Automated Water Extraction Index: A new technique for surface water mapping using Landsat imagery. Remote Sens. Environ. 2014, 140, 23–35. [Google Scholar] [CrossRef]
- Shuangtong, L.; Mingxiao, W.; Shuwen, Y.; Mingze, Y.; Lihua, Y.; Geomatics, F.O.; University, L.J. Research on Water Body Extraction Method Based on GF-2 High Resolution Remote Sensing Image. GNSS World China 2018, 43, 37–43. [Google Scholar]
- Crosman, E.T.; Horel, J.D. MODIS-derived surface temperature of the Great Salt Lake. Remote Sens. Environ. 2008, 113, 73–81. [Google Scholar] [CrossRef]
- Gifty, A.; Homa, K.P.; Andrea, S.K. Lake surface temperature retrieved from Landsat satellite series (1984 to 2021) for the North Slave Region. Earth Syst. Sci. Data 2023, 15, 1329–1355. [Google Scholar]
- Peng, Z. Characteristics and Driving Factors of Surface Water Temperature Variation in Major Large Lakes in China. Master’s Thesis, Yunnan Normal University, Kunming, China, 2022. (In Chinese). [Google Scholar]
- Mesias, J.M.; Bisagni, J.J.; Brunner, A.-M.E.G. A high-resolution satellite-derived sea surface temperature climatology for the western North Atlantic Ocean. Cont. Shelf Res. 2006, 27, 191–207. [Google Scholar] [CrossRef]
- Thomas, A.; Byrne, D.; Weatherbee, R. Coastal sea surface temperature variability from Landsat infrared data. Remote Sens. Environ. 2002, 81, 262–272. [Google Scholar] [CrossRef]







| Method (Data Source) | RMSE (K) | MAE (K) |
|---|---|---|
| RTE (Landsat 8) | 1.73 | 1.49 |
| MW (Landsat 8) | 2.29 | 2.04 |
| SW (Landsat 8) | 4.40 | 4.33 |
| RTE (MODIS) | 3.70 | 3.52 |
| Period | Type | Time Length (Months) | Peak Time | Peak Intensity (°C) | Strength Grade |
|---|---|---|---|---|---|
| August 2020–March 2021 | La Niña | 8 | November 2020 | −1.3 | Moderate |
| September 2021–January 2023 | La Niña | 17 | April 2022 | −1.2 | Weak |
| City | Jiujiang | Nanchang | Shangrao | |
| Time | Atem | |||
| 2020 (day) | −1 | −1 | −1 | |
| 2021 (day) | −1 | −1 | −1 | |
| City | Global scale | |||
| Time | Irr | |||
| 2020 (day) | −1 | |||
| 2021 (day) | 1 | |||
| City | Jiujiang | Nanchang | Shangrao | |
| Time | Ws | |||
| 2020 (day) | −1 | −1 | −1 | |
| 2021 (day) | 1 | 1 | 1 | |
| City | Jiujiang | Nanchang | Shangrao | |
| Time | Precip | |||
| 2012–2021 (month) | −1 | −1 | −1 | |
Disclaimer/Publisher’s Note: The statements, opinions and data contained in all publications are solely those of the individual author(s) and contributor(s) and not of MDPI and/or the editor(s). MDPI and/or the editor(s) disclaim responsibility for any injury to people or property resulting from any ideas, methods, instructions or products referred to in the content. |
© 2024 by the authors. Licensee MDPI, Basel, Switzerland. This article is an open access article distributed under the terms and conditions of the Creative Commons Attribution (CC BY) license (https://creativecommons.org/licenses/by/4.0/).
Share and Cite
Kong, X.; Li, Y.; Wang, L.; Liu, H. Lake Surface Temperature Retrieval Study Based on Landsat 8 Satellite Imagery—A Case Study of Poyang Lake. Atmosphere 2024, 15, 428. https://doi.org/10.3390/atmos15040428
Kong X, Li Y, Wang L, Liu H. Lake Surface Temperature Retrieval Study Based on Landsat 8 Satellite Imagery—A Case Study of Poyang Lake. Atmosphere. 2024; 15(4):428. https://doi.org/10.3390/atmos15040428
Chicago/Turabian StyleKong, Xudong, Yajun Li, Lingli Wang, and Huijie Liu. 2024. "Lake Surface Temperature Retrieval Study Based on Landsat 8 Satellite Imagery—A Case Study of Poyang Lake" Atmosphere 15, no. 4: 428. https://doi.org/10.3390/atmos15040428
APA StyleKong, X., Li, Y., Wang, L., & Liu, H. (2024). Lake Surface Temperature Retrieval Study Based on Landsat 8 Satellite Imagery—A Case Study of Poyang Lake. Atmosphere, 15(4), 428. https://doi.org/10.3390/atmos15040428
