Modification of Fraser’s Method for the Atmospheric CO2 Mass Estimation by Using Satellite Data
Abstract
1. Introduction
- The Earth System Research Laboratory of the National Oceanic and Atmospheric Administration (NOAA ESRL) [11];
- Comprehensive Observation Network for Trace Gases by Airliner (CONTRAIL) [13];
- Intercontinental Chemical Transport Experiment-North America (INTEX-NA) [14];
- High-performance Instrumented Airborne Platform for Environmental Research Pole-to-Pole Observations (HIPPO) [15];
- In-Service Aircraft for a Global Observing System (IAGOS) [16];
- Carbon in Arctic Reservoirs Vulnerability Experiment (CARVE) [17].
- The Orbiting Carbon Observatory-2 (OCO-3) [22];
- The Orbiting Carbon Observatory-2 (OCO-2) [23];
- The Greenhouse Gases Observing Satellite (GOSAT) [24];
- Thermal Emission Sounder (TES), measurement instrument installed on Aura satellite by NASA [25];
- Atmospheric InfraRed Sounder-Aqua satellite (AIRS) [26];
- The Infrared Atmospheric Sounding Interferometer (IASI) is an instrument flown on METOP satellite [27];
- The Atmospheric Chemistry Experiment (ACE) SciSat [28];
- The scanning imaging absorption spectrometer for atmospheric cartography (SCIAMACHY) onboard the Environmental Satellite (ENVISAT) [29];
- Other satellite missions are launched or will be launched in the future, such as Tansat, Carbonsat, MERLIN, Sentinel-5p, MicroCarb, and ASCENDS [3], which would increase the amount of available information.
2. Materials and Method
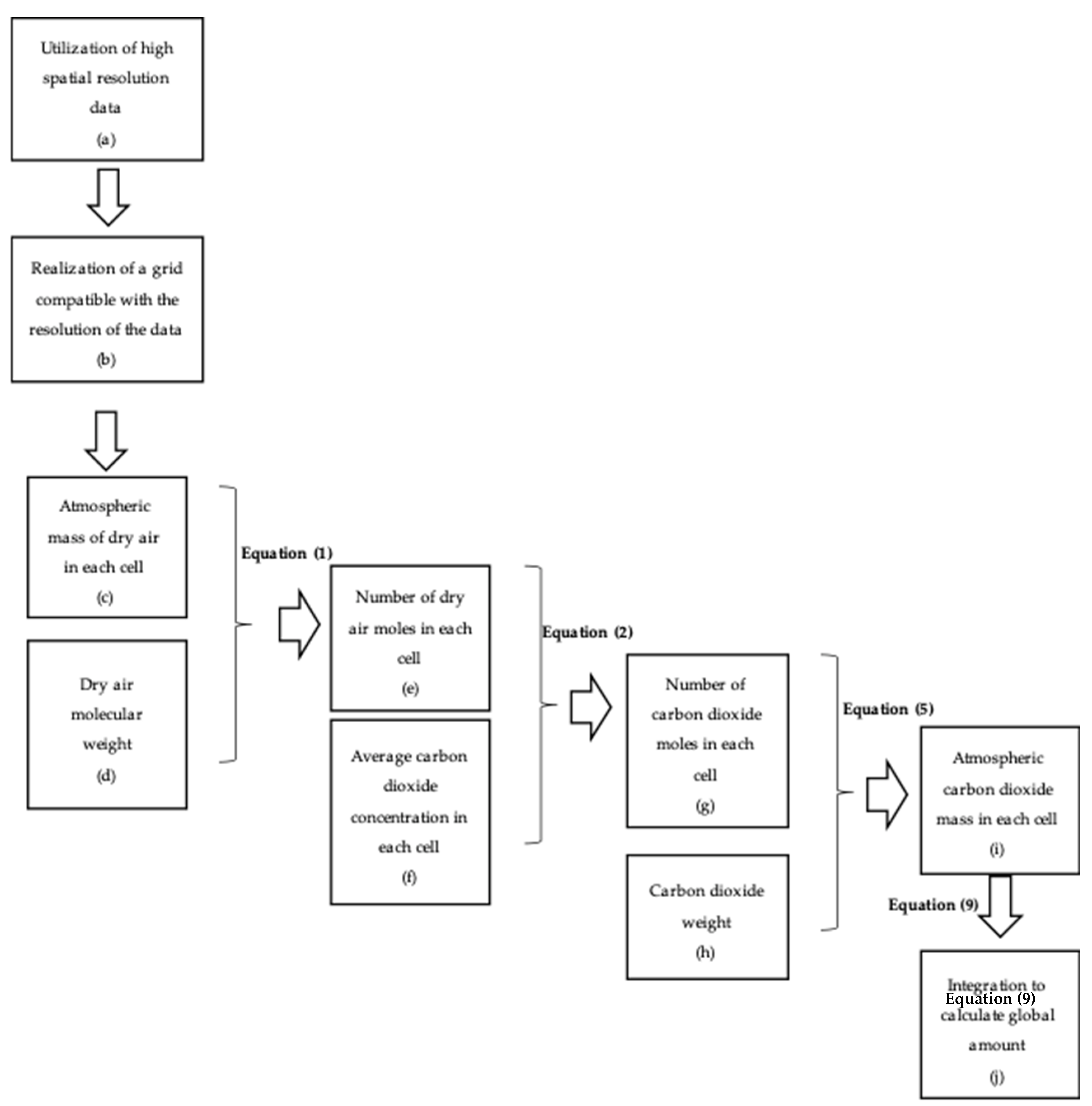
2.1. Simplified Fraser’s Method for the Calculation of CO2 Atmospheric Mass
2.2. Data Sources for the Comparison of Existing Platforms for CO2 Concentration’s Measurement
2.3. The New Proposed Model for Atmospheric CO2 Mass Calculation
3. Results and Discussion
3.1. Validation of the Simplified Fraser’s Method for the Calculation of CO2 Atmospheric Mass
- -
- 0.4–0.9% related to CO2 concentration. Only 21 stations were considered to design and calibrate the model as representative of the entire world. Furthermore, no stations were located in Europe, Asia, Africa, and South America, resulting in unbalanced earth surface coverage. In addition, the number of observations in which the annual mean CO2 concentration is calculated is not provided in Fraser’s study. Therefore, it is not possible to evaluate if the reported values cover all diurnal, daily, weekly, monthly, and seasonal changes or not.
- -
- 0.1% for the air global atmospheric mass and the air mean molecular weight. Concerning the global atmospheric mass of dry air, a value equal to 5.12 × 1018 kg was used in the model. However, in 1994 a more accurate estimation of around 5.132 × 1018 kg was given by Trenberth and Guillemot [86], while, in 2005, Trenberth and Smith [87] estimated the dry air mass as 5.1352 ± 0.0003 × 1018 kg. With respect to Fraser’s model, an error equal to 0.29% results. Concerning the dry air average molecular weight, the effect of boundary conditions such as temperature and humidity is not taken into account.
- -
- By comparing the reported global atmospheric carbon dioxide mass in Fraser’s study and the result achieved by applying the information from this study in the Equation (6), it can be assumed that the procedure used in Fraser’s study is the same as Figure 1. Considering the complexity of Fraser’s method, the paper shows how it is possible to work on a simpler methodology with similar or even higher accuracy.
3.2. Assessment and Comparison of Existing Platforms
3.3. Comparison of CO2 Concentration Measured by Satellites with TCCON
3.4. Global Atmospheric CO2 Mass Calculation
4. Conclusions
Author Contributions
Funding
Institutional Review Board Statement
Informed Consent Statement
Data Availability Statement
Acknowledgments
Conflicts of Interest
Appendix A




| No. | Name | Symbol | Latitude | Longitude | Flask (F) or In Situ (I) | Concentration a, [ppmv] | 
|---|---|---|---|---|---|---|
| 1 | Bass Strait | BAS | −40° | 150° | F | 336.7 | 
| 2 | Cape Grim | CGO | −41° | 145° | F | 335.5 | 
| I | 336.5 | |||||
| 3 | Macquarie Island | MAQ | −54° | 159° | F | 336.9 | 
| 4 | Mawson | MAW | −68° | 61° | F | 335.5 | 
| 5 | Amsterdam Island | AMS | −38° | 78° | F | 337.4 | 
| 6 | Ascension Island | ASC | −8° | −14° | F | 338.5 | 
| 7 | Azores | AZO | 38° | −27° | F | 340.2 | 
| 8 | Barrow | BRW | 71° | −157° | F | 340.7 | 
| I | 339.7 | |||||
| 9 | Cape Kumukahi | KUM | 20° | −145° | F | 340 | 
| 10 | Cold Bay | CBA | 55° | −163° | F | 340.2 | 
| 11 | Guam | GUA | 13° | 145° | F | 340.9 | 
| 12 | Key Biscayne | KEY | 26° | −80° | F | 340.7 | 
| 13 | Mauna Loa | MLO | 20° | −156° | F | 341.2 | 
| I | 338.1 | |||||
| 14 | Mould Bay | MOB | 76° | −119° | F | 340.5 | 
| 15 | Niwot Ridge | NWR | 40° | −105° | F | 340.4 | 
| 16 | Point Six Mount | PSM | 47° | −114° | F | 341 | 
| 17 | Samoa | SMO | −14° | −170° | F | 337.9 | 
| I | 337.9 | |||||
| 18 | Seychelles | SEY | −5° | 55° | F | 338.6 | 
| 19 | South Pole | SPO | −90° | 0 | F | 336.1 | 
| I | 335.9 | |||||
| F | 337 | |||||
| 20 | St. Croix | AVI | 18° | −65° | F | 339.9 | 
| 21 | Fanning Island | FAN | 4° | −159° | F | 339.1 | 
| No. | Author | Year of Publishment | CO2 Sources 1 | Meteorological Parameters 2 | Atmospheric Boundary Layer Height Cycle 3 | Vegetation and Climate | Population, GDP and Employment | Surface Complexity and Albedo | Soil Respiration and Terrestrial Ecosystem | Sampling Time 4 | Observation Characteristics and Height | Wildfire | Phytoplankton and Ocean | Aerosols, Clouds and Fog | 
|---|---|---|---|---|---|---|---|---|---|---|---|---|---|---|
| 1 | M. N. Patil et al. [91] | 2020 | ✓ | |||||||||||
| 2 | Yanfen Li et al. [92] | 2019 | ✓ | |||||||||||
| 3 | Zhaleh Siabi et al. [93] | 2019 | ✓ | ✓ | ||||||||||
| 4 | Ivakhov V. et al. [94] | 2019 | ✓ | |||||||||||
| 5 | Swma Jamalalden Al-jaf, Osama Tareq Al-Taai [95] | 2019 | ✓ | |||||||||||
| 6 | Irène Xueref-Remy et al. [96] | 2018 | ✓ | ✓ | ✓ | |||||||||
| 7 | Mahesh Patakothi et al. [97] | 2018 | ✓ | |||||||||||
| 8 | Shuai Yin et al. [98] | 2018 | ✓ | ✓ | ✓ | |||||||||
| 9 | Michael Buchwitz et al. [67] | 2018 | ✓ | |||||||||||
| 10 | Nian Bie et al. [99] | 2018 | ✓ | ✓ | ||||||||||
| 11 | Ge Han et al. [100] | 2018 | ✓ | |||||||||||
| 12 | Xun Jiang et al. [101] | 2017 | ✓ | |||||||||||
| 13 | Seyed Mohsen Mousavi et al. [102] | 2017 | ✓ | |||||||||||
| 14 | Samereh Falahatkar et al. [103] | 2017 | ✓ | ✓ | ||||||||||
| 15 | LEI Li Ping et al. [104] | 2017 | ✓ | |||||||||||
| 16 | Debra Wunch et al. [41] | 2017 | ✓ | ✓ | ||||||||||
| 17 | Jacob K. Hedelius et al. [105] | 2017 | ✓ | ✓ | ✓ | |||||||||
| 18 | Koorosh Esteki et al. [106] | 2017 | ✓ | ✓ | ||||||||||
| 19 | Chen Pan et al. [107] | 2016 | ✓ | ✓ | ||||||||||
| 20 | Thomas E. Taylor et al. [108] | 2016 | ✓ | |||||||||||
| 21 | Yeonjin Jung et al. [109] | 2016 | ✓ | |||||||||||
| 22 | Hernández-Paniagua et al. [110] | 2015 | ✓ | |||||||||||
| 23 | Min Liu et al. [111] | 2015 | ✓ | |||||||||||
| 24 | LIU Xiao-Man et al. [112] | 2015 | ✓ | ✓ | ||||||||||
| 25 | H. Ohyama et al. [52] | 2015 | ✓ | |||||||||||
| 26 | Loretta Gratani and Laura Varone [113] | 2014 | ✓ | ✓ | ||||||||||
| 27 | Moon-Soo Park et al. [114] | 2014 | ✓ | ✓ | ✓ | |||||||||
| 28 | S. X. Fang et al. [115] | 2014 | ✓ | |||||||||||
| 29 | Qin XC et al. [116] | 2014 | ✓ | |||||||||||
| 30 | Yanli Li et al. [117] | 2014 | ✓ | ✓ | ✓ | |||||||||
| 31 | M. Górka and D. Lewicka-Szczebak [118] | 2013 | ✓ | ✓ | ||||||||||
| 32 | Li Yan-li et al. [119] | 2013 | ✓ | |||||||||||
| 33 | Christian Büns and Wilhelm Kuttler [120] | 2012 | ✓ | ✓ | ||||||||||
| 34 | Jiabing Wu et al. [121] | 2012 | ✓ | ✓ | ||||||||||
| 35 | Ma Ángeles García et al. [122] | 2012 | ✓ | |||||||||||
| 36 | Yanfang H. [123] | 2012 | ✓ | ✓ | ✓ | |||||||||
| 37 | Andrew Rice and Gregory Bostrom [124] | 2011 | ✓ | ✓ | ✓ | |||||||||
| 38 | Ramamurthy P. and Pardyjak ER. [125] | 2011 | ✓ | |||||||||||
| 39 | Irène Xueref-Remy et al. [126] | 2011 | ✓ | |||||||||||
| 40 | Ke Wang et al. [127] | 2011 | ✓ | ✓ | ✓ | |||||||||
| 41 | Nawo Eguchi et al. [51] | 2011 | ✓ | ✓ | ✓ | ✓ | ||||||||
| 42 | Y. Yoshida et al. [128] | 2011 | ✓ | ✓ | ✓ | |||||||||
| 43 | C. Sirignano et al. [129] | 2010 | ✓ | |||||||||||
| 44 | Ch. Gurk et al. [130] | 2008 | ✓ | |||||||||||
| 45 | George L. H. Ziska et al. [131] | 2007 | ✓ | ✓ | ||||||||||
| 46 | I. Aben et al. [132] | 2007 | ✓ | |||||||||||
| 47 | Yang Y. et al. [133] | 2006 | ✓ | ✓ | ||||||||||
| 48 | Loretta Gratani and Laura Varone [134] | 2005 | ✓ | ✓ | ||||||||||
| 49 | Hassan A. Nasrallah et al. [135] | 2003 | ✓ | ✓ | ✓ | |||||||||
| 50 | P. Chamard et al. [136] | 2003 | ✓ | |||||||||||
| 51 | Yuesi et al. [137] | 2002 | ✓ | |||||||||||
| 52 | Elizabeth A. Wentz et al. [138] | 2002 | ✓ | ✓ | ||||||||||
| 53 | Richard J. Engelen et al. [139] | 2001 | ✓ | |||||||||||
| 54 | T. J. Conway et al. [140] | 1988 | ✓ | 
| Site | Name | Location | First Carbon Dioxide Dataset | Status Carbon Dioxide Dataset | Air Sample Collection Method | 
|---|---|---|---|---|---|
| 1 | Airborne Aerosol Observatory | Bondville (USA) | 07.06.2006 | Terminated 18.09.2009 | Airborne Flasks * | 
| 2 | Arembepe, Bahia | Brazil | 27.10.2006 | Terminated 13.01.2010 | Surface Flasks * | 
| 3 | Alaska Coast Guard | United States | 30.04.2009 | Terminated 21.10.2017 | Airborne Flasks * | 
| 4 | Alert, Nunavut | Canada | 10.06.1985 | ongoing | Surface Flasks | 
| 5 | Amsterdam Island | France | 05.01.1979 | Terminated 07.12.1990 | Surface Flasks * | 
| 6 | Argyle, Maine | United States | 18.09.2003 22.11.2008 | Terminated 29.12.2008 ongoing | In Situ Tall Tower Surface Flasks | 
| 7 | Anmyeon-do | Republic of Korea | 03.12.2013 | ongoing | Surface Flasks | 
| 8 | Ascension Island | United Kingdom | 27.08.1979 | ongoing | Surface Flasks | 
| 9 | Assekrem | Algeria | 12.09.1995 | ongoing | Surface Flasks | 
| 10 | St. Croix, Virgin Islands | United States | 16.02.1979 | Terminated 29.08.1990 | Surface Flasks * | 
| 11 | Terceira Island, Azores | Portugal | 26.12.1979 | ongoing | Surface Flasks | 
| 12 | Baltic Sea | Poland | 31.08.1992 | Terminate 22.06.2011 | Surface Flasks * | 
| 13 | Boulder Atmospheric Observatory, Colorado | United States | 16.08.2007 | Terminated 06.07.2016 | In Situ Tall Tower * Airborne Flasks * Surface Flasks * | 
| 14 | Bradgate, Iowa | United States | 13.09.2004 | Terminated 18.11.2005 | Airborne Flasks * | 
| 15 | Baring Head Station | New Zealand | 14.10.1999 | ongoing | Surface Flasks | 
| 16 | Bukit Kototabang | Indonesia | 08.01.2004 | ongoing | Surface Flasks | 
| 17 | St. Davids Head, Bermuda | United Kingdom | 13.02.1989 | Terminated 25.01.2010 | Surface Flasks * | 
| 18 | Tudor Hill, Bermuda | United Kingdom | 11.05.1989 | ongoing | Surface Flasks | 
| 19 | Beaver Crossing, Nebraska | United States | 15.09.2004 | Terminated 11.05.2011 | Airborne Flasks * | 
| 20 | Barrow Atmospheric Baseline Observatory | United States | 25.04.1971 | ongoing | In Situ Observatory Surface Flasks | 
| 21 | Black Sea, Constanta | Romania | 11.10.1994 | Terminated 26.12.2011 | Surface Flasks * | 
| 22 | Brentwood, Maryland | United States | 25.09.2018 | ongoing | Surface Flasks | 
| 23 | Briggsdale, Colorado | United States | 09.11.1992 | ongoing | Airborne Flasks | 
| 24 | Cold Bay, Alaska | United States | 21.08.1978 | ongoing | Surface Flasks | 
| 25 | Cape Grim, Tasmania | Australia | 19.04.1984 | ongoing | Surface Flasks | 
| 26 | Christmas Island | Republic of Kiribati | 08.03.1984 | ongoing | Surface Flasks | 
| 27 | Cherskii | Russia | Not for CO2 | Not for CO2 | Surface In Situ * | 
| 28 | Centro de Investigacion de la Baja Atmosfera (CIBA) | Spain | 05.05.2009 | ongoing | Surface Flasks | 
| 29 | Offshore Cape May, New Jersey | United States | 17.08.2005 | ongoing | Airborne Flasks | 
| 30 | Cape Meares, Oregon | United States | 10.03.1982 | Terminate 18.03.1998 | Surface Flasks * | 
| 31 | Cosmos | Peru | 23.06.1979 | Terminate 28.05.1985 | Surface Flasks * | 
| 32 | Cape Point | South Africa | 11.02.2010 | ongoing | Surface Flasks | 
| 33 | Carbon in Arctic Reservoirs Vulnerability Experiment (CARVE) | United States | 29.06.2012 | ongoing | In Situ Tall Tower Airborn Flasks * Surface Flasks | 
| 34 | Crozet Island | France | 03.03.1991 | ongoing | Surface Flasks | 
| 35 | Dahlen, North Dakota | United States | 21.09.2004 | Terminated 15.11.2016 | Airborne Flasks | 
| 36 | Drake Passage | N/A | 07.04.2003 | ongoing | Surface Flasks | 
| 37 | Dongsha Island | Taiwan | 05.03.2010 | ongoing | Surface Flasks | 
| 38 | Easter Island | Chile | 04.01.1994 | ongoing | Surface Flasks | 
| 39 | Estevan Point, British Columbia | Canada | 22.11.2002 | ongoing | Airborne Flasks | 
| 40 | East Trout Lake, Saskatchewan | Canada | 15.10.2005 | Terminated 22.03.2020 | Airborne Flasks * | 
| 41 | Falkland Islands | United Kingdom | 31.10.1980 | Terminated 04.02.1982 | Surface Flasks * | 
| 42 | Fortaleza | Brazil | 09.12.2000 | Terminated 25.03.2003 | Airborne Flasks * | 
| 43 | Fairchild, Wisconsin | United States | 20.09.2004 | Terminated 18.11.2005 | Airborne Flasks * | 
| 44 | Mariana Islands | Guam | 24.09.1978 | ongoing | Surface Flasks | 
| 45 | Dwejra Point, Gozo | Malta | 11.10.1993 | Terminated 12.02.1999 | Surface Flasks * | 
| 46 | Molokai Island, Hawaii | United States | 31.05.1999 | Terminated 22.04.2008 | Airborne Flasks * | 
| 47 | Halley Station, Antarctica | United Kingdom | 17.01.1983 | ongoing | Surface Flasks | 
| 48 | Harvard Forest, Massachusetts | United States | 02.03.2016 | ongoing | Airborne Flasks * Surface Flasks | 
| 49 | Homer, Illinois | United States | 16.09.2004 | ongoing | Airborne Flasks | 
| 50 | Hohenpeissenberg | Germany | 06.04.2006 | ongoing | Surface Flasks | 
| 51 | Humboldt State University | United States | 17.05.2008 | Terminated 31.05.2017 | Surface Flasks * | 
| 52 | Hegyhatsal | Hungary | 02.03.1993 | ongoing | Surface Flasks | 
| 53 | Storhofdi, Vestmannaeyjar | Iceland | 02.10.1992 | ongoing | Surface Flasks | 
| 54 | INFLUX (Indianapolis Flux Experiment) | United States | 09.10.2010 | ongoing | Airborne Flasks * Surface Flasks | 
| 55 | Grifton, North Carolina | United States | 30.07.1992 | Terminated 09.06.1999 | In Situ Tall Tower * Surface Flasks * | 
| 56 | Izana, Tenerife, Canary Islands | Spain | 16.11.1991 | ongoing | Surface Flasks | 
| 57 | Kaashidhoo | Republic of Maldives | 02.03.1998 | Terminated 15.07.1999 | Surface Flasks * | 
| 58 | Key Biscayne, Florida | United States | 13.12.1972 | ongoing | Surface Flasks | 
| 59 | Kitt Peak, Arizona | United States | 20.12.1982 | Terminated 31.10.1989 | Surface Flasks * | 
| 60 | Cape Kumukahi, Hawaii | United States | 12.01.1971 | ongoing | Surface Flasks | 
| 61 | Sary Taukum | Kazakhstan | 12.10.1997 | Terminated 15.08.2009 | Surface Flasks * | 
| 62 | Plateau Assy | Kazakhstan | 15.10.1997 | Terminated 05.08.2009 | Surface Flasks * | 
| 63 | LA Megacities | United States | 05.11.2014 | Terminated 08.10.2017 | Surface Flasks * | 
| 64 | Park Falls, Wisconsin | United States | 29.11.1994 05.10.2006 | ongoing ongoing | In Situ Tall Tower Airborne Flasks Surface Flasks | 
| 65 | Lewisburg, Pennsylvania | United States | 28.02.2013 | ongoing | Surface Flasks | 
| 66 | Lac La Biche, Alberta | Canada | 30.01.2008 | Terminated 26.02.2013 | Surface Flasks * | 
| 67 | Lulin | Taiwan | 01.08.2006 | ongoing | Surface Flasks | 
| 68 | Lampedusa | Italy | 12.10.2006 | ongoing | Surface Flasks | 
| 69 | Mould Bay, Northwest Territories | Canada | 13.04.1980 | Terminated 26.05.1997 | Surface Flasks * | 
| 70 | Mt. Bachelor Observatory | United States | 14.10.2011 03.05.2012 | ongoingongoing | Surface Flasks Surface in situ | 
| 71 | McMurdo Station, Antarctica | United States | 04.12.1985 | Terminated 28.10.1987 | Surface Flasks * | 
| 72 | High Altitude Global Climate Observation Center | Mexico | 09.01.2009 | ongoing | Surface Flasks | 
| 73 | Mace Head, County Galway | Ireland | 03.06.1991 | ongoing | Surface Flasks | 
| 74 | Sand Island, Midway | United States | 03.05.1985 | ongoing | Surface Flasks | 
| 75 | Mt. Kenya | Kenya | 23.12.2003 | Terminated 21.06.2011 | Surface Flasks * | 
| 76 | Mauna Kea, Hawaii | United States | N/A | N/A | Surface Flasks * | 
| 77 | Mauna Loa, Hawaii | United States | N/A | N/A | Surface Flasks * | 
| 78 | Mauna Loa, Hawaii | United States | 20.08.1969 | ongoing | In Situ Observatory Surface Flasks | 
| 79 | Marcellus Pennsylvania | United States | 03.08.2015 | ongoing | Airborne Flasks * Surface Flasks | 
| 80 | Mashpee, Massachusetts | United States | 11.05.2016 | ongoing | Surface Flasks | 
| 81 | Marthas Vineyard, Massachusetts | United States | 27.04.2007 | Terminated 04.03.2011 | Surface Flasks * | 
| 82 | Mt. Wilson Observatory | United States | 30.04.2010 | ongoing | Surface Flasks | 
| 83 | Farol De Mae Luiza Lighthouse | Brazil | 12.09.2010 | Terminated 11.03.2020 | Surface Flasks * | 
| 84 | NE Baltimore, Maryland | United States | 04.04.2018 | ongoing | Surface Flasks | 
| 85 | Offshore Portsmouth, New Hampshire (Isles of Shoals) | United States | 12.09.2003 | ongoing | Airborne Flasks | 
| 86 | Gobabeb | Namibia | 13.01.1997 | ongoing | Surface Flasks | 
| 87 | NW Baltimore | United States | 17.04.2018 | ongoing | Surface Flasks | 
| 88 | Niwot Ridge Forest, Colorado | United States | 20.01.2006 | Terminated 08.11.2009 | Surface Flasks * | 
| 89 | Niwot Ridge, Colorado | United States | 18.05.1967 16.09.2005 | ongoing ongoing | Airborne Flasks * Surface Flasks | 
| 90 | Kaitorete Spit | New Zealand | 26.10.1982 | Terminated 09.04.1985 | Surface Flasks * | 
| 91 | Oglesby, Illinois | United States | 16.09.2004 | Terminated 19.11.2005 | Airborne Flasks * | 
| 92 | Olympic Peninsula, Washington | United States | 06.01.1984 | Terminated 30.05.1990 | Surface Flasks * | 
| 93 | Ochsenkopf | Germany | 13.03.2003 | Terminated 04.06.2019 | Surface Flasks * | 
| 94 | Pallas-Sammaltunturi, GAW Station | Finland | 21.12.2001 | ongoing | Surface Flasks | 
| 95 | Pico, Azores | Portugal | 02.08.2010 | Terminated 18.07.2011 | Surface Flasks * | 
| 96 | Poker Flat, Alaska | United States | 27.06.1999 | ongoing | Airborne Flasks | 
| 97 | Pacific Ocean (0 N) | N/A | 20.12.1986 | Terminated 10.07.2017 | Surface Flasks * | 
| 98 | Pacific Ocean (5 N) | N/A | 19.12.1986 | Terminated 11.07.2011 | Surface Flasks * | 
| 99 | Pacific Ocean (10 N) | N/A | 14.01.1987 | Terminated 12.07.2017 | Surface Flasks * | 
| 100 | Pacific Ocean (15 N) | N/A | 17.12.1986 | Terminated 13.07.2017 | Surface Flasks * | 
| 101 | Pacific Ocean (20 N) | N/A | 16.12.1986 | Terminated 14.07.2017 | Surface Flasks * | 
| 102 | Pacific Ocean (25 N) | N/A | 15.12.1986 | Terminated 15.07.2017 | Surface Flasks * | 
| 103 | Pacific Ocean (30 N) | N/A | 14.12.1986 | Terminated 16.07.2017 | Surface Flasks * | 
| 104 | Pacific Ocean (35 N) | N/A | 21.01.1987 | Terminated 18.06.2007 | Surface Flasks * | 
| 105 | Pacific Ocean (40 N) | N/A | 04.06.1987 | Terminated 14.08.1996 | Surface Flasks * | 
| 106 | Pacific Ocean (45 N) | N/A | 05.06.1987 | Terminated 15.08.1996 | Surface Flasks * | 
| 107 | Pacific Ocean (5 S) | N/A | 21.12.1986 | Terminated 09.07.2017 | Surface Flasks * | 
| 108 | Pacific Ocean (10 S) | N/A | 22.12.1986 | Terminated 08.07.2017 | Surface Flasks * | 
| 109 | Pacific Ocean (15 S) | N/A | 25.12.1986 | Terminated 07.07.2017 | Surface Flasks * | 
| 110 | Pacific Ocean (20 S) | N/A | 28.12.1986 | Terminated 05.07.2017 | Surface Flasks * | 
| 111 | Pacific Ocean (25 S) | N/A | 29.12.1986 | Terminated 04.07.2017 | Surface Flasks * | 
| 112 | Pacific Ocean (30 S) | N/A | 29.12.1986 | Terminated 03.07.2017 | Surface Flasks * | 
| 113 | Pacific Ocean (35 S) | N/A | 30.12.1986 | Terminated 03.01.2012 | Surface Flasks * | 
| 114 | Palmer Station, Antarctica | United States | 27.01.1978 | ongoing | Surface Flasks | 
| 115 | Point Six Mountain, Montana | United States | 28.04.1978 | Terminated 24.12.1982 | Surface Flasks * | 
| 116 | Point Arena, California | United States | 05.01.1999 | Terminated 25.05.2011 | Surface Flasks * | 
| 117 | Ragged Point | Barbados | 14.11.1987 | ongoing | Surface Flasks | 
| 118 | Rarotonga | Cook Islands | 16.04.2000 | ongoing | Airborne Flasks | 
| 119 | Santarem | Brazil | 07.12.2000 | Terminated 20.08.2003 | Airborne Flasks * | 
| 120 | Offshore Charleston, South Carolina | United States | 22.08.2003 | ongoing | Airborne Flasks | 
| 121 | South China Sea (3 N) | N/A | 05.07.1991 | Terminated 07.10.1998 | Surface Flasks * | 
| 122 | South China Sea (6 N) | N/A | 05.07.1991 | Terminated 09.10.1998 | Surface Flasks * | 
| 123 | South China Sea (9 N) | N/A | 06.07.1991 | Terminated 10.10.1998 | Surface Flasks * | 
| 124 | South China Sea (12 N) | N/A | 06.07.1991 | Terminated 10.10.1998 | Surface Flasks * | 
| 125 | South China Sea (15 N) | N/A | 07.07.1991 | Terminate 15.10.1998 | Surface Flasks * | 
| 126 | South China Sea (18 N) | N/A | 08.07.1991 | Terminated 14.10.1998 | Surface Flasks * | 
| 127 | South China Sea (21 N) | N/A | 08.07.1991 | Terminated 14.10.1998 | Surface Flasks * | 
| 128 | Beech Island, South Carolina | United States | 14.08.2008 | ongoing | in Situ Observatory Surface Flasks | 
| 129 | Shangdianzi | China | 03.09.2009 | Terminated 02.09.2015 | Surface Flasks * | 
| 130 | Mahe Island | Seychelles | 15.01.1980 | ongoing | Surface Flasks | 
| 131 | Bird Island, South Georgia | United Kingdom | 02.02.1989 | Terminated 13.08.1992 | Surface Flasks * | 
| 132 | Southern Great Plains, Oklahoma | United States | 02.04.2002 29.10.2010 | ongoingongoing | Airborne Flasks Surface Flasks | 
| 133 | Shemya Island, Alaska | United States | 04.09.1985 | ongoing | Surface Flasks | 
| 134 | La Jolla, California | United States | 01.01.1968 | Terminated 25.09.1986 | Surface Flasks * | 
| 135 | Tutuila | American Samoa | 15.01.1972 | ongoing | in Situ Observatory Surface Flasks | 
| 136 | Shenandoah National Park | United States | 26.08.2008 | ongoing | Surface in Situ | 
| 137 | South Pole, Antarctica | United States | 21.01.1975 | ongoing | in Situ Observatory Surface Flasks | 
| 138 | Ocean Station Charlie | United States | 21.11.1968 | Terminated 12.05.1973 | Surface Flasks * | 
| 139 | Ocean Station M | Norway | 08.03.1981 | Terminated 27.11.2009 | Surface Flasks * | 
| 140 | Sutro Tower, San Francisco, California | United States | 02.10.2007 | ongoing | Surface Flasks | 
| 141 | Summit | Greenland | 23.06.1997 | ongoing | Surface Flasks | 
| 142 | Syowa Station, Antarctica | Japan | 25.01.1986 | ongoing | Surface Flasks | 
| 143 | Tacolneston | United Kingdom | 06.06.2014 | Terminated 04.01.2016 | Surface Flasks * | 
| 144 | Tae-ahn Peninsula | Republic of Korea | 24.11.1990 | ongoing | Surface Flasks | 
| 145 | Tambopata | Peru | N/A | N/A | Surface in Situ | 
| 146 | Offshore Corpus Christi, Texas | United States | 09.09.2003 | ongoing | Airborne Flasks | 
| 147 | Trinidad Head, California | United States | 19.04.2002 | Terminated 01.06.2017 | Airborne Flasks Surface Flasks * | 
| 148 | Hydrometeorological Observatory of Tiksi | Russia | 15.08.2011 | Terminated 03.09.2018 | Surface Flasks * | 
| 149 | Thurmont, Maryland | United States | 01.08.2017 | ongoing | Surface Flasks | 
| 150 | Taiping Island | Taiwan | 28.05.2019 | ongoing | Surface Flasks | 
| 151 | Ulaanbaatar | Mongolia | 25.03.2004 | Terminated 05.03.2009 | Airborne Flasks * | 
| 152 | Ushuaia | Argentina | 14.09.1994 | ongoing | Surface Flasks | 
| 153 | Wendover, Utah | United States | 06.05.1993 | ongoing | Surface Flasks | 
| 154 | Ulaan Uul | Mongolia | 01.01.1992 | ongoing | Surface Flasks | 
| 155 | West Branch, Iowa | United States | 28.06.2007 | ongoing | In Situ Tall Tower Airborn Flasks Surface Flasks | 
| 156 | Walnut Grove, California | United States | 20.09.2007 | ongoing | In Situ Tall Tower Airborne Flasks * Surface Flasks | 
| 157 | Weizmann Institute of Science at the Arava Institute, Ketura | Israel | 27.11.1995 | ongoing | Surface Flasks | 
| 158 | Moody, Texas | United States | 11.02.2001 07.07.2006 | Terminated 01.10.2010 ongoing | In Situ Tall Tower Surface Flasks | 
| 159 | Mt. Waliguan | Peoples Republic of China | 05.08.1990 | ongoing | Surface Flasks | 
| 160 | Western Pacific Cruise (0 N) | N/A | 10.05.2004 | Terminated 27.05.2013 | Surface Flasks * | 
| 161 | Western Pacific Cruise (5 N) | N/A | 11.05.2004 | Terminated 29.05.2013 | Surface Flasks * | 
| 162 | Western Pacific Cruise (10 N) | N/A | 11.05.2004 | Terminated 29.05.2013 | Surface Flasks * | 
| 163 | Western Pacific Cruise (15 N) | N/A | 12.05.2004 | Terminated 30.05.2013 | Surface Flasks * | 
| 164 | Western Pacific Cruise (20 N) | N/A | 12.05.2004 | Terminated 31.05.2013 | Surface Flasks * | 
| 165 | Western Pacific Cruise (25 N) | N/A | 13.05.2003 | Terminated 01.06.2013 | Surface Flasks * | 
| 166 | Western Pacific Cruise (30 N) | N/A | 14.05.2004 | Terminated 01.06.2013 | Surface Flasks * | 
| 167 | Western Pacific Cruise (5 S) | N/A | 09.05.2004 | Terminated 27.05.2013 | Surface Flasks * | 
| 168 | Western Pacific Cruise (10 S) | N/A | 08.05.2004 | Terminated 26.05.2013 | Surface Flasks * | 
| 169 | Western Pacific Cruise (15 S) | N/A | 08.05.2004 | Terminated 25.05.2013 | Surface Flasks * | 
| 170 | Western Pacific Cruise (20 S) | N/A | 07.05.2004 | Terminated 25.05.2013 | Surface Flasks * | 
| 171 | Western Pacific Cruise (25 S) | N/A | 06.05.2004 | Terminated 24.05.2013 | Surface Flasks * | 
| 172 | Western Pacific Cruise (30 S) | N/A | 05.05.2004 | Terminated 23.05.2013 | Surface Flasks * | 
| 173 | Ny-Alesund, Svalbard | Norway and Sweden | 11.02.1994 | ongoing | Surface Flasks | 
| No. | Location | Coordination | Period | Satellite Name | Satellite Difference with Ground Station | Number of Observations | Note | Reference | |
|---|---|---|---|---|---|---|---|---|---|
| 1 | China | NH | 2010 to 2016 | GOSAT | −1.04 ± 2.10 ppm | chinese text | correlation coefficient of 0.90 | Deng A. et al., 2020 [142] | |
| 2 | 27 TCCON stations | July 2009–May 2016 | GOSAT | 0.24 ± 1.68 ppm | 1913 NH 575 SH | 0.349 ± 1.699 ppm NH −0.128 ± 1.561 ppm SH | 2488 matched observations | Yawen Kong et al., 2019 [143] | |
| September 2014–July 2017 | OCO-2 | 0.34 ± 1.57 ppm | 779 NH 294 SH | 0.283 ± 1.584 ppm NH 0.494 ± 1.127 ppm SH | 1073 matched observations | ||||
| 3 | Tsukuba | 36.05° N, 140.12° E | September 2014–August 2016 | GOSAT | 0.07± 2.36 ppm | N/A | Qin et al., 2019 [48] | ||
| 4 | Various TCCON stations | Both Hemisphere | September 2014 and July 2016 | OCO-2 | −0.02 ± 1.36 ppm | 34,560 | RemoTeC algorithm version 7 data | Lianghai Wu et al., 2018 [144] | |
| 5 | Burgos, Ilocos Norte, Philippines | 18.52° N, 120.65° E | 2017 | GOSAT | −0.86 ± 1.06 ppm | N/A | Voltaire A. Velazco et al., 2017 [145] | ||
| OCO-2 | −0.83 ± 1.22 ppm | 164 | |||||||
| 6 | Various TCCON stations | OCO-2 | 0.4± 1.50 ppm | 2790 | Wunch et al., 2017 [41] | ||||
| 7 | global TCCON stations | GOSAT | 0.01 ± 1.22 ppm | Zhao-Cheng Zeng et al., 2017 [56] | |||||
| 8 | Various TCCON stations | Both Hemisphere | 2009–2016 | GOSAT | −0.4107 ± 2.216 ppm | 1813 NH 596 SH | −0.214 ± 2.009 ppm NH −1.016 ± 1.956 ppm SH | Ailin Liang et al., 2017 [146] | |
| 2014–2016 | GOSAT | −0.62 ± 2.3 ppm | 563 NH 151 SH | −0.312 ± 2.006 ppm NH −1.778 ± 2.096 ppm SH | |||||
| September 2014 to December 2016 | OCO-2 | 0.2671 ± 1.56 ppm | 730 NH 321 SH | 0.175 ± 1.402 ppm NH 0.476 ± 1.065 ppm SH | |||||
| 9 | 11 TCCON stations | Both Hemisphere | 2009–2014 | GOSAT | 0.73 ± 1.83 ppm | 1484 NH 634 SH | 0.959 ± 1.724 ppm NH 0.209 ± 1.706 ppm SH | Photon path length Probability Density Function-Simultaneous (PPDF-S) retrieval method | Chisa Iwasaki et al., 2017 [147] | 
| GOSAT | −0.32 ± 2.16 ppm | 1484 NH 634 SH | −0.299 ± 1.860 ppm NH −0.384 ± 2.104 ppm SH | standard products for General Users (GU) of XCO2 | |||||
| 10 | Tsukuba and Saga | NH | GOSAT | 1.25 ± 2.12 ppm | 207 | NIES algorithm | Woogyung Kim et al., 2016 [69] | ||
| GOSAT | 1.94 ± 1.89 ppm | 205 | ACOS algorithm | ||||||
| 11 | Various TCCON stations | September 2014–November 2015 | OCO-2 | 0.87 ± 1.8 ppm | not provided in the paper | Liang A. et al., 2016 [148] | |||
| 12 | 11 TCCON stations | 45° S–80° N | June 2009–April 2014 | GOSAT | ±1.7 ppm | not provided in the paper | ACOS b3.5 | Susan Kulawik et al., 2016 [149] | |
| 45° S–80° N | January 2003–April 2012 | ENVISAT (SCIAMACHY) | ±2.1 ppm | not provided in the paper | Bremen Optimal Estimation DOAS, BESD v2.00.08 | ||||
| 13 | 12 TCCON stations | 2010 to 2012 | GOSAT | 0.21 ± 1.85 ppm | 2409 NH 915 SH | 0.062 ± 1.815 ppm NH 0.597 ± 1.684 ppm SH | ACOS data | Anjian Deng et al., 2016 [150] | |
| 2010 to 2012 | GOSAT | −0.69 ± 2.13 ppm | 407 NH 191 SH | −0.679 ± 2.103 ppm NH −0.720 ± 1.401 ppm SH | NIES data (National Institute for Environmental Studies of Japan) | ||||
| 14 | Izaña Ascension Island Darwin Reunion Island Wollongong | 28.3° N, 16.5° W 7.9° S, 14.3° W 12.4° S, 130.9° E 20.9° S, 55.5° E 34.4° S, 150.8° E | April 2009–May 2014 | GOSAT | −0.184 ± 0.028 ppm | 1137 NH 5877 SH | −0.064 ± 0.032 ppm NH −0.207 ± 0.027 ppm SH | NIES version 02.21 | Minqiang Zhou et al., 2016 [151] | 
| April 2009–December 2013 | GOSAT | 0.038 ± 0.032 ppm | 726 NH 6532 SH | 0.057 ± 0.056 ppm NH 0.035 ± 0.028 ppm SH | SRON/KIT algorithm, SRFP v2.3.5 | ||||
| April 2009–June 2014 | GOSAT | −0.006 ± 0.019 ppm | 1519 NH 8960 SH | −0.001 ± 0.026 ppm NH −0.007 ± 0.018 ppm SH | ACOS version 3.5 | ||||
| 15 | TCCON stations | GOSAT | 0.15 ± 1.48 ppm | not provided in the paper | modification of the algorithm from Institute of Atmospheric Physics, Chinese Academy of Sciences | Dongxu Yang et al., 2015 [70] | |||
| 16 | Various TCCON stations | 2004–2013 | GOSAT | −0.38 ± 1.992 ppm | 5522 NH 1530 SH | −0.364 ± 2.078 ppm NH −0.439 ± 1.640 ppm SH | Bremen Optimal Estimation DOAS (BESD) algorithm | J. Heymann et al., 2015 [152] | |
| ENVISAT (SCIAMACHY) | −0.105 ± 2.017 ppm | 32,619 NH 15,336 SH | −0.071 ± 2.097 ppm NH −0.179 ± 1.836 ppm SH | ||||||
| 17 | Eureka, Park Falls, Lamont, Sodankyla, Bialystok, Orleans and Garmisch | NH | April 2010 to March 2012 | GOSAT | −0.94 ± 2.26 ppm | 659 | ACOS | ZHANG Miao et al., 2014 [153] | |
| GOSAT | −1.49 ± 2.27 ppm | 755 | NIES | ||||||
| ENVISAT | −1.52 ± 2.91 ppm | 378 | SCIAMACHY | ||||||
| 18 | Various TCCON stations | GOSAT | −8.85 ± 4.75 ppm | 62 | SWIR L2 product version 01.xx | The old version with low accuracy and precision (neglected in calculations and figure) | I. Morino et al., 2011 [154] Y. Yoshida et al., 2013 [155] | ||
| April 2009 to May 2011 | GOSAT | −1.48 ± 2.09 ppm | 567 NH 152 SH | −1.485 ± 1.734 ppm NH −1.447 ± 2.276 ppm SH | SWIR L2 product version 02.xx 719 observations | ||||
| 19 | Bialystok, Bremen, Orleans, Park falls, Lamont, Darwin, Wollongong | 2009–2011 | GOSAT | −0.20 ± 2.26 ppm | 467 NH 110 SH | 0.214 ± 2.197 ppm NH −0.035 ± 2.391 ppm SH | 577 observations | A. J. Cogan et al., 2012 [156] | |
| 20 | Bialystok, Orleans, Park Falls, Lamont, Darwin, Wollongong | April 2009 and July 2010 | GOSAT | −0.05 ± 0.37% −0.203 ± 2.654 ppm | 759 NH 128 SH | −0.528 ± 2.586 ppm NH 1.721 ± 3.029 ppm SH | TANSO-FTS 887 observation | A. Butz et al., 2011 [157] | |
| No. | Location | Coordination | Elevation * a.s.l.: above Sea Level | Period | Instrument | Note | Reference | 
|---|---|---|---|---|---|---|---|
| 1 | Bharati, the Indian Antarctic research station | 69.24° S, 76.11° E | 35 m a.s.l. * | austral summer (January–February) of 2016 | Li-Cor CO2/H2O analyzer (model Li-840A) | Mahesh Patakothi et al., 2018 [97] | |
| 2 | Bahir Dar and Hawassa | 11°36′ N, 37°23′ E 07°15′ N, 38°45′ E | 1786–1886 m 1708 m a.s.l. | Aeroqual Series 500 portable gas monitor and YuanTe SKY 2000-M4 handheld multi-gas detector | correlation coefficient between instrument was 0.986 | Oluwasinaayomi Faith Kasim et al., 2018 [158] | |
| 3 | Peterhof station (St. Petersburg, Russia) | 59.88° N, 29.82° E | 2009–2017 | Fourier transform IR spectrometry (FTIR) using a Bruker 125HR | total error of 4.18 ± 0.02%, with 0.36 ± 0.06% and 4.16 ± 0.02% for random and systematic errors respectively | Virolainen Ya. A. 2018 [159] | |
| 4 | Hefei, China | 31°54′ N, 117°10′ E | 29 m a.s.l. | July 2014–April 2016 | Bruker IFS 125HR spectrometer and solar tracker InGaAs detector from July 2015 | similar variation phase and seasonal amplitude with Tsukuba TCCON station | Wei Wang et al., 2017 [160] | 
| 5 | Ny-Ålesund | 78.92° N, 11.92° E | 2005–2015 | Bruker IFS 120HR FTIR spectrometer | lower sensitivity in the troposphere in comparison to TCCON (by a factor of 2) | Matthias Buschmann et al., 2016 [161] | |
| 6 | Karlsruhe | 49.094° N, 8.4336° E | 133 m a.s.l. | 3 February 2012–22 June 2012 | EM27 spectrometer | commercial low-resolution (0.5 cm−1) (FTS) agreement with Karlsruhe TCCON station, (0.12 ± 0.08)% | Gisi M. et al., 2012 [162] | 
| 7 | China: Lin’an, Longfengshan, Shangdianzi, and Waliguan | January 2009 to December 2011 | cavity ring-down spectroscopy systems (G1301, Picarro Inc.) | according to Chen et al., 2010; Crosson, 2008, this type of instrument is suitable for making precise measurement | S. X. Fang et al., 2014 [115] | ||
| 8 | Kitt Peak, Arizona | 31.9° N, 111.6° W | 2070 m a.s.l. | 1977–1995 | Fourier transform spectrometer on the McMath telescope. | precisions better than 0.5% similar behavior to the Mauna Loa | Zhonghua Yang et al., 2002 [163] | 
| 9 | Tsukuba, Meteorological Research Institute | 36°04′ N, 140°07′ E | 25 m a.s.l. | 1986–1996 | NDIR analyzer (Beckman model 864) from 1986–1992 NDIR analyzer (Beckman model 880) from 1992–1994 | Hisayuki Yoshikawa Inoue and Hidekadzu Matsueda 1996 [164] | |
| 10 | Mt. Cimone Station, Italy | 44°11′ N, 10°42′ E | 2165 m a.s.l. | 1979–1992 | URAS-2T NDIR analyzer, from 1979 ULTRAMAT-5E NDIR from 1988 URAS-3G NDIR (to control) | URAS-2T NDIR precision is ±0.3 p.p.m.v. ULTRAMAT-5E NDIR precision is ±0.1 p.p.m.v. | V.Cundari et al. 1995 [165] | 
| 11 | Izaña, Tenerife, Canary Islands | 28°18′ N, 16°29′ W | 2367 m a.s.l. | 1984–1988 | Siemens Ultramat-3 NADIR | the samples were representative of free troposphere in the southern part of the North Atlantic because of the high altitude of the location | Beatriz Navascués et al. 1991 [166] | 
| 12 | Amsterdam island | 37°47′ S, 77°31′ E | 1980–1989 | non-dispersive infrared analyzer URAS 2T | A. Gaudry et al. 1991 [167] | ||
| 13 | La Jolla, California Mauna Loa, Hawaii Cape Kumukahi, Hawaii Fanning island and South pole | 32.9° N, 117.3° W 19.5° N, 155.6° W 19.5° N, 154.8° W 3.9° N, 159.3° W 90° S, 59° E | March 1977–February 1982 | non-dispersive infrared gas analyzer | Illem g. Mook and Marjan Koopmans 1983 [168] | ||
| 14 | Shetland Isles, Scotland | 60.2° N, 1.2° W | 1992–1996 | Carle Series 400 gas chromatograph Finnigan MAT 252 mass spectrometer with MT Box-C gas preparationsystem | a part of CSIRO network | R.J. Francey et al. 1998 [169] | |
| 15 | Schauinsland station, southwest Germany | 47°55’ N, 7°55’ E | 1205 m a.s.l. | 1972–2002 | nondispersive infrared analysis (NDIR) Until August 1980,URAS-2 (Hartmann & Braun), from September 1980 until the end of 1993,Ultramat-3 (Siemens) and from 1994 onward with URAS-3 (Hartmann & Braun) | The accuracy of the data was estimated: better than ±1 ppm for the period 1972– 1991 and better than ±0.5 ppm later on. | M. Schmidt et al., 2003 [170] | 
| 16 | Kasprowy Wierch Kraków in southern Poland | 49°14′ N, 19°59′ E 50°04′ N, 19°55′ E | 1989 m a.s.l. 220 m a.s.l. | 1996–2006 | Automated gas chromatographs (Hewlett Packard, Series 5890, with FID detector and Ni catalyst for conversion of CO2 to CH4 and Porapak Q column) | L. Chmura et al., 2008 [171] | |
| 17 | Moscow to Khabarovsk | 1997–2004 | LI6262 gas analyzer (LICOR, United States) | mobile measurement at surface layer with the error of ±1 ppm at a CO2 concentration of 350 ppm. The intrinsic noise was 0.2 ppm | I. B. Belikov et al., 2006 [172] | ||
| 18 | ZOTTO international observatory, Krasnoyarsk krai, Russia | 60° N, 90° E | 114 m a.s.l. | January 2006-December 2013 | NDIR CO2 Analyzer (Siemens AG, Ultramat 6F) up to April 2007 EnviroSense 3000i gas-analyzing system (Picarro Inc., USA) from May 2009 | using the tall tower (302 m) measurement error does not exeed 0.1 ppm | A. V. Timokhina et al., 2015 [173] E. A. Kozlova and A. C. Manning 2009 [174] | 
| 19 | Cabauw | 51.971° N, 4.927° E | −0.7 m a.s.l. | 1992–2010 | Siemens Ultramat NDIR 1992–2004 NDIR (LICOR 7000) after 2004 | sampling in tall tower Siemens Ultramat NDIR resolution in the range of 0–500 ppm was 0.5 ppm | A. T. Vermeulen et al., 2011 [175] | 
| 20 | Barrow (Alaska) | 71.32° N, 156.61° W | 11.00 m a.s.l. | stablished in 1973 | non-dispersive infrared analyzer | https://www.esrl.noaa.gov/gmd/obop/brw/ (accessed on 16 August 2021) | |
| 21 | American Samoa | 14.24° S, 170.56° W | 42.00 m a.s.l. | stablished in 1974 | non-dispersive infrared analyzer | https://www.esrl.noaa.gov/gmd/obop/smo/ (accessed on 16 August 2021) https://cdiac.ess-dive.lbl.gov/trends/co2/sio-sam.html (accessed on 16 August 2021) | |
| 22 | South Pole | 90° S, 59° E | 2837 m a.s.l. | stablished in 1957 | non-dispersive infrared gas analyzer | https://www.esrl.noaa.gov/gmd/obop/spo/ (accessed on 16 August 2021) Illem g. Mook and Marjan Koopmans 1983 [168] | |
| 23 | Ascension Island (SH) | 7.92° S, 14.33° W | 10 m a.s.l. | Available data from 22.05.2012–31.10.2018 | TCCON station | https://tccondata.org/ (accessed on 16 August 2021) https://tccon-wiki.caltech.edu/Main/TCCONSites (accessed on 16 August 2021) | |
| 24 | Anmeyondo (KR) | 36.54° N, 126.33° E | 30 m a.s.l. | Available data from 02.02.2015–18.04.2018 | TCCON station | https://tccondata.org/ (accessed on 16 August 2021) https://tccon-wiki.caltech.edu/Main/TCCONSites (accessed on 16 August 2021) | |
| 25 | Bialystok (PL) | 53.23° N, 23.025° E | 180 m a.s.l. | Available data from 01.03.2009–01.10.2018 | TCCON station | https://tccondata.org/ (accessed on 16 August 2021) https://tccon-wiki.caltech.edu/Main/TCCONSites (accessed on 16 August 2021) | |
| 26 | Bremen (DE) | 53.10° N, 8.85° E | 27 m a.s.l. | Available data from 22.01.2010–23.08.2019 | TCCON station | https://tccondata.org/ (accessed on 16 August 2021) https://tccon-wiki.caltech.edu/Main/TCCONSites (accessed on 16 August 2021) | |
| 27 | Burgos | 18.533° N, 120.650° E | 35 m a.s.l. | Available data from 03.03.2017–31.01.2020 | TCCON station | https://tccondata.org/ (accessed on 16 August 2021) https://tccon-wiki.caltech.edu/Main/TCCONSites (accessed on 16 August 2021) | |
| 28 | Caltech (US) | 34.136° N, 118.127° W | 230 m a.s.l. | Available data from 20.09.2012–03.10.2020 | TCCON station | https://tccondata.org/ (accessed on 16 August 2021) https://tccon-wiki.caltech.edu/Main/TCCONSites (accessed on 16 August 2021) | |
| 29 | Darwin (AU) | 12.42° S, 130.89° E 12.46° S, 130.93° E | 30 m a.s.l. 37 m a.s.l. | Available data from 28.08.2005–31.01.2020 | TCCON station | https://tccondata.org/ (accessed on 16 August 2021) https://tccon-wiki.caltech.edu/Main/TCCONSites (accessed on 16 August 2021) | |
| 30 | Edwards (US) | Available data from 20.07.2013–03.10.2020 | TCCON station | https://tccondata.org/ (accessed on 16 August 2021) https://tccon-wiki.caltech.edu/Main/TCCONSites (accessed on 16 August 2021) | |||
| 31 | East Trout Lake | 54.35° N, 104.99° W | 501.8 m a.s.l. | Available data from 07.10.2016–06.09.2020 | TCCON station | https://tccondata.org/ (accessed on 16 August 2021) https://tccon-wiki.caltech.edu/Main/TCCONSites (accessed on 16 August 2021) | |
| 32 | Eureka (CA) | 80.05° N, 86.42° W | 610 m a.s.l. | Available data from 24.07.2010–06.07.2020 | TCCON station | https://tccondata.org/ (accessed on 16 August 2021) https://tccon-wiki.caltech.edu/Main/TCCONSites (accessed on 16 August 2021) | |
| 33 | Four Corners (US) | 36.80° N, 108.48° W | 1643 m a.s.l. | Available data from 16.03.2013–04.10.2013 | TCCON station | https://tccondata.org/ (accessed on 16 August 2021) https://tccon-wiki.caltech.edu/Main/TCCONSites (accessed on 16 August 2021) | |
| 34 | Garmisch (DE) | 47.476° N, 11.063° E | 740 m a.s.l. | Available data from 16.07.2007–18.10.2019 | TCCON station | https://tccondata.org/ (accessed on 16 August 2021) https://tccon-wiki.caltech.edu/Main/TCCONSites (accessed on 16 August 2021) | |
| 35 | Hefei (PRC) | 31.90° N, 118.67° E | 29 m a.s.l. | Available data from 18.09.2015–31.12.2016 | TCCON station | https://tccondata.org/ (accessed on 16 August 2021) https://tccon-wiki.caltech.edu/Main/TCCONSites (accessed on 16 August 2021) | |
| 36 | Indianapolis (US) | 39.86° N, 86.00° W | 270 m a.s.l. | Available data from 23.08.2012–01.12.2012 | TCCON station | https://tccondata.org/ (accessed on 16 August 2021) https://tccon-wiki.caltech.edu/Main/TCCONSites (accessed on 16 August 2021) | |
| 37 | Izana (ES) | 28.3° N, 16.5° W | 2370 m a.s.l. | Available data from 18.05.2007–02.11.2020 | TCCON station | https://tccondata.org/ (accessed on 16 August 2021) https://tccon-wiki.caltech.edu/Main/TCCONSites (accessed on 16 August 2021) | |
| 38 | Jet Propulsion Laboratory (US) | 34.20° N, 118.175° W | 390 m a.s.l. | Available data from 31.07.2007–22.06.2008 | TCCON station | https://tccondata.org/ (accessed on 16 August 2021) https://tccon-wiki.caltech.edu/Main/TCCONSites (accessed on 16 August 2021) | |
| 39 | Jet Propulsion Laboratory (US) | 34.20° N, 118.175° W | 390 m a.s.l. | Available data from 19.05.2011–14.05.2018 | TCCON station | https://tccondata.org/ (accessed on 16 August 2021) https://tccon-wiki.caltech.edu/Main/TCCONSites (accessed on 16 August 2021) | |
| 40 | Saga (JP) | 33.24° N, 130.29° E | 7 m a.s.l. | Available data from 28.07.2011–04.08.2020 | TCCON station | https://tccondata.org/ (accessed on 16 August 2021) https://tccon-wiki.caltech.edu/Main/TCCONSites (accessed on 16 August 2021) | |
| 41 | Karlsruhe (DE) | 49.10° N, 8.44° E | 116 m a.s.l. | Available data from 19.04.2010–31.10.2020 | TCCON station | https://tccondata.org/ (accessed on 16 August 2021) https://tccon-wiki.caltech.edu/Main/TCCONSites (accessed on 16 August 2021) | |
| 42 | Lauder (NZ) | 45.04° S, 169.68° E | 370 m a.s.l. | Available data from 29.06.2004–09.12.2010 | TCCON station | https://tccondata.org/ (accessed on 16 August 2021) https://tccon-wiki.caltech.edu/Main/TCCONSites (accessed on 16 August 2021) | |
| 43 | Lauder (NZ) | 45.04° S, 169.68° E | 370 m a.s.l. | Available data from 02.02.2010–31.10.2018 | TCCON station | https://tccondata.org/ (accessed on 16 August 2021) https://tccon-wiki.caltech.edu/Main/TCCONSites (accessed on 16 August 2021) | |
| 44 | Lauder (NZ) | 45.04° S, 169.68° E | 370 m a.s.l. | Available data from 03.10.2018–31.07.2020 | TCCON station | https://tccondata.org/ (accessed on 16 August 2021) https://tccon-wiki.caltech.edu/Main/TCCONSites (accessed on 16 August 2021) | |
| 45 | Manaus (BR) | 3.21° S, 60.59° W | 50 m a.s.l. | Available data from 01.10.2014–24.06.2015 | TCCON station | https://tccondata.org/ (accessed on 16 August 2021) https://tccon-wiki.caltech.edu/Main/TCCONSites (accessed on 16 August 2021) | |
| 46 | Nicosia | 35.14° N, 33.38° E | 185 m a.s.l. | Available data from 31.08.2019–31.01.2020 | TCCON station | https://tccondata.org/ (accessed on 16 August 2021) https://tccon-wiki.caltech.edu/Main/TCCONSites (accessed on 16 August 2021) | |
| 47 | Lamont (US) | 36.60° N, 97.48° W | 320 m a.s.l. | Available data from 06.07.2008–03.10.2020 | TCCON station | https://tccondata.org/ (accessed on 16 August 2021) https://tccon-wiki.caltech.edu/Main/TCCONSites (accessed on 16 August 2021) | |
| 48 | Orléans (FR) | 47.97° N, 2.11° E | 130 m a.s.l. | Available data from 29.08.2009–18.09.2019 | TCCON station | https://tccondata.org/ (accessed on 16 August 2021) https://tccon-wiki.caltech.edu/Main/TCCONSites (accessed on 16 August 2021) | |
| 49 | Park Falls (US) | 45.94° N, 90.27° W | 440 m a.s.l. | Available data from 02.06.2004–03.10.2020 | TCCON station | https://tccondata.org/ (accessed on 16 August 2021) https://tccon-wiki.caltech.edu/Main/TCCONSites (accessed on 16 August 2021) | |
| 50 | Paris (FR) | 48.84° N, 2.35° E | 60 m a.s.l. | Available data from 23.09.2014–24.01.2020 | TCCON station | https://tccondata.org/ (accessed on 16 August 2021) https://tccon-wiki.caltech.edu/Main/TCCONSites (accessed on 16 August 2021) | |
| 51 | Réunion Island (RE) | 20.90° S, 55.48° E | 87 m a.s.l. | Available data from 16.09.2011–18.07.2020 | TCCON station | https://tccondata.org/ (accessed on 16 August 2021) https://tccon-wiki.caltech.edu/Main/TCCONSites (accessed on 16 August 2021) | |
| 52 | Rikubetsu (JP) | 43.45° N, 143.77° E | 380 m a.s.l. | Available data from 16.11.2013–30.09.2019 | TCCON station | https://tccondata.org/ (accessed on 16 August 2021) https://tccon-wiki.caltech.edu/Main/TCCONSites (accessed on 16 August 2021) | |
| 53 | Sodankylä (FI) | 67.37° N, 26.63° E | 188 m a.s.l. | Available data from 16.05.2009–30.09.2020 | TCCON station | https://tccondata.org/ (accessed on 16 August 2021) https://tccon-wiki.caltech.edu/Main/TCCONSites (accessed on 16 August 2021) | |
| 54 | Ny Ålesund | 78.9° N, 11.9° E | 20 m a.s.l. | Available data from 06.04.2014–15.09.2019 | TCCON station | https://tccondata.org/ (accessed on 16 August 2021) https://tccon-wiki.caltech.edu/Main/TCCONSites (accessed on 16 August 2021) | |
| 55 | Tsukuba (JP) | 36.05° N, 140.12° E | 30 m a.s.l. | Available data from 04.08.2011–30.09.2019 | TCCON station | https://tccondata.org/ (accessed on 16 August 2021) https://tccon-wiki.caltech.edu/Main/TCCONSites (accessed on 16 August 2021) | |
| 56 | Wollongong (AU) | 34.41° S, 150.88° E | 30 m a.s.l. | Available data from 26.06.2008–31.01.2020 | TCCON station | https://tccondata.org/ (accessed on 16 August 2021) https://tccon-wiki.caltech.edu/Main/TCCONSites (accessed on 16 August 2021) | |
| 57 | Zugspitze (DE) | 47.42° N, 10.98° E | 2960 m a.s.l. | Available data from 24.04.2015–17.10.2019 | TCCON station | https://tccondata.org/ (accessed on 16 August 2021) https://tccon-wiki.caltech.edu/Main/TCCONSites (accessed on 16 August 2021) | 
| No. | Name | Location | Coordination | Surface Elevation | Intake Height | Carbon Dioxide Measurement Period | Note | 
|---|---|---|---|---|---|---|---|
| 1 | Argyle, Maine Tower (AMT) | Argyle, Maine | 45.03° N, 68.68° W | 50 m a.s.l. | 12, 30, 107 m above ground | 2003-ongoinssg | |
| 2 | Boulder Atmospheric Observatory (BAO) | Erie, Colorado | 40.05° N, 105.01° W | 1584 m a.s.l. | 22, 100, 300 m above ground | 2007–2016 | Discontinued | 
| 3 | Barrow Observatory (BRW) | Barrow, Alaska | 71.323° N, 156.6114° W | 11 m a.s.l. | 16.46 m above ground | 1971-ongoing | |
| 4 | WITN Tower (ITN) | Grifton, North Carolina | 5.53° N, 77.38° W | 9 m a.s.l. | 51, 123, 496 m above ground | 1992–1999 | Discontinued | 
| 5 | WLEF Tower (LEF) | Park Falls, Wisconsin | 45.9451° N, 90.2732° W | 472 m a.s.l. | 1, 30, 76, 122, 244, 396 m above ground | 2003-ongoing | |
| 6 | Mount Bachelor Observatory (MBO) | Mount Bachelor, Oregon | 43.9775° N, 121.6861° W | 2731 m a.s.l. | 11 m above ground | 2011-ongoing 2012-ongoing | |
| 7 | Mauna Loa Observatory (MLO) | Mauna Loa, Hawaii | 19.5362° N, 155.5763° W | 3397 m a.s.l. | 40 m above ground | 1969-ongoing | |
| 8 | South Carolina Tower (SCT) | Beech Island, South Carolina | 33.406° N, 81.833° W | 115 m a.s.l. | 30, 61, 305 m above ground | 2008-ongoing | |
| 9 | American Samoa Observatory (SMO) | Tutuila Island, American Samoa | 14.2474° S, 170.5644° W | 42 m a.s.l. | 18 m above ground | 1972-ongoing | |
| 10 | Shenandoah National Park (SNP) | Shenandoah National Park, Virginia | 38.617° N, 78.35° W | 1008 m a.s.l. | 5, 10, 17 m above ground | 2008-ongoing | |
| 11 | South Pole Observatory (SPO) | South Pole, Antarctica | 89.98° S, 24.8° W | 2810 m a.s.l. | 11 m above ground | 1975-ongoing | |
| 12 | West Branch, Iowa (WBI) | West Branch, Iowa | 41.725° N, 91.353° W | 242 m a.s.l. | 31, 99, 379 m above ground | 2007-ongoing | |
| 13 | Walnut Grove, California (WGC) | Walnut Grove, California | 38.265° N, 121.4911° W | 0 m a.s.l. | 30, 91, 483 m above ground | 2007-ongoing | |
| 14 | WKT Tower (WKT) | Moody, Texas | 31.32° N, 97.33° W | 251 m a.s.l. | 30, 122, 457 m above ground | 2003-ongoing | 
References
- Brovkin, V.; Lorenz, S.; Raddatz, T.; Ilyina, T.; Stemmler, I. What was the source of the atmospheric CO2 increase during the Holocene? Biogeosciences 2019, 16, 2543–2555. [Google Scholar] [CrossRef]
- Pearman, G.I.; Etheridge, D.; Silva, F.d.; Fraser, P.J. Evidence of changing concentrations of atmospheric CO2, N2O and CH4 from air bubbles in Antarctic ice. Nature 1986, 320, 248–250. [Google Scholar] [CrossRef]
- Yue, T.; Zhang, L.; Zhao, M.; Wang, Y.; Wilson, J. Space-and ground-based CO2 measurements: A review. Sci. China Earth Sci. 2016, 59, 2089–2097. [Google Scholar] [CrossRef]
- Pieter Tans, and Ralph Keeling, Global Monitoring Laboratory, NOAA/GML. Available online: www.esrl.noaa.gov/gmd/ccgg/trends/ (accessed on 10 February 2021).
- McElwain, J.; Montañez, I.; White, J.; Wilson, J.; Yiotis, C. Was atmospheric CO2 capped at 1000 ppm over the past 300 million years? Palaeogeogr. Palaeoclimatol. Palaeoecol. 2016, 441, 653–658. [Google Scholar] [CrossRef]
- Steinthorsdottir, M.; Vajda, V. Early Jurassic (late Pliensbachian) CO2 concentrations based on stomatal analysis of fossil conifer leaves from eastern Australia. Gondwana Res. 2015, 27, 932–939. [Google Scholar] [CrossRef]
- Goldberg, F. Rate of Increasing Concentrations of Atmospheric Carbon Dioxide Controlled by Natural Temperature Variations. Energy Environ. 2008, 19, 995–1011. [Google Scholar] [CrossRef]
- Fraser, P.J.; Pearman, G.I.; Hyson, P. The Global Distribution of Atmospheric Carbon Dioxide 2. A Review of Provisional Background Observations, 1978–1980. J. Geophys. Res. 1983, 88, 3591–3598. [Google Scholar] [CrossRef]
- Friedlingstein, P.; Jones, M.W.; O’Sullivan, M.; Andrew, R.M.; Hauck, J.; Peters, G.P.; Peters, W.; Pongratz, J.; Sitch, S.; Quéré, C.L.; et al. Global Carbon Budget 2019. Earth Syst. Sci. Data 2019, 11, 1783–1838. [Google Scholar] [CrossRef]
- Jiang, X.; Yung, Y.L. Global Patterns of Carbon Dioxide Variability from Satellite Observations. Annu. Rev. Earth Planet. Sci. 2019, 47, 225–245. [Google Scholar] [CrossRef]
- NOAA. Carbon Cycle Greenhouse Gases. Available online: https://www.esrl.noaa.gov/gmd/ccgg/ (accessed on 10 February 2021).
- TCCON. Available online: https://tccondata.org/ (accessed on 22 May 2020).
- CONTRAIL. Available online: https://www.cger.nies.go.jp/contrail/index.html (accessed on 10 February 2021).
- Singh, H.B.; Jacob, D.; Pfister, L.; Hipskind, R.S. INTEX-NA: Intercontinental Chemical Transport Experiment—North America; NASA Ames Research Center: Moffett Field, CA, USA, 2001. [Google Scholar]
- NCAR Earth Observing Laboratory. HIAPER Pole-to-Pole Observation. Available online: https://www.eol.ucar.edu/field_projects/hippo-1 (accessed on 10 February 2021).
- LAGOS. In-Service Aircraft for a Global Observing System. Available online: https://www.iagos.org/ (accessed on 10 February 2021).
- NASA. Carbon in Arctic Reservoirs Vulnerability Experiment (CARVE). Available online: https://carve.ornl.gov/ (accessed on 10 February 2021).
- NCEI (NOAA National Centers for Environmental Information). Ships Of Opportunity Program (SOOP) Data. Available online: https://www.ncei.noaa.gov/access/ocean-carbon-data-system/oceans/VOS_Program/ (accessed on 17 February 2021).
- Takahashi, T.; Sutherland, S.C.; Kozyr, A.; NCEI (NOAA National Centers for Environmental Information). Global Surface pCO2 (LDEO) Database V2019. 2020. Available online: https://www.ncei.noaa.gov/access/ocean-carbon-data-system/oceans/LDEO_Underway_Database/ (accessed on 17 February 2021).
- Sutton, A.; Sabine, C.; Mathis, J.; Kozyr, A.; Carbon Dioxide Information Analysis Center, Oak Ridge National Laboratory, US Department of Energy. Available online: https://www.ncei.noaa.gov/access/ocean-carbon-data-system/oceans/Moorings/ndp092.html (accessed on 10 February 2021).
- Pan, G.; Xu, Y.; Ma, J. The potential of CO2 satellite monitoring for climate governance: A review. J. Environ. Manag. 2021, 277, 111423. [Google Scholar] [CrossRef]
- NASA. Orbiting Carbon Observatory-3. Available online: https://ocov3.jpl.nasa.gov/ (accessed on 10 February 2021).
- NASA. Orbiting Carbon Observatory-2. Available online: https://earth.esa.int/eogateway/missions/gosat (accessed on 10 February 2021).
- European Space Agency. GOSAT. Available online: https://earth.esa.int/eogateway/missions/gosat (accessed on 10 February 2021).
- NASA. TES Get Data. Available online: https://tes.jpl.nasa.gov/data/ (accessed on 10 February 2021).
- NASA. AIRS Atmospheric Infrared Sounder. Available online: https://airs.jpl.nasa.gov/data/get-data/standard-data/ (accessed on 10 February 2021).
- NOAA. NOAA Comprehensive Large Array-Data Stewardship System (Class). Available online: https://www.avl.class.noaa.gov/saa/products/search?datatype_family=IASI (accessed on 10 February 2021).
- eoPortal Directory. SciSat-1/ACE (Science Satellite/Atmospheric Chemistry Experiment). Available online: https://directory.eoportal.org/web/eoportal/satellite-missions/s/scisat-1 (accessed on 10 February 2021).
- SCHIAMACHY. Available online: https://www.sciamachy.org/ (accessed on 10 February 2021).
- NOAA. ESRL Global Monitoring Division—Mauna Loa Observatory. Available online: https://www.esrl.noaa.gov/gmd/obop/mlo/ (accessed on 10 February 2021).
- Wunch, D.; Toon, G.C.; Blavier, J.-F.L.; Washenfelder, R.A.; Notholt, J.; Connor, B.J.; Griffith, D.W.T.; Sherlock, V.; Wennberg, P.O. The total carbon column observing network. Philos. Trans. A Math Phys. Eng. Sci. 2011, 369, 2087–2112. [Google Scholar] [CrossRef] [PubMed]
- Bakwin, P.S.; Tans, P.P.; Zhao, C.; Ussler, W., III; Quesnell, E. Measurements of carbon dioxide on a very tall tower. Tellus 1995, 47B, 535–549. [Google Scholar] [CrossRef]
- Bakwin, P.S.; Tans, P.P.; Hurst, D.F.; Zhao, C. Measurements of carbon dioxide on very tall towers: Results of the NOAA/CMDL program. Tellus B 1998, 50, 401–415. [Google Scholar] [CrossRef]
- NOAA. Measuring & Analyzing Greenhouse Gases: Behind the Scenes. Available online: https://www.esrl.noaa.gov/gmd/ccgg/behind_the_scenes/towers.html (accessed on 10 February 2021).
- Machida, T.; Matsueda, H.; Sawa, Y.; Nakagawa, Y.; Hirotani, K.; Kondo, N.; Goto, K.; Nakazawa, T.; Ishikawa, K.; Ogawa, T. Worldwide Measurements of Atmospheric CO2 and Other Trace Gas Species Using Commercial Airlines. J. Atmos. Ocean. Technol. 2008, 25, 1744–1754. [Google Scholar] [CrossRef]
- Avissar, R.; Holder, H.E.; Abehserra, N.; Bolch, M.A.; Novick, K. The Duke University Helicopter Observation Platform. Bull. Amer. Meteor. Soc. 2009, 90, 939–954. [Google Scholar] [CrossRef]
- Ouchi, M.; Masumi, Y.; Nakayama, T.; Shimizu, K.; Sawada, T. Development of a balloon-borne instrument for CO2 vertical profile observations in the troposphere. Atmos. Meas. Tech. 2019, 12, 5639–5653. [Google Scholar] [CrossRef]
- Bischof, W. Carbon Dioxide Measurements from Aircraft. Tellus 1970, 22, 545–549. [Google Scholar] [CrossRef][Green Version]
- Hou, Y.; Wang, S.; Zhou, Y.; Yan, F.; Zhu, J. Analysis of the carbon dioxide concentration in the lowest atmospheric layers and the factors affecting China based on satellite observations. Int. J. Remote Sens. 2012, 34, 1981–1994. [Google Scholar] [CrossRef]
- Ota, Y.; Imasu, R. CO2 Retrieval Using Thermal Infrared Radiation Observation by Interferometric Monitor for Greenhouse Gases (IMG) Onboard Advanced Earth Observing Satellite (ADEOS). J. Meteorol. Soc. Jpn. 2016, 471-490. [Google Scholar] [CrossRef][Green Version]
- Wunch, D.; Wennberg, P.O.; Osterman, G.; Fisher, B.; Naylor, B. Comparisons of the Orbiting Carbon Observatory-2 (OCO-2) XCO2 measurements with TCCON. Atmos. Meas. Tech. 2017, 10, 2209–2238. [Google Scholar] [CrossRef]
- Bi, Y.; Wang, Q.; Yang, Z.; Chen, J.; Bai, W. Validation of Column-Averaged Dry-Air Mole Fraction of CO2 Retrieved from OCO-2 Using Ground-Based FTS Measurements. J. Meteorol. Res. 2018, 32, 433–443. [Google Scholar] [CrossRef]
- Timofeyev, Y.M.; Berezin, I.A.; Virolainen, Y.A.; Makarova, M.V.; Polyakov, A.V.; Poberovsk, A.V. Spatial–Temporal CO2 Variations near St. Petersburg Based on Satellite and Ground-Based Measurements. Atmos. Ocean. Phys. 2019, 55, 59–64. [Google Scholar] [CrossRef]
- Wu, L.; Hasekamp, O.; Hu, H.; De Brugh, J.A.; Landgraf, J.; Butz, A.; Aben, I. Full-physics carbon dioxide retrievals from the Orbiting Carbon Observatory-2 (OCO-2) satellite by only using the 2.06 µm band. Atmos. Meas. Tech. 2019, 12, 6049–6058. [Google Scholar] [CrossRef]
- O’Dell, C.W.; Eldering, A.; Wennberg, P.O.; Crisp, D.; Gunson, M.R.; Fisher, B.; Frankenberg, C.; Kiel, M.; Lindqvist, H.; Mandrake, L.; et al. Improved retrievals of carbon dioxide from Orbiting Carbon Observatory-2 with the version 8 ACOS algorithm. Atmos. Meas. Tech. 2018, 11, 6539–6576. [Google Scholar] [CrossRef]
- Ailin, L.; Ge, H.; Wei, G.; Jie, Y.; Chengzhi, X. Comparison of Global XCO2 Concentrations From OCO-2 With TCCON Data in Terms of Latitude Zones. IEEE J. Sel. Top. Appl. Earth Obs. Remote Sens. 2017, 10, 2491–2498. [Google Scholar]
- Liang, A.; Han, G.; Xu, H.; Gong, W.; Zhang, T. Evaluation of XCO2 from OCO-2 Lite File Product compared with TCCON data. Int. Geosci. Remote Sens. Symp. IGARSS 2017, 8127389, 2070–2073. [Google Scholar]
- Qin, X.C.; Nakayama, T.; Matsumi, Y.; Kawasaki, M.; Imasu, R.; Morino, I.; Tanaka, Y.; Ishidoya, S.; Sato, K.; Ohashi, M. Observation of column-averaged molar mixing ratios of carbon dioxide in Tokyo. Atmos. Environ. X 2019, 2, 100022. [Google Scholar]
- Dan-dan, L.I.U.; Yin-bo, H.U.A.N.G.; Zhen-song, C.A.O.; Xing-ji, L.U.; Yu-song, S.U.N.; Qian-si, T.U. Analysis of Total Columns of Greenhouse Gas Based on Direct Observation and Comparison with Satellite Data in Hefei. Acta Photonica Sin. 2020, 49, 0301002. [Google Scholar] [CrossRef]
- Velazco, V.A.; Deutscher, N.M.; Morino, I.; Uchino, O.; Bukosa, B. Satellite and ground-based measurements of XCO2 in a remote semiarid region of Australia. Earth Syst. Sci. Data 2019, 11, 935–946. [Google Scholar] [CrossRef]
- Eguchi, N.; Yoshida, Y.; Morino, I.; Kikuchi, N.; Saeki, T. Seasonal variations of greenhouse gas column-averaged dry air mole fractions retrieved from swir spectra of gosat tanso-fts. In Proceedings of the 2011 IEEE International Geoscience and Remote Sensing Symposium (IGRASS), Vancouver, BC, Canada, 24–29 July 2011; pp. 3542–3545. [Google Scholar] [CrossRef]
- Ohyama, H.; Kawakami, S.; Tanaka, T.; Morino, I.; Uchino, O. Observations of XCO2 and XCH4 with ground-based high-resolution FTS at Saga, Japan, and comparisons with GOSAT products. Atmos. Meas. Tech. 2015, 8, 5263–5276. [Google Scholar] [CrossRef]
- Rokotyan, N.V.; Imasu, R.; Zakharov, V.I.; Gribanov, K.G.; Khamatnurova, M.Y. The Amplitude of the CO2 Seasonal Cycle in the Atmosphere of the Ural Region Retrieved from Ground—Based and Satellite Near—IR Measurements. Atmos. Ocean. Opt. 2015, 28, 49–55. [Google Scholar] [CrossRef]
- Yates, E.L.; Schiro, K.; Lowenstein, M.; Sheffner, E.J.; Iraci, L.T. Carbon Dioxide and Methane at a Desert Site—A Case Study at Railroad Valley Playa, Nevada, USA. Atmosphere 2011, 2, 702–714. [Google Scholar] [CrossRef]
- Qu, Y.; Zhang, C.; Wang, D.; Tian, P.; Bai, W.; Zhang, X. Comparison of atmospheric CO2 observed by GOSAT and two ground stations in China. Int. J. Remote Sens. 2014, 34, 3938–3946. [Google Scholar] [CrossRef]
- Zeng, Z.-C.; Lei, L.; Strong, K.; Jones, D.B.; Guo, L. Global land mapping of satellite-observed CO2 total columns using spatio-temporal geostatistics. Int. J. Digit. Earth 2017, 10, 426–456. [Google Scholar] [CrossRef]
- Wunch, D.; Wennberg, P.O.; Toon, G.C.; Connor, B.J.; Fisher, B.; Osterman, G.B.; Frankenberg, C. A Method for Evaluating Bias in Global Measurements of CO2 Total Columns from Space. Atmos. Chem. Phys. 2011, 23, 12317–12337. [Google Scholar] [CrossRef]
- Yuan, Y.; Sussmann, R.; Rettinger, M.; Ries, L.; Petermeier, H.; Menzel, A. Comparison of Continuous In-Situ CO2 Measurements with Co-Located Column-Averaged XCO2 TCCON/Satellite Observations and CarbonTracker Model Over the Zugspitze Region. Remote Sens. 2019, 11, 2981. [Google Scholar] [CrossRef]
- Buchwitz, M.; Reuter, M.; Schneising, O.; Hewson, W.; Detmers, R. Global satellite observations of column-averaged carbon dioxide and methane: The GHG-CCI XCO2 and XCH4 CRDP3 data set. Remote Sens. Environ. 2017, 203, 276–295. [Google Scholar] [CrossRef]
- Buchwitz, M.; Reuter, M.; Schneising, O.; Boesch, H.; Guerlet, S.; Dils, B.; Aben, I.; Armante, R.; Bergamaschi, P.; Blumenstock, T.; et al. The Greenhouse Gas Climate Change Initiative (GHG-CCI): Comparison and quality assessment of near-surface-sensitive satellite-derived CO2 and CH4 global data sets. Remote Sens. Environ. 2013, 162, 344–362. [Google Scholar] [CrossRef]
- Miao, R.; Lu, N.; Yao, L.; Zhu, Y.; Wang, J.; Sun, J. Multi-Year Comparison of Carbon Dioxide from Satellite Data with Ground-Based FTS Measurements (2003–2011). Remote Sens. 2013, 5, 3431–3456. [Google Scholar] [CrossRef]
- Moon, Y.S.; Arellano, A.F. The characteristics of tropospheric CO2 retrieved by AIRS, GOSAT and IASI in East Asia. Disaster Adv. 2015, 8, 1–13. [Google Scholar]
- Zhang, L.; Zhang, X.; Jiang, H. Accuracy comparisons of airs, sciamachy and gosat with ground-based data based on global CO2 concentration. In Proceedings of the 21st International Conference on Geoinformatics, Kaifen, China, 20–22 June 2013; pp. 1–5. [Google Scholar]
- Zhang, L.; Jiang, H.; Zhang, X. Comparison analysis of the global carbon dioxide concentration column derived from sciamachy, airs, and gosat with surface station measurements. Int. J. Remote Sens. 2015, 36, 1406–1423. [Google Scholar] [CrossRef]
- Jiang, X.; Crisp, D.; Olsen, E.T.; Kulawik, S.S.; Miller, C.E. CO2 annual and semiannual cycles from multiple satellite retrievals and models. Earth Space Sci. 2016, 3, 78–87. [Google Scholar] [CrossRef]
- Reuter, M.; Buchwitz, M.; Schneising, O.; Noël, S.; Bovensmann, H.; Burrows, J.P.; Boesch, H.; Di Noia, A.; Anand, J.; Parker, R.J.; et al. Ensemble-based satellite-derived carbon dioxide and methane column-averaged dry-air mole fraction data sets (2003–2018) for carbon and climate applications. Atmos. Meas. Tech. 2020, 13, 789–819. [Google Scholar] [CrossRef]
- Buchwitz, M.; Reuter, M.; Schneising, O.; Noëll, S.; Gier, B. Computation and analysis of atmospheric carbon dioxide annual mean growth rates from satellite observations during 2003–2016. Atmos. Chem. Phys. 2018, 18, 17355–17370. [Google Scholar] [CrossRef]
- Dils, B.; Buchwitz, M.; Reuter, M.; Schneising, O.; Boesch, H.; Parker, R.; Guerlet, S.; Aben, I.; Blumenstock, T.; Burrows, J.P.; et al. The Greenhouse Gas Climate Change Initiative (GHG-CCI): Comparative validation of GHG-CCI sciamachy/envisat and tanso-fts/gosat CO2 and CH4 retrieval algorithm products with measurements from the TCCON. Atmos. Meas. Tech. 2014, 7, 1723–1744. [Google Scholar] [CrossRef]
- Kim, W.; Kim, J.; Jung, Y.; Boesch, H.; Lee, H. Retrieving XCO2 from GOSAT FTS over East Asia Using Simultaneous Aerosol Information from CAI. Remote Sens. 2016, 8, 994. [Google Scholar] [CrossRef]
- Yang, D.; Liu, Y.; Cai, Z.; Deng, J.; Wang, J.; Chen, X. An advanced carbon dioxide retrieval algorithm for satellite measurements and its application to GOSAT observations. Sci. Bull. 2015, 60, 2063–2066. [Google Scholar] [CrossRef][Green Version]
- Lindqvist, H.; O’Dell, C.W.; Basu, S.; Boesch, H.; Chevallier, F.; Deutscher, N.; Feng, L.; Fisher, B.; Hase, F.; Inoue, M.; et al. Does GOSAT capture the true seasonal cycle of carbon dioxide? Atmos. Chem. Phys. 2015, 15, 13023–13040. [Google Scholar] [CrossRef]
- Yi, Y.; Liu, Y.; Cai, Z.; Fang, S.; Yang, D.; Wang, Y.; Liang, M.; Yan, B.; Ma, Q.; Wang, M. Measuring and comparing in-situ CO2 and CO profiles with satellite observations and model data. Atmos. Ocean. Sci. Lett. 2019, 12, 444–450. [Google Scholar] [CrossRef]
- Tadić, J.M.; Michalak, A.M. On the effect of spatial variability and support on validation of remote sensing observations of CO2. Atmos. Environ. 2016, 132, 309–316. [Google Scholar] [CrossRef]
- Maddy, E.S.; Barnet, C.D.; Goldberg, M.; Sweeney, C.; Liu, X. CO2 retrievals from the Atmospheric Infrared Sounder: Methodology and validation. J. Geophys. Res. Atmos. 2008, 113, D11301. [Google Scholar] [CrossRef]
- Chahine, M.; Barnet, C.; Olsen, E.T.; Chen, L.; Maddy, E. On the determination of atmospheric minor gases by the method of vanishing partial derivatives with application to CO2. Geophys. Res. Lett. 2005, 32. [Google Scholar] [CrossRef]
- Uspensky, A.B.; Kukharsky, A.V.; Romanov, S.V.; Rublev, A.N. Monitoring the Carbon Dioxide Mixing Ratio in the Troposphere and the Methane Total Column over Siberia According to the Data of the AIRS and IASI IR Sounders. Atmos. Ocean. Phys. 2011, 47, 1097–1103. [Google Scholar] [CrossRef]
- Kukharskii, A.V.; Uspenskii, A.B. Determination of tropospheric mean carbon dioxide concentration from satellite high spectral resolution IR-sounder data. Russ. Meteorol. Hydrol. 2009, 34, 202–211. [Google Scholar] [CrossRef]
- Frankenberg, C.; Kulawik, S.S.; Wofsy, S.C.; Chevallier, F.; Daube, B.; Kort, E.A.; O’dell, C.; Olsen, E.T.; Osterman, G. Using airborne HIAPER Pole-to-Pole Observations (HIPPO) to evaluate model and remote sensing estimates of atmospheric carbon dioxide. Atmos. Chem. Phys. 2016, 16, 7867–7878. [Google Scholar] [CrossRef]
- Glen, S. StatisticsHowTo.com. Available online: https://www.statisticshowto.com/pooled-standard-deviation/ (accessed on 15 January 2021).
- NASA. GES DISK. Available online: https://disc.gsfc.nasa.gov/datasets/OCO2_L2_Lite_FP_9r/summary (accessed on 10 February 2021).
- NASA. User’s Guide. Available online: https://docserver.gesdisc.eosdis.nasa.gov/public/project/OCO/OCO2_DUG.V9.pdf (accessed on 12 November 2021).
- Yu, S.; Rosenberg, R.; Bruegge, C.; Chapsky, L.; Fu, D.; Lee, R.; Taylor, T.; Cronk, H.; O’Dell, C.; Angal, A.; et al. Stability Assessment of OCO-2 Radiometric Calibration Using Aqua MODIS as a Reference. Remote Sens. 2020, 12, 1269. [Google Scholar] [CrossRef]
- NASA. Available online: https://ocov2.jpl.nasa.gov/observatory/instrument/ (accessed on 11 November 2021).
- NASA. GES DISK Documentation. Available online: https://docserver.gesdisc.eosdis.nasa.gov/public/project/OCO/OCO2_OCO3_B10_DUG.pdf (accessed on 10 February 2021).
- Pearman, G.I.; Hyson, P.; Fraser, P.J. The global distribution of atmospheric carbon dioxide: 1 Aspects of observations and modeling. J. Geophys. Res. 1983, 88, 3581–3590. [Google Scholar] [CrossRef]
- Trenberth, K.E.; Guillemot, C.J. The total mass of the atmosphere. J. Geophys. Res. 1994, 99, 23079–23088. [Google Scholar] [CrossRef]
- Trenberth, K.E.; Smith, L. The Mass of the Atmosphere: A Constraint on Global Analyses. J. Clim. 2005, 18, 864–875. [Google Scholar] [CrossRef]
- Müller, A.; Tanimoto, H.; Sugita, T.; Machida, T.; Nakaoka, S.-I.; Patra, P.K.; Laughner, J.; Crisp, D. New approach to evaluate satellite derived XCO2 over oceans by integrating ship and aircraft observations. Atmos. Chem. Phys. 2021, 21, 8255–8271. [Google Scholar] [CrossRef]
- Prasad, P.; Rastogi, S.; Singh, R. Study of satellite retrieved CO2 and CH4 concentration over India. Adv. Space Res. 2014, 54, 1933–1940. [Google Scholar] [CrossRef]
- Rossi, F.S.; Santos, G.A.D.A.; Maria, L.D.S.; Lourençoni, T.; Pelissari, T.D.; Della-Silva, J.L.; Júnior, J.W.O.; Silva, A.d.A.e.; Lima, M.; Teodoro, P.E.; et al. Carbon dioxide spatial variability and dynamics for contrasting land uses in central Brazil agricultural frontier from remote sensing data. J. S. Am. Earth Sci. 2022, 116, 103809. [Google Scholar] [CrossRef]
- Patil, M.N.; Dharmaraj, T.; Waghmare, R.T.; Singh, S.; Pithani, P.; Kulkarni, R.; Dhangar, N.; Siingh, D.; Chinthalu, G.R.; Singh, R.; et al. Observations of carbon dioxide and turbulent fluxes during fog conditions in north India. J. Earth Syst. Sci. 2020, 129, 51. [Google Scholar] [CrossRef]
- Li, Y.; Zhang, C.; Li, F. Influence of thin cirrus clouds on the short-wave infrared satellite observation of atmospheric CO2. Opt. Int. J. Light Electron Opt. 2019, 208, 164140. [Google Scholar] [CrossRef]
- Siabi, Z.; Falahatkar, S.; Alavi, S.J. Spatial distribution of XCO2 using OCO-2 data in growing seasons. J. Environ. Manag. 2019, 244, 110–118. [Google Scholar] [CrossRef]
- Ivakhov, V.M.; Paramonova, N.N.; Privalov, V.I.; Zinchenko, A.V.; Loskutova, M.A.; Makshtas, A.P.; Kustov, V.Y.; Laurila, T.; Aurela, M.; Asmi, E. Atmospheric Concentration of Carbon Dioxide at Tiksi and Cape Baranov Stations in 2010–2017. Russ. Meteorol. Hydrol. 2019, 44, 291–299. [Google Scholar] [CrossRef]
- Al-jaf, S.J.; Al-Taai, O.T. Impact of carbon dioxide concentrations on atmospheric temperature changes over iraq and some neighboring countries. Plant Arch. 2019, 19, 1450–1456. [Google Scholar]
- Xueref-Remy, I.; Dieudonné, E.; Vuillemin, C.; Lopez, M.; Lac, C.; Schmidt, M.; Delmotte, M.; Chevallier, F.; Ravetta, F.; Perrussel, O.; et al. Diurnal, synoptic and seasonal variability of atmospheric CO2 in the Paris megacity area. Atmos. Chem. Phys. 2018, 18, 3335–3362. [Google Scholar] [CrossRef]
- Pathakoti, M.; Gaddamidi, S.; Gharai, B.; Syamala, P.S.; Rao, P.V. Influence of meteorological parameters on atmospheric CO2 at Bharati, the Indian Antarctic research station. Polar Res. 2018, 37, 1442072. [Google Scholar] [CrossRef]
- Yin, S.; Wang, X.; Tani, H.; Zhang, X.; Zhong, G. Analyzing temporo-spatial changes and the distribution of the CO2 T concentration in Australia from 2009 to 2016 by greenhouse gas monitoring satellites. Atmos. Environ. 2018, 192, 1–12. [Google Scholar] [CrossRef]
- Bie, N.; Lei, L.; Zeng, Z.; Cai, B.; Yang, S. Regional uncertainty of GOSAT XCO2 retrievals in China: Quantification and attribution. Atmos. Meas. Tech. 2018, 11, 1251–1272. [Google Scholar] [CrossRef]
- Ge, H.; Hao, X.; Wei, G.; Jiqiao, L.; Juan, D. Feasibility Study on Measuring Atmospheric CO2 in Urban Areas Using Spaceborne CO2-IPDA LIDAR. Remote Sensig 2018, 10, 985. [Google Scholar]
- Jiang, X.; Kao, A.; Corbett, A.; Olsen, E.; Pagano, T.; Zhai, A.; Newman, S.; Li, L.; Yung, Y. Influence of Droughts on Mid-Tropospheric CO2. Remote Sens. 2017, 9, 852. [Google Scholar] [CrossRef]
- Mousavi, S.M.; Falahatkar, S.; Farajzadeh, M. Assessment of seasonal variations of carbon dioxide concentration in Iran using GOSAT data. Nat. Resour. Forum 2017, 41, 83–91. [Google Scholar] [CrossRef]
- Falahatkar, S.; Mousavi, S.M.; Farajzadeh, M. Spatial and temporal distribution of carbon dioxide gas using GOSAT data over IRAN. Environ. Monit. Assess. 2017, 189, 627. [Google Scholar] [CrossRef] [PubMed]
- Lei, L.; Zhong, H.; He, Z.; Cai, B.; Yang, S.; Wu, C.; Zeng, Z.; Liu, L.; Zhang, B. Assessment of atmospheric CO2 concentration enhancement from anthropogenic emissions based on satellite observations. Chin. J. 2017, 62, 2941–2950. [Google Scholar]
- Hedelius, J.K.; Feng, S.; Roehl, C.M.; Wunch, D.; Hillyard, P.W. Emissions and topographic effects on column CO2 (X CO2) variations, with a focus on the Southern California Megacity. J. Geophys. Res. Atmos. 2017, 122, 7200–7215. [Google Scholar] [CrossRef]
- Esteki, K.; Prakash, N.; Li, Y.; Mu, C.; Du, K. Seasonal Variation of CO2 Vertical Distribution in the Atmospheric Boundary Layer and Impact of Meteorological Parameters. Int. J. Environ. Res. 2017, 11, 707–721. [Google Scholar] [CrossRef]
- Pan, C.; Zhu, X.; Wei, N.; Zhu, X.; She, Q. Spatial variability of daytime CO2 concentration with landscape structure across urbanization gradients, Shanghai, China. Clim. Res. 2016, 69, 107–116. [Google Scholar] [CrossRef]
- Taylor, T.E.; O’Dell, C.W.; Frankenberg, C.; Partain, P.T.; Cronk, H.Q. Orbiting Carbon Observatory-2 (OCO-2) cloud screening algorithms: Validation against collocated MODIS and CALIOP data. Atmos. Meas. Tech. 2016, 9, 973–989. [Google Scholar] [CrossRef]
- Jung, Y.; Kim, J.; Kim, W.; Lee, H.B. Impact of Aerosol Property on the Accuracy of a CO2 Retrieval Algorithm from Satellite Remote Sensing. Remote Sens. 2016, 8, 322. [Google Scholar] [CrossRef]
- Hernández-Paniagua, I.Y.; Lowry, D.; Clemitshaw, K.C.; Fisher, R.E.; France, J.L.; Lanoisellé, M.; Ramonet, M.; Nisbet, E.G. Diurnal, seasonal, and annual trends in atmospheric CO2 at southwest London during 2000–2012: Wind sector analysis and comparison with Mace Head, Ireland. Atmos. Environ. 2015, 105, 138–147. [Google Scholar] [CrossRef]
- Liu, M.; Wu, J.; Zhu, X.; He, H.; Jia, W.; Xiang, W. Evolution and variation of atmospheric carbon dioxide concentration over terrestrial ecosystems as derived from eddy covariance measurements. Atmos. Environ. 2015, 114, 75–82. [Google Scholar] [CrossRef]
- Liu, X.M.; Cheng, X.L.; Hu, F. Gradient characteristics of CO2 concentration and flux in Beijing urban area part I: Concentration and virtual temperature. Chin. J. Geophys. Chin. Ed. 2015, 17, 501–511. [Google Scholar]
- Gratani, L.; Varone, L. Atmospheric carbon dioxide concentration variations in Rome: Relationship with traffic level and urban park size. Urban Ecosyst. 2014, 17, 501–511. [Google Scholar] [CrossRef]
- Park, M.-S.; Joo, S.J.; Park, S.-U. Carbon dioxide concentration and flux in an urban residential area in Seoul, Korea. Adv. Atmos. Sci. 2014, 31, 1101–1112. [Google Scholar] [CrossRef]
- Fang, S.X.; Zhou, L.X.; Tans, P.P.; Ciais, P.; Steinbacher, M.; Xu, L.; Luan, T. In situ measurement of atmospheric CO2 at the four WMO/GAW stations in China. Atmos. Chem. Phys. 2014, 14, 2541–2554. [Google Scholar] [CrossRef]
- Retrieval and analysis of atmospheric XCO2 using ground-based spectral observation. Guang Pu Xue Yu Guang Pu Fen Xi/Spectrosc. Spectr. Anal. 2014, 34, 1729–1735.
- Li, Y.; Deng, J.; Mu, C.; Xing, Z.; Du, K. Vertical distribution of CO2 in the atmospheric boundary layer: Characteristics and impact of meteorological variables. Atmos. Environ. 2014, 91, 110–117. [Google Scholar] [CrossRef]
- Górka, M.; Lewicka-Szczebak, D. One-year spatial and temporal monitoring of concentration and carbon isotopic composition of atmospheric CO2 in a Wrocław (SW Poland) city area. Appl. Geochem. 2013, 35, 7–13. [Google Scholar] [CrossRef]
- Li, Y.L.; Mu, C.; Deng, J.J.; Zhao, S.H.; Du, K. Near surface atmospheric CO2 variations in autumn at suburban Xiamen, China. Huanjing Kexue/Environ. Sci. 2013, 34, 2018–2024. [Google Scholar]
- Büns, C.; Kuttler, W. Path-integrated measurements of carbon dioxide in the urban canopy layer. Atmos. Environ. 2012, 237–247. [Google Scholar] [CrossRef]
- Wu, J.; Guan, D.; Yuan, F.; Yang, H.; Wang, A.; Jin, C. Evolution of atmospheric carbon dioxide concentration at different temporal scales recorded in a tall forest. Atmos. Environ. 2012, 61, 9–14. [Google Scholar] [CrossRef]
- García, M.A.; Sánchez, M.L.; Pérez, I.A. Differences between carbon dioxide levels over suburban and rural sites in Northern Spain. Environ. Sci. Pollut. Res. 2012, 19, 432–439. [Google Scholar] [CrossRef]
- Yanfang, H.; Shixin, W.; Yi, Z.; Feng, W.; Wenliang, L.; Yu, H. Variations of Greenhouse Gas carbon dioxide concentration over the Chinese mainland based on Satellite and Background Measurements. Disaster Adv. 2012, 5, 871–876. [Google Scholar]
- Bostrom, A.R. Measurements of carbon dioxide in an Oregon metropolitan region. Atmos. Environ. 2011, 45, 1138–1144. [Google Scholar]
- Ramamurthy, P.; Pardyjak, E.R. Toward understanding the behaviour of carbon dioxide and surface energy fluxes in the urbanized semi-arid Salt Lake Valley, Utah, USA. Atmos Environ. 2011, 45, 73–84. [Google Scholar] [CrossRef]
- Xueref-Remy, I.; Messager, C.; Filippi, D.; Pastel, M.; Nedelec, P.; Ramonet, M.; Paris, J.D.; Ciais, P. Variability and budget of CO2 in Europe: Analysis of the CAATER airborne campaigns—Part 1: Observed variability. Atmos. Chem. Phys. 2011, 11, 5655–5672. [Google Scholar] [CrossRef]
- Wang, K.; Jiang, H.; Zhang, X.; Zhou, G. Analysis of spatial and temporal variations of carbon dioxide over China using SCIAMACHY satellite observations during 2003–2005. Int. J. Remote Sens. 2011, 32, 815–832. [Google Scholar] [CrossRef]
- Yoshida, Y.; Ota, Y.; Eguchi, N.; Kikuchi, N.; Nobuta, K.; Tran, H.; Morino, I.; Yokota, T. Retrieval algorithm for CO2 and CH4 column abundances from short-wavelength infrared spectral observations by the Greenhouse gases observing satellite. Atmos. Meas. Tech. 2011, 4, 717–734. [Google Scholar] [CrossRef]
- Sirignano, C.; Neubert, R.E.; Rödenbeck, C.; Meijer, H.A. Atmospheric oxygen and carbon dioxide observations from two European coastal stations 2000–2005: Continental influence, trend changes and APO climatology. Atmos. Chem. Phys. 2010, 10, 1599–1615. [Google Scholar] [CrossRef]
- Gurk, C.; Fischer, H.; Hoor, P.; Lawrence, M.G.; Lelieveld, J.; Wernli, H. Airborne in-situ measurements of vertical, seasonal and latitudinal distributions of carbon dioxide over Europe. Atmos. Chem. Phys. 2008, 8, 6395–6403. [Google Scholar] [CrossRef]
- George, K.; Ziska, L.H.; Bunce, J.A.; Quebedeauxb, B. Elevated atmospheric CO2 concentration and temperature across an urban–rural transect. Atmos. Environ. 2007, 41, 7654–7665. [Google Scholar] [CrossRef]
- Aben, I.; Hasekamp, O.; Hartmann, W. Uncertainties in the space-based measurements of CO2 columns due to scattering in the Earth’s atmosphere. J. Quant. Spectrosc. Radiat. Transf. 2007, 104, 450–459. [Google Scholar] [CrossRef]
- Yang, Y.; Tan, J.; Zheng, Y.; Cheng, S. Study on the atmospheric stabilities and the thickness of atmospheric mixed layer during recent 15 years in Shanghai. Sci. Meteorol. Sin. 2006, 26, 536–541. [Google Scholar]
- Gratani, L.; Varone, L. Daily and seasonal variation of CO2 in the city of Rome in relationship with the traffic volume. Atmos. Environ. 2005, 39, 2619–2624. [Google Scholar] [CrossRef]
- Nasrallah, H.A.; Balling, R.C., Jr.; Madi, S.M.; Al-Ansari, L. Temporal variations in atmospheric CO2 concentrations in Kuwait City, Kuwait with comparisons to Phoenix, Arizona, USA. Environ. Pollut. 2003, 121, 301–305. [Google Scholar] [CrossRef]
- Chamard, P.; Thiery, F.; Sarra, A.D.; Ciattaglia, L.; Silvestri, L.D. Interannual variability of atmospheric CO2 in the Mediterranean: Measurements at the island of Lampedusa. Tellus 2003, 55B, 83–93. [Google Scholar] [CrossRef][Green Version]
- Yuesi, W.; Changke, W.; Xueqing, G.; Guangren, L.; Yao, H. Trend, seasonal and diurnal variations of atmospheric CO2 in Beijing. Chin. Sci. Bull. 2002, 47, 2050–2055. [Google Scholar]
- Wentz, E.A.; Gober, P.; Balling, R.C., Jr.; Day, T.A. Spatial Patterns and Determinants of Winter Atmospheric Carbon Dioxide Concentrations in an Urban Environment. Ann. Assoc. Am. Geogr. 2002, 92, 15–28. [Google Scholar] [CrossRef]
- Engelen, R.J.; Denning, A.S.; Gurney, K.R.; Stephen, G.L. Global observations of the carbon budget 1 Expected satellite capabilities for emission spectroscopy in the EOS and NPOESS eras. J. Geophys. Res. 2001, 106, 20055–20068. [Google Scholar] [CrossRef]
- Conway, T.J.; Tans, P.; Waterman, L.S.; Thoning, K.W.; Masarie, K.A.; Gammon, R.H. Atmospheric carbon dioxide measurements in the remote global troposphere, 1981–1984. Tellus B Chem. Phys. Meteorol. 1988, 40, 81–115. [Google Scholar] [CrossRef]
- NOAA. Global Monitoring Laboratory. Available online: https://www.esrl.noaa.gov/gmd/dv/site/index.php?program=ccgg (accessed on 10 February 2021).
- Deng, A.J.; Guo, H.B.; Hu, J.; Jiang, C.Z.; Liu, P.G.; Jing, H.F. Temporal and distribution characteristic of CO2 concentration over China based on GOSAT satellite data. J. Remote Sens. 2020, 24, 319–325. [Google Scholar]
- Kong, Y.; Chen, B.; Measho, S. Spatio-Temporal Consistency Evaluation of XCO2 Retrievals from GOSAT and OCO-2 Based on TCCON and Model Data for Joint Utilization in Carbon Cycle Research. Atmosphere 2019, 10, 354. [Google Scholar] [CrossRef]
- Wu, L.; Hasekamp, O.; Hu, H.; Landgraf, J.; Butz, A. Carbon dioxide retrieval from OCO-2 satellite observations using the RemoTeC algorithm and validation with TCCON measurements. Atmos. Meas. Tech. 2018, 11, 3111–3130. [Google Scholar] [CrossRef]
- Velazco, V.A.; Morino, I.; Uchino, O.; Hori, A.; Kie, M. TCCON Philippines: First Measurement Results, Satellite Data and Model Comparisons in Southeast. Asia Remote Sens. 2017, 9, 1228. [Google Scholar] [CrossRef]
- Ailin, L.; Wei, G.; Ge, H.; Chengzhi, X. Comparison of Satellite-Observed XCO2 from GOSAT, OCO-2, and Ground-Based TCCON. Remote Sens. 2017, 9, 1033. [Google Scholar]
- Chisa, I.; Ryoichi, I.; Andrey, B.; Tatsuya, Y.; Yukio, Y. Validation of GOSAT SWIR XCO2 and XCH4 Retrieved by PPDF-S Method and Comparison with Full Physics Method. Sci. Online Lett. Atmos. 2017, 13, 168–173. [Google Scholar]
- Liang, A.; Gong, W.; Han, G. OCO-2 XCO2 validation using TCCON data. Int. Geosci. Remote Sens. Symp. IGARSS 2016, 7729210, 830–833. [Google Scholar]
- Kulawik, S.; Wunch, D.; O’Dell, C.; Frankenberg, C.; Reuter, M. Consistent evaluation of ACOS-GOSAT, BESD-SCIAMACHY, CarbonTracker, and MACC through comparisons to TCCON. Atmos. Meas. Tech. 2016, 9, 683–709. [Google Scholar] [CrossRef]
- Anjian, D.; Tao, Y.; Tianhai, C.; Xingfa, G.; Fengjie, Z.; Hong, G. Intercomparison of Carbon Dioxide Products Retrieved from GOSAT Short-Wavelength Infrared Spectra for Three Years (2010–2012). Atmosphere 2016, 7, 109. [Google Scholar]
- Zhou, M.; Dils, B.; Wang, P.; Detmers, R.; Yoshida, Y. Validation of TANSO-FTS/GOSAT XCO2 and XCH4 glint mode retrievals using TCCON data from near-ocean sites. Atmos. Meas. Tech. 2016, 9, 1415–1430. [Google Scholar] [CrossRef]
- Heymann, J.; Reuter, M.; Hilker, M.; Buchwitz, M.; Schneising, O. Consistent satellite XCO2 retrievals from SCIAMACHY and GOSAT using the BESD algorithm. Atmos. Meas. Tech. 2015, 8, 2961–2980. [Google Scholar] [CrossRef]
- Miao, Z.; Xing-Ying, Z.; Rui-Xia, L.; Lie-Qun, H. A study of the validation of atmospheric CO2 from satellite hyper spectral remote sensing. Adv. Clim. Chang. Res. 2014, 5, 131–135. [Google Scholar]
- Morino, I.; Uchino, O.; Inoue, M.; Yoshida, Y.; Yokota, T. Preliminary validation of column-averaged volume mixing ratios of carbon dioxide and methane retrieved from GOSAT short-wavelength infrared spectra. Atmos. Meas. Tech. 2011, 4, 1061–1076. [Google Scholar] [CrossRef]
- Yoshida, Y.; Kikuchi, N.; Morino, I.; Uchino, O.; Oshchepkov, S. Improvement of the retrieval algorithm for GOSAT SWIR XCO2 and XCH4 and their validation using TCCON data. Atmos. Meas. Tech. 2013, 6, 1533–1547. [Google Scholar] [CrossRef]
- Cogan, A.J.; Boesch, H.; Parker, R.J.; Feng, L.; Palmer, P.I.; Blavier, J.F.; Deutscher, N.M.; Macatangay, R.; Notholt, J.; Roehl, C.; et al. Atmospheric carbon dioxide retrieved from the Greenhouse gases Observing SATellite (GOSAT): Comparison with ground-based TCCON observations and GEOS-Chem model calculations. J. Geophys. Res. Atmos. 2012, 117, D21. [Google Scholar] [CrossRef]
- Butz, A.; Guerlet, S.; Hasekamp, O.; Schepers, D.; Galli, A.; Aben, I.; Frankenberg, C.; Hartmann, J.M.; Tran, H.; Kuze, A.; et al. Toward accurate CO2 and CH4 observations from GOSAT. Geophys. Res. Lett. 2011, 38, L14812. [Google Scholar] [CrossRef]
- Kasim, O.F.; Abshare, M.W.; Mukuna, T.E.; Wahab, B. Land Use and Ambient Air Quality in Bahir Dar and Hawassa, Ethiopia. Air Soil Water Res. 2018, 11, 1–10. [Google Scholar] [CrossRef]
- Virolainen, Y.A. Methodical aspects of the determination of carbon dioxide in atmosphere using ftir spectroscopy. J. Appl. Spectrosc. 2018, 85, 462–469. [Google Scholar] [CrossRef]
- Wang, W.; Tian, Y.; Liu, C.; Sun, Y.; Liu, W. Investigating the performance of a greenhouse gas observatory in Hefei, China. Atmos. Meas. Tech. 2017, 10, 2627–2643. [Google Scholar] [CrossRef]
- Buschmann, M.; Deutscher, N.M.; Sherlock, V.; Palm, M.; Warneke, T.; Notholt, J. Retrieval of xCO2 from ground-based mid-infrared (NDACC) solar absorption spectra and comparison to TCCON. Atmos. Meas. Tech. 2016, 9, 577–585. [Google Scholar] [CrossRef]
- Gisi, M.; Hase, F.; Dohe, S.; Blumenstock, T.; Simon, A.; Keens, A. XCO2-measurements with a tabletop FTS using solar absorption spectroscopy. Atmos. Meas. Tech. 2012, 5, 2969–2980. [Google Scholar] [CrossRef]
- Yang, Z.; Toon, G.C.; Margolis, J.S.; Wennberg, P.O. Atmospheric CO2 retrieved from ground-based near IR solar spectra. Geophys. Res. Lett. 2002, 29, 53-1–53-4. [Google Scholar] [CrossRef]
- Matsueda, I.H. Variations in Atmospheric CO2 at the Meteorological Research Institute, Tsukuba, Japan. J. Atmos. Chem. 1996, 23, 137–161. [Google Scholar]
- Cundari, V.; Colombo, T.; Ciattagli, L. Thirteen Years of Atmospheric Carbon Dioxide Measurements at Mt Cimone Station 1995, Italy. Il Nuovo Cim. 1995, 18C, 33–47. [Google Scholar] [CrossRef]
- Navascues, B.; Jardin, C.; Rus, C. Carbon dioxide observations at Izaña baseline station, Tenerife (Canary Islands): 1984–1988. Tellus B 1991, 43, 118–125. [Google Scholar] [CrossRef][Green Version]
- Gaudry, A.; Monfray, P.; Polian, G.; Bonsang, G.; Ardouin, B.; Jegou, A.; Lambert, G. Non-seasonal variations of atmospheric CO2 concentrations at Amsterdam Island. Tellus B Chem. Phys. Meteorol. B 1991, 43, 136–143. [Google Scholar] [CrossRef]
- Mook, W.G.; Koopmans, M.; Carter, A.F.; Keeling, C.D. Seasonal, Latitudinal, and Secular Variations in the Abundance and Isotopic Ratios of Atmospheric Carbon Dioxide 1 Results From Land Stations. J. Geophys. Res. 1983, 88, 10915–10933. [Google Scholar] [CrossRef]
- Francey, R.J.; Steele, L.P.; Langenfelds, R.L.; Allison, C.E.; Cooper, L.N. Atmospheric carbon dioxide and its stable isotope ratios, methane, carbon monoxide, nitrous oxide and hydrogen from Shetland Isles. Atmos. Environ. 1998, 32, 3331–3338. [Google Scholar] [CrossRef]
- Schmidt, M.; Graul, R.; Sartorius, H.; Levin, I. The Schauinsland CO2 record: 30 years of continental observations and their implications for the variability of the European CO2 budget. J. Geophys. Res. Atmos. 2003, 108. [Google Scholar] [CrossRef]
- Chmura, L.; Rozanski, K.; Necki, J.M.; Zimnoch, M.; Korus, A.; Pycia, M. Atmospheric Concentrations of Carbon Dioxide in Southern Poland: Comparison of Mountain and Urban Environments. Pol. J. Environ. Stud. 2008, 6, 859–867. [Google Scholar]
- Belikov, I.B.; Brenninkmeijer, C.A.; Elansky, N.F.; Ral’ko, A.A. Methane, Carbon Monoxide, and Carbon Dioxide Concentrations Measured in the Atmospheric Surface Layer over Continental Russia in the TROICA Experiments. Atmos. Ocean. Phys. 2006, 42, 46–59. [Google Scholar] [CrossRef]
- Timokhina, A.V.; Prokushkin, A.S.; Onuchin, A.A.; Panov, A.V.; Kofman, G.B. Long-term Trend in CO2 Concentration in the Surface Atmosphere over Central Siberia. Russ. Meteorol. Hydrol. 2015, 40, 186–190. [Google Scholar] [CrossRef]
- Kozlova, E.A. Methodology and calibration for continuous measurements of biogeochemical trace gas and O2 concentrations from a 300-m tall tower in central Siberia. Atmos. Meas. Tech. 2009, 2, 205–220. [Google Scholar] [CrossRef]
- Vermeulen, A.T.; Hensen, A.; Popa, M.E.; Bulk, W.C.M.V.D.; Jongejan, P.A.C. Greenhouse gas observations from Cabauw Tall Tower (1992–2010). Atmos. Meas. Tech. 2011, 4, 617–644. [Google Scholar] [CrossRef]
- NOAA. In-Situ Measurement Program. Available online: https://gml.noaa.gov/ccgg/insitu/ (accessed on 10 February 2021).



| Means of Observation | Accuracy (a) | Precision | Cost (b) | Coverage | Time Scale | 
|---|---|---|---|---|---|
| Ground-based stations | Could be ±0.5 ppm | Better than 0.25% for TCCON | low-high (c) | local-regional (d) | Sampling and Analysing duration | 
| Aircraft, Helicopters and Balloons | Could be less than ±0.25 ppm (±0.1, ±0.05 ppm are also obtained) | Could be ±0.1 ppm | low-high (c) | regional | Flight and Analysing duration (e) | 
| Ships | N/A (a) | Could be better than 0.6% | low | regional | Travel duration + Analysing duration (c) | 
| Satellites | −0.08 ppm regarding TCCON according to the calculations | Less than 2 ppm is needed | high | global | OCO2 & OCO3-16 days GOSAT-3 days | 
| NOAA CO2 Mass Results | OCO2 Data CO2 Mass Results | |
|---|---|---|
| Average value (kg) | 3.201 × 1015 | 3.206 × 1015 | 
| Maximum value (kg) | 3.226 × 1015 | 3.248 × 1015 | 
| Minimum value (kg) | 3.167 × 1015 | 3.167 × 1015 | 
| Maximum difference ((OCO2–NOAA)/NOAA) | 1.23% | |
| Average difference | 0.15% | |
| Publisher’s Note: MDPI stays neutral with regard to jurisdictional claims in published maps and institutional affiliations. | 
© 2022 by the authors. Licensee MDPI, Basel, Switzerland. This article is an open access article distributed under the terms and conditions of the Creative Commons Attribution (CC BY) license (https://creativecommons.org/licenses/by/4.0/).
Share and Cite
Pellegrini, M.; Aghakhani, A.; Guzzini, A.; Saccani, C. Modification of Fraser’s Method for the Atmospheric CO2 Mass Estimation by Using Satellite Data. Atmosphere 2022, 13, 866. https://doi.org/10.3390/atmos13060866
Pellegrini M, Aghakhani A, Guzzini A, Saccani C. Modification of Fraser’s Method for the Atmospheric CO2 Mass Estimation by Using Satellite Data. Atmosphere. 2022; 13(6):866. https://doi.org/10.3390/atmos13060866
Chicago/Turabian StylePellegrini, Marco, Arash Aghakhani, Alessandro Guzzini, and Cesare Saccani. 2022. "Modification of Fraser’s Method for the Atmospheric CO2 Mass Estimation by Using Satellite Data" Atmosphere 13, no. 6: 866. https://doi.org/10.3390/atmos13060866
APA StylePellegrini, M., Aghakhani, A., Guzzini, A., & Saccani, C. (2022). Modification of Fraser’s Method for the Atmospheric CO2 Mass Estimation by Using Satellite Data. Atmosphere, 13(6), 866. https://doi.org/10.3390/atmos13060866
 
         
                                                




 
       