CFD Simulation of the Wind Field in Jinjiang City Using a Building Data Generalization Method
Abstract
1. Introduction
2. Experiments
2.1. Study Area and Data
2.1.1. Study Area
2.1.2. Data
2.2. Method and Simulation
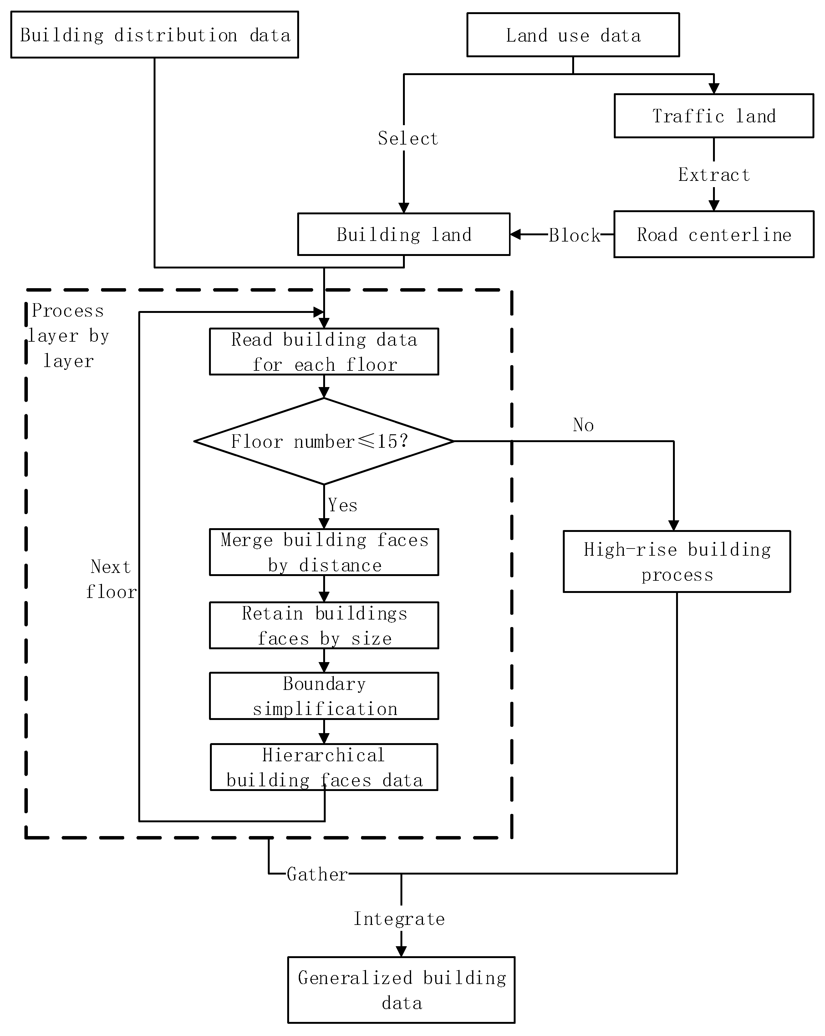
2.2.1. Building Data Generalization Method
2.2.2. Simulation Models and Parameters
3. Results and Evaluation
3.1. Building Data Generalization Results
3.2. Simulation Results
3.3. Comparison of Simulated and Measured Data
4. Discussion
5. Conclusions
Author Contributions
Funding
Acknowledgments
Conflicts of Interest
Appendix A

| Floor | Height (m) | Minimum Area (m2) | Floor | Height (m) | Minimum Area (m2) |
|---|---|---|---|---|---|
| 1 | 3 | 10,000 | 9 | 27 | 1500 |
| 2 | 6 | 9000 | 10 | 30 | 1250 |
| 3 | 9 | 8000 | 11 | 33 | 1000 |
| 4 | 12 | 7000 | 12 | 36 | 750 |
| 5 | 15 | 6000 | 13 | 39 | 500 |
| 6 | 18 | 5000 | 14 | 42 | 250 |
| 7 | 21 | 2000 | 15 | 45 | 0 |
| 8 | 24 | 1750 |

References
- Oke, T.R. Urban climate and global environmental change. In Applied Climatology Principles & Practices; Rutledge: London, UK, 1997; pp. 273–287. [Google Scholar]
- Yang, J.; Zhang, T. Coupling Mechanism between Wind Environment and Space Form and Optimization Design in City Center; Southeast University Press: Nanjing, China, 2016; p. 2. [Google Scholar]
- Howard, L. The Climate of London: Deduced from Meteorological Observations, Made at Different Places in the Neighbourhood of the Metropolis; W. Phillips: Cambridge, MA, USA, 1820; Volume 1. [Google Scholar]
- Stathopoulos, T.; Storms, R. Wind environmental conditions in passages between buildings. J. Wind Eng. Ind. Aerodyn. 1986, 24, 19–31. [Google Scholar] [CrossRef]
- Murakami, S.; Iwasa, Y.; Morikawa, Y. Study on acceptable criteria for assessing wind environment at ground level based on residents’ diaries. J. Wind Eng. Ind. Aerodyn. 1986, 24, 1–18. [Google Scholar] [CrossRef]
- To, A.; Lam, K.M. Evaluation of pedestrian–level wind environment around a row of tall buildings using a quartile–level wind speed descripter. J. Wind Eng. Ind. Aerodyn. 1995, 54, 527–541. [Google Scholar] [CrossRef]
- White, B.R. Analysis and wind–tunnel simulation of pedestrian–level winds in San Francisco. J. Wind Eng. Ind. Aerodyn. 1992, 44, 2353–2364. [Google Scholar] [CrossRef]
- Kubota, T.; Miura, M.; Tominaga, Y.; Mochida, A. Wind tunnel tests on the relationship between building density and pedestrian–level wind velocity: Development of guidelines for realizing acceptable wind environment in residential neighborhoods. Build. Environ. 2008, 43, 1699–1708. [Google Scholar] [CrossRef]
- Livesey, F.; Inculet, D.; Isyumov, N.; Davenport, A. A scour technique for the evaluation of pedestrian winds. J. Wind Eng. Ind. Aerodyn. 1990, 36, 779–789. [Google Scholar] [CrossRef]
- Murakami, S.; Ooka, R.; Mochida, A.; Yoshida, S.; Kim, S. CFD analysis of wind climate from human scale to urban scale. J. Wind Eng. Ind. Aerodyn. 1999, 81, 57–81. [Google Scholar] [CrossRef]
- Sofotasiou, P.; Hughes, B.; Ghani, S.A. CFD optimisation of a stadium roof geometry: A qualitative study to improve the wind microenvironment. Sustain. Build. 2017, 2, 8. [Google Scholar] [CrossRef]
- Soltani, M.; Dehghani–Sanij, A.; Sayadnia, A.; Kashkooli, F.; Gharali, K.; Mahbaz, S.; Dusseault, M. Investigation of airflow patterns in a new design of wind tower with a wetted surface. Energies 2018, 11, 1100. [Google Scholar] [CrossRef]
- Chan, A.T.; Au, W.T.W.; So, E.S.P. Strategic guidelines for street canyon geometry to achieve sustainable street air quality–part II: Multiple canopies and canyons. Atmos. Environ. 2003, 37, 2761–2772. [Google Scholar] [CrossRef]
- Letzel, M.O.; Krane, M.; Raasch, S. High resolution urban large–eddy simulation studies from street canyon to neighbourhood scale. Atmos. Environ. 2008, 42, 8770–8784. [Google Scholar] [CrossRef]
- Yuan, C.; Ng, E. Building porosity for better urban ventilation in high-density cities–A computational parametric study. Build. Environ. 2012, 50, 176–189. [Google Scholar] [CrossRef]
- Yuan, C.; Ng, E. Practical application of CFD on environmentally sensitive architectural design at high density cities: A case study in Hong Kong. Urban Clim. 2014, 8, 57–77. [Google Scholar] [CrossRef]
- Ai, Z.T.; Mak, C.M. CFD simulation of flow in a long street canyon under a perpendicular wind direction: Evaluation of three computational settings. Build. Environ. 2017, 114, 293–306. [Google Scholar] [CrossRef]
- Shirzadi, M.; Naghashzadegan, M.A.; Mirzaei, P. Improving the CFD modelling of cross–ventilation in highly–packed urban areas. Sustain. Cities Soc. 2018, 37, 451–465. [Google Scholar] [CrossRef]
- Zhang, A.; Gao, C.; Zhang, L. Numerical simulation of the wind field around different building arrangements. J. Wind Eng. Ind. Aerodyn. 2005, 93, 891–904. [Google Scholar] [CrossRef]
- He, J.; Song, C.C.S. Evaluation of pedestrian winds in urban area by numerical approach. J. Wind Eng. Ind. Aerodyn. 1999, 81, 295–309. [Google Scholar] [CrossRef]
- Tominaga, Y.; Mochida, A.; Yoshie, R.; Kataoka, H.; Nozu, T.; Yoshikawa, M.; Shirasawa, T. AIJ guidelines for practical applications of CFD to pedestrian wind environment around buildings. J. Wind Eng. Ind. Aerodyn. 2008, 96, 1749–1761. [Google Scholar] [CrossRef]
- Peng, C.; Ming, T.; Cheng, J.; Wu, Y.; Peng, Z.R. Modeling thermal comfort and optimizing local renewal strategies–A case study of dazhimen neighborhood in Wuhan city. Sustainability 2015, 7, 3109–3128. [Google Scholar] [CrossRef]
- Toparlar, Y.; Blocken, B.; Vos, P.; Van Heijst, G.J.F.; Janssen, W.D.; Van Hooff, T.; Montazeri, H.; Timmermans, H.J.P. CFD simulation and validation of urban microclimate: A case study for Bergpolder Zuid, Rotterdam. Build. Environ. 2015, 83, 79–90. [Google Scholar] [CrossRef]
- Wise, D.J.; Boppana, V.B.L.; Li, K.W.; Poh, H.J. Effects of minor changes in the mean inlet wind direction on urban flow simulations. Sustain. Cities Soc. 2018, 37, 492–500. [Google Scholar] [CrossRef]
- Eliasson, I.; Offerle, B.; Grimmond, C.S.B.; Lindqvist, S. Wind fields and turbulence statistics in an urban street canyon. Atmos. Environ. 2006, 40, 1–16. [Google Scholar] [CrossRef]
- Stathopoulos, T.; Baskaran, B.A. Computer simulation of wind environmental conditions around buildings. Eng. Struct. 1996, 18, 876–885. [Google Scholar] [CrossRef]
- Rafailidis, S. Influence of building areal density and roof shape on the wind characteristics above a town. Bound. Layer Meteorol. 1997, 85, 255–271. [Google Scholar] [CrossRef]
- Blocken, B.; Janssen, W.D.; Van Hooff, T. CFD simulation for pedestrian wind comfort and wind safety in urban areas: General decision framework and case study for the Eindhoven University campus. Environ. Model. Softw. 2012, 30, 15–34. [Google Scholar] [CrossRef]
- Gousseau, P.; Blocken, B.; Stathopoulos, T.; Van Heijst, G.J.F. CFD simulation of near-field pollutant dispersion on a high–resolution grid: A case study by LES and RANS for a building group in downtown Montreal. Atmos. Environ. 2011, 45, 428–438. [Google Scholar] [CrossRef]
- Mochida, A.; Murakami, S.; Ojima, T.; Kim, S.; Ooka, R.; Sugiyama, H. CFD analysis of mesoscale climate in the Greater Tokyo area. J. Wind Eng. Ind. Aerodyn. 1997, 67–68, 459–477. [Google Scholar] [CrossRef]
- Jiménez, P.A.; González–Rouco, J.F.; García–Bustamante, E.; Navarro, J.; Montávez, J.P.; De Arellano, J.V.G.; Dudhia, J.; Muñoz–Roldan, A. Surface wind regionalization over complex terrain: Evaluation and analysis of a high–resolution WRF simulation. J. Appl. Meteorol. Climatol. 2010, 49, 268–287. [Google Scholar] [CrossRef]
- Salamanca, F.; Martilli, A.; Tewari, M.; Chen, F. A study of the urban boundary layer using different urban parameterizations and high–resolution urban canopy parameters with WRF. J. Appl. Meteorol. Climatol. 2011, 50, 1107–1128. [Google Scholar] [CrossRef]
- Liu, Y.S.; Miao, S.G.; Zhang, C.L.; Cui, G.X.; Zhang, Z.S. Study on micro–atmospheric environment by coupling large eddy simulation with mesoscale model. J. Wind Eng. Ind. Aerodyn. 2012, 107–108, 106–117. [Google Scholar] [CrossRef]
- Jiménez, P.A.; Dudhia, J. On the ability of the WRF model to reproduce the surface wind direction over complex terrain. J. Appl. Meteorol. Climatol. 2013, 52, 1610–1617. [Google Scholar] [CrossRef]
- Soares, P.M.M.; Cardoso, R.M.; Miranda, P.M.A.; De Medeiros, J.; Belo–Pereira, M.; Espirito–Santo, F. WRF high resolution dynamical downscaling of ERA–Interim for Portugal. Clim. Dyn. 2012, 39, 2497–2522. [Google Scholar] [CrossRef]
- Baik, J.J.; Park, S.B.; Kim, J.J. Urban flow and dispersion simulation using a CFD model coupled to a mesoscale model. J. Appl. Meteorol. Climatol. 2009, 48, 1667–1681. [Google Scholar] [CrossRef]
- Chen, F.; Kusaka, H.; Bornstein, R.; Ching, J.; Grimmond, C.S.B.; Grossman–Clarke, S.; Loridan, T.; Manning, K.W.; Martilli, A.; Miao, S.; et al. The integrated WRF/urban modelling system: development, evaluation, and applications to urban environmental problems. Int. J. Climatol. 2011, 31, 273–288. [Google Scholar] [CrossRef]
- Miao, Y.; Liu, S.; Chen, B.; Zhang, B.; Wang, S.; Li, S. Simulating urban flow and dispersion in Beijing by coupling a CFD model with the WRF model. Adv. Atmos. Sci. 2013, 30, 1663–1678. [Google Scholar] [CrossRef]
- José, R.S.; Pérez, J.L.; Pérez, L.; González Barras, R.M. Modelling of urban climate impacts using regional and urban CFD models. Application to madrid (Spain) and London (UK). In Proceedings of the 2017 Winter Simulation Conference, Las Vegas, NV, USA, 3–6 December 2017. [Google Scholar]
- Murga, A.; Sano, Y.; Kawamoto, Y.; Ito, K. Integrated analysis of numerical weather prediction and computational fluid dynamics for estimating cross–ventilation effects on inhaled air quality inside a factory. Atmos. Environ. 2017, 167, 11–22. [Google Scholar] [CrossRef]
- Mughal, M.O.; Lynch, M.; Yu, F.; Sutton, J. Forecasting and verification of winds in an East African complex terrain using coupled mesoscale–And micro-scale models. J. Wind Eng. Ind. Aerodyn. 2018, 176, 13–20. [Google Scholar] [CrossRef]
- Yoshie, R.; Mochida, A.; Tominaga, Y.; Kataoka, H.; Harimoto, K.; Nozu, T.; Shirasawa, T. Cooperative project for CFD prediction of pedestrian wind environment in the Architectural Institute of Japan. J. Wind Eng. Ind. Aerodyn. 2007, 95, 1551–1578. [Google Scholar] [CrossRef]
- Environmental Systems Research Institute (ESRI). ArcGIS Help 10.2, ESRI Inc.: Redlands, CA, USA, 2013.
- Aliabadi, A.A.; Krayenhoff, E.S.; Nazarian, N.; Chew, L.W.; Armstrong, P.R.; Afshari, A.; Norford, L.K. Effects of roof–edge roughness on air temperature and pollutant concentration in urban canyons. Bound. Layer Meteorol. 2017, 164, 249–279. [Google Scholar] [CrossRef]
- Blocken, B.; Stathopoulos, T.; Carmeliet, J. CFD simulation of the atmospheric boundary layer: Wall function problems. Atmos. Environ. 2007, 41, 238–252. [Google Scholar] [CrossRef]
- Kays, W.M.; Crawford, M.E. Convective Heat and Mass Transfer, 3rd ed.; McGraw Hill Inc.: New York, NY, USA, 1993. [Google Scholar]
- Aliabadi, A.A.; Veriotes, N.; Pedro, G. A Very Large–Eddy Simulation (VLES) model for the investigation of the neutral atmospheric boundary layer. J. Wind Eng. Ind. Aerodyn. 2018, 183, 152–171. [Google Scholar] [CrossRef]
- Davenport, A.G. Rationale for determining design wind velocities. J. Struct. Div. 1960, 86, 39–68. [Google Scholar]
- China Association for Engineering Construction Standardization (CECS). Load Code for the Design of Building Structures (GB50009-2012); China Architecture & Building Press: Beijing, China, 2012.
- Xiaomin, X.; Zhen, H.; Jiasong, W. The impact of urban street layout on local atmospheric environment. Build. Environ. 2006, 41, 1352–1363. [Google Scholar] [CrossRef]
- Kumar, P.; Garmory, A.; Ketzel, M.; Berkowicz, R.; Britter, R. Comparative study of measured and modelled number concentrations of nanoparticles in an urban street canyon. Atmos. Environ. 2009, 43, 949–958. [Google Scholar] [CrossRef][Green Version]
- Ramponi, R.; Blocken, B.; De Coo, L.B.; Janssen, W.D. CFD simulation of outdoor ventilation of generic urban configurations with different urban densities and equal and unequal street widths. Build. Environ. 2015, 92, 152–166. [Google Scholar] [CrossRef]
- Hang, J.; Li, Y. Ventilation strategy and air change rates in idealized high–rise compact urban areas. Build. Environ. 2010, 45, 2754–2767. [Google Scholar] [CrossRef]
- Fluent Inc. FLUENT 15.0 Theory Guide; Fluent Inc.: Canonsburg, PA, USA, 2013. [Google Scholar]
- Giometto, M.G.; Christen, A.; Calaf, M.; Parlange, M. The impact of variable building height on drag, flow and turbulence over a realistic suburban surface. In Proceedings of the AGU General Assembly Conference, San Francisco, CA, USA, 9–14 February 2014. [Google Scholar]












| Zone | Maximum Mesh Size |
|---|---|
| Buildings | 8 m |
| Vertical side face | 50 m |
| Ground | 100 m |
| Top face | 100 m |
| Wind Field Case | Wind Direction | Azimuth of Wind Direction (°) | Wind Speed at Standard Reference Height (10 m; m/s) |
|---|---|---|---|
| Dominant wind case | Northeast | 45 | 4.58 |
| Subdominant wind case | Southwest | 225 | 5.77 |
| Wind Field Case | Wind Direction | Azimuth of Wind Direction (°) |
|---|---|---|
| CPU model | Intel(R) Xeon(R) CPU E7-4830 @ 2.13GHz | Intel(R) Xeon(R) CPU E5-2660 v4 @ 2.00GHz |
| Number of CPUs | 3 | 2 |
| Total number of cores | 36 | 28 |
| Operating system | Windows | Linux |
| Time consumption without generalization (estimated) | 56.4 days | 13 days |
| Time consumption with generalization | 83.6 h | 5.23 h |
| Statistic | NE Case | SW Case |
|---|---|---|
| Correlation coefficient | 0.913 | 0.663 |
| Significance (bilateral) | 8.807 × 10−5 | 0.026 |
© 2019 by the authors. Licensee MDPI, Basel, Switzerland. This article is an open access article distributed under the terms and conditions of the Creative Commons Attribution (CC BY) license (http://creativecommons.org/licenses/by/4.0/).
Share and Cite
Li, M.; Qiu, X.; Shen, J.; Xu, J.; Feng, B.; He, Y.; Shi, G.; Zhu, X. CFD Simulation of the Wind Field in Jinjiang City Using a Building Data Generalization Method. Atmosphere 2019, 10, 326. https://doi.org/10.3390/atmos10060326
Li M, Qiu X, Shen J, Xu J, Feng B, He Y, Shi G, Zhu X. CFD Simulation of the Wind Field in Jinjiang City Using a Building Data Generalization Method. Atmosphere. 2019; 10(6):326. https://doi.org/10.3390/atmos10060326
Chicago/Turabian StyleLi, Mengxi, Xinfa Qiu, Juanjun Shen, Jinqin Xu, Bo Feng, Yongjian He, Guoping Shi, and Xiaochen Zhu. 2019. "CFD Simulation of the Wind Field in Jinjiang City Using a Building Data Generalization Method" Atmosphere 10, no. 6: 326. https://doi.org/10.3390/atmos10060326
APA StyleLi, M., Qiu, X., Shen, J., Xu, J., Feng, B., He, Y., Shi, G., & Zhu, X. (2019). CFD Simulation of the Wind Field in Jinjiang City Using a Building Data Generalization Method. Atmosphere, 10(6), 326. https://doi.org/10.3390/atmos10060326

