Genomic Features and Tissue Expression Profiles of the Tyrosinase Gene Family in the Chinese Soft-Shelled Turtle (Pelodiscus sinensis)
Abstract
1. Introduction
2. Materials and Methods
2.1. Genome Identification and Physicochemical Analysis of the TYR Gene Family
2.2. Chromosome Scaffold Mapping and Gene Structure Analysis of the TYR Gene Family
2.3. Phylogeny and Collinearity Analysis of the TYR Gene Family
2.4. Conserved Motifs and Structural Domain Analysis of the TYR Gene Family
2.5. Homology Alignment and Structural Analysis of the TYR Proteins
2.6. Transcription Factor Analysis
2.7. Quantitative Reverse Transcription PCR Analysis of the TYR Gene Family
2.7.1. Sample Collection and Ethical Declaration
2.7.2. RNA Extraction and Quantitative Reverse Transcription PCR
3. Results
3.1. Identification and Physicochemical Characterization of the TYR Gene Family Members
3.2. Chromosome Scaffold Mapping and Gene Structure of the TYR Gene Family Members
3.3. Phylogenetic Relationships of the TYR Gene Family Members in 14 Vertebrate Species
3.4. Collinearity Analysis of the TYR Gene Family Members
3.5. Conserved Motifs and Structural Domain Analysis of the TYR Gene Family Members
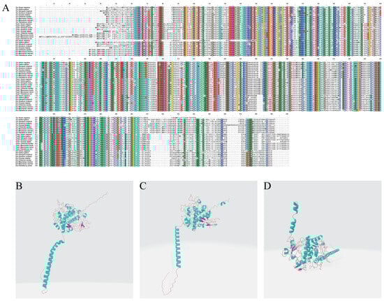
3.6. Amino Acid Sequence Alignment and Protein Structure Prediction of the TYR Gene Family Members
3.7. Transcription Factor Prediction of the TYR Gene Family Members
3.8. Expression Profiling of the TYR Gene Family Members in Four Kinds of P. sinensis
4. Discussion
5. Conclusions
Supplementary Materials
Author Contributions
Funding
Institutional Review Board Statement
Informed Consent Statement
Data Availability Statement
Conflicts of Interest
References
- Singh, A.P.; Nüsslein-Volhard, C. Zebrafish Stripes as a Model for Vertebrate Colour Pattern Formation. Curr. Biol. 2015, 25, R81–R92. [Google Scholar] [CrossRef] [PubMed]
- Luo, M.K.; Lu, G.Q.; Yin, H.R.; Wang, L.M.; Atuganile, M.; Dong, Z.J. Fish pigmentation and coloration: Molecular mechanisms and aquaculture perspectives. Rev. Aquac. 2021, 13, 2395–2412. [Google Scholar] [CrossRef]
- Zhu, J.; Lei, L.; Chen, C.; Wang, Y.; Liu, X.; Geng, L.; Li, R.; Chen, H.; Hong, X.; Yu, L.; et al. Whole-Transcriptome Analysis Identifies Gender Dimorphic Expressions of Mrnas and Non-Coding Rnas in Chinese Soft-Shell Turtle (Pelodiscus sinensis). Biology 2022, 11, 834. [Google Scholar] [CrossRef] [PubMed]
- Zhu, J.; Wang, Y.; Lei, L.; Chen, C.; Ji, L.; Li, J.; Wu, C.; Yu, W.; Luo, L.; Chen, W.; et al. Comparative genomic survey and functional analysis of DKKL1 during spermatogenesis in the Chinese soft-shelled turtle (Pelodiscus sinensis). Int. J. Biol. Macromol. 2024, 254, 127696. [Google Scholar] [CrossRef] [PubMed]
- Liu, L.; Wang, X.; Zhang, R.; Li, H.; Zhu, H. Targeted metabolomics revealed the seasonal plasticity of skin color and pigment metabolites in ornamental koi carp. Ecotoxicol. Environ. Saf. 2024, 281, 116595. [Google Scholar] [CrossRef] [PubMed]
- Guo, L.L.; Li, W.Y.; Gu, Z.Y.; Wang, L.T.; Guo, L.; Ma, S.B.; Li, C.Y.; Sun, J.S.; Han, B.Q.; Chang, J. Recent Advances and Progress on Melanin: From Source to Application. Int. J. Mol. Sci. 2023, 24, 4360. [Google Scholar] [CrossRef] [PubMed]
- Wang, F.F.; Ma, W.J.; Fan, D.J.; Hu, J.; An, X.H.; Wang, Z.D. The biochemistry of melanogenesis: An insight into the function and mechanism of melanogenesis-related proteins. Front. Mol. Biosci. 2024, 11, 1440187. [Google Scholar] [CrossRef] [PubMed]
- Solano, F. On the Metal Cofactor in the Tyrosinase Family. Int. J. Mol. Sci. 2018, 19, 633. [Google Scholar] [CrossRef] [PubMed]
- Yu, S.; Wang, G.; Liao, J.; Tang, M. Five alternative splicing variants of the TYR gene and their different roles in melanogenesis in the Muchuan black-boned chicken. Br. Poult. Sci. 2019, 60, 8–14. [Google Scholar] [CrossRef] [PubMed]
- Nakamura, H.; Fukuda, M. Establishment of a synchronized tyrosinase transport system revealed a role of Tyrp1 in efficient melanogenesis by promoting tyrosinase targeting to melanosomes. Sci. Rep. 2024, 14, 2529. [Google Scholar] [CrossRef] [PubMed]
- Braasch, I.; Liedtke, D.; Volff, J.N.; Schartl, M. Pigmentary function and evolution of tyrp1 gene duplicates in fish. Pigment Cell Melanoma Res. 2009, 22, 839–850. [Google Scholar] [CrossRef] [PubMed]
- Wu, S.; Huang, J.; Li, Y.; Liu, Z.; Zhang, Q.; Pan, Y.; Wang, X. Cloning, sequence analysis, and expression of tyrp1a and tyrp2 genes related to body colour in different developmental stages and tissues of rainbow trout Oncorhynchus mykiss. Aquac. Int. 2021, 29, 941–961. [Google Scholar] [CrossRef]
- Zhang, J.; Ding, Z.H.; Wu, P.F.; Du, W.G.; Guan, Y.Q.; Wang, X.F. Disentangling the molecular mechanisms underlying yellow body coloration in a soft-shelled turtle. Zool. Res. 2025, 46, 379–387. [Google Scholar] [CrossRef] [PubMed]
- Wang, P.; Zeng, D.; Xiong, G.; Zhou, X.; Jiang, H.; Hu, Y.; Ge, L.; Wang, X. Integrated analysis of mRNA-seq and microRNA-seq depicts the potential roles of miRNA-mRNA networks in pigmentation of Chinese soft-shelled turtle (Pelodiscus sinensis). Aquac. Rep. 2021, 20, 100686. [Google Scholar] [CrossRef]
- Potter, S.C.; Luciani, A.; Eddy, S.R.; Park, Y.; Lopez, R.; Finn, R.D. HMMER web server: 2018 update. Nucleic Acids Res. 2018, 46, W200–W204. [Google Scholar] [CrossRef] [PubMed]
- Letunic, I.; Khedkar, S.; Bork, P. SMART: Recent updates, new developments and status in 2020. Nucleic Acids Res. 2021, 49, D458–D460. [Google Scholar] [CrossRef] [PubMed]
- Wilkins, M.R.; Gasteiger, E.; Bairoch, A.; Sanchez, J.C.; Williams, K.L.; Appel, R.D.; Hochstrasser, D.F. Protein identification and analysis tools in the ExPASy server. In 2-D Proteome Analysis Protocols; Methods in Molecular Biology (Clifton, N.J.); Humana Press: Totowa, NJ, USA, 1999; Volume 112, pp. 531–552. [Google Scholar] [CrossRef]
- Chou, K.-C.; Shen, H.B. Cell-PLoc 2.0: An improved package of web-servers for predicting subcellular localization of proteins in various organisms. Nat. Sci. 2010, 2010, 1090–1103. [Google Scholar] [CrossRef]
- Chen, C.; Chen, H.; Zhang, Y.; Thomas, H.R.; Frank, M.H.; He, Y.; Xia, R. TBtools: An Integrative Toolkit Developed for Interactive Analyses of Big Biological Data. Mol. Plant 2020, 13, 1194–1202. [Google Scholar] [CrossRef] [PubMed]
- Edgar, R.C. MUSCLE: A multiple sequence alignment method with reduced time and space complexity. BMC Bioinform. 2004, 5, 113. [Google Scholar] [CrossRef] [PubMed]
- Delsuc, F.; Brinkmann, H.; Philippe, H. Phylogenomics and the reconstruction of the tree of life. Nat. Rev. Genet. 2005, 6, 361–375. [Google Scholar] [CrossRef] [PubMed]
- Kumar, S.; Stecher, G.; Li, M.; Knyaz, C.; Tamura, K. MEGA X: Molecular Evolutionary Genetics Analysis across Computing Platforms. Mol. Biol. Evol. 2018, 35, 1547–1549. [Google Scholar] [CrossRef] [PubMed]
- Xie, J.; Chen, Y.; Cai, G.; Cai, R.; Hu, Z.; Wang, H. Tree Visualization By One Table (tvBOT): A web application for visualizing, modifying and annotating phylogenetic trees. Nucleic Acids Res. 2023, 51, W587–W592. [Google Scholar] [CrossRef] [PubMed]
- Bailey, T.L.; Johnson, J.; Grant, C.E.; Noble, W.S. The MEME Suite. Nucleic Acids Res. 2015, 43, W39–W49. [Google Scholar] [CrossRef] [PubMed]
- Lu, S.; Wang, J.; Chitsaz, F.; Derbyshire, M.K.; Geer, R.C.; Gonzales, N.R.; Gwadz, M.; Hurwitz, D.I.; Marchler, G.H.; Song, J.S.; et al. CDD/SPARCLE: The conserved domain database in 2020. Nucleic Acids Res. 2020, 48, D265–D268. [Google Scholar] [CrossRef] [PubMed]
- Alzohairy, A. BioEdit: An important software for molecular biology. GERF Bull. Biosci. 2011, 2, 60–61. [Google Scholar]
- Geourjon, C.; Deléage, G. SOPMA: Significant improvements in protein secondary structure prediction by consensus prediction from multiple alignments. Comput. Appl. Biosci. CABIOS 1995, 11, 681–684. [Google Scholar] [CrossRef] [PubMed]
- Waterhouse, A.; Bertoni, M.; Bienert, S.; Studer, G.; Tauriello, G.; Gumienny, R.; Heer, F.T.; de Beer, T.A.P.; Rempfer, C.; Bordoli, L.; et al. SWISS-MODEL: Homology modelling of protein structures and complexes. Nucleic Acids Res. 2018, 46, W296–W303. [Google Scholar] [CrossRef] [PubMed]
- Castro-Mondragon, J.A.; Riudavets-Puig, R.; Rauluseviciute, I.; Lemma, R.B.; Turchi, L.; Blanc-Mathieu, R.; Lucas, J.; Boddie, P.; Khan, A.; Manosalva Pérez, N.; et al. JASPAR 2022: The 9th release of the open-access database of transcription factor binding profiles. Nucleic Acids Res. 2022, 50, D165–D173. [Google Scholar] [CrossRef] [PubMed]
- Wang, Y.; Zhu, J.; Chen, C.; Ji, L.; Hong, X.; Liu, X.; Chen, H.; Wei, C.; Zhang, J.; Zhu, X.; et al. Whole-Genome Identification and Characterization of the DKK Gene Family and Its Transcription Profiles: An Analysis of the Chinese Soft-Shell Turtle (Pelodiscus sinensis). Animals 2024, 14, 931. [Google Scholar] [CrossRef] [PubMed]
- Jozefczuk, J.; Adjaye, J. Quantitative real-time PCR-based analysis of gene expression. Methods Enzymol. 2011, 500, 99–109. [Google Scholar] [CrossRef] [PubMed]
- Lei, L.; Zhu, J.; Chen, C.; Wang, Y.; Wu, C.; Qi, M.; Wang, Y.; Liu, X.; Hong, X.; Yu, L.; et al. Genome-wide identification, evolution and expression analysis of bone morphogenetic protein (BMP) gene family in chinese soft-shell turtle (Pelodiscus sinensis). Front. Genet. 2023, 14, 1109478. [Google Scholar] [CrossRef] [PubMed]
- Livak, K.J.; Schmittgen, T.D. Analysis of relative gene expression data using real-time quantitative PCR and the 2(-Delta Delta C(T)) Method. Methods 2001, 25, 402–408. [Google Scholar] [CrossRef] [PubMed]
- Mitteer, D.R.; Greer, B.D.; Fisher, W.W.; Cohrs, V.L. Teaching behavior technicians to create publication-quality, single-case design graphs in graphpad prism 7. J. Appl. Behav. Anal. 2018, 51, 998–1010. [Google Scholar] [CrossRef] [PubMed]
- Chatzi, A.; Doody, O. The one-way ANOVA test explained. Nurse Res. 2023, 31, 8–14. [Google Scholar] [CrossRef] [PubMed]
- McNamara, M.E.; Rossi, V.; Slater, T.S.; Rogers, C.S.; Ducrest, A.L.; Dubey, S.; Roulin, A. Decoding the Evolution of Melanin in Vertebrates. Trends Ecol. Evol. 2021, 36, 430–443. [Google Scholar] [CrossRef] [PubMed]
- Esposito, R.; D’Aniello, S.; Squarzoni, P.; Pezzotti, M.R.; Ristoratore, F.; Spagnuolo, A. New Insights into the Evolution of Metazoan Tyrosinase Gene Family. PLoS ONE 2012, 7, e35731. [Google Scholar] [CrossRef] [PubMed]
- Bocian-Ostrzycka, K.M.; Grzeszczuk, M.J.; Banaś, A.M.; Jastrząb, K.; Pisarczyk, K.; Kolarzyk, A.; Łasica, A.M.; Collet, J.F.; Jagusztyn-Krynicka, E.K. Engineering of Helicobacter pylori Dimeric Oxidoreductase DsbK (HP0231). Front. Microbiol. 2016, 7, 1158. [Google Scholar] [CrossRef] [PubMed]
- Nakamura, M.; Nakajima, T.; Ohba, Y.; Yamauchi, S.; Lee, B.R.; Ichishima, E. Identification of copper ligands in Aspergillus oryzae tyrosinase by site-directed mutagenesis. Biochem. J. 2000, 350, 537–545. [Google Scholar] [CrossRef] [PubMed]
- Noh, H.; Lee, S.J.; Jo, H.J.; Choi, H.W.; Hong, S.; Kong, K.H. Histidine residues at the copper-binding site in human tyrosinase are essential for its catalytic activities. J. Enzym. Inhib. Med. Chem. 2020, 35, 726–732. [Google Scholar] [CrossRef] [PubMed]
- Lai, X.; Wichers, H.J.; Soler-Lopez, M.; Dijkstra, B.W. Structure and Function of Human Tyrosinase and Tyrosinase-Related Proteins. Chem. A Eur. J. 2018, 24, 47–55. [Google Scholar] [CrossRef] [PubMed]
- Graves, J.A. Avian sex, sex chromosomes, and dosage compensation in the age of genomics. Chromosome Res. 2014, 22, 45–57. [Google Scholar] [CrossRef] [PubMed]
- Tringali, A.; Bowman, R.; Husby, A. Selection and inheritance of sexually dimorphic juvenile plumage coloration. Ecol. Evol. 2015, 5, 5413–5422. [Google Scholar] [CrossRef] [PubMed][Green Version]
- Ma, S.; Liu, H.; Wang, J.; Wang, L.; Xi, Y.; Liu, Y.; Xu, Q.; Hu, J.; Han, C.; Bai, L.; et al. Transcriptome Analysis Reveals Genes Associated With Sexual Dichromatism of Head Feather Color in Mallard. Front. Genet. 2021, 12, 627974. [Google Scholar] [CrossRef] [PubMed]
- Zhang, X.T.; Wei, K.J.; Chen, Y.Y.; Shi, Z.C.; Liu, L.K.; Li, J.; Zhang, G.R.; Ji, W. Molecular cloning and expression analysis of tyr and tyrp1 genes in normal and albino yellow catfish Tachysurus fulvidraco. J. Fish Biol. 2018, 92, 979–998. [Google Scholar] [CrossRef] [PubMed]
- Anello, M.; Fernández, E.; Daverio, M.S.; Vidal-Rioja, L.; Di Rocco, F. TYR Gene in Llamas: Polymorphisms and Expression Study in Different Color Phenotypes. Front. Genet. 2019, 10, 568. [Google Scholar] [CrossRef] [PubMed]
- Kenny, C.; Dilshat, R.; Seberg, H.E.; Van Otterloo, E.; Bonde, G.; Helverson, A.; Franke, C.M.; Steingrímsson, E.; Cornell, R.A. TFAP2 paralogs facilitate chromatin access for MITF at pigmentation and cell proliferation genes. PLoS Genet. 2022, 18, e1010207. [Google Scholar] [CrossRef] [PubMed]
- O’Brien, E.K.; d’Alençon, C.; Bonde, G.; Li, W.; Schoenebeck, J.; Allende, M.L.; Gelb, B.D.; Yelon, D.; Eisen, J.S.; Cornell, R.A. Transcription factor Ap-2alpha is necessary for development of embryonic melanophores, autonomic neurons and pharyngeal skeleton in zebrafish. Dev. Biol. 2004, 265, 246–261. [Google Scholar] [CrossRef] [PubMed]
- Seberg, H.E.; Van Otterloo, E.; Loftus, S.K.; Liu, H.; Bonde, G.; Sompallae, R.; Gildea, D.E.; Santana, J.F.; Manak, J.R.; Pavan, W.J.; et al. TFAP2 paralogs regulate melanocyte differentiation in parallel with MITF. PLoS Genet. 2017, 13, e1006636. [Google Scholar] [CrossRef] [PubMed]
- Qin, H.; Chen, Y.; Wang, S.; Ge, S.; Pang, Q. The role of KLF4 in melanogenesis and homeostasis in sheep melanocytes. Acta Histochem. 2022, 124, 151839. [Google Scholar] [CrossRef] [PubMed]
- Proksch, E.; Brandner, J.M.; Jensen, J.M. The skin: An indispensable barrier. Exp. Dermatol. 2008, 17, 1063–1072. [Google Scholar] [CrossRef] [PubMed]
- Kholijah, K.; Darwati, S.; Fakhrul Ulum, M.; Londra, I.; Noor, R.; Jakaria, J. Investigation of polymorphism and expression of the tyrosinase (TYR) gene as a gene controlling coat color in Bali cattle. J. Indones. Trop. Anim. Agric. 2024, 49, 297–306. [Google Scholar] [CrossRef]
- Gong, Y.; Hu, M.; Xu, S.; Wang, B.; Wang, C.; Mu, X.; Xu, P.; Jiang, Y. Comparative transcriptome analysis reveals expression signatures of albino Russian sturgeon, Acipenseriformes gueldenstaedtii. Mar. Genom. 2019, 46, 1–7. [Google Scholar] [CrossRef] [PubMed]
- Sun, W.; Shen, Y.; Shan, S.; Han, L.; Li, Y.; Zhou, Z.; Zhong, Z.; Chen, J. Identification of TYR mutations in patients with oculocutaneous albinism. Mol. Med. Rep. 2018, 17, 8409–8413. [Google Scholar] [CrossRef] [PubMed]
- Anderson, M.G.; Hawes, N.L.; Trantow, C.M.; Chang, B.; John, S.W. Iris phenotypes and pigment dispersion caused by genes influencing pigmentation. Pigment Cell Melanoma Res. 2008, 21, 565–578. [Google Scholar] [CrossRef] [PubMed]
- Brendolan, A.; Rosado, M.M.; Carsetti, R.; Selleri, L.; Dear, T.N. Development and function of the mammalian spleen. BioEssays News Rev. Mol. Cell. Dev. Biol. 2007, 29, 166–177. [Google Scholar] [CrossRef] [PubMed]
- Li, F.; Tian, Z. The liver works as a school to educate regulatory immune cells. Cell. Mol. Immunol. 2013, 10, 292–302. [Google Scholar] [CrossRef] [PubMed]
- Wang, Y.H.; Zhang, Y.G. Kidney and innate immunity. Immunol. Lett. 2017, 183, 73–78. [Google Scholar] [CrossRef] [PubMed]
- Liu, J.; Sun, X.; Nie, H.; Kifat, J.; Li, J.; Huo, Z.; Bi, J.; Yan, X. Genome-wide identification and expression profiling of TYR gene family in Ruditapes philippinarum under the challenge of Vibrio anguillarum. Comp. Biochem. Physiol. Part D Genom. Proteom. 2021, 37, 100788. [Google Scholar] [CrossRef] [PubMed]
- Bolnick, D.I.; Shim, K.C.; Schmerer, M.; Brock, C.D. Population-Specific Covariation between Immune Function and Color of Nesting Male Threespine Stickleback. PLoS ONE 2015, 10, e0126000. [Google Scholar] [CrossRef] [PubMed]
- Zhao, Y.; Zhu, X.; Han, Z.; Zhang, Y.; Dong, T.; Li, Y.; Dong, J.; Wei, H.; Li, X. Comparative analysis of transcriptomes from different coloration of Chinese mitten crab Eriocheir sinensis. Fish Shellfish Immunol. 2020, 98, 515–521. [Google Scholar] [CrossRef] [PubMed]
- Xu, Y.; Bartido, S.; Setaluri, V.; Qin, J.; Yang, G.; Houghton, A.N. Diverse roles of conserved asparagine-linked glycan sites on tyrosinase family glycoproteins. Exp. Cell Res. 2001, 267, 115–125. [Google Scholar] [CrossRef] [PubMed]
- Kumasaka, M.; Sato, S.; Yajima, I.; Yamamoto, H. Isolation and developmental expression of tyrosinase family genes in Xenopus laevis. Pigment Cell Res. 2003, 16, 455–462. [Google Scholar] [CrossRef] [PubMed]








| Gene | Primer Sequence (5′-3′) | Amplicon Length (bp) | Tm (°C) |
|---|---|---|---|
| TYR | F: GTTTACCCAGCAGCCAATGC R: TGGAAGGAGTCAACTGGGTCT | 152 | 60 |
| TYRP1 | F: CTCCACACTGCTCCTTACAC R: CTATTACGGCTACACATTGACC | 176 | 58 |
| DCT | F: GAGCTGCCAGTGTACAGGAAA R: TCACATAGTCTGGGTGCGTG | 194 | 60 |
| Ef1a | F: ACTCGTCCAACTGACAAGCCTC R: CACGGCGAACATCTTTCACAG | 253 | 60 |
| Gene | Number of Amino Acids | Molecular Weight | Theoretical pI | Instability Index | Aliphatic Index | Grand Average of Hydropathicity | Subcellular Localization |
|---|---|---|---|---|---|---|---|
| TYR | 529 | 60,152.08 | 5.56 | 51.51 | 74.90 | −0.289 | Plasma membrane |
| TYRP1 | 535 | 60,157.45 | 5.35 | 49.75 | 76.00 | −0.331 | Plasma membrane |
| DCT | 526 | 59,858.20 | 6.47 | 42.55 | 74.01 | −0.326 | Plasma membrane |
Disclaimer/Publisher’s Note: The statements, opinions and data contained in all publications are solely those of the individual author(s) and contributor(s) and not of MDPI and/or the editor(s). MDPI and/or the editor(s) disclaim responsibility for any injury to people or property resulting from any ideas, methods, instructions or products referred to in the content. |
© 2025 by the authors. Licensee MDPI, Basel, Switzerland. This article is an open access article distributed under the terms and conditions of the Creative Commons Attribution (CC BY) license (https://creativecommons.org/licenses/by/4.0/).
Share and Cite
Liu, Y.; Liu, P.; Ren, T.; Gao, Y.; Wang, Z.; Zhu, J.; Chen, C.; Ji, L.; Hong, X.; Liu, X.; et al. Genomic Features and Tissue Expression Profiles of the Tyrosinase Gene Family in the Chinese Soft-Shelled Turtle (Pelodiscus sinensis). Genes 2025, 16, 834. https://doi.org/10.3390/genes16070834
Liu Y, Liu P, Ren T, Gao Y, Wang Z, Zhu J, Chen C, Ji L, Hong X, Liu X, et al. Genomic Features and Tissue Expression Profiles of the Tyrosinase Gene Family in the Chinese Soft-Shelled Turtle (Pelodiscus sinensis). Genes. 2025; 16(7):834. https://doi.org/10.3390/genes16070834
Chicago/Turabian StyleLiu, Yanchao, Pan Liu, Tong Ren, Yang Gao, Ziman Wang, Junxian Zhu, Chen Chen, Liqin Ji, Xiaoyou Hong, Xiaoli Liu, and et al. 2025. "Genomic Features and Tissue Expression Profiles of the Tyrosinase Gene Family in the Chinese Soft-Shelled Turtle (Pelodiscus sinensis)" Genes 16, no. 7: 834. https://doi.org/10.3390/genes16070834
APA StyleLiu, Y., Liu, P., Ren, T., Gao, Y., Wang, Z., Zhu, J., Chen, C., Ji, L., Hong, X., Liu, X., Wei, C., Zhu, X., Chu, Z., & Li, W. (2025). Genomic Features and Tissue Expression Profiles of the Tyrosinase Gene Family in the Chinese Soft-Shelled Turtle (Pelodiscus sinensis). Genes, 16(7), 834. https://doi.org/10.3390/genes16070834

