Differential Expression of tRNA-Derived Small RNA Markers of Antidepressant Response and Functional Forecast of Duloxetine in MDD Patients
Abstract
1. Introduction
2. Materials and Methods
3. Results
3.1. Differential tsRNA Expression After Duloxetine Therapy
3.1.1. The Workflow of the Study
3.1.2. Differential tsRNA Expression Identification
3.2. Correlation Analysis and Functional Enrichment Analysis
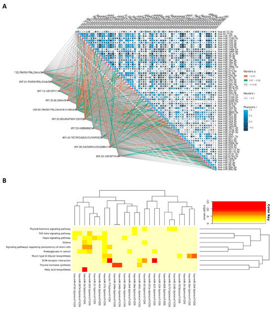
3.2.1. Correlation Analysis of tsRNAs and tsRNA Expression
3.2.2. Correlation Analysis Between Significant tsRNAs and miRNAs
3.2.3. Correlation Analysis miRNA Function Study
3.3. Bioinformatic Prediction of the Ten Significantly Expressed tsRNAs
3.4. Duloxetine with Its Corresponding Proteins
4. Discussion
5. Conclusions
Supplementary Materials
Author Contributions
Funding
Institutional Review Board Statement
Informed Consent Statement
Data Availability Statement
Conflicts of Interest
References
- Santomauro, D.F.; Vos, T.; Whiteford, H.A.; Chisholm, D.; Saxena, S.; Ferrari, A.J. Service coverage for major depressive disorder: Estimated rates of minimally adequate treatment for 204 countries and territories in 2021. Lancet Psychiatry 2024, 11, 1012–1021. [Google Scholar] [CrossRef]
- Cipriani, A.; Furukawa, T.A.; Salanti, G.; Chaimani, A.; Atkinson, L.Z.; Ogawa, Y.; Leucht, S.; Ruhe, H.G.; Turner, E.H.; Higgins, J.P.T.; et al. Comparative efficacy and acceptability of 21 antidepressant drugs for the acute treatment of adults with major depressive disorder: A systematic review and network meta-analysis. Lancet 2018, 391, 1357–1366. [Google Scholar] [CrossRef]
- Cui, L.; Li, S.; Wang, S.; Wu, X.; Liu, Y.; Yu, W.; Wang, Y.; Tang, Y.; Xia, M.; Li, B. Major depressive disorder: Hypothesis, mechanism, prevention and treatment. Signal Transduct Target Ther. 2024, 9, 30. [Google Scholar] [CrossRef] [PubMed]
- Breilmann, J.; Furukawa, T.A.; Becker, T.; Koesters, M. Differences in the placebo response in duloxetine and venlafaxine trials. Acta Psychiatr. Scand. 2018, 137, 472–480. [Google Scholar] [CrossRef]
- Dhaliwal, J.S.; Spurling, B.C.; Molla, M. Duloxetine; StatPearls: Treasure Island, FL, USA, 2024. [Google Scholar]
- Maciukiewicz, M.; Marshe, V.S.; Tiwari, A.K.; Fonseka, T.M.; Freeman, N.; Kennedy, J.L.; Rotzinger, S.; Foster, J.A.; Kennedy, S.H.; Muller, D.J. Genome-wide association studies of placebo and duloxetine response in major depressive disorder. Pharmacogenom. J. 2018, 18, 406–412. [Google Scholar] [CrossRef] [PubMed]
- Fakhri, S.; Darvish, E.; Narimani, F.; Moradi, S.Z.; Abbaszadeh, F.; Khan, H. The regulatory role of non-coding RNAs and their interactions with phytochemicals in neurodegenerative diseases: A systematic review. Brief. Funct. Genom. 2023, 22, 143–160. [Google Scholar] [CrossRef] [PubMed]
- Prodan-Barbulescu, C.; Seclaman, E.P.; Enatescu, V.; Faur, I.F.; Ghenciu, L.A.; Tutac, P.; Pasca, P.; Grigorita, L.O. Evaluating the Connection between MicroRNAs and Long Non-Coding RNAs for the Establishment of the Major Depressive Disorder Diagnosis. Biomedicines 2024, 12, 516. [Google Scholar] [CrossRef]
- Gibbons, A.; Sundram, S.; Dean, B. Changes in Non-Coding RNA in Depression and Bipolar Disorder: Can They Be Used as Diagnostic or Theranostic Biomarkers? Noncoding RNA 2020, 6, 33. [Google Scholar] [CrossRef]
- Zhang, L.; Liu, J.; Hou, Y. Classification, function, and advances in tsRNA in non-neoplastic diseases. Cell Death Dis. 2023, 14, 748. [Google Scholar] [CrossRef]
- Zhang, Q.; Zhao, X.; Sun, M.; Dong, D. Novel insights into transfer RNA-derived small RNA (tsRNA) in cardio-metabolic diseases. Life Sci. 2024, 341, 122475. [Google Scholar] [CrossRef]
- Zhu, L.; Liu, X.; Pu, W.; Peng, Y. tRNA-derived small non-coding RNAs in human disease. Cancer Lett. 2018, 419, 1–7. [Google Scholar] [CrossRef]
- Qin, C.; Xu, P.P.; Zhang, X.; Zhang, C.; Liu, C.B.; Yang, D.G.; Gao, F.; Yang, M.L.; Du, L.J.; Li, J.J. Pathological significance of tRNA-derived small RNAs in neurological disorders. Neural Regen. Res. 2020, 15, 212–221. [Google Scholar] [CrossRef] [PubMed]
- Wu, D.; Li, X.; Khan, F.A.; Yuan, C.; Pandupuspitasari, N.S.; Huang, C.; Sun, F.; Guan, K. tRNA modifications and tRNA-derived small RNAs: New insights of tRNA in human disease. Cell Biol. Toxicol. 2024, 40, 76. [Google Scholar] [CrossRef] [PubMed]
- Lopez, J.P.; Fiori, L.M.; Cruceanu, C.; Lin, R.; Labonte, B.; Cates, H.M.; Heller, E.A.; Vialou, V.; Ku, S.M.; Gerald, C.; et al. MicroRNAs 146a/b-5 and 425-3p and 24-3p are markers of antidepressant response and regulate MAPK/Wnt-system genes. Nat. Commun. 2017, 8, 15497. [Google Scholar] [CrossRef] [PubMed]
- Hazra, D.; Kim, M.R.; Byun, Y.C. Generative Adversarial Networks for Creating Synthetic Nucleic Acid Sequences of Cat Genome. Int. J. Mol. Sci. 2022, 23, 3701. [Google Scholar] [CrossRef] [PubMed]
- Pliatsika, V.; Loher, P.; Telonis, A.G.; Rigoutsos, I.J.B. MINTbase: A framework for the interactive exploration of mitochondrial and nuclear tRNA fragments. Bioinformatics 2016, 32, 2481–2489. [Google Scholar] [CrossRef] [PubMed]
- Wei, R.; Wang, J.; Su, M.; Jia, E.; Chen, S.; Chen, T.; Ni, Y. Missing value imputation approach for mass spectrometry-based metabolomics data. Sci. Rep. 2018, 8, 663. [Google Scholar] [CrossRef] [PubMed]
- Vlachos, I.S.; Zagganas, K.; Paraskevopoulou, M.D.; Georgakilas, G.; Karagkouni, D.; Vergoulis, T.; Dalamagas, T.; Hatzigeorgiou, A.G. DIANA-miRPath v3.0: Deciphering microRNA function with experimental support. Nucleic Acids Res. 2015, 43, W460–W466. [Google Scholar] [CrossRef] [PubMed]
- Upadhyaya, H.P.; Arnold, L.M.; Alaka, K.; Qiao, M.; Williams, D.; Mehta, R. Efficacy and safety of duloxetine versus placebo in adolescents with juvenile fibromyalgia: Results from a randomized controlled trial. Pediatr. Rheumatol. Online J. 2019, 17, 27. [Google Scholar] [CrossRef]
- Muscatello, M.R.A.; Zoccali, R.A.; Pandolfo, G.; Mangano, P.; Lorusso, S.; Cedro, C.; Battaglia, F.; Spina, E.; Bruno, A. Duloxetine in Psychiatric Disorders: Expansions Beyond Major Depression and Generalized Anxiety Disorder. Front. Psychiatry 2019, 10, 772. [Google Scholar] [CrossRef]
- Gao, W.; Chen, R.; Xie, N.; Tang, D.; Zhou, B.; Wang, D. Duloxetine-Induced Neural Cell Death and Promoted Neurite Outgrowth in N2a Cells. Neurotox. Res. 2020, 38, 859–870. [Google Scholar] [CrossRef] [PubMed]
- Dwivedi, Y. MicroRNAs in depression and suicide: Recent insights and future perspectives. J. Affect. Disord. 2018, 240, 146–154. [Google Scholar] [CrossRef]
- Pan, B.; Liu, Y. Effects of duloxetine on microRNA expression profile in frontal lobe and hippocampus in a mouse model of depression. Int. J. Clin. Exp. Pathol. 2015, 8, 15454–15461. [Google Scholar] [PubMed]
- Roy, B.; Dunbar, M.; Shelton, R.C.; Dwivedi, Y. Identification of MicroRNA-124-3p as a Putative Epigenetic Signature of Major Depressive Disorder. Neuropsychopharmacology 2017, 42, 864–875. [Google Scholar] [CrossRef]
- Kim, H.K.; Tyryshkin, K.; Elmi, N.; Dharsee, M.; Evans, K.R.; Good, J.; Javadi, M.; McCormack, S.; Vaccarino, A.L.; Zhang, X.; et al. Plasma microRNA expression levels and their targeted pathways in patients with major depressive disorder who are responsive to duloxetine treatment. J. Psychiatr. Res. 2019, 110, 38–44. [Google Scholar] [CrossRef]
- Yang, Y.; Yang, J.; Ma, T.; Yang, X.; Yuan, Y.; Guo, Y. The role and mechanism of TGF-beta1 in the antidepressant-like effects of tetrahydrocurcumin. Eur. J. Pharmacol. 2023, 959, 176075. [Google Scholar] [CrossRef]
- Ogata, H.; Higasa, K.; Kageyama, Y.; Tahara, H.; Shimamoto, A.; Takekita, Y.; Koshikawa, Y.; Nonen, S.; Kato, T.; Kinoshita, T.; et al. Relationship between circulating mitochondrial DNA and microRNA in patients with major depression. J. Affect. Disord. 2023, 339, 538–546. [Google Scholar] [CrossRef]
- Koskinen, M.K.; van Mourik, Y.; Smit, A.B.; Riga, D.; Spijker, S. From stress to depression: Development of extracellular matrix-dependent cognitive impairment following social stress. Sci. Rep. 2020, 10, 17308. [Google Scholar] [CrossRef]
- Spijker, S.; Koskinen, M.K.; Riga, D. Incubation of depression: ECM assembly and parvalbumin interneurons after stress. Neurosci. Biobehav. Rev. 2020, 118, 65–79. [Google Scholar] [CrossRef]
- Sutherland, T.E.; Dyer, D.P.; Allen, J.E. The extracellular matrix and the immune system: A mutually dependent relationship. Science 2023, 379, eabp8964. [Google Scholar] [CrossRef] [PubMed]
- Zhao, J.; Liu, H.; Chen, Q.; Xia, M.; Wan, L.; Yu, W.; Liu, C.; Hao, X.; Tang, C.; Chen, G.; et al. Mechanistic study of celastrol-mediated inhibition of proinflammatory activation of macrophages in IgA nephropathy via down-regulating ECM1. Int. J. Biol. Sci. 2024, 20, 5731–5746. [Google Scholar] [CrossRef] [PubMed]
- Chen, X.; Huang, C.; Sun, H.; Hong, H.; Jin, J.; Bei, C.; Lu, Z.; Zhang, X. Puerarin suppresses inflammation and ECM degradation through Nrf2/HO-1 axis in chondrocytes and alleviates pain symptom in osteoarthritic mice. Food Funct. 2021, 12, 2075–2089. [Google Scholar] [CrossRef]
- Parisien, M.; Samoshkin, A.; Tansley, S.N.; Piltonen, M.H.; Martin, L.J.; El-Hachem, N.; Dagostino, C.; Allegri, M.; Mogil, J.S.; Khoutorsky, A.; et al. Genetic pathway analysis reveals a major role for extracellular matrix organization in inflammatory and neuropathic pain. Pain 2019, 160, 932–944. [Google Scholar] [CrossRef]
- Tajerian, M.; Hung, V.; Nguyen, H.; Lee, G.; Joubert, L.M.; Malkovskiy, A.V.; Zou, B.; Xie, S.; Huang, T.T.; Clark, J.D. The hippocampal extracellular matrix regulates pain and memory after injury. Mol. Psychiatry 2018, 23, 2302–2313. [Google Scholar] [CrossRef] [PubMed]
- Govil, N.; Arora, P.; Parag, K.; Tripathi, M.; Garg, P.K.; Goyal, T. Postoperative acute pain management with duloxetine as compared to placebo: A systematic review with meta-analysis of randomized clinical trials. Pain Pract. 2023, 23, 818–837. [Google Scholar] [CrossRef] [PubMed]
- Nakamura, M.; Yoshimi, A.; Tokura, T.; Kimura, H.; Kishi, S.; Miyauchi, T.; Iwamoto, K.; Ito, M.; Sato-Boku, A.; Mouri, A.; et al. Duloxetine improves chronic orofacial pain and comorbid depressive symptoms in association with reduction of serotonin transporter protein through upregulation of ubiquitinated serotonin transporter protein. Pain 2024, 165, 1177–1186. [Google Scholar] [CrossRef]
- Mockel, T.; Basta, F.; Weinmann-Menke, J.; Schwarting, A. B cell activating factor (BAFF): Structure, functions, autoimmunity and clinical implications in Systemic Lupus Erythematosus (SLE). Autoimmun. Rev. 2021, 20, 102736. [Google Scholar] [CrossRef]
- Frost, E.; Hofmann, J.N.; Huang, W.Y.; Frazer-Abel, A.A.; Deane, K.D.; Berndt, S.I. Serum levels of B-cell activating factor are associated with a reduced risk of chronic lymphocytic leukemia. Blood Cancer J. 2024, 14, 132. [Google Scholar] [CrossRef] [PubMed]
- Bahr, H.I.; Abdelghany, A.A.; Galhom, R.A.; Barakat, B.M.; Arafa, E.A.; Fawzy, M.S. Duloxetine protects against experimental diabetic retinopathy in mice through retinal GFAP downregulation and modulation of neurotrophic factors. Exp. Eye Res. 2019, 186, 107742. [Google Scholar] [CrossRef]
- Li, E.; Yin, H.; Su, M.; Li, Q.; Zhao, Y.; Zhang, L.; Guo, J.; Lai, X.; Xue, X.; Tang, C. Inhibition of ferroptosis alleviates chronic unpredictable mild stress-induced depression in mice via tsRNA-3029b. Brain Res. Bull. 2023, 204, 110773. [Google Scholar] [CrossRef]
- Tian, H.; Gao, S.; Xu, M.; Yang, M.; Shen, M.; Liu, J.; Li, G.; Zhuang, D.; Hu, Z.; Wang, C. tiRNA-Gly-GCC-001 in major depressive disorder: Promising diagnostic and therapeutic biomarker. Br. J. Pharmacol. 2024, 181, 1952–1972. [Google Scholar] [CrossRef]






| Name | Sequence | p Values | Fold Change | FDR |
|---|---|---|---|---|
| tRF-20-9LON4VN1 | TGGTAGAATTCTCGCCTGCC | 2.65 × 10−9 | 0.567917175 | 1.08 × 10−6 |
| tRF-31-PNR8YP9LON4VD | GCATTGGTGGTTCAGTGGTAGAATTCTCGCC | 2.02 × 10−8 | 0.655811181 | 2.73 × 10−6 |
| tRF-19-VBY9PY11 | TAGAATTCTCGCCTGCCAC | 1.75 × 10−8 | 0.542665077 | 2.73 × 10−6 |
| tRF-50-PNR8YP9LON4VN1EH6KK8 | GCATTGGTGGTTCAGTGGTAGAATTCTCGCCTGCCACGCGGGAGGCCCGG | 4.47 × 10−8 | 0.684414445 | 4.53 × 10−6 |
| tRF-32-PNR8YP9LON4V3 | GCATTGGTGGTTCAGTGGTAGAATTCTCGCCT | 2.62 × 10−6 | 0.744936648 | 0.000178 |
| tRF-20-WB8689SV | TCGAATCCCATCCTCGTCGC | 2.98 × 10−6 | 1.259833712 | 0.000178 |
| tRF-36-D4ZWRNU3KQ9MV1B | AAGTGTTTGTGGGTTTAAGTCCCATTGGTCTAGCCA | 3.08 × 10−6 | 1.489983712 | 0.000178 |
| tRF-20-VBY9PYKH | TAGAATTCTCGCCTGCCACG | 4.19 × 10−6 | 0.705437268 | 0.000213 |
| tRF-33-86V8WPMN1E8Y0E | TCCCATATGGTCTAGCGGTTAGGATTCCTGGTT | 2.02 × 10−5 | 1.319922659 | 0.00082 |
| tRF-43-7673FEWS3V2VR0PSDZ | GTTCAGTGGTAGAATTCTCGCCTGCCACGCGGGAGGCCCGGGT | 1.85 × 10−5 | 1.493597202 | 0.00082 |
| Name | Sequence | p Values | Fold Change | FDR |
|---|---|---|---|---|
| tRF-34-10I9BZBZOS4YE2 | AGGAGATTTCAACTTAACTTGACCGCTCTGACCA | 1.82 × 10−7 | 1.617784657 | 7.38 × 10−5 |
| tRF-36-D4ZWRNU3KQ9MV1B | AAGTGTTTGTGGGTTTAAGTCCCATTGGTCTAGCCA | 5.62 × 10−7 | 1.697292931 | 0.000114 |
Disclaimer/Publisher’s Note: The statements, opinions and data contained in all publications are solely those of the individual author(s) and contributor(s) and not of MDPI and/or the editor(s). MDPI and/or the editor(s) disclaim responsibility for any injury to people or property resulting from any ideas, methods, instructions or products referred to in the content. |
© 2025 by the authors. Licensee MDPI, Basel, Switzerland. This article is an open access article distributed under the terms and conditions of the Creative Commons Attribution (CC BY) license (https://creativecommons.org/licenses/by/4.0/).
Share and Cite
Wang, X.; Gao, M.; Song, J.; Li, M.; Chen, Y.; Lv, Y.; Jia, W.; Wan, B. Differential Expression of tRNA-Derived Small RNA Markers of Antidepressant Response and Functional Forecast of Duloxetine in MDD Patients. Genes 2025, 16, 162. https://doi.org/10.3390/genes16020162
Wang X, Gao M, Song J, Li M, Chen Y, Lv Y, Jia W, Wan B. Differential Expression of tRNA-Derived Small RNA Markers of Antidepressant Response and Functional Forecast of Duloxetine in MDD Patients. Genes. 2025; 16(2):162. https://doi.org/10.3390/genes16020162
Chicago/Turabian StyleWang, Xiaoyan, Ming Gao, Jing Song, Miaolong Li, Yu Chen, Yingfang Lv, Wei Jia, and Bingbing Wan. 2025. "Differential Expression of tRNA-Derived Small RNA Markers of Antidepressant Response and Functional Forecast of Duloxetine in MDD Patients" Genes 16, no. 2: 162. https://doi.org/10.3390/genes16020162
APA StyleWang, X., Gao, M., Song, J., Li, M., Chen, Y., Lv, Y., Jia, W., & Wan, B. (2025). Differential Expression of tRNA-Derived Small RNA Markers of Antidepressant Response and Functional Forecast of Duloxetine in MDD Patients. Genes, 16(2), 162. https://doi.org/10.3390/genes16020162

