Three New Mitochondrial Genomes of Semisulcospiridae J. P. E. Morrison, 1952 (Caenogastropoda: Cerithioidea) from China and Insights into Their Phylogenetic Position
Abstract
1. Introduction
2. Materials and Methods
2.1. Specimen Collection, Identification, and Sequencing
2.2. Assembly and Annotation of Mitochondrial Genome
2.3. Phylogenetic Analysis
2.4. Sequence Analyses
3. Results
3.1. Mtgenome Organization
3.2. Genes and Codon Usage
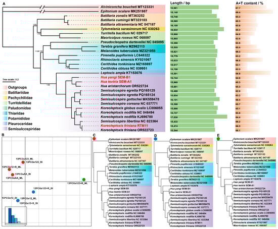
3.3. Phylogenetic Analysis
3.4. Non-Synonymous/Synonymous Analysis
4. Discussion
4.1. Phylogenetic Relationships Within Semisulcospiridae
4.2. Utility of Mitochondrial Genomes for Phylogenetic Inference
4.3. Future Directions
Supplementary Materials
Author Contributions
Funding
Institutional Review Board Statement
Informed Consent Statement
Data Availability Statement
Acknowledgments
Conflicts of Interest
References
- MolluscaBase. Available online: https://www.molluscabase.org (accessed on 3 March 2025).
- Du, L.-N.; Yang, J.-X. Colored Atlas of Chinese Melania; Henan Science and Technology Press: Zhengzhou, China, 2023; p. 225. ISBN 9787572510458. [Google Scholar]
- Lydeard, C.; Cummings, K.S. Freshwater Mollusks of the World: A Distribution Atlas; JHU Press: Baltimore, MD, USA, 2019; p. 242. ISBN 142142732X. [Google Scholar]
- Du, L.-N.; Chen, J.; Yu, G.-H.; Yang, J.-X. Systematic relationships of Chinese freshwater semisulcospirids (Gastropods, Cerithioidea) revealed by mitochondrial sequences. Zool. Res. 2019, 40, 541–551. [Google Scholar] [CrossRef] [PubMed]
- Du, L.-N.; Köhler, F.; Yu, G.-H.; Chen, X.-Y.; Yang, J.-X. Comparative morpho-anatomy and mitochondrial phylogeny of Semisulcospiridae in Yunnan, south-western China, with description of four new species (Gastropoda: Cerithioidea). Invertebr. Syst. 2019, 33, 825–848. [Google Scholar] [CrossRef]
- Köhler, F. Against the odds of unusual mtDNA inheritance, introgressive hybridisation and phenotypic plasticity: Systematic revision of Korean freshwater gastropods (Semisulcospiridae, Cerithioidea). Invertebr. Syst. 2017, 31, 249–268. [Google Scholar] [CrossRef]
- Köhler, F. Rampant taxonomic incongruence in a mitochondrial phylogeny of Semisulcospira freshwater snails from Japan (Cerithioidea: Semisulcospiridae). J. Molluscan Stud. 2016, 82, 268–281. [Google Scholar] [CrossRef]
- Dillon, R.T. The Ecology of Freshwater Molluscs; Cambridge University Press: Cambridge, UK; New York, NY, USA; Port Melbourne, Australia; Madrid, Spain; Cape Town, South Africa, 2000; Volume 509, ISBN 0 521 35210 X. [Google Scholar]
- Urabe, M. Trematode fauna of prosobranch snails of the genus Semisulcospira in Lake Biwa and the connected drainage system. Parasitol. Int. 2003, 52, 21–34. [Google Scholar] [CrossRef]
- Davis, G.M.; Chen, C.; Kang, Z.; Liu, Y. Snail Hosts of Paragonimus in Asia and America. Chin. J. Parasitol. Parasit. Dis. 1994, 12, 279–284. [Google Scholar]
- Liu, Y.; Zhang, W.; Wang, Y. Medical Malacology; China Ocean Press: Beijing, China, 1993; p. 157. ISBN 7-5027-3356-6. [Google Scholar]
- Strong, E.E.; Garner, J.T.; Johnson, P.D.; Whelan, N.V. A systematic revision of the genus Juga from fresh waters of the Pacific Northwest, USA (Cerithioidea, Semisulcospiridae). Eur. J. Taxon. 2022, 848, 1–97. [Google Scholar] [CrossRef]
- Strong, E.E.; Köhler, F. Morphological and molecular analysis of ‘Melania’ jacqueti Dautzenberg and Fischer, 1906: From anonymous orphan to critical basal offshoot of the Semisulcospiridae (Gastropoda: Cerithioidea). Zool. Scr. 2009, 38, 483–502. [Google Scholar] [CrossRef]
- Xu, Y.-B.; Meng, Y.-Z.; Zeng, S.; Wang, H.-J.; Zhong, S.; Yang, D.-Y.; Zhou, X.-P.; Glasby, C.J. A new species of Semisulcospira O. Boettger, 1886 (Gastropoda, Cerithoidea, Semisulcospiridae) from Fujian, China with mitochondrial genome and its phylogenetic implications. Zoosystematics Evol. 2025, 101, 17–34. [Google Scholar] [CrossRef]
- Sawada, N.; Fuke, Y. Systematic revision of the Japanese freshwater snail Semisulcospira decipiens (Mollusca: Semisulcospiridae): Implications for diversification in the ancient Lake Biwa. Invertebr. Syst. 2022, 36, 1139–1177. [Google Scholar] [CrossRef]
- Sawada, N.; Fuke, Y.; Miura, O. Integrative taxonomy of Semisulcospira kurodai (Mollusca, Semisulcospiridae) with insights into its geographic variation and description of three new species from Japan. Syst. Biodivers. 2025, 23, 2436684. [Google Scholar] [CrossRef]
- Sawada, N.; Fuke, Y.; Miura, O.; Toyohara, H.; Nakano, T. Redescription of Semisulcospira reticulata (Mollusca, Semisulcospiridae) with description of a new species from Lake Biwa, Japan. Evol. Syst. 2024, 8, 127–144. [Google Scholar] [CrossRef]
- Morita, K.; Saito, T.; Uechi, T.; Sawada, N.; Miura, O. Out of the ancient lake: Multiple riverine colonizations and diversification of the freshwater snails in the genus Semisulcospira around Lake Biwa. Mol. Phylogenet. Evol. 2024, 191, 107987. [Google Scholar] [CrossRef]
- Sawada, N.; Fuke, Y. Diversification in ancient Lake Biwa: Integrative taxonomy reveals overlooked species diversity of the Japanese freshwater snail genus Semisulcospira (Mollusca: Semisulcospiridae). Contrib. Zool. 2022, 92, 1–37. [Google Scholar] [CrossRef]
- Boore, J.L. Animal mitochondrial genomes. Nucleic Acids Res. 1999, 27, 1767–1780. [Google Scholar] [CrossRef] [PubMed]
- Mabuchi, K.; Fraser, T.H.; Song, H.; Azuma, Y.; Nishida, M. Revision of the systematics of the cardinalfishes (Percomorpha: Apogonidae) based on molecular analyses and comparative reevaluation of morphological characters. Zootaxa 2014, 3846, 151–203. [Google Scholar] [CrossRef] [PubMed]
- Heude, P. Diagnoses molluscorum novarum in Sinis. J. Conchyliol. 1888, 36, 305–309. [Google Scholar]
- Heude, P. Diagnoses molluscorum novorum in Sinis collectorum. J. Conchyliol. 1889, 37, 40–50. [Google Scholar]
- Yang, D.; Zeng, S.; Wang, Z.; Zhang, Y.; Yang, D.; Glasby, C.J.; Hwang, J.S.; Cai, L. Molecular systematics of Perinereis and an investigation of the status and relationships of the cultured species Perinereis wilsoni Glasby & Hsieh, 2006 (Annelida, Nereididae). Zoosystematics Evol. 2024, 100, 1297–1314. [Google Scholar] [CrossRef]
- Zeng, S.; Meng, Y.; Lin, Z.; Yang, D.; Zhang, Y.; Yang, S. De novo assembly of transcriptomes of six Hua species (Semisulcospiridae, Cerithioidea, Gastropoda). Sci. Data 2025, 12, 1126. [Google Scholar] [CrossRef]
- Chen, S.; Zhou, Y.; Chen, Y.; Gu, J. fastp: An ultra-fast all-in-one FASTQ preprocessor. Bioinformatics 2018, 34, i884–i890. [Google Scholar] [CrossRef] [PubMed]
- Xu, Y.; Zeng, S.; Meng, Y.; Yang, D.; Yang, S. The mitochondrial genome of Hua aristarchorum (Heude, 1889) (Gastropoda, Cerithioidea, Semisulcospiridae) and its phylogenetic implications. ZooKeys 2024, 1192, 237–255. [Google Scholar] [CrossRef] [PubMed]
- Jin, J.-J.; Yu, W.-B.; Yang, J.-B.; Song, Y.; DePamphilis, C.W.; Yi, T.-S.; Li, D.-Z. GetOrganelle: A fast and versatile toolkit for accurate de novo assembly of organelle genomes. Genome Biol. 2020, 21, 241. [Google Scholar] [CrossRef] [PubMed]
- Allio, R.; Schomaker-Bastos, A.; Romiguier, J.; Prosdocimi, F.; Nabholz, B.; Delsuc, F. MitoFinder: Efficient automated large-scale extraction of mitogenomic data in target enrichment phylogenomics. Mol. Ecol. Resour. 2020, 20, 892–905. [Google Scholar] [CrossRef]
- Meng, G.; Li, Y.; Yang, C.; Liu, S. MitoZ: A toolkit for animal mitochondrial genome assembly, annotation and visualization. Nucleic Acids Res. 2019, 47, e63. [Google Scholar] [CrossRef]
- Zhang, D.; Gao, F.; Jakovlić, I.; Zou, H.; Zhang, J.; Li, W.X.; Wang, G.T. PhyloSuite: An integrated and scalable desktop platform for streamlined molecular sequence data management and evolutionary phylogenetics studies. Mol. Ecol. Resour. 2020, 20, 348–355. [Google Scholar] [CrossRef]
- Kearse, M.; Moir, R.; Wilson, A.; Stones-Havas, S.; Cheung, M.; Sturrock, S.; Buxton, S.; Cooper, A.; Markowitz, S.; Duran, C. Geneious Basic: An integrated and extendable desktop software platform for the organization and analysis of sequence data. Bioinformatics 2012, 28, 1647–1649. [Google Scholar] [CrossRef]
- Capella-Gutiérrez, S.; Silla-Martínez, J.M.; Gabaldón, T. trimAl: A tool for automated alignment trimming in large-scale phylogenetic analyses. Bioinformatics 2009, 25, 1972–1973. [Google Scholar] [CrossRef]
- Kalyaanamoorthy, S.; Minh, B.Q.; Wong, T.K.; Von Haeseler, A.; Jermiin, L.S. ModelFinder: Fast model selection for accurate phylogenetic estimates. Nat. Methods 2017, 14, 587–589. [Google Scholar] [CrossRef]
- Nguyen, L.-T.; Schmidt, H.A.; Von Haeseler, A.; Minh, B.Q. IQ-TREE: A fast and effective stochastic algorithm for estimating maximum-likelihood phylogenies. Mol. Biol. Evol. 2015, 32, 268–274. [Google Scholar] [CrossRef]
- Ronquist, F.; Teslenko, M.; Van Der Mark, P.; Ayres, D.L.; Darling, A.; Höhna, S.; Larget, B.; Liu, L.; Suchard, M.A.; Huelsenbeck, J.P. MrBayes 3.2: Efficient Bayesian phylogenetic inference and model choice across a large model space. Syst. Biol. 2012, 61, 539–542. [Google Scholar] [CrossRef]
- Jombart, T.; Kendall, M.; Almagro-Garcia, J.; Colijn, C. treespace: Statistical exploration of landscapes of phylogenetic trees. Mol. Ecol. Resour. 2017, 17, 1385–1392. [Google Scholar] [CrossRef]
- R Core Team. R: A Language and Environment for Statistical Computing. Available online: https://www.R-project.org/ (accessed on 15 May 2025).
- Letunic, I.; Bork, P. Interactive Tree of Life (iTOL) v6: Recent updates to the phylogenetic tree display and annotation tool. Nucleic Acids Res. 2024, 52, W78–W82. [Google Scholar] [CrossRef]
- Grant, J.R.; Enns, E.; Marinier, E.; Mandal, A.; Herman, E.K.; Chen, C.Y.; Graham, M.; Van Domselaar, G.; Stothard, P. Proksee: In-depth characterization and visualization of bacterial genomes. Nucleic Acids Res. 2023, 51, W484–W492. [Google Scholar] [CrossRef]
- Perna, N.T.; Kocher, T.D. Patterns of nucleotide composition at fourfold degenerate sites of animal mitochondrial genomes. J. Mol. Evol. 1995, 41, 353–358. [Google Scholar] [CrossRef]
- Wickham, H. Data Analysis. In Ggplot2: Elegant Graphics for Data Analysis; Wickham, H., Ed.; Springer International Publishing: Cham, Switzerland, 2016; pp. 189–201. ISBN 978-3-319-24277-4. [Google Scholar]
- Rozas, J.; Ferrer-Mata, A.; Sánchez-DelBarrio, J.C.; Guirao-Rico, S.; Librado, P.; Ramos-Onsins, S.E.; Sánchez-Gracia, A. DnaSP 6: DNA sequence polymorphism analysis of large data sets. Mol. Biol. Evol. 2017, 34, 3299–3302. [Google Scholar] [CrossRef]





| Species | Specimen Catalog | Collection Station | Type Locality | Collection Date |
|---|---|---|---|---|
| Koreoleptoxis friniana (Heude, 1888 [22]) | RTM11 | Majin River, Kaihua County, Quzhou City, Zhejiang Province, China | Kiangxi = Wuyuan County, Jiangxi Province | September 2022 |
| Hua textrix (Heude, 1889 [23]) | SEM-A1 | Dianchi Lake, Kunming, Yunnan Province, China | Ta-Kouan ho = Daguan River, Kunming, Yunnan Province | September 2023 |
| Hua yangi Du et al., 2023 [2] | SEM-B1 | Luoping County, Qujing, Yunnan Province, China | Datian River, Zhenfeng County, Guizhou Province | September 2023 |
| Genes | Position | Size | Intergenic Nucleotides | Codon | Strand | ||
|---|---|---|---|---|---|---|---|
| From | To | Start | Stop | ||||
| COX1 | 1/1/1 | 1533/1533/1533 | 1533/1533/1533 | 25/32/32 | ATG/ATG/ATG | TAA/TAA/TAA | H/H/H |
| COX2 | 1559/1566/1566 | 2245/2255/2255 | 687/690/690 | 24/19/20 | ATG/ATG/ATG | TAA/TAA/TAA | H/H/H |
| trnS(uga) | 2270/2275/2276 | 2336/2341/2342 | 67/67/67 | 9/10/10 | H/H/H | ||
| trnQ(uug) | 2346/2352/2353 | 2414/2419/2423 | 69/68/71 | 31/24/27 | H/H/H | ||
| ND4L | 2446/2444/2451 | 2736/2734/2741 | 291/291/291 | −7/−7/−7 | ATG/ATG/ATG | TAA/TAA/TAA | H/H/H |
| ND4 | 2730/2728/2735 | 4097/4095/4102 | 1368/1368/1368 | 32/33/34 | ATG/ATG/GTG | TAA/TAA/TAA | H/H/H |
| trnH(gug) | 4130/4129/4137 | 4195/4194/4201 | 66/66/65 | 0/0/0 | H/H/H | ||
| ND5 | 4196/4195/4202 | 5914/5913/5920 | 1719/1719/1719 | 1/2/2 | ATG/ATG/ATG | TAA/TAA/TAA | H/H/H |
| trnF(gaa) | 5916/5916/5923 | 5980/5983/5992 | 65/68/70 | 159/312/391 | H/H/H | ||
| trnC(gca) | 6140/6296/6384 | 6205/6357/6446 | 66/62/63 | 2/1/3 | L/L/L | ||
| trnR(ucg) | 6208/6359/6450 | 6273/6426/6517 | 66/68/68 | 20/21/23 | L/L/L | ||
| trnA(ugc) | 6294/6448/6541 | 6360/6515/6608 | 67/68/68 | 16/20/21 | L/L/L | ||
| trnN(guu) | 6377/6536/6630 | 6447/6607/6698 | 71/72/69 | 6/7/8 | L/L/L | ||
| trnW(uca) | 6454/6615/6707 | 6520/6682/6773 | 67/68/67 | 6/9/9 | L/L/L | ||
| trnE(uuc) | 6527/6692/6783 | 6592/6756/6847 | 66/65/65 | 2/2/2 | L/L/L | ||
| trnY(gua) | 6595/6759/6850 | 6661/6825/6917 | 67/67/68 | 4/0/0 | L/L/L | ||
| trnK(uuu) | 6666/6826/6918 | 6735/6894/6987 | 70/69/70 | 67/68/69 | L/L/L | ||
| COX3 | 6803/6963/7057 | 7582/7742/7836 | 780/780/780 | 3/3/3 | ATG/ATG/ATG | TAA/TAA/TAA | L/L/L |
| trnM(cau) | 7586/7746/7840 | 7652/7815/7908 | 67/70/69 | 8/8/9 | L/L/L | ||
| CYTB | 7661/7824/7918 | 8800/8963/9057 | 1140/1140/1140 | −47/−47/−47 | ATG/ATG/ATG | TAG/TAA/TAA | L/L/L |
| ND6 | 8754/8917/9011 | 9305/9468/9562 | 552/552/552 | 2/2/2 | ATG/ATG/GTG | TAA/TAA/TAA | L/L/L |
| trnP(ugg) | 9308/9471/9565 | 9372/9536/9630 | 65/66/66 | 0/3/3 | L/L/L | ||
| ND1 | 9373/9540/9634 | 10,311/10,478/10,572 | 939/939/939 | 0/0/0 | ATG/ATG/ATG | TAG/TAA/TAA | L/L/L |
| trnL(uaa) | 10,312/10,479/10,573 | 10,379/10,545/10,639 | 68/67/67 | 13/16/14 | L/L/L | ||
| trnL(uag) | 10,393/10,562/10,654 | 10,461/10,631/10,723 | 69/70/70 | 0/0/0 | L/L/L | ||
| l-rRNA | 10,462/10,632/10,724 | 11,803/11,970/12,056 | 1342/1339/1333 | 0/0/0 | L/L/L | ||
| trnV(uac) | 11,804/11,971/12,057 | 11,870/12,039/12,125 | 67/69/69 | 2/6/5 | L/L/L | ||
| trnG(ucc) | 11,873/12,046/12,131 | 11,939/12,114/12,197 | 67/69/67 | 0/1/1 | L/L/L | ||
| trnT(ugu) | 11,940/12,116/12,199 | 12,007/12,182/12,266 | 68/67/68 | −2/−2/−2 | L/L/L | ||
| s-rRNA | 12,006/12,181/12,265 | 12,895/13,072/13,160 | 890/892/896 | 62/61/63 | L/L/L | ||
| trnS(gcu) | 12,958/13,134/13,224 | 13,027/13,201/13,291 | 70/68/68 | 0/0/0 | H/H/H | ||
| ND2 | 13,028/13,202/13,292 | 14,095/14,269/14,359 | 1068/1068/1068 | −1/0/−2 | ATG/ATG/ATG | TAA/TAA/TAG | H/H/H |
| trnD(guc) | 14,095/14,270/14,358 | 14,163/14,338/14,426 | 69/69/69 | 4/3/3 | H/H/H | ||
| ATP8 | 14,168/14,342/14,430 | 14,329/14,503/14,591 | 162/162/162 | 13/9/8 | ATG/ATG/ATG | TAA/TAG/TAG | H/H/H |
| ATP6 | 14,343/14,513/14,600 | 15,038/15,208/15,295 | 696/696/696 | 7/2/2 | ATG/ATG/ATG | TAG/TAA/TAA | H/H/H |
| trnI(gau) | 15,046/15,211/15,298 | 15,114/15,282/15,368 | 69/72/71 | 1/1/1 | H/H/H | ||
| ND3 | 15,116/15,284/15,370 | 15,469/15,637/15,723 | 354/354/354 | 4/22/20 | ATG/ATG/ATG | TAA/TAG/TAA | H/H/H |
| Regions | Size (bp) | T (U) | C | A | G | AT (%) | GC (%) | GT (%) | AT Skewness | GC Skewness |
|---|---|---|---|---|---|---|---|---|---|---|
| Full genome | 15,474/15,660/15,744 | 34.4/34.8/33.9 | 18.1/17.8/18.7 | 31.6/30.5/30.9 | 15.8/16.9/16.4 | 66.0/65.3/64.8 | 33.9/34.7/35.1 | 50.2/51.7/50.3 | −0.043/−0.065/−0.047 | −0.069/−0.026/−0.065 |
| PCGs | 11,289/11,292/11,292 | 38.9/38.7/38.2 | 18.3/18.4/18.9 | 26.5/25.8/25.9 | 16.3/17.0/17.0 | 65.4/64.5/64.1 | 34.6/35.4/35.9 | 55.2/55.7/55.2 | −0.190/−0.200/−0.193 | −0.057/−0.039/−0.052 |
| tRNAs | 1486/1495/1495 | 32.6/31.8/31.4 | 15.3/16.3/16.7 | 32.6/31.9/32.8 | 19.6/20.1/19.0 | 65.2/63.7/64.2 | 34.9/36.4/35.7 | 52.2/51.9/50.4 | 0.000/0.002/0.022 | 0.124/0.105/0.064 |
| rRNAs | 2232/2231/2229 | 32.4/32.1/31.9 | 14.4/15.1/14.8 | 34.6/34.8/34.2 | 18.6/18.0/19.2 | 67.0/66.9/66.1 | 33.0/33.1/34.0 | 51.0/50.1/51.1 | 0.033/0.040/0.035 | 0.128/0.087/0.128 |
| 1st codon position | 3763/3764/3764 | 31.4/30.8/30.8 | 17.7/18.7/18.5 | 27.5/27.0/26.9 | 23.3/23.6/23.8 | 58.9/57.8/57.7 | 41.0/42.3/42.3 | 54.7/54.4/54.6 | −0.066/−0.066/−0.067 | 0.137/0.117/0.125 |
| 2nd codon position | 3763/3764/3764 | 43.5/44.0/43.7 | 22.0/21.7/21.8 | 18.1/17.9/18.0 | 16.4/16.4/16.4 | 61.6/61.9/61.7 | 38.4/38.1/38.2 | 59.9/60.4/60.1 | −0.412/−0.421/−0.416 | −0.143/−0.137/−0.141 |
| 3rd codon position | 3763/3764/3764 | 41.9/41.4/40.2 | 15.1/15.0/16.3 | 33.9/32.6/32.7 | 9.1/11.1/10.8 | 75.8/74.0/72.9 | 24.2/26.1/27.1 | 51.0/52.5/51.0 | −0.105/−0.119/−0.102 | −0.246/−0.149/−0.203 |
| ATP6 | 696/696/696 | 41.4/43.1/42.5 | 19.5/18.4/18.2 | 23.3/22.7/22.8 | 15.8/15.8/16.4 | 64.7/65.8/65.3 | 35.3/34.2/34.6 | 57.2/58.9/58.9 | −0.280/−0.310/−0.301 | −0.106/−0.076/−0.054 |
| ATP8 | 162/162/162 | 40.1/40.1/38.9 | 16.0/14.2/16.0 | 32.7/32.1/32.1 | 11.1/13.6/13.0 | 72.8/72.2/71.0 | 27.1/27.8/29.0 | 51.2/53.7/51.9 | −0.102/−0.111/−0.096 | −0.182/−0.022/−0.106 |
| COX1 | 1533/1533/1533 | 36.3/36.9/36.4 | 19.3/19.3/20.0 | 26.0/24.1/25.0 | 18.4/19.7/18.7 | 62.3/61.0/61.4 | 37.7/39.0/38.7 | 54.7/56.6/55.1 | −0.166/−0.209/−0.186 | −0.024/0.010/−0.034 |
| COX2 | 687/690/690 | 35.7/36.5/36.7 | 19.1/18.4/18.6 | 27.4/27.7/27.1 | 17.9/17.4/17.7 | 63.1/64.2/63.8 | 37.0/35.8/36.3 | 53.6/53.9/54.4 | −0.132/−0.138/−0.150 | −0.031/−0.028/−0.024 |
| COX3 | 780/780/780 | 37.4/35.8/36.2 | 18.6/19.9/19.6 | 23.5/23.3/23.6 | 20.5/21.0/20.6 | 60.9/59.1/59.8 | 39.1/40.9/40.2 | 57.9/56.8/56.8 | −0.229/−0.210/−0.210 | 0.049/0.028/0.025 |
| CYTB | 1140/1140/1140 | 39.1/38.2/37.9 | 19.8/20.3/20.5 | 24.9/25.1/23.9 | 16.1/16.4/17.6 | 64.0/63.3/61.8 | 35.9/36.7/38.1 | 55.2/54.6/55.5 | −0.222/−0.208/−0.226 | −0.102/−0.105/−0.076 |
| ND1 | 939/939/939 | 42.0/38.8/41.0 | 15.3/18.0/16.0 | 25.2/26.2/25.6 | 17.5/17.0/17.5 | 67.2/65.0/66.6 | 32.8/35.0/33.5 | 59.5/55.8/58.5 | −0.249/−0.193/−0.232 | 0.065/−0.027/0.045 |
| ND2 | 1068/1068/1068 | 41.9/42.5/41.1 | 14.8/14.6/15.9 | 27.4/24.8/25.8 | 15.9/18.1/17.1 | 69.3/67.3/66.9 | 30.7/32.7/33.0 | 57.8/60.6/58.2 | −0.208/−0.263/−0.228 | 0.037/0.106/0.037 |
| ND3 | 354/354/354 | 42.1/40.1/38.4 | 15.0/15.5/18.9 | 26.8/24.6/25.4 | 16.1/19.8/17.2 | 68.9/64.7/63.8 | 31.1/35.3/36.1 | 58.2/59.9/55.6 | −0.221/−0.240/−0.204 | 0.036/0.120/−0.047 |
| ND4 | 1368/1368/1368 | 38.7/38.8/37.7 | 19.1/19.4/20.1 | 28.4/27.7/27.6 | 13.8/14.1/14.5 | 67.1/66.5/65.3 | 32.9/33.5/34.6 | 52.5/52.9/52.2 | −0.155/−0.167/−0.154 | −0.160/−0.157/−0.160 |
| ND4L | 291/291/291 | 37.5/38.8/36.8 | 17.9/16.2/17.5 | 26.8/26.5/26.1 | 17.9/18.6/19.6 | 64.3/65.3/62.9 | 35.8/34.8/37.1 | 55.4/57.4/56.4 | −0.166/−0.189/−0.169 | 0.000/0.069/0.056 |
| ND5 | 1719/1719/1719 | 38.0/37.9/36.5 | 19.9/19.4/20.7 | 28.2/27.8/28.2 | 13.9/14.8/14.6 | 66.2/65.7/64.7 | 33.8/34.2/35.3 | 51.9/52.7/51.1 | −0.148/−0.154/−0.129 | −0.177/−0.134/−0.173 |
| ND6 | 552/552/552 | 39.5/39.7/40.0 | 16.7/17.2/16.1 | 27.0/26.1/25.4 | 16.8/17.0/18.5 | 66.5/65.8/65.4 | 33.5/34.2/34.6 | 56.3/56.7/58.5 | −0.188/−0.207/−0.224 | 0.005/−0.005/0.068 |
| l-rRNA | 1342/1339/1333 | 32.5/32.0/32.0 | 14.2/15.1/14.6 | 36.0/35.8/34.7 | 17.3/17.0/18.8 | 68.5/67.8/66.7 | 31.5/32.1/33.4 | 49.8/49.0/50.8 | 0.051/0.056/0.041 | 0.097/0.060/0.124 |
| s-rRNA | 890/892/896 | 32.2/32.3/31.7 | 14.6/15.1/15.1 | 32.6/33.2/33.5 | 20.6/19.4/19.8 | 64.8/65.5/65.2 | 35.2/34.5/34.9 | 52.8/51.7/51.5 | 0.005/0.014/0.027 | 0.169/0.123/0.135 |
Disclaimer/Publisher’s Note: The statements, opinions and data contained in all publications are solely those of the individual author(s) and contributor(s) and not of MDPI and/or the editor(s). MDPI and/or the editor(s) disclaim responsibility for any injury to people or property resulting from any ideas, methods, instructions or products referred to in the content. |
© 2025 by the authors. Licensee MDPI, Basel, Switzerland. This article is an open access article distributed under the terms and conditions of the Creative Commons Attribution (CC BY) license (https://creativecommons.org/licenses/by/4.0/).
Share and Cite
Xu, Y.; Meng, Y.; Zeng, S.; Yang, D.; Zhong, S.; Lin, Z.; Chen, X.; Zhang, Z.; Wang, H.; Zheng, H. Three New Mitochondrial Genomes of Semisulcospiridae J. P. E. Morrison, 1952 (Caenogastropoda: Cerithioidea) from China and Insights into Their Phylogenetic Position. Genes 2025, 16, 1488. https://doi.org/10.3390/genes16121488
Xu Y, Meng Y, Zeng S, Yang D, Zhong S, Lin Z, Chen X, Zhang Z, Wang H, Zheng H. Three New Mitochondrial Genomes of Semisulcospiridae J. P. E. Morrison, 1952 (Caenogastropoda: Cerithioidea) from China and Insights into Their Phylogenetic Position. Genes. 2025; 16(12):1488. https://doi.org/10.3390/genes16121488
Chicago/Turabian StyleXu, Yibin, Yuanzheng Meng, Sheng Zeng, Deyuan Yang, Shen Zhong, Zeyang Lin, Xiaohong Chen, Zhao Zhang, Hangjun Wang, and Huidong Zheng. 2025. "Three New Mitochondrial Genomes of Semisulcospiridae J. P. E. Morrison, 1952 (Caenogastropoda: Cerithioidea) from China and Insights into Their Phylogenetic Position" Genes 16, no. 12: 1488. https://doi.org/10.3390/genes16121488
APA StyleXu, Y., Meng, Y., Zeng, S., Yang, D., Zhong, S., Lin, Z., Chen, X., Zhang, Z., Wang, H., & Zheng, H. (2025). Three New Mitochondrial Genomes of Semisulcospiridae J. P. E. Morrison, 1952 (Caenogastropoda: Cerithioidea) from China and Insights into Their Phylogenetic Position. Genes, 16(12), 1488. https://doi.org/10.3390/genes16121488

