Functional Characterization of a Novel PBX1 De Novo Missense Variant Identified in a Pediatric Patient with CAKUT
Abstract
1. Introduction
2. Materials and Methods
2.1. Clinical Exome Sequencing
2.2. Sanger Sequencing
2.3. Literature Review
2.4. Site-Directed Mutagenesis and Sequence Analysis
2.5. Cell Culture and Transient Transfection
2.6. Western Blot and Immunoprecipitation Antibodies
2.7. Total Lysates, Nuclear-Cytoplasm Fraction and Western Blot Analyses
2.8. Immunoprecipitation
2.9. Confocal Microscopy
2.10. Statistical Analyses
3. Results
3.1. Presentation of the Clinical Case
3.2. Identification of a Novel PBX1 Missense Variant
3.3. Genotype–Phenotype Association: A Snapshot of PBX1 Genetic Variants in the Literature
3.4. Generation of an Ad Hoc Cellular Model to Study PBX1 Expression
3.5. PBX1 Variants Did Not Alter Its Interaction with PKNOX1
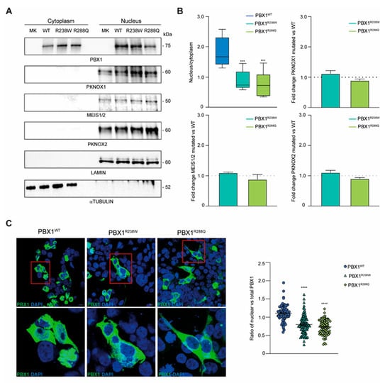
3.6. R238W and R288Q Variants Impair Nuclear Localization of PBX1
4. Discussion
Supplementary Materials
Author Contributions
Funding
Institutional Review Board Statement
Informed Consent Statement
Data Availability Statement
Acknowledgments
Conflicts of Interest
Abbreviations
| ACMG | American College of Medical Genetics and Genomics |
| C3-VUS | variant of unknown significance |
| CAKUT | Congenital Anomalies of the Kidney and Urinary Tract |
| CES | Clinical exome sequencing |
| CKD | chronic kidney disease |
| CNVs | copy number variants |
| FSK | forskolin |
| IP | immunoprecipitated |
| MEIS | Myeloid Ecotropic Integration Site |
| NES | nuclear export signal |
| NLS | nuclear localization signal |
| PBX1 | Pre-B cell Leukemia Factor 1 |
| pCREB | phospho-CREB |
| PDA | patent ductus arteriosus |
| PKNOX1 | PBX-regulating protein 1 |
| PKNOX2 | PBX-regulating protein 2 |
| SNVs | single-nucleotide variants |
| TALE | three-amino-acid loop extension |
| TF | transcription factor |
| VUR | vesicoureteral reflux |
| WB | Western blot |
| WT | wild-type |
References
- Stonebrook, E.; Hoff, M.; Spencer, J.D. Congenital Anomalies of the Kidney and Urinary Tract: A Clinical Review. Curr. Treat. Options Pediatr. 2019, 5, 223–235. [Google Scholar] [CrossRef]
- Kolvenbach, C.M.; Shril, S.; Hildebrandt, F. The genetics and pathogenesis of CAKUT. Nat. Rev. Nephrol. 2023, 19, 709–720. [Google Scholar] [CrossRef]
- Queisser-Luft, A.; Stolz, G.; Wiesel, A.; Schlaefer, K.; Spranger, J. Malformations in newborn: Results based on 30,940 infants and fetuses from the Mainz congenital birth defect monitoring system (1990–1998). Arch. Gynecol. Obstet. 2002, 266, 163–167. [Google Scholar] [CrossRef]
- Nicolaou, N.; Renkema, K.Y.; Bongers, E.M.; Giles, R.H.; Knoers, N.V. Genetic, environmental, and epigenetic factors involved in CAKUT. Nat. Rev. Nephrol. 2015, 11, 720–731. [Google Scholar] [CrossRef]
- Vivante, A.; Kohl, S.; Hwang, D.Y.; Dworschak, G.C.; Hildebrandt, F. Single-gene causes of congenital anomalies of the kidney and urinary tract (CAKUT) in humans. Pediatr. Nephrol. 2014, 29, 695–704. [Google Scholar] [CrossRef]
- van der Ven, A.T.; Connaughton, D.M.; Ityel, H.; Mann, N.; Nakayama, M.; Chen, J.; Vivante, A.; Hwang, D.Y.; Schulz, J.; Braun, D.A.; et al. Whole-Exome Sequencing Identifies Causative Mutations in Families with Congenital Anomalies of the Kidney and Urinary Tract. J. Am. Soc. Nephrol. 2018, 29, 2348–2361. [Google Scholar] [CrossRef]
- Seltzsam, S.; Wang, C.; Zheng, B.; Mann, N.; Connaughton, D.M.; Wu, C.W.; Schneider, S.; Schierbaum, L.; Kause, F.; Kolvenbach, C.M.; et al. Reverse phenotyping facilitates disease allele calling in exome sequencing of patients with CAKUT. Genet. Med. 2022, 24, 307–318. [Google Scholar] [CrossRef]
- Bekheirnia, M.R.; Bekheirnia, N.; Bainbridge, M.N.; Gu, S.; Coban Akdemir, Z.H.; Gambin, T.; Janzen, N.K.; Jhangiani, S.N.; Muzny, D.M.; Michael, M.; et al. Whole-exome sequencing in the molecular diagnosis of individuals with congenital anomalies of the kidney and urinary tract and identification of a new causative gene. Genet. Med. 2017, 19, 412–420. [Google Scholar] [CrossRef]
- Sanna-Cherchi, S.; Kiryluk, K.; Burgess, K.E.; Bodria, M.; Sampson, M.G.; Hadley, D.; Nees, S.N.; Verbitsky, M.; Perry, B.J.; Sterken, R.; et al. Copy-number disorders are a common cause of congenital kidney malfor-mations. Am. J. Hum. Genet. 2012, 91, 987–997. [Google Scholar] [CrossRef]
- Verbitsky, M.; Westland, R.; Perez, A.; Kiryluk, K.; Liu, Q.; Krithivasan, P.; Mitrotti, A.; Fasel, D.A.; Batourina, E.; Sampson, M.G.; et al. The copy number variation landscape of congenital anomalies of the kidney and urinary tract. Nat. Genet. 2019, 51, 117–127. [Google Scholar] [CrossRef]
- Caruana, G.; Wong, M.N.; Walker, A.; Heloury, Y.; Webb, N.; Johnstone, L.; James, P.A.; Burgess, T.; Bertram, J.F. Copy-number variation associated with congenital anomalies of the kidney and urinary tract. Pediatr. Nephrol. 2015, 30, 487–495. [Google Scholar] [CrossRef]
- Woroniecki, R.; Gaikwad, A.B.; Susztak, K. Fetal environment, epigenetics, and pediatric renal disease. Pediatr. Nephrol. 2011, 26, 705–711. [Google Scholar] [CrossRef]
- Jin, M.; Zhu, S.; Hu, P.; Liu, D.; Li, Q.; Li, Z.; Zhang, X.; Xie, Y.; Chen, X. Genomic and epigenomic analyses of monozygotic twins discordant for congenital renal agenesis. Am. J. Kidney Dis. 2014, 64, 119–122. [Google Scholar] [CrossRef]
- Connaughton, D.M.; Dai, R.; Owen, D.J.; Marquez, J.; Mann, N.; Graham-Paquin, A.L.; Nakayama, M.; Coyaud, E.; Laurent, E.M.N.; St-Germain, J.R.; et al. Mutations of the Transcriptional Corepressor ZMYM2 Cause Syndromic Urinary Tract Malformations. Am. J. Hum. Genet. 2020, 107, 727–742. [Google Scholar] [CrossRef]
- Slavotinek, A.; Risolino, M.; Losa, M.; Cho, M.T.; Monaghan, K.G.; Schneidman-Duhovny, D.; Parisotto, S.; Herkert, J.C.; Stegmann, A.P.A.; Miller, K.; et al. De novo, deleterious sequence variants that alter the transcriptional activity of the homeoprotein PBX1 are associated with intellectual disability and pleiotropic developmental defects. Hum. Mol. Genet. 2017, 26, 4849–4860. [Google Scholar] [CrossRef]
- Le Tanno, P.; Breton, J.; Bidart, M.; Satre, V.; Harbuz, R.; Ray, P.F.; Bosson, C.; Dieterich, K.; Jaillard, S.; Odent, S.; et al. PBX1 haploinsufficiency leads to syndromic congenital anomalies of the kidney and urinary tract (CAKUT) in humans. J. Med. Genet. 2017, 54, 502–510. [Google Scholar] [CrossRef]
- Virth, J.; Mack, H.G.; Colville, D.; Crockett, E.; Savige, J. Ocular manifestations of congenital anomalies of the kidney and urinary tract (CAKUT). Pediatr. Nephrol. 2024, 39, 357–369. [Google Scholar] [CrossRef]
- Safgren, S.L.; Olson, R.J.; Pinto, E.V.F.; Bothun, E.D.; Hanna, C.; Klee, E.W.; Schimmenti, L.A. De novo PBX1 variant in a patient with glaucoma, kidney anomalies, and developmental delay: An expansion of the CAKUTHED phenotype. Am. J. Med. Genet. A 2022, 188, 919–925. [Google Scholar] [CrossRef]
- Mary, L.; Leclerc, D.; Gilot, D.; Belaud-Rotureau, M.A.; Jaillard, S. The TALE never ends: A comprehensive overview of the role of PBX1, a TALE transcription factor, in human developmental defects. Hum. Mutat. 2022, 43, 1125–1148. [Google Scholar] [CrossRef]
- Crisafulli, L.; Brindisi, M.; Liturri, M.G.; Sobacchi, C.; Ficara, F. PBX1: A TALE of two seasons-key roles during development and in cancer. Front. Cell Dev. Biol. 2024, 12, 1372873. [Google Scholar] [CrossRef]
- Longobardi, E.; Penkov, D.; Mateos, D.; De Florian, G.; Torres, M.; Blasi, F. Biochemistry of the tale transcription factors PREP, MEIS, and PBX in vertebrates. Dev. Dyn. 2014, 243, 59–75. [Google Scholar] [CrossRef]
- Selleri, L.; DiMartino, J.; van Deursen, J.; Brendolan, A.; Sanyal, M.; Boon, E.; Capellini, T.; Smith, K.S.; Rhee, J.; Popperl, H.; et al. The TALE homeodomain protein Pbx2 is not essential for development and long-term survival. Mol. Cell Biol. 2004, 24, 5324–5331. [Google Scholar] [CrossRef]
- Vaisitti, T.; Sorbini, M.; Callegari, M.; Kalantari, S.; Bracciama, V.; Arruga, F.; Vanzino, S.B.; Rendine, S.; Togliatto, G.; Giachino, D.; et al. Clinical exome sequencing is a powerful tool in the diagnostic flow of monogenic kidney diseases: An Italian experience. J. Nephrol. 2021, 34, 1767–1781. [Google Scholar] [CrossRef]
- Vaisitti, T.; Bracciama, V.; Faini, A.C.; Brach Del Prever, G.M.; Callegari, M.; Kalantari, S.; Mioli, F.; Romeo, C.M.; Luca, M.; Camilla, R.; et al. The role of genetic testing in the diagnostic workflow of pediatric patients with kidney diseases: The experience of a single institution. Hum. Genom. 2023, 17, 10. [Google Scholar] [CrossRef]
- Deaglio, S.; Vaisitti, T.; Aydin, S.; Bergui, L.; D’Arena, G.; Bonello, L.; Omede, P.; Scatolini, M.; Jaksic, O.; Chiorino, G.; et al. CD38 and ZAP-70 are functionally linked and mark CLL cells with high migratory potential. Blood 2007, 110, 4012–4021. [Google Scholar] [CrossRef]
- Berthelsen, J.; Kilstrup-Nielsen, C.; Blasi, F.; Mavilio, F.; Zappavigna, V. The subcellular localization of PBX1 and EXD proteins depends on nuclear im-port and export signals and is modulated by association with PREP1 and HTH. Genes Dev. 1999, 13, 946–953. [Google Scholar] [CrossRef]
- Heidet, L.; Moriniere, V.; Henry, C.; De Tomasi, L.; Reilly, M.L.; Humbert, C.; Alibeu, O.; Fourrage, C.; Bole-Feysot, C.; Nitschke, P.; et al. Targeted Exome Sequencing Identifies PBX1 as Involved in Monogenic Congenital Anomalies of the Kidney and Urinary Tract. J. Am. Soc. Nephrol. 2017, 28, 2901–2914. [Google Scholar] [CrossRef]
- Fitzgerald, K.K.; Powell-Hamilton, N.; Shillingford, A.J.; Robinson, B.; Gripp, K.W. Inherited intragenic PBX1 deletion: Expanding the phenotype. Am. J. Med. Genet. A 2021, 185, 234–237. [Google Scholar] [CrossRef]
- Miller, D.T.; Adam, M.P.; Aradhya, S.; Biesecker, L.G.; Brothman, A.R.; Carter, N.P.; Church, D.M.; Crolla, J.A.; Eichler, E.E.; Epstein, C.J.; et al. Consensus statement: Chromosomal microarray is a first-tier clinical diagnostic test for individuals with developmental disabilities or congenital anomalies. Am. J. Hum. Genet. 2010, 86, 749–764. [Google Scholar] [CrossRef]
- Kaminsky, E.B.; Kaul, V.; Paschall, J.; Church, D.M.; Bunke, B.; Kunig, D.; Moreno-De-Luca, D.; Moreno-De-Luca, A.; Mulle, J.G.; Warren, S.T. An evidence-based approach to establish the functional and clinical signifi-cance of copy number variants in intellectual and developmental disabilities. Genet. Med. 2011, 13, 777–784. [Google Scholar] [CrossRef]
- Chatron, N.; Haddad, V.; Andrieux, J.; Désir, J.; Boute, O.; Dieux, A.; Baumann, C.; Drunat, S.; Gérard, M.; Bonnet, C. Refinement of genotype-phenotype correlation in 18 patients carrying a 1q24q25 deletion. Am. J. Med. Genet. A 2015, 167A, 1008–1017. [Google Scholar] [CrossRef]
- Blasi, F.; Bruckmann, C.; Penkov, D.; Dardaei, L. A tale of TALE, PREP1, PBX1, and MEIS1: Interconnections and competition in cancer. Bioessays 2017, 39, 201600245. [Google Scholar] [CrossRef]
- Kilstrup-Nielsen, C.; Alessio, M.; Zappavigna, V. PBX1 nuclear export is regulated independently of PBX-MEINOX interaction by PKA phosphorylation of the PBC-B domain. EMBO J. 2003, 22, 89–99. [Google Scholar] [CrossRef]
- Awale, G.M.; Barajaa, M.A.; Kan, H.M.; Seyedsalehi, A.; Nam, G.H.; Hosseini, F.S.; Ude, C.C.; Schmidt, T.A.; Lo, K.W.; Laurencin, C.T. Regenerative engineering of long bones using the small molecule forskolin. Proc. Natl. Acad. Sci. USA 2023, 120, e2219756120. [Google Scholar] [CrossRef]
- Westland, R.; Verbitsky, M.; Vukojevic, K.; Perry, B.J.; Fasel, D.A.; Zwijnenburg, P.J.; Bokenkamp, A.; Gille, J.J.; Saraga-Babic, M.; Ghiggeri, G.M.; et al. Copy number variation analysis identifies novel CAKUT candidate genes in children with a solitary functioning kidney. Kidney Int. 2015, 88, 1402–1410. [Google Scholar] [CrossRef]
- van der Ven, A.T.; Vivante, A.; Hildebrandt, F. Novel Insights into the Pathogenesis of Mono-genic Congenital Anomalies of the Kidney and Urinary Tract. J. Am. Soc. Nephrol. 2018, 29, 36–50. [Google Scholar] [CrossRef]




| CHR | Type of Variant | ACMG | REF | Phenotype |
|---|---|---|---|---|
| 1: 149825831-180236332 | Copy number gain (WGD) | Clinvar (C5); Franklin (C5) | [29] | ID; CA |
| 1: 157717036-175990383 | Copy number gain (WGD) | Clinvar (C5); Franklin (C5) | [30] | ID |
| 1: 159449677-166864323 | Copy number loss (WGD) | Clinvar (C5); Franklin (C5) | [30] | ID |
| 1: 161710697-173934292 | Copy number loss (WGD) | Clinvar (C5); Franklin (C5) | [30] | ID |
| 1: 162009840-167449900 | Copy number loss (WGD) | Clinvar (C5); Franklin (C5) | [30] | ID |
| 1: 163352313-175846158 | Copy number loss (WGD) | Clinvar (C5); Franklin (C5) | [29] | ID; CA |
| 1: 164516783-165658640 | Copy number loss (WGD) | Clinvar (C3); Franklin (C5) | [30] | ID |
| 1: 163815650-164647742 | Copy number gain (partial gene deletion, exon 1–2) | Clinvar (C3); Franklin (C5) | S | NA |
| 1: 164571371-175708060 | Copy number loss (partial gene deletion, exon 3–9) | Clinvar (C5); Franklin (C5) | S | NA |
| 1: 161924068-164761399 | Copy number loss (partial gene deletion, exon 1–2) | Clinvar (C4); Franklin (C5) | S | NA |
| 1: 164749028-165296253 | Copy number gain (partial gene deletion, exon 3–9) | Clinvar (C3); Franklin (C4) | S | NA |
| 1: 162330810-171532331 | Copy number loss (WGD) | Clinvar (C5); Franklin (C5) | S | NA |
| 1: 160417296-166197042 | Copy number loss (WGD) | Clinvar (C5); Franklin (C5) | S | NA |
| 1: 130980840-248900000 | Duplication (WG) | Clinvar (C3); Franklin (C5) | S | Paragangliomas; gastrointestinal stromal tumor; parathyroid carcinoma |
| 1: 164608682-169216098 | Copy number loss (partial gene deletion, exon 3–9) | Clinvar (C4); Franklin (C5) | NA | NA |
| 1: 163093021-168991239 | Copy number loss (WGD) | Clinvar (C5); Franklin (C5) | NA | NA |
| 1: 157321299-167391423 | Copy number loss (WGD) | Clinvar (C5); Franklin (C5) | NA | NA |
| 1: 164690187-164835917 | Copy number gain (partial gene deletion, exon 3–9) | Clinvar (C3); Franklin (C4) | NA | NA |
| 1: 160369890-175796325 | Copy number loss (WGD) | Clinvar (C5); Franklin (C5) | [31] | Growth retardation, microcephaly, intellectual disability, dysmorphism |
| 1: 849467-249224684 | Copy number gain (WGD) | Clinvar (C5); Franklin (C5) | [29] | ID; CA |
| 1: 849467-249224684 | Copy number gain (WGD) | Clinvar (C5); Franklin (C5) | [29] | ID; CA |
| 1: 161676893-184071723 | Copy number gain (WGD) | Clinvar (C5); Franklin (C5) | [29] | ID; CA |
| 1: 163193466-166058476 | Deletion (WG) | Franklin (C5) | [16] | 8 patients showing different phenotypes: face and head anomalies, renal and urinary anomalies, genitalia anomalies, gonadal/uterine anomalies, skeletal anomalies, cardiac anomalies, hearing loss, pulmonary hypoplasia |
| 1: 164749027-164786500 | Copy number loss (partial gene deletion, exon 3–6) | Franklin (C5) | [28] | |
| 1q23.3q24.1 1q23.3q24.3 | 2.46 Mb deletion (WG) 6.2 Mb deletion (WG) | C5 | [27] | Deafness, ID, face and head anomalies, renal and urinary anomalies |
Disclaimer/Publisher’s Note: The statements, opinions and data contained in all publications are solely those of the individual author(s) and contributor(s) and not of MDPI and/or the editor(s). MDPI and/or the editor(s) disclaim responsibility for any injury to people or property resulting from any ideas, methods, instructions or products referred to in the content. |
© 2025 by the authors. Licensee MDPI, Basel, Switzerland. This article is an open access article distributed under the terms and conditions of the Creative Commons Attribution (CC BY) license (https://creativecommons.org/licenses/by/4.0/).
Share and Cite
Scolari, C.; Faini, A.C.; Verra, G.; Migliorero, M.; Brach Del Prever, G.M.; Saglia, C.; Mioli, F.; Romeo, C.M.; Carradori, T.; Luca, M.; et al. Functional Characterization of a Novel PBX1 De Novo Missense Variant Identified in a Pediatric Patient with CAKUT. Genes 2025, 16, 1346. https://doi.org/10.3390/genes16111346
Scolari C, Faini AC, Verra G, Migliorero M, Brach Del Prever GM, Saglia C, Mioli F, Romeo CM, Carradori T, Luca M, et al. Functional Characterization of a Novel PBX1 De Novo Missense Variant Identified in a Pediatric Patient with CAKUT. Genes. 2025; 16(11):1346. https://doi.org/10.3390/genes16111346
Chicago/Turabian StyleScolari, Caterina, Angelo Corso Faini, Giulia Verra, Martina Migliorero, Giulia Margherita Brach Del Prever, Claudia Saglia, Fiorenza Mioli, Carmelo Maria Romeo, Tullia Carradori, Maria Luca, and et al. 2025. "Functional Characterization of a Novel PBX1 De Novo Missense Variant Identified in a Pediatric Patient with CAKUT" Genes 16, no. 11: 1346. https://doi.org/10.3390/genes16111346
APA StyleScolari, C., Faini, A. C., Verra, G., Migliorero, M., Brach Del Prever, G. M., Saglia, C., Mioli, F., Romeo, C. M., Carradori, T., Luca, M., Arruga, F., Mattozzi, F., Peruzzi, L., Deaglio, S., & Vaisitti, T. (2025). Functional Characterization of a Novel PBX1 De Novo Missense Variant Identified in a Pediatric Patient with CAKUT. Genes, 16(11), 1346. https://doi.org/10.3390/genes16111346

