CRABP1 Enhances the Proliferation of the Dermal Papilla Cells of Hu Sheep through the Wnt/β-catenin Pathway
Abstract
1. Introduction
2. Materials and Methods
2.1. Ethics Statement
2.2. Animals, Cell Isolation, and Culture of DPCs
2.3. The Extraction of Total Cellular RNA, cDNA Synthesis, and RT—PCR
2.4. CRABP1 over Expression Vector Construction
2.5. CRABP1 Small Interfering RNA (siRNA) Synthesis
2.6. Cell Transfection
2.7. Cell Cycle Assay
2.8. Cell Counting Kit-8 Assay
2.9. Edu Assay
2.10. Immunofluorescence Assay
2.11. Data Analysis
3. Results
3.1. Overexpression and Inhibition of CRABP1 in the DPCs of Hu Sheep
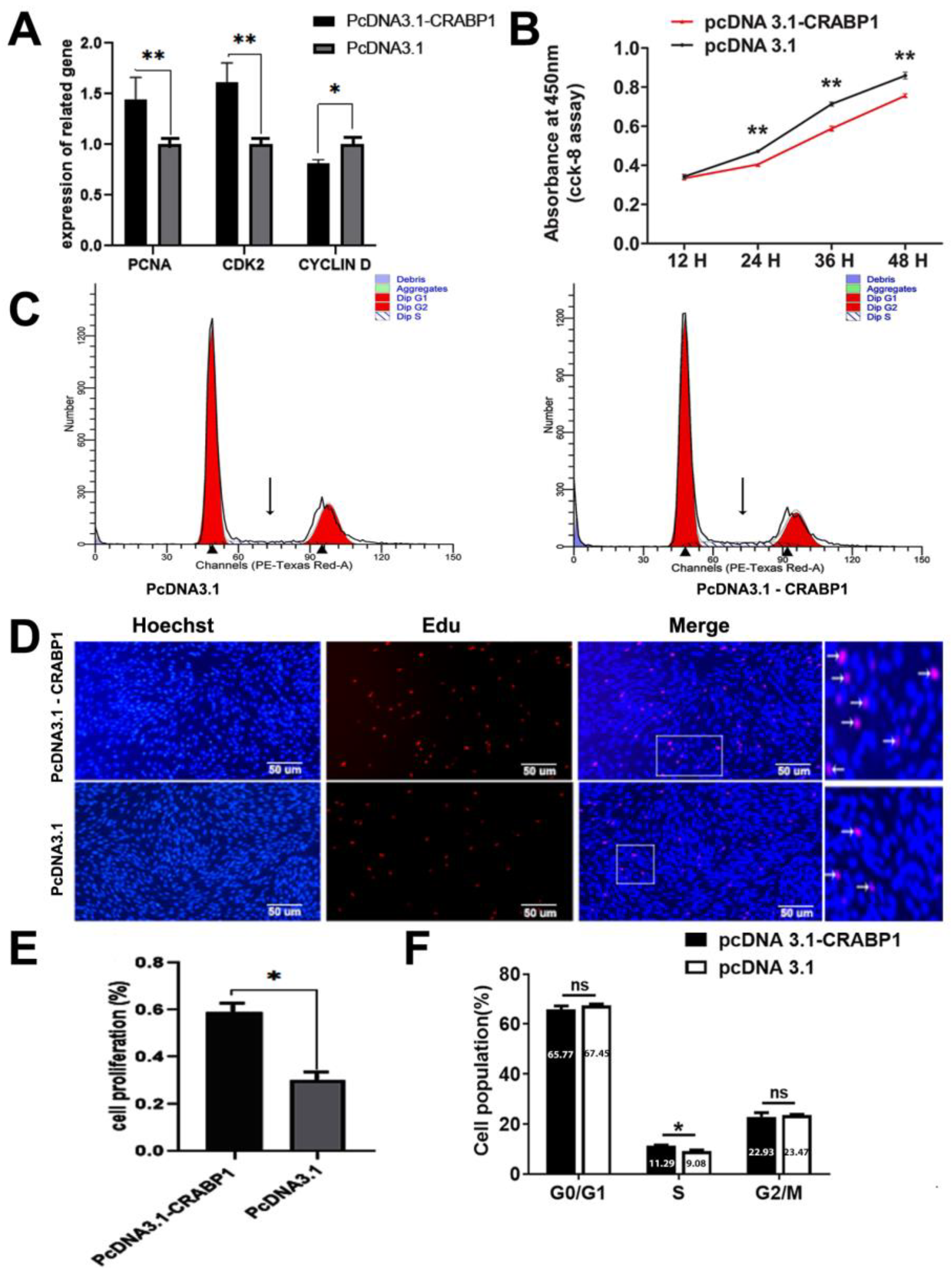
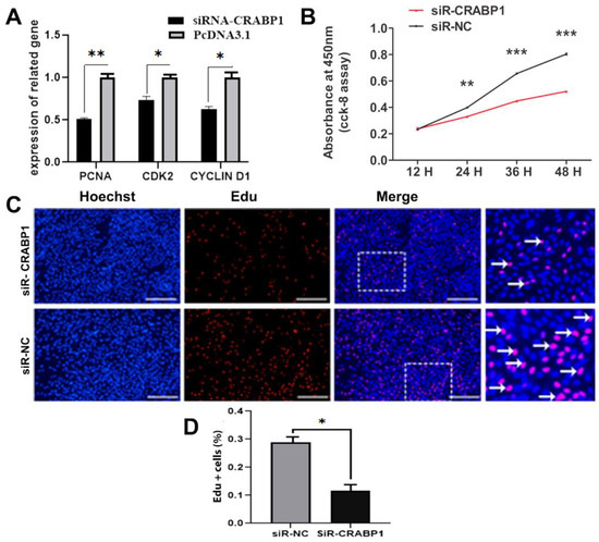
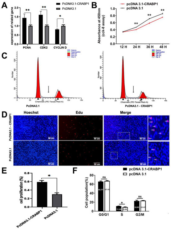
3.2. CRABP1 Promotes DPCs Proliferation of Hu Sheep
3.3. CRABP1 Regulates Nuclear Translocation of β-catenin
3.4. CRABP1 Regulated the Important Genes in the Wnt/β-catenin Signaling Pathway
4. Discussion
5. Conclusions
Author Contributions
Funding
Institutional Review Board Statement
Informed Consent Statement
Data Availability Statement
Conflicts of Interest
References
- Sallam, A.M.; Gad-Allah, A.A.; Albetar, E.M. Genetic variation in the ovine KAP22-1 gene and its effect on wool traits in Egyptian sheep. Arch. Anim. Breed. 2022, 65, 293–300. [Google Scholar] [CrossRef]
- Mortimer, S.I.; Robinson, D.L.; Atkins, K.; Brien, F.; Swan, A.; Taylor, P.; Fogarty, N. Genetic parameters for visually assessed traits and their relationships to wool production and liveweight in Australian Merino sheep. Anim. Prod. Sci. 2009, 49, 32–42. [Google Scholar] [CrossRef]
- Helal, A.; Agamy, R.; Gad Allah, A.A.; Al-Betar, E.M.; Mahouda, S.F.; Abdel-Mageed, I.I. Effect of a subjective grading system and blending with polyester on selected wool and yarn characteristics of subtropical Egyptian Barki sheep. Fibres Text. East. Eur. 2019, 27, 23–27. [Google Scholar] [CrossRef]
- Merrill, B.J.; Gat, U.; DasGupta, R.; Fuchs, E. Tcf3 and Lef1 regulate lineage differentiation of multipotent stem cells in skin. Genes Dev. 2001, 15, 1688–1705. [Google Scholar] [CrossRef]
- Geng, R.; Yuan, C.; Chen, Y. Exploring differentially expressed genes by RNA-Seq in cashmere goat (Capra hircus) skin during hair follicle development and cycling. PLoS ONE 2013, 8, e62704. [Google Scholar] [CrossRef]
- Kwack, M.H.; Seo, C.H.; Gangadaran, P.; Ahn, B.C.; Kim, M.K.; Kim, J.C.; Sung, Y.K. Exosomes derived from human dermal papilla cells promote hair growth in cultured human hair follicles and augment the hair-inductive capacity of cultured dermal papilla spheres. Exp. Dermatol. 2019, 28, 854–857. [Google Scholar] [CrossRef]
- Stenn, K.S.; Cotsarelis, G. Bioengineering the hair follicle: Fringe benefits of stem cell technology. Curr. Opin. Biotechnol. 2005, 16, 493–497. [Google Scholar] [CrossRef]
- Dong, D.; Ruuska, S.E.; Levinthal, D.J.; Noy, N. Distinct roles for cellular retinoic acid-binding proteins I and II in regulating signaling by retinoic acid. J. Biol. Chem. 1999, 274, 23695–23698. [Google Scholar] [CrossRef]
- Sporn, M.B.; Roberts, A.B.; Goodman, D.S. (Eds.) The Retinoids: Biology, Chemistry, and Medicine; Raven Press Ltd.: New York, NY, USA, 1994. [Google Scholar]
- Blomhoff, R. Vitamin A in Health and Disease; CRC Press: Boca Raton, FL, USA, 1994. [Google Scholar]
- Rendl, M.; Lewis, L.; Fuchs, E. Molecular dissection of mesenchymal–epithelial interactions in the hair follicle. PLoS Biol. 2005, 3, e331. [Google Scholar] [CrossRef]
- Ma, S.; Wang, Y.; Zhou, G.; Ding, Y.; Yang, Y.; Wang, X.; Zhang, E.; Chen, Y. Synchronous profiling and analysis of mRNAs and ncRNAs in the dermal papilla cells from cashmere goats. BMC Genom. 2019, 20, 512. [Google Scholar] [CrossRef]
- Wu, Z.; Hai, E.; Di, Z.; Ma, R.; Shang, F.; Wang, M.; Liang, L.; Rong, Y.; Pan, J.; Su, R. Chi-miR-130b-3p regulates Inner Mongolia cashmere goat skin hair follicles in fetuses by targeting Wnt family member 10A. G3 2021, 11, jkaa023. [Google Scholar] [CrossRef]
- Heitman, N.J. Molecular and Functional Characterization of the Hair Follicle Dermal Sheath. Ph.D. Dissertation, Icahn School of Medicine at Mount Sinai, New York, NY, USA, 2019. [Google Scholar]
- Ma, Y.; Lin, Y.; Huang, W.; Wang, X. Direct reprograming of mouse fibroblasts into dermal papilla cells via small molecules. Int. J. Mol. Sci. 2022, 23, 4213. [Google Scholar] [CrossRef]
- Ghaffari, H.; Petzold, L.R. Identification of influential proteins in the classical retinoic acid signaling pathway. Theor. Biol. Med. Model. 2018, 15, 16. [Google Scholar] [CrossRef]
- Boylan, J.F.; Gudas, L.J. Overexpression of the cellular retinoic acid binding protein-I (CRABP-I) results in a reduction in differentiation-specific gene expression in F9 teratocarcinoma cells. J. Cell Biol. 1991, 112, 965–979. [Google Scholar] [CrossRef]
- Andl, T.; Reddy, S.T.; Gaddapara, T.; Millar, S.E. WNT signals are required for the initiation of hair follicle development. Dev. Cell 2002, 2, 643–653. [Google Scholar] [CrossRef]
- Zhu, H.-L.; Gao, Y.-H.; Yang, J.-Q.; Li, J.-B.; Gao, J. Serenoa repens extracts promote hair regeneration and repair of hair loss mouse models by activating TGF-β and mitochondrial signaling pathway. Eur. Rev. Med. Pharmacol. Sci. 2018, 22, 4000–4008. [Google Scholar]
- Mesler, A.L.; Veniaminova, N.A.; Lull, M.V.; Wong, S.Y. Hair follicle terminal differentiation is orchestrated by distinct early and late matrix progenitors. Cell Rep. 2017, 19, 809–821. [Google Scholar] [CrossRef]
- Yu, N.; Hu, T.; Yang, H.; Zhang, L.; Song, Q.; Xiang, F.; Yang, X.; Li, Y. Twist1 contributes to the maintenance of some biological properties of dermal papilla cells in vitro by forming a complex with Tcf4 and β-catenin. Front. Cell Dev. Biol. 2020, 8, 824. [Google Scholar] [CrossRef]
- Wang, X.; Liu, Y.; He, J.; Wang, J.; Chen, X.; Yang, R. Regulation of signaling pathways in hair follicle stem cells. Burn. Trauma 2022, 10, tkac022. [Google Scholar] [CrossRef]
- Welle, M.M. Basic principles of hair follicle structure, morphogenesis, and regeneration. Vet. Pathol. 2023, 60, 732–747. [Google Scholar] [CrossRef]
- Lin, C.-m.; Yuan, Y.-p.; Chen, X.-c.; Li, H.-h.; Cai, B.-z.; Liu, Y.; Zhang, H.; Li, Y.; Huang, K. Expression of Wnt/β-catenin signaling, stem-cell markers and proliferating cell markers in rat whisker hair follicles. J. Mol. Histol. 2015, 46, 233–240. [Google Scholar] [CrossRef]
- Wang, S.; Hu, T.; He, M.; Gu, Y.; Cao, X.; Yuan, Z.; Lv, X.; Getachew, T.; Quan, K.; Sun, W. Defining ovine dermal papilla cell markers and identifying key signaling pathways regulating its intrinsic properties. Front. Vet. Sci. 2023, 10, 1127501. [Google Scholar] [CrossRef]
- Driskell, R.R.; Clavel, C.; Rendl, M.; Watt, F.M. Hair follicle dermal papilla cells at a glance. J. Cell Sci. 2011, 124, 1179–1182. [Google Scholar] [CrossRef]
- Peus, D.; Pittelkow, M.R. Growth factors in hair organ development and the hair growth cycle. Dermatol. Clin. 1996, 14, 559–572. [Google Scholar] [CrossRef]
- Lin, X.; Zhu, L.; He, J. Morphogenesis, growth cycle and molecular regulation of hair follicles. Front. Cell Dev. Biol. 2022, 10, 899095. [Google Scholar] [CrossRef]
- Taghiabadi, E.; Nilforoushzadeh, M.A.; Aghdami, N. Maintaining hair inductivity in human dermal papilla cells: A review of effective methods. Ski. Pharmacol. Physiol. 2020, 33, 280–292. [Google Scholar] [CrossRef]
- Mok, K.-W.; Saxena, N.; Heitman, N.; Grisanti, L.; Srivastava, D.; Muraro, M.J.; Jacob, T.; Sennett, R.; Wang, Z.; Su, Y. Dermal condensate niche fate specification occurs prior to formation and is placode progenitor dependent. Dev. Cell 2019, 48, 32–48.e5. [Google Scholar] [CrossRef]
- Yang, C.-C.; Cotsarelis, G. Review of hair follicle dermal cells. J. Dermatol. Sci. 2010, 57, 2–11. [Google Scholar] [CrossRef]
- Collins, C.A.; Watt, F.M. Dynamic regulation of retinoic acid-binding proteins in developing, adult and neoplastic skin reveals roles for β-catenin and Notch signalling. Dev. Biol. 2008, 324, 55–67. [Google Scholar] [CrossRef]
- Biernaskie, J.; Paris, M.; Morozova, O.; Fagan, B.M.; Marra, M.; Pevny, L.; Miller, F.D. SKPs derive from hair follicle precursors and exhibit properties of adult dermal stem cells. Cell Stem Cell 2009, 5, 610–623. [Google Scholar] [CrossRef]
- Greco, V.; Chen, T.; Rendl, M.; Schober, M.; Pasolli, H.A.; Stokes, N.; dela Cruz-Racelis, J.; Fuchs, E. A two-step mechanism for stem cell activation during hair regeneration. Cell Stem Cell 2009, 4, 155–169. [Google Scholar] [CrossRef]
- Takase, S.; Ong, D.; Chytil, F. Transfer of retinoic acid from its complex with cellular retinoic acid-binding protein to the nucleus. Arch. Biochem. Biophys. 1986, 247, 328–334. [Google Scholar] [CrossRef]
- Tsai, Y.-J.; Wu, S.-Y.; Huang, H.-Y.; Ma, D.H.-K.; Wang, N.-K.; Hsiao, C.-H.; Cheng, C.-Y.; Yeh, L.-K. Expression of retinoic acid-binding proteins and retinoic acid receptors in sebaceous cell carcinoma of the eyelids. BMC Ophthalmol. 2015, 15, 142. [Google Scholar] [CrossRef][Green Version]
- Okano, J.; Levy, C.; Lichti, U.; Sun, H.-W.; Yuspa, S.H.; Sakai, Y.; Morasso, M.I. Cutaneous retinoic acid levels determine hair follicle development and downgrowth. J. Biol. Chem. 2012, 287, 39304–39315. [Google Scholar] [CrossRef]
- Everts, H.B.; Sundberg, J.P.; King, L.E., Jr.; Ong, D.E. Immunolocalization of enzymes, binding proteins, and receptors sufficient for retinoic acid synthesis and signaling during the hair cycle. J. Investig. Dermatol. 2007, 127, 1593–1604. [Google Scholar] [CrossRef]
- Wang, S.; Wu, T.; Sun, J.; Li, Y.; Yuan, Z.; Sun, W. Single-cell transcriptomics reveals the molecular anatomy of sheep hair follicle heterogeneity and wool curvature. Front. Cell Dev. Biol. 2021, 9, 800157. [Google Scholar] [CrossRef] [PubMed]
- He, M.; Lv, X.; Cao, X.; Yuan, Z.; Quan, K.; Getachew, T.; Mwacharo, J.M.; Haile, A.; Li, Y.; Wang, S.; et al. CRABP2 Promotes the Proliferation of Dermal Papilla Cells via the Wnt/β-Catenin Pathway. Animals 2023, 13, 2033. [Google Scholar] [CrossRef]
- Kishimoto, J.; Burgeson, R.E.; Morgan, B.A. Wnt signaling maintains the hair-inducing activity of the dermal papilla. Genes Dev. 2000, 14, 1181–1185. [Google Scholar] [CrossRef] [PubMed]
- Shimizu, H.; Morgan, B.A. Wnt signaling through the β-catenin pathway is sufficient to maintain, but not restore, anagen-phase characteristics of dermal papilla cells. J. Investig. Dermatol. 2004, 122, 239–245. [Google Scholar] [CrossRef]
- Yu, N.; Song, Z.; Zhang, K.; Yang, X. MAD2B acts as a negative regulatory partner of TCF4 on proliferation in human dermal papilla cells. Sci. Rep. 2017, 7, 11687. [Google Scholar] [CrossRef] [PubMed]
- Ding, L.; Jiang, Z.; Wu, J.; Li, D.; Wang, H.; Lu, W.; Zeng, Q.; Xu, G. β-catenin signalling inhibits cartilage endplate chondrocyte homeostasis in vitro. Mol. Med. Rep. 2019, 20, 567–572. [Google Scholar] [CrossRef] [PubMed]
- Watt, F.M.; Celso, C.L.; Silva-Vargas, V. Epidermal stem cells: An update. Curr. Opin. Genet. Dev. 2006, 16, 518–524. [Google Scholar] [CrossRef]
- Augustin, I. Wnt signaling in skin homeostasis and pathology. JDDG J. Der Dtsch. Dermatol. Ges. 2015, 13, 302–306. [Google Scholar] [CrossRef]
- Kim, S.; Kim, H.; Tan, A.; Song, Y.; Lee, H.; Ying, Q.-L.; Jho, E.-h. The distinct role of Tcfs and Lef1 in the self-renewal or differentiation of mouse embryonic stem cells. Int. J. Stem Cells 2020, 13, 192–201. [Google Scholar] [CrossRef]





| Gene | Forward. Seq (5′-3′) | Reverse. Seq (5′-3′) | Product Size (bp) |
|---|---|---|---|
| CRABP1 | ATGCCCAACTTCGCCGGC | TCATTCCCGAACATAAATCCTCG | 94 |
| PCNA | CGAGGGCTTCGACACTTAC | GTCTTCATTGCCAGCACATT | 97 |
| CDK2 | AGAAGTGGCTGCATCACAAG | TCTCAGAATCTCCAGGGAATAG | 92 |
| CCND1 | CCGAGGAGAACAAGCAGATC | GAGGGTGGGTTGGAAATG | 91 |
| GAPDH | TCTCAAGGGCATTCTAGGCTAC | GCCGAATTCATTGTCGTACCAG | 151 |
| CTNNB1 | GAGGACAAGCCACAGGATTAT | CCAAGATCAGCGGTCTCATT | 101 |
| TCF4 | CACTTTCCCTAGCTCCTTCTTC | GTAGCTGCTAGACTGTGGAATG | 136 |
| LEF1 | CAGGTGGTGTTGGACAGATAA | ATGAGGGATGCCAGTTGTG | 170 |
| Name | Forward Primer (5′-3′) | Reverse Primer (5′-3′) |
|---|---|---|
| SiRNA-442 | GACGAACUCCUGACGUTT | ACGUCAGGAGUUCGUCTT |
| SiRNA-123 | GCGCAGCAGCGAGAAUUUCTT | GAAAUUCUCGCUGCUGCGCTT |
| SiRNA-272 | GCACGACCGAGAUCAACUUTT | AAGUUGAUCUCGGUCGUGCTT |
| SiRNA-NC | UUCUCCGAACGUGUCACGUTT | ACGUGACACGUUCGGAGAATT |
Disclaimer/Publisher’s Note: The statements, opinions and data contained in all publications are solely those of the individual author(s) and contributor(s) and not of MDPI and/or the editor(s). MDPI and/or the editor(s) disclaim responsibility for any injury to people or property resulting from any ideas, methods, instructions or products referred to in the content. |
© 2024 by the authors. Licensee MDPI, Basel, Switzerland. This article is an open access article distributed under the terms and conditions of the Creative Commons Attribution (CC BY) license (https://creativecommons.org/licenses/by/4.0/).
Share and Cite
Hussain, Z.; Hu, T.; Gou, Y.; He, M.; Lv, X.; Wang, S.; Sun, W. CRABP1 Enhances the Proliferation of the Dermal Papilla Cells of Hu Sheep through the Wnt/β-catenin Pathway. Genes 2024, 15, 1291. https://doi.org/10.3390/genes15101291
Hussain Z, Hu T, Gou Y, He M, Lv X, Wang S, Sun W. CRABP1 Enhances the Proliferation of the Dermal Papilla Cells of Hu Sheep through the Wnt/β-catenin Pathway. Genes. 2024; 15(10):1291. https://doi.org/10.3390/genes15101291
Chicago/Turabian StyleHussain, Zahid, Tingyan Hu, Yuan Gou, Mingliang He, Xiaoyang Lv, Shanhe Wang, and Wei Sun. 2024. "CRABP1 Enhances the Proliferation of the Dermal Papilla Cells of Hu Sheep through the Wnt/β-catenin Pathway" Genes 15, no. 10: 1291. https://doi.org/10.3390/genes15101291
APA StyleHussain, Z., Hu, T., Gou, Y., He, M., Lv, X., Wang, S., & Sun, W. (2024). CRABP1 Enhances the Proliferation of the Dermal Papilla Cells of Hu Sheep through the Wnt/β-catenin Pathway. Genes, 15(10), 1291. https://doi.org/10.3390/genes15101291

